NMR-Based Metabolomic Approach to Study Growth of Phaseolus vulgaris L. Seedlings Through Leaf Application of Nanofertilizers and Biofertilizers
Abstract
1. Introduction
2. Results
2.1. Bean Crop Growth
2.2. Identification of Metabolites
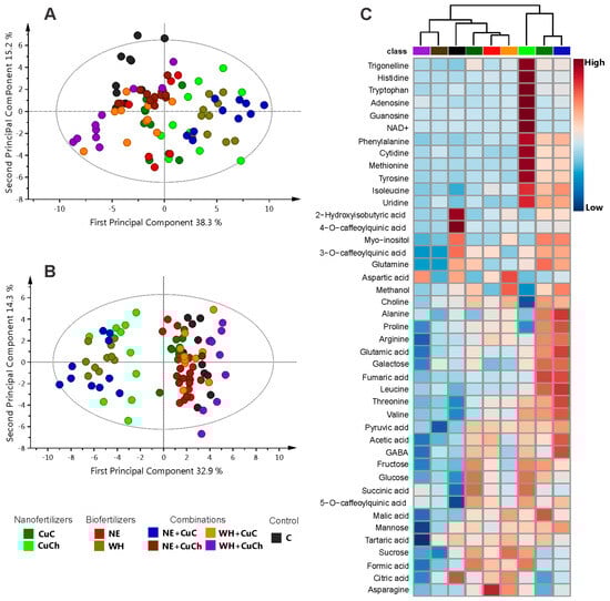
2.3. Multivariate Analysis
3. Discussion
4. Materials and Methods
4.1. Experiment Development
4.2. Agronomic Variables
4.3. NMR Analysis
4.4. Nuclear Magnetic Resonance Analysis
4.5. Signal Assignments in NMR Spectra
4.6. Spectral Processing and Quantification of Metabolites
4.7. Statistical Analysis
5. Conclusions
Supplementary Materials
Author Contributions
Funding
Institutional Review Board Statement
Informed Consent Statement
Data Availability Statement
Acknowledgments
Conflicts of Interest
Abbreviations
| NFs | nanofertilizers |
| NPs | nanoparticles |
| BFs | biofertilizers |
| CuC | copper nanoparticles synthesised using cotton |
| CuCh | copper nanoparticles synthesised using chitosan |
| NE n | Nopal extract |
| WH c | commercial Biojal® worm humus |
| NAD+ | nicotinamide adenine dinucleotide |
| Cu | copper |
| CuO | copper oxide |
| NMR | nuclear magnetic resonance |
| PH | plant height |
| SD | stem diameter |
| NL | number of leaves per plant |
| DW | dry weight |
| FW | fresh weight |
| PCA | principal component analysis |
| OPLS-DA | orthogonal partial least squares discriminant analysis |
| PC1 | first principal component |
| PC2 | second principal component |
| IAA | indole-3-acetic acid |
| ATP | adenosine triphosphate |
| TCA | tricarboxylic acid |
References
- Gangwar, J.; Kadanthottu Sebastian, J.; Puthukulangara Jaison, J.; Kurian, J.T. Nano-Technological Interventions in Crop Production—A Review. Physiol. Mol. Biol. Plants 2023, 29, 93–107. [Google Scholar] [CrossRef]
- Kumar, N.; Samota, S.R.; Venkatesh, K.; Tripathi, S.C. Global Trends in Use of Nano-Fertilizers for Crop Production: Advantages and Constraints—A Review. Soil Tillage Res. 2023, 228, 105645. [Google Scholar] [CrossRef]
- Singh, D.; Jain, D.; Rajpurohit, D.; Jat, G.; Kushwaha, H.S.; Singh, A.; Mohanty, S.R.; Al-Sadoon, M.K.; Zaman, W.; Upadhyay, S.K. Bacteria Assisted Green Synthesis of Copper Oxide Nanoparticles and Their Potential Applications as Antimicrobial Agents and Plant Growth Stimulants. Front. Chem. 2023, 11, 1154128. [Google Scholar] [CrossRef]
- Haris, M.; Hussain, T.; Mohamed, H.I.; Khan, A.; Ansari, M.S.; Tauseef, A.; Khan, A.A.; Akhtar, N. Nanotechnology—A New Frontier of Nano-Farming in Agricultural and Food Production and Its Development. Sci. Total Environ. 2023, 857, 159639. [Google Scholar] [CrossRef]
- Bala, M.; Kumar Bansal, S.; Fatima, F. Nanotechnology: A Boon for Agriculture. Mater. Today Proc. 2023, 73, 267–270. [Google Scholar] [CrossRef]
- Hussain, B.; Riaz, L.; Javeed, K.; Umer, M.J.; Abbas, Y.; Ur-Rahman, S.; Khan, S.W.; Ali, H.; Abbas, Q.; Zafar, M.; et al. Use of Nanoparticles and Fertilizers in Alleviating Heavy Metals and Improving Nutrients Uptake in Plants. In Sustainable Plant Nutrition; Hakeem, K.R., Ed.; Academic Press: Cambridge, MA, USA, 2023; pp. 153–178. ISBN 978-0-443-18675-2. [Google Scholar]
- Sahoo, N.G.; Rana, S.; Cho, J.W.; Li, L.; Chan, S.H. Polymer Nanocomposites Based on Functionalized Carbon Nanotubes. Prog. Polym. Sci. 2010, 35, 837–867. [Google Scholar] [CrossRef]
- Sharma, B.; Tiwari, S.; Kumawat, K.C.; Cardinale, M. Nano-Biofertilizers as Bio-Emerging Strategies for Sustainable Agriculture Development: Potentiality and Their Limitations. Sci. Total Environ. 2023, 860, 160476. [Google Scholar] [CrossRef]
- Babu, S.; Singh, R.; Yadav, D.; Rathore, S.S.; Raj, R.; Avasthe, R.; Yadav, S.K.; Das, A.; Yadav, V.; Yadav, B.; et al. Nanofertilizers for Agricultural and Environmental Sustainability. Chemosphere 2022, 292, 133451. [Google Scholar] [CrossRef]
- Saquee, F.S.; Diakite, S.; Kavhiza, N.J.; Pakina, E.; Zargar, M. The Efficacy of Micronutrient Fertilizers on the Yield Formulation and Quality of Wheat Grains. Agronomy 2023, 13, 566. [Google Scholar] [CrossRef]
- Faraz, A.; Faizan, M.; Hayat, S.; Alam, P. Foliar Application of Copper Oxide Nanoparticles Increases the Photosynthetic Efficiency and Antioxidant Activity in Brassica Juncea. J. Food Qual. 2022, 2022, 5535100. [Google Scholar] [CrossRef]
- Ranaweera, S.; Silva, S.S.H.; Manatunga, D.C. Cobalt and Copper Deficiency and Molybdenosis. In Medical Geology: En route to One Health; Wiley Online Library: Hoboken, NJ, USA, 2023; pp. 235–252. ISBN 9781119867371. [Google Scholar]
- Nekoukhou, M.; Fallah, S.; Pokhrel, L.R.; Abbasi-Surki, A.; Rostamnejadi, A. Foliar Enrichment of Copper Oxide Nanoparticles Promotes Biomass, Photosynthetic Pigments, and Commercially Valuable Secondary Metabolites and Essential Oils in Dragonhead (Dracocephalum moldavica L.) under Semi-Arid Conditions. Sci. Total Environ. 2023, 863, 160920. [Google Scholar] [CrossRef]
- Daniel, A.I.; Fadaka, A.O.; Gokul, A.; Bakare, O.O.; Aina, O.; Fisher, S.; Burt, A.F.; Mavumengwana, V.; Keyster, M.; Klein, A. Biofertilizer: The Future of Food Security and Food Safety. Microorganisms 2022, 10, 1220. [Google Scholar] [CrossRef]
- Atieno, M.; Herrmann, L.; Nguyen, H.T.; Phan, H.T.; Nguyen, N.K.; Srean, P.; Than, M.M.; Zhiyong, R.; Tittabutr, P.; Shutsrirung, A.; et al. Assessment of Biofertilizer Use for Sustainable Agriculture in the Great Mekong Region. J. Environ. Manag. 2020, 275, 111300. [Google Scholar] [CrossRef]
- Zulfiqar, F.; Navarro, M.; Ashraf, M.; Akram, N.A.; Bosch, S.M. Nanofertilizer Use for Sustainable Agriculture: Advantages and Limitations. Plant Sci. 2019, 289, 110270. [Google Scholar] [CrossRef]
- Guerrero, C.J.H.; Ruano, N.V.; Vallejo, L.G.Z.; Fuentes, A.D.H.; Estrada, K.R.; Lucero, S.Z.; Martínez, D.H.; Martínez, E.B. Bean Cultivars (Phaseolus vulgaris L.) under the Spotlight of NMR Metabolomics. Food Res. Int. 2021, 150, 110805. [Google Scholar] [CrossRef]
- Begum, R.; Sharmin, S.; Mitra, S.; Akhi, K.; Deb, L.; Kamruzzaman, M.; Khan, M.A. Production Risk and Technical Inefficiency of Bean (Phaseolus vulgaris) Cultivation in Bangladesh: Do Socio-Economic Factors Matter? Soc. Sci. Humanit. Open 2023, 7, 100417. [Google Scholar] [CrossRef]
- Stopnisek, N.; Shade, A. Persistent Microbiome Members in the Common Bean Rhizosphere: An Integrated Analysis of Space, Time, and Plant Genotype. ISME J. 2021, 15, 2708–2722. [Google Scholar] [CrossRef]
- Tortella, G.; Rubilar, O.; Pieretti, J.C.; Fincheira, P.; de Melo Santana, B.; Fernández-Baldo, M.A.; Benavides-Mendoza, A.; Seabra, A.B. Nanoparticles as a Promising Strategy to Mitigate Biotic Stress in Agriculture. Antibiotics 2023, 12, 338. [Google Scholar] [CrossRef]
- Aguirre-Becerra, H.; Vazquez-Hernandez, M.C.; Saenz de la O, D.; Alvarado-Mariana, A.; Guevara-Gonzalez, R.G.; Garcia-Trejo, J.F.; Feregrino-Perez, A.A. Role of Stress and Defense in Plant Secondary Metabolites Production. In Bioactive Natural Products for Pharmaceutical Applications; Pal, D., Nayak, A.K., Eds.; Springer International Publishing: Cham, Switzerland, 2021; pp. 151–195. ISBN 978-3-030-54027-2. [Google Scholar]
- Anjum, S.; Komal, A.; Abbasi, B.H.; Hano, C. Nanoparticles as Elicitors of Biologically Active Ingredients in Plants. In Nanotechnology in Plant Growth Promotion and Protection; Wiley Online Library: Hoboken, NJ, USA, 2021; pp. 170–202. [Google Scholar]
- Liu, Z.; Sun, J.; Teng, Z.; Luo, Y.; Yu, L.; Simko, I.; Chen, P. Identification of Marker Compounds for Predicting Browning of Fresh-Cut Lettuce Using Untargeted UHPLC-HRMS Metabolomics. Postharvest Biol. Technol. 2021, 180, 111626. [Google Scholar] [CrossRef]
- Pérez-Trujillo, M.; Athersuch, T.J. Special Issue: Nmr-Based Metabolomics. Molecules 2021, 26, 3283. [Google Scholar] [CrossRef]
- Selegato, D.M.; Pilon, A.C.; Carnevale Neto, F. Plant Metabolomics Using NMR Spectroscopy. In NMR-Based Metabolomics. Methods in Molecular Biology; Springer: New York, NY, USA, 2019; pp. 345–362. ISBN 978-1-4939-9690-2. [Google Scholar]
- Valentino, G.; Graziani, V.; D’Abrosca, B.; Pacifico, S.; Fiorentino, A.; Scognamiglio, M. NMR-Based Plant Metabolomics in Nutraceutical Research: An Overview. Molecules 2020, 25, 1444. [Google Scholar] [CrossRef] [PubMed]
- Alnaddaf, L.M.; Bamsaoud, S.F.; Bahwirth, M. Perspective Chapter: Application of Nanotechnology Solutions in Plants Fertilization and Environmental Remediation. In Urban Horticulture—Sustainable Gardening in Cities; Kuden, P.A., İmrak, A.P.B., Eds.; IntechOpen: Rijeka, Croatia, 2023; ISBN 978-1-83769-486-0. [Google Scholar]
- Wahab, A.; Munir, A.; Saleem, M.H.; AbdulRaheem, M.I.; Aziz, H.; Mfarrej, M.F.B.; Abdi, G. Interactions of Metal-Based Engineered Nanoparticles with Plants: An Overview of the State of Current Knowledge, Research Progress, and Prospects. J. Plant Growth Regul. 2023, 42, 5396–5416. [Google Scholar] [CrossRef]
- Jha, A.; Pathania, D.; Sonu; Damathia, B.; Raizada, P.; Rustagi, S.; Singh, P.; Rani, G.M.; Chaudhary, V. Panorama of Biogenic Nano-Fertilizers: A Road to Sustainable Agriculture. Environ. Res. 2023, 235, 116456. [Google Scholar] [CrossRef] [PubMed]
- Rahman, M.H.; Hasan, M.N.; Nigar, S.; Ma, F.; Aly Saad Aly, M.; Khan, M.Z.H. Synthesis and Characterization of a Mixed Nanofertilizer Influencing the Nutrient Use Efficiency, Productivity, and Nutritive Value of Tomato Fruits. ACS Omega 2021, 6, 27112–27120. [Google Scholar] [CrossRef] [PubMed]
- Nongbet, A.; Mishra, A.K.; Mohanta, Y.K.; Mahanta, S.; Ray, M.K.; Khan, M.; Baek, K.H.; Chakrabartty, I. Nanofertilizers: A Smart and Sustainable Attribute to Modern Agriculture. Plants 2022, 11, 2587. [Google Scholar] [CrossRef]
- Amjad, M.; Ameen, N.; Murtaza, B.; Imran, M. Comparative Physiological and Biochemical Evaluation of Salt and Nickel Tolerance Mechanisms in Two Contrasting Tomato Genotypes. Physiol. Plant. 2019, 168, 27–37. [Google Scholar] [CrossRef]
- Adetunji, C.O.; Kadiri, O.; Islam, S.; Nwankwo, W.; Thangadurai, D.; Anani, O.A.; Makinde, S.; Sangeetha, J.; Adetunji, J.B. Potential Agrifood Applications of Novel and Sustainable Nanomaterials: An Ecofriendly Approach. In Handbook of Nanomaterials and Nanocomposites for Energy and Environmental Applications; Kharissova, O.V., Martínez, L.M.T., Kharisov, B.I., Eds.; Springer International Publishing: Cham, Switzerland, 2020; pp. 1–17. ISBN 978-3-030-11155-7. [Google Scholar]
- Lanzotti, V.; Anzano, A.; Grauso, L.; Zotti, M.; Sacco, A.; Senatore, M.; Moreno, M.; Diano, M.; Parente, M.; Esposito, S.; et al. NMR Metabolomics and Chemometrics of Lettuce, Lactuca sativa L., under Different Foliar Organic Fertilization Treatments. Plants 2022, 11, 2164. [Google Scholar] [CrossRef]
- Abdel-Aziz, H.M.M.; Benavides-Mendoza, A.; Rizwan, M.; Seleiman, M.F. Nanofertilizers and Abiotic Stress Tolerance in Plants. Front. Plant Sci. 2023, 14, 1154113. [Google Scholar] [CrossRef]
- Caicedo Ruiz, J.D.; Diaztagle Fernández, J.J.; Alvarado Sánchez, J.I.; Latorre Alfonso, S.I.; Ocampo Posada, M.; Cruz Martínez, L.E. Intermediarios Del Ciclo de Krebs En Sepsis: Una Revisión Sistemática. Acta Colomb. Cuid. Intensivo 2021, 21, 42–50. [Google Scholar] [CrossRef]
- Zhu, A.; Wang, A.; Zhang, Y.; Dennis, E.S.; Peacock, W.J.; Greaves, I.K. Early Establishment of Photosynthesis and Auxin Biosynthesis Plays a Key Role in Early Biomass Heterosis in Brassica Napus (Canola) Hybrids. Plant Cell Physiol. 2020, 61, 1134–1143. [Google Scholar] [CrossRef]
- Chen, L.; Wu, J.; Li, Z.; Liu, Q.; Zhao, X.; Yang, H. Metabolomic Analysis of Energy Regulated Germination and Sprouting of Organic Mung Bean (Vigna radiata) Using NMR Spectroscopy. Food Chem. 2019, 286, 87–97. [Google Scholar] [CrossRef] [PubMed]
- Yoon, J.; Cho, L.-H.; Tun, W.; Jeon, J.-S.; An, G. Sucrose Signaling in Higher Plants. Plant Sci. 2021, 302, 110703. [Google Scholar] [CrossRef]
- Kaur, H.; Manna, M.; Thakur, T.; Gautam, V.; Salvi, P. Imperative Role of Sugar Signaling and Transport during Drought Stress Responses in Plants. Physiol. Plant. 2021, 171, 833–848. [Google Scholar] [CrossRef] [PubMed]
- Abreu, A.C.; Marín, P.; Aguilera-Sáez, L.M.; Tristán, A.I.; Peña, A.; Oliveira, I.; Simões, M.; Valera, D.; Fernández, I. Effect of a Shading Mesh on the Metabolic, Nutritional, and Defense Profiles of Harvested Greenhouse-Grown Organic Tomato Fruits and Leaves Revealed by NMR Metabolomics. J. Agric. Food Chem. 2019, 67, 12972–12985. [Google Scholar] [CrossRef]
- Cui, J.; Tcherkez, G. Potassium Dependency of Enzymes in Plant Primary Metabolism. Plant Physiol. Biochem. 2021, 166, 522–530. [Google Scholar] [CrossRef]
- Liu, L.; Ji, H.; An, J.; Shi, K.; Ma, J.; Liu, B.; Tang, L.; Cao, W.; Zhu, Y. Response of Biomass Accumulation in Wheat to Low-Temperature Stress at Jointing and Booting Stages. Environ. Exp. Bot. 2019, 157, 46–57. [Google Scholar] [CrossRef]
- Saddhe, A.A.; Manuka, R.; Penna, S. Plant Sugars: Homeostasis and Transport under Abiotic Stress in Plants. Physiol. Plant. 2021, 171, 739–755. [Google Scholar] [CrossRef] [PubMed]
- Ejaz, S.; Fahad, S.; Anjum, M.A.; Nawaz, A.; Naz, S.; Hussain, S.; Ahmad, S. Role of Osmolytes in the Mechanisms of Antioxidant Defense of Plants. In Sustainable Agriculture Reviews 39; Springer International Publishing: Cham, Switzerland, 2020; pp. 95–117. ISBN 978-3-030-38881-2. [Google Scholar]
- Gade, A.; Ingle, P.; Nimbalkar, U.; Rai, M.; Raut, R.; Vedpathak, M.; Jagtap, P.; Abd-Elsalam, K.A. Nanofertilizers: The Next Generation of Agrochemicals for Long-Term Impact on Sustainability in Farming Systems. Agrochemicals 2023, 2, 257–278. [Google Scholar] [CrossRef]
- Zhou, W.; Liang, X.; Li, K.; Dai, P.; Li, J.; Liang, B.; Sun, C.; Lin, X. Metabolomics Analysis Reveals Potential Mechanisms of Phenolic Accumulation in Lettuce (Lactuca sativa L.) Induced by Low Nitrogen Supply. Plant Physiol. Biochem. 2021, 158, 446–453. [Google Scholar] [CrossRef]
- Chen, Z.; Zhao, J.; Song, J.; Han, S.; Du, Y.; Qiao, Y.; Liu, Z.; Qiao, J.; Li, W.; Li, J.; et al. Transcriptome Analysis Reveals That Multiple Metabolic Pathways Operate in Zea Mays Roots Subjected to Graphene. Res. Sq. 2020, 123, 1–33. [Google Scholar] [CrossRef]
- Witte, C.P.; Herde, M. Nucleotide Metabolism in Plants. Plant Physiol. 2020, 182, 63–78. [Google Scholar] [CrossRef]
- Hashida, S.; Kawai-Yamada, M. Inter-Organelle NAD Metabolism Underpinning Light Responsive NADP Dynamics in Plants. Front. Plant Sci. 2019, 10, 960. [Google Scholar] [CrossRef] [PubMed]
- Beygi, Z.; Nezamzadeh, Z.; Rabiei, M.; Mirakhorli, N. Enhanced Accumulation of Trigonelline by Elicitation and Osmotic Stresses in Fenugreek Callus Culture. Plant Cell Tissue Organ Cult. 2021, 147, 169–174. [Google Scholar] [CrossRef]
- Mehta, M.R.; Mahajan, H.P.; Hivrale, A.U. Green Synthesis of Chitosan Capped-Copper Nano Biocomposites: Synthesis, Characterization, and Biological Activity against Plant Pathogens. Bionanoscience 2021, 11, 417–427. [Google Scholar] [CrossRef]
- Yu, J.; Wang, D.; Geetha, N.; Khawar, K.M.; Jogaiah, S.; Mujtaba, M. Current Trends and Challenges in the Synthesis and Applications of Chitosan-Based Nanocomposites for Plants: A Review. Carbohydr. Polym. 2021, 261, 117904. [Google Scholar] [CrossRef]
- Mahapatra, D.M.; Satapathy, K.C.; Panda, B. Biofertilizers and Nanofertilizers for Sustainable Agriculture: Phycoprospects and Challenges. Sci. Total Environ. 2022, 803, 149990. [Google Scholar] [CrossRef] [PubMed]
- Thirugnanasambandan, T. Advances and Trends in Nano-Biofertilizers. Available online: https://ssrn.com/abstract=3306998 (accessed on 20 March 2024).
- Marques, C.; Maroni, P.; Maurizi, L.; Jordan, O.; Borchard, G. Understanding Protein-Nanoparticle Interactions Leading to Protein Corona Formation: In Vitro–in Vivo Correlation Study. Int. J. Biol. Macromol. 2024, 256, 128339. [Google Scholar] [CrossRef]
- Singh, S.P.; Keswani, C.; Minkina, T.; Ortiz, A.; Sansinenea, E. Nano-Inputs: A Next-Generation Solution for Sustainable Crop Production. J. Plant Growth Regul. 2023, 42, 5311–5324. [Google Scholar] [CrossRef]
- Tabatabaee, S.; Iranbakhsh, A.; Shamili, M.; Oraghi Ardebili, Z. Copper Nanoparticles Mediated Physiological Changes and Transcriptional Variations in MicroRNA159 (MiR159) and Mevalonate Kinase (MVK) in Pepper; Potential Benefits and Phytotoxicity Assessment. J. Environ. Chem. Eng. 2021, 9, 106151. [Google Scholar] [CrossRef]
- Yang, Q.; Zhao, D.; Liu, Q. Connections between Amino Acid Metabolisms in Plants: Lysine as an Example. Front. Plant Sci. 2020, 11, 928. [Google Scholar] [CrossRef]
- Matilla, A.J. Desarrollo y Germinación de Las Semillas Fundamentos de Fisiología Vegetal. In Fundamentos de Fisiología Vegetal; McGraw Hill: New York, NY, USA, 2008; pp. 537–558. [Google Scholar]
- Pérez-Alvarez, M.; Cadenas-Pliego, G.; Pérez-Camacho, O.; Comparán-Padilla, V.E.; Cabello-Alvarado, C.J.; Saucedo-Salazar, E. Green Synthesis of Copper Nanoparticles Using Cotton. Polymers 2021, 13, 1906. [Google Scholar] [CrossRef] [PubMed]
- Human Metabolome Data Base. Available online: http://www.hmdb.ca (accessed on 20 March 2024).
- Biological Magnetic Resonance Data Bank. Available online: https://bmrb.io (accessed on 20 March 2024).
- Villa-Ruano, N.; Ramírez-Meraz, M.; Méndez-Aguilar, R.; Zepeda-Vallejo, L.G.; Álvarez-Bravo, A.; Pérez-Hernández, N.; Becerra-Martínez, E. 1 H NMR-Based Metabolomics Profiling of Ten New Races from Capsicum Annuum Cv. Serrano Produced in Mexico. Food Res. Int. 2019, 119, 785–792. [Google Scholar] [CrossRef] [PubMed]
- Bharti, S.K.; Roy, R. Quantitative 1H NMR Spectroscopy. TrAC Trends Anal. Chem. 2012, 35, 5–26. [Google Scholar] [CrossRef]
- MetaboAnalyst. Available online: https://www.metaboanalyst.ca (accessed on 19 March 2024).






Disclaimer/Publisher’s Note: The statements, opinions and data contained in all publications are solely those of the individual author(s) and contributor(s) and not of MDPI and/or the editor(s). MDPI and/or the editor(s) disclaim responsibility for any injury to people or property resulting from any ideas, methods, instructions or products referred to in the content. |
© 2025 by the authors. Licensee MDPI, Basel, Switzerland. This article is an open access article distributed under the terms and conditions of the Creative Commons Attribution (CC BY) license (https://creativecommons.org/licenses/by/4.0/).
Share and Cite
López-Vargas, E.R.; Hidalgo-Martínez, D.; Becerra-Martínez, E.; Zepeda-Vallejo, L.G.; Hernández-Guerrero, C.J.; Hernández-Fuentes, A.D.; Cadenas-Pliego, G.; Pérez-Álvarez, M. NMR-Based Metabolomic Approach to Study Growth of Phaseolus vulgaris L. Seedlings Through Leaf Application of Nanofertilizers and Biofertilizers. Int. J. Mol. Sci. 2025, 26, 4844. https://doi.org/10.3390/ijms26104844
López-Vargas ER, Hidalgo-Martínez D, Becerra-Martínez E, Zepeda-Vallejo LG, Hernández-Guerrero CJ, Hernández-Fuentes AD, Cadenas-Pliego G, Pérez-Álvarez M. NMR-Based Metabolomic Approach to Study Growth of Phaseolus vulgaris L. Seedlings Through Leaf Application of Nanofertilizers and Biofertilizers. International Journal of Molecular Sciences. 2025; 26(10):4844. https://doi.org/10.3390/ijms26104844
Chicago/Turabian StyleLópez-Vargas, Elsy Rubisela, Diego Hidalgo-Martínez, Elvia Becerra-Martínez, L. Gerardo Zepeda-Vallejo, Claudia J. Hernández-Guerrero, Alma Delia Hernández-Fuentes, Gregorio Cadenas-Pliego, and Marissa Pérez-Álvarez. 2025. "NMR-Based Metabolomic Approach to Study Growth of Phaseolus vulgaris L. Seedlings Through Leaf Application of Nanofertilizers and Biofertilizers" International Journal of Molecular Sciences 26, no. 10: 4844. https://doi.org/10.3390/ijms26104844
APA StyleLópez-Vargas, E. R., Hidalgo-Martínez, D., Becerra-Martínez, E., Zepeda-Vallejo, L. G., Hernández-Guerrero, C. J., Hernández-Fuentes, A. D., Cadenas-Pliego, G., & Pérez-Álvarez, M. (2025). NMR-Based Metabolomic Approach to Study Growth of Phaseolus vulgaris L. Seedlings Through Leaf Application of Nanofertilizers and Biofertilizers. International Journal of Molecular Sciences, 26(10), 4844. https://doi.org/10.3390/ijms26104844

