Next Article in Journal
Identifying Strong Neoantigen MHC-I/II Binding Candidates for Targeted Immunotherapy with SINE
Previous Article in Journal
Unraveling the microRNAs Involved in Fasciolosis: Master Regulators of the Host–Parasite Crosstalk
 
 
Font Type:
Arial Georgia Verdana
Font Size:
Aa Aa Aa
Line Spacing:
Column Width:
Background:
Article

Efficacy of Trichoderma longibrachiatum SC5 Fermentation Filtrate in Inhibiting the Sclerotinia sclerotiorum Growth and Development in Sunflower

1
Gansu Provincial Biocontrol Engineering Laboratory of Crop Diseases and Pests, College of Plant Protection, Gansu Agricultural University, Lanzhou 730070, China
2
State Key Laboratory of Arid Land Crop Science, Gansu Agricultural University, Lanzhou 730070, China
3
Institute of Animal Husbandry, Pasture and Green Agriculture, Gansu Academy of Agricultural Sciences, Lanzhou 730070, China
4
Institute of Wheat Research, Gansu Academy of Agricultural Sciences, Lanzhou 730070, China
*
Authors to whom correspondence should be addressed.
Int. J. Mol. Sci. 2025, 26(1), 201; https://doi.org/10.3390/ijms26010201
Submission received: 20 November 2024 / Revised: 20 December 2024 / Accepted: 23 December 2024 / Published: 29 December 2024
(This article belongs to the Section Molecular Microbiology)

Abstract

Sclerotinia sclerotiorum is a destructive pathogen responsible for sunflower sclerotinia rot, resulting in substantial yield and economic losses worldwide. Trichoderma species have demonstrated the capacity to inhibit plant pathogen growth through the production of secondary metabolites. However, there are fewer recent studies focusing on the application of Trichoderma metabolites in inhibiting S. sclerotiorum growth and development and controlling sunflower sclerotinia rot disease. Our results showed that five Trichoderma strains (SC5, T6, TN, P6, and TS3) exhibited mycelial growth inhibition higher than 60% in dual culture assays out of the 11 tested strains. The Trichoderma SC5 fermentation filtrate exhibited superior efficacy compared to other strains, achieving a 94.65% inhibition rate of mycelial growth on S. sclerotiorum, 96% inhibition of myceliogenic germination of sclerotia, and 81.05% reduction in the oxalic acid content of S. sclerotiorum, while significantly increasing the cell membrane permeability. In addition, the Trichoderma SC5 fermentation filtrate significantly decreased the activities of polygalacturonase and pectin methyl-galacturonic enzymes and even caused S. sclerotiorum hyphae to swell, branch, twist, lyse, and inhibited the production and development of sclerotia. Moreover, the Trichoderma SC5 fermentation filtrate downregulated genes expression that associated with the growth and infection of S. sclerotiorum. The control efficacies of the protective and curative activities of the Trichoderma SC5 fermentation filtrate were 95.45% and 75.36%, respectively, on detached sunflower leaves at a concentration of 8 mg/mL. Finally, the Trichoderma SC5 was identified as Trichoderma longibrachiatum through morphological and phylogenetic analysis. Our research indicates that the T. longibrachiatum SC5 can be considered a promising biological control candidate against S. sclerotiorum and controlling the sunflower sclerotinia rot disease, both in vitro and in vivo.

Graphical Abstract

1. Introduction

Sunflower (Helianthus annuus L.), the world’s fourth most widely cultivated oilseed crop, is recognized as a key source of premium edible oil for human consumption, biodiesel, and various industrial uses [1,2], with an expected annual production of 36 million metric tons [3]. Currently, sunflower diseases, including basal stem rot, head rot, and mid-stalk rot, caused by Sclerotinia sclerotiorum, pose a major threat to sunflower production in multiple regions of China [4]. The life cycle of S. sclerotiorum encompasses several critical stages, such as vegetative expansion, infection, sclerotia formation, myceliogenic and carpogenic germination of sclerotia, and apothecium development. The pathogen survives in the soil in the form of sclerotia, allowing it to withstand unfavorable climatic conditions. Sclerotia are aggregate of filamentous hyphae, formation of pigmented, hardened by the thin rind layer, and also containing nutrient reserve materials [5]. The production of multi-hyphal sclerotia is essential for the long-term survival of S. sclerotiorum, with these structures acting directly as infectious propagules [6]. Sclerotinia sclerotiorum employs cell wall degrading enzymes (CWDEs) and oxalic acid (OA) as its main virulence factors to break down host cell structures and extract nutrients [7]. Researches have shown that CWDEs secreted by S. sclerotiorum can effectively break down plant tissues, degrade cell wall components, promote pathogen invasion [8,9], and even secrete OA, a versatile virulence factor that modulates host defenses and establishes an acidic milieu, enabling optimal and efficient functioning of fungal CWDEs [10,11]. The complexity of its pathogenic mechanisms is reflected in the involvement of various genes and secretory proteins. Number of studies have reported that the S. sclerotiorum genome contains coding sequences for over 600 secreted proteins, with 70 potential prediction and identification effectors [12,13]. For instance, the Cu/Zn superoxide dismutase genes (SsSOD1, STNG_00699) play the crucial role in scavenging reactive oxygen species during host-pathogen interaction and are the primary virulence factors of S. sclerotiorum [14]. The potential effector integrin-like protein SsITL from S. sclerotiorum can interfere with the plant salicylic acid signaling pathway in the early stages of infection, thereby suppressing the host immune response [15].
Biological control agents (BCAs) of antagonistic microorganisms provide an appealing alternative for safeguarding crops against pathogens without the detrimental consequences of chemical fungicides. Several fungi, including Coniothyrium minitans, Trichoderma spp., and Aspergillus spp., have been explored as potential BCAs against S. sclerotiorum [16,17]. Various Trichoderma species have been utilized as BCAs to combat plant diseases triggered by diverse soil-borne pathogens, such as Rhizoctonia solani, Fusarium verticillioides, F. oxysporum, and S. sclerotiorum [18,19,20,21,22]. Trichoderma harzianum 303/02 exhibited mycoparasitic potential by growing alongside hyphae of S. sclerotiorum and coiling firmly around them, while simultaneously multiplying abundantly on the surface of sclerotia and apothecia, eventually forming dense mycelium that penetrated the interior surface of these structures [23]. Furthermore, some Trichoderma strains enhance plant growth and induce the upregulation of defense-related genes expression, which in turn activate plant defense pathways and exhibit biocontrol effectiveness against S. sclerotiorum [24,25]. Research on the biochemical and molecular mechanisms of Trichoderma spp. metabolites against S. sclerotiorum are currently scarce. Notably, Trichoderma species are well known for their production of diverse bioactive secondary metabolites, such as gliotoxin, peptaibols, gliovirin, terpenes, polyketides, and pyrones, which have shown considerable biological efficacy in combating numerous plant pathogenic fungi, bacteria, and nematodes [26,27,28]. A prior study indicated that volatile compounds produced by Trichoderma spp. can significantly suppress mycelial growth, sclerotia formation, and germination [29]. Nevertheless, few studies have addressed how Trichoderma fermentation filtrate influences the morphological development and physiological–biochemical properties of S. sclerotiorum.
The present study aims to (1) screen the Trichoderma strains for inhibiting mycelial growth and sclerotia production of S. sclerotiorum; (2) evaluate the effects of Trichoderma fermentation filtrate on the morphological and physiological characteristics of S. sclerotiorum; (3) identify the candidate Trichoderma strain and analyze the effects of its fermentation filtrate on the growth and infection-related genes of S. sclerotiorum expression; and (4) test the protective and curative efficacy of the candidate Trichoderma strain fermentation filtrate in controlling sclerotinia rot disease on the detached leaves of sunflower.

2. Results

2.1. Trichoderma Strains and S. sclerotiorum Dual Culture Test

Trichoderma strains exhibited significant inhibitory potential against S. sclerotiorum in dual culture plates. The strain of SC5 showed the highest inhibition rate with 82.75%, while the B3 strain showed the lowest inhibition rate with 35.68% among all the Trichoderma strains. In addition, the strains of T6, TN, P6, and TS3 presented a higher inhibitory potential of more than 60% (Figure 1A). Antagonistic assessment results showed that the five Trichoderma strains (SC5, T6, TN, P6, and TS3) had potential activity against S. sclerotiorum. These five Trichoderma strains rapidly colonized the available nutrients and space necessary for development, effectively inhibiting the mycelial expansion of S. sclerotiorum. The strains of SC5 and TS3 produced a clear inhibition zone ahead of the S. sclerotiorum colony. In contrast, the SC5 and T6 strains can cause the mycelia of S. sclerotiorum discoloration and turn brown (Figure 1B).

2.2. Effect of Trichoderma Strains Fermentation Filtrate on Mycelial Growth, Hyphal Morphology, and Sclerotia Formation of S. sclerotiorum

The colony diameter and sclerotia count of S. sclerotiorum were significantly decreased after treatment with the fermentation filtrate of different Trichoderma strains. Colonies grown on PDA media containing 10% (v/v) fermentation filtrate were significantly smaller than the control colony (Figure 2A), the inhibition rates of Trichoderma TN, TS3, SC5, T6, and P6 fermentation filtrate against S. sclerotiorum were 69.58%, 83.01%, 94.65%, 58.99%, and 74.59% at 5 days after inoculation, respectively (Table 1). Microscopic examination showed that the SC5 fermentation filtrate had a significant impact on the hyphal morphology of S. sclerotiorum. The hyphae without SC5 fermentation filtrate treatment were uniseriate, uniform, and with smooth surfaces (Figure 2B-a). Following treatment with SC5 fermentation filtrate, S. sclerotiorum hyphae became swollen, the hyphal branching of the apical increased, and the intervals between the septa were shortened compared to the control (Figure 2B-b,c). Moreover, the hyphae of S. sclerotiorum were twisted and lysed after treatment with SC5 fermentation filtrate (Figure 2B-c,d).
Compared to the control, S. sclerotiorum demonstrated slower and sparser mycelial growth, with inhibited sclerotia formation on PDA supplemented with various Trichoderma fermentation filtrate at 20 days post-inoculation. Moreover, TS3 and SC5 fermentation filtrate caused the mycelia of S. sclerotiorum to turn brown (Figure 2C). No sclerotia formation was observed after treatment with the fermentation filtrate of TN, TS3, and SC5 strains. The number of sclerotia were 9.0 ± 1.0 and 15.3 ± 2.1 per plate after treatment with T6 and P6 fermentation filtrate, respectively, which were significantly lower than that of the control (Table 1). Meanwhile, the dry weight of sclerotia showed no significant difference between the P6 fermentation filtrate treatment and the control. The dry weight of sclerotia was 0.0577 g after treatment with T6 fermentation filtrate, which was significantly lower than the control (Table 1).

2.3. Effect of Trichoderma Strains Fermentation Filtrate on Sclerotia Myceliogenic Germination

Compared with the control, the inhibition rates for the myceliogenic germination of sclerotia were 96%, 59%, 68%, 76%, and 15% after treatment with SC5, TN, TS3, T6, and P6 strains fermentation filtrate, respectively. Meanwhile, the mycelial growth was slower and sparser than the control after treatment with TN, TS3, and T6 fermentation filtrate. The growth rate of sclerotia germination mycelia was slower than that of the control after treatment with the P6 fermentation filtrate (Figure 3). However, the sclerotia germinated, became thicker and denser, and formed white mycelium after being treated with sterile water. Sclerotia treated with SC5 fermentation filtrate hardly germinated, and hyphal growth was limited to the sclerotial surface.

2.4. Effect of Trichoderma Strains Fermentation Filtrate on Oxalic Acid Content and Cell Membrane Permeability of S. sclerotiorum

Oxalic acid levels were determined through standard curve analysis (Figure 4A). The oxalic acid content of S. sclerotiorum treated with the fermentation filtrate of five Trichoderma strains was significantly lower than that of the control. The oxalic acid contents of S. sclerotiorum were decreased by 40.36%, 61.11%, 81.05%, 56.31%, and 35.04% after being treated with the fermentation filtrate of TN, TS3, SC5, T6, and P6, respectively, compared to the control (Figure 4B).
The relative conductivity of S. sclerotiorum mycelium was increased with the treatment time and finally stabilized after being treated and untreated with different Trichoderma spp. fermentation filtrate (Figure 5). However, throughout the entire treatment period, the relative conductivity of all treatment groups was consistently higher than the control group. The Trichoderma SC5 fermentation filtrate presented the most pronounced impact on S. sclerotiorum cell membrane permeability among the five tested Trichoderma strains. Compared with the control, the relative conductivity of S. sclerotiorum mycelium was increased by 49.72% after treatment with the SC5 fermentation filtrate for 200 min. These findings indicate that Trichoderma spp. fermentation filtrate potentially compromise cell membrane integrity, resulting in enhanced electrolyte leakage from S. sclerotiorum mycelium.

2.5. Effect of Trichoderma Strains Fermentation Filtrate on Polygalacturonase (PG) and Pectin Methyl-Galacturonase (PMG) Activitives of S. sclerotiorum

Both PG and PMG activities in all treatments and control were increased initially and then decreased over time. Nevertheless, the PG and PMG activities of S. sclerotiorum were significantly diminished compared to the control group during different culture periods (p < 0.05) after treatment with Trichoderma spp. fermentation filtrate. The PG enzyme activities of S. sclerotiorum were 11.54 ± 0.08, 6.79 ± 0.58, 5.19 ± 0.80, 6.89 ± 0.12, and 7.93 ± 0.59 U/mL after treatment with the TN, TS3, SC5, T6, and P6 fermentation filtrate, respectively, which were significantly lower than the control (14.33 ± 0.71 U/mL) at day 7 (Figure 6A). However, the PMG activities were 8.73 ± 0.32, 4.09 ± 0.09, 2.27 ± 0.15, 3.41 ± 0.12, and 4.80 ± 0.16 U/mL after treatment with the TN, TS3, SC5, T6, and P6 fermentation filtrate at day 5, respectively, which were significantly lower than the control value of 10.12 ± 0.16 U/mL (Figure 6B). Compared with other strains, the strain of SC5 fermentation filtrate had the highest inhibition effect on PG and PMG enzyme activities at different days, respectively (Figure 6).

2.6. Effect of Trichoderma SC5 Fermentation Filtrate on the Growth and Infection-Related Genes of S. sclerotiorum Expression

Following a 5-day treatment with SC5 fermentation filtrate, the relative expression levels of Ss-sac1, Ss-Smk1, Ss-Caf, Ss-Pph1, Ss-Sm1, Ss-CVNH, and Ss-Nox1, which are genes related to mycelial growth and sclerotial production in S. sclerotiorum, were significantly reduced 3.44, 1.81, 2.13, 1.50, 1.75, and 4.00-folds relative to the control (Figure 7). In contrast, the expression levels of Ss-Acp1, Ss-Pg1, and Ss-CutA genes were downregulated 2.05, 4.00, and 1.31-folds among the genes for regulating the biosynthesis of S. sclerotiorum CWDEs, respectively. Moreover, the expression levels of genes related to the oxalic acid synthesis and signaling pathways of S. sclerotiorum were significantly inhibited (p < 0.05) after treatment with SC5 fermentation filtrate, and the expression levels of Ss-oah1, Ss-pth2, and Ss-sod1 were down-regulated 3.72, 2.94 and 3.58-folds, respectively, compared to the control (Figure 7).

2.7. Protective and Curative Activities of Trichoderma SC5 Lyophilized Fermentation Filtrate

The lyophilized fermentation filtrate of Trichoderma SC5 demonstrated both the protective and curative effects on sunflower leaves after inoculation, and the protective and curative effects were increased in a dose-dependent manner. In the protective activity assay, the control efficacies of the different SC5 fermentation filtrate dilutions ranged from 39.39 to 95.45%. The highest control efficacies were recorded by 79.17% and 95.45% after the application of SC5 fermentation filtrate at 6 and 8 mg/mL, respectively (Table 2, Figure 8B). In the curative activity assay, the control efficacies of the different SC5 fermentation filtrate dilutions ranged from 38.03 to 75.36%. The control efficacy was recorded by 75.36% at 8 mg/mL after the application of SC5 fermentation filtrate (Table 2, Figure 8A). In summary, the protective activity of SC5 fermentation filtrate on sunflower leaves was higher than the curative activity with the same concentration.

2.8. Trichoderma SC5 Strain Identification

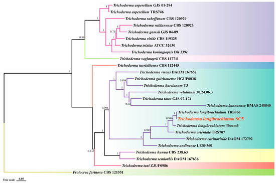
The colony of Trichoderma SC5 exhibits rapid growth on the PDA medium and displays a dense white aerial mycelium at the initial stages according to the morphological characteristics. Over time, the colony transitions in color, changing from yellow-green to green, with yellow pigmentation on the reverse side (Figure 9A,B). The conidiophores typically possess multiple branching levels, and branches bear a single phialide without further branching near the tip, while distal branches exhibit rebranching patterns (Figure 9D). The phialides are cylindrical to lageniform in shape, often swollen in the middle, and can be solitary or terminating in a single cell. They are frequently subtended by an intercalary phialide and may appear straight, hooked, or sinuous in shape. The conidia are smooth and exhibit variation in shape and size, ranging from ellipsoidal to oblong nearly (Figure 9C). The sizes of the conidia ranged from 2.7 to 3.5 × 5 to 7.6 μm (n = 100). Based on the phylogenetic analyses, the maximum likelihood resulted from a combined three-locus dataset of the internal transcribed spacer (ITS), the translation elongation factor-1-α (EF1-α1), and the RNA polymerase subunit B II (RPB2). Our findings demonstrated that the sequence of each gene of SC5 strain was 100% identical to T. longibrachiatum, which fell into a subclade with 100% bootstrap supports (Figure 10). Finally, the strain of Trichoderma SC5 was identified as T. longibrachiatum according to the morphological and multi-locus analysis.

3. Discussion

Currently, the main strategies to prevent and control sclerotinia rot disease that caused by S. sclerotiorum including cultural control and the application of synthetic fungicides. The crop rotation practice focuses on reducing soil sclerotia counts, which poses minimal harm to the environment. However, crop rotation measures may prove insufficient in many cases, especially when they involve high-value crops or highly specialized farms. Owing to the escalating public awareness regarding the polluting, residual, resistant, and phytotoxic effects associated with numerous synthetic fungicides, employing biotechnological approaches for sclerotinia rot disease management have emerged as a prominent area of research [30,31]. In this study, a total of eleven Trichoderma strains were evaluated for their efficacy against S. sclerotiorum. Five Trichoderma strains (namely SC5, TN, TS3, T6, and P6) exhibited higher growth inhibition of S. sclerotiorum. During the dual culture of SC5 and S. sclerotiorum period, a distinct inhibition zone was observed between the SC5 and S. sclerotiorum. Colonies connecting area that makes the S. sclerotiorum fail to grow may be attributed to the antifungal compounds produced by Trichoderma SC5 metabolites. Thus, analyzing the antifungal activity of these metabolites against pathogens can serve as a simple and effective screening tool for isolating potential biocontrol strains and further identifying their bioactive substances [32].
The use of bioactive secondary metabolites from microorganisms as substitutes for synthetic fungicides to control plant diseases has been identified as a promising, environment friendly, and consumer-friendly strategy [33]. Previous studies have reported that various enzymes and secondary metabolites secreted by Trichoderma exhibit antifungal activity. For instance, T. harzianum T23 effectively inhibits the germination of Verticillium dahliae conidia, Phytophthora infestans sporangia, and S. sclerotiorum sclerotia by producing viridiofungin A (VFA) [34]. Lytic enzymes, chitinase, and β-1,3-glucanase, produced by T. erinaceum, exhibit direct antagonistic effects on pathogen growth by degrading their cell walls [35]. In the current study, the metabolites from the fermentation filtrate of five Trichoderma strains exhibited significant antifungal activity, especially T. longibrachiatum SC5, which showed the strongest inhibitory effect on S. sclerotiorum. However, the fermentation filtrate of five Trichoderma strains exhibited different levels of antifungal activities against S. sclerotiorum, which were possibly influenced by the types of produced metabolites and lytic enzymes. Research has shown that the production of bioactive secondary metabolites depends on the strains and species of biocontrol fungi, and that the biochemical and metabolic characteristics of the same Trichoderma strain vary across different agro-ecosystems [36,37,38].
Choosing highly active microbial products is a crucial strategy for replacing traditional chemical fungicides, but they can only be efficiently applied by clarifying their molecular targets. The current research results showed that among the five Trichoderma strains, the antagonism of SC5 fermentation filtrate against S. sclerotiorum demonstrated the potential for biological control application. The inhibition rate of S. sclerotiorum mycelial growth by the SC5 fermentation filtrate reached 94.65%, which is comparable to the reported effects of the commercial fungicide Frowncide 500 SC® [39], and also the SC5 fermentation filtrate inhibited the production and germination of sclerotia. Research indicates that methanolic and ethyl acetate extracts from two T. asperelloides strains significantly inhibit S. sclerotiorum mycelial growth, sclerotia development, and germination [39]. Volatile and non-volatile metabolites produced by Bacillus cereus (SC-1 and P-1) and B. subtilis (W-67) significantly inhibited the mycelial growth of S. sclerotiorum and completely suppressed sclerotia germination [40]. In this study, the SC5 fermentation filtrate showed a more significant effect in inhibiting the production and germination of sclerotia completely.
In current study, we found that the Trichoderma SC5 fermentation filtrate can lead to the intracellular electrolyte leakage of S. sclerotiorum mycelium increased and the mycelium structure damaged after observed by light microscope. Similarly, S. sclerotiorum hyphal tips showed twisting, enhanced apical branching, cell membrane damage, and increased electrolyte leakage [41,42] after treatment with fluazinam and fludioxonil. Purpureocillium lilacinum culture filtrate suppressed the mycelial growth and sclerotia development of S. sclerotiorum by leading to the increased protoplast leakage of its hyphae [43]. Previous studies have demonstrated that S. sclerotiorum can secrete some CWDEs during the infection process that aim to destroy the plant cell wall. Furthermore, the breakdown products of pectinases act as nutritional resources, facilitating the progression of S. sclerotiorum infection [6]. In this study, we found that treatment with the SC5 fermentation filtrate significantly reduced the PG and PMG activities of S. sclerotiorum, which indicate that the reduction activities of PG and PMG by the fermentation filtrate may affect the pathogenicity of S. sclerotiorum.
In addition to CWDEs, OA is also a major pathogenic factor of S. sclerotiorum that has been demonstrated to inhibit the host’s reactive oxygen species burst, disrupt the function of host guard cells, alter the redox status of the host cells, and even induce programmed cell death in host cell [10,44,45]. In this study, OA content significantly decreased after treatment with different Trichoderma spp. fermentation filtrate, with SC5 treatment resulting in the lowest OA content. This indicates that the Trichoderma strain SC5 fermentation filtrate could inhibit the production of OA or degrade OA to reduce the pathogenicity of S. sclerotiorum. A previous report indicates that the culture filtrate of P. lilacinum significantly reduces the oxalic acid production by S. sclerotiorum and the severity of soybean white mold [43]. The mode of action of biocontrol strain cultures is consistent with the results of our study.
To elucidate the molecular mechanism by which SC5 fermentation filtrate inhibits S. sclerotiorum, the genes related to S. sclerotiorum growth and infection were analyzed by transcriptional analysis. After SC5 fermentation filtrate treatment, the relative expression levels of the growth and infection-related genes of S. sclerotiorum were significantly down-regulated in comparison to the control. Our results suggest that these genes are the primary targets of SC5 fermentation filtrate, which makes SC5 an effective antifungal agent against S. sclerotiorum. However, Ss-sm1 gene expression increased, which merits further study.
The secondary metabolites produced by Trichoderma spp. confer a selective advantage through mechanisms including competition, mycoparasitism, symbiosis, mineral transport, growth promotion, and sensing [27,46]. In addition to directly acting on pathogens, some of these substances can also induce the up-regulation of PR genes and other defense-related genes to trigger the plant’s defense response [47]. Furthermore, Hermosa et al. [48] demonstrated that the interaction between plants and biocontrol fungi is a complex cross-talk, with Trichoderma-induced plant resistance being associated with the SA and JA/ET pathways. Our findings revealed that the lyophilized fermentation filtrate derived from SC5 exhibits both protective and curative activity on sunflower leaves after inoculation with S. sclerotiorum, which indicate the potential for development as a biocontrol agent. Nevertheless, the field effectiveness of fermentation filtrate in controlling sunflower sclerotinia rot disease needs further study in the future.

4. Conclusions

The Trichoderma SC5 fermentation filtrate showed the highest inhibitory effects on the growth, development, and pathogenicity of S. sclerotiorum. This effect is primarily achieved by suppressing mycelial growth, sclerotia formation, and germination, disrupting mycelial structure, reducing pathogenic enzyme activity and oxalic acid secretion, and even downregulating the expression levels of certain growth- and infection-related genes. Finally, the SC5 strain was identified as T. longibrachiatum, based on its morphological characteristics and multi-locus sequence analysis. The newly identified Trichoderma longibrachiatum strain demonstrated great potential in significantly reducing the incidence and severity of sunflower sclerotinia rot. These findings highlight the emerging trend of using natural products to control plant diseases, contributing to the sustainable development of agricultural production.

5. Materials and Methods

5.1. Pathogen Isolation and Purification

Trichoderma strains (T6, S1b, LU3, TN, D5, P6, B3, TS2, TS3, T-Ym, and SC5) were sourced from the Plant Virology and Molecular Biology Laboratory, Gansu Agricultural University, China. The S. sclerotiorum was isolated from the main sunflower planting bases in Minqin County, Gansu Province, China, and cultured on potato dextrose agar (PDA) medium in Petri dishes at 25 °C. Following 30 days of incubation, sclerotia were harvested from the S. sclerotiorum colony, immersed in 75% alcohol for 20 s, and then subjected to 0.5% sodium hypochlorite solution for 5 min. The sterilized sclerotia were subsequently washed five times with sterile water, air-dried, and preserved at 4 °C for future experimental use.

5.2. Antagonistic Activity of Trichoderma Strains Against S. sclerotiorum

Eleven Trichoderma strains were tested for antagonistic activity against S. sclerotiorum on PDA media by using the dual-culture method. Mycelial discs (5 mm in diameter) from the colony edges of 3-day-old cultures of S. sclerotiorum and Trichoderma strains were placed equidistantly on fresh PDA plates. The S. sclerotiorum alone inoculation was used as a control. All plates were incubated at 25 °C, with three replicates for each strain. The colony diameters of S. sclerotiorum in the treatment and control groups were measured at 7 days post-inoculation, with the diameter of the initial inoculation plug excluded. The radial growth inhibition percentages of S. sclerotiorum mycelium by Trichoderma strains were determined according to the following formula: radial growth inhibition rate (%) = [(R1 − R2)/R1] × 100 [49], where R1 and R2 were the mycelial radial growth of S. sclerotiorum in the control and treatment, respectively. The experiment was conducted thrice.

5.3. Trichoderma Strains Fermentation Filtrate Preparation

The Trichoderma strains SC5, T6, TN, P6, and TS3 were cultured on PDA plates at 25 °C for 5 days. According to the method of Zhang et al. [50], the conidia suspension of Trichoderma strains was prepared and adjusted to a concentration of 1 × 107 conidia per milliliter. The conidia suspension (1 mL) was combined with 90 mL of potato dextrose broth (PDB) in a 250 mL Erlenmeyer flask and fermented on a shaker at 28 °C for 9 days. Upon completion of fermentation, centrifugation was performed at 4 °C and 10,000 rpm for 20 min to separate and remove the Trichoderma mycelium. The supernatant was repeatedly filtered twice with a Millipore syringe filter (0.22 μm), and then the obtained fermentation filtrates were stored at 4 °C.

5.4. Impact of Trichoderma Strains Fermentation Filtrate on S. sclerotiorum Mycelial Growth and Hyphal Morphology

The effects of Trichoderma fermentation filtrate on the radial growth of S. sclerotiorum mycelium were evaluated on PDA plates. For this step, 90 mL of PDA medium was combined with 10 mL of fermentation filtrate, with a mixture of sterile water and PDA serving as the control treatment. A 3-day-old mycelial disc (5 mm in diameter) of S. sclerotiorum was positioned at the center of plates with different treatments and incubated at 25 °C. After 5 days of incubation, the colony diameter was measured in two perpendicular directions, and the average was calculated finally. The growth inhibition (GI) percentage was determined using the following formula: GI (%) = [(dc − dt)/dc] × 100 [51], where dc denotes the S. sclerotiorum colony diameter in the absence of Trichoderma fermentation filtrate, and dt represents the S. sclerotiorum colony diameter on PDA medium containing Trichoderma fermentation filtrate. After 5 days of culture, the morphology of S. sclerotiorum hyphae in plates containing fermentation filtrate (the highest inhibition rate) and plates without any fermentation filtrate were observed by the Nikon DS-Ri2 microscope. The number and dry weight of sclerotia produced on each plate were assessed after 20 days. Each treatment included three plates, and the experiment was conducted in triplicate.

5.5. Effect of Trichoderma Strains Fermentation Filtrate on Sclerotial Myceliogenic Germination

The impact of fermentation filtrate from Trichoderma strains (TN, TS3, SC5, T6, and P6) on sclerotia myceliogenic germination was investigated following the methodology outlined by Elsherbiny et al. [43]. Briefly, sterilized sclerotia with similar size and weight were soaked in 50 mL fermentation filtrate for 30 min. The sclerotia treated with sterile water served as the control. After drying, the treated sclerotia were cultured on PDA at 25 °C. Each treatment utilized 100 sclerotia. Myceliogenic germination of sclerotia was observed and recorded at 7 days post-inoculation. The inhibition percentage of myceliogenic germination of sclerotia by various Trichoderma fermentation filtrate was determined according to the following formula: inhibition of germination rate (%) = 100 − [(quantity of sclerotia with myceliogenic germination in treatment/quantity of sclerotia with myceliogenic germination in control) × 100].

5.6. Effect of Trichoderma Strains Fermentation Filtrate on Cell Membrane Permeability of S. sclerotiorum

The impact of Trichoderma strains fermentation filtrate on S. sclerotiorum cell membrane permeability was evaluated using an improved method based on Elsherbiny et al. [43]. Three mycelial discs (d = 5 mm) were collected from the margin of a 3-day-old S. sclerotiorum colony and inoculated into a 250 mL Erlenmeyer flask with 90 mL of PDB. The flask was incubated at 160 rpm and 25 °C in a shaking incubator for 48 h. Following incubation, fermentation filtrate was added to the flasks at a 10% (v/v, i.e., a mixture of 90 mL PDB medium and 10 mL Trichoderma strain fermentation filtrate) concentration. The same volume of sterile water was added as the control. After continuing incubation with shaking under the same conditions for 36 h, the mycelium was collected by filtering through three layers of filter paper and washed three times with sterile water. Excess water from the mycelium was removed by vacuum filtration for 20 min, followed by the transfer of 0.5 g of mycelium from each treatment into 20 mL of double-distilled water. To assess cell membrane permeability and cellular content release, the conductivity of mixture double-distilled water was measured at 0, 20, 40, 80, 120, 160, and 200 min intervals using a DDS-307A digital conductivity meter (INESA, Shanghai, China). After 200 min, the mycelial suspensions were boiled for 5 min to measure the final conductivity. Mycelial relative conductivity was computed using the following equation: relative conductivity (%) = (conductivity/final conductivity) × 100. Each treatment had three replicates, and the experiment was repeated three times.

5.7. Effect of Trichoderma Strains Fermentation Filtrate on Oxalic Acid Content of S. sclerotiorum

The oxalic acid content was determined according to the method described by Hou et al. [41]. Five mycelial discs (d = 5 mm) were taken from the edge of a 3-day-old S. sclerotiorum colony and inoculated into a flask containing 100 mL of PDB, with a final concentration of 5% (v/v) Trichoderma fermentation filtrate in the PDB. An equal volume of sterile water was added to the PDB as the control. After shaking the flask at 170 rpm and 25 °C for 5 days, and then centrifuging at 1500 rpm for 10 min was carried out to remove the pellet and retain the supernatant. The absorbance of the supernatant was measured at 510 nm using an ELx800 microplate reader (BioTek Instruments, Inc., Winooski, VT, USA). The OA content in the supernatant from different treatments was calculated based on the standard curve. Each treatment was repeated three times, and the experiment was conducted in triplicate.

5.8. Effect of Trichoderma Strains Fermentation Filtrate on CWDE Activity of S. sclerotiorum

Five mycelial discs (d = 5 mm) of S. sclerotiorum cultured on PDA for 3 days were transferred to the flask containing 90 mL of PDB amended with Trichoderma strain fermentation filtrate at the ultimate concentration of 5% (v/v). The same volume of sterile water was added to the PDB culture medium as the control. The flask was incubated on a shaker at 25 °C and 180 rpm for 3, 5, 7, and 9 days, and then centrifuged at 8500 rpm for 30 min at 4 °C to remove the pellet and retain the supernatant. The activities of PG and PMG in S. sclerotiorum culture supernatants were determined using the 3,5-dinitrosalicylic acid (DNS) method [52]. One milliliter of 1% substrate solution (dissolved in 50 mM sodium acetate buffer, pH 5.0), 0.5 mL of S. sclerotiorum culture supernatants, and 8.5 mL of substrate solution were incubated at 45 °C for 60 min. After incubation, 1.5 mL DNS was added and re-incubated at 95 °C for 5 min. The absorbance of the reaction mixtures was measured at 540 nm using an ELx800 microplate reader. A standard curve was constructed using galacturonic acid as the standard solution to calculate the activities of PG and PMG. One unit of PG and PMG activities (U) was defined as the amount of enzyme necessary to convert substrate to produce 1 µmol of reducing sugar per minute. All treatments were replicated three times, and this experiment was repeated three times.

5.9. Effects of Trichoderma SC5 Fermentation Filtrate on Growth and Infection-Related Genes Expression of S. sclerotiorum

Three 5 mm mycelial discs taken from the edge of a 3-day-old S. sclerotiorum colony were transferred to the 250 mL flask containing 90 mL of PDB, with a final concentration of 3% (v/v) SC5 fermentation filtrate. The same volume of sterile water was used instead of fermentation filtrate as the control. After shaking the culture at 25 °C and 150 rpm for 5 days, the mycelium was collected by filtering through three layers of sterile filter paper. The total RNA of S. sclerotiorum was extracted using the E.Z.N.A. Fungal RNA Kit (Omega Bio-Tek, Norcross, GA, USA). The concentration and integrity of RNA were detected by a UV spectrophotometer (Implen NanoPhotometer, Munich, Germany) and 1% agarose gel. The first-strand cDNA was synthesized following the guidelines provided by the first-strand cDNA synthesis kit (Takara Bio-Tek, Dalian, China). Quantitative real-time polymerase chain reaction (qRT-PCR) was employed to assess the expression levels of 14 genes. The functions of the genes selected for qRT-PCR are presented in Table 3. The primers for qRT-PCR were designed with Primer Premier 5 and presented in Table S1. TB GreenTM Premix Ex TaqTM II (Takara Bio, Shiga, Japan) was used for qRT-PCR with a CFX96 Touch Real-time PCR detection system (Bio-Rad, Hercules, CA, USA). Each treatment was set with three technical replicates, and the experiment was performed with three biological replicates. The β-tubulin [53] and Glyceraldehyde-3-phosphate dehydrogenase (gpdh) [54] genes of S. sclerotiorum were selected as the internal control. The relative expression level of different genes was calculated using the 2−∆∆Ct method.

5.10. Protective and Curative Activities of Trichoderma SC5 Lyophilized Fermentation Filtrate Against S. sclerotiorum on Sunflower Leaves

The protective and curative effects of the Trichoderma SC5 lyophilized fermentation filtrate on sunflower leaves were evaluated using the methodology described by Li et al. [68], with slight modifications. The SC5 fermentation filtrate was lyophilized using a freeze-drying instrument (Beijing Songyuan Huaxing Technology Develop Co., Ltd., Beijing, China), and then dissolved with sterile water to make a 50 mg/mL solution. The tested sunflower variety was ‘LD5009’, which is highly susceptible to S. sclerotiorum. Sunflower leaves with similar stages, sizes, and growing positions were selected as experimental materials. The selected leaves underwent sterilization using 75% ethanol for 1 min, followed by rinsing with sterile water and blotting drying. The SC5 lyophilized fermentation filtrate underwent dilution with sterile water containing 0.1% Tween 80 to make the final concentrations of 0, 1, 2, 4, 6, and 8 mg/mL.
For the assay of protective activity, the leaves were punctured with sterile needles and sprayed with different concentrations of lyophilized fermentation filtrate until the liquid flowed on the leaf surface. After 24 h of treatment, a 5-mm mycelial disc from 3-day-old S. sclerotiorum was inoculated onto the wound site of each leaf. The sunflower leaves were incubated at 25 °C, maintaining 85% relative humidity and a 16 h photoperiod per day. Four days post-inoculation, the lesion diameters were measured and taken on each leaf along two perpendicular axes. The mean of the two perpendicular diameter measurements was computed, and the disease control efficacy (DCE) was determined using the formula: DCE (%) = (dc − dt)/dc × 100, where dc denotes the lesion diameter in the water control, and dt represents the lesion diameter in the treated leaves.
In assessing curative activity, S. sclerotiorum was first inoculated onto the wound surface of the leaves, and 24 h later, different concentrations of SC5 lyophilized fermentation filtrate were sprayed. The DCE was calculated as described in the protective activity test after inoculation. The experimental design included ten replicates per treatment, with the entire procedure replicated thrice.

5.11. Morphological and Molecular Identification of Trichoderma SC5 Strain

The SC5 strain was cultured on PDA plates at 28 °C under a 12/12 h light/dark cycle for 5 days, and the morphological characteristics of the colony, conidia, conidiophores, and phialides of SC5 were observed using a Nikon DS-Ri2 microscope (Nikon, Tokyo, Japan). The size of one hundred conidia was measured by calculating the average size of SC5 conidia. Genomic DNA of SC5 was extracted using the E.Z.N.A.® High Performance (HP) Fungal DNA Kit (OMEGA Bio-Tek, Norcross, GA, USA). The extracted SC5 DNA served as the template for polymerase chain reaction (PCR) based on the amplification of ITS region with ITS1 (5′-TCCGTAGGTGAACCTGCGG-3′) and ITS4 (5′-TCCTCCGCTTATTGATATGC-3′) [69], EF1-α1 gene with tef71 (5′-CAAAATGGGTAAGGAGGASAAGAC-3′) and tef997 (5′-CAGTACCGGCRGCRATRATSAG-3′) [70], and RPB2 gene with RPB2-5F (5′-GAYGAYMGWGATCAYTTYGG-3′) and fRPB2-7cR (5′-CCCATRGCTTGYTTRCCCAT-3′) [71]. The purified PCR products were sent to Sangon Biotech Company (Shanghai, China). The obtained sequences were compared with those in the National Center for Biotechnology Information (NCBI) (https://blast.ncbi.nlm.nih.gov, accessed on 22 June 2022) using the Basic Local Alignment Search Tool (https://blast.ncbi.nlm.nih.gov/Blast.cgi, accessed on 22 June 2022) to determine their phylogenetic relationships, with accession numbers provided in Table S2. The single-gene datasets were combined into a multi-gene dataset using Sequence Matrix (version 1.7.8) software [72]. The interleaved NEXUS file was formatted utilizing the PAUP* (version 5.0) software. Phylogenetic analysis was conducted with combined genetic regions of ITS, EF1-α1, and RPB2. Construction of phylogenetic trees from the concatenated sequences was performed using MEGA-X (version 10.1.8) software [73]. The analysis employed the maximum likelihood (ML) method, utilizing Kimura 2 parameter genetic distances (K2), incorporating a gamma distribution (+G) and invariant sites (+I), with 2000 bootstrap replications. Phylogenetic tree editing and visualization were performed using the online tool tvBOT (https://www.chiplot.online/tvbot.html, 29 December 2023) [74].

Supplementary Materials

The following supporting information can be downloaded at https://www.mdpi.com/article/10.3390/ijms26010201/s1.

Author Contributions

E.L.: formal analysis; conceptualization; investigation; data curation methodology; visualization; writing–original draft. N.Z.: writing—review and editing; data curation; software. S.Z.: funding acquisition; methodology; resources; writing—review and editing, validation. B.X.: formal analysis; validation; funding acquisition; project administration; supervision. L.L. and A.Z.: investigation; resources. All authors have read and agreed to the published version of the manuscript.

Funding

This research was funded by the Fuxi Outstanding Talent Cultivation Program, Gansu Agricultural University (Gaufx-03J03); the Gansu Provincial Key Research and Development Project (23YFNA0020); the Technology Youth Talent Innovation Project of Lanzhou (2023-QN-171); the Gansu Provincial Major Science and Technology Project (23ZDNA008); the Science and Lanzhou Science and Technology Foundation Project (2021-1-39); and the Gansu Provincial Natural Science Foundation Project (22JR5RA764).

Institutional Review Board Statement

Not applicable.

Informed Consent Statement

Not applicable.

Data Availability Statement

Data is contained within the article.

Conflicts of Interest

The authors declare no conflicts of interest.

References

  1. Castaño, F.D. The sunflower crop in Argentina: Past, present and potential future. OCL 2018, 25, D105. [Google Scholar] [CrossRef]
  2. Pal, U.S.; Patra, R.K.; Sahoo, N.R.; Bakhara, C.K.; Panda, M.K. Effect of refining on quality and composition of sunflower oil. J. Food Sci. Technol. 2015, 52, 4613–4618. [Google Scholar] [CrossRef]
  3. Filippi, C.V.; Zubrzycki, J.E.; Di Rienzo, J.A.; Quiroz, F.J.; Puebla, A.F.; Alvarez, D.; Maringolo, C.A.; Escande, A.R.; Hopp, H.E.; Heinz, R.A.; et al. Unveiling the genetic basis of sclerotinia head rot resistance in sunflower. BMC Plant Biol. 2020, 20, 322. [Google Scholar] [CrossRef]
  4. Underwood, W.; Misar, C.G.; Block, C.; Gulya, T.J.; Talukder, Z.; Hulke, B.S.; Markell, S.G. A greenhouse method to evaluate sunflower quantitative resistance to basal stalk rot caused by Sclerotinia sclerotiorum. Plant Dis. 2020, 105, 464–472. [Google Scholar] [CrossRef] [PubMed]
  5. Liang, Y.; Xiong, W.; Steinkellner, S.; Feng, J. Deficiency of the melanin biosynthesis genes SCD1 and THR1 affects sclerotial development and vegetative growth, but not pathogenicity, in Sclerotinia sclerotiorum. Mol. Plant Pathol. 2018, 19, 1444–1453. [Google Scholar] [CrossRef]
  6. Bolton, M.D.; Thomma, B.P.; Nelson, B.D. Sclerotinia sclerotiorum (Lib.) de Bary: Biology and molecular traits of a cosmopolitan pathogen. Mol. Plant Pathol. 2006, 7, 1–16. [Google Scholar] [CrossRef]
  7. Xu, L.; Xiang, M.; White, D.; Chen, W. pH dependency of sclerotial development and pathogenicity revealed by using genetically defined oxalate-minus mutants of Sclerotinia sclerotiorum. Environ. Microbiol. 2015, 17, 2896–2909. [Google Scholar] [CrossRef] [PubMed]
  8. Kasza, Z.; Vagvolgyi, C.; Fevre, M.; Cotton, P. Molecular characterization and in planta detection of Sclerotinia sclerotiorum endopolygalacturonase genes. Curr. Microbiol. 2004, 48, 208–213. [Google Scholar] [CrossRef]
  9. Issam, S.M.; Mohamed, G.; Dominique, L.M.; Thierry, M.; Farid, L.; Nejib, M. A β-glucosidase from Sclerotinia sclerotiorum. Appl. Biochem. Biotechnol. 2004, 112, 63–77. [Google Scholar] [CrossRef]
  10. Williams, B.; Kabbage, M.; Kim, H.J.; Britt, R.; Dickman, M.B. Tipping the balance: Sclerotinia sclerotiorum secreted oxalic acid suppresses host defenses by manipulating the host redox environment. PLoS Pathog. 2011, 7, e1002107. [Google Scholar] [CrossRef] [PubMed]
  11. Cotton, P.; Kasza, Z.; Bruel, C.; Rascle, C.; Fèvre, M. Ambient pH controls the expression of endopolygalacturonase genes in the necrotrophic fungus Sclerotinia sclerotiorum. FEMS Microbiol. Lett. 2003, 227, 163–169. [Google Scholar] [CrossRef]
  12. Derbyshire, M.; Denton-Giles, M.; Hegedus, D.; Seifbarghy, S.; Rollins, J.; Van Kan, J.; Seidl, M.F.; Faino, L.; Mbengue, M.; Navaud, O. The complete genome sequence of the phytopathogenic fungus Sclerotinia sclerotiorum reveals insights into the genome architecture of broad host range pathogens. Genome Biol. Evol. 2017, 9, 593–618. [Google Scholar] [CrossRef] [PubMed]
  13. Amselem, J.; Cuomo, C.A.; van Kan, J.A.L.; Viaud, M.; Benito, E.P.; Couloux, A.; Coutinho, P.M.; de Vries, R.P.; Dyer, P.S.; Fillinger, S.; et al. Genomic analysis of the necrotrophic fungal pathogens Sclerotinia sclerotiorum and Botrytis cinerea. PLoS Genet. 2011, 7, e1002230. [Google Scholar] [CrossRef] [PubMed]
  14. Xu, L.; Chen, W. Random T-DNA mutagenesis identifies a Cu/Zn superoxide dismutase gene as a virulence factor of Sclerotinia sclerotiorum. Mol. Plant-Microbe Interact. 2013, 26, 431–441. [Google Scholar] [CrossRef]
  15. Tang, L.G.; Yang, G.G.; Ma, M.; Liu, X.F.; Li, B.; Xie, J.T.; Fu, Y.P.; Chen, T.; Yu, Y.; Chen, W.D.; et al. An effector of a necrotrophic fungal pathogen targets the calcium-sensing receptor in chloroplasts to inhibit host resistance. Mol. Plant Pathol. 2020, 21, 686–701. [Google Scholar] [CrossRef]
  16. Escande, A.R.; Laich, F.S.; Pedraza, M.V. Field testing of honeybee-dispersed Trichoderma spp. to manage sunflower head rot (Sclerotinia sclerotiorum). Plant Pathol. 2002, 51, 346–351. [Google Scholar] [CrossRef]
  17. Atallah, O.; Yassin, S. Aspergillus spp. eliminate Sclerotinia sclerotiorum by imbalancing the ambient oxalic acid concentration and parasitizing its sclerotia. Environ. Microbiol. 2020, 22, 5265–5279. [Google Scholar] [CrossRef]
  18. Abbas, A.; Jiang, D.; Fu, Y. Trichoderma spp. as antagonist of Rhizoctonia solani. J. Plant Pathol. Microbiol. 2017, 8, 1–9. [Google Scholar] [CrossRef]
  19. Guilger-Casagrande, M.; Germano-Costa, T.; Pasquoto-Stigliani, T.; Fraceto, L.F.; Lima, R. Biosynthesis of silver nanoparticles employing Trichoderma harzianum with enzymatic stimulation for the control of Sclerotinia sclerotiorum. Sci. Rep. 2019, 9, 14351. [Google Scholar] [CrossRef]
  20. Zeng, W.T.; Kirk, W.; Hao, J.J. Field management of Sclerotinia stem rot of soybean using biological control agents. Biol. Control 2012, 60, 141–147. [Google Scholar] [CrossRef]
  21. Li, M.; Ma, G.S.; Lian, H.; Su, X.L.; Tian, Y.; Huang, W.K.; Mei, J.; Jiang, X.L. The effects of on preventing cucumber Fusarium wilt and regulating cucumber physiology. J. Integr. Agric. 2019, 18, 607–617. [Google Scholar] [CrossRef]
  22. Zhao, H.; Zhou, T.; Xie, J.; Cheng, J.; Chen, T.; Jiang, D.; Fu, Y. Mycoparasitism illuminated by genome and transcriptome sequencing of Coniothyrium minitans, an important biocontrol fungus of the plant pathogen Sclerotinia sclerotiorum. Microb. Genom. 2020, 6, e000345. [Google Scholar] [CrossRef] [PubMed]
  23. Troian, R.F.; Steindorff, A.S.; Ramada, M.H.; Arruda, W.; Ulhoa, C.J. Mycoparasitism studies of Trichoderma harzianum against Sclerotinia sclerotiorum: Evaluation of antagonism and expression of cell wall-degrading enzymes genes. Biotechnol. Lett. 2014, 36, 2095–2101. [Google Scholar] [CrossRef] [PubMed]
  24. Macena, A.M.; Kobori, N.N.; Mascarin, G.M.; Vida, J.B.; Hartman, G.L. Antagonism of Trichoderma-based biofungicides against Brazilian and North American isolates of Sclerotinia sclerotiorum and growth promotion of soybean. BioControl 2020, 65, 235–246. [Google Scholar] [CrossRef]
  25. Zhang, F.; Ge, H.; Zhang, F.; Guo, N.; Wang, Y.; Chen, L.; Ji, X.; Li, C. Biocontrol potential of Trichoderma harzianum isolate T-aloe against Sclerotinia sclerotiorum in soybean. Plant Physiol. Biochem. 2016, 100, 64–74. [Google Scholar] [CrossRef] [PubMed]
  26. Vinale, F.; Sivasithamparam, K.; Ghisalberti, E.L.; Woo, S.L.; Nigro, M.; Marra, R.; Lombardi, N.; Pascale, A.; Ruocco, M.; Lanzuise, S.; et al. Trichoderma secondary metabolites active on plants and fungal pathogens. Open Mycol. J. 2014, 8, 127–139. [Google Scholar] [CrossRef]
  27. Khan, R.A.A.; Najeeb, S.; Hussain, S.; Xie, B.; Li, Y. Bioactive secondary metabolites from Trichoderma spp. against phytopathogenic fungi. Microorganisms 2020, 8, 817. [Google Scholar] [CrossRef] [PubMed]
  28. Khan, R.A.A.; Najeeb, S.; Mao, Z.; Ling, J.; Yang, Y.; Li, Y.; Xie, B. Bioactive secondary metabolites from Trichoderma spp. against phytopathogenic bacteria and root-knot nematode. Microorganisms 2020, 8, 401. [Google Scholar] [CrossRef]
  29. Ojaghian, S.; Wang, L.; Xie, G.-L.; Zhang, J.-Z. Effect of volatiles produced by Trichoderma spp. on expression of glutathione transferase genes in Sclerotinia sclerotiorum. Biol. Control 2019, 136, 103999. [Google Scholar] [CrossRef]
  30. Willbur, J.; McCaghey, M.; Kabbage, M.; Smith, D.L. An overview of the Sclerotinia sclerotiorum pathosystem in soybean: Impact, fungal biology, and current management strategies. Trop. Plant Pathol. 2019, 44, 3–11. [Google Scholar] [CrossRef]
  31. Benigni, M.; Bompeix, G. Chemical and biological control of Sclerotinia sclerotiorum in witloof chicory culture. Pest Manag. Sci. 2010, 66, 1332–1336. [Google Scholar] [CrossRef] [PubMed]
  32. Santos, I.P.d.; Silva, L.C.N.d.; Silva, M.V.d.; Araújo, J.M.d.; Cavalcanti, M.d.S.; Lima, V.L.d.M. Antibacterial activity of endophytic fungi from leaves of Indigofera suffruticosa Miller (Fabaceae). Front. Microbiol. 2015, 6, 350. [Google Scholar] [CrossRef]
  33. Bills, G.F.; Gloer, J.B. Biologically active secondary metabolites from the fungi. Microbiol. Spectr. 2016, 4, 1087–1119. [Google Scholar] [CrossRef] [PubMed]
  34. El-Hasan, A.; Walker, F.; Schöne, J.; Buchenauer, H. Detection of viridiofungin A and other antifungal metabolites excreted by Trichoderma harzianum active against different plant pathogens. Eur. J. Plant Pathol. 2009, 124, 457–470. [Google Scholar] [CrossRef]
  35. El Komy, M.H.; Saleh, A.A.; Eranthodi, A.; Molan, Y.Y. Characterization of novel Trichoderma asperellum isolates to select effective biocontrol agents against tomato Fusarium wilt. Plant Pathol. J. 2015, 31, 50–60. [Google Scholar] [CrossRef] [PubMed]
  36. Smith, A.; Beltrán, C.A.; Kusunoki, M.; Cotes, A.M.; Motohashi, K.; Kondo, T.; Deguchi, M. Diversity of soil-dwelling Trichoderma in Colombia and their potential as biocontrol agents against the phytopathogenic fungus Sclerotinia sclerotiorum (Lib.) de Bary. J. Gen. Plant Pathol. 2013, 79, 74–85. [Google Scholar] [CrossRef]
  37. Utkhede, R.; Koch, C. Biological treatments to control bacterial canker of greenhouse tomatoes. Biocontrol 2004, 49, 305–313. [Google Scholar] [CrossRef]
  38. Lopes, F.A.; Steindorff, A.S.; Geraldine, A.M.; Brandao, R.S.; Monteiro, V.N.; Lobo, M.J.; Coelho, A.S.; Ulhoa, C.J.; Silva, R.N. Biochemical and metabolic profiles of Trichoderma strains isolated from common bean crops in the Brazilian Cerrado, and potential antagonism against Sclerotinia sclerotiorum. Fungal Biol. 2012, 116, 815–824. [Google Scholar] [CrossRef] [PubMed]
  39. Sumida, C.H.; Daniel, J.F.S.; Araujod, A.P.C.S.; Peitl, D.C.; Abreu, L.M.; Dekker, R.F.H.; Canteri, M.G. Trichoderma asperelloides antagonism to nine Sclerotinia sclerotiorum strains and biological control of white mold disease in soybean plants. Biocontrol Sci. Technol. 2018, 28, 142–156. [Google Scholar] [CrossRef]
  40. Kamal, M.M.; Lindbeck, K.D.; Savocchia, S.; Ash, G.J. Biological control of sclerotinia stem rot of canola using antagonistic bacteria. Plant Pathol. 2015, 64, 1375–1384. [Google Scholar] [CrossRef]
  41. Hou, Y.P.; Mao, X.W.; Wu, L.Y.; Wang, J.X.; Mi, B.; Zhou, M.G. Impact of fluazinam on morphological and physiological characteristics of Sclerotinia sclerotiorum. Pestic. Biochem. Physiol. 2019, 155, 81–89. [Google Scholar] [CrossRef]
  42. Duan, Y.B.; Ge, C.Y.; Liu, S.M.; Chen, C.J.; Zhou, M.G. Effect of phenylpyrrole fungicide fludioxonil on morphological and physiological characteristics of. Pestic. Biochem. Physiol. 2013, 106, 61–67. [Google Scholar] [CrossRef]
  43. Elsherbiny, E.A.; Taher, M.A.; Elsebai, M.F. Activity of Purpureocillium lilacinum filtrates on biochemical characteristics of Sclerotinia sclerotiorum and induction of defense responses in common bean. Eur. J. Plant Pathol. 2019, 155, 39–52. [Google Scholar] [CrossRef]
  44. Kim, K.S.; Min, J.-Y.; Dickman, M.B. Oxalic acid is an elicitor of plant programmed cell death during Sclerotinia sclerotiorum disease development. Mol. Plant-Microbe Interact. 2008, 21, 605–612. [Google Scholar] [CrossRef] [PubMed]
  45. Kabbage, M.; Williams, B.; Dickman, M.B. Cell death control: The interplay of apoptosis and autophagy in the pathogenicity of Sclerotinia sclerotiorum. PLoS Pathog. 2013, 9, e1003287. [Google Scholar] [CrossRef] [PubMed]
  46. Reino, J.L.; Guerrero, R.F.; Hernández-Galán, R.; Collado, I.G. Secondary metabolites from species of the biocontrol agent Trichoderma. Phytochem. Rev. 2008, 7, 89–123. [Google Scholar] [CrossRef]
  47. Harel, Y.M.; Mehari, Z.H.; Rav-David, D.; Elad, Y. Systemic resistance to gray mold Induced in tomato by benzothiadiazole and Trichoderma harzianum T39. Phytopathology 2014, 104, 150–157. [Google Scholar] [CrossRef]
  48. Hermosa, R.; Viterbo, A.; Chet, I.; Monte, E. Plant-beneficial effects of Trichoderma and of its genes. Microbiology 2012, 158, 17–25. [Google Scholar] [CrossRef]
  49. Wonglom, P.; Daengsuwan, W.; Ito, S.-i.; Sunpapao, A. Biological control of Sclerotium fruit rot of snake fruit and stem rot of lettuce by Trichoderma sp. T76-12/2 and the mechanisms involved. Physiol. Mol. Plant Pathol. 2019, 107, 1–7. [Google Scholar] [CrossRef]
  50. Zhang, S.W.; Gan, Y.T.; Xu, B.L.; Xue, Y.Y. The parasitic and lethal effects of Trichoderma longibrachiatum against Heterodera avenae. Biol. Control 2014, 72, 1–8. [Google Scholar] [CrossRef]
  51. Kamaruzzaman, M.; Islam, M.S.; Mahmud, S.; Polash, S.A.; Sultana, R.; Hasan, M.A.; Wang, C.; Jiang, C. In vitro and in silico approach of fungal growth inhibition by Trichoderma asperellum HbGT6-07 derived volatile organic compounds. Arab. J. Chem. 2021, 14, 103290. [Google Scholar] [CrossRef]
  52. Moyo, S.; Gashe, B.A.; Collison, E.K.; Mpuchane, S. Optimising growth conditions for the pectinolytic activity of Kluyveromyces wickerhamii by using response surface methodology. Int. J. Food Microbiol. 2003, 85, 87–100. [Google Scholar] [CrossRef] [PubMed]
  53. Yang, M.; Zhang, W.; Lv, Z.; Shi, L.; Zhang, K.; Ge, B. Evaluation of the inhibitory effects of Wuyiencin, a secondary metabolite of Streptomyces albulus CK-15, against Sclerotinia sclerotiorum in vitro. Plant Dis. 2022, 106, 156–164. [Google Scholar] [CrossRef] [PubMed]
  54. Oliveira, M.B.; de Andrade, R.V.; Grossi-de-Sa, M.F.; Petrofeza, S. Analysis of genes that are differentially expressed during the Sclerotinia sclerotiorum-Phaseolus vulgaris interaction. Front. Microbiol. 2015, 6, 1162. [Google Scholar] [CrossRef] [PubMed]
  55. Jurick, W.M.; Rollins, J.A. Deletion of the adenylate cyclase (sac1) gene affects multiple developmental pathways and pathogenicity in Sclerotinia sclerotiorum. Fungal Genet. Biol. 2007, 44, 521–530. [Google Scholar] [CrossRef] [PubMed]
  56. Zhu, W.; Wei, W.; Fu, Y.; Cheng, J.; Xie, J.; Li, G.; Yi, X.; Kang, Z.; Dickman, M.B.; Jiang, D. A secretory protein of necrotrophic fungus Sclerotinia sclerotiorum that suppresses host resistance. PLoS ONE 2013, 8, e53901. [Google Scholar] [CrossRef] [PubMed]
  57. Chen, C.; Harel, A.; Gorovoits, R.; Yarden, O.; Dickman, M.B. MAPK regulation of sclerotial development in Sclerotinia sclerotiorum is linked with pH and cAMP sensing. Mol. Plant-Microbe Interact. 2004, 17, 404–413. [Google Scholar] [CrossRef]
  58. Xiao, X.; Xie, J.; Cheng, J.; Li, G.; Yi, X.; Jiang, D.; Fu, Y. Novel secretory protein Ss-Caf1 of the plant-pathogenic fungus Sclerotinia sclerotiorum is required for host penetration and normal sclerotial development. Mol. Plant-Microbe Interact. 2014, 27, 40–55. [Google Scholar] [CrossRef]
  59. Erental, A.; Harel, A.; Yarden, O. Type 2A phosphoprotein phosphatase is required for asexual development and pathogenesis of Sclerotinia sclerotiorum. Mol. Plant-Microbe Interact. 2007, 20, 944–954. [Google Scholar] [CrossRef]
  60. Pan, Y.; Wei, J.; Yao, C.; Reng, H.; Gao, Z. SsSm1, a Cerato-platanin family protein, is involved in the hyphal development and pathogenic process of Sclerotinia sclerotiorum. Plant Sci. 2018, 270, 37–46. [Google Scholar] [CrossRef] [PubMed]
  61. Lyu, X.; Shen, C.; Fu, Y.; Xie, J.; Jiang, D.; Li, G.; Cheng, J. Comparative genomic and transcriptional analyses of the carbohydrate-active enzymes and secretomes of phytopathogenic fungi reveal their significant roles during infection and development. Sci. Rep. 2015, 5, 15565. [Google Scholar] [CrossRef]
  62. Kim, H.-j.; Chen, C.; Kabbage, M.; Dickman Martin, B. Identification and characterization of Sclerotinia sclerotiorum NADPH oxidases. Appl. Environ. Microbiol. 2011, 77, 7721–7729. [Google Scholar] [CrossRef] [PubMed]
  63. Poussereau, N.; Creton, S.; Billon-Grand, G.; Rascle, C.; Fevre, M. Regulation of acp1, encoding a non-aspartyl acid protease expressed during pathogenesis of Sclerotinia sclerotiorum. Microbiology 2001, 147, 717–726. [Google Scholar] [CrossRef] [PubMed]
  64. Bashi, Z.D.; Rimmer, S.R.; Khachatourians, G.G.; Hegedus, D.D. Factors governing the regulation of Sclerotinia sclerotiorum cutinase A and polygalacturonase 1 during different stages of infection. Can. J. Microbiol. 2012, 58, 605–616. [Google Scholar] [CrossRef]
  65. Liang, X.; Liberti, D.; Li, M.; Kim, Y.T.; Hutchens, A.; Wilson, R.; Rollins, J.A. Oxaloacetate acetylhydrolase gene mutants of Sclerotinia sclerotiorum do not accumulate oxalic acid, but do produce limited lesions on host plants. Mol. Plant Pathol. 2015, 16, 559–571. [Google Scholar] [CrossRef]
  66. Liberti, D.; Rollins, J.A.; Dobinson, K.F. Peroxysomal carnitine acetyl transferase influences host colonization capacity in Sclerotinia sclerotiorum. Mol. Plant. Microbe Interact. 2013, 26, 768–780. [Google Scholar] [CrossRef]
  67. Veluchamy, S.; Williams, B.; Kim, K.; Dickman, M.B. The CuZn superoxide dismutase from Sclerotinia sclerotiorum is involved with oxidative stress tolerance, virulence, and oxalate production. Physiol. Mol. Plant Pathol. 2012, 78, 14–23. [Google Scholar] [CrossRef]
  68. Li, E.C.; Liu, J.; Zhang, S.W.; Xu, B.L. Identification the pathogen cause a new apple leaf blight in China and determination the controlling efficacy for five botanical fungicides. J. Fungi 2024, 10, 255. [Google Scholar] [CrossRef]
  69. White, T.J.; Bruns, T.; Lee, S.; Taylor, J. Amplification and direct sequencing of fungal ribosomal RNA genes for phylogenetics. In PCR Protocols: A Guide to Methods and Applications; Academic Press: Cambridge, MA, USA, 1990; Volume 18, pp. 315–322. [Google Scholar]
  70. O’Donnell, K.; Kistler, H.C.; Cigelnik, E.; Ploetz, R.C. Multiple evolutionary origins of the fungus causing Panama disease of banana: Concordant evidence from nuclear and mitochondrial gene genealogies. Proc. Natl. Acad. Sci. USA 1998, 95, 2044–2049. [Google Scholar] [CrossRef]
  71. Liu, Y.J.; Whelen, S.; Hall, B.D. Phylogenetic relationships among ascomycetes: Evidence from an RNA polymerse II subunit. Mol. Biol. Evol. 1999, 16, 1799–1808. [Google Scholar] [CrossRef] [PubMed]
  72. Vaidya, G.; Lohman, D.J.; Meier, R. SequenceMatrix: Concatenation software for the fast assembly of multi-gene datasets with character set and codon information. Cladistics 2011, 27, 171–180. [Google Scholar] [CrossRef] [PubMed]
  73. Kumar, S.; Stecher, G.; Li, M.; Knyaz, C.; Tamura, K. MEGA X: Molecular evolutionary genetics analysis across computing platforms. Mol. Biol. Evol. 2018, 35, 1547–1549. [Google Scholar] [CrossRef] [PubMed]
  74. Xie, J.; Chen, Y.; Cai, G.; Cai, R.; Hu, Z.; Wang, H. Tree Visualization By One Table (tvBOT): A web application for visualizing, modifying and annotating phylogenetic trees. Nucleic Acids Res. 2023, 51, W587–W592. [Google Scholar] [CrossRef] [PubMed]
Figure 1. Inhibitory effect (A) and antagonistic activity (B) of Trichoderma strains on S. sclerotiorum at 7 days after incubation, where CK is the control of S. sclerotiorum without confrontation. Means with different letters are significantly different at p < 0.05 according to Duncan’s multiple range test.
Figure 1. Inhibitory effect (A) and antagonistic activity (B) of Trichoderma strains on S. sclerotiorum at 7 days after incubation, where CK is the control of S. sclerotiorum without confrontation. Means with different letters are significantly different at p < 0.05 according to Duncan’s multiple range test.
Ijms 26 00201 g001
Figure 2. The inhibitory effect of different Trichoderma spp. fermentation filtrate on S. sclerotiorum. (A): Effects of different Trichoderma spp. fermentation filtrate on the mycelial growth of S. sclerotiorum on PDA plates at 5 days. (B): Effect of SC5 fermentation filtrate on hyphal morphology of S. sclerotiorum at 5 days after inoculation. (a) Healthy hyphae of S. sclerotiorum; (b) hyphae to branch; (c) treated hyphae with twisted; (d) hyphae lysis. (C): The effect of Trichoderma spp. fermentation filtrate on the mycelial growth and sclerotial formation of S. sclerotiorum at 20 days after incubation.
Figure 2. The inhibitory effect of different Trichoderma spp. fermentation filtrate on S. sclerotiorum. (A): Effects of different Trichoderma spp. fermentation filtrate on the mycelial growth of S. sclerotiorum on PDA plates at 5 days. (B): Effect of SC5 fermentation filtrate on hyphal morphology of S. sclerotiorum at 5 days after inoculation. (a) Healthy hyphae of S. sclerotiorum; (b) hyphae to branch; (c) treated hyphae with twisted; (d) hyphae lysis. (C): The effect of Trichoderma spp. fermentation filtrate on the mycelial growth and sclerotial formation of S. sclerotiorum at 20 days after incubation.
Ijms 26 00201 g002
Figure 3. Effect of different Trichoderma spp. fermentation filtrate on myceliogenic germination of sclerotia on PDA at 5 days.
Figure 3. Effect of different Trichoderma spp. fermentation filtrate on myceliogenic germination of sclerotia on PDA at 5 days.
Ijms 26 00201 g003
Figure 4. Standard curve for calculating oxalic acid content (A) and oxalic acid content of S. sclerotiorum after being treated with five Trichoderma strains fermentation filtrate (B). Bars represent the standard deviations of the means. According to Duncan’s multiple range test, there are significant differences (p < 0.05) between the mean values in columns labeled with the different letters.
Figure 4. Standard curve for calculating oxalic acid content (A) and oxalic acid content of S. sclerotiorum after being treated with five Trichoderma strains fermentation filtrate (B). Bars represent the standard deviations of the means. According to Duncan’s multiple range test, there are significant differences (p < 0.05) between the mean values in columns labeled with the different letters.
Ijms 26 00201 g004
Figure 5. Effect of Trichoderma spp. fermentation filtrate on the relative conductivity of S. sclerotiorum mycelium. Bars represent the standard deviations of the means. Means labeled with the different letters for each time period indicate significant differences (p < 0.05) according to Duncan’s multiple range test.
Figure 5. Effect of Trichoderma spp. fermentation filtrate on the relative conductivity of S. sclerotiorum mycelium. Bars represent the standard deviations of the means. Means labeled with the different letters for each time period indicate significant differences (p < 0.05) according to Duncan’s multiple range test.
Ijms 26 00201 g005
Figure 6. Effect of Trichoderma spp. fermentation filtrate on the cell wall degrading enzymes (A) PG and (B) PMG activities of S. sclerotiorum. Bars represent the standard deviations of the means. Means labeled with the different letters for each time period indicate significant differences (p < 0.05) according to Duncan’s multiple range test.
Figure 6. Effect of Trichoderma spp. fermentation filtrate on the cell wall degrading enzymes (A) PG and (B) PMG activities of S. sclerotiorum. Bars represent the standard deviations of the means. Means labeled with the different letters for each time period indicate significant differences (p < 0.05) according to Duncan’s multiple range test.
Ijms 26 00201 g006
Figure 7. Relative expression levels of 14 genes of S. sclerotiorum after treatment with the Trichoderma SC5 fermentation filtrate at 5 days. Bars indicate the standard deviation, and asterisks (*) indicate the significant differences (one-way ANOVA): * p < 0.05 and ** p < 0.01.
Figure 7. Relative expression levels of 14 genes of S. sclerotiorum after treatment with the Trichoderma SC5 fermentation filtrate at 5 days. Bars indicate the standard deviation, and asterisks (*) indicate the significant differences (one-way ANOVA): * p < 0.05 and ** p < 0.01.
Ijms 26 00201 g007
Figure 8. Curative (A) and protective activities (B) of Trichoderma SC5 fermentation filtrate on sunflower leaves after inoculation.
Figure 8. Curative (A) and protective activities (B) of Trichoderma SC5 fermentation filtrate on sunflower leaves after inoculation.
Ijms 26 00201 g008
Figure 9. Morphological characteristics of Trichoderma SC5 that cultured on PDA medium. (A) front colony; (B) reverse colony; (C) conidia; (D) conidiophores. Photographs were taken at 5 days post-inoculation.
Figure 9. Morphological characteristics of Trichoderma SC5 that cultured on PDA medium. (A) front colony; (B) reverse colony; (C) conidia; (D) conidiophores. Photographs were taken at 5 days post-inoculation.
Ijms 26 00201 g009
Figure 10. Multi-locus phylogram of the present Trichoderma SC5 (red words) based on the combination of ITS, EF-1α1, and RPB2 genes sequence. Protocrea farinose (CBS 121551) was selected as outgroup. Bootstrap values at the nodes are based on 2000 replicates. The colors represent clades shown on the concatenated phylogram of the three loci.
Figure 10. Multi-locus phylogram of the present Trichoderma SC5 (red words) based on the combination of ITS, EF-1α1, and RPB2 genes sequence. Protocrea farinose (CBS 121551) was selected as outgroup. Bootstrap values at the nodes are based on 2000 replicates. The colors represent clades shown on the concatenated phylogram of the three loci.
Ijms 26 00201 g010
Table 1. Effect of Trichoderma spp. fermentation filtrate on the mycelial growth and sclerotial production of S. sclerotiorum.
Table 1. Effect of Trichoderma spp. fermentation filtrate on the mycelial growth and sclerotial production of S. sclerotiorum.
TreatmentInhibition Rate (%)Number of Sclerotia Per PlateDry Weight of Sclerotia (g)
Water/26.7 ± 1.2 a0.1207 ± 0.0114 a
TN69.58 ± 3.26 d0.0 ± 0.0 d 0.0 ± 0.0 c
TS383.01 ± 1.28 b0.0 ± 0.0 d0.0 ± 0.0 c
SC594.65 ± 0.96 a0.0 ± 0.0 d0.0 ± 0.0 c
T658.99 ± 4.42 e9.0 ± 1.0 c0.0577 ± 0.0110 b
P674.59 ± 2.26 c15.3 ± 2.1 b0.1206 ± 0.0133 a
The inhibition rate (%) was determined at 5 days after inoculation, and the number and dry weight of sclerotia were determined at 20 days after inoculation. The data represent the means ± SD (standard deviation). Different letters in the same column indicate significant differences (p < 0.05) in each treatment according to Duncan’s multiple range test.
Table 2. Protective and curative activity of Trichoderma SC5 fermentation filtrate on sunflower leaves.
Table 2. Protective and curative activity of Trichoderma SC5 fermentation filtrate on sunflower leaves.
Concentrations of
Lyophilized Fermentation Filtrates (mg/mL)
Curative Activity Protective Activity
Lesion
Diameter (cm)
Control
Efficacy (%)
Lesion
Diameter (cm)
Control
Efficacy (%)
0 (CK)4.33 ± 0.31 a/4.40 ± 0.17 a/
12.68 ± 0.16 b38.03 ± 3.71 d2.67 ± 0.15 b39.39 ± 3.47 e
22.15 ± 0.13 c50.35 ± 3.05 c1.62 ± 0.24 c63.26 ± 5.37 d
42.06 ± 0.18 c52.65 ± 4.16 c1.28 ± 0.23 d70.83 ± 5.12 c
61.68 ± 0.19 d61.12 ± 4.37 b0.92 ± 0.13 e79.17 ± 2.86 b
81.06 ± 0.10 e75.36 ± 2.40 a0.2 ± 0.10 f95.45 ± 2.27 a
Values are expressed as means ± SD. Values in each column followed by the different letters are significantly different at the p < 0.05 level, according to Duncan’s multiple range test.
Table 3. Genes for qRT-PCR analysis and their potential functions in the life cycle and pathogenicity of S. sclerotiorum.
Table 3. Genes for qRT-PCR analysis and their potential functions in the life cycle and pathogenicity of S. sclerotiorum.
Genes NameAccession NumberMain Functions and/or Putative
Mechanisms
References
Ss-sac1SS1G_07715sclerotia development, virulence[55]
SSILTSS1G_14133virulence, suppresses host defense reactions[56]
Ss-smk1SS1G_11866sclerotia development[57]
Ss-caf1SS1G_02486appressorium formation, sclerotia development[58]
Pph1SS1G_08489melanin biosynthesis, infection-cushion production[59]
Ss-Sm1SS1G_10096hyphal growth, development of infection-cushions and sclerotia[60]
Ss-CVNHSS1G_02904virulence, sclerotia development[61]
Ss-Nox1SS1G_05661virulence, sclerotia development[62]
Ss-Acp1AF221843encoding acid protease[63]
Ss-PG1AAM22186encoding polygalacturonase 1[64]
Ss-CutAXM_001590986encoding cutinase[64]
Ss-oah1SS1G_08218oxalic acid biosynthesis[65]
Ss-pth2SS1G_13339sclerotia development, oxalic acid biosynthesis[66]
Ss-sod1SS1G_00699growth, sclerotia development, oxalic acid biosynthesis, virulence[67]
Disclaimer/Publisher’s Note: The statements, opinions and data contained in all publications are solely those of the individual author(s) and contributor(s) and not of MDPI and/or the editor(s). MDPI and/or the editor(s) disclaim responsibility for any injury to people or property resulting from any ideas, methods, instructions or products referred to in the content.

Share and Cite

MDPI and ACS Style

Li, E.; Zhu, N.; Zhang, S.; Xu, B.; Liu, L.; Zhang, A. Efficacy of Trichoderma longibrachiatum SC5 Fermentation Filtrate in Inhibiting the Sclerotinia sclerotiorum Growth and Development in Sunflower. Int. J. Mol. Sci. 2025, 26, 201. https://doi.org/10.3390/ijms26010201

AMA Style

Li E, Zhu N, Zhang S, Xu B, Liu L, Zhang A. Efficacy of Trichoderma longibrachiatum SC5 Fermentation Filtrate in Inhibiting the Sclerotinia sclerotiorum Growth and Development in Sunflower. International Journal of Molecular Sciences. 2025; 26(1):201. https://doi.org/10.3390/ijms26010201

Chicago/Turabian Style

Li, Enchen, Na Zhu, Shuwu Zhang, Bingliang Xu, Lilong Liu, and Aiqin Zhang. 2025. "Efficacy of Trichoderma longibrachiatum SC5 Fermentation Filtrate in Inhibiting the Sclerotinia sclerotiorum Growth and Development in Sunflower" International Journal of Molecular Sciences 26, no. 1: 201. https://doi.org/10.3390/ijms26010201

APA Style

Li, E., Zhu, N., Zhang, S., Xu, B., Liu, L., & Zhang, A. (2025). Efficacy of Trichoderma longibrachiatum SC5 Fermentation Filtrate in Inhibiting the Sclerotinia sclerotiorum Growth and Development in Sunflower. International Journal of Molecular Sciences, 26(1), 201. https://doi.org/10.3390/ijms26010201

Note that from the first issue of 2016, this journal uses article numbers instead of page numbers. See further details here.

Article Metrics

Back to TopTop