Expression of Lumican and Osteopontin in Perivascular Areas of the Glioblastoma Peritumoral Niche and Its Value for Prognosis
Abstract
1. Introduction
2. Results
2.1. Validation of Lumican and OPN as GB Prognosis Biomarkers in a Mouse Model with GB Infiltration Dependent on GB-Induced CMA in PCs
2.2. Analysis of CMA Activity in Peritumoral PCs of GB Invasion Front Correlates with Patient Overall Survival
2.3. Perivascular Expression of CD68 and Iba-1 in Peritumoral Areas Is Correlated with Low CMA Activity in PCs and Better Patient Outcome
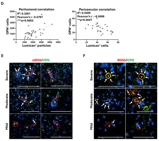
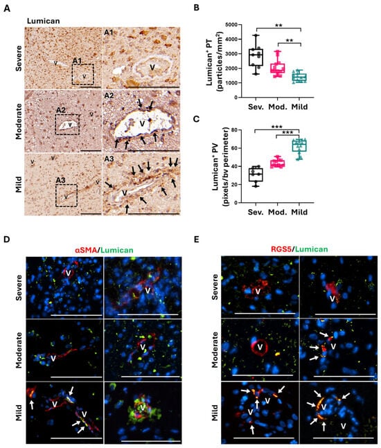
2.4. Lumican Expression in the Peritumoral Vascular Microenvironment Proves to Be a Good GB Prognostic Marker
2.5. OPN Expression in Peritumoral Perivascular Areas Dependent on PC CMA Proves to Be a Poor GB Prognostic Marker
3. Discussion
Limitations for the Study
4. Materials and Methods
4.1. Patients and Human Samples
4.2. Immunohistochemistry
4.3. Immunofluorescence and Microscopy
4.4. Image Analysis
4.5. Statistical Analysis
Supplementary Materials
Author Contributions
Funding
Institutional Review Board Statement
Data Availability Statement
Acknowledgments
Conflicts of Interest
References
- Fanelli, G.N.; Grassini, D.; Ortenzi, V.; Pasqualetti, F.; Montemurro, N.; Perrini, P.; Naccarato, A.G.; Scatena, C. Decipher the Glioblastoma Microenvironment: The First Milestone for New Groundbreaking Therapeutic Strategies. Genes 2021, 12, 445. [Google Scholar] [CrossRef] [PubMed]
- Bikfalvi, A.; da Costa, C.A.; Avril, T.; Barnier, J.-V.; Bauchet, L.; Brisson, L.; Cartron, P.F.; Castel, H.; Chevet, E.; Chneiweiss, H.; et al. Challenges in Glioblastoma Research: Focus on the Tumor Microenvironment. Trends Cancer 2023, 9, 9–27. [Google Scholar] [CrossRef] [PubMed]
- Sharma, P.; Aaroe, A.; Liang, J.; Puduvalli, V.K. Tumor Microenvironment in Glioblastoma: Current and Emerging Concepts. Neuro-Oncol. Adv. 2023, 5, vdad009. [Google Scholar] [CrossRef] [PubMed]
- Ballestín, A.; Armocida, D.; Ribecco, V.; Seano, G. Peritumoral Brain Zone in Glioblastoma: Biological, Clinical and Mechanical Features. Front. Immunol. 2024, 15, 1347877. [Google Scholar] [CrossRef]
- Poon, C.C.; Sarkar, S.; Yong, V.W.; Kelly, J.J.P. Glioblastoma-Associated Microglia and Macrophages: Targets for Therapies to Improve Prognosis. Brain 2017, 140, 1548–1560. [Google Scholar] [CrossRef]
- Valdor, R.; García-Bernal, D.; Bueno, C.; Ródenas, M.; Moraleda, J.M.; Macian, F.; Martínez, S. Glioblastoma Progression Is Assisted by Induction of Immunosuppressive Function of Pericytes through Interaction with Tumor Cells. Oncotarget 2017, 8, 68614–68626. [Google Scholar] [CrossRef]
- D’Alessio, A.; Proietti, G.; Sica, G.; Scicchitano, B.M. Pathological and Molecular Features of Glioblastoma and Its Peritumoral Tissue. Cancers 2019, 11, 469. [Google Scholar] [CrossRef]
- Valdor, R.; García-Bernal, D.; Riquelme, D.; Martinez, C.M.; Moraleda, J.M.; Cuervo, A.M.; Macian, F.; Martinez, S. Glioblastoma Ablates Pericytes Antitumor Immune Function through Aberrant Up-Regulation of Chaperone-Mediated Autophagy. Proc. Natl. Acad. Sci. USA 2019, 116, 20655–20665. [Google Scholar] [CrossRef]
- Ma, J.; Chen, C.C.; Li, M. Macrophages/Microglia in the Glioblastoma Tumor Microenvironment. Int. J. Mol. Sci. 2021, 22, 5775. [Google Scholar] [CrossRef]
- Kuntzel, T.; Bagnard, D. Manipulating Macrophage/Microglia Polarization to Treat Glioblastoma or Multiple Sclerosis. Pharmaceutics 2022, 14, 344. [Google Scholar] [CrossRef]
- Dadario, N.B.; Boyett, D.M.; Teasley, D.E.; Chabot, P.J.; Winans, N.J.; Argenziano, M.G.; Sperring, C.P.; Canoll, P.; Bruce, J.N. Unveiling the Inflammatory Landscape of Recurrent Glioblastoma through Histological-Based Assessments. Cancers 2024, 16, 3283. [Google Scholar] [CrossRef] [PubMed]
- Wang, L.; He, Z.; Fan, S.; Mo, L.; Li, Y.; Yuan, X.; Xu, B.; Mou, Y.; Yin, Y. Quantitative Analysis of Immune Cells within the Tumor Microenvironment of Glioblastoma and Their Relevance for Prognosis. Int. Immunopharmacol. 2024, 142, 113109. [Google Scholar] [CrossRef] [PubMed]
- Özen, I.; Deierborg, T.; Miharada, K.; Padel, T.; Englund, E.; Genové, G.; Paul, G. Brain Pericytes Acquire a Microglial Phenotype after Stroke. Acta Neuropathol. 2014, 128, 381–396. [Google Scholar] [CrossRef]
- Sakuma, R.; Kawahara, M.; Nakano-Doi, A.; Takahashi, A.; Tanaka, Y.; Narita, A.; Kuwahara-Otani, S.; Hayakawa, T.; Yagi, H.; Matsuyama, T.; et al. Brain Pericytes Serve as Microglia-Generating Multipotent Vascular Stem Cells Following Ischemic Stroke. J. Neuroinflammation 2016, 13, 57. [Google Scholar] [CrossRef]
- Nirwane, A.; Yao, Y. SMAlow/Undetectable Pericytes Differentiate into Microglia- and Macrophage-like Cells in Ischemic Brain. Cell. Mol. Life Sci. 2022, 79, 264. [Google Scholar] [CrossRef]
- Navarro, R.; Compte, M.; Álvarez-Vallina, L.; Sanz, L. Immune Regulation by Pericytes: Modulating Innate and Adaptive Immunity. Front. Immunol. 2016, 7, 480. [Google Scholar] [CrossRef]
- Kaushik, D.K.; Bhattacharya, A.; Lozinski, B.M.; Wee Yong, V. Pericytes as Mediators of Infiltration of Macrophages in Multiple Sclerosis. J. Neuroinflammation 2021, 18, 301. [Google Scholar] [CrossRef]
- Molina, M.L.; García-Bernal, D.; Salinas, M.D.; Rubio, G.; Aparicio, P.; Moraleda, J.M.; Martínez, S.; Valdor, R. Chaperone-Mediated Autophagy Ablation in Pericytes Reveals New Glioblastoma Prognostic Markers and Efficient Treatment Against Tumor Progression. Front. Cell Dev. Biol. 2022, 10, 797945. [Google Scholar] [CrossRef]
- Wei, R.; Liu, S.; Zhang, S.; Min, L.; Zhu, S. Cellular and Extracellular Components in Tumor Microenvironment and Their Application in Early Diagnosis of Cancers. Anal. Cell. Pathol. 2020, 2020, 6283796. [Google Scholar] [CrossRef]
- Moorman, H.R.; Poschel, D.; Klement, J.D.; Lu, C.; Redd, P.S.; Liu, K. Osteopontin: A Key Regulator of Tumor Progression and Immunomodulation. Cancers 2020, 12, 3379. [Google Scholar] [CrossRef]
- Kariya, Y.; Kariya, Y. Osteopontin in Cancer: Mechanisms and Therapeutic Targets. Int. J. Transl. Med. 2022, 2, 419–447. [Google Scholar] [CrossRef]
- Hao, C.; Lane, J.; Jiang, W.G. Osteopontin and Cancer: Insights into Its Role in Drug Resistance. Biomedicines 2023, 11, 197. [Google Scholar] [CrossRef] [PubMed]
- Mattos, D.; Rocha, M.; Tessmann, J.; Ferreira, L.; Gimba, E. Overexpression of Osteopontin-a and Osteopontin-c Splice Variants Are Worse Prognostic Features in Colorectal Cancer. Diagnostics 2024, 14, 2108. [Google Scholar] [CrossRef]
- Coulson-Thomas, V.J.; Coulson-Thomas, Y.M.; Gesteira, T.F.; Andrade de Paula, C.A.; Carneiro, C.R.W.; Ortiz, V.; Toma, L.; Kao, W.W.-Y.; Nader, H.B. Lumican Expression, Localization and Antitumor Activity in Prostate Cancer. Exp. Cell Res. 2013, 319, 967–981. [Google Scholar] [CrossRef]
- Li, X.; Truty, M.A.; Kang, Y.; Chopin-Laly, X.; Zhang, R.; Roife, D.; Chatterjee, D.; Lin, E.; Thomas, R.M.; Wang, H.; et al. Extracellular Lumican Inhibits Pancreatic Cancer Cell Growth and Is Associated with Prolonged Survival after Surgery. Clin. Cancer Res. 2014, 20, 6529–6540. [Google Scholar] [CrossRef]
- Li, X.; Kang, Y.; Roife, D.; Lee, Y.; Pratt, M.; Perez, M.R.; Dai, B.; Koay, E.J.; Fleming, J.B. Prolonged Exposure to Extracellular Lumican Restrains Pancreatic Adenocarcinoma Growth. Oncogene 2017, 36, 5432–5438. [Google Scholar] [CrossRef]
- Karamanou, K.; Franchi, M.; Piperigkou, Z.; Perreau, C.; Maquart, F.-X.; Vynios, D.H.; Brézillon, S. Lumican Effectively Regulates the Estrogen Receptors-Associated Functional Properties of Breast Cancer Cells, Expression of Matrix Effectors and Epithelial-to-Mesenchymal Transition. Sci. Rep. 2017, 7, 45138. [Google Scholar] [CrossRef]
- Karamanou, K.; Franchi, M.; Vynios, D.; Brézillon, S. Epithelial-to-Mesenchymal Transition and Invadopodia Markers in Breast Cancer: Lumican a Key Regulator. Semin. Cancer Biol. 2020, 62, 125–133. [Google Scholar] [CrossRef]
- Lee, J.-Y.; Kim, D.-A.; Kim, E.-Y.; Chang, E.-J.; Park, S.-J.; Kim, B.-J. Lumican Inhibits Osteoclastogenesis and Bone Resorption by Suppressing Akt Activity. Int. J. Mol. Sci. 2021, 22, 4717. [Google Scholar] [CrossRef]
- Giatagana, E.-M.; Berdiaki, A.; Tsatsakis, A.; Tzanakakis, G.N.; Nikitovic, D. Lumican in Carcinogenesis—Revisited. Biomolecules 2021, 11, 1319. [Google Scholar] [CrossRef]
- Guo, Z.; Li, Z.; Chen, M.; Qi, X.; Sun, Z.; Wu, S.; Hou, X.; Qiu, M.; Cao, Y. Multi-Omics Analysis Reveals the Prognostic and Tumor Micro-Environmental Value of Lumican in Multiple Cancer Types. Front. Mol. Biosci. 2023, 10, 1158747. [Google Scholar] [CrossRef] [PubMed]
- Zang, Y.; Dong, Q.; Lu, Y.; Dong, K.; Wang, R.; Liang, Z. Lumican Inhibits Immune Escape and Carcinogenic Pathways in Colorectal Adenocarcinoma. Aging 2021, 13, 4388–4408. [Google Scholar] [CrossRef]
- Appunni, S.; Anand, V.; Khandelwal, M.; Gupta, N.; Rubens, M.; Sharma, A. Small Leucine Rich Proteoglycans (Decorin, Biglycan and Lumican) in Cancer. Clin. Chim. Acta 2019, 491, 1–7. [Google Scholar] [CrossRef]
- Farace, C.; Oliver, J.A.; Melguizo, C.; Alvarez, P.; Bandiera, P.; Rama, A.R.; Malaguarnera, G.; Ortiz, R.; Madeddu, R.; Prados, J. Microenvironmental Modulation of Decorin and Lumican in Temozolomide-Resistant Glioblastoma and Neuroblastoma Cancer Stem-Like Cells. PLoS ONE 2015, 10, e0134111. [Google Scholar] [CrossRef]
- Salcher, S.; Spoden, G.; Huber, J.M.; Golderer, G.; Lindner, H.; Ausserlechner, M.J.; Kiechl-Kohlendorfer, U.; Geiger, K.; Obexer, P. Repaglinide Silences the FOXO3/Lumican Axis and Represses the Associated Metastatic Potential of Neuronal Cancer Cells. Cells 2020, 9, 1. [Google Scholar] [CrossRef]
- Linke, F.; Johnson, J.E.C.; Kern, S.; Bennett, C.D.; Lourdusamy, A.; Lea, D.; Clifford, S.C.; Merry, C.L.R.; Stolnik, S.; Alexander, M.R.; et al. Identifying New Biomarkers of Aggressive Group 3 and SHH Medulloblastoma Using 3D Hydrogel Models, Single Cell RNA Sequencing and 3D OrbiSIMS Imaging. Acta Neuropathol. Commun. 2023, 11, 6. [Google Scholar] [CrossRef]
- Wei, J.; Marisetty, A.; Schrand, B.; Gabrusiewicz, K.; Hashimoto, Y.; Ott, M.; Grami, Z.; Kong, L.-Y.; Ling, X.; Caruso, H.; et al. Osteopontin Mediates Glioblastoma-Associated Macrophage Infiltration and Is a Potential Therapeutic Target. J. Clin. Investig. 2019, 129, 137–149. [Google Scholar] [CrossRef]
- Auzmendi-Iriarte, J.; Otaegi-Ugartemendia, M.; Carrasco-Garcia, E.; Azkargorta, M.; Diaz, A.; Saenz-Antoñanzas, A.; Andermatten, J.A.; García-Puga, M.; Garcia, I.; Elua-Pinin, A.; et al. Chaperone-Mediated Autophagy Controls Proteomic and Transcriptomic Pathways to Maintain Glioma Stem Cell Activity. Cancer Res. 2022, 82, 1283–1297. [Google Scholar] [CrossRef]
- Tian, M.; Ma, W.; Chen, Y.; Yu, Y.; Zhu, D.; Shi, J.; Zhang, Y. Impact of Gender on the Survival of Patients with Glioblastoma. Biosci. Rep. 2018, 38, BSR20180752. [Google Scholar] [CrossRef]
- Jiang, Z.; Zhou, J.; Li, L.; Liao, S.; He, J.; Zhou, S.; Zhou, Y. Pericytes in the Tumor Microenvironment. Cancer Lett. 2023, 556, 216074. [Google Scholar] [CrossRef]
- Morris, G.P.; Foster, C.G.; Courtney, J.-M.; Collins, J.M.; Cashion, J.M.; Brown, L.S.; Howells, D.W.; DeLuca, G.C.; Canty, A.J.; King, A.E.; et al. Microglia Directly Associate with Pericytes in the Central Nervous System. Glia 2023, 71, 1847–1869. [Google Scholar] [CrossRef] [PubMed]
- Li, Z.; Zheng, M.; Yu, S.; Yao, F.; Luo, Y.; Liu, Y.; Tian, D.; Cheng, L.; Jing, J. M2 Macrophages Promote PDGFRβ+ Pericytes Migration After Spinal Cord Injury in Mice via PDGFB/PDGFRβ Pathway. Front. Pharmacol. 2021, 12, 670813. [Google Scholar] [CrossRef] [PubMed]
- Kesh, K.; Gupta, V.K.; Durden, B.; Garrido, V.; Mateo-Victoriano, B.; Lavania, S.P.; Banerjee, S. Therapy Resistance, Cancer Stem Cells and ECM in Cancer: The Matrix Reloaded. Cancers 2020, 12, 3067. [Google Scholar] [CrossRef] [PubMed]
- Nallanthighal, S.; Heiserman, J.P.; Cheon, D.-J. The Role of the Extracellular Matrix in Cancer Stemness. Front. Cell Dev. Biol. 2019, 7, 86. [Google Scholar] [CrossRef] [PubMed]
- Lee, J.; Nicosia, M.; Hong, E.S.; Silver, D.J.; Li, C.; Bayik, D.; Watson, D.C.; Lauko, A.; Kay, K.E.; Wang, S.Z.; et al. Sex-Biased T-Cell Exhaustion Drives Differential Immune Responses in Glioblastoma. Cancer Discov. 2023, 13, 2090–2105. [Google Scholar] [CrossRef]
- Sørensen, M.D.; Dahlrot, R.H.; Boldt, H.B.; Hansen, S.; Kristensen, B.W. Tumour-Associated Microglia/Macrophages Predict Poor Prognosis in High-Grade Gliomas and Correlate with an Aggressive Tumour Subtype. Neuropathol. Appl. Neurobiol. 2018, 44, 185–206. [Google Scholar] [CrossRef]
- Kvisten, M.; Mikkelsen, V.E.; Stensjøen, A.L.; Solheim, O.; Van Der Want, J.; Torp, S.H. Microglia and Macrophages in Human Glioblastomas: A Morphological and Immunohistochemical Study. Mol. Clin. Oncol. 2019, 11, 31–36. [Google Scholar] [CrossRef]
- Vidyarthi, A.; Agnihotri, T.; Khan, N.; Singh, S.; Tewari, M.K.; Radotra, B.D.; Chatterjee, D.; Agrewala, J.N. Predominance of M2 Macrophages in Gliomas Leads to the Suppression of Local and Systemic Immunity. Cancer Immunol. Immunother. 2019, 68, 1995–2004. [Google Scholar] [CrossRef]
- Zhang, J.; Li, S.; Liu, F.; Yang, K. Role of CD68 in Tumor Immunity and Prognosis Prediction in Pan-Cancer. Sci. Rep. 2022, 12, 7844. [Google Scholar] [CrossRef]
- Polat, B.; Wohlleben, G.; Kosmala, R.; Lisowski, D.; Mantel, F.; Lewitzki, V.; Löhr, M.; Blum, R.; Herud, P.; Flentje, M.; et al. Differences in Stem Cell Marker and Osteopontin Expression in Primary and Recurrent Glioblastoma. Cancer Cell Int. 2022, 22, 87. [Google Scholar] [CrossRef]
- Szulzewsky, F.; Schwendinger, N.; Güneykaya, D.; Cimino, P.J.; Hambardzumyan, D.; Synowitz, M.; Holland, E.C.; Kettenmann, H. Loss of Host-Derived Osteopontin Creates a Glioblastoma-Promoting Microenvironment. Neuro-Oncology 2018, 20, 355–366. [Google Scholar] [CrossRef] [PubMed]
- Agnihotri, R.; Crawford, H.C.; Haro, H.; Matrisian, L.M.; Havrda, M.C.; Liaw, L. Osteopontin, a Novel Substrate for Matrix Metalloproteinase-3 (Stromelysin-1) and Matrix Metalloproteinase-7 (Matrilysin). J. Biol. Chem. 2001, 276, 28261–28267. [Google Scholar] [CrossRef] [PubMed]
- Hagemann, C.; Anacker, J.; Ernestus, R.-I.; Vince, G.H. A Complete Compilation of Matrix Metalloproteinase Expression in Human Malignant Gliomas. World J. Clin. Oncol. 2012, 3, 67–79. [Google Scholar] [CrossRef] [PubMed]
- Lindsey, M.L.; Zouein, F.A.; Tian, Y.; Padmanabhan Iyer, R.; de Castro Brás, L.E. Osteopontin Is Proteolytically Processed by Matrix Metalloproteinase 9. Can. J. Physiol. Pharmacol. 2015, 93, 879–886. [Google Scholar] [CrossRef]
- Wu, Z.; Yang, Y.; Chen, M.; Zha, Y. Matrix Metalloproteinase 9 Expression and Glioblastoma Survival Prediction Using Machine Learning on Digital Pathological Images. Sci. Rep. 2024, 14, 15065. [Google Scholar] [CrossRef]
- Sun, B.-S.; Dong, Q.-Z.; Ye, Q.-H.; Sun, H.-J.; Jia, H.-L.; Zhu, X.-Q.; Liu, D.-Y.; Chen, J.; Xue, Q.; Zhou, H.-J.; et al. Lentiviral-Mediated miRNA against Osteopontin Suppresses Tumor Growth and Metastasis of Human Hepatocellular Carcinoma. Hepatology 2008, 48, 1834–1842. [Google Scholar] [CrossRef]
- Chen, R.-X.; Xia, Y.-H.; Xue, T.-C.; Zhang, H.; Ye, S.-L. Down-Regulation of Osteopontin Inhibits Metastasis of Hepatocellular Carcinoma Cells via a Mechanism Involving MMP-2 and uPA. Oncol. Rep. 2011, 25, 803–808. [Google Scholar] [CrossRef]
- Sun, Y.; Li, D.; Lv, X.-H.; Hua, S.-C.; Han, J.-C.; Xu, F.; Li, X.-D. Roles of Osteopontin and Matrix Metalloproteinase-7 in Occurrence, Progression, and Prognosis of Nonsmall Cell Lung Cancer. J. Res. Med. Sci. 2015, 20, 1138. [Google Scholar] [CrossRef]
- Niewiarowska, J.; Brézillon, S.; Sacewicz-Hofman, I.; Bednarek, R.; Maquart, F.-X.; Malinowski, M.; Wiktorska, M.; Wegrowski, Y.; Cierniewski, C.S. Lumican Inhibits Angiogenesis by Interfering with A2β1 Receptor Activity and Downregulating MMP-14 Expression. Thromb. Res. 2011, 128, 452–457. [Google Scholar] [CrossRef]
- Bouhrira, N.; DeOre, B.J.; Tran, K.A.; Galie, P.A. Transcriptomic Analysis of a 3D Blood–Brain Barrier Model Exposed to Disturbed Fluid Flow. Fluids Barriers CNS 2022, 19, 94. [Google Scholar] [CrossRef]
- Martin, T.A.; Watkins, G.; Mansel, R.E.; Jiang, W.G. Loss of Tight Junction Plaque Molecules in Breast Cancer Tissues Is Associated with a Poor Prognosis in Patients with Breast Cancer. Eur. J. Cancer 2004, 40, 2717–2725. [Google Scholar] [CrossRef] [PubMed]
- Zhang, X.; Wang, L.; Zhang, H.; Tu, F.; Qiang, Y.; Nie, C. Decreased Expression of ZO-1 Is Associated with Tumor Metastases in Liver Cancer. Oncol. Lett. 2019, 17, 1859–1864. [Google Scholar] [CrossRef] [PubMed]
- Bowman, R.L.; Wang, Q.; Carro, A.; Verhaak, R.G.W.; Squatrito, M. GlioVis Data Portal for Visualization and Analysis of Brain Tumor Expression Datasets. Neuro-Oncology 2017, 19, 139–141. [Google Scholar] [CrossRef] [PubMed]







| Characteristics | Value/Number (%) |
|---|---|
| Patient number | 34 |
| Gender | |
| Male | 19 (56%) |
| Female | 15 (44%) |
| Age at diagnosis, median (range) | 57.33 (32.7–87.3) |
| Male | 54.7 (32.7–79.3) |
| Female | 60.7 (47.7–87.3) |
| WHO grade | Grade IV: 34 (100%) |
| Molecular markers | |
| IDH1 wt/mutation | wt (100%) |
| ATRX expression | 28 (82%) retained |
| P53 expression | 22 (65%) positive |
| CMA classification | |
| Severe | 11 (32%) |
| Moderate | 14 (41%) |
| Mild | 9 (26%) |
Disclaimer/Publisher’s Note: The statements, opinions and data contained in all publications are solely those of the individual author(s) and contributor(s) and not of MDPI and/or the editor(s). MDPI and/or the editor(s) disclaim responsibility for any injury to people or property resulting from any ideas, methods, instructions or products referred to in the content. |
© 2024 by the authors. Licensee MDPI, Basel, Switzerland. This article is an open access article distributed under the terms and conditions of the Creative Commons Attribution (CC BY) license (https://creativecommons.org/licenses/by/4.0/).
Share and Cite
Salinas, M.D.; Rodriguez, P.; Rubio, G.; Valdor, R. Expression of Lumican and Osteopontin in Perivascular Areas of the Glioblastoma Peritumoral Niche and Its Value for Prognosis. Int. J. Mol. Sci. 2025, 26, 192. https://doi.org/10.3390/ijms26010192
Salinas MD, Rodriguez P, Rubio G, Valdor R. Expression of Lumican and Osteopontin in Perivascular Areas of the Glioblastoma Peritumoral Niche and Its Value for Prognosis. International Journal of Molecular Sciences. 2025; 26(1):192. https://doi.org/10.3390/ijms26010192
Chicago/Turabian StyleSalinas, María Dolores, Pablo Rodriguez, Gonzalo Rubio, and Rut Valdor. 2025. "Expression of Lumican and Osteopontin in Perivascular Areas of the Glioblastoma Peritumoral Niche and Its Value for Prognosis" International Journal of Molecular Sciences 26, no. 1: 192. https://doi.org/10.3390/ijms26010192
APA StyleSalinas, M. D., Rodriguez, P., Rubio, G., & Valdor, R. (2025). Expression of Lumican and Osteopontin in Perivascular Areas of the Glioblastoma Peritumoral Niche and Its Value for Prognosis. International Journal of Molecular Sciences, 26(1), 192. https://doi.org/10.3390/ijms26010192

