Identification of Disease-Relevant, Sex-Based Proteomic Differences in iPSC-Derived Vascular Smooth Muscle Cells
Abstract
1. Introduction
2. Results
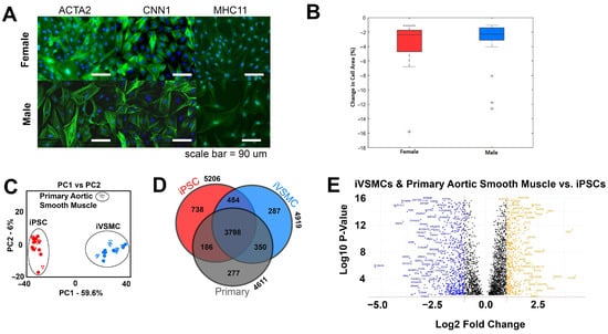
2.1. Characterization of the Differentiation of iPSCs into Vascular Smooth Muscle Cells
2.2. Identification of Potential Targets for Improvement in iVSMCs for Modeling Cardiovascular Disease
2.3. Identification of Proteomic Sex Differences in iPSCs and iVSMCs
3. Discussion
3.1. iPSC-Derived Vascular Smooth Muscle Cells Can Model Cardiovascular Disease Risk
3.2. Differentiation of iPSC-Derived Vascular Smooth Muscle Cells Can Be Improved by Targeting Inflammatory Pathways
3.3. iPSC-Derived Vascular Smooth Muscle Cells Contain Sexually Dimorphic Proteomic Differences Related to Cardiovascular Disease Risk
3.4. Limitations
3.5. Conclusions
4. Materials and Methods
4.1. iPSC Generation
4.2. Differentiation of Vascular Smooth Muscle Cells from iPSCs (iVSMCs)
4.3. Immunofluorescence
4.4. Contractility Assay
4.5. Proteomic Sample Preparation and Mass Spectrometry Acquisition
4.6. Proteomic Analysis
4.7. Western Blots
4.8. Metabolomic Sample Preparation, Mass Spectrometry Acquisition, and Analysis
4.9. Statistical Analyses
Supplementary Materials
Author Contributions
Funding
Institutional Review Board Statement
Informed Consent Statement
Data Availability Statement
Acknowledgments
Conflicts of Interest
References
- Sayed, A.; Abramov, D.; Fonarow, G.C.; Mamas, M.A.; Kobo, O.; Butler, J.; Fudim, M. Reversals in the Decline of Heart Failure Mortality in the US, 1999 to 2021. JAMA Cardiol. 2024, 9, 585–589. [Google Scholar] [CrossRef]
- Perk, J.; De Backer, G.; Gohlke, H.; Graham, I.; Reiner, Z.; Verschuren, W.M.; Albus, C.; Benlian, P.; Boysen, G.; Cifkova, R.; et al. European guidelines on cardiovascular disease prevention in clinical practice (version 2012): The fifth joint task force of the European society of cardiology and other societies on cardiovascular disease prevention in clinical practice (constituted by representatives of nine societies and by invited experts). Int. J. Behav. Med. 2012, 19, 403–488. [Google Scholar] [PubMed]
- Huang, Y.; Hui, Q.; Gwinn, M.; Hu, Y.J.; Quyyumi, A.A.; Vaccarino, V.; Sun, Y.V. Sexual Differences in Genetic Predisposition of Coronary Artery Disease. Circ. Genom. Precis. Med. 2021, 14, e003147. [Google Scholar] [CrossRef]
- Appelros, P.; Stegmayr, B.; Terent, A. Sex differences in stroke epidemiology: A systematic review. Stroke 2009, 40, 1082–1090. [Google Scholar] [CrossRef] [PubMed]
- Writing Group, M.; Mozaffarian, D.; Benjamin, E.J.; Go, A.S.; Arnett, D.K.; Blaha, M.J.; Cushman, M.; Das, S.R.; de Ferranti, S.; Despres, J.P.; et al. Heart Disease and Stroke Statistics-2016 Update: A Report From the American Heart Association. Circulation 2016, 133, e38–e360. [Google Scholar]
- Katz, D.J.; Stanley, J.C.; Zelenock, G.B. Gender differences in abdominal aortic aneurysm prevalence, treatment, and outcome. J. Vasc. Surg. 1997, 25, 561–568. [Google Scholar] [CrossRef] [PubMed]
- Singh, K.; Bonaa, K.H.; Jacobsen, B.K.; Bjork, L.; Solberg, S. Prevalence of and risk factors for abdominal aortic aneurysms in a population-based study: The Tromso Study. Am. J. Epidemiol. 2001, 154, 236–244. [Google Scholar] [CrossRef] [PubMed]
- Skibba, A.A.; Evans, J.R.; Hopkins, S.P.; Yoon, H.R.; Katras, T.; Kalbfleisch, J.H.; Rush, D.S. Reconsidering gender relative to risk of rupture in the contemporary management of abdominal aortic aneurysms. J. Vasc. Surg. 2015, 62, 1429–1436. [Google Scholar] [CrossRef]
- Wentzel, J.J.; Papafaklis, M.I.; Antoniadis, A.P.; Takahashi, S.; Cefalo, N.V.; Cormier, M.; Saito, S.; Coskun, A.U.; Stone, P.H. Sex-related differences in plaque characteristics and endothelial shear stress related plaque-progression in human coronary arteries. Atherosclerosis 2022, 342, 9–18. [Google Scholar] [CrossRef] [PubMed]
- Maas, A.H.; Appelman, Y.E. Gender differences in coronary heart disease. Neth. Heart J. 2010, 18, 598–602. [Google Scholar] [CrossRef] [PubMed]
- Locorotondo, L.G.a.G. Gender differences in cardiovascular disease. J. Integr. Cardiol. 2015, 1, 20–22. [Google Scholar]
- Zujie Gao, Z.C. Anqiang Sun, Xiaoyan Deng, Gender differences in cardiovascular disease. Med. Nov. Technol. Devices 2019, 4, 100025. [Google Scholar]
- Ndzie Noah, M.L.; Adzika, G.K.; Mprah, R.; Adekunle, A.O.; Adu-Amankwaah, J.; Sun, H. Sex-Gender Disparities in Cardiovascular Diseases: The Effects of Estrogen on eNOS, Lipid Profile, and NFATs During Catecholamine Stress. Front. Cardiovasc. Med. 2021, 8, 639946. [Google Scholar] [CrossRef]
- Miike, K.; Aoki, M.; Yamashita, R.; Takegawa, Y.; Saya, H.; Miike, T.; Yamamura, K. Proteome profiling reveals gender differences in the composition of human serum. Proteomics 2010, 10, 2678–2691. [Google Scholar] [CrossRef]
- Kim, C.X.; Bailey, K.R.; Klee, G.G.; Ellington, A.A.; Liu, G.; Mosley, T.H., Jr.; Rehman, H.; Kullo, I.J. Sex and ethnic differences in 47 candidate proteomic markers of cardiovascular disease: The Mayo Clinic proteomic markers of arteriosclerosis study. PLoS ONE 2010, 5, e9065. [Google Scholar] [CrossRef] [PubMed]
- Yan, L.; Ge, H.; Li, H.; Lieber, S.C.; Natividad, F.; Resuello, R.R.; Kim, S.J.; Akeju, S.; Sun, A.; Loo, K.; et al. Gender-specific proteomic alterations in glycolytic and mitochondrial pathways in aging monkey hearts. J. Mol. Cell Cardiol. 2004, 37, 921–929. [Google Scholar] [CrossRef]
- Babiker, F.A.; Lips, D.; Meyer, R.; Delvaux, E.; Zandberg, P.; Janssen, B.; van Eys, G.; Grohe, C.; Doevendans, P.A. Estrogen receptor beta protects the murine heart against left ventricular hypertrophy. Arterioscler. Thromb. Vasc. Biol. 2006, 26, 1524–1530. [Google Scholar] [CrossRef] [PubMed]
- Liang, W.; Ward, L.J.; Karlsson, H.; Ljunggren, S.A.; Li, W.; Lindahl, M.; Yuan, X.M. Distinctive proteomic profiles among different regions of human carotid plaques in men and women. Sci. Rep. 2016, 6, 26231. [Google Scholar] [CrossRef] [PubMed]
- Theofilatos, K.; Stojkovic, S.; Hasman, M.; van der Laan, S.W.; Baig, F.; Barallobre-Barreiro, J.; Schmidt, L.E.; Yin, S.; Yin, X.; Burnap, S.; et al. Proteomic Atlas of Atherosclerosis: The Contribution of Proteoglycans to Sex Differences, Plaque Phenotypes, and Outcomes. Circ. Res. 2023, 133, 542–558. [Google Scholar] [CrossRef] [PubMed]
- Agrawal, A.; Lourenco, E.V.; Gupta, S.; La Cava, A. Gender-Based Differences in Leptinemia in Healthy Aging, Non-obese Individuals Associate with Increased Marker of Oxidative Stress. Int. J. Clin. Exp. Med. 2008, 1, 305–309. [Google Scholar]
- Vassalle, C.; Mercuri, A.; Maffei, S. Oxidative status and cardiovascular risk in women: Keeping pink at heart. World J. Cardiol. 2009, 1, 26–30. [Google Scholar] [CrossRef] [PubMed]
- Vassalle, C.; Maffei, S.; Boni, C.; Zucchelli, G.C. Gender-related differences in oxidative stress levels among elderly patients with coronary artery disease. Fertil. Steril. 2008, 89, 608–613. [Google Scholar] [CrossRef] [PubMed]
- Kander, M.C.; Cui, Y.; Liu, Z. Gender difference in oxidative stress: A new look at the mechanisms for cardiovascular diseases. J. Cell. Mol. Med. 2017, 21, 1024–1032. [Google Scholar] [CrossRef] [PubMed]
- Frijhoff, J.; Winyard, P.G.; Zarkovic, N.; Davies, S.S.; Stocker, R.; Cheng, D.; Knight, A.R.; Taylor, E.L.; Oettrich, J.; Ruskovska, T.; et al. Clinical Relevance of Biomarkers of Oxidative Stress. Antioxid. Redox Signal 2015, 23, 1144–1170. [Google Scholar] [CrossRef]
- Glass, C.K.; Witztum, J.L. Atherosclerosis. the road ahead. Cell 2001, 104, 503–516. [Google Scholar] [CrossRef]
- Harrison, D.; Griendling, K.K.; Landmesser, U.; Hornig, B.; Drexler, H. Role of oxidative stress in atherosclerosis. Am. J. Cardiol. 2003, 91, 7A–11A. [Google Scholar] [CrossRef]
- Schnabel, R.; Blankenberg, S. Oxidative stress in cardiovascular disease: Successful translation from bench to bedside? Circulation 2007, 116, 1338–1340. [Google Scholar] [CrossRef]
- Santilli, F.; D’Ardes, D.; Davi, G. Oxidative stress in chronic vascular disease: From prediction to prevention. Vascul Pharmacol. 2015, 74, 23–37. [Google Scholar] [CrossRef] [PubMed]
- Tabassum, R.; Widen, E.; Ripatti, S. Effect of biological sex on human circulating lipidome: An overview of the literature. Atherosclerosis 2023, 384, 117274. [Google Scholar] [CrossRef]
- Atkins, S.K.; Sonawane, A.R.; Brouwhuis, R.; Barrientos, J.; Ha, A.; Rogers, M.; Tanaka, T.; Okui, T.; Kuraoka, S.; Singh, S.A.; et al. Induced pluripotent stem cell-derived smooth muscle cells to study cardiovascular calcification. Front. Cardiovasc. Med. 2022, 9, 925777. [Google Scholar] [CrossRef] [PubMed]
- Li, Y.; Wen, Y.; Green, M.; Cabral, E.K.; Wani, P.; Zhang, F.; Wei, Y.; Baer, T.M.; Chen, B. Cell sex affects extracellular matrix protein expression and proliferation of smooth muscle progenitor cells derived from human pluripotent stem cells. Stem Cell Res. Ther. 2017, 8, 156. [Google Scholar] [CrossRef]
- Liu, L.; Jouve, C.; Henry, J.; Berrandou, T.E.; Hulot, J.S.; Georges, A.; Bouatia-Naji, N. Genomic, Transcriptomic, and Proteomic Depiction of Induced Pluripotent Stem Cells-Derived Smooth Muscle Cells As Emerging Cellular Models for Arterial Diseases. Hypertension 2023, 80, 740–753. [Google Scholar] [CrossRef]
- Nakamura, K.; Dalal, A.R.; Yokoyama, N.; Pedroza, A.J.; Kusadokoro, S.; Mitchel, O.; Gilles, C.; Masoudian, B.; Leipzig, M.; Casey, K.M.; et al. Lineage-Specific Induced Pluripotent Stem Cell-Derived Smooth Muscle Cell Modeling Predicts Integrin Alpha-V Antagonism Reduces Aortic Root Aneurysm Formation in Marfan Syndrome Mice. Arterioscler. Thromb. Vasc. Biol. 2023, 43, 1134–1153. [Google Scholar] [CrossRef]
- Iosef, C.; Pedroza, A.J.; Cui, J.Z.; Dalal, A.R.; Arakawa, M.; Tashima, Y.; Koyano, T.K.; Burdon, G.; Churovich, S.M.P.; Orrick, J.O.; et al. Quantitative proteomics reveal lineage-specific protein profiles in iPSC-derived Marfan syndrome smooth muscle cells. Sci. Rep. 2020, 10, 20392. [Google Scholar] [CrossRef]
- Patsch, C.; Challet-Meylan, L.; Thoma, E.C.; Urich, E.; Heckel, T.; O’Sullivan, J.F.; Grainger, S.J.; Kapp, F.G.; Sun, L.; Christensen, K.; et al. Generation of vascular endothelial and smooth muscle cells from human pluripotent stem cells. Nat. Cell Biol. 2015, 17, 994–1003. [Google Scholar] [CrossRef]
- Raines, E.W. The extracellular matrix can regulate vascular cell migration, proliferation, and survival: Relationships to vascular disease. Int. J. Exp. Pathol. 2000, 81, 173–182. [Google Scholar] [CrossRef]
- Licht, A.H.; Nubel, T.; Feldner, A.; Jurisch-Yaksi, N.; Marcello, M.; Demicheva, E.; Hu, J.H.; Hartenstein, B.; Augustin, H.G.; Hecker, M.; et al. Junb regulates arterial contraction capacity, cellular contractility, and motility via its target Myl9 in mice. J. Clin. Investig. 2010, 120, 2307–2318. [Google Scholar] [CrossRef]
- Hsieh, T.; Gordon, R.E.; Clemmons, D.R.; Busby, W.H., Jr.; Duan, C. Regulation of vascular smooth muscle cell responses to insulin-like growth factor (IGF)-I by local IGF-binding proteins. J. Biol. Chem. 2003, 278, 42886–42892. [Google Scholar] [CrossRef]
- Kaplan, R.C.; McGinn, A.P.; Pollak, M.N.; Kuller, L.H.; Strickler, H.D.; Rohan, T.E.; Cappola, A.R.; Xue, X.; Psaty, B.M. Association of total insulin-like growth factor-I, insulin-like growth factor binding protein-1 (IGFBP-1), and IGFBP-3 levels with incident coronary events and ischemic stroke. J. Clin. Endocrinol. Metab. 2007, 92, 1319–1325. [Google Scholar] [CrossRef]
- Giovannini, S.; Cesari, M.; Marzetti, E.; Leeuwenburgh, C.; Maggio, M.; Pahor, M. Effects of ACE-inhibition on IGF-1 and IGFBP-3 concentrations in older adults with high cardiovascular risk profile. J. Nutr. Health Aging 2010, 14, 457–460. [Google Scholar] [CrossRef]
- Xu, M.; Millard, R.W.; Ashraf, M. Role of GATA-4 in differentiation and survival of bone marrow mesenchymal stem cells. Prog. Mol. Biol. Transl. Sci. 2012, 111, 217–241. [Google Scholar] [PubMed]
- Lim, Y.S.; Tang, B.L. The Evi5 family in cellular physiology and pathology. FEBS Lett. 2013, 587, 1703–1710. [Google Scholar] [CrossRef]
- Coronado, D.; Godet, M.; Bourillot, P.Y.; Tapponnier, Y.; Bernat, A.; Petit, M.; Afanassieff, M.; Markossian, S.; Malashicheva, A.; Iacone, R.; et al. A short G1 phase is an intrinsic determinant of naive embryonic stem cell pluripotency. Stem Cell Res. 2013, 10, 118–131. [Google Scholar] [CrossRef] [PubMed]
- Gonzales, K.A.; Liang, H.; Lim, Y.S.; Chan, Y.S.; Yeo, J.C.; Tan, C.P.; Gao, B.; Le, B.; Tan, Z.Y.; Low, K.Y.; et al. Deterministic Restriction on Pluripotent State Dissolution by Cell-Cycle Pathways. Cell 2015, 162, 564–579. [Google Scholar] [CrossRef]
- Neganova, I.; Tilgner, K.; Buskin, A.; Paraskevopoulou, I.; Atkinson, S.P.; Peberdy, D.; Passos, J.F.; Lako, M. CDK1 plays an important role in the maintenance of pluripotency and genomic stability in human pluripotent stem cells. Cell Death Dis. 2014, 5, e1508. [Google Scholar] [CrossRef]
- Paniza, T.; Deshpande, M.; Wang, N.; O’Neil, R.; Zuccaro, M.V.; Smith, M.E.; Madireddy, A.; James, D.; Ecker, J.; Rosenwaks, Z.; et al. Pluripotent stem cells with low differentiation potential contain incompletely reprogrammed DNA replication. J. Cell Biol. 2020, 219, e201909163. [Google Scholar] [CrossRef]
- Di Stefano, B.; Luo, E.C.; Haggerty, C.; Aigner, S.; Charlton, J.; Brumbaugh, J.; Ji, F.; Rabano Jimenez, I.; Clowers, K.J.; Huebner, A.J.; et al. The RNA Helicase DDX6 Controls Cellular Plasticity by Modulating P-Body Homeostasis. Cell Stem Cell 2019, 25, 622–638.e13. [Google Scholar] [CrossRef] [PubMed]
- Li, D.; Yang, J.; Malik, V.; Huang, Y.; Huang, X.; Zhou, H.; Wang, J. An RNAi screen of RNA helicases identifies eIF4A3 as a regulator of embryonic stem cell identity. Nucleic Acids Res. 2022, 50, 12462–12479. [Google Scholar] [CrossRef]
- Kirchmer, M.N.; Franco, A.; Albasanz-Puig, A.; Murray, J.; Yagi, M.; Gao, L.; Dong, Z.M.; Wijelath, E.S. Modulation of vascular smooth muscle cell phenotype by STAT-1 and STAT-3. Atherosclerosis 2014, 234, 169–175. [Google Scholar] [CrossRef]
- Jain, M.; Dhanesha, N.; Doddapattar, P.; Nayak, M.K.; Guo, L.; Cornelissen, A.; Lentz, S.R.; Finn, A.V.; Chauhan, A.K. Smooth Muscle Cell-Specific PKM2 (Pyruvate Kinase Muscle 2) Promotes Smooth Muscle Cell Phenotypic Switching and Neointimal Hyperplasia. Arterioscler. Thromb. Vasc. Biol. 2021, 41, 1724–1737. [Google Scholar] [CrossRef] [PubMed]
- Manalo, D.J.; Rowan, A.; Lavoie, T.; Natarajan, L.; Kelly, B.D.; Ye, S.Q.; Garcia, J.G.; Semenza, G.L. Transcriptional regulation of vascular endothelial cell responses to hypoxia by HIF-1. Blood 2005, 105, 659–669. [Google Scholar] [CrossRef]
- Moon, M.C.; Yau, L.; Wright, B.; Zahradka, P. Injury-induced expression of cytokeratins 8 and 18 by vascular smooth muscle cells requires concurrent activation of cytoskeletal and growth factor receptors. Can. J. Physiol. Pharmacol. 2008, 86, 223–231. [Google Scholar] [CrossRef]
- Kaiser-Graf, D.; Schulz, A.; Mangelsen, E.; Rothe, M.; Bolbrinker, J.; Kreutz, R. Tissue lipidomic profiling supports a mechanistic role of the prostaglandin E2 pathway for albuminuria development in glomerular hyperfiltration. Front. Netw. Physiol. 2023, 3, 1271042. [Google Scholar] [CrossRef] [PubMed]
- Ko, D.S.; Kang, J.; Heo, H.J.; Kim, E.K.; Kim, K.; Kang, J.M.; Jung, Y.; Baek, S.E.; Kim, Y.H. Role of PCK2 in the proliferation of vascular smooth muscle cells in neointimal hyperplasia. Int. J. Biol. Sci. 2022, 18, 5154–5167. [Google Scholar] [CrossRef] [PubMed]
- Li, Y.L.H.; Gao-Li, J.; Parlakian, A.; Agbulut, O.; Lacolley, P.; Regnault, V.; Li, Z. Role of TGF-β co-receptor CD109 in extracellular matrix production of smooth muscle cells. Arch. Cardiovasc. Dis. Suppl. 2018, 10, 247–248. [Google Scholar]
- Urbonaviciene, G.; Frystyk, J.; Urbonavicius, S.; Lindholt, J.S. IGF-I and IGFBP2 in peripheral artery disease: Results of a prospective study. Scand. Cardiovasc. J. 2014, 48, 99–105. [Google Scholar] [CrossRef] [PubMed]
- Wang, W.; Yu, K.; Zhao, S.Y.; Mo, D.G.; Liu, J.H.; Han, L.J.; Li, T.; Yao, H.C. The impact of circulating IGF-1 and IGFBP-2 on cardiovascular prognosis in patients with acute coronary syndrome. Front. Cardiovasc. Med. 2023, 10, 1126093. [Google Scholar] [CrossRef] [PubMed]
- Schumacher, T.; Benndorf, R.A. ABC Transport Proteins in Cardiovascular Disease-A Brief Summary. Molecules 2017, 22, 589. [Google Scholar] [CrossRef]
- Gumus, E.; Ozen, H. Glycogen storage diseases: An update. World J. Gastroenterol. 2023, 29, 3932–3963. [Google Scholar] [CrossRef] [PubMed]
- Lyon, C.A.; Johnson, J.L.; Williams, H.; Sala-Newby, G.B.; George, S.J. Soluble N-cadherin overexpression reduces features of atherosclerotic plaque instability. Arterioscler. Thromb. Vasc. Biol. 2009, 29, 195–201. [Google Scholar] [CrossRef]
- Huang, Z.; Shen, S.; Han, X.; Li, W.; Luo, W.; Lin, L.; Xu, M.; Wang, Y.; Huang, W.; Wu, G.; et al. Macrophage DCLK1 promotes atherosclerosis via binding to IKKbeta and inducing inflammatory responses. EMBO Mol. Med. 2023, 15, e17198. [Google Scholar] [CrossRef] [PubMed]
- Dubourg, V.; Schwerdt, G.; Schreier, B.; Kopf, M.; Mildenberger, S.; Benndorf, R.A.; Gekle, M. EGFR activation differentially affects the inflammatory profiles of female human aortic and coronary artery endothelial cells. Sci. Rep. 2023, 13, 22827. [Google Scholar] [CrossRef]
- Kurdi, A.; Martinet, W.; De Meyer, G.R.Y. mTOR Inhibition and Cardiovascular Diseases: Dyslipidemia and Atherosclerosis. Transplantation 2018, 102 (Suppl. S1), S44–S46. [Google Scholar] [CrossRef] [PubMed]
- Stotland, A.B.; Spivia, W.; Orosco, A.; Andres, A.M.; Gottlieb, R.A.; Van Eyk, J.E.; Parker, S.J. MitoPlex: A targeted multiple reaction monitoring assay for quantification of a curated set of mitochondrial proteins. J. Mol. Cell Cardiol. 2020, 142, 1–13. [Google Scholar] [CrossRef] [PubMed]
- Karger, A.B.; Steffen, B.T.; Nomura, S.O.; Guan, W.; Garg, P.K.; Szklo, M.; Budoff, M.J.; Tsai, M.Y. Association Between Homocysteine and Vascular Calcification Incidence, Prevalence, and Progression in the MESA Cohort. J. Am. Heart Assoc. 2020, 9, e013934. [Google Scholar] [CrossRef] [PubMed]
- Scaglione, F.; Panzavolta, G. Folate, folic acid and 5-methyltetrahydrofolate are not the same thing. Xenobiotica 2014, 44, 480–488. [Google Scholar] [CrossRef]
- Touam, M.; Zingraff, J.; Jungers, P.; Chadefaux-Vekemans, B.; Drueke, T.; Massy, Z.A. Effective correction of hyperhomocysteinemia in hemodialysis patients by intravenous folinic acid and pyridoxine therapy. Kidney Int. 1999, 56, 2292–2296. [Google Scholar] [CrossRef] [PubMed]
- Di Minno, A.; Turnu, L.; Porro, B.; Squellerio, I.; Cavalca, V.; Tremoli, E.; Di Minno, M.N. 8-Hydroxy-2-Deoxyguanosine Levels and Cardiovascular Disease: A Systematic Review and Meta-Analysis of the Literature. Antioxid. Redox Signal 2016, 24, 548–555. [Google Scholar] [CrossRef]
- Welsh, D.G.; Brayden, J.E. Mechanisms of coronary artery depolarization by uridine triphosphate. Am. J. Physiol. Heart Circ. Physiol. 2001, 280, H2545–H2553. [Google Scholar] [CrossRef]
- Wang, Y.K.; Li, S.J.; Zhou, L.L.; Li, D.; Guo, L.W. GALNT3 protects against vascular calcification by reducing oxidative stress and apoptosis of smooth muscle cells. Eur. J. Pharmacol. 2023, 939, 175447. [Google Scholar] [CrossRef] [PubMed]
- Lin, P.T.; Cheng, C.H.; Liaw, Y.P.; Lee, B.J.; Lee, T.W.; Huang, Y.C. Low pyridoxal 5′-phosphate is associated with increased risk of coronary artery disease. Nutrition 2006, 22, 1146–1151. [Google Scholar] [CrossRef]
- Yu, F.; Liu, F.; Luo, J.Y.; Zhao, Q.; Wang, H.L.; Fang, B.B.; Li, X.M.; Yang, Y.N. Targeted activation of ERK1/2 reduces ischemia and reperfusion injury in hyperglycemic myocardium by improving mitochondrial function. Ann. Transl. Med. 2022, 10, 1238. [Google Scholar] [CrossRef] [PubMed]
- Malik, K.U.; Ryan, P.; McGiff, J.C. Modification by prostaglandins E1 and E2, indomethacin, and arachidonic acid of the vasoconstrictor responses of the isolated perfused rabbit and rat mesenteric arteries to adrenergic stimuli. Circ. Res. 1976, 39, 163–168. [Google Scholar] [CrossRef] [PubMed]
- Sato, A.; Watanabe, H.; Yamazaki, M.; Sakurai, E.; Ebina, K. Estrogen Sulfotransferase is Highly Expressed in Vascular Endothelial Cells Overlying Atherosclerotic Plaques. Protein J. 2022, 41, 179–188. [Google Scholar] [CrossRef]
- Hartman, R.J.G.; Owsiany, K.; Ma, L.; Koplev, S.; Hao, K.; Slenders, L.; Civelek, M.; Mokry, M.; Kovacic, J.C.; Pasterkamp, G.; et al. Sex-Stratified Gene Regulatory Networks Reveal Female Key Driver Genes of Atherosclerosis Involved in Smooth Muscle Cell Phenotype Switching. Circulation 2021, 143, 713–726. [Google Scholar] [CrossRef] [PubMed]
- Zhou, C.; Lin, Z.; Cao, H.; Chen, Y.; Li, J.; Zhuang, X.; Ma, D.; Ji, L.; Li, W.; Xu, S.; et al. Anxa1 in smooth muscle cells protects against acute aortic dissection. Cardiovasc. Res. 2022, 118, 1564–1582. [Google Scholar] [CrossRef] [PubMed]
- Purvis, G.S.D.; Solito, E.; Thiemermann, C. Annexin-A1: Therapeutic Potential in Microvascular Disease. Front. Immunol. 2019, 10, 938. [Google Scholar] [CrossRef] [PubMed]
- Mendez-Barbero, N.; San Sebastian-Jaraba, I.; Blazquez-Serra, R.; Martin-Ventura, J.L.; Blanco-Colio, L.M. Annexins and cardiovascular diseases: Beyond membrane trafficking and repair. Front. Cell Dev. Biol. 2022, 10, 1000760. [Google Scholar] [CrossRef] [PubMed]
- Cheng, L.; Wang, H.; Maboh, R.; Mao, G.; Wu, X.; Chen, H. LncRNA LINC00281/Annexin A2 Regulates Vascular Smooth Muscle Cell Phenotype Switching via the Nuclear Factor-Kappa B Signaling Pathway. J. Cardiovasc. Transl. Res. 2022, 15, 971–984. [Google Scholar] [CrossRef]
- Sikorski, K.; Czerwoniec, A.; Bujnicki, J.M.; Wesoly, J.; Bluyssen, H.A. STAT1 as a novel therapeutical target in pro-atherogenic signal integration of IFNgamma, TLR4 and IL-6 in vascular disease. Cytokine Growth Factor Rev. 2011, 22, 211–219. [Google Scholar] [CrossRef] [PubMed]
- Martin-Lorenzo, M.; Gonzalez-Calero, L.; Maroto, A.S.; Martinez, P.J.; Zubiri, I.; de la Cuesta, F.; Mourino-Alvarez, L.; Barderas, M.G.; Heredero, A.; Aldamiz-Echevarria, G.; et al. Cytoskeleton deregulation and impairment in amino acids and energy metabolism in early atherosclerosis at aortic tissue with reflection in plasma. Biochim. Biophys. Acta 2016, 1862, 725–732. [Google Scholar] [CrossRef] [PubMed]
- Di Taranto, M.D.; Morgante, A.; Bracale, U.M.; D’Armiento, F.P.; Porcellini, M.; Bracale, G.; Fortunato, G.; Salvatore, F. Altered expression of inflammation-related genes in human carotid atherosclerotic plaques. Atherosclerosis 2012, 220, 93–101. [Google Scholar] [CrossRef] [PubMed]
- Ariyasinghe, N.R.; de Souza Santos, R.; Gross, A.; Aghamaleky-Sarvestany, A.; Kreimer, S.; Escopete, S.; Parker, S.J.; Sareen, D. Proteomics of novel induced pluripotent stem cell-derived vascular endothelial cells reveal extensive similarity with an immortalized human endothelial cell line. Physiol. Genom. 2023, 55, 324–337. [Google Scholar] [CrossRef]
- Puchenkova, O.A.; Soldatov, V.O.; Belykh, A.E.; Bushueva, O.; Piavchenko, G.A.; Venediktov, A.A.; Shakhpazyan, N.K.; Deykin, A.V.; Korokin, M.V.; Pokrovskiy, M.V. Cytokines in Abdominal Aortic Aneurysm: Master Regulators with Clinical Application. Biomark. Insights 2022, 17, 11772719221095676. [Google Scholar] [CrossRef]
- Larionov, S.; Dedeck, O.; Birkenmeier, G.; Thal, D.R. Expression of alpha2-macroglobulin, neutrophil elastase, and interleukin-1alpha differs in early-stage and late-stage atherosclerotic lesions in the arteries of the circle of Willis. Acta Neuropathol. 2007, 113, 33–43. [Google Scholar] [CrossRef]
- Buso, G.; Faggin, E.; Bressan, A.; Galliazzo, S.; Cinetto, F.; Felice, C.; Fusaro, M.; Erdmann, A.; Pauletto, P.; Rattazzi, M.; et al. Biomarkers of Neutrophil Activation in Patients with Symptomatic Chronic Peripheral Artery Disease Predict Worse Cardiovascular Outcome. Biomedicines 2023, 11, 866. [Google Scholar] [CrossRef]
- Quaye, L.N.K.; Dalzell, C.E.; Deloukas, P.; Smith, A.J.P. The Genetics of Coronary Artery Disease: A Vascular Perspective. Cells 2023, 12, 2232. [Google Scholar] [CrossRef] [PubMed]
- Wang, Y.; Nanda, V.; Direnzo, D.; Ye, J.; Xiao, S.; Kojima, Y.; Howe, K.L.; Jarr, K.U.; Flores, A.M.; Tsantilas, P.; et al. Clonally expanding smooth muscle cells promote atherosclerosis by escaping efferocytosis and activating the complement cascade. Proc. Natl. Acad. Sci. USA 2020, 117, 15818–15826. [Google Scholar] [CrossRef]
- Adams, G.N.; Stavrou, E.X.; Fang, C.; Merkulova, A.; Alaiti, M.A.; Nakajima, K.; Morooka, T.; Merkulov, S.; Larusch, G.A.; Simon, D.I.; et al. Prolylcarboxypeptidase promotes angiogenesis and vascular repair. Blood 2013, 122, 1522–1531. [Google Scholar] [CrossRef]
- Wang, Y.; Zhang, L.; Chen, H.; Yang, J.; Cui, Y.; Wang, H. Coronary artery disease-associated immune gene RBP1 and its pan-cancer analysis. Front. Cardiovasc. Med. 2023, 10, 1091950. [Google Scholar] [CrossRef]
- Liu, J.; Wu, J.; Li, L.; Li, T.; Wang, J. The Role of Exosomal Non-Coding RNAs in Coronary Artery Disease. Front. Pharmacol. 2020, 11, 603104. [Google Scholar] [CrossRef] [PubMed]
- Hsieh, D.; Hsieh, A.; Stea, B.; Ellsworth, R. IGFBP2 promotes glioma tumor stem cell expansion and survival. Biochem. Biophys. Res. Commun. 2010, 397, 367–372. [Google Scholar] [CrossRef] [PubMed]
- Petazzi, P.; Ventura, T.; Luongo, F.P.; McClafferty, H.; May, A.; Taylor, H.A.; Shipston, M.J.; Romanò, N.; Forrester, L.M.; Menéndez, P.; et al. A novel human pluripotent stem cell-based gene activation system identifies IGFBP2 as a mediator in the production of hematopoietic progenitors in vitro. eLife 2024, preprints. [Google Scholar]
- Yau, S.W.; Azar, W.J.; Sabin, M.A.; Werther, G.A.; Russo, V.C. IGFBP-2—Taking the lead in growth, metabolism and cancer. J. Cell Commun. Signal 2015, 9, 125–142. [Google Scholar] [CrossRef]
- Yang, L.; Geng, Z.; Nickel, T.; Johnson, C.; Gao, L.; Dutton, J.; Hou, C.; Zhang, J. Differentiation of Human Induced-Pluripotent Stem Cells into Smooth-Muscle Cells: Two Novel Protocols. PLoS ONE 2016, 11, e0147155. [Google Scholar] [CrossRef]
- Talebizadeh, Z.; Simon, S.D.; Butler, M.G. X chromosome gene expression in human tissues: Male and female comparisons. Genomics 2006, 88, 675–681. [Google Scholar] [CrossRef]
- Hartman, R.; Siemelink, M.; Haitjema, S.; Dekkers, K.F.; Slenders, L.; Boltjes, A.; Mokry, M.; Timmerman, N.; De Borst, G.J.; Heijmans, B.T.; et al. Sex-dependent gene regulation of human atherosclerotic plaques by DNA methylation and transcriptome integration points to smooth muscle cell involvement in women. Atherosclerosis 2021, 331, e217. [Google Scholar] [CrossRef]
- Women and Heart Disease. 2024. Available online: https://www.heartfoundation.org.au/your-heart/heart-conditions-in-women (accessed on 1 May 2024).
- Head, T.; Daunert, S.; Goldschmidt-Clermont, P.J. The Aging Risk and Atherosclerosis: A Fresh Look at Arterial Homeostasis. Front. Genet. 2017, 8, 216. [Google Scholar] [CrossRef]
- Lo Sardo, V.; Ferguson, W.; Erikson, G.A.; Topol, E.J.; Baldwin, K.K.; Torkamani, A. Influence of donor age on induced pluripotent stem cells. Nat. Biotechnol. 2017, 35, 69–74. [Google Scholar] [CrossRef]
- Scesa, G.; Adami, R.; Bottai, D. iPSC Preparation and Epigenetic Memory: Does the Tissue Origin Matter? Cells 2021, 10, 1470. [Google Scholar] [CrossRef]
- Crews, J.K.; Khalil, R.A. Gender-specific inhibition of Ca2+ entry mechanisms of arterial vasoconstriction by sex hormones. Clin. Exp. Pharmacol. Physiol. 1999, 26, 707–715. [Google Scholar] [CrossRef]
- Crews, J.K.; Khalil, R.A. Antagonistic effects of 17 beta-estradiol, progesterone, and testosterone on Ca2+ entry mechanisms of coronary vasoconstriction. Arterioscler. Thromb. Vasc. Biol. 1999, 19, 1034–1040. [Google Scholar] [CrossRef] [PubMed]
- Jiang, C.; Poole-Wilson, P.A.; Sarrel, P.M.; Mochizuki, S.; Collins, P.; MacLeod, K.T. Effect of 17 beta-oestradiol on contraction, Ca2+ current and intracellular free Ca2+ in guinea-pig isolated cardiac myocytes. Br. J. Pharmacol. 1992, 106, 739–745. [Google Scholar] [CrossRef] [PubMed]
- Thompson, J.; Khalil, R.A. Gender differences in the regulation of vascular tone. Clin. Exp. Pharmacol. Physiol. 2003, 30, 1–15. [Google Scholar] [CrossRef]
- Demichev, V.; Messner, C.B.; Vernardis, S.I.; Lilley, K.S.; Ralser, M. DIA-NN: Neural networks and interference correction enable deep proteome coverage in high throughput. Nat. Methods 2020, 17, 41–44. [Google Scholar] [CrossRef]
- Sundararaman, N.; Bhat, A.; Venkatraman, V.; Binek, A.; Dwight, Z.; Ariyasinghe, N.R.; Escopete, S.; Joung, S.Y.; Cheng, S.; Parker, S.J.; et al. BIRCH: An Automated Workflow for Evaluation, Correction, and Visualization of Batch Effect in Bottom-Up Mass Spectrometry-Based Proteomics Data. J. Proteome Res. 2023, 22, 471–481. [Google Scholar] [CrossRef]
- Tyanova, S.; Cox, J. Perseus: A Bioinformatics Platform for Integrative Analysis of Proteomics Data in Cancer Research. Methods Mol. Biol. 2018, 1711, 133–148. [Google Scholar] [PubMed]
- Heberle, H.; Meirelles, G.V.; da Silva, F.R.; Telles, G.P.; Minghim, R. InteractiVenn: A web-based tool for the analysis of sets through Venn diagrams. BMC Bioinform. 2015, 16, 169. [Google Scholar] [CrossRef]
- Sundararaman, N.; Go, J.; Robinson, A.E.; Mato, J.M.; Lu, S.C.; Van Eyk, J.E.; Venkatraman, V. PINE: An Automation Tool to Extract and Visualize Protein-Centric Functional Networks. J. Am. Soc. Mass. Spectrom. 2020, 31, 1410–1421. [Google Scholar] [CrossRef]
- Xie, Z.; Bailey, A.; Kuleshov, M.V.; Clarke, D.J.B.; Evangelista, J.E.; Jenkins, S.L.; Lachmann, A.; Wojciechowicz, M.L.; Kropiwnicki, E.; Jagodnik, K.M.; et al. Gene Set Knowledge Discovery with Enrichr. Curr. Protoc. 2021, 1, e90. [Google Scholar] [CrossRef] [PubMed]
- Consortium, T.U. UniProt: The Universal Protein Knowledgebase in 2023. Nucleic Acids Res. 2022, 51, D523–D531. [Google Scholar] [CrossRef] [PubMed]
- Pang, Z.; Xu, L.; Viau, C.; Lu, Y.; Salavati, R.; Basu, N.; Xia, J. MetaboAnalystR 4.0: A unified LC-MS workflow for global metabolomics. Nat. Commun. 2024, 15, 3675. [Google Scholar] [CrossRef]
- Kohler, D.; Staniak, M.; Tsai, T.H.; Huang, T.; Shulman, N.; Bernhardt, O.M.; MacLean, B.X.; Nesvizhskii, A.I.; Reiter, L.; Sabido, E.; et al. MSstats Version 4.0: Statistical Analyses of Quantitative Mass Spectrometry-Based Proteomic Experiments with Chromatography-Based Quantification at Scale. J. Proteome Res. 2023, 22, 1466–1482. [Google Scholar] [CrossRef] [PubMed]







| Disease | Proteins | Log2 Fold Change | p-Value | PMID | |
|---|---|---|---|---|---|
| Upregulated in Females, Increased Risk | |||||
| (Generalized) Vascular Disease: 44 | VWA5A | −1.46039 | 0.002311 | 38292008 | |
| DCLK1 | −1.52752 | 8.28 × 10−8 | 36896602 | ||
| ECI2 | −0.31627 | 0.021736 | 37827202 | ||
| FGG | −1.14722 | 0.003563 | 33304927 | ||
| ARG1 | −0.75068 | 0.02759 | 30526064 & 36252109 | ||
| BCHE | −0.74068 | 0.045869 | 12387587 | ||
| VCL | −0.28687 | 0.016281 | 38287421 | ||
| HK1 | −0.27593 | 0.016379 | 26351984 | ||
| SLC9A1 | −1.02283 | 0.005161 | 34440087 | ||
| IGFBP5 | −0.56078 | 0.020567 | 32194505 | ||
| CANX | −0.16783 | 0.044018 | 22582288 | ||
| CCN2 | −0.86413 | 0.008887 | 36625347 | ||
| LMOD1 | −0.51757 | 0.040023 | 30444878 | ||
| TSPO | −0.90308 | 0.047452 | 31515530 | ||
| STAT3 | −0.26407 | 0.000307 | 22418922 | ||
| TNNT2 | −0.40919 | 0.013283 | 37555319 | ||
| CEBPD | −0.68694 | 0.018908 | 25614278 | ||
| SULT1E1 | −1.76051 | 0.000419 | 23685729 | ||
| ALDH3A2 | −0.3739 | 0.000969 | 36224302 | ||
| MAP2K6 | −0.62113 | 0.023733 | 23175675 | ||
| AGFG1 | −0.35592 | 0.042249 | 35178459 | ||
| ATP1B3 | −0.35459 | 0.018878 | 36172868 | ||
| RAB15 | −0.81633 | 0.006207 | 36231021 & 26305474 | ||
| SNRPD2 | −0.34716 | 0.038198 | 32981416 | ||
| RELN | −0.58436 | 0.031262 | 26980442 | ||
| TFAM | −0.79791 | 0.030241 | 36834896 & 36312244 | ||
| TFCP2 | −0.7615 | 0.001191 | 36889372 | ||
| LSAMP | −0.47517 | 0.016794 | 18318786 | ||
| KLHL22 | −0.56247 | 0.04838 | 35959094 | ||
| DDX59 | −0.95341 | 0.005199 | 30444878 & 32591598 | ||
| NECAP1 | −0.46111 | 0.01405 | 34565095 | ||
| LPCAT1 | −0.33223 | 0.003957 | 32396387 | ||
| SMARCD1 | −0.40763 | 0.021485 | 32787523 | ||
| NEDD4L | −0.53192 | 0.017933 | 28029182 | ||
| CNN2 | −0.47333 | 0.005439 | 26970176 & 27575021 | ||
| DPYSL5 | −1.03699 | 0.025921 | 23118132 & 17554300 | ||
| CHMP4B | −0.40327 | 0.023958 | 37827202 | ||
| ANTXR1 | −0.49032 | 0.036162 | 26785120 | ||
| KAT8 | −0.92683 | 0.016858 | 30355081 & 38334359 | ||
| DYNLRB1 | −0.99106 | 0.031444 | 28530674 | ||
| DIP2B | −0.69272 | 0.005777 | 29491472 | ||
| AGO2 | −0.26446 | 0.018211 | 32151690 & 36924230 | ||
| TPRKB | −1.10421 | 0.01224 | 28902926 | ||
| TCAF1 | −0.44215 | 0.04401 | 34121455 | ||
| Coronary Artery Disease: 18 | ARG1 | −0.75068 | 0.02759 | 30526064 & 36252109 | |
| BCHE | −0.74068 | 0.045869 | 12387587 | ||
| HK1 | −0.27593 | 0.016379 | 26351984 | ||
| IGFBP5 | −0.56078 | 0.020567 | 32194505 | ||
| LMOD1 | −0.51757 | 0.040023 | 30444878 | ||
| ATP5MF | −0.29421 | 0.033782 | 6433946 | ||
| PSMC1 | −0.15173 | 0.037424 | 26986213 | ||
| SNRPD2 | −0.34716 | 0.038198 | 32981416 | ||
| TFCP2 | −0.7615 | 0.001191 | 36889372 | ||
| LSAMP | −0.47517 | 0.016794 | 18318786 | ||
| KLHL22 | −0.56247 | 0.04838 | 35959094 | ||
| DDX59 | −0.95341 | 0.005199 | 30444878 & 32591598 | ||
| NECAP1 | −0.46111 | 0.01405 | 34565095 | ||
| LPCAT1 | −0.33223 | 0.003957 | 32396387 | ||
| KAT8 | −0.92683 | 0.016858 | 30355081 & 38334359 | ||
| DYNLRB1 | −0.99106 | 0.031444 | 28530674 | ||
| DIP2B | −0.69272 | 0.005777 | 29491472 | ||
| TCAF1 | −0.44215 | 0.04401 | 34121455 | ||
| Atherosclerosis: 14 | VWA5A | −1.46039 | 0.002311 | 38292008 | |
| DCLK1 | −1.52752 | 8.28 × 10−8 | 36896602 | ||
| VCL | −0.28687 | 0.016281 | 38287421 | ||
| CANX | −0.16783 | 0.044018 | 22582288 | ||
| TSPO | −0.90308 | 0.047452 | 31515530 | ||
| CEBPD | −0.68694 | 0.018908 | 25614278 | ||
| SULT1E1 | −1.76051 | 0.000419 | 23685729 | ||
| ALDH3A2 | −0.3739 | 0.000969 | 36224302 | ||
| MAP2K6 | −0.62113 | 0.023733 | 23175675 | ||
| RAB15 | −0.81633 | 0.006207 | 36231021; 26305474 | ||
| RELN | −0.58436 | 0.031262 | 26980442 | ||
| NEDD4L | −0.53192 | 0.017933 | 28029182 | ||
| CNN2 | −0.47333 | 0.005439 | 26970176; 27575021 | ||
| TPRKB | −1.10421 | 0.01224 | 28902926 | ||
| Aneurysm or Aortic Dissection: 8 | ECI2 | −0.31627 | 0.021736 | 37827202 | |
| CCN2 | −0.86413 | 0.008887 | 36625347 | ||
| TNNT2 | −0.40919 | 0.013283 | 37555319 | ||
| AGFG1 | −0.35592 | 0.042249 | 35178459 | ||
| ATP1B3 | −0.35459 | 0.018878 | 36172868 | ||
| SMARCD1 | −0.40763 | 0.021485 | 32787523 | ||
| CHMP4B | −0.40327 | 0.023958 | 37827202 | ||
| AGO2 | −0.26446 | 0.018211 | 32151690 | ||
| Upregulated in Males, Increased Risk | |||||
| Vascular Disease: 24 | KRIT1 | 1.043785 | 0.028861 | 31590384 | |
| SLC31A1 | 0.472014 | 0.002904 | 37442861 | ||
| STRN | 0.360777 | 0.007765 | 31821324 | ||
| ATP1B1 | 0.794664 | 0.002144 | 32591598 | ||
| ALPL | 1.284741 | 0.00392 | 37080965 | ||
| TPM3 | 0.809477 | 0.048813 | 33341060 | ||
| UCHL1 | 0.518028 | 0.043144 | 34130526 | ||
| JUP | 0.613185 | 0.001758 | 23110151 | ||
| IGFBP2 | 1.624962 | 0.015859 | 24548188 | ||
| DPP4 | 0.471901 | 0.044796 | 34489872 | ||
| SLC7A1 | 0.409248 | 0.006779 | 17325243 | ||
| ADK | 0.363695 | 0.028368 | 32352607 | ||
| RPS3A | 0.433537 | 0.021526 | 30131868 | ||
| RPL7A | 0.315849 | 0.009246 | 34355024 | ||
| TRAF2 | 0.31448 | 0.04888 | 35252400 | ||
| CASP8 | 0.500197 | 0.03471 | 28633917 | ||
| PDCD4 | 0.650662 | 0.028211 | 20357187 | ||
| CCDC80 | 0.632236 | 0.013123 | 30439364 | ||
| RIT1 | 0.696099 | 0.009327 | 27101134 | ||
| TNPO1 | 0.342378 | 0.011812 | 32714363 | ||
| MYDGF | 0.737334 | 0.021155 | 34020949 | ||
| MORF4L1 | 0.486932 | 0.032763 | 36139449 | ||
| FBXO3 | 0.530685 | 0.027893 | 30448480 | ||
| TDRKH | 0.94692 | 0.028946 | 35735005 | ||
| Coronary Artery Disease: 7 | STRN | 0.360777 | 0.007765 | 31821324 | |
| ATP1B1 | 0.794664 | 0.002144 | 32591598 | ||
| JUP | 0.613185 | 0.001758 | 23110151 | ||
| RPS3A | 0.433537 | 0.021526 | 30131868 | ||
| CASP8 | 0.500197 | 0.03471 | 28633917 | ||
| MORF4L1 | 0.486932 | 0.032763 | 36139449 | ||
| TDRKH | 0.94692 | 0.028946 | 35735005 | ||
| Atherosclerosis: 10 | SLC31A1 | 0.472014 | 0.002904 | 37442861 | |
| JUP | 0.613185 | 0.001758 | 23110151 | ||
| ADK | 0.363695 | 0.028368 | 32352607 | ||
| RPS3A | 0.433537 | 0.021526 | 30131868 | ||
| TRAF2 | 0.31448 | 0.04888 | 35252400 | ||
| PDCD4 | 0.650662 | 0.028211 | 20357187 | ||
| CCDC80 | 0.632236 | 0.013123 | 30439364 | ||
| TNPO1 | 0.342378 | 0.011812 | 32714363 | ||
| MYDGF | 0.737334 | 0.021155 | 34020949 | ||
| FBXO3 | 0.530685 | 0.027893 | 30448480 | ||
| Aneurysm or Aortic Dissection: 1 | RPL7A | 0.315849 | 0.009246 | 34355024 | |
| Upregulated in Females, Protective | |||||
| Vascular Disease: 15 | PLPP3 | −0.42484 | 0.040503 | 35383201 | |
| ICMT | −0.63458 | 0.008933 | 33526168 | ||
| TGM2 | −0.69476 | 0.032485 | 34326316 | ||
| PRDX2 | −0.37369 | 0.006572 | 33791345 | ||
| MTHFS | −0.61676 | 0.043092 | 22649255 & 37986948 & 28413470 | ||
| CTSC | −1.2166 | 0.001267 | 31926332 | ||
| RAB5B | −0.29669 | 0.031891 | 30333257 | ||
| VBP1 | −0.27658 | 0.049282 | 23685742 | ||
| SNRPD1 | −0.51296 | 0.032681 | 37827202 | ||
| IAH1 | −0.98764 | 0.038594 | 35280433 | ||
| TBC1D9 | −0.73983 | 0.027778 | 34712662 | ||
| ATG9A | −0.53849 | 0.004889 | 35090378 | ||
| PHACTR4 | −0.63342 | 0.043503 | 37225873 & 25143458 | ||
| PXDN | −0.43302 | 2.49 × 10−5 | 35219848 | ||
| GGH | −0.52561 | 0.022627 | 22649255 | ||
| Coronary Artery Disease: none | |||||
| Atherosclerosis: 7 | PRDX2 | −0.37369 | 0.006572 | 33791345 | |
| CTSC | −1.2166 | 0.001267 | 31926332 | ||
| RAB5B | −0.29669 | 0.031891 | 30333257 | ||
| TBC1D9 | −0.73983 | 0.027778 | 34712662 | ||
| ATG9A | −0.53849 | 0.004889 | 35090378 | ||
| PHACTR4 | −0.63342 | 0.043503 | 37225873 & 25143458 | ||
| PXDN | −0.43302 | 2.49 × 10−5 | 35219848 | ||
| Aneurysm or Aortic Dissection: 3 | PLPP3 | −0.42484 | 0.040503 | 35383201 | |
| SNRPD1 | −0.51296 | 0.032681 | 37827202 | ||
| IAH1 | −0.98764 | 0.038594 | 35280433 | ||
| Upregulated in Males, Protective | |||||
| Vascular Disease: 9 | NUDT1 | 0.477825 | 0.036192 | 33021405 | |
| PLA2G4A | 0.775001 | 0.009938 | 31092728 | ||
| GCLC | 0.582604 | 0.002232 | 18035085 | ||
| LRP1 | 0.247456 | 0.01096 | 24504736 | ||
| ARHGEF7 | 0.275253 | 0.036114 | 35047576 | ||
| ITPR2 | 0.49344 | 0.000511 | 27777977 | ||
| PCK2 | 1.149266 | 0.001643 | 35982907 | ||
| PCOLCE2 | 0.729929 | 0.014758 | 34551590 | ||
| PROCR | 0.911296 | 0.010742 | 35264566 | ||
| Coronary Artery Disease: 2 | PLA2G4A | 0.775001 | 0.009938 | 31092728 | |
| PROCR | 0.911296 | 0.010742 | 35264566 | ||
| Atherosclerosis: 5 | GCLC | 0.582604 | 0.002232 | 18035085 | |
| LRP1 | 0.247456 | 0.01096 | 24504736 | ||
| ARHGEF7 | 0.275253 | 0.036114 | 35047576 | ||
| PCK2 | 1.149266 | 0.001643 | 35982907 | ||
| PCOLCE2 | 0.729929 | 0.014758 | 34551590 | ||
| Aneurysm or Aortic Dissection: 0 | |||||
| Disease | Proteins | Log2 Fold Change | p-Value | Pubmed | |
|---|---|---|---|---|---|
| Upregulated in males: | |||||
| Turner Syndrome/Aortic Dissection: 1 | ASMTL | 0.810314 | 0.004344 | 22707402 | |
| Upregulated in females: | |||||
| Cardiovascular Disease: 10 | GYG2 | −0.4331 | 0.02961 | 32541024 | |
| PLS3 | −0.61357 | 0.000687 | 31694393 | ||
| VBP1 | −0.27658 | 0.049282 | 27374120 | ||
| RPS4X | −0.50842 | 0.000903 | 37889192 | ||
| PUDP | −0.89762 | 0.000191 | 37889192 | ||
| RBBP7 | −0.55877 | 0.002332 | 37154037 | ||
| SYAP1 | −1.01159 | 6.08 × 10−5 | 37813462 & 34121455 | ||
| MXRA5 | −0.6801 | 0.03062 | 38292008 | ||
| CTPS2 | −0.52107 | 0.01793 | 38454353 | ||
| RAP2C | −0.55334 | 0.001535 | 33921168 | ||
| Coronary Artery Disease: 2 | GYG2 | −0.4331 | 0.02961 | 32541024 | |
| SYAP1 | −1.01159 | 6.08 × 10−5 | 37813462 & 34121455 | ||
| Atherosclerosis: 7 | GYG2 | −0.4331 | 0.02961 | 32541024 | |
| VBP1 | −0.27658 | 0.049282 | 27374120 | ||
| RPS4X | −0.50842 | 0.000903 | 37889192 | ||
| PUDP | −0.89762 | 0.000191 | 37889192 | ||
| MXRA5 | −0.6801 | 0.03062 | 38292008 | ||
| CTPS2 | −0.52107 | 0.01793 | 38454353 | ||
| RAP2C | −0.55334 | 0.001535 | 33921168 | ||
| Aneurysm/Aortic Dissection: 2 | PLS3 | −0.61357 | 0.000687 | 31694393 | |
| SYAP1 | −1.01159 | 6.08 × 10−5 | 37813462 & 34121455 |
Disclaimer/Publisher’s Note: The statements, opinions and data contained in all publications are solely those of the individual author(s) and contributor(s) and not of MDPI and/or the editor(s). MDPI and/or the editor(s) disclaim responsibility for any injury to people or property resulting from any ideas, methods, instructions or products referred to in the content. |
© 2024 by the authors. Licensee MDPI, Basel, Switzerland. This article is an open access article distributed under the terms and conditions of the Creative Commons Attribution (CC BY) license (https://creativecommons.org/licenses/by/4.0/).
Share and Cite
Ariyasinghe, N.R.; Gupta, D.; Escopete, S.; Rai, D.; Stotland, A.; Sundararaman, N.; Ngu, B.; Dabke, K.; McCarthy, L.; Santos, R.S.; et al. Identification of Disease-Relevant, Sex-Based Proteomic Differences in iPSC-Derived Vascular Smooth Muscle Cells. Int. J. Mol. Sci. 2025, 26, 187. https://doi.org/10.3390/ijms26010187
Ariyasinghe NR, Gupta D, Escopete S, Rai D, Stotland A, Sundararaman N, Ngu B, Dabke K, McCarthy L, Santos RS, et al. Identification of Disease-Relevant, Sex-Based Proteomic Differences in iPSC-Derived Vascular Smooth Muscle Cells. International Journal of Molecular Sciences. 2025; 26(1):187. https://doi.org/10.3390/ijms26010187
Chicago/Turabian StyleAriyasinghe, Nethika R., Divya Gupta, Sean Escopete, Deepika Rai, Aleksandr Stotland, Niveda Sundararaman, Benjamin Ngu, Kruttika Dabke, Liam McCarthy, Roberta S. Santos, and et al. 2025. "Identification of Disease-Relevant, Sex-Based Proteomic Differences in iPSC-Derived Vascular Smooth Muscle Cells" International Journal of Molecular Sciences 26, no. 1: 187. https://doi.org/10.3390/ijms26010187
APA StyleAriyasinghe, N. R., Gupta, D., Escopete, S., Rai, D., Stotland, A., Sundararaman, N., Ngu, B., Dabke, K., McCarthy, L., Santos, R. S., McCain, M. L., Sareen, D., & Parker, S. J. (2025). Identification of Disease-Relevant, Sex-Based Proteomic Differences in iPSC-Derived Vascular Smooth Muscle Cells. International Journal of Molecular Sciences, 26(1), 187. https://doi.org/10.3390/ijms26010187

