Unraveling the Mechanisms Involved in the Beneficial Effects of Magnesium Treatment on Skin Wound Healing
Abstract
1. Introduction
2. Results
2.1. Effect of Mg2+ on the Expression Levels of Epidermal Differentiation-Promoting Factors
2.2. Effects of Mg2+ on Cell Migration
2.3. Effect of Mg2+ on Cytoskeletal Rearrangement
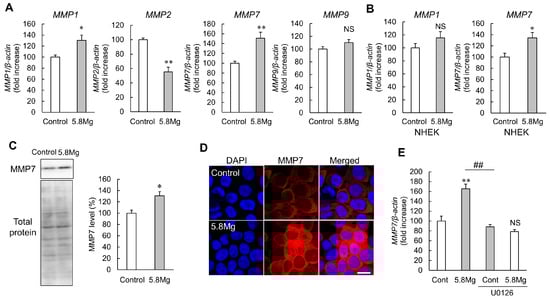
2.4. Effect of Mg2+ on MMPs Expression
2.5. Effect of MMP7 Knockdown on Mg2+-Induced Cell Migration Promotion
3. Discussion
4. Materials and Methods
4.1. Cell Cultures
4.2. RNA Extraction and Reverse Transcription Reaction
4.3. Real-Time PCR
4.4. Scratch Assay
4.5. Sodium Dodecyl Sulfate (SDS)-Polyacrylamide Gel Electrophoresis (SDS-PAGE) and Western Blotting Analysis
4.6. F-Actin Staining
4.7. Fluorescence Immunostaining
4.8. Statistical Analysis
5. Conclusions
Author Contributions
Funding
Institutional Review Board Statement
Informed Consent Statement
Data Availability Statement
Conflicts of Interest
References
- Proksch, E.; Brandner, J.M.; Jensen, J.M. The skin: An indispensable barrier. Exp. Dermatol. 2008, 17, 1063–1072. [Google Scholar] [CrossRef] [PubMed]
- Coolen, N.A.; Schouten, K.C.W.M.; Middelkoop, E.; Ulrich, M.M.W. Comparison between human fetal and adult skin. Arch. Dermatol. Res. 2010, 302, 47–55. [Google Scholar] [CrossRef] [PubMed]
- Nakamura, T.; Yoshitomi, Y.; Sakai, K.; Patel, V.; Fukumoto, S.; Yamada, Y. Epiprofin orchestrates epidermal keratinocyte proliferation and differentiation. J. Cell Sci. 2014, 127, 5261–5272. [Google Scholar] [CrossRef] [PubMed]
- Werner, S.; Grose, R. Regulation of wound healing by growth factors and cytokines. Physiol. Rev. 2003, 83, 835–870. [Google Scholar] [CrossRef] [PubMed]
- Kocaaga, B.; Kurkcuoglu, O.; Tatlier, M.; Dinler-Doganay, G.; Batirel, S.; Güner, F.S. Pectin-Zeolite-Based Wound Dressings with Controlled Albumin Release. Polymers 2022, 14, 460. [Google Scholar] [CrossRef]
- Hultqvist, M.; Olsson, L.M.; Gelderman, K.A.; Holmdahl, R. The protective role of ROS in autoimmune disease. Trends Immunol. 2009, 30, 201–208. [Google Scholar] [CrossRef] [PubMed]
- Harding, K.G.; Morris, H.L.; Patel, G.K. Science, medicine and the future: Healing chronic wounds. BMJ 2002, 324, 160–163. [Google Scholar] [CrossRef]
- Reinartz, J.; Link, J.; Todd, R.F.; Kramer, M.D. The receptor for urokinase-type plasminogen activator of a human keratinocyte line (HaCaT). Exp. Cell Res. 1994, 214, 486–498. [Google Scholar] [CrossRef] [PubMed]
- Gutiérrez-Fernández, A.; Inada, M.; Balbín, M.; Fueyo, A.; Pitiot, A.S.; Astudillo, A.; Hirose, K.; Hirata, M.; Shapiro, S.D.; Noël, A.; et al. Increased inflammation delays wound healing in mice deficient in collagenase-2 (MMP-8). FASEB J. 2007, 21, 2580–2591. [Google Scholar] [CrossRef]
- Gipson, I.K.; Spurr-Michaud, S.J.; Tisdale, A.S. Hemidesmosomes and anchoring fibril collagen appear synchronously during development and wound healing. Dev. Biol. 1988, 126, 253–262. [Google Scholar] [CrossRef]
- Lee, Y.I.; Shim, J.E.; Kim, J.; Lee, W.J.; Kim, J.W.; Nam, K.H.; Lee, J.H. WNT5A drives interleukin-6-dependent epithelial–mesenchymal transition via the JAK/STAT pathway in keloid pathogenesis. Burn. Trauma. 2022, 10, tkac023. [Google Scholar] [CrossRef] [PubMed]
- Machesney, M.; Tidman, N.; Waseem, A.; Kirby, L.; Leigh, I. Activated keratinocytes in the epidermis of hypertrophic scars. Am. J. Pathol. 1998, 152, 1133–1141. [Google Scholar] [PubMed]
- de Baaij, J.H.; Hoenderop, J.G.; Bindels, R.J. Magnesium in man: Implications for health and disease. Physiol. Rev. 2015, 95, 1–46. [Google Scholar] [CrossRef] [PubMed]
- Akizawa, Y.; Koizumi, S.; Itokawa, Y.; Ojima, T.; Nakamura, Y.; Tamura, T.; Kusaka, Y. Daily Magnesium Intake and Serum Magnesium Concentration among Japanese People. J. Epidemiol. 2008, 18, 151–159. [Google Scholar] [CrossRef] [PubMed][Green Version]
- Lacapère, J.J.; Bennett, N.; Dupont, Y.; Guillain, F. pH and magnesium dependence of ATP binding to sarcoplasmic reticulum ATPase. Evidence that the catalytic ATP-binding site consists of two domains. J. Biol. Chem. 1990, 265, 348–353. [Google Scholar] [CrossRef]
- Cappadone, C.; Malucelli, E.; Zini, M.; Farruggia, G.; Picone, G.; Gianoncelli, A.; Notargiacomo, A.; Fratini, M.; Pignatti, C.; Iotti, S.; et al. Assessment and Imaging of Intracellular Magnesium in SaOS-2 Osteosarcoma Cells and Its Role in Proliferation. Nutrients 2021, 13, 1376. [Google Scholar] [CrossRef]
- Hammamieh, R.; Yang, D.C.H. Magnesium Ion-mediated Binding to tRNA by an Amino-terminal Peptide of a Class II tRNA Synthetase. J. Biol. Chem. 2001, 276, 428–433. [Google Scholar] [CrossRef] [PubMed]
- Wolf, F.I.; Cittadini, A. Magnesium in cell proliferation and differentiation. Front. Biosci. 1999, 4, D607–D617. [Google Scholar] [CrossRef]
- Marunaka, K.; Shu, S.; Kobayashi, M.; Goto, M.; Katsuta, Y.; Yoshino, Y.; Ikari, A. Elevation of Hyaluronan Synthase by Magnesium Supplementation Mediated through the Activation of GSK3 and CREB in Human Keratinocyte-Derived HaCaT Cells. Int. J. Mol. Sci. 2021, 23, 71. [Google Scholar] [CrossRef]
- Shu, S.; Kobayashi, M.; Marunaka, K.; Yoshino, Y.; Goto, M.; Katsuta, Y.; Ikari, A. Magnesium Supplementation Attenuates Ultraviolet-B-Induced Damage Mediated through Elevation of Polyamine Production in Human HaCaT Keratinocytes. Cells 2022, 11, 2268. [Google Scholar] [CrossRef]
- Denda, M.; Katagiri, C.; Hirao, T.; Maruyama, N.; Takahashi, M. Some magnesium salts and a mixture of magnesium and calcium salts accelerate skin barrier recovery. Arch. Dermatol. Res. 1999, 291, 560–563. [Google Scholar] [CrossRef] [PubMed]
- Yang, F.; Xue, Y.; Wang, F.; Guo, D.; He, Y.; Zhao, X.; Yan, F.; Xu, Y.; Xia, D.; Liu, Y. Sustained release of magnesium and zinc ions synergistically accelerates wound healing. Bioact. Mater. 2023, 26, 88–101. [Google Scholar] [CrossRef] [PubMed]
- Koster, M.I.; Dai, D.; Marinari, B.; Sano, Y.; Costanzo, A.; Karin, M.; Roop, D.R. p63 induces key target genes required for epidermal morphogenesis. Proc. Natl. Acad. Sci. USA 2007, 104, 3255–3260. [Google Scholar] [CrossRef] [PubMed]
- Kurata, S.; Okuyama, T.; Osada, M.; Watanabe, T.; Tomimori, Y.; Sato, S.; Iwai, A.; Tsuji, T.; Ikawa, Y.; Katoh, I. p51/p63 Controls subunit alpha3 of the major epidermis integrin anchoring the stem cells to the niche. J. Biol. Chem. 2004, 279, 50069–50077. [Google Scholar] [CrossRef] [PubMed]
- Schmitt, T.; Pircher, J.; Steinert, L.; Meier, K.; Ghoreschi, K.; Vielmuth, F.; Kugelmann, D.; Waschke, J. Dsg1 and Dsg3 Composition of Desmosomes Across Human Epidermis and Alterations in Pemphigus Vulgaris Patient Skin. Front. Immunol. 2022, 13, 884241. [Google Scholar] [CrossRef]
- Ishitsuka, Y.; Huebner, A.J.; Rice, R.H.; Koch, P.J.; Speransky, V.V.; Steven, A.C.; Roop, D.R. Lce1 Family Members Are Nrf2-Target Genes that Are Induced to Compensate for the Loss of Loricrin. J. Invest. Dermatol. 2016, 136, 1656–1663. [Google Scholar] [CrossRef] [PubMed]
- Wurm, S.; Zhang, J.; Guinea-Viniegra, J.; García, F.; Muñoz, J.; Bakiri, L.; Ezhkova, E.; Wagner, E.F. Terminal epidermal differentiation is regulated by the interaction of Fra-2/AP-1 with Ezh2 and ERK1/2. Genes. Dev. 2015, 29, 144–156. [Google Scholar] [CrossRef] [PubMed]
- Lim, X.; Tan, S.H.; Koh, W.L.C.; Chau, R.M.W.; Yan, K.S.; Kuo, C.J.; Van Amerongen, R.; Klein, A.M.; Nusse, R. Interfollicular Epidermal Stem Cells Self-Renew via Autocrine Wnt Signaling. Science 2013, 342, 1226–1230. [Google Scholar] [CrossRef] [PubMed]
- Romanowska, M.; Evans, A.; Kellock, D.; Bray, S.E.; Mclean, K.; Donandt, S.; Foerster, J. Wnt5a Exhibits Layer-Specific Expression in Adult Skin, Is Upregulated in Psoriasis, and Synergizes with Type 1 Interferon. PLoS ONE 2009, 4, e5354. [Google Scholar] [CrossRef]
- Kurokawa, I.; Mizutani, H.; Kusumoto, K.; Nishijima, S.; Tsujita-Kyutoku, M.; Shikata, N.; Tsubura, A. Cytokeratin, filaggrin, and p63 expression in reepithelialization during human cutaneous wound healing. Wound Repair. Regen. 2006, 14, 38–45. [Google Scholar] [CrossRef]
- Lu, B.; Rothnagel, J.A.; Longley, M.A.; Tsai, S.Y.; Roop, D.R. Differentiation-specific expression of human keratin 1 is mediated by a composite AP-1/steroid hormone element. J. Biol. Chem. 1994, 269, 7443–7449. [Google Scholar] [CrossRef] [PubMed]
- Nemes, Z.; Steinert, P.M. Bricks and mortar of the epidermal barrier. Exp. Mol. Med. 1999, 31, 5–19. [Google Scholar] [CrossRef] [PubMed]
- Nithya, S.; Radhika, T.; Jeddy, N. Loricrin—An overview. J. Oral. Maxillofac. Pathol. 2015, 19, 64–68. [Google Scholar] [CrossRef] [PubMed]
- Sano, T.; Kobayashi, T.; Ogawa, O.; Matsuda, M. Gliding Basal Cell Migration of the Urothelium during Wound Healing. Am. J. Pathol. 2018, 188, 2564–2573. [Google Scholar] [CrossRef] [PubMed]
- Rottner, K.; Stradal, T.E. Actin dynamics and turnover in cell motility. Curr. Opin. Cell Biol. 2011, 23, 569–578. [Google Scholar] [CrossRef] [PubMed]
- Roy, M.; Li, Z.; Sacks, D.B. IQGAP1 Is a Scaffold for Mitogen-Activated Protein Kinase Signaling. Mol. Cell. Biol. 2005, 25, 7940–7952. [Google Scholar] [CrossRef] [PubMed]
- Mu, N.; Gu, J.; Liu, N.; Xue, X.; Shu, Z.; Zhang, K.; Huang, T.; Chu, C.; Zhang, W.; Gong, L.; et al. PRL-3 is a potential glioblastoma prognostic marker and promotes glioblastoma progression by enhancing MMP7 through the ERK and JNK pathways. Theranostics 2018, 8, 1527–1539. [Google Scholar] [CrossRef] [PubMed]
- Rohani, M.G.; Pilcher, B.K.; Chen, P.; Parks, W.C. Cdc42 Inhibits ERK-Mediated Collagenase-1 (MMP-1) Expression in Collagen-Activated Human Keratinocytes. J. Investig. Dermatol. 2014, 134, 1230–1237. [Google Scholar] [CrossRef] [PubMed]
- Wang, J.; Wang, C.; Li, Q.; Guo, C.; Sun, W.; Zhao, D.; Jiang, S.; Hao, L.; Tian, Y.; Liu, S.; et al. miR-429-CRKL axis regulates clear cell renal cell carcinoma malignant progression through SOS1/MEK/ERK/MMP2/MMP9 pathway. Biomed. Pharmacother. 2020, 127, 110215. [Google Scholar] [CrossRef]
- Mammoli, F.; Castiglioni, S.; Parenti, S.; Cappadone, C.; Farruggia, G.; Iotti, S.; Davalli, P.; Maier, J.; Grande, A.; Frassineti, C. Magnesium Is a Key Regulator of the Balance between Osteoclast and Osteoblast Differentiation in the Presence of Vitamin D3. Int. J. Mol. Sci. 2019, 20, 385. [Google Scholar] [CrossRef]
- Zocchi, M.; Locatelli, L.; Zuccotti, G.V.; Mazur, A.; Béchet, D.; Maier, J.A.; Castiglioni, S. Magnesium Homeostasis in Myogenic Differentiation—A Focus on the Regulation of TRPM7, MagT1 and SLC41A1 Transporters. Int. J. Mol. Sci. 2022, 23, 1658. [Google Scholar] [CrossRef] [PubMed]
- Kamata, Y.; Tominaga, M.; Umehara, Y.; Honda, K.; Kamo, A.; Moniaga, C.S.; Komiya, E.; Toyama, S.; Suga, Y.; Ogawa, H.; et al. Calcium-Inducible MAPK/AP-1 Signaling Drives Semaphorin 3A Expression in Normal Human Epidermal Keratinocytes. J. Investig. Dermatol. 2020, 140, 1346–1354.e1345. [Google Scholar] [CrossRef] [PubMed]
- Luo, J.; Stewart, R.; Berdeaux, R.; Hu, H. Tonic inhibition of TRPV3 by Mg2+ in mouse epidermal keratinocytes. J. Invest. Dermatol. 2012, 132, 2158–2165. [Google Scholar] [CrossRef] [PubMed]
- Harmon, R.M.; Simpson, C.L.; Johnson, J.L.; Koetsier, J.L.; Dubash, A.D.; Najor, N.A.; Sarig, O.; Sprecher, E.; Green, K.J. Desmoglein-1/Erbin interaction suppresses ERK activation to support epidermal differentiation. J. Clin. Investig. 2013, 123, 1556–1570. [Google Scholar] [CrossRef] [PubMed]
- Caley, M.P.; Martins, V.L.C.; O’Toole, E.A. Metalloproteinases and Wound Healing. Adv. Wound Care 2015, 4, 225–234. [Google Scholar] [CrossRef] [PubMed]
- Amir, M.; Romano, S.; Goldman, S.; Shalev, E. Plexin-B1, glycodelin and MMP7 expression in the human fallopian tube and in the endometrium. Reprod. Biol. Endocrinol. 2009, 7, 152. [Google Scholar] [CrossRef] [PubMed]
- Ding, K.; Lopez-Burks, M.; Sánchez-Duran, J.A.; Korc, M.; Lander, A.D. Growth factor-induced shedding of syndecan-1 confers glypican-1 dependence on mitogenic responses of cancer cells. J. Cell Biol. 2005, 171, 729–738. [Google Scholar] [CrossRef] [PubMed]
- Ikari, A.; Kinjo, K.; Atomi, K.; Sasaki, Y.; Yamazaki, Y.; Sugatani, J. Extracellular Mg(2+) regulates the tight junctional localization of claudin-16 mediated by ERK-dependent phosphorylation. Biochim. Biophys. Acta 2010, 1798, 415–421. [Google Scholar] [CrossRef][Green Version]
- Oyebode, O.A.; Jere, S.W.; Houreld, N.N. Current Therapeutic Modalities for the Management of Chronic Diabetic Wounds of the Foot. J. Diabetes Res. 2023, 2023, 1–10. [Google Scholar] [CrossRef]
- Ueno, K.; Takeuchi, Y.; Samura, M.; Tanaka, Y.; Nakamura, T.; Nishimoto, A.; Murata, T.; Hosoyama, T.; Hamano, K. Treatment of refractory cutaneous ulcers with mixed sheets consisting of peripheral blood mononuclear cells and fibroblasts. Sci. Rep. 2016, 6, 28538. [Google Scholar] [CrossRef]
- Falanga, V. Wound healing and its impairment in the diabetic foot. Lancet 2005, 366, 1736–1743. [Google Scholar] [CrossRef] [PubMed]
- Tsourdi, E.; Barthel, A.; Rietzsch, H.; Reichel, A.; Bornstein, S.R. Current aspects in the pathophysiology and treatment of chronic wounds in diabetes mellitus. Biomed. Res. Int. 2013, 2013, 385641. [Google Scholar] [CrossRef] [PubMed]
- Zhu, J.; Wang, P.; Yu, Z.; Lai, W.; Cao, Y.; Huang, P.; Xu, Q.; Yu, M.; Xu, J.; Huang, Z.; et al. Advanced glycosylation end product promotes forkhead box O1 and inhibits Wnt pathway to suppress capacities of epidermal stem cells. Am. J. Transl. Res. 2016, 8, 5569–5579. [Google Scholar]
- Razzaghi, R.; Pidar, F.; Momen-Heravi, M.; Bahmani, F.; Akbari, H.; Asemi, Z. Magnesium Supplementation and the Effects on Wound Healing and Metabolic Status in Patients with Diabetic Foot Ulcer: A Randomized, Double-Blind, Placebo-Controlled Trial. Biol. Trace Elem. Res. 2018, 181, 207–215. [Google Scholar] [CrossRef] [PubMed]
- Piuri, G.; Zocchi, M.; Della Porta, M.; Ficara, V.; Manoni, M.; Zuccotti, G.V.; Pinotti, L.; Maier, J.A.; Cazzola, R. Magnesium in Obesity, Metabolic Syndrome, and Type 2 Diabetes. Nutrients 2021, 13, 320. [Google Scholar] [CrossRef] [PubMed]





| Genes | Direction | Sequence (5′ → 3′) |
|---|---|---|
| DSG3 | Forward | GACTCCTTCGGAAAGCAGCA |
| DSG3 | Reverse | AAGCTTGGAGTTTCCTCCCG |
| FOSL2 | Forward | GCCCAGTGTGCAAGATTAGC |
| FOSL2 | Reverse | GGGCTCCTGTTTCACCACTA |
| LCE1E | Forward | TGAATAGCTGAGAGGTTCCAGC |
| LCE1E | Reverse | CAGCCATGGATCTGCAGAAG |
| MMP1 | Forward | GGAGGAAATCTTGCTCAT |
| MMP1 | Reverse | CTCAGAAAGAGCAGCATC |
| MMP2 | Forward | ATGACGATGAGCTATGGACCTT |
| MMP2 | Reverse | TCAGTGCAGCTGTTGTACTCCT |
| MMP7 | Forward | TGTATGGGGAACTGCTGACA |
| MMP7 | Reverse | GCGTTCATCCTCATCGAAGT |
| MMP9 | Forward | TCTTCCAGTACCGAGAGAAAGC |
| MMP9 | Reverse | GTCATAGGTCACGTAGCCCACT |
| SEMA3C | Forward | CAAAGATCCCACACACGGCT |
| SEMA3C | Reverse | ACTTGGTCCTCTGATCTCCTCC |
| SEMA5A | Forward | GTCTATACTTACTGCCAGCG |
| SEMA5A | Reverse | GTTAAATGCCTTGATGGCCTC |
| TP63 | Forward | TTCTTAGCGAGGTTGGGCTG |
| TP63 | Reverse | GATCGCATGTCGAAATTGCTC |
| WNT5A | Forward | CAATGAACCTACATAACAATGAAGC |
| WNT5A | Reverse | CAGCGGCAGTCTACTGACAT |
| β-Actin | Forward | CCTGAGGCACTCTTCCAGCCTT |
| β-Actin | Reverse | TGCGGATGTCCACGTCACACTTC |
| Filaggrin | Forward | GCAAGGTCAAGTCCAGGAGAA |
| Filaggrin | Reverse | CCCTCGGTTTCCACTGTCTC |
| Keratin-1 | Forward | CAGACATGGGGATAGTGTGAGA |
| Keratin-1 | Reverse | CAGGTCATTCAGCTTGTTCTTG |
| Loricrin | Forward | GGGCACCGATGGGCTTAG |
| Loricrin | Reverse | GGTAGGTTAAGACATGAAGGATTTGC |
| Involucrin | Forward | GGCCCTCAGATCGTCTCATA |
| Involucrin | Reverse | CACCCTCACCCCATTAAAGA |
| CyclinD1 | Forward | TATTGCGCTGCTACCGTTGA |
| CyclinD1 | Reverse | CCAATAGCAGCAAACAATGTGAAA |
Disclaimer/Publisher’s Note: The statements, opinions and data contained in all publications are solely those of the individual author(s) and contributor(s) and not of MDPI and/or the editor(s). MDPI and/or the editor(s) disclaim responsibility for any injury to people or property resulting from any ideas, methods, instructions or products referred to in the content. |
© 2024 by the authors. Licensee MDPI, Basel, Switzerland. This article is an open access article distributed under the terms and conditions of the Creative Commons Attribution (CC BY) license (https://creativecommons.org/licenses/by/4.0/).
Share and Cite
Yoshino, Y.; Teruya, T.; Miyamoto, C.; Hirose, M.; Endo, S.; Ikari, A. Unraveling the Mechanisms Involved in the Beneficial Effects of Magnesium Treatment on Skin Wound Healing. Int. J. Mol. Sci. 2024, 25, 4994. https://doi.org/10.3390/ijms25094994
Yoshino Y, Teruya T, Miyamoto C, Hirose M, Endo S, Ikari A. Unraveling the Mechanisms Involved in the Beneficial Effects of Magnesium Treatment on Skin Wound Healing. International Journal of Molecular Sciences. 2024; 25(9):4994. https://doi.org/10.3390/ijms25094994
Chicago/Turabian StyleYoshino, Yuta, Tatsuki Teruya, Chika Miyamoto, Mai Hirose, Satoshi Endo, and Akira Ikari. 2024. "Unraveling the Mechanisms Involved in the Beneficial Effects of Magnesium Treatment on Skin Wound Healing" International Journal of Molecular Sciences 25, no. 9: 4994. https://doi.org/10.3390/ijms25094994
APA StyleYoshino, Y., Teruya, T., Miyamoto, C., Hirose, M., Endo, S., & Ikari, A. (2024). Unraveling the Mechanisms Involved in the Beneficial Effects of Magnesium Treatment on Skin Wound Healing. International Journal of Molecular Sciences, 25(9), 4994. https://doi.org/10.3390/ijms25094994

