Impact of the Oral Administration of Polystyrene Microplastics on Hepatic Lipid, Glucose, and Amino Acid Metabolism in C57BL/6Korl and C57BL/6-Lepem1hwl/Korl Mice
Abstract
1. Introduction
2. Results
2.1. Accumulation of MPs in the Tissues
2.2. Effect of MP Administrations on the Body and Liver Weights of WT and Lep KO Mice
2.3. Effect of MPs on Lipid Metabolism in the Liver Tissue
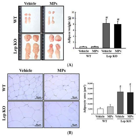
2.4. Effect of MPs on the Serum Lipid Profile and the Metabolism of Lipids in the Adipose Tissues
2.5. Effect of MPs on Glu Metabolism in the Liver Tissue
2.6. Effect of MPs on Amino Acid Metabolism in the Liver Tissue
2.7. Verification of the MP-Induced Disruption of Hepatic Metabolism in the HepG2 Cells and MDI-Stimulated 3T3-L1 Adipocytes
3. Discussion
4. Materials and Methods
4.1. Preparation of MPs for Treatment
4.2. Production and Identification of Lep KO Mice
4.3. Design of the Animal Experiment
4.4. Measurement of Body and Weight of Organs
4.5. Measurement of Food Intake and Water Consumption
4.6. Histopathological Analysis
4.7. Serum Biochemical Analysis
4.8. RT-qPCR Analyses
4.9. Western Blot Assay
4.10. Measurement of Leptin Concentrations
4.11. Measurement of Glu Concentrations
4.12. LC-MS Analysis of Metabolites
4.13. Cell Culture and Experiment
4.14. Statistical Analysis
5. Conclusions
Supplementary Materials
Author Contributions
Funding
Institutional Review Board Statement
Informed Consent Statement
Data Availability Statement
Acknowledgments
Conflicts of Interest
References
- Alamri, Z.Z. The role of liver in metabolism: An updated review with physiological emphasis. Int. J. Basic Clin. Pharmacol. 2018, 7, 2271–2276. [Google Scholar] [CrossRef]
- Lenard, N.R.; Berthoud, H.R. Central and peripheral regulation of food intake and physical activity: Pathways and genes. Obesity 2008, 16, S11–S22. [Google Scholar] [CrossRef] [PubMed]
- Rui, L. Energy metabolism in the liver. Compr. Physiol. 2014, 4, 177. [Google Scholar] [PubMed]
- Allen, M.; Bradford, B.; Oba, M. Board-invited review: The hepatic oxidation theory of the control of feed intake and its application to ruminants. J. Anim. Sci. 2009, 87, 3317–3334. [Google Scholar] [CrossRef] [PubMed]
- Hers, H.; Hue, L. Gluconeogenesis and related aspects of glycolysis. Annu. Rev. Biochem. 1983, 52, 617–653. [Google Scholar] [CrossRef] [PubMed]
- Roseman, D.S.; Khan, T.; Rajas, F.; Jun, L.S.; Asrani, K.H.; Isaacs, C.; Farelli, J.D.; Subramanian, R.R. G6PC mRNA therapy positively regulates fasting blood glucose and decreases liver abnormalities in a mouse model of glycogen storage disease 1a. Mol. Ther. 2018, 26, 814–821. [Google Scholar] [CrossRef]
- Nguyen, P.; Leray, V.; Diez, M.; Serisier, S.; Bloc’h, J.L.; Siliart, B.; Dumon, H. Liver lipid metabolism. J. Anim. Physiol. Anim. Nutr. 2008, 92, 272–283. [Google Scholar] [CrossRef] [PubMed]
- Kroupina, K.; Bémeur, C.; Rose, C.F. Amino acids, ammonia, and hepatic encephalopathy. Anal. Biochem. 2022, 649, 114696. [Google Scholar] [CrossRef] [PubMed]
- Wei, Y.; Li, B.; Xu, H.; Liang, M. Liver metabolome and proteome response of turbot (Scophthalmus maximus) to lysine and leucine in free and dipeptide forms. Front. Mar. Sci. 2021, 8, 691404. [Google Scholar] [CrossRef]
- Guo, X.; Wang, J. Projecting the sorption capacity of heavy metal ions onto microplastics in global aquatic environments using artificial neural networks. J. Hazard. Mater. 2021, 402, 123709. [Google Scholar] [CrossRef]
- Koelmans, A.A.; Besseling, E.; Foekema, E.M. Leaching of plastic additives to marine organisms. Environ. Pollut. 2014, 187, 49–54. [Google Scholar] [CrossRef]
- Yu, Y.; Ma, R.; Qu, H.; Zuo, Y.; Yu, Z.; Hu, G.; Li, Z.; Chen, H.; Lin, B.; Wang, B. Enhanced adsorption of tetrabromobisphenol a (TBBPA) on cosmetic-derived plastic microbeads and combined effects on zebrafish. Chemosphere 2020, 248, 126067. [Google Scholar] [CrossRef]
- Deng, Y.; Zhang, Y.; Lemos, B.; Ren, H. Tissue accumulation of microplastics in mice and biomarker responses suggest widespread health risks of exposure. Sci. Rep. 2017, 7, 46687. [Google Scholar] [CrossRef] [PubMed]
- Lu, L.; Wan, Z.; Luo, T.; Fu, Z.; Jin, Y. Polystyrene microplastics induce gut microbiota dysbiosis and hepatic lipid metabolism disorder in mice. Sci. Total Environ. 2018, 631, 449–458. [Google Scholar] [CrossRef]
- Luo, T.; Wang, C.; Pan, Z.; Jin, C.; Fu, Z.; Jin, Y. Maternal polystyrene microplastic exposure during gestation and lactation altered metabolic homeostasis in the dams and their F1 and F2 offspring. Environ. Sci. Technol. 2019, 53, 10978–10992. [Google Scholar] [CrossRef]
- Yang, Y.F.; Chen, C.Y.; Lu, T.H.; Liao, C.M. Toxicity-based toxicokinetic/toxicodynamic assessment for bioaccumulation of polystyrene microplastics in mice. J. Hazard. Mater. 2019, 366, 703–713. [Google Scholar] [CrossRef]
- Fan, X.; Wei, X.; Hu, H.; Zhang, B.; Yang, D.; Du, H.; Zhu, R.; Sun, X.; Oh, Y.; Gu, N. Effects of oral administration of polystyrene nanoplastics on plasma glucose metabolism in mice. Chemosphere 2022, 288, 132607. [Google Scholar] [CrossRef] [PubMed]
- Wang, Q.; Wu, Y.; Zhang, W.; Shen, T.; Li, H.; Wu, J.; Zhang, L.; Qin, L.; Chen, R.; Gu, W. Lipidomics and transcriptomics insight into impacts of microplastics exposure on hepatic lipid metabolism in mice. Chemosphere 2022, 308, 136591. [Google Scholar] [CrossRef] [PubMed]
- Shiu, H.T.; Pan, X.; Liu, Q.; Long, K.; Cheng, K.K.Y.; Ko, B.C.B.; Fang, J.K.H.; Zhu, Y. Dietary exposure to polystyrene nanoplastics impairs fasting-induced lipolysis in adipose tissue from high-fat diet fed mice. J. Hazard. Mater. 2022, 440, 129698. [Google Scholar] [CrossRef]
- Okamura, T.; Hamaguchi, M.; Hasegawa, Y.; Hashimoto, Y.; Majima, S.; Senmaru, T.; Ushigome, E.; Nakanishi, N.; Asano, M.; Yamazaki, M. Oral exposure to polystyrene microplastics of mice on a normal or high-fat diet and intestinal and metabolic outcomes. Environ. Health Perspect. 2023, 131, 027006. [Google Scholar] [CrossRef]
- Kleiner, D.E.; Brunt, E.M.; Van Natta, M.; Behling, C.; Contos, M.J.; Cummings, O.W.; Ferrell, L.D.; Liu, Y.C.; Torbenson, M.S.; Unalp-Arida, A. Design and validation of a histological scoring system for nonalcoholic fatty liver disease. Hepatology 2005, 41, 1313–1321. [Google Scholar] [CrossRef] [PubMed]
- Ipsen, D.H.; Lykkesfeldt, J.; Tveden-Nyborg, P. Molecular mechanisms of hepatic lipid accumulation in non-alcoholic fatty liver disease. Cell. Mol. Life Sci. 2018, 75, 3313–3327. [Google Scholar] [CrossRef] [PubMed]
- Li, X.; Wang, B.; Zhou, S.; Chen, W.; Chen, H.; Liang, S.; Zheng, L.; Yu, H.; Chu, R.; Wang, M. Surface chemistry governs the sub-organ transfer, clearance and toxicity of functional gold nanoparticles in the liver and kidney. J. Nanobiotechnol. 2020, 18, 45. [Google Scholar] [CrossRef] [PubMed]
- Haldar, S.; Yhome, N.; Muralidaran, Y.; Rajagopal, S.; Mishra, P. Nanoplastics toxicity specific to liver in inducing metabolic dysfunction—A comprehensive review. Genes 2023, 14, 590. [Google Scholar] [CrossRef] [PubMed]
- Fiorentino, I.; Gualtieri, R.; Barbato, V.; Mollo, V.; Braun, S.; Angrisani, A.; Turano, M.; Furia, M.; Netti, P.A.; Guarnieri, D. Energy independent uptake and release of polystyrene nanoparticles in primary mammalian cell cultures. Exp. Cell Res. 2015, 330, 240–247. [Google Scholar] [CrossRef] [PubMed]
- Wang, T.; Bai, J.; Jiang, X.; Nienhaus, G.U. Cellular uptake of nanoparticles by membrane penetration: A study combining confocal microscopy with FTIR spectroelectrochemistry. ACS Nano 2012, 6, 1251–1259. [Google Scholar] [CrossRef] [PubMed]
- Li, L.; Sun, S.; Tan, L.; Wang, Y.; Wang, L.; Zhang, Z.; Zhang, L. Polystyrene nanoparticles reduced ROS and inhibited ferroptosis by triggering lysosome stress and TFEB nucleus translocation in a size-dependent manner. Nano Lett. 2019, 19, 7781–7792. [Google Scholar] [CrossRef] [PubMed]
- Kuhn, D.A.; Vanhecke, D.; Michen, B.; Blank, F.; Gehr, P.; Petri-Fink, A.; Rothen-Rutishauser, B. Different endocytotic uptake mechanisms for nanoparticles in epithelial cells and macrophages. Beilstein J. Nanotechnol. 2014, 5, 1625–1636. [Google Scholar] [CrossRef]
- Rejman, J.; Oberle, V.; Zuhorn, I.S.; Hoekstra, D. Size-dependent internalization of particles via the pathways of clathrin-and caveolae-mediated endocytosis. Biochem. J. 2004, 377, 159–169. [Google Scholar] [CrossRef]
- Ji, Y.; Wang, Y.; Shen, D.; Kang, Q.; Chen, L. Mucin corona delays intracellular trafficking and alleviates cytotoxicity of nanoplastic-benzopyrene combined contaminant. J. Hazard. Mater. 2021, 406, 124306. [Google Scholar] [CrossRef]
- Reinholz, J.; Diesler, C.; Schöttler, S.; Kokkinopoulou, M.; Ritz, S.; Landfester, K.; Mailänder, V. Protein machineries defining pathways of nanocarrier exocytosis and transcytosis. Acta Biomater. 2018, 71, 432–443. [Google Scholar] [CrossRef] [PubMed]
- Guarnieri, D.; Guaccio, A.; Fusco, S.; Netti, P.A. Effect of serum proteins on polystyrene nanoparticle uptake and intracellular trafficking in endothelial cells. J. Nanopart. Res. 2011, 13, 4295–4309. [Google Scholar] [CrossRef]
- Ruenraroengsak, P.; Tetley, T.D. Differential bioreactivity of neutral, cationic and anionic polystyrene nanoparticles with cells from the human alveolar compartment: Robust response of alveolar type 1 epithelial cells. Part. Fibre Toxicol. 2015, 12, 19. [Google Scholar] [CrossRef]
- Banerjee, A.; Billey, L.O.; McGarvey, A.M.; Shelver, W.L. Effects of polystyrene micro/nanoplastics on liver cells based on particle size, surface functionalization, concentration and exposure period. Sci. Total Environ. 2022, 836, 155621. [Google Scholar] [CrossRef]
- Goodman, K.E.; Hua, T.; Sang, Q.-X.A. Effects of polystyrene microplastics on human kidney and liver cell morphology, cellular proliferation, and metabolism. ACS Omega 2022, 7, 34136–34153. [Google Scholar] [CrossRef] [PubMed]
- Vasconcellos, R.; Alvarenga, É.C.; Parreira, R.C.; Lima, S.S.; Resende, R.R. Exploring the cell signalling in hepatocyte differentiation. Cell Signal. 2016, 28, 1773–1788. [Google Scholar] [CrossRef]
- Birkenfeld, A.L.; Shulman, G.I. Nonalcoholic fatty liver disease, hepatic insulin resistance, and type 2 diabetes. Hepatology 2014, 59, 713–723. [Google Scholar] [CrossRef]
- Bechmann, L.P.; Hannivoort, R.A.; Gerken, G.; Hotamisligil, G.S.; Trauner, M.; Canbay, A. The interaction of hepatic lipid and glucose metabolism in liver diseases. J. Hepatol. 2012, 56, 952–964. [Google Scholar] [CrossRef]
- Halsted, C.H. Nutrition and alcoholic liver disease. Semin. Liver Dis. 2004, 24, 289–304. [Google Scholar] [CrossRef]
- Minokoshi, Y.; Toda, C.; Okamoto, S. Regulatory role of leptin in glucose and lipid metabolism in skeletal muscle. Indian J. Endocrinol. Metab. 2012, 16, S562–S568. [Google Scholar] [CrossRef]
- Friedman, J.M.; Halaas, J.L. Leptin and the regulation of body weight in mammals. Nature 1998, 395, 763–770. [Google Scholar] [CrossRef]
- Boden, G.; Chen, X.; Mozzoli, M.; Ryan, I. Effect of fasting on serum leptin in normal human subjects. J. Clin. Endocrinol. Metab. 1996, 81, 3419–3423. [Google Scholar]
- Dubuc, G.R.; Phinney, S.D.; Stern, J.S.; Havel, P.J. Changes of serum leptin and endocrine and metabolic parameters after 7 days of energy restriction in men and women. Metabolism 1998, 47, 429–434. [Google Scholar] [CrossRef] [PubMed]
- Havel, R.J. Caloric homeostasis and disorders of fuel transport. N. Engl. J. Med. 1972, 287, 1186–1192. [Google Scholar] [CrossRef] [PubMed]
- Wallace, A.M.; Sattar, N.; Mcmillan, D.C. The co-ordinated cytokine/hormone response to acute injury incorporates leptin. Cytokine 2000, 12, 1042–1045. [Google Scholar] [CrossRef]
- Sharabi, K.; Tavares, C.D.; Rines, A.K.; Puigserver, P. Molecular pathophysiology of hepatic glucose production. Mol. Asp. Med. 2015, 46, 21–33. [Google Scholar] [CrossRef] [PubMed]
- Saeed, A.; Akhtar, M.F.; Saleem, A.; Akhtar, B.; Sharif, A. Reproductive and metabolic toxic effects of polystyrene microplastics in adult female Wistar rats: A mechanistic study. Environ. Sci. Pollut. Res. 2023, 30, 63185–63199. [Google Scholar] [CrossRef] [PubMed]
- Johnson, C.H.; Gonzalez, F.J. Challenges and opportunities of metabolomics. J. Cell. Physiol. 2012, 227, 2975–2981. [Google Scholar] [CrossRef]
- Fan, Y.; Liu, T.; Qian, X.; Deng, L.; Rao, W.; Zhang, Q.; Zheng, J.; Gao, X. Metabolic impacts of polystyrene microplastics on the freshwater microalga Microcystis aeruginosa. Sci. Total Environ. 2022, 836, 155655. [Google Scholar] [CrossRef]
- Park, J.W.; Lee, S.J.; Hwang, D.Y.; Seo, S. Removal of microplastics via tannic acid-mediated coagulation and in vitro impact assessment. RSC Adv. 2021, 11, 3556–3566. [Google Scholar] [CrossRef]
- Choi, Y.J.; Park, J.W.; Kim, J.E.; Lee, S.J.; Gong, J.E.; Jung, Y.S.; Seo, S.; Hwang, D.Y. Novel characterization of constipation phenotypes in ICR mice orally administrated with polystyrene microplastics. Int. J. Mol. Sci. 2021, 22, 5845. [Google Scholar] [CrossRef] [PubMed]
- Annangi, B.; Villacorta, A.; López-Mesas, M.; Fuentes-Cebrian, V.; Marcos, R.; Hernández, A. Hazard assessment of polystyrene nanoplastics in primary human nasal epithelial cells, focusing on the autophagic effects. Biomolecules 2023, 13, 220. [Google Scholar] [CrossRef] [PubMed]
- Marcellus, K.A.; Bugiel, S.; Nunnikhoven, A.; Curran, I.; Gill, S.S. Polystyrene nano-and microplastic particles induce an inflammatory gene expression profile in rat neural stem cell-derived astrocytes in vitro. Nanomaterials 2024, 14, 429. [Google Scholar] [CrossRef] [PubMed]
- Roh, J.I.; Lee, J.; Park, S.U.; Kang, Y.S.; Lee, J.; Oh, A.R.; Choi, D.J.; Cha, J.Y.; Lee, H.W. CRISPR-Cas9-mediated generation of obese and diabetic mouse models. Exp. Anim. 2018, 67, 229–237. [Google Scholar] [CrossRef] [PubMed]
- Roh, Y.J.; Lee, S.J.; Kim, J.E.; Jin, Y.J.; Seol, A.; Song, H.J.; Park, J.; Park, S.H.; Douangdeuane, B.; Souliya, O. Dipterocarpus tuberculatus as a promising anti-obesity treatment in Lep knockout mice. Front. Endocrinol. 2023, 14, 1167285. [Google Scholar] [CrossRef]
- Livak, K.J.; Schmittgen, T.D. Analysis of relative gene expression data using real-time quantitative PCR and the 2− ΔΔCT method. Methods 2001, 25, 402–408. [Google Scholar] [CrossRef]
- Shaker, G.; Swift, C.J. Peroxidase-Coupled Glucose Method, 1st ed.; StatPearls: Treasure Island, FL, USA, 2023. [Google Scholar]
- Lee, S.J.; Kim, J.E.; Choi, Y.J.; Gong, J.E.; Jin, Y.J.; Lee, D.W.; Choi, Y.W.; Hwang, D.Y. Anti-obesity effect of α-cubebenol isolated from Schisandra chinensis in 3T3-L1 adipocytes. Biomolecules 2021, 11, 1650. [Google Scholar] [CrossRef]


















| Category | WT | Lep KO | ||
|---|---|---|---|---|
| Vehicle | MPs | Vehicle | MPs | |
| TC (mg/dL) | 73.25 ± 9.07 | 90 ± 5.66 * | 133.67 ± 3.79 # | 142.5 ± 9.20 # |
| TG (mg/dL) | 50.75 ± 6.60 | 95 ± 19.80 * | 39.75 ± 5.56 | 45 ± 4.24 # |
| HDL (mg/dL) | 63 ± 5.57 | 70.5 ± 12.02 | 99.67 ± 5.51 # | 107.5 ± 4.95 # |
| LDL (mg/dL) | 4 ± 1 | 8.5 ± 0.71 * | 11 ± 3.2 # | 15.5 ± 3.54 # |
Disclaimer/Publisher’s Note: The statements, opinions and data contained in all publications are solely those of the individual author(s) and contributor(s) and not of MDPI and/or the editor(s). MDPI and/or the editor(s) disclaim responsibility for any injury to people or property resulting from any ideas, methods, instructions or products referred to in the content. |
© 2024 by the authors. Licensee MDPI, Basel, Switzerland. This article is an open access article distributed under the terms and conditions of the Creative Commons Attribution (CC BY) license (https://creativecommons.org/licenses/by/4.0/).
Share and Cite
Roh, Y.; Kim, J.; Song, H.; Seol, A.; Kim, T.; Park, E.; Park, K.; Lim, S.; Wang, S.; Jung, Y.; et al. Impact of the Oral Administration of Polystyrene Microplastics on Hepatic Lipid, Glucose, and Amino Acid Metabolism in C57BL/6Korl and C57BL/6-Lepem1hwl/Korl Mice. Int. J. Mol. Sci. 2024, 25, 4964. https://doi.org/10.3390/ijms25094964
Roh Y, Kim J, Song H, Seol A, Kim T, Park E, Park K, Lim S, Wang S, Jung Y, et al. Impact of the Oral Administration of Polystyrene Microplastics on Hepatic Lipid, Glucose, and Amino Acid Metabolism in C57BL/6Korl and C57BL/6-Lepem1hwl/Korl Mice. International Journal of Molecular Sciences. 2024; 25(9):4964. https://doi.org/10.3390/ijms25094964
Chicago/Turabian StyleRoh, Yujeong, Jieun Kim, Heejin Song, Ayun Seol, Taeryeol Kim, Eunseo Park, Kiho Park, Sujeong Lim, Suha Wang, Youngsuk Jung, and et al. 2024. "Impact of the Oral Administration of Polystyrene Microplastics on Hepatic Lipid, Glucose, and Amino Acid Metabolism in C57BL/6Korl and C57BL/6-Lepem1hwl/Korl Mice" International Journal of Molecular Sciences 25, no. 9: 4964. https://doi.org/10.3390/ijms25094964
APA StyleRoh, Y., Kim, J., Song, H., Seol, A., Kim, T., Park, E., Park, K., Lim, S., Wang, S., Jung, Y., Kim, H., Lim, Y., & Hwang, D. (2024). Impact of the Oral Administration of Polystyrene Microplastics on Hepatic Lipid, Glucose, and Amino Acid Metabolism in C57BL/6Korl and C57BL/6-Lepem1hwl/Korl Mice. International Journal of Molecular Sciences, 25(9), 4964. https://doi.org/10.3390/ijms25094964

