BAP31 Plays an Essential Role in Mouse B Cell Development via Regulation of BCR Signaling
Abstract
1. Introduction
2. Results
2.1. Generating a B Cell-Specific Conditional Knockout BAP31 Mouse Model
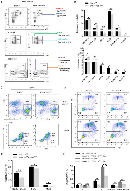
2.2. BAP31 Deficiency Impairs Early B Cell Development
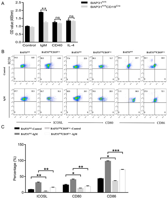
2.3. BAP31 Deficiency Impairs BCR-Induced Activation
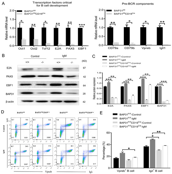
2.4. BAP31 Regulates B Cell Development at Transcriptome Levels
2.5. Bioinformatics Analysis of the B Cells from BAP31-BCKO Mice Shows Reduced BCR Signaling
2.6. B Cells from BAP31-BCKO Mice Have Reduced BCR Signaling
3. Discussion
4. Materials and Methods
4.1. Mouse Models
4.2. B Cell Isolation
4.3. Flow Cytometry Analysis
4.4. Cell Apoptosis Analysis
4.5. Abs and Reagents
4.6. Quantitative Real-Time PCR Analysis
4.7. Western Blotting Analysis
4.8. RNA Seq Cell Sample Sequencing Preprocessing
4.9. Cell Counting Kit-8 (CCK8) Assay
4.10. Statistical Analyses
5. Conclusions
Supplementary Materials
Author Contributions
Funding
Institutional Review Board Statement
Informed Consent Statement
Data Availability Statement
Acknowledgments
Conflicts of Interest
References
- Quistgaard, E.M. BAP31: Physiological functions and roles in disease. Biochimie 2021, 186, 105–129. [Google Scholar] [CrossRef]
- Breckenridge, D.G.; Stojanovic, M.; Marcellus, R.C.; Shore, G.C. Caspase cleavage product of BAP31 induces mitochondrial fission through endoplasmic reticulum calcium signals, enhancing cytochrome c release to the cytosol. J. Cell Biol. 2003, 160, 1115–1127. [Google Scholar] [CrossRef]
- Annaert, W.G.; Becker, B.; Kistner, U.; Reth, M.; Jahn, R. Export of cellubrevin from the endoplasmic reticulum is controlled by BAP31. J. Cell Biol. 1997, 139, 1397–1410. [Google Scholar] [CrossRef]
- Niu, K.; Xu, J.; Cao, Y.; Hou, Y.; Shan, M.; Wang, Y.; Xu, Y.; Sun, M.; Wang, B. BAP31 is involved in T cell activation through TCR signal pathways. Sci. Rep. 2017, 7, 44809. [Google Scholar] [CrossRef]
- Yuan, Q.; Niu, K.; Sun, L.; Zhao, B.; Wang, X.-Y.; Wang, B. BAP31 affects macrophage polarization through regulating helper T cells activation. J. Mol. Histol. 2022, 53, 843–855. [Google Scholar] [CrossRef]
- Adachi, T.; Schamel, W.W.; Kim, K.M.; Watanabe, T.; Becker, B.; Nielsen, P.J.; Reth, M. The specificity of association of the IgD molecule with the accessory proteins BAP31/BAP29 lies in the IgD transmembrane sequence. EMBO. J 1996, 15, 1534–1541. [Google Scholar] [CrossRef]
- Yuan, Q.; Zhao, B.; Cao, Y.-H.; Yan, J.-C.; Sun, L.-J.; Liu, X.; Xu, Y.; Wang, X.-Y.; Wang, B. BCR-Associated Protein 31 Regulates Macrophages Polarization and Wound Healing Function via Early Growth Response 2/C/EBPβ and IL-4Rα/C/EBPβ Pathways. J. Immunol. 2022, 209, 1059–1070. [Google Scholar] [CrossRef]
- Hardy, R.R.; Hayakawa, K. B cell development pathways. Annu. Rev. Immunol. 2001, 19, 595–621. [Google Scholar] [CrossRef]
- Eibel, H.; Kraus, H.; Sic, H.; Kienzler, A.K.; Rizzi, M. B cell biology: An overview. Curr. Allergy Asthma Rep. 2014, 14, 434. [Google Scholar] [CrossRef]
- Baumgarth, N. The double life of a B-1 cell: Self-reactivity selects for protective effector functions. Nat. Rev. Immunol. 2011, 11, 34–46. [Google Scholar] [CrossRef]
- Swallow, M.M.; Wallin, J.J.; Sha, W.C. B7h, a novel costimulatory homolog of B7.1 and B7.2, is induced by TNF alpha. Immunity 1999, 11, 423–432. [Google Scholar] [CrossRef]
- Van den Hove, L.E.; Van Gool, S.W.; Vandenberghe, P.; Bakkus, M.; Thielemans, K.; Boogaerts, M.A.; Ceuppens, J.L. CD40 triggering of chronic lymphocytic leukemia B cells results in efficient alloantigen presentation and cytotoxic T lymphocyte induction by up-regulation of CD80 and CD86 costimulatory molecules. Leukemia 1997, 11, 572–580. [Google Scholar] [CrossRef][Green Version]
- Martin-Subero, J.I.; Oakes, C.C. Charting the dynamic epigenome during B cell development. Semin. Cancer Biol. 2018, 51, 139–148. [Google Scholar] [CrossRef]
- Wang, H.; Morse, H.C.; Bolland, S. Transcriptional Control of Mature B Cell Fates. Trends Immunol. 2020, 41, 601–613. [Google Scholar] [CrossRef]
- Rickert, R.C. Regulation of B lymphocyte activation by complement C3 and the B cell coreceptor complex. Curr. Opin. Immunol. 2005, 17, 237–243. [Google Scholar] [CrossRef]
- Greenwald, R.J.; Freeman, G.J.; Sharpe, A.H. The B7 family revisited. Annu. Rev. Immunol. 2005, 23, 515–548. [Google Scholar] [CrossRef]
- Mauri, C.; Bosma, A. Immune regulatory function of B cells. Annu. Rev. Immunol 2012, 30, 221–241. [Google Scholar] [CrossRef]
- Schroeder, J.C.; Puntigam, L.; Hofmann, L.; Jeske, S.S.; Beccard, I.J.; Doescher, J.; Laban, S.; Hoffmann, T.K.; Brunner, C.; Theodoraki, M.-N.; et al. Circulating Exosomes Inhibit B Cell Proliferation and Activity. Cancers 2020, 12, 2110. [Google Scholar] [CrossRef]
- Kurosaki, T. Regulation of BCR signaling. Mol. Immunol. 2011, 48, 1287–1291. [Google Scholar] [CrossRef]
- Takata, M.; Kurosaki, T. A role for Bruton’s tyrosine kinase in B cell antigen receptor-mediated activation of phospholipase C-gamma 2. J. Exp. Med. 1996, 184, 31–40. [Google Scholar] [CrossRef]
- Zhao, Z.; Goldin, L.; Liu, S.; Wu, L.; Zhou, W.; Lou, H.; Yu, Q.; Tsang, S.X.; Jiang, M.; Li, F.; et al. Evolution of multiple cell clones over a 29-year period of a CLL patient. Nat. Commun. 2016, 7, 13765. [Google Scholar] [CrossRef] [PubMed]






| NCBI Reference Sequence | Primer Name | Primer Sequence (5′→3′) |
|---|---|---|
| NM_031168.1 | BAP31forward | 5′-ATGAGTTTGCAGTGGACTACAGTTG-3′ |
| BAP31 reverse | 5′-CTCCTCCTTCTTAGCTGAGGGAC-3′ | |
| NM_007655.4 | CD79a forward | 5′-GACCATGGACGATCTGTTTC-3′ |
| CD79a reverse | 5′-CGTGAAAGGGGTTATTGTTG-3′ | |
| NM_001313939.1 | CD79b forward | 5′-GACAAGGTGCAAAAAGAGGA-3′ |
| CD79b reverse | 5′-GATTCCATGTGGATCAGAGC-3′ | |
| NM_016983.1 | Vpreb forward | 5′-GTGGAGGCATGTTCGGTAGT-3′ |
| Vpreb reverse | 5′-CCAAGTGCAGAGGTGTCTGA-3′ | |
| NM_001190325.1 | Igll1 forward | 5′-CCAGTGGGTCTCATCCCTTA-3′ |
| Igll1 reverse | 5′-AGAAATCCGAGAAGCACGAA-3′ | |
| NM_001368808.1 | Oct1 forward | 5′-TTCAGTGCAGTCAGCCATTC-3′ |
| Oct1 reverse | 5′-GGCTTTGCTGAGGTAGTTGC-3′ | |
| NM_001163554.2 | Oct2 forward | 5′-GGAGCTGGAACAGTTTGCTC-3′ |
| Oct2 reverse | 5′-GATGCTGGTCCTCTTCTTGC-3′ | |
| NM_001253862.1 | Tcf12 forward | 5′-ATTTATTCCCCTGACCACAC-3′ |
| Tcf12 reverse | 5′-GTAGCACATGGATAGCATCA-3′ | |
| NM_001164147.2 | E2A forward | 5′-GATCTACTCCCCGGATCACT-3′ |
| E2A reverse | 5′-GGCATGGTTATGCAAAAGAC-3′ | |
| NM_008782.3 | Pax5 forward | 5′-GGGCTCCTCATACTCCATCA-3′ |
| Pax5 reverse | 5′-CGTCAAGTTGGCTTTCATGT-3′ | |
| NM_001290709.1 | EBF1 forward | 5′-TGCGGAAATCCAACTTCTTC-3′ |
| EBF1 reverse | 5′-GGTTCTTGTCTTGGCCTTCA-3′ | |
| NM_001170537.2 | MEF2C forward | 5′-CACCTACATAACATGCCGCC-3′ |
| MEF2C reverse | 5′-TGGTGGTACGGTCTCTAGGA-3′ | |
| NM_001025093.2 | ATF-2 forward | 5′-TGTAATCACCCAGGCACCAT-3′ |
| ATF-2 reverse | 5′-CTGGTTGAGGAGAGGAAGGG-3′ | |
| NM_010591.2 | Jun forward | 5′-TTCTACGACGATGCCCTCAA-3′ |
| Jun reverse | 5′-CCAGGTTCAAGGTCATGCTC-3′ | |
| NM_001348026.2 | Bcl-6 forward | 5′-TCTCAGTCCCCACAGCATAC-3′ |
| Bcl-6 reverse | 5′-AGAAACGGCAGTCACATTCG-3′ | |
| NM_007913.5 | Egr-1 forward | 5′-AACCCTATGAGCACCTGACC-3′ |
| Egr-1 reverse | 5′-CGTTTGGCTGGGATAACTCG-3′ | |
| NM_007922.5 | Elk-1 forward | 5′-TCCCCACACATACCTTGACC-3′ |
| Elk-1 reverse | 5′-ACTGATGGAAGGGATGTGCA-3′ | |
| NM_001038642.2 | Ets-1 forward | 5′-TCGATCTCAAGCCGACTCTC-3′ |
| Ets-1 reverse | 5′-CATTCACAGCCCACATCACC-3′ | |
| NM_001164109.1 | Nfatc1 forward | 5′-AGATCCCGTTGCTTCCAGAA-3′ |
| Nfatc1 reverse | 5′-TGTGGGATGTGAACTCGGAA-3′ | |
| NM_001037177.2 | Nfatc2 forward | 5′-CCAATCAGTCGGGCTCCTAT-3′ |
| Nfatc2 reverse | 5′-ACCGTTTTCCCAGTGATCCT-3′ | |
| NM_001289726.2 | GAPDH forward | 5′-AGGTCGGTGTGAACGGATTTG-3′ |
| GAPDH reverse | 5′-TGTAGACCATGTAGTTGAGGTCA-3′ |
Disclaimer/Publisher’s Note: The statements, opinions and data contained in all publications are solely those of the individual author(s) and contributor(s) and not of MDPI and/or the editor(s). MDPI and/or the editor(s) disclaim responsibility for any injury to people or property resulting from any ideas, methods, instructions or products referred to in the content. |
© 2024 by the authors. Licensee MDPI, Basel, Switzerland. This article is an open access article distributed under the terms and conditions of the Creative Commons Attribution (CC BY) license (https://creativecommons.org/licenses/by/4.0/).
Share and Cite
Zhao, B.; An, F.; Hao, Z.; Zhang, W.; Wang, B. BAP31 Plays an Essential Role in Mouse B Cell Development via Regulation of BCR Signaling. Int. J. Mol. Sci. 2024, 25, 4962. https://doi.org/10.3390/ijms25094962
Zhao B, An F, Hao Z, Zhang W, Wang B. BAP31 Plays an Essential Role in Mouse B Cell Development via Regulation of BCR Signaling. International Journal of Molecular Sciences. 2024; 25(9):4962. https://doi.org/10.3390/ijms25094962
Chicago/Turabian StyleZhao, Bo, Fei An, Zhenzhen Hao, Wanting Zhang, and Bing Wang. 2024. "BAP31 Plays an Essential Role in Mouse B Cell Development via Regulation of BCR Signaling" International Journal of Molecular Sciences 25, no. 9: 4962. https://doi.org/10.3390/ijms25094962
APA StyleZhao, B., An, F., Hao, Z., Zhang, W., & Wang, B. (2024). BAP31 Plays an Essential Role in Mouse B Cell Development via Regulation of BCR Signaling. International Journal of Molecular Sciences, 25(9), 4962. https://doi.org/10.3390/ijms25094962

