Vitamin D Attenuates Fibrotic Properties of Fibrous Dysplasia-Derived Cells for the Transit towards Osteocytic Phenotype
Abstract
1. Introduction
2. Materials and Methods
2.1. Human Primary Tissues
2.2. Specimen Dissociation and Cell Isolation
2.3. RNA Extraction and RT-qPCR
2.4. Wound Healing Assay
2.5. Proliferation Assay
2.6. Immunofluorescence
2.7. ALP and ARS Assay
2.8. Statistical Analysis
3. Results
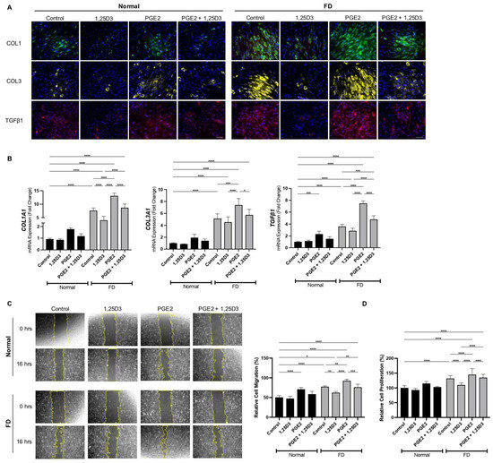
3.1. 1,25(OH)2D3 Suppresses Pro-Fibrotic Properties of FD-Derived Cells
3.2. 1,25(OH)2D3 Promotes Osteoblast Maturation and Enhances Mineralization
4. Discussion
Author Contributions
Funding
Institutional Review Board Statement
Informed Consent Statement
Data Availability Statement
Acknowledgments
Conflicts of Interest
References
- De Castro, L.F.; Burke, A.B.; Wang, H.D.; Tsai, J.; Florenzano, P.; Pan, K.S.; Bhattacharyya, N.; Boyce, A.M.; Gafni, R.I.; Molinolo, A.A.; et al. Activation of RANK/RANKL/OPG Pathway Is Involved in the Pathophysiology of Fibrous Dysplasia and Associated with Disease Burden. J. Bone Miner. Res. 2019, 34, 290–294. [Google Scholar] [CrossRef] [PubMed]
- Kim, H.-Y.; Shim, J.-H.; Heo, C.-Y. A Rare Skeletal Disorder, Fibrous Dysplasia: A Review of Its Pathogenesis and Therapeutic Prospects. Int. J. Mol. Sci. 2023, 24, 15591. [Google Scholar] [CrossRef] [PubMed]
- Michel, Z.; Raborn, L.N.; Spencer, T.; Pan, K.; Martin, D.; Roszko, K.L.; Wang, Y.; Robey, P.G.; Collins, M.T.; Boyce, A.M.; et al. Transcriptomic Signature and Pro-Osteoclastic Secreted Factors of Abnormal Bone Marrow Stromal Cells in Fibrous Dysplasia. bioRxiv 2024. [Google Scholar] [CrossRef] [PubMed]
- Shen, L.; He, Y.; Chen, S.; He, L.; Zhang, Y. PTHrP Modulates the Proliferation and Osteogenic Differentiation of Craniofacial Fibrous Dysplasia-Derived BMSCs. Int. J. Mol. Sci. 2023, 24, 7616. [Google Scholar] [CrossRef] [PubMed]
- Sakamoto, A.; Weinstein, L.S.; Plagge, A.; Eckhaus, M.; Kelsey, G. GNAS Haploinsufficiency Leads to Subcutaneous Tumor Formation with Collagen and Elastin Deposition and Calcification. Endocr. Res. 2009, 34, 1–9. [Google Scholar] [CrossRef]
- Lee, M.-O.; You, C.H.; Son, M.-Y.; Kim, Y.-D.; Jeon, H.; Chang, J.-S.; Cho, Y.S. Pro-Fibrotic Effects of PFKFB4-Mediated Glycolytic Reprogramming in Fibrous Dysplasia. Biomaterials 2016, 107, 61–73. [Google Scholar] [CrossRef] [PubMed]
- Kashima, T.G.; Nishiyama, T.; Shimazu, K.; Shimazaki, M.; Kii, I.; Grigoriadis, A.E.; Fukayama, M.; Kudo, A. Periostin, a Novel Marker of Intramembranous Ossification, Is Expressed in Fibrous Dysplasia and in c-Fos–Overexpressing Bone Lesions. Hum. Pathol. 2009, 40, 226–237. [Google Scholar] [CrossRef] [PubMed]
- Sakamoto, A.; Oda, Y.; Iwamoto, Y.; Tsuneyoshi, M. Frequent Immunoexpression of TGF-Β1, FGF-2 and BMP-2 in Fibroblast-like Cells in Osteofibrous Dysplasia. Oncol. Rep. 2007, 17, 531–535. [Google Scholar] [CrossRef] [PubMed]
- Kuznetsov, S.A.; Cherman, N.; Riminucci, M.; Collins, M.T.; Robey, P.G.; Bianco, P. Age-Dependent Demise of GNAS -Mutated Skeletal Stem Cells and “Normalization” of Fibrous Dysplasia of Bone. J. Bone Miner. Res. 2008, 23, 1731–1740. [Google Scholar] [CrossRef]
- Weng, L.; Wang, W.; Su, X.; Huang, Y.; Su, L.; Liu, M.; Sun, Y.; Yang, B.; Zhou, H. The Effect of cAMP-PKA Activation on TGF-Β1-Induced Profibrotic Signaling. Cell. Physiol. Biochem. Int. J. Exp. Cell. Physiol. Biochem. Pharmacol. 2015, 36, 1911–1927. [Google Scholar] [CrossRef]
- Wang, X.-M.; Liu, X.-M.; Wang, Y.; Chen, Z.-Y. Activating Transcription Factor 3 (ATF3) Regulates Cell Growth, Apoptosis, Invasion and Collagen Synthesis in Keloid Fibroblast through Transforming Growth Factor Beta (TGF-Beta)/SMAD Signaling Pathway. Bioengineered 2021, 12, 117–126. [Google Scholar] [CrossRef] [PubMed]
- Abreu, J.G.; Ketpura, N.I.; Reversade, B.; De Robertis, E.M. Connective-Tissue Growth Factor (CTGF) Modulates Cell Signalling by BMP and TGF-Beta. Nat. Cell Biol. 2002, 4, 599–604. [Google Scholar] [CrossRef] [PubMed]
- Hinz, B. The Extracellular Matrix and Transforming Growth Factor-Β1: Tale of a Strained Relationship. Matrix Biol. J. Int. Soc. Matrix Biol. 2015, 47, 54–65. [Google Scholar] [CrossRef] [PubMed]
- Yombo, D.J.; Ghandikota, S.; Vemulapalli, C.P.; Singh, P.; Jegga, A.G.; Hardie, W.D.; Madala, S.K. SEMA3B Inhibits TGFβ-Induced Extracellular Matrix Protein Production and Its Reduced Levels Are Associated with a Decline in Lung Function in IPF. Am. J. Physiol. Cell Physiol. 2024. [Google Scholar] [CrossRef]
- Chapurlat, R.; Legrand, M.A. Bisphosphonates for the Treatment of Fibrous Dysplasia of Bone. Bone 2021, 143, 115784. [Google Scholar] [CrossRef] [PubMed]
- Trojani, M.C.; Gensburger, D.; Bagouet, F.; Cortet, B.; Couture, G.; Marcelli, C.; Mehsen Cetre, N.; Breuil, V.; Chapurlat, R. Denosumab Use in Bone Fibrous Dysplasia Refractory to Bisphosphonate: A Retrospective Multicentric Study. Bone 2023, 174, 116819. [Google Scholar] [CrossRef] [PubMed]
- Chapurlat, R.; Gensburger, D.; Trolliet, C.; Rouanet, S.; Mehsen-Cetre, N.; Orcel, P. Inhibition of IL-6 in the Treatment of Fibrous Dysplasia of Bone: The Randomized Double-Blind Placebo-Controlled TOCIDYS Trial. Bone 2022, 157, 116343. [Google Scholar] [CrossRef]
- Tucker-Bartley, A.; Selen, D.J.; Golden, E.; Van Gool, R.; Ebb, D.; Mannstadt, M.; Upadhyay, J. Pharmacological Interventions Targeting Pain in Fibrous Dysplasia/McCune–Albright Syndrome. Int. J. Mol. Sci. 2023, 24, 2550. [Google Scholar] [CrossRef]
- Palmisano, B.; Farinacci, G.; Campolo, F.; Tavanti, C.; Stefano, A.; Donsante, S.; Ippolito, E.; Giannicola, G.; Venneri, M.A.; Corsi, A.; et al. A Pathogenic Role for Brain-Derived Neurotrophic Factor (BDNF) in Fibrous Dysplasia of Bone. Bone 2024, 181, 117047. [Google Scholar] [CrossRef]
- Posa, F.; Di Benedetto, A.; Colaianni, G.; Cavalcanti-Adam, E.A.; Brunetti, G.; Porro, C.; Trotta, T.; Grano, M.; Mori, G. Vitamin D Effects on Osteoblastic Differentiation of Mesenchymal Stem Cells from Dental Tissues. Stem Cells Int. 2016, 2016, 9150819. [Google Scholar] [CrossRef]
- Borojević, A.; Jauković, A.; Kukolj, T.; Mojsilović, S.; Obradović, H.; Trivanović, D.; Živanović, M.; Zečević, Ž.; Simić, M.; Gobeljić, B.; et al. Vitamin D3 Stimulates Proliferation Capacity, Expression of Pluripotency Markers, and Osteogenesis of Human Bone Marrow Mesenchymal Stromal/Stem Cells, Partly through SIRT1 Signaling. Biomolecules 2022, 12, 323. [Google Scholar] [CrossRef] [PubMed]
- Majoor, B.C.J.; Traunmueller, E.; Maurer-Ertl, W.; Appelman-Dijkstra, N.M.; Fink, A.; Liegl, B.; Hamdy, N.A.T.; Sander Dijkstra, P.D.; Leithner, A. Pain in Fibrous Dysplasia: Relationship with Anatomical and Clinical Features. Acta Orthop. 2019, 90, 401–405. [Google Scholar] [CrossRef]
- Kim, H.-Y.; Charton, C.; Shim, J.H.; Lim, S.Y.; Kim, J.; Lee, S.; Ohn, J.H.; Kim, B.K.; Heo, C.Y. Patient-Derived Organoids Recapitulate Pathological Intrinsic and Phenotypic Features of Fibrous Dysplasia. Cells 2024, 13, 729. [Google Scholar] [CrossRef]
- Li, F.; Zhang, A.; Shi, Y.; Ma, Y.; Du, Y. 1α,25-Dihydroxyvitamin D3 Prevents the Differentiation of Human Lung Fibroblasts via microRNA-27b Targeting the Vitamin D Receptor. Int. J. Mol. Med. 2015, 36, 967–974. [Google Scholar] [CrossRef]
- Janjetovic, Z.; Qayyum, S.; Reddy, S.B.; Podgorska, E.; Scott, S.G.; Szpotan, J.; Mobley, A.A.; Li, W.; Boda, V.K.; Ravichandran, S.; et al. Novel Vitamin D3 Hydroxymetabolites Require Involvement of the Vitamin D Receptor or Retinoic Acid-Related Orphan Receptors for Their Antifibrogenic Activities in Human Fibroblasts. Cells 2024, 13, 239. [Google Scholar] [CrossRef]
- Voisin, T.; Joannes, A.; Morzadec, C.; Lagadic-Gossmann, D.; Naoures, C.L.; De Latour, B.R.; Rouze, S.; Jouneau, S.; Vernhet, L. Antifibrotic Effects of Vitamin D3 on Human Lung Fibroblasts Derived from Patients with Idiopathic Pulmonary Fibrosis. J. Nutr. Biochem. 2024, 125, 109558. [Google Scholar] [CrossRef] [PubMed]
- Wagenfeld, A.; Moeller, C.; Sandner, P.; Schwede, W.; Steinmeyer, A.; Zuegel, U. Inhibition of Proliferation and Fibrosis by Vitamin D Agonists—Impact for Uterine Leiomyoma. Biol. Reprod. 2011, 85, 363. [Google Scholar] [CrossRef]
- Pereira, R.C.; Salusky, I.B.; Bowen, R.E.; Freymiller, E.G.; Wesseling-Perry, K. Vitamin D Sterols Increase FGF23 Expression by Stimulating Osteoblast and Osteocyte Maturation in CKD Bone. Bone 2019, 127, 626–634. [Google Scholar] [CrossRef] [PubMed]
- Mehdipoor, M.; Damirchi, A.; Razavi Tousi, S.M.T.; Babaei, P. Concurrent Vitamin D Supplementation and Exercise Training Improve Cardiac Fibrosis via TGF-β/Smad Signaling in Myocardial Infarction Model of Rats. J. Physiol. Biochem. 2021, 77, 75–84. [Google Scholar] [CrossRef]
- Ferrer-Mayorga, G.; Niell, N.; Cantero, R.; González-Sancho, J.M.; Del Peso, L.; Muñoz, A.; Larriba, M.J. Vitamin D and Wnt3A Have Additive and Partially Overlapping Modulatory Effects on Gene Expression and Phenotype in Human Colon Fibroblasts. Sci. Rep. 2019, 9, 8085. [Google Scholar] [CrossRef]
- Cayami, F.K.; Claeys, L.; De Ruiter, R.; Smilde, B.J.; Wisse, L.; Bogunovic, N.; Riesebos, E.; Eken, L.; Kooi, I.; Sistermans, E.A.; et al. Osteogenic Transdifferentiation of Primary Human Fibroblasts to Osteoblast-like Cells with Human Platelet Lysate. Sci. Rep. 2022, 12, 14686. [Google Scholar] [CrossRef] [PubMed]
- Wang, Y.; Niu, H.; Liu, Y.; Yang, H.; Zhang, M.; Wang, L. Promoting Effect of Long Non-Coding RNA SNHG1 on Osteogenic Differentiation of Fibroblastic Cells from the Posterior Longitudinal Ligament by the microRNA-320b/IFNGR1 Network. Cell Cycle 2020, 19, 2836–2850. [Google Scholar] [CrossRef] [PubMed]
- Liao, X.; Tang, D.; Yang, H.; Chen, Y.; Chen, D.; Jia, L.; Yang, L.; Chen, X. Long Non-Coding RNA XIST May Influence Cervical Ossification of the Posterior Longitudinal Ligament Through Regulation of miR-17-5P/AHNAK/BMP2 Signaling Pathway. Calcif. Tissue Int. 2019, 105, 670–680. [Google Scholar] [CrossRef] [PubMed]
- Miyake, N.; Wolf, N.I.; Cayami, F.K.; Crawford, J.; Bley, A.; Bulas, D.; Conant, A.; Bent, S.J.; Gripp, K.W.; Hahn, A.; et al. X-Linked Hypomyelination with Spondylometaphyseal Dysplasia (H-SMD) Associated with Mutations in AIFM1. Neurogenetics 2017, 18, 185–194. [Google Scholar] [CrossRef] [PubMed]
- De Castro, L.F.; Michel, Z.; Pan, K.; Taylor, J.; Szymczuk, V.; Paravastu, S.; Saboury, B.; Papadakis, G.Z.; Li, X.; Milligan, K.; et al. Safety and Efficacy of Denosumab for Fibrous Dysplasia of Bone. N. Engl. J. Med. 2023, 388, 766–768. [Google Scholar] [CrossRef] [PubMed]
- Valadares, L.P.; Ferreira, B.S.D.A.; Cunha, B.M.D.; Moreira, L.A.; Batista, F.G.A.; Hottz, C.D.F.; Magalhães, G.G.R. Effects of Zoledronic Acid Therapy in Fibrous Dysplasia of Bone: A Single-Center Experience. Arch. Endocrinol. Metab. 2022, 66, 247–255. [Google Scholar] [CrossRef]
- Doroudi, M.; Chen, J.; Boyan, B.D.; Schwartz, Z. New Insights on Membrane Mediated Effects of 1α,25-Dihydroxy Vitamin D3 Signaling in the Musculoskeletal System. Steroids 2014, 81, 81–87. [Google Scholar] [CrossRef]



| Diagnosis | Donor | Gender | Age | Site |
|---|---|---|---|---|
| Fibrous Dysplasia | R1 | M | 18 | Nasal cavity/maxillary sinus |
| Fibrous Dysplasia | R2 | M | 19 | Zygomaticomaxillary |
| Fibrous Dysplasia | R3 | F | 25 | Hemiface/mandible |
| Fibrous Dysplasia | R4 | M | 12 | Mandible |
| Fibrous Dysplasia | R5 | M | 14 | Forehead/upper orbit |
| None | H1 | F | 28 | Zygomatic/mandible |
| None | H2 | F | 23 | Hemiface/mandible |
| None | H3 | M | 22 | Zygomatic/mandible |
| None | H4 | M | 19 | Zygomatic/mandible |
| None | H5 | F | 25 | Zygomatic/hemiface |
| Gene Name | Forward Primer (5′-3′) | Reverse Primer (5′-3′) |
|---|---|---|
| COL1A1 | GTGCGATGACGTGATCTGTGA | CGGTGGTTTCTTGGTCGGT |
| COL3A1 | TGGTCTGCAAGGAATGCCTGGA | TCTTTCCCTGGGACACCATCAG |
| TGFβ1 | TCGCCAGAGTGGTTATCTT | TAGTGAACCCGTTGATGTCC |
| RUNX2 | TGGTTACTGTCATGGCGGGTA | TCTCAGATCGTTGAACCTTGCTA |
| OCN | CACTCCTCGCCCTATTGGC | CCCTCCTGCTTGGACACAAAG |
| DMP1 | GATCAGCATCCTGCTCATGTT | AGCCAAATGACCCTTCCATTC |
| SOST | CCCTTTGAGACCAAAGACGTG | GGCCCATCGGTCACGTAG |
| GAPDH | ACAGTTGCCATGTAGACC | TTTTTGGTTGAGCACAGG |
Disclaimer/Publisher’s Note: The statements, opinions and data contained in all publications are solely those of the individual author(s) and contributor(s) and not of MDPI and/or the editor(s). MDPI and/or the editor(s) disclaim responsibility for any injury to people or property resulting from any ideas, methods, instructions or products referred to in the content. |
© 2024 by the authors. Licensee MDPI, Basel, Switzerland. This article is an open access article distributed under the terms and conditions of the Creative Commons Attribution (CC BY) license (https://creativecommons.org/licenses/by/4.0/).
Share and Cite
Kim, H.-Y.; Shim, J.-H.; Kim, B.-K.; Heo, C.-Y. Vitamin D Attenuates Fibrotic Properties of Fibrous Dysplasia-Derived Cells for the Transit towards Osteocytic Phenotype. Int. J. Mol. Sci. 2024, 25, 4954. https://doi.org/10.3390/ijms25094954
Kim H-Y, Shim J-H, Kim B-K, Heo C-Y. Vitamin D Attenuates Fibrotic Properties of Fibrous Dysplasia-Derived Cells for the Transit towards Osteocytic Phenotype. International Journal of Molecular Sciences. 2024; 25(9):4954. https://doi.org/10.3390/ijms25094954
Chicago/Turabian StyleKim, Ha-Young, Jung-Hee Shim, Baek-Kyu Kim, and Chan-Yeong Heo. 2024. "Vitamin D Attenuates Fibrotic Properties of Fibrous Dysplasia-Derived Cells for the Transit towards Osteocytic Phenotype" International Journal of Molecular Sciences 25, no. 9: 4954. https://doi.org/10.3390/ijms25094954
APA StyleKim, H.-Y., Shim, J.-H., Kim, B.-K., & Heo, C.-Y. (2024). Vitamin D Attenuates Fibrotic Properties of Fibrous Dysplasia-Derived Cells for the Transit towards Osteocytic Phenotype. International Journal of Molecular Sciences, 25(9), 4954. https://doi.org/10.3390/ijms25094954

