Differences in Neuropathology between Nitroglycerin-Induced Mouse Models of Episodic and Chronic Migraine
Abstract
1. Introduction
2. Results
2.1. Acute Hyperalgesia Was Highly Triggered by NTG Regardless of EM vs. CM
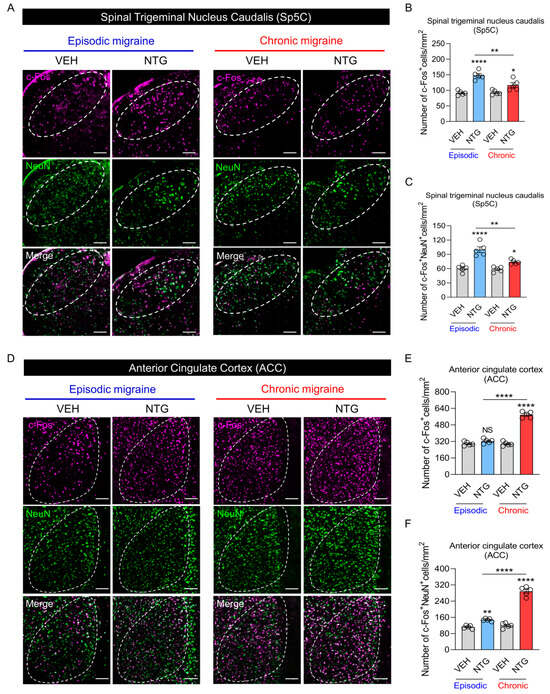
2.2. Neural Activation in the EM and CM Models Showed Substantial Differences in the Sp5C and ACC
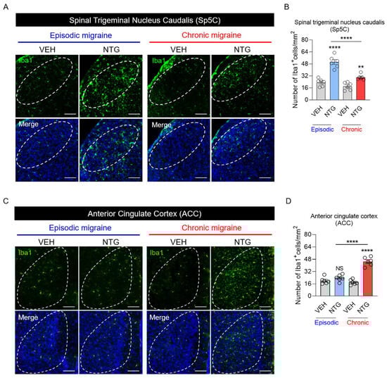
2.3. Microgliosis in Sp5C and ACC Brain Regions Differed between EM and CM Models

| Figure | Type of Analysis | Group | N | Mean ± SEM | F Value | p Value | |
|---|---|---|---|---|---|---|---|
| Figure 1 | 1C | Non-parametric analysis (Mann–Whitney test) | VEH | 9 | 1.044 ± 0.152 | - | *** p = 0.0005 |
| NTG | 8 | 0.293 ± 0.076 | |||||
| 1D | Parametric analysis (Unpaired t-test) | VEH | 9 | 1.311 ± 0.442 | - | *** p = 0.0004 | |
| NTG | 10 | 0.189 ± 0.086 | |||||
| Figure 2 | 2B | Parametric analysis (One-way ANOVA with Tukey’s multiple comparisons test) | EM_VEH | 5 | 91.6 ± 3.28 | 22.94 | **** p < 0.0001 |
| EM_NTG | 5 | 147.8 ± 6.272 | |||||
| CM_VEH | 5 | 93 ± 3.271 | |||||
| CM_NTG | 5 | 116.6 ± 7.75 | |||||
| 2C | Parametric analysis (One-way ANOVA with Tukey’s multiple comparisons test) | EM_VEH | 5 | 60 ± 3.178 | 25.23 | **** p < 0.0001 | |
| EM_NTG | 5 | 99.8 ± 6.061 | |||||
| CM_VEH | 5 | 58.6 ± 2.462 | |||||
| CM_NTG | 5 | 74 ± 2.236 | |||||
| 2E | Parametric analysis (One-way ANOVA with Tukey’s multiple comparisons test) | EM_VEH | 5 | 298.2 ± 8.587 | 172 | **** p < 0.0001 | |
| EM_NTG | 5 | 323 ± 9.884 | |||||
| CM_VEH | 5 | 296.2 ± 8.851 | |||||
| CM_NTG | 5 | 577.8 ± 13.562 | |||||
| 2F | Parametric analysis (One-way ANOVA with Tukey’s multiple comparisons test) | EM_VEH | 5 | 112 ± 3.715 | 175.6 | **** p < 0.0001 | |
| EM_NTG | 5 | 147.4 ± 3.043 | |||||
| CM_VEH | 5 | 119.6 ± 5.519 | |||||
| CM_NTG | 5 | 288.4 ± 10.068 | |||||
| Figure 3 | 3B | Parametric analysis (One-way ANOVA with Tukey’s multiple comparisons test) | EM_VEH | 6 | 23.33 ± 2.028 | 37.95 | **** p < 0.0001 |
| EM_NTG | 6 | 50.67 ± 3.273 | |||||
| CM_VEH | 6 | 18.33 ± 2.092 | |||||
| CM_NTG | 6 | 30.17 ± 1.447 | |||||
| 3D | Parametric analysis (One-way ANOVA with Tukey’s multiple comparisons test) | EM_VEH | 6 | 20.17 ± 1.740 | 48.03 | **** p < 0.0001 | |
| EM_NTG | 6 | 23.67 ± 1.706 | |||||
| CM_VEH | 6 | 18.17 ± 1.352 | |||||
| CM_NTG | 6 | 45.17 ± 2.272 | |||||
2.4. Neuroinflammation in EM and CM Models Was Closely Associated with Neuronal Activation and Microgliosis in the Sp5C and ACC
2.5. Neuropeptide Expression Patterns in the Sp5C and ACC Differed between EM and CM Models
3. Discussion
4. Materials and Methods
4.1. Animals
4.2. NTG-Induced Migraine Model
4.3. Experimental Groups
- Episodic sham (EM-sham) group: mice received a single dose of saline with propylene glycol (n = 15);
- Episodic NTG-induced migraine (EM) group: mice received a single dose of NTG (10 mg/kg) (n = 15);
- Chronic sham (CM-sham) group: mice received five doses of saline with propylene glycol over 9 days (n = 15);
- Chronic NTG-induced migraine (CM) group: mice received five doses of NTG (10 mg/kg) over 9 days (n = 15).
4.4. Behavioral Test for Mechanical Hyperalgesia
4.5. Immunofluorescence Staining
4.6. mRNA Expression
4.7. Immunoblotting
4.8. Statistical Analysis
5. Conclusions
Supplementary Materials
Author Contributions
Funding
Institutional Review Board Statement
Informed Consent Statement
Data Availability Statement
Conflicts of Interest
References
- Katsarava, Z.; Buse, D.C.; Manack, A.N.; Lipton, R.B. Defining the differences between episodic migraine and chronic migraine. Curr. Pain Headache Rep. 2012, 16, 86–92. [Google Scholar] [CrossRef] [PubMed]
- Manack, A.; Buse, D.C.; Serrano, D.; Turkel, C.C.; Lipton, R.B. Rates, predictors, and consequences of remission from chronic migraine to episodic migraine. Neurology 2011, 76, 711–718. [Google Scholar] [CrossRef] [PubMed]
- Bigal, M.E.; Serrano, D.; Buse, D.; Scher, A.; Stewart, W.F.; Lipton, R.B. Acute migraine medications and evolution from episodic to chronic migraine: A longitudinal population-based study. Headache 2008, 48, 1157–1168. [Google Scholar] [CrossRef] [PubMed]
- Torres-Ferrús, M.; Ursitti, F.; Alpuente, A.; Brunello, F.; Chiappino, D.; de Vries, T.; Di Marco, S.; Ferlisi, S.; Guerritore, L.; Gonzalez-Garcia, N.; et al. From transformation to chronification of migraine: Pathophysiological and clinical aspects. J. Headache Pain 2020, 21, 42. [Google Scholar] [CrossRef] [PubMed]
- Chou, T.M.; Chen, S.P. Animal Models of Chronic Migraine. Curr. Pain Headache Rep. 2018, 22, 44. [Google Scholar] [CrossRef] [PubMed]
- Moye, L.S.; Pradhan, A.A.A. Animal Model of Chronic Migraine-Associated Pain. Curr. Protoc. Neurosci. 2017, 80, 9.60.1–9.60.9. [Google Scholar] [CrossRef] [PubMed]
- Tipton, A.F.; Tarash, I.; McGuire, B.; Charles, A.; Pradhan, A.A. The effects of acute and preventive migraine therapies in a mouse model of chronic migraine. Cephalalgia 2016, 36, 1048–1056. [Google Scholar] [CrossRef] [PubMed]
- Storer, R.J.; Supronsinchai, W.; Srikiatkhachorn, A. Animal models of chronic migraine. Curr. Pain Headache Rep. 2015, 19, 467. [Google Scholar] [CrossRef] [PubMed]
- Pradhan, A.A.; Smith, M.L.; McGuire, B.; Tarash, I.; Evans, C.J.; Charles, A. Characterization of a novel model of chronic migraine. Pain 2014, 155, 269–274. [Google Scholar] [CrossRef] [PubMed]
- Harriot, A.M.; Strother, L.C.; Vila-Pueyo, M.; Holland, P.R. Animal models of migraine and experimental techniques used to examine trigeminal sensory processing. J. Headache Pain 2019, 20, 91. [Google Scholar] [CrossRef] [PubMed]
- Akerman, S.; Holland, P.R.; Hoffmann, J. Pearls and pitfalls in experimental in vivo models of migraine: Dural trigeminovascular nociception. Cephalalgia 2013, 33, 577–592. [Google Scholar] [CrossRef] [PubMed]
- Tsuda, M.; Koga, K.; Chen, T.; Zhuo, M. Neuronal and microglial mechanisms for neuropathic pain in the spinal dorsal horn and anterior cingulate cortex. J. Neurochem. 2017, 141, 486–498. [Google Scholar] [CrossRef] [PubMed]
- Jia, Z.; Yu, S. Grey matter alterations in migraine: A systematic review and meta-analysis. NeuroImage Clin. 2017, 14, 130–140. [Google Scholar] [CrossRef] [PubMed]
- de Tommaso, M.; Losito, L.; Difruscolo, O.; Libro, G.; Guido, M.; Livrea, P. Changes in cortical processing of pain in chronic migraine. Headache 2005, 45, 1208–1218. [Google Scholar] [CrossRef]
- Cserép, C.; Pósfai, B.; Dénes, Á. Shaping Neuronal Fate: Functional Heterogeneity of Direct Microglia-Neuron Interactions. Neuron 2021, 109, 222–240. [Google Scholar] [CrossRef] [PubMed]
- Bernstein, C.; Burstein, R. Sensitization of the trigeminovascular pathway: Perspective and implications to migraine pathophysiology. J. Clin. Neurol. 2012, 8, 89–99. [Google Scholar] [CrossRef] [PubMed]
- May, A.; Schulte, L.H. Chronic migraine: Risk factors, mechanisms and treatment. Nat. Rev. Neurol. 2016, 12, 455–464. [Google Scholar] [CrossRef] [PubMed]
- Lipton, R.B. Tracing transformation: Chronic migraine classification, progression, and epidemiology. Neurology 2009, 72, S3–S7. [Google Scholar] [CrossRef]
- Katsarava, Z.; Schneeweiss, S.; Kurth, T.; Kroener, U.; Fritsche, G.; Eikermann, A.; Diener, H.C.; Limmroth, V. Incidence and predictors for chronicity of headache in patients with episodic migraine. Neurology 2004, 62, 788–790. [Google Scholar] [CrossRef] [PubMed]
- Mathew, N.T.; Kailasam, J.; Seifert, T. Clinical recognition of allodynia in migraine. Neurology 2004, 63, 848–852. [Google Scholar] [CrossRef] [PubMed]
- Lipton, R.B.; Silberstein, S.; Dodick, D.; Cady, R.; Freitag, F.; Mathew, N.; Biondi, D.M.; Ascher, S.; Olson, W.H.; Hulihan, J. Topiramate intervention to prevent transformation of episodic migraine: The topiramate INTREPID study. Cephalalgia 2011, 31, 18–30. [Google Scholar] [CrossRef] [PubMed]
- Kitaj, M.B.; Klink, M. Pain thresholds in daily transformed migraine versus episodic migraine headache patients. Headache 2005, 45, 992–998. [Google Scholar] [CrossRef] [PubMed]
- Guy, N.; Marques, A.R.; Orliaguet, T.; Lanteri-Minet, M.; Dallel, R.; Clavelou, P. Are there differences between cephalic and extracephalic cutaneous allodynia in migraine patients? Cephalalgia 2010, 30, 881–886. [Google Scholar] [CrossRef] [PubMed]
- Burstein, R.; Jakubowski, M.; Rauch, S.D. The science of migraine. J. Vestib. Res. 2011, 21, 305–314. [Google Scholar] [CrossRef] [PubMed]
- Bigal, M.E.; Lipton, R.B. Clinical course in migraine: Conceptualizing migraine transformation. Neurology 2008, 71, 848–855. [Google Scholar] [CrossRef] [PubMed]
- Su, M.; Yu, S. Chronic migraine: A process of dysmodulation and sensitization. Mol. Pain 2018, 14, 1744806918767697. [Google Scholar] [CrossRef] [PubMed]
- Aurora, S.K.; Wilkinson, F. The brain is hyperexcitable in migraine. Cephalalgia 2007, 27, 1442–1453. [Google Scholar] [CrossRef] [PubMed]
- Levine, A.; Vanderah, T.W.; Largent-Milnes, T.M. An underrepresented majority: A systematic review utilizing allodynic criteria to examine the present scarcity of discrete animal models for episodic migraine. Cephalalgia 2021, 41, 404–416. [Google Scholar] [CrossRef] [PubMed]
- Iversen, H.K. Human migraine models. Cephalalgia 2001, 21, 781–785. [Google Scholar] [CrossRef]
- Dai, W.; Liu, R.H.; Qiu, E.; Liu, Y.; Chen, Z.; Chen, X.; Ao, R.; Zhuo, M.; Yu, S. Cortical mechanisms in migraine. Mol. Pain 2021, 17, 17448069211050246. [Google Scholar] [CrossRef] [PubMed]
- Zhuo, M. Cortical excitation and chronic pain. Trends Neurosci. 2008, 31, 199–207. [Google Scholar] [CrossRef] [PubMed]
- Zhuo, M. A synaptic model for pain: Long-term potentiation in the anterior cingulate cortex. Mol. Cells 2007, 23, 259–271. [Google Scholar] [CrossRef] [PubMed]
- Vogt, B.A. Pain and emotion interactions in subregions of the cingulate gyrus. Nat. Rev. Neurosci. 2005, 6, 533–544. [Google Scholar] [CrossRef] [PubMed]
- Dahlke, L.A.; Sable, J.J.; Andrasik, F. Behavioral therapy: Emotion and pain, a common anatomical background. Neurol. Sci. 2017, 38, 157–161. [Google Scholar] [CrossRef] [PubMed]
- Chen, Z.; Chen, X.; Liu, M.; Liu, S.; Ma, L.; Yu, S. Disrupted functional connectivity of periaqueductal gray subregions in episodic migraine. J. Headache Pain 2017, 18, 36. [Google Scholar] [CrossRef] [PubMed]
- Chen, Z.; Chen, X.; Liu, M.; Liu, S.; Ma, L.; Yu, S. Volume expansion of periaqueductal gray in episodic migraine: A pilot MRI structural imaging study. J. Headache Pain 2017, 18, 83. [Google Scholar] [CrossRef] [PubMed]
- Maleki, N.; Becerra, L.; Brawn, J.; Bigal, M.; Burstein, R.; Borsook, D. Concurrent functional and structural cortical alterations in migraine. Cephalalgia 2012, 32, 607–620. [Google Scholar] [CrossRef] [PubMed]
- Matharu, M.S.; Bartsch, T.; Ward, N.; Frackowiak, R.S.; Weiner, R.; Goadsby, P.J. Central neuromodulation in chronic migraine patients with suboccipital stimulators: A PET study. Brain 2004, 127, 220–230. [Google Scholar] [CrossRef] [PubMed]
- Mainero, C.; Boshyan, J.; Hadjikhani, N. Altered functional magnetic resonance imaging resting-state connectivity in periaqueductal gray networks in migraine. Ann. Neurol. 2011, 70, 838–845. [Google Scholar] [CrossRef] [PubMed]
- Russell, F.A.; King, R.; Smillie, S.J.; Kodji, X.; Brain, S.D. Calcitonin gene-related peptide: Physiology and pathophysiology. Physiol. Rev. 2014, 94, 1099–1142. [Google Scholar] [CrossRef] [PubMed]
- Akerman, S.; Williamson, D.J.; Kaube, H.; Goadsby, P.J. Nitric oxide synthase inhibitors can antagonize neurogenic and calcitonin gene-related peptide induced dilation of dural meningeal vessels. Br. J. Pharmacol. 2002, 137, 62–68. [Google Scholar] [CrossRef] [PubMed]
- Tajti, J.; Szok, D.; Majláth, Z.; Tuka, B.; Csáti, A.; Vécsei, L. Migraine and neuropeptides. Neuropeptides 2015, 52, 19–30. [Google Scholar] [CrossRef] [PubMed]
- Afroz, S.; Arakaki, R.; Iwasa, T.; Oshima, M.; Hosoki, M.; Inoue, M.; Baba, O.; Okayama, Y.; Matsuka, Y. CGRP Induces Differential Regulation of Cytokines from Satellite Glial Cells in Trigeminal Ganglia and Orofacial Nociception. Int. J. Mol. Sci. 2019, 20, 711. [Google Scholar] [CrossRef] [PubMed]
- Demartini, C.; Greco, R.; Magni, G.; Zanaboni, A.M.; Riboldi, B.; Francavilla, M.; Nativi, C.; Ceruti, S.; Tassorelli, C. Modulation of Glia Activation by TRPA1 Antagonism in Preclinical Models of Migraine. Int. J. Mol. Sci. 2022, 23, 14085. [Google Scholar] [CrossRef] [PubMed]
- Greco, R.; Demartini, C.; Francavilla, M.; Zanaboni, A.M.; Tassorelli, C. Antagonism of CGRP Receptor: Central and Peripheral Mechanisms and Mediators in an Animal Model of Chronic Migraine. Cells 2022, 11, 3092. [Google Scholar] [CrossRef] [PubMed]
- Ye, S.; Li, S.; Ma, Y.; Wei, L.; Zeng, Y.; Hu, D.; Xiao, F. Ambient NO2 exposure induces migraine in rats: Evidence, mechanisms and interventions. Sci. Total Environ. 2022, 844, 157102. [Google Scholar] [CrossRef] [PubMed]
- Hou, M.; Tang, Q.; Xue, Q.; Zhang, X.; Liu, Y.; Yang, S.; Chen, L.; Xu, X. Pharmacodynamic action and mechanism of Du Liang soft capsule, a traditional Chinese medicine capsule, on treating nitroglycerin-induced migraine. J. Ethnopharmacol. 2017, 195, 231–237. [Google Scholar] [CrossRef] [PubMed]
- Moreno-Ajona, D.; Pérez-Rodríguez, A.; Goadsby, P.J. Gepants, calcitonin-gene-related peptide receptor antagonists: What could be their role in migraine treatment? Curr. Opin. Neurol. 2020, 33, 309–315. [Google Scholar] [CrossRef] [PubMed]
- Khan, S.; Olesen, A.; Ashina, M. CGRP, a target for preventive therapy in migraine and cluster headache: Systematic review of clinical data. Cephalalgia 2019, 39, 374–389. [Google Scholar] [CrossRef] [PubMed]
- Dodick, D.W. CGRP ligand and receptor monoclonal antibodies for migraine prevention: Evidence review and clinical implications. Cephalalgia 2019, 39, 445–458. [Google Scholar] [CrossRef] [PubMed]
- Edvinsson, L. Role of VIP/PACAP in primary headaches. Cephalalgia 2013, 33, 1070–1072. [Google Scholar] [CrossRef] [PubMed]
- Edvinsson, L.; Tajti, J.; Szalárdy, L.; Vécsei, L. PACAP and its role in primary headaches. J. Headache Pain 2018, 19, 21. [Google Scholar] [CrossRef] [PubMed]
- Zagami, A.S.; Edvinsson, L.; Goadsby, P.J. Pituitary adenylate cyclase activating polypeptide and migraine. Ann. Clin. Transl. Neurol. 2014, 1, 1036–1040. [Google Scholar] [CrossRef] [PubMed]
- Schytz, H.W.; Olesen, J.; Ashina, M. The PACAP receptor: A novel target for migraine treatment. Neurotherapeutics 2010, 7, 191–196. [Google Scholar] [CrossRef] [PubMed]
- Schytz, H.W.; Birk, S.; Wienecke, T.; Kruuse, C.; Olesen, J.; Ashina, M. PACAP38 induces migraine-like attacks in patients with migraine without aura. Brain 2009, 132, 16–25. [Google Scholar] [CrossRef] [PubMed]
- Rustichelli, C.; Lo Castro, F.; Baraldi, C.; Ferrari, A. Targeting pituitary adenylate cyclase-activating polypeptide (PACAP) with monoclonal antibodies in migraine prevention: A brief review. Expert. Opin. Investig. Drugs 2020, 29, 1269–1275. [Google Scholar] [CrossRef] [PubMed]
- Rubio-Beltrán, E.; Correnti, E.; Deen, M.; Kamm, K.; Kelderman, T.; Papetti, L.; Vigneri, S.; MaassenVanDenBrink, A.; Edvinsson, L. PACAP38 and PAC1 receptor blockade: A new target for headache? J. Headache Pain 2018, 19, 64. [Google Scholar] [CrossRef] [PubMed]
- Amin, F.M.; Hougaard, A.; Schytz, H.W.; Asghar, M.S.; Lundholm, E.; Parvaiz, A.I.; de Koning, P.J.; Andersen, M.R.; Larsson, H.B.; Fahrenkrug, J.; et al. Investigation of the pathophysiological mechanisms of migraine attacks induced by pituitary adenylate cyclase-activating polypeptide-38. Brain 2014, 137, 779–794. [Google Scholar] [CrossRef] [PubMed]
- Pérez-Pereda, S.; Toriello-Suárez, M.; Ocejo-Vinyals, G.; Guiral-Foz, S.; Castillo-Obeso, J.; Montes-Gómez, S.; Martínez-Nieto, R.M.; Iglesias, F.; González-Quintanilla, V.; Oterino, A. Serum CGRP, VIP, and PACAP usefulness in migraine: A case-control study in chronic migraine patients in real clinical practice. Mol. Biol. Rep. 2020, 47, 7125–7138. [Google Scholar] [CrossRef]
- Riesco, N.; Cernuda-Morollón, E.; Martínez-Camblor, P.; Pérez-Alvarez, A.I.; Verano, L.; García-Cabo, C.; Serrano-Pertierra, E.; Pascual, J. Relationship between serum levels of VIP, but not of CGRP, and cranial autonomic parasympathetic symptoms: A study in chronic migraine patients. Cephalalgia 2017, 37, 823–827. [Google Scholar] [CrossRef]
- Cernuda-Morollón, E.; Martínez-Camblor, P.; Alvarez, R.; Larrosa, D.; Ramón, C.; Pascual, J. Increased VIP levels in peripheral blood outside migraine attacks as a potential biomarker of cranial parasympathetic activation in chronic migraine. Cephalalgia 2015, 35, 310–316. [Google Scholar] [CrossRef] [PubMed]
- Cernuda-Morollón, E.; Martínez-Camblor, P.; Ramón, C.; Larrosa, D.; Serrano-Pertierra, E.; Pascual, J. CGRP and VIP levels as predictors of efficacy of Onabotulinumtoxin type A in chronic migraine. Headache 2014, 54, 987–995. [Google Scholar] [CrossRef] [PubMed]
- Yarnitsky, D.; Goor-Aryeh, I.; Bajwa, Z.H.; Ransil, B.I.; Cutrer, F.M.; Sottile, A.; Burstein, R. 2003 Wolff Award: Possible parasympathetic contributions to peripheral and central sensitization during migraine. Headache 2003, 43, 704–714. [Google Scholar] [CrossRef] [PubMed]
- Wu, S.; Ren, X.; Zhu, C.; Wang, W.; Zhang, K.; Li, Z.; Liu, X.; Wang, Y. A c-Fos activation map in nitroglycerin/levcromakalim-induced models of migraine. J. Headache Pain 2022, 23, 128. [Google Scholar] [CrossRef] [PubMed]






| Figure | Type of Analysis | Group | N | Mean ± SEM | F Value | p-Value | |
|---|---|---|---|---|---|---|---|
| Figure 4A | IL-1β | Parametric analysis (One-way ANOVA with Tukey’s multiple comparisons test) | EM_VEH | 4 | 1 ± 0.253 | 8.221 | ** p = 0.0015 |
| EM_NTG | 6 | 3.25 ± 0.564 | |||||
| CM_VEH | 4 | 1 ± 0.089 | |||||
| CM_NTG | 6 | 1.63 ± 0.195 | |||||
| IL-6 | Parametric analysis (One-way ANOVA with Tukey’s multiple comparisons test) | EM_VEH | 4 | 1 ± 0.144 | 9.005 | ** p = 0.001 | |
| EM_NTG | 6 | 3.21 ± 0.468 | |||||
| CM_VEH | 4 | 1 ± 0.207 | |||||
| CM_NTG | 6 | 1.39 ± 0.333 | |||||
| Tnfα | Parametric analysis (One-way ANOVA with Tukey’s multiple comparisons test) | EM_VEH | 4 | 1 ± 0.008 | 6.167 | ** p = 0.0055 | |
| EM_NTG | 6 | 3.3 ± 0.645 | |||||
| CM_VEH | 4 | 1 ± 0.129 | |||||
| CM_NTG | 6 | 1.54 ± 0.355 | |||||
| IL-4 | Parametric analysis (One-way ANOVA with Tukey’s multiple comparisons test) | EM_VEH | 4 | 1 ± 0.312 | 1.757 | p = 0.1958 | |
| EM_NTG | 6 | 1.76 ± 0.428 | |||||
| CM_VEH | 4 | 1 ± 0.172 | |||||
| CM_NTG | 6 | 1.74 ± 0.195 | |||||
| IL-10 | Parametric analysis (One-way ANOVA with Tukey’s multiple comparisons test) | EM_VEH | 4 | 1 ± 0.276 | 2.126 | p = 0.1371 | |
| EM_NTG | 6 | 1.37 ± 0.275 | |||||
| CM_VEH | 4 | 1 ± 0.09 | |||||
| CM_NTG | 6 | 1.76 ± 0.242 | |||||
| Figure 4B | IL-1β | Parametric analysis (One-way ANOVA with Tukey’s multiple comparisons test) | EM_VEH | 4 | 1 ± 0.038 | 5.467 | ** p = 0.0088 |
| EM_NTG | 6 | 1.25 ± 0.151 | |||||
| CM_VEH | 4 | 1 ± 0.159 | |||||
| CM_NTG | 6 | 1.92 ± 0.25 | |||||
| IL-6 | Parametric analysis (One-way ANOVA with Tukey’s multiple comparisons test) | EM_VEH | 4 | 1 ± 0.086 | 23.87 | **** p < 0.0001 | |
| EM_NTG | 6 | 1.39 ± 0.195 | |||||
| CM_VEH | 4 | 1 ± 0.11 | |||||
| CM_NTG | 6 | 3.33 ± 0.324 | |||||
| Tnfα | Parametric analysis (One-way ANOVA with Tukey’s multiple comparisons test) | EM_VEH | 4 | 1 ± 0.119 | 10.72 | *** p = 0.0004 | |
| EM_NTG | 6 | 1.92 ± 0.463 | |||||
| CM_VEH | 4 | 1 ± 0.131 | |||||
| CM_NTG | 6 | 5.09 ± 0.878 | |||||
| IL-4 | Non-parametric analysis (Kruskal–Wallis test with Dunn’s multiple comparisons test) | EM_VEH | 4 | 1 ± 0.094 | - | p = 0.1372 | |
| EM_NTG | 6 | 1.3 ± 0.224 | |||||
| CM_VEH | 4 | 1 ± 0.301 | |||||
| CM_NTG | 6 | 0.69 ± 0.129 | |||||
| IL-10 | Parametric analysis (One-way ANOVA with Tukey’s multiple comparisons test) | EM_VEH | 4 | 1 ± 0.44 | 3.43 | * p = 0.0444 | |
| EM_NTG | 6 | 3.47 ± 1.045 | |||||
| CM_VEH | 4 | 1 ± 0.324 | |||||
| CM_NTG | 6 | 1.75 ± 0.266 | |||||
| Figure | Type of Analysis | Group | N | Mean ± SEM | F Value | p Value | |
|---|---|---|---|---|---|---|---|
| Figure 5B | CGRP | Parametric analysis (One-way ANOVA with Tukey’s multiple comparisons test) | VEH | 5 | 335.6 ± 79.75 | 18 | *** p = 0.0002 |
| EM_NTG | 5 | 2138.2 ± 286.3 | |||||
| CM_NTG | 5 | 3087 ± 487.06 | |||||
| VIP | Parametric analysis (One-way ANOVA with Tukey’s multiple comparisons test) | VEH | 5 | 18.6 ± 5.48 | 213.8 | **** p < 0.0001 | |
| EM_NTG | 4 | 914 ± 69.38 | |||||
| CM_NTG | 5 | 18.2 ± 5.49 | |||||
| PACAP | Parametric analysis (One-way ANOVA with Tukey’s multiple comparisons test) | VEH | 5 | 34 ± 3.16 | 95.36 | **** p < 0.0001 | |
| EM_NTG | 5 | 720 ± 39.55 | |||||
| CM_NTG | 5 | 476.2 ± 47.23 | |||||
| Substance P | Parametric analysis (One-way ANOVA with Tukey’s multiple comparisons test) | VEH | 5 | 325.2 ± 38.78 | 7.692 | * p = 0.0071 | |
| EM_NTG | 5 | 3240.6 ± 778.48 | |||||
| CM_NTG | 5 | 3558.8 ± 794.5 | |||||
| Figure 6B | CGRP | Non-parametric analysis (Kruskal–Wallis test with Dunn’s multiple comparisons test) | VEH | 4 | 7.75 ± 1.49 | - | * p = 0.0009 |
| EM_NTG | 5 | 828 ± 189.47 | |||||
| CM_NTG | 4 | 1417 ± 263.57 | |||||
| VIP | Parametric analysis (One-way ANOVA with Tukey’s multiple comparisons test) | VEH | 5 | 23.8 ± 6.11 | 30.49 | **** p < 0.0001 | |
| EM_NTG | 5 | 268 ± 25.3 | |||||
| CM_NTG | 5 | 411.8 ± 55.75 | |||||
| PACAP | Parametric analysis (One-way ANOVA with Tukey’s multiple comparisons test) | VEH | 5 | 9.8 ± 2.58 | 0.08514 | p = 0.9189 | |
| EM_NTG | 5 | 10.8 ± 2.96 | |||||
| CM_NTG | 5 | 9.2 ± 2.76 | |||||
| Substance P | Parametric analysis (One-way ANOVA with Tukey’s multiple comparisons test) | VEH | 5 | 5.6 ± 1.21 | 1.331 | p = 0.3004 | |
| EM_NTG | 5 | 17.4 ± 7.24 | |||||
| CM_NTG | 5 | 12 ± 4.97 | |||||
| Figure | Type of Analysis | Group | N | Mean ± SEM | F Value | p-Value |
|---|---|---|---|---|---|---|
| Supplementary Figure S1 | Parametric analysis (One-way ANOVA with Tukey’s multiple comparisons test) | CON | 5 | 1.76 ± 0.75 | 2.54 | p = 0.104 |
| EM_VEH | 9 | 1.04 ± 0.15 | ||||
| CM_VEH | 9 | 1.31 ± 0.19 |
Disclaimer/Publisher’s Note: The statements, opinions and data contained in all publications are solely those of the individual author(s) and contributor(s) and not of MDPI and/or the editor(s). MDPI and/or the editor(s) disclaim responsibility for any injury to people or property resulting from any ideas, methods, instructions or products referred to in the content. |
© 2024 by the authors. Licensee MDPI, Basel, Switzerland. This article is an open access article distributed under the terms and conditions of the Creative Commons Attribution (CC BY) license (https://creativecommons.org/licenses/by/4.0/).
Share and Cite
Park, S.; Jung, H.; Han, S.-W.; Lee, S.-H.; Sohn, J.-H. Differences in Neuropathology between Nitroglycerin-Induced Mouse Models of Episodic and Chronic Migraine. Int. J. Mol. Sci. 2024, 25, 3706. https://doi.org/10.3390/ijms25073706
Park S, Jung H, Han S-W, Lee S-H, Sohn J-H. Differences in Neuropathology between Nitroglycerin-Induced Mouse Models of Episodic and Chronic Migraine. International Journal of Molecular Sciences. 2024; 25(7):3706. https://doi.org/10.3390/ijms25073706
Chicago/Turabian StylePark, Songyi, Harry Jung, Sang-Won Han, Sang-Hwa Lee, and Jong-Hee Sohn. 2024. "Differences in Neuropathology between Nitroglycerin-Induced Mouse Models of Episodic and Chronic Migraine" International Journal of Molecular Sciences 25, no. 7: 3706. https://doi.org/10.3390/ijms25073706
APA StylePark, S., Jung, H., Han, S.-W., Lee, S.-H., & Sohn, J.-H. (2024). Differences in Neuropathology between Nitroglycerin-Induced Mouse Models of Episodic and Chronic Migraine. International Journal of Molecular Sciences, 25(7), 3706. https://doi.org/10.3390/ijms25073706

