Exploring Cyclodextrin-Based Nanosponges as Drug Delivery Systems: Understanding the Physicochemical Factors Influencing Drug Loading and Release Kinetics
Abstract
1. Introduction
2. Cyclodextrin-Based Drug Delivery Systems—A Short Summary
2.1. Cyclodextrins
2.2. Cyclodextrin-Based Nanosponges
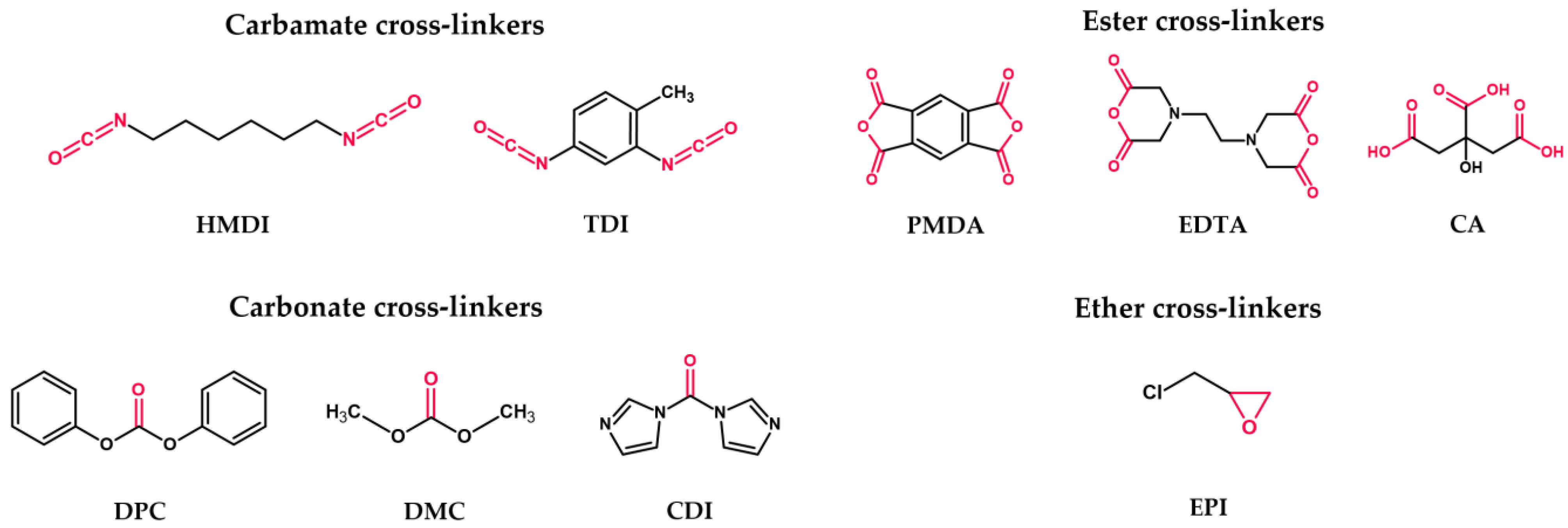
- First generation: plain nanosponges (Figure 4)—CDs polymerized with a cross-linker, used to obtain higher generations of CDNSs; cross-linker choice subdivides the generation into four types:
- a.
- Carbamate nanosponges—based on urethane compounds, e.g., hexamethylene diisocyanate (HMDI) or toluene-2,4-diisocyanate (TDI);
- b.
- Carbonate nanosponges—based on active carbonyl compounds, e.g., diphenyl carbonate (DPC), dimethyl carbonate (DMC), or 1,1′-carbonyldiimidazole (CDI);
- c.
- Ester nanosponges—based on di- or polycarboxylic acids or their dianhydrides, e.g., citric acid (CA), pyromellitic dianhydride (PMDA), or ethylenediaminetetraacetic dianhydride (EDTA);
- d.
- Ether nanosponges—based on epoxide-bearing cross-linkers, e.g., epichlorohydrin (EPI); since EPI was found to be toxic to humans, safety concerns were raised about its use in nanosponge production; however, it was proven that EPI-based CDNSs are non-toxic, owing to the fast hydrolysis of free EPI into harmless products during CDNS degradation [56].
- Second generation: modified nanosponges—equipped with chemical groups ensuring additional chemical or physical properties, such as fluorescence (ADME in vivo) or electric charge (binding polar drugs, increasing the stability of CDNS suspensions by inducing repulsive negative potential between particles).
- Third generation: stimulus-responsive nanosponges—sensitive to environmental stimuli such as temperature, pH, or redox potential, which can alter their physicochemical properties to trigger or enhance the release of the drug.
- Fourth generation: molecularly imprinted polymer nanosponges (MIP-NSs)—possessing binding sites with the imprinted structure of the drug, giving CDNSs high selectivity and affinity for target molecules.
2.3. Methods of CDNS Synthesis
- The melting method, during which CDs and cross-linkers are combined by melting at a temperature of up to 130 °C for several hours—longer synthesis results in nanosponges with a higher cross-linking degree;
- The solvent method, in which CDs and cross-linkers are solubilized in organic solvents, usually N,N-dimethylformamide (DMF) or dimethyl sulfoxide (DMSO), the use of which is justified by solvation of CDNSs and drug release from CD in an aqueous environment; cross-linking is initiated at a temperature ranging from 10 °C to the reflux temperature of the solvent and can last for up to 48 h;
- The ultrasound-assisted method, which uses ultrasound as a homogenizer in the presence of a solvent or in a solvent-free environment; the reaction proceeds at 90 °C for five hours in an ultrasonic bath filled with water;
- The microwave-assisted method, where microwave irradiation plays the role of homogenizing agent, reducing the reaction time and ensuring proper homogenization of substrates.
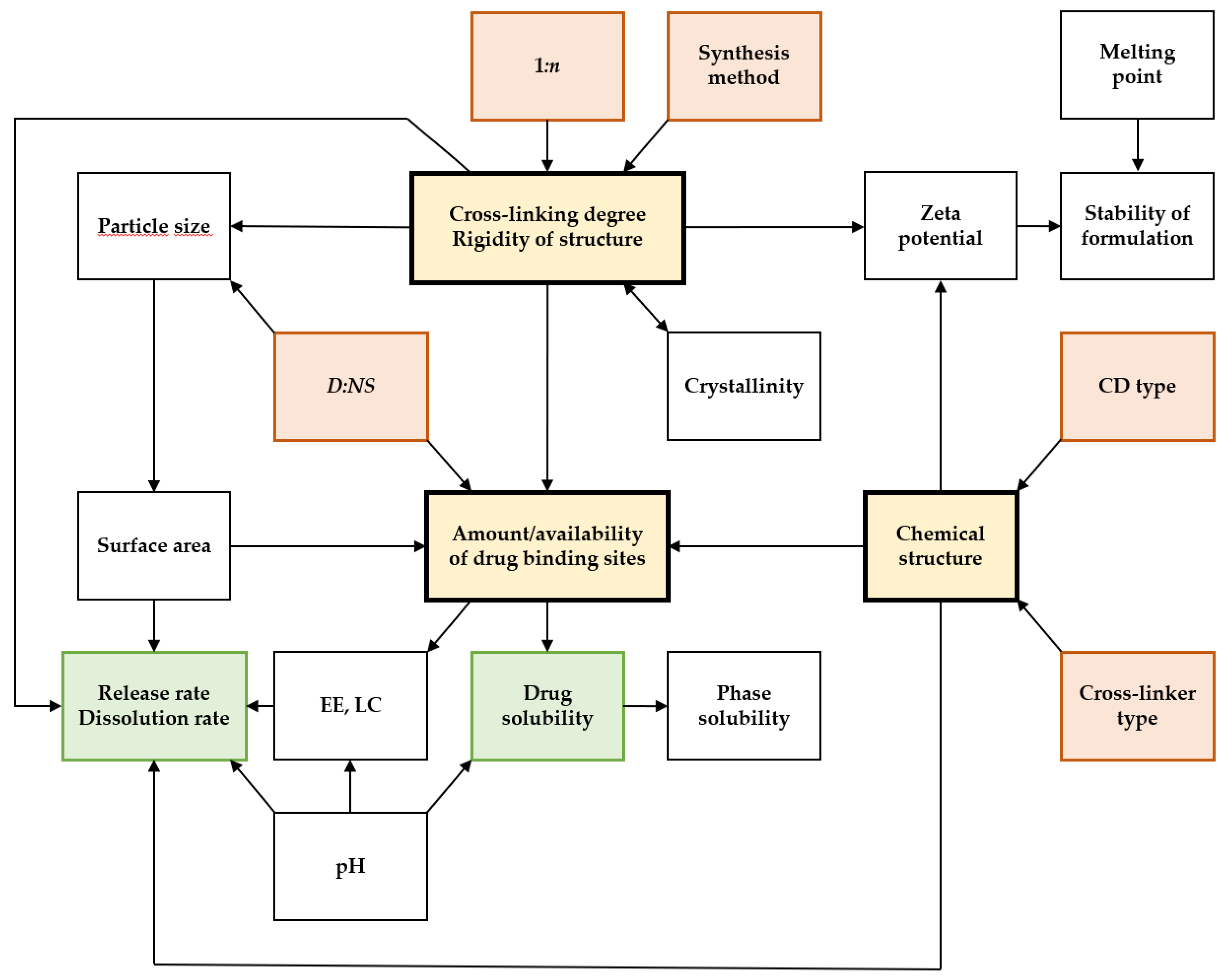
3. Revision of CDNSs’ Physicochemical Properties and Their Mutual Relationships
3.1. Drug Loading
| Symbol | CDNS | Drug | Synthesis Method | 1:n | D:NS | Particle Diameter (nm) | Zeta Potential (mV) | Drug Content (%) | Ref. |
|---|---|---|---|---|---|---|---|---|---|
| 1 | β-CD:CDI | Bortezomib | S | 1:2 | N/A | 119.6 | −21.6 | 51.5 a; 20.6 b | [79] |
| 1:4 | N/A | 241.3 | −15.8 | 72.0 a; 28.2 b | |||||
| 2 | β-CD:CDI | Flutamide | S | 1:2 | N/A | 82.53 ± 42.32 | −43.0 ± 9.89 | 36.05 a; 6.0 b | [80] |
| 1:4 | N/A | 99.10 ± 22.15 | −24.1 ± 10.1 | 56.5 a; 9.4 b | |||||
| 3 | β-CD:CDI | Piroxicam | S | 1:2 | 1:2 | 322 ± 10.26 | 17 ± 2.34 | 35.22 ± 3.12 a | [81] |
| 1:4 | 328 ± 16.05 | 20 ± 1.21 | 37.24 ± 1.25 a | ||||||
| 1:8 | 330 ± 14.04 | 15 ± 3.31 | 36.63 ± 5.27 a | ||||||
| 1:4 | 1:2 | 347 ± 15.12 | 15 ± 2.12 | 50.93 ± 3.02 a | |||||
| 1:4 | 351 ± 13.02 | 12 ± 3.10 | 49.80 ± 6.01 a | ||||||
| 1:8 | 349 ± 17.16 | 10 ± 1.11 | 52.33 ± 5.22 a | ||||||
| 1:6 | 1:2 | 351 ± 20.16 | 13 ± 1.23 | 52.33 ± 5.22 a | |||||
| 1:4 | 345 ± 18.20 | 15 ± 2.60 | 57.52 ± 4.53 a | ||||||
| 1:8 | 355 ± 15.12 | 14 ± 2.00 | 65.2 ± 4.14 a | ||||||
| 1:8 | 1:2 | 362 ± 14.06 | 17 ± 1.05 | 79.13 ± 4.33 a | |||||
| 1:4 | 359 ± 18.10 | 10 ± 3.22 | 71.90 ± 1.22 a | ||||||
| 1:8 | 369 ± 14.01 | 15 ± 2.31 | 72.81 ± 3.12 a | ||||||
| 4 | β-CD:CDI | Sulfamethoxazole | S | 1:2 | N/A | 116.3 ± 0.5 | 10.6 ± 0.6 | 31.4 ± 0.1 a | [82] |
| 1:3 | N/A | 122.9 ± 8.8 | 12.4 ± 0.3 | 52.8 ± 2.8 a | |||||
| 1:4 | N/A | 108.3 ± 15.1 | 12.7 ± 0.3 | 61.1 ± 0.2 a | |||||
| 5 | β-CD:DPC | Baricitinib | M | 1:1.5 | N/A | 261.9 ± 6.9 | −15.8 ± 2.4 | 28.7 ± 2.3 a | [83] |
| 1:3 | N/A | 306.1 ± 9.4 | −21.2 ± 1.6 | 32.3 ± 4.8 a | |||||
| 1:4.5 | N/A | 345.8 ± 4.7 | −25.3 ± 3.2 | 79.1 ± 1.6 a | |||||
| 1:6 | N/A | 864.3 ± 8.5 | −19.2 ± 5.3 | 82.6 ± 8.3 a | |||||
| 6 | β-CD:DPC | Febuxostat | S | 1:4 | N/A | 224.76 ± 0.85 | −21.5 | 88.42 ± 0.17 a | [84] |
| 1:6 | N/A | 264.80 ± 0.54 | −24.8 | 90.55 ± 0.43 a | |||||
| 1:8 | N/A | 256.41 ± 0.89 | −27.4 | 98.44 ± 0.21 a | |||||
| 1:10 | N/A | 305.6 ± 0.78 | −32.3 | 100 ± 0.05 a | |||||
| 7 | β-CD:TDI | Naproxen | S | 1:2 | N/A | 450.63 ± 10.07 | −37.12 ± 3.01 | 80–95 a (for all 1:n) | [85] |
| 1:4 | N/A | 430.41 ± 9.10 | −38.53 ± 3.22 | ||||||
| 1:8 | N/A | 378.45 ± 7.54 | −39.45 ± 4.71 | ||||||
| 8 | 2-HP-β-CD:DMC | Clotrimazole | M | 1:2 | 1:1 | N/A | N/A | 15.34 ± 0.49 a | [86] |
| 1:2 | N/A | N/A | 39.76 ± 0.83 a | ||||||
| 1:4 | 1:1 | N/A | N/A | 51.46 ± 0.91 a | |||||
| 1:2 | N/A | N/A | 62.89 ± 1.19 a | ||||||
| 1:8 | 1:1 | N/A | N/A | 74.23 ± 0.74 a | |||||
| 1:2 | 455.6 ± 11 | −21.42 ± 1.3 | 85.12 ± 0.61 a | ||||||
| 9 | β-CD:DPC | Nifedipine | S | 1:2 | 1:1 | 428 ± 1.06 | −27 | 71.33 ± 1.62 a | [87] |
| 1:2 | 422 ± 2.05 | −30 | 72.26 ± 0.15 a | ||||||
| 1:4 | 1:4 | 430 ± 1.04 | −25 | 78.4 ± 0.24 a | |||||
| 1:6 | 422 ± 2.05 | −35 | 77.26 ± 0.34 a | ||||||
| 1:6 | 1:8 | 444 ± 3.02 | −32 | 62.11 ± 1.32 a | |||||
| 1:10 | 446 ± 1.16 | −30 | 60.23 ± 0.22 a | ||||||
| 10 | β-CD:DPC | Rilpivirine | S | 1:2 | N/A | 391 ± 21.09 | −24.67 ± 0.91 | 64.31 a; 13.07 b | [88] |
| 1:4 | N/A | 205 ± 17.39 | −30.13 ± 2.71 | 91.54 a; 18.63 b | |||||
| 1:8 | N/A | 192 ± 11.23 | −27.72 ± 1.49 | 85.77 a; 16.43 b | |||||
| 11 | β-CD:PMDA | Acetylsalicylic acid | S | 1:2 | N/A | 59.53 ± 15.55 | −35.45 ± 2.73 | 88 a | [89] |
| 1:4 | N/A | 51.61 ± 13.47 | −34.51 ± 0.95 | 91 a | |||||
| 1:8 | N/A | 49.32 ± 11.23 | −36.40 ± 1.80 | 73 a | |||||
| 12 | β-CD:PMDA | Diclofenac sodium | S | 1:1 | 1:1 | N/A | N/A | 65 a; 33 b | [90] |
| 1:2 | 407.2 | −3.58 | 76% a; 38 b | ||||||
| 1:2 | 1:1 | N/A | N/A | 70% a; 35 b | |||||
| 1:2 | 333.1 | −33.8 | 64% a; 21 b | ||||||
| 1:4 | 1:1 | N/A | N/A | 41% a; 19 b | |||||
| 1:2 | 867.4 | −17.5 | 30% a; 13 b | ||||||
| 13 | β-CD:PMDA | Rosuvastatin calcium | S | 1:4 | 1:1 | 612.00 ± 12.67 (avg. for both D:NS) | −56.80 ± 5.19 (avg. for both D:NS) | 80.97 ± 0.40 a; 40.48 ± 0.20 b | [91] |
| 1:2 | 85.71 ± 0.85 a; 28.55 ± 0.31 b | ||||||||
| 1:6 | 1:1 | 275.50 ± 1.21 (avg. for both D:NS) | −61.90 ± 2.56 (avg. for both D:NS) | 84.00 ± 0.50 a; 42.00 ± 0.25 b | |||||
| 1:2 | 88.87 ± 0.95 a; 29.59 ± 0.31 b | ||||||||
| 1:8 | 1:1 | 541.55 ± 16.80 (avg. for both D:NS) | −55.70 ± 4.73 (avg. for both D:NS) | 79.85 ± 1.00 a; 39.92 ± 0.50 b | |||||
| 1:2 | 85.84 ± 0.50 a; 28.61 ± 0.17 b | ||||||||
| 14 | β-CD:CDI | l-DOPA | S | 1:4 | N/A | 356.5 ± 5.3 | −25.74 ± 0.36 | 90.5 a | [92] |
| 1:8 | N/A | 381.7 ± 10.6 | −26.21 ± 1.09 | 82.1 a | |||||
| 15 | β-CD:DPC | 5-Fluorouracil | M | 1:4 | N/A | N/A | −11.6 ± 3.59 | 64.05 ± 5.08 a | [93] |
| 1:8 | N/A | N/A | −24.3 ± 6.27 | 42.22 ± 4.71 a | |||||
| 16 | β-CD:CDI | Paliperidone | S | 1:4 | N/A | 307 | −14.2 | 88.74 a | [94] |
| 1:8 | N/A | 122 | −8.74 | 89.44 a | |||||
| 17 | 2-HP-β-CD:DPC | Ciprofloxacin | U | 1:0.5 | N/A | 66.7 | N/A | 99.99 ± 0.20 a | [95] |
| 1:1 | N/A | 67.2 | N/A | 100 ± 0.30 a | |||||
| 2:1 | N/A | 79.2 | N/A | 100 ± 0.07 a | |||||
| 18 | β-CD:DPC | Camptothecin | M | 1:2 | 1:4 | 907.3 ± 20.3 (avg. for all 1:n) | −20.71 ± 1.8 (avg. for all 1:n) | ≈10% b (avg. for all 1:n) | [77] |
| 1:4 | 1:4 | ||||||||
| 1:8 | 1:4 | ||||||||
| M + U | 1:2 | 1:4 | 603.4 ± 20.2 | −24.90 ± 2.1 | 21 b | ||||
| 1:4 | 1:4 | 457.4 ± 15.7 | −21.55 ± 1.7 | 37 b | |||||
| 1:8 | 1:4 | 517.7 ± 12.4 | −24.70 ± 2.4 | 13 b | |||||
| 19 | β-CD:DPC | Clobetasol propionate | M | 1:2 | N/A | 149.73 ± 33.45 | −22.77 ± 0.38 | 6.21 ± 1.08 b | [96] |
| 1:4 | N/A | 194.27 ± 49.24 | −21.83 ± 0.95 | 12.34 ± 1.81 b | |||||
| 1:6 | N/A | 210.77 ± 50.03 | −21.83 ± 1.45 | 9.15 ± 1.36 b | |||||
| 1:8 | N/A | 212.93 ± 41.92 | −17.27 ± 2.70 | 6.8 ± 1.12 b | |||||
| 1:10 | N/A | 138.97 ± 21.56 | −20.27 ± 1.55 | 3.82 ± 0.70 b | |||||
| 20 | β-CD:DPC | Irbesartan | M | 1:4 | 1:1 | 200.7 (avg. for all D:NS) | −29 (avg. for all D:NS) | 17 a | [97] |
| 1:2 | 26 a | ||||||||
| 1:4 | 33 a | ||||||||
| 21 | β-CD:PMDA | Irbesartan | S | 1:6 | 1:1 | 471.2 (avg. for all D:NS) | −34.9 (avg. for all D:NS) | 25 a | [97] |
| 1:2 | 38 a | ||||||||
| 1:4 | 9 a | ||||||||
| 22 | 2-HP-β-CD:DPC | Ergotamine | S | N/A | 1:2 | 1109.28 ± 11.7 | 15.9 ± 7.45 | 97 a | [98] |
| 1:3 | 747.10 ± 8.3 | 13.7 ± 6.61 | 99 a | ||||||
| 23 | β-CD:CDI | Atorvastatin calcium | S | 1:4 | 1:1 | 413.9 ± 17.3 | −21.7 ± 0.90 | 17.9 ± 1.21 b | [99] |
| 1:2 | 414.4 ± 15.4 | −21.8 ± 1.09 | 28.3 ± 1.84 b | ||||||
| 1:3 | 408.7 ± 12.9 | −22.1 ± 1.04 | 30.6 ± 1.28 b | ||||||
| 1:4 | 418.4 ± 15.2 | −22.7 ± 0.85 | 34.1 ± 1.42 b | ||||||
| 1:5 | 423 ± 15.9 | −22.6 ± 1.33 | 33.9 ± 1.16 b | ||||||
| 1:6 | 416.9 ± 12.5 | −22.5 ± 1.02 | 33.7 ± 1.29 b | ||||||
| 24 | β-CD:DPC | Dexamethasone | S | 1:4 | N/A | N/A | N/A | N/A | [100] |
| 25 | β-CD:CDI | Acyclovir | S | 1:4 | N/A | 403 ± 19 | −25.0 ± 1.5 | N/A | [101] |
| 26 | β-CD:SA | Acyclovir | S | N/A | N/A | 415 ± 10 | −28.2 ± 1.7 | N/A | [101] |
| 27 | β-CD:DPC | Ibuprofen | S | 1:2 | N/A | 521.2 ± 30 | −17 | 47.59–88.13 a (for all synthesized complexes) | [102] |
| 1:4 | N/A | 453.2 ± 46 | −25 | ||||||
| 1:6 | N/A | 611.7 ± 32 | −27 | ||||||
| U | 1:2 | N/A | 501.1 ± 38 | −21 | |||||
| 1:4 | N/A | 431.2 ± 34 | −27 | ||||||
| 1:6 | N/A | 583.4 ± 57 | −29 | ||||||
| 28 | 2-HP-β-CD:DPC | Ibuprofen | S | 1:2 | N/A | 463.1 ± 51 | −24 | [102] | |
| 1:4 | N/A | 398.2 ± 32 | −27 | ||||||
| 1:6 | N/A | 520 ± 63 | −29 | ||||||
| U | 1:2 | N/A | 400 ± 59 | −25 | |||||
| 1:4 | N/A | 296.8 ± 64 | −30 | ||||||
| 1:6 | N/A | 484.2 ± 31 | −32 | ||||||
| 29 | β-CD:DPC | Norfloxacin | M | 1:2 | N/A | N/A | N/A | 80 c | [103] |
| 1:4 | N/A | N/A | N/A | 76 c | |||||
| 1:6 | N/A | N/A | N/A | 70 c | |||||
| 30 | β-CD:CDI | Tamoxifen | S | 1:2 | N/A | 400–600 (for all 1:n) | N/A | N/A | [104] |
| 1:4 | N/A | N/A | N/A | ||||||
| 1:8 | N/A | N/A | N/A | ||||||
| 31 | β-CD:DPC | Efavirenz | M | 1:2 | N/A | N/A | N/A | N/A | [105] |
| 1:4 | N/A | N/A | N/A | N/A | |||||
| 1:8 | N/A | N/A | N/A | N/A | |||||
| 32 | β-CD:CDI | Erlotinib | S | 1:4 | 1:2 | N/A | N/A | N/A | [106] |
| 1:4 | 372 ± 31 | −32.07 ± 4.58 | 74.29 ± 6.81 a | ||||||
| 1:6 | N/A | N/A | N/A | ||||||
| 33 | β-CD:DPC | Griseofulvin | U | 1:4 | 1:1 | N/A | N/A | 36.83 ± 0.7 b | [60] |
| 2:1 | N/A | N/A | 20.20 ± 0.82 b | ||||||
| 3:1 | N/A | N/A | 21.00 ± 0.52 b | ||||||
| 4:1 | N/A | N/A | 22.90 ± 0.28 b | ||||||
| 34 | β-CD:CDI | Rilpivirine | S | 1:4 | N/A | 457 | −20.2 | N/A | [107] |
| 35 | β-CD:PMDA | Rilpivirine | S | 1:4 | N/A | 517 | −21.55 | N/A | [107] |
| 36 | β-CD:EDTA | 5-Fluorouracil | S | 1:8 | N/A | N/A | −33.4 ± 4.32 (55.3%) −17.9 ± 3.29 (44.7%) | 63.46 ± 3.48 a | [93] |
| 37 | β-CD:DPC | Gabapentin | M | 1:2 | N/A | N/A | N/A | N/A | [108] |
| 38 | β-CD:PMDA | Meloxicam | S | 1:8 | N/A | 350 ± 5.69 | −29.3 ± 1.45 | 90.66 ± 4.82 a | [109] |
| 39 | β-CD:DPC | Domperidone | S + U | 1:6 | N/A | 195.68 ± 2.16 | −9.17 ± 0.43 | 84 ± 4.2 a; 42 ± 2.5 b | [110] |
| 40 | β-CD:PMDA | Lansoprazole | S | 1:4 | 1:1 | 204.9 ± 2.91 | −30.32±2.37 | 89.23 ± 3.14 a | [111] |
| 41 | β-CD:PMDA | Paclitaxel | N/A | 1:4 | N/A | 316.8 ± 12.1 | −28.4 ± 3.7 | 96.5 a; 8 b | [112] |
| 42 | β-CD:DPC | Dexamethasone | S + U | 1:2 | N/A | 389.5 ± 21.4 | −22.90 ± 1.1 | 3 c | [113] |
| 1:4 | N/A | 688.6 ± 38.0 | −26.55 ± 1.7 | 10 c | |||||
| 1:8 | N/A | 657.9 ± 42.7 | −24.70 ± 2.4 | 5 c | |||||
| 43 | β-CD:CDI | Econazole nitrate | M | 1:8 | N/A | 421 ± 6.82 | N/A | 71 ± 4.79 a | [114] |
| 44 | β-CD:CDI | Dexamethasone | S | 1:4 | N/A | N/A | −30 | 35 a | [115] |
| 45 | β-CD:CDI | Paclitaxel | S | 1:4 | N/A | 450 | N/A | N/A | [116] |
| 46 | β-CD:PMDA | Imiquimod | S | 1:4 | N/A | 412.6 ± 10.2 | −29.86 ± 1.45 | 96.5 a; 14.2 b | [117] |
| 47 | β-CD:DPC | Methotrexate | M | 1:4 | N/A | 319 ± 6.7 | −12.7 ± 4.7 | 36.63 ± 3.2 a; 11.11 ± 3.2 b | [118] |
| 48 | β-CD:DPC | Flurbiprofen | M | N/A | N/A | N/A | −30 | 15 c | [45] |
| 49 | β-CD:DPC | Imatinib mesylate | M | 1:1.5 | N/A | N/A | −30.09 ± 0.81 | 94.61 ± 2.39 a | [119] |
| 50 | β-CD:DPC | Paclitaxel | M | 1:2 | 1:1 | 429 ± 45 (avg. for all 1:n) | N/A | N/A | [120] |
| 1:4 | 1:1 | N/A | N/A | ||||||
| 1:8 | 1:1 | N/A | N/A | ||||||
| 51 | β-CD:PMDA | Doxorubicin | N/A | 1:4 | N/A | 310.4 ± 5.7 | −29.8 ± 1.3 | 98.5 a; 16.4 b | [121] |
| 52 | β-CD:DPC | Doxorubicin | M | N/A | N/A | N/A | −30 | 4 c | [45] |
- Increase in EE with 1:n—observed for β-CD:CDI complexes with bortezomib (1) [79], flutamide (2) [80], piroxicam (3) [81], and sulfamethoxazole (4) [82], β-CD:DPC complexes with baricitinib (5) [83] and febuxostat (6) [84], naproxen-loaded β-CD:TDI (7) [85], and clotrimazole-loaded 2-HP-β-CD:DMC (8) [86];
3.2. Solubility Studies
- Maximum solubility for specific 1:n—observed for β-CD:CDI complexes with atorvastatin calcium (1:4) (23) [99] and tamoxifen (1:4) (30) [104], complexes of β-CD:DPC with clobetasol propionate (1:4) (19) [96], irbesartan (1:4) (20) [97], ibuprofen (1:4) (27) [102], and efavirenz (1:4) (31) [105], irbesartan-loaded β-CD:PMDA (1:6) (21) [97], and ibuprofen-loaded 2-HP-β-CD:DPC (1:4) (28) [102].
- Increase in solubility with D:NS—observed for irbesartan-loaded β-CD:DPC (20) [97];
3.3. Phase Solubility Studies
3.4. Morphology and Electrical Potential
3.4.1. Quantitative Approach
3.4.2. Qualitative Approach
3.4.3. Particle Size Evaluation
3.5. Powder X-ray Diffraction (PXRD)
3.6. Thermoanalytical Methods
3.6.1. Differential Scanning Calorimetry
3.6.2. Thermogravimetric Analysis
3.7. Vibrational Spectroscopy
3.8. Nuclear Magnetic Resonance (NMR)
3.9. Drug Release Studies
| Symbol | CDNS | Drug | 1:n | Cumulative Drug Release/(Time) | Kinetic Model of Drug Release | Diffusion Properties | Ref. | ||||
|---|---|---|---|---|---|---|---|---|---|---|---|
| Drug-CDNS | Initial Burst Release | Pure Drug | |||||||||
| 1 | β-CD:CDI | Bortezomib | 1:2 | 78% (72 h) | (4 h) (for all 1:n) | 25% (72 h) | N/A | N/A | [79] | ||
| 1:4 | 58% (72 h) | ||||||||||
| 2 | β-CD:CDI | Flutamide | 1:2 | ≈55% (1 h) | 100% (3 h) | Not observed | ≈20% (1 h) ≈25% (3 h) | N/A | N/A | [80] | |
| 1:4 | ≈65% (1 h) | ||||||||||
| 3 | β-CD:CDI | Piroxicam | 1:2 | N/A | 20.23–30.45% (30 min) (for all formulations) | 5.23 ± 3.0% (30 min) | H (all D:NS) | Fickian diffusion (for all formulations) | [81] | ||
| 1:4 | 45.33 ± 2.6% (2 h, D:NS 1:2) 48.41 ± 1.44% (2 h, D:NS 1:4) 52.50 ± 1.5% (2 h, D:NS 1:8) | H (D:NS 1:2) H (D:NS 1:4) H/KP (D:NS 1:8) | |||||||||
| 1:6 | 48.23 ± 3.0% (2 h, D:NS 1:2) 55.67 ± 2.66% (2 h, D:NS 1:8) | KP (D:NS 1:2) H/KP (D:NS 1:8) | |||||||||
| 1:8 | 86.15 ± 3.0% (2 h, D:NS 1:2) 95.1 ± 2.39%, (2 h, D:NS 1:4) 89.64 ± 2.2% (2 h, D:NS 1:8) | KP (D:NS 1:2) H (D:NS 1:4) H (D:NS 1:8) | |||||||||
| 4 | β-CD:CDI | Sulfamethoxazole | 1:2 | 100% (4 h) | Not observed | N/A | H (for all 1:n) | Fickian diffusion (for all 1:n) | [82] | ||
| 1:3 | 64% (24 h) | ||||||||||
| 1:4 | 54% (24 h) | ||||||||||
| 5 | β-CD:DPC | Baricitinib | 1:4.5 | 61 ± 4.2% (3 h) | Not observed | 40 ± 6.4% (3 h) 100% (under 12 h) | KP | Anomalous transport | [83] | ||
| 6 | β-CD:DPC | Febuxostat | 1:4 | 78.05–93.36% (8 h) 100% (24 h) (for all 1:n) | 30.33 ± 0.96–53.07 ± 0.87% (2 h) (for all 1:n) | 100% (3 h) | H | Fickian diffusion (for all 1:n) | [84] | ||
| 1:6 | H | ||||||||||
| 1:8 | H | ||||||||||
| 1:10 | KP | ||||||||||
| 9 | β-CD:DPC | Nifedipine | 1:4 | N/A | 80% (4 h) | N/A | KP (D:NS 1:4) | Anomalous transport | [87] | ||
| 10 | β-CD:DPC | Rilpivirine | 1:4 | ≈ 60% (40 min) ≈ 85% (1 h) | Not observed | ≈30% (40 min) ≈40% (1 h) | H | Anomalous transport | [88] | ||
| 11 | β-CD:PMDA | Acetylsalicylic acid | 1:2 | 83–91% (24 h) (for all 1:n) | Not observed | N/A | N/A | N/A | [89] | ||
| 1:4 | |||||||||||
| 1:8 | |||||||||||
| 12 | β-CD:PMDA | Diclofenac sodium | 1:1 | ≈ 80% (1 h) (for all 1:n) | Not observed | N/A | N/A | N/A | [90] | ||
| 1:2 | |||||||||||
| 13 | β-CD:PMDA | Rosuvastatin calcium | 1:6 | ≈82% (2 h, pH = 1.2) 100% (4 h, pH = 6.8) | Not observed | ≈65% (2 h, pH = 1.2) 100% (24 h, pH = 6.8) | N/A | N/A | [91] | ||
| 16 | β-CD:CDI | Paliperidone | 1:4 | ≈ 45% (3 h) 73.3% (6 h) | Not observed | 55.39% (3 h) | N/A | N/A | [94] | ||
| 1:8 | ≈ 50% (3 h) 78.35% (6 h) | ||||||||||
| 18 | β-CD:DPC | Camptothecin | 1:2 | 20–25% (24 h) (for all 1:n) | Not observed | 100% (24 h) | N/A | N/A | [77] | ||
| 1:4 | |||||||||||
| 1:8 | |||||||||||
| 19 | β-CD:DPC | Clobetasol propionate | 1:4 | 32.39 ± 0.10% (1 h) 55.81 ± 0.60% (6 h) 86.25 ± 0.28% (24 h) | Not observed | 73.03 ± 3.84% (1 h) 95.30 ± 3.01% (6 h) | H | Anomalous transport | [96] | ||
| 20 | β-CD:DPC | Irbesartan | 1:4 | (D:NS 1:2) 31.55 ± 0.58% (10 min) 91.64 ± 1.47% (2 h) | Not observed | 7.05 ± 0.74% (10 min) 35.85 ± 0.346% (2 h) | N/A | N/A | [97] | ||
| 21 | β-CD:PMDA | Irbesartan | 1:6 | (D:NS 1:4) 42.35 ± 6.62% (10 min) 72.36 ± 1.49% (2 h) | Not observed | 7.05 ± 0.74% (10 min) 35.85 ± 0.346% (2 h) | N/A | N/A | [97] | ||
| 22 | 2-HP-β-CD:DPC | Ergotamine | N/A | 24% (24 h) | Not observed | 42% (24 h) | N/A | N/A | [98] | ||
| 23 | β-CD:CDI | Atorvastatin calcium | 1:4 | 100% (6 h) | 58.1 ± 5.6% (1 h) | 43.6 ± 5.3% (6 h) | N/A | N/A | [99] | ||
| 25 | β-CD:CDI | Acyclovir | 1:4 | 70% (3 h) | Not observed | N/A | N/A | N/A | [101] | ||
| 26 | β-CD:SA | Acyclovir | N/A | 22% (3 h) | Not observed | N/A | N/A | N/A | [101] | ||
| 28 | 2-HP-β-CD:DPC | Ibuprofen | 1:4 | ≈ 94% (2 h) | ≈35% (20 min) | ≈45% (2 h) | First order | Fickian diffusion | [102] | ||
| 31 | β-CD:DPC | Efavirenz | 1:4 | 51.88 ± 0.808% (90 min) | Not observed | 27.33 ± 1.22 (90 min) | N/A | N/A | [105] | ||
| 32 | β-CD:CDI | Erlotinib | 1:4 | 71.26 ± 0.54% (1 h) | Not observed | 36.21 ± 5.09% (1 h) | H | Fickian diffusion | [106] | ||
| 34 | β-CD:CDI | Rilpivirine | 1:4 | 56% (1 h) | Not observed | ≈30% (1 h) | N/A | N/A | [107] | ||
| 35 | β-CD:PMDA | Rilpivirine | 1:4 | 68% (1 h) | Not observed | ≈30% (1 h) | N/A | N/A | [107] | ||
| 41 | β-CD:PMDA | Paclitaxel | 1:4 | 4% (24 h, pH = 7.4) 10% (24 h, pH = 5.5) | Not observed | N/A | N/A | N/A | [112] | ||
| 42 | β-CD:DPC | Dexamethasone | 1:2 | ≈40% (5 h) | Not observed | ≈30% (5 h) | N/A | N/A | [113] | ||
| 1:4 | ≈75% (5 h) | ||||||||||
| 1:8 | ≈35% (5 h) | ||||||||||
| 43 | β-CD:CDI | Econazole nitrate | 1:8 | ≈ 77% (24 h) | Not observed | ≈100% (4 h) | H | Fickian diffusion | [114] | ||
| 45 | β-CD:CDI | Paclitaxel | 1:4 | 100% (2 h) | 100% (2 h) | N/A | N/A | N/A | [116] | ||
| 46 | β-CD:PMDA | Imiquimod | 1:4 | ≈35% (24 h) | Not observed | 4% (24 h) | KP | Non-Fickian diffusion | [117] | ||
| 47 | β-CD:DPC | Methotrexate | 1:4 | 67.67 ± 0.77% (72 h, pH = 7.4) 63.52 ± 3.41% (72 h, pH = 6.8) | Not observed | 95% (4 h, both pH) | N/A | N/A | [118] | ||
| 48 | β-CD:DPC | Flurbiprofen | N/A | ≈10% (2 h) | Not observed | N/A | N/A | N/A | [45] | ||
| 49 | β-CD:DPC | Imatinib mesylate | 1:1.5 | 88.87 ± 2.45% (30 min) | Not observed | 98.29 ± 3.65 (20 min) | N/A | N/A | [119] | ||
| 50 | β-CD:DPC | Paclitaxel | 1:2 1:4 1:8 | N/A | Not observed | N/A | N/A | N/A | [120] | ||
- Anomalous transport, where drug transport is dependent on both Fickian diffusion and swelling and relaxation of the polymer network; this situation results in equalization of the solvent diffusion rate and polymer relaxation rate (Rdiff~Rrelax), representing the transition state between diffusion- and swelling-controlled models;
- Case II transport, where drug transport is dependent on swelling and relaxation of the polymer network, while being independent of time (zero-order kinetics); in this model, the solvent diffusion rate is faster than the relaxation rate of the polymer (Rdiff >> Rrelax), showing hindered solvent penetration; both anomalous and case II transport can be referred to as swelling-controlled drug release models;
- Super-case II transport, where drug transport is dependent mainly on macromolecular relaxation and erosion of polymer chains (relaxation-controlled drug release), resulting in fast solvent diffusion velocity, similar to that observed in the case I transport model.
3.10. Computational Studies
3.10.1. Molecular Modeling and Molecular Dynamics
3.10.2. Structure Optimization Methods
3.11. Other Analytical Methods
4. Conclusions
Author Contributions
Funding
Conflicts of Interest
References
- EudraVigilance eXtended Medicinal Product Dictionary (XEVMPD)—Pharmaceutical Dose Forms. Available online: https://www.ema.europa.eu/en/data-medicines-iso-idmp-standards-post-authorisation/reporting-requirements-marketing-authorisation-holders/guidance-documents-related-data-submission-authorised-medicines (accessed on 24 November 2023).
- Drug Formulation Market by Dosage Form, Indication, End User & Region|Forecast 2022 to 2032. Available online: https://www.futuremarketinsights.com/reports/drug-formulation-market (accessed on 24 November 2023).
- Oral Solid Dosage Pharmaceutical Formulation Market by Dosage Form, Drug Release Mechanism, Distribution Channel & Region|Forecast 2022 to 2032. Available online: https://www.futuremarketinsights.com/reports/oral-solid-dosage-pharmaceutical-formulation-market (accessed on 24 November 2023).
- Swaminathan, S.; Trotta, F. Cyclodextrin Nanosponges. In Nanosponges; Wiley: Hoboken, NJ, USA, 2019; pp. 27–57. [Google Scholar] [CrossRef]
- Gulati, S.; Nigam, A.; Kumar, S. Different Types of Nanosponges Used in Environmental Remediation. In Nanosponges for Environmental Remediation; Gulati, S., Ed.; Springer Nature: Cham, Switzerland, 2023; pp. 31–47. [Google Scholar] [CrossRef]
- Atchaya, J.; Girigoswami, A.; Girigoswami, K. Versatile Applications of Nanosponges in Biomedical Field: A Glimpse on SARS-CoV-2 Management. Bionanoscience 2022, 12, 1018–1031. [Google Scholar] [CrossRef]
- Prasad, M.; Lambe, U.P.; Brar, B.; Shah, I.; Manimegalai, J.; Ranjan, K.; Rao, R.; Kumar, S.; Mahant, S.; Khurana, S.K.; et al. Nanotherapeutics: An insight into healthcare and multi-dimensional applications in medical sector of the modern world. Biomed. Pharmacother. 2018, 97, 1521–1537. [Google Scholar] [CrossRef] [PubMed]
- Pushpalatha, R.; Selvamuthukumar, S.; Kilimozhi, D. Nanocarrier mediated combination drug delivery for chemotherapy—A review. J. Drug Deliv. Sci. Technol. 2017, 39, 362–371. [Google Scholar] [CrossRef]
- Jain, A.; Prajapati, S.K.; Kumari, A.; Mody, N.; Bajpai, M. Engineered nanosponges as versatile biodegradable carriers: An insight. J. Drug Deliv. Sci. Technol. 2020, 57, 101643. [Google Scholar] [CrossRef]
- Tiwari, K.; Bhattacharya, S. The ascension of nanosponges as a drug delivery carrier: Preparation, characterization, and applications. J. Mater. Sci. Mater. Med. 2022, 33, 28. [Google Scholar] [CrossRef]
- Abukhadra, M.R.; Refay, N.M.; Nadeem, A.; El-Sherbeeny, A.M.; Ibrahim, K.E. Insight into the role of integrated carbohydrate polymers (starch, chitosan, and beta-cyclodextrin) with mesoporous silica as carriers for ibuprofen drug; equilibrium and pharmacokinetic properties. Int. J. Biol. Macromol. 2020, 156, 537–547. [Google Scholar] [CrossRef]
- Lo Meo, P.; Lazzara, G.; Liotta, L.; Riela, S.; Noto, R. Cyclodextrin-calixarene co-polymers as a new class of nanosponges. Polym. Chem. 2014, 5, 4499–4510. [Google Scholar] [CrossRef]
- Xiao, P.; Corvini, P.F.X.; Dudal, Y.; Shahgaldian, P. Design and high-throughput synthesis of cyclodextrin-based polyurethanes with enhanced molecular recognition properties. Polym. Chem. 2013, 4, 942–946. [Google Scholar] [CrossRef]
- Saya, L.; Ratandeep; Bikaramjeet; Pooja. Cellulose-Based Nanosponges for Wastewater Remediation. In Nanosponges for Environmental Remediation; Gulati, S., Ed.; Springer Nature: Cham, Switzerland, 2023; pp. 355–382. [Google Scholar] [CrossRef]
- Øien-Ødegaard, S.; Shearer, G.C.; Lillerud, K.P.; Bordiga, S. Metal-organic Framework Sponges. In Nanosponges; Wiley: Hoboken, NJ, USA, 2019; pp. 59–121. [Google Scholar] [CrossRef]
- Feng, J.F.; Tan, M.; Zhang, S.; Li, B.J. Recent Advances of Porous Materials Based on Cyclodextrin. Macromol. Rapid Commun. 2021, 42, 2100497. [Google Scholar] [CrossRef]
- Li, D.; Ma, M. Nanoporous polymers: New nanosponge absorbent media. Filtr. Sep. 1999, 36, 26–28. [Google Scholar] [CrossRef]
- Ma, M.; Li, D.Q. New organic nanoporous polymers and their inclusion complexes. Chem. Mater. 1999, 11, 872–874. [Google Scholar] [CrossRef]
- Crini, G.; Fenyvesi, É.; Szente, L. Outstanding contribution of Professor Jozsef Szejtli to cyclodextrin applications in foods, cosmetics, drugs, chromatography and biotechnology: A review. Environ. Chem. Lett. 2021, 19, 2619–2641. [Google Scholar] [CrossRef]
- Crini, G. Review: A History of Cyclodextrins. Chem. Rev. 2014, 114, 10940–10975. [Google Scholar] [CrossRef] [PubMed]
- Loftsson, T.; Brewster, M.E. Pharmaceutical applications of cyclodextrins. 1. Drug solubilization and stabilization. J. Pharm. Sci. 1996, 85, 1017–1025. [Google Scholar] [CrossRef] [PubMed]
- Rajput, K.N.; Patel, K.C.; Trivedi, U.B. β-Cyclodextrin Production by Cyclodextrin Glucanotransferase from an Alkaliphile Microbacterium terrae KNR 9 Using Different Starch Substrates. Biotechnol. Res. Int. 2016, 2016, 2034359. [Google Scholar] [CrossRef]
- Osmani, R.A.; Kulkarni, P.; Manjunatha, S.; Gowda, V.; Hani, U.; Vaghela, R.; Bhosale, R. Cyclodextrin Nanosponges in Drug Delivery and Nanotherapeutics. In Environmental Nanotechnology; Dasgupta, N., Ranjan, S., Lichtfouse, E., Eds.; Environmental Chemistry for a Sustainable World Volume 14; Springer: Cham, Switzerland, 2018; Volume 1, pp. 279–342. [Google Scholar] [CrossRef]
- Deng, J.; Chen, Q.J.; Li, W.; Zuberi, Z.; Feng, J.X.; Lin, Q.L.; Ren, J.L.; Luo, F.J.; Ding, Q.M.; Zeng, X.X.; et al. Toward improvements for carrying capacity of the cyclodextrin-based nanosponges: Recent progress from a material and drug delivery. J. Mater. Sci. 2021, 56, 5995–6015. [Google Scholar] [CrossRef]
- Vyas, A.; Saraf, S.; Saraf, S. Cyclodextrin based novel drug delivery systems. J. Incl. Phenom. Macrocycl. Chem. 2008, 62, 23–42. [Google Scholar] [CrossRef]
- Chilajwar, S.V.; Pednekar, P.P.; Jadhav, K.R.; Gupta, G.J.C.; Kadam, V.J. Cyclodextrin-based nanosponges: A propitious platform for enhancing drug delivery. Expert Opin. Drug. Deliv. 2014, 11, 111–120. [Google Scholar] [CrossRef] [PubMed]
- Loftsson, T.; Olafsdottir, B.J.; Frioriksdottir, H.; Jonsdottir, S. Cyclodextrin complexation of NSAIDs—Psychicochemical characteristics. Eur. J. Pharm. Sci. 1993, 1, 95–101. [Google Scholar] [CrossRef]
- Fromming, K.H.; Szejtli, J. Cyclodextrins in Pharmacy; Kluwer Academic Publishers: Dordrecht, The Netherlands, 1993; pp. 1–18. [Google Scholar] [CrossRef]
- Utzeri, G.; Matias, P.M.C.; Murtinho, D.; Valente, A.J.M. Cyclodextrin-Based Nanosponges: Overview and Opportunities. Front. Chem. 2022, 10, 859406. [Google Scholar] [CrossRef]
- Szejtli, J. Past, present, and future of cyclodextrin research. Pure Appl. Chem. 2004, 76, 1825–1845. [Google Scholar] [CrossRef]
- Sherje, A.P.; Dravyakar, B.R.; Kadam, D.; Jadhav, M. Cyclodextrin-based nanosponges: A critical review. Carbohydr. Polym. 2017, 173, 37–49. [Google Scholar] [CrossRef]
- Kurkov, S.V.; Loftsson, T. Cyclodextrins. Int. J. Pharm. 2013, 453, 167–180. [Google Scholar] [CrossRef]
- Felton, L.A.; Popescu, C.; Wiley, C.; Esposito, E.X.; Lefevre, P.; Hopfinger, A.J. Experimental and Computational Studies of Physicochemical Properties Influence NSAID-Cyclodextrin Complexation. AAPS PharmSciTech 2014, 15, 872–881. [Google Scholar] [CrossRef]
- Nishikawa, S.; Kondo, M.; Kamimura, E.; Xing, S.Y. Ultrasonic relaxation associated with inclusion complex of drugs and beta-cyclodextrin. Bull. Chem. Soc. Jpn. 2007, 80, 694–698. [Google Scholar] [CrossRef]
- Del Valle, E.M.M. Cyclodextrins and their uses: A review. Process Biochem. 2004, 39, 1033–1046. [Google Scholar] [CrossRef]
- Jambhekar, S.S.; Breen, P. Cyclodextrins in pharmaceutical formulations I: Structure and physicochemical properties, formation of complexes, and types of complex. Drug Discov. Today 2016, 21, 356–362. [Google Scholar] [CrossRef] [PubMed]
- Ai, F.; Wang, J.; Li, Y.; Ma, Y. Effect of Drug Particle Size on Complexation, Physicochemical Properties and Dissolution of Cyclodextrin Inclusion Complexes. Indian J. Pharm. Sci. 2017, 79, 131–138. [Google Scholar] [CrossRef]
- Caldera, F.; Tannous, M.; Cavalli, R.; Zanetti, M.; Trotta, F. Evolution of Cyclodextrin Nanosponges. Int. J. Pharm. 2017, 531, 470–479. [Google Scholar] [CrossRef] [PubMed]
- Ahmed, R.Z.; Patil, G.; Zaheer, Z. Nanosponges—A completely new nano-horizon: Pharmaceutical applications and recent advances. Drug Dev. Ind. Pharm. 2013, 39, 1263–1272. [Google Scholar] [CrossRef] [PubMed]
- Szejtli, J. The properties and potential uses of cyclodextrin derivatives. J. Inclusion Phenom. Mol. Recognit. Chem. 1992, 14, 25–36. [Google Scholar] [CrossRef]
- Pawar, S.; Shende, P.; Trotta, F. Diversity of beta-cyclodextrin-based nanosponges for transformation of actives. Int. J. Pharm. 2019, 565, 333–350. [Google Scholar] [CrossRef] [PubMed]
- Allahyari, S.; Trotta, F.; Valizadeh, H.; Jelvehgari, M.; Zakeri-Milani, P. Cyclodextrin-based nanosponges as promising carriers for active agents. Expert Opin. Drug. Deliv. 2019, 16, 467–479. [Google Scholar] [CrossRef] [PubMed]
- Loftsson, T.; Brewster, M.E. Pharmaceutical applications of cyclodextrins: Basic science and product development. J. Pharm. Pharmacol. 2010, 62, 1607–1621. [Google Scholar] [CrossRef]
- Adeoye, O.; Cabral-Marques, H. Cyclodextrin nanosystems in oral drug delivery: A mini review. Int. J. Pharm. 2017, 531, 521–531. [Google Scholar] [CrossRef] [PubMed]
- Cavalli, R.; Trotta, F.; Tumiatti, W. Cyclodextrin-based nanosponges for drug delivery. J. Incl. Phenom. Macrocycl. Chem. 2006, 56, 209–213. [Google Scholar] [CrossRef]
- Rossi, B.; Caponi, S.; Castiglione, F.; Corezzi, S.; Fontana, A.; Giarola, M.; Mariotto, G.; Mele, A.; Petrillo, C.; Trotta, F.; et al. Networking Properties of Cyclodextrin-Based Cross-Linked Polymers Probed by Inelastic Light-Scattering Experiments. J. Phys. Chem. B 2012, 116, 5323–5327. [Google Scholar] [CrossRef]
- Pawar, S.; Shende, P. A Comprehensive Patent Review on beta-cyclodextrin Cross-linked Nanosponges for Multiple Applications. Recent Pat. Nanotechnol. 2020, 14, 75–89. [Google Scholar] [CrossRef]
- Trotta, F.; Zanetti, M.; Cavalli, R. Cyclodextrin-based nanosponges as drug carriers. Beilstein J. Org. Chem. 2012, 8, 2091–2099. [Google Scholar] [CrossRef]
- Brewster, M.E.; Loftsson, T. Cyclodextrins as pharmaccutical solubilizers. Adv. Drug Del. Rev. 2007, 59, 645–666. [Google Scholar] [CrossRef] [PubMed]
- Loftsson, T.; Jarho, P.; Másson, M.; Järvinen, T. Cyclodextrins in drug delivery. Expert Opin. Drug. Deliv. 2005, 2, 335–351. [Google Scholar] [CrossRef] [PubMed]
- Pawar, A.Y.; Naik, A.K.; Jadhav, K.R. Nanosponges: A Novel Drug Delivery System. Asian J. Pharm. 2016, 10, 456–463. [Google Scholar] [CrossRef]
- Flourie, B.; Molis, C.; Achour, L.; Dupas, H.; Hatat, C.; Rambaud, J.C. Fate of beta-cyclodextrin in the human intestine. J. Nutr. 1993, 123, 676–680. [Google Scholar] [CrossRef]
- Antenucci, R.N.; Palmer, J.K. Enzymatic degradation of alpha-cyclodextrins and beta-cyclodextrins by Bacteroides of the human colon. J. Agric. Food. Chem. 1984, 32, 1316–1321. [Google Scholar] [CrossRef]
- Osmani, R.A.M.; Bhosale, R.R.; Hani, U.; Vaghela, R.; Kulkami, P.K. Cyciodextrin Based Nanosponges: Impending Carters in Drug Delivery and Nanotherapeutics. Curr. Drug Ther. 2015, 10, 3–19. [Google Scholar] [CrossRef]
- Puskás, I.; Szente, L.; Szőcs, L.; Fenyvesi, É. Recent List of Cyclodextrin-Containing Drug Products. Period. Polytech. Chem. Eng. 2023, 67, 11–17. [Google Scholar] [CrossRef]
- Morin-Crini, N.; Crini, G. Environmental applications of water-insoluble beta-cyclodextrin-epichlorohydrin polymers. Prog. Polym. Sci. 2013, 38, 344–368. [Google Scholar] [CrossRef]
- Krabicova, I.; Appleton, S.L.; Tannous, M.; Hoti, G.; Caldera, F.; Pedrazzo, A.R.; Cecone, C.; Cavalli, R.; Trotta, F. History of Cyclodextrin Nanosponges. Polymers 2020, 12, 1122. [Google Scholar] [CrossRef]
- Appleton, S.L.; Tannous, M.; Argenziano, M.; Muntoni, E.; Rosa, A.C.; Rossi, D.; Caldera, F.; Scomparin, A.; Trotta, F.; Cavalli, R. Nanosponges as protein delivery systems: Insulin, a case study. Int. J. Pharm. 2020, 590, 119888. [Google Scholar] [CrossRef]
- Deshmukh, K.; Tanwar, Y.S.; Sharma, S.; Shende, P.; Cavalli, R. Functionalized nanosponges for controlled antibacterial and antihypocalcemic actions. Biomed. Pharmacother. 2016, 84, 485–494. [Google Scholar] [CrossRef]
- Omar, S.M.; Ibrahim, F.; Ismail, A. Formulation and evaluation of cyclodextrin-based nanosponges of griseofulvin as pediatric oral liquid dosage form for enhancing bioavailability and masking bitter taste. Saudi Pharm. J. 2020, 28, 349–361. [Google Scholar] [CrossRef]
- Deshmukh, K.; Tanwar, Y.S.; Shende, P.; Cavalli, R. Biomimetic estimation of glucose using non-molecular and molecular imprinted polymer nanosponges. Int. J. Pharm. 2015, 494, 244–248. [Google Scholar] [CrossRef] [PubMed]
- Nazerdeylami, S.; Ghasemi, J.B.; Ziarani, G.M.; Amiri, A.; Badiei, A. Direct monitoring of diclofenac using a supramolecular fluorescent approach based on beta-cyclodextrin nanosponge. J. Mol. Liq. 2021, 336, 116104. [Google Scholar] [CrossRef]
- Cavalli, R.; Akhter, A.K.; Bisazza, A.; Giustetto, P.; Trotta, F.; Vavia, P. Nanosponge formulations as oxygen delivery systems. Int. J. Pharm. 2010, 402, 254–257. [Google Scholar] [CrossRef]
- Trotta, F.; Cavalli, R.; Martina, K.; Biasizzo, M.; Vitillo, J.G.; Bordiga, S.; Vavia, P.; Ansari, K. Cyclodextrin nanosponges as effective gas carriers. J. Incl. Phenom. Macrocycl. Chem. 2011, 71, 189–194. [Google Scholar] [CrossRef]
- Femmino, S.; Penna, C.; Bessone, F.; Caldera, F.; Dhakar, N.; Cau, D.; Pagliaro, P.; Cavalli, R.; Trotta, F. alpha-Cyclodextrin and alpha-Cyclodextrin Polymers as Oxygen Nanocarriers to Limit Hypoxia/Reoxygenation Injury: Implications from an In Vitro Model. Polymers 2018, 10, 211. [Google Scholar] [CrossRef] [PubMed]
- Peila, R.; Scordino, P.; Shanko, D.B.; Caldera, F.; Trotta, F.; Ferri, A. Synthesis and characterization of beta-cyclodextrin nanosponges for N,N-diethyl-meta-toluamide complexation and their application on polyester fabrics. React. Funct. Polym. 2017, 119, 87–94. [Google Scholar] [CrossRef]
- Mihailiasa, M.; Caldera, F.; Li, J.M.; Peila, R.; Ferri, A.; Trotta, F. Preparation of functionalized cotton fabrics by means of melatonin loaded beta-cyclodextrin nanosponges. Carbohydr. Polym. 2016, 142, 24–30. [Google Scholar] [CrossRef]
- Anandam, S.; Selvamuthukumar, S. Optimization of microwave-assisted synthesis of cyclodextrin nanosponges using response surface methodology. J. Porous Mater. 2014, 21, 1015–1023. [Google Scholar] [CrossRef]
- Singh, P.; Ren, X.H.; Guo, T.; Wu, L.; Shakya, S.; He, Y.P.; Wang, C.F.; Maharjan, A.; Singh, V.; Zhang, J.W. Biofunctionalization of beta-cyclodextrin nanosponges using cholesterol. Carbohydr. Polym. 2018, 190, 23–30. [Google Scholar] [CrossRef]
- Singh, V.; Xu, J.H.; Wu, L.; Liu, B.T.; Guo, T.; Guo, Z.; York, P.; Gref, R.; Zhang, J.W. Ordered and disordered cyclodextrin nanosponges with diverse physicochemical properties. RSC Adv. 2017, 7, 23759–23764. [Google Scholar] [CrossRef]
- Hoti, G.; Caldera, F.; Cecone, C.; Pedrazzo, A.R.; Anceschi, A.; Appleton, S.L.; Monfared, Y.K.; Trotta, F. Effect of the Cross-Linking Density on the Swelling and Rheological Behavior of Ester-Bridged beta-Cyclodextrin Nanosponges. Materials 2021, 14, 478. [Google Scholar] [CrossRef] [PubMed]
- Pedrazzo, A.R.; Caldera, F.; Zanetti, M.; Appleton, S.L.; Dahkar, N.K.; Trotta, F. Mechanochemical green synthesis of hyper-crosslinked cyclodextrin polymers. Beilstein J. Org. Chem. 2020, 16, 1554–1563. [Google Scholar] [CrossRef] [PubMed]
- Gangadharappa, H.V.; Prasad, S.M.C.; Singh, R.P. Formulation, in vitro and in vivo evaluation of celecoxib nanosponge hydrogels for topical application. J. Drug Deliv. Sci. Technol. 2017, 41, 488–501. [Google Scholar] [CrossRef]
- Shende, P.; Kulkarni, Y.A.; Gaud, R.S.; Deshmukh, K.; Cavalli, R.; Trotta, F.; Caldera, F. Acute and Repeated Dose Toxicity Studies of Different beta-Cyclodextrin-Based Nanosponge Formulations. J. Pharm. Sci. 2015, 104, 1856–1863. [Google Scholar] [CrossRef] [PubMed]
- Desai, D.; Shende, P. Drug-Free Cyclodextrin-Based Nanosponges for Antimicrobial Activity. J. Pharm. Innov. 2021, 16, 258–268. [Google Scholar] [CrossRef]
- Pedrazzo, A.R.; Trotta, F.; Hoti, G.; Cesano, F.; Zanetti, M. Sustainable mechanochemical synthesis of beta-clodextrin polymers by twin screw extrusion. Environ. Sci. Pollut. Res. Int. 2022, 29, 251–263. [Google Scholar] [CrossRef]
- Swaminathan, S.; Pastero, L.; Serpe, L.; Trotta, F.; Vavia, P.; Aquilano, D.; Trotta, M.; Zara, G.; Cavalli, R. Cyclodextrin-based nanosponges encapsulating camptothecin: Physicochemical characterization, stability and cytotoxicity. Eur. J. Pharm. Biopharm. 2010, 74, 193–201. [Google Scholar] [CrossRef]
- Tejashri, G.; Amrita, B.; Darshana, J. Cyclodextrin based nanosponges for pharmaceutical use: A review. Acta Pharm. 2013, 63, 335–358. [Google Scholar] [CrossRef]
- Allahyari, S.; Valizadeh, H.; Roshangar, L.; Mahmoudian, M.; Trotta, F.; Caldera, F.; Jelvehgari, M.; Zakeri-Milani, P. Preparation and characterization of cyclodextrin nanosponges for bortezomib delivery. Expert Opin. Drug. Deliv. 2020, 17, 1807–1816. [Google Scholar] [CrossRef]
- Allahyari, S.; Esmailnezhad, N.; Valizadeh, H.; Ghorbani, M.; Jelvehgari, M.; Ghazi, F.; Zakeri-Milani, P. In-vitro characterization and cytotoxicity study of flutamide loaded cyclodextrin nanosponges. J. Drug Deliv. Sci. Technol. 2021, 61, 102275. [Google Scholar] [CrossRef]
- Gaber, D.A.; Radwan, M.A.; Alzughaibi, D.A.; Alail, J.A.; Aljumah, R.S.; Aloqla, R.M.; Alkhalifah, S.A.; Abdoun, S.A. Formulation and evaluation of Piroxicam nanosponge for improved internal solubility and analgesic activity. Drug Deliv. 2023, 30, 2174208. [Google Scholar] [CrossRef] [PubMed]
- Yasayan, G.; Sert, B.S.; Tatar, E.; Kucukguzel, I. Fabrication and characterisation studies of cyclodextrin-based nanosponges for sulfamethoxazole delivery. J. Incl. Phenom. Macrocycl. Chem. 2020, 97, 175–186. [Google Scholar] [CrossRef]
- Aldawsari, M.F.; Alhowail, A.H.; Anwer, M.K.; Ahmed, M.M. Development of Diphenyl carbonate-Crosslinked Cyclodextrin Based Nanosponges for Oral Delivery of Baricitinib: Formulation, Characterization and Pharmacokinetic Studies. Int. J. Nanomedicine 2023, 18, 2239–2251. [Google Scholar] [CrossRef] [PubMed]
- Amin, O.M.; Ammar, A.; Eladawy, S.A. Febuxostat loaded beta-cyclodextrin based nanosponge tablet: An in vitro and in vivo evaluation. J. Pharm. Investig. 2020, 50, 399–411. [Google Scholar] [CrossRef]
- Deshmukh, K.; Shende, P. Toluene diisocyanate cross-linked beta-cyclodextrin nanosponges as a pH-sensitive carrier for naproxen. Mater. Res. Express 2018, 5, 075088. [Google Scholar] [CrossRef]
- Osmani, R.A.M.; Kulkarni, P.K.; Shanmuganathan, S.; Hani, U.; Srivastava, A.; Prerana, M.; Shinde, C.G.; Bhosale, R.R. A 32 full factorial design for development and characterization of a nanosponge-based intravaginal in situ gelling system for vulvovaginal candidiasis. RSC Adv. 2016, 6, 18737–18750. [Google Scholar] [CrossRef]
- Shringirishi, M.; Mahor, A.; Gupta, R.; Prajapati, S.K.; Bansal, K.; Kesharwani, P. Fabrication and characterization of nifedipine loaded beta-cyclodextrin nanosponges: An in vitro and in vivo evaluation. J. Drug Deliv. Sci. Technol. 2017, 41, 344–350. [Google Scholar] [CrossRef]
- Zainuddin, R.; Zaheer, Z.; Sangshetti, J.N.; Momin, M. Enhancement of oral bioavailability of anti-HIV drug rilpivirine HCl through nanosponge formulation. Drug Dev. Ind. Pharm. 2017, 43, 2076–2084. [Google Scholar] [CrossRef]
- Shende, P.K.; Trotta, F.; Gaud, R.S.; Deshmukh, K.; Cavalli, R.; Biasizzo, M. Influence of different techniques on formulation and comparative characterization of inclusion complexes of ASA with beta-cyclodextrin and inclusion complexes of ASA with PMDA cross-linked beta-cyclodextrin nanosponges. J. Incl. Phenom. Macrocycl. Chem. 2012, 74, 447–454. [Google Scholar] [CrossRef]
- Hayiyana, Z.; Choonara, Y.E.; Makgotloe, A.; du Tait, L.C.; Kumar, P.; Pillay, V. Ester-Based Hydrophilic Cyclodextrin Nanosponges for Topical Ocular Drug Delivery. Curr. Pharm. Des. 2016, 22, 6988–6997. [Google Scholar] [CrossRef]
- Gabr, M.M.; Mortada, S.M.; Sallam, M.A. Carboxylate cross-linked cyclodextrin: A nanoporous scaffold for enhancement of rosuvastatin oral bioavailability. Eur. J. Pharm. Sci. 2018, 111, 1–12. [Google Scholar] [CrossRef]
- Trotta, F.; Caldera, F.; Cavalli, R.; Soster, M.; Riedo, C.; Biasizzo, M.; Barretta, G.U.; Balzano, F.; Brunella, V. Molecularly imprinted cyclodextrin nanosponges for the controlled delivery of L-DOPA: Perspectives for the treatment of Parkinson’s disease. Expert Opin. Drug. Deliv. 2016, 13, 1671–1680. [Google Scholar] [CrossRef] [PubMed]
- Mashaqbeh, H.; Obaidat, R.; Al-Shar’i, N.; El-Elimat, T.; Alnabulsi, S. Weak complexation of 5-fluorouracil with beta-cyclodextrin, carbonate, and dianhydride crosslinked beta-cyclodextrin: In vitro and in silico studies. Res. Pharm. Sci. 2022, 17, 334–349. [Google Scholar] [CrossRef]
- Sherje, A.P.; Surve, A.; Shende, P. CDI cross-linked -cyclodextrin nanosponges of paliperidone: Synthesis and physicochemical characterization. J. Mater. Sci. Mater. Med. 2019, 30, 74. [Google Scholar] [CrossRef]
- Abou Taleb, S.; Darwish, A.B.; Abood, A.; Mohamed, A.M. Investigation of a new horizon antifungal activity with enhancing the antimicrobial efficacy of ciprofloxacin and its binary mixture via their encapsulation in nanoassemblies: In vitro and in vivo evaluation. Drug Dev. Res. 2020, 81, 374–388. [Google Scholar] [CrossRef] [PubMed]
- Kumar, S.; Prasad, M.; Rao, R. Topical delivery of clobetasol propionate loaded nanosponge hydrogel for effective treatment of psoriasis: Formulation, physicochemical characterization, antipsoriatic potential and biochemical estimation. Mater. Sci. Eng. C Mater. Biol. Appl. 2021, 119, 111605. [Google Scholar] [CrossRef] [PubMed]
- Suvarna, V.; Singh, V.; Sharma, D.; Murahari, M. Experimental and computational insight of the supramolecular complexes of Irbesartan with beta-cyclodextrin based nanosponges. J. Drug Deliv. Sci. Technol. 2021, 63, 102494. [Google Scholar] [CrossRef]
- Dali, P.; Shende, P. Inclusion complex of cyclodextrin with ergotamine and evaluation of cyclodextrin-based nanosponges. J. Incl. Phenom. Macrocycl. Chem. 2022, 102, 669–682. [Google Scholar] [CrossRef]
- Zidan, M.F.; Ibrahim, H.M.; Afouna, M.I.; Ibrahim, E.A. In vitro and in vivo evaluation of cyclodextrin-based nanosponges for enhancing oral bioavailability of atorvastatin calcium. Drug Dev. Ind. Pharm. 2018, 44, 1243–1253. [Google Scholar] [CrossRef]
- Swaminathan, S.; Vavia, P.R.; Trotta, F.; Cavalli, R.; Tumbiolo, S.; Bertinetti, L.; Coluccia, S. Structural evidence of differential forms of nanosponges of beta-cyclodextrin and its effect on solubilization of a model drug. J. Incl. Phenom. Macrocycl. Chem. 2013, 76, 201–211. [Google Scholar] [CrossRef]
- Lembo, D.; Swaminathan, S.; Donalisio, M.; Civra, A.; Pastero, L.; Aquilano, D.; Vavia, P.; Trotta, F.; Cavalli, R. Encapsulation of Acyclovir in new carboxylated cyclodextrin- based nanosponges improves the agent’s antiviral efficacy. Int. J. Pharm. 2013, 443, 262–272. [Google Scholar] [CrossRef]
- Shoaib, Q.U.A.; Latif, S.; Ijaz, Q.A.; Afzal, H.; Siddique, M.I.; Hussain, A.; Arshad, M.S.; Bukhari, N.I.; Abbas, N. Solubility and dissolution rate enhancement of ibuprofen by cyclodextrin based carbonate nanosponges. Pak. J. Pharm. Sci. 2021, 34, 1045–1055. [Google Scholar] [CrossRef]
- Mendes, C.; Meirelles, G.C.; Barp, C.G.; Assreuy, J.; Silva, M.A.S.; Ponchel, G. Cyclodextrin based nanosponge of norfloxacin: Intestinal permeation enhancement and improved antibacterial activity. Carbohydr. Polym. 2018, 195, 586–592. [Google Scholar] [CrossRef]
- Torne, S.; Darandale, S.; Vavia, P.; Trotta, F.; Cavalli, R. Cyclodextrin-based nanosponges: Effective nanocarrier for Tamoxifen delivery. Pharm. Dev. Technol. 2013, 18, 619–625. [Google Scholar] [CrossRef]
- Rao, M.R.P.; Shirsath, C. Enhancement of Bioavailability of Non-nucleoside Reverse Transciptase Inhibitor Using Nanosponges. AAPS PharmSciTech 2017, 18, 1728–1738. [Google Scholar] [CrossRef]
- Dora, C.P.; Trotta, F.; Kushwah, V.; Devasari, N.; Singh, C.; Suresh, S.; Jain, S. Potential of erlotinib cyclodextrin nanosponge complex to enhance solubility, dissolution rate, in vitro cytotoxicity and oral bioavailability. Carbohydr. Polym. 2016, 137, 339–349. [Google Scholar] [CrossRef]
- Rao, M.R.P.; Chaudhari, J.; Trotta, F.; Caldera, F. Investigation of Cyclodextrin-Based Nanosponges for Solubility and Bioavailability Enhancement of Rilpivirine. AAPS PharmSciTech 2018, 19, 2358–2369. [Google Scholar] [CrossRef] [PubMed]
- Rao, M.R.P.; Bhingole, R.C. Nanosponge-based pediatric-controlled release dry suspension of Gabapentin for reconstitution. Drug Dev. Ind. Pharm. 2015, 41, 2029–2036. [Google Scholar] [CrossRef] [PubMed]
- Shende, P.K.; Gaud, R.S.; Bakal, R.; Patil, D. Effect of inclusion complexation of meloxicam with beta-cyclodextrin- and beta-cyclodextrin-based nanosponges on solubility, in vitro release and stability studies. Colloids Surf. B. Biointerfaces 2015, 136, 105–110. [Google Scholar] [CrossRef] [PubMed]
- Vij, M.; Dand, N.; Kumar, L.; Wadhwa, P.; Wani, S.U.D.; Mahdi, W.A.; Alshehri, S.; Alam, P.; Shakeel, F. Optimisation of a Greener-Approach for the Synthesis of Cyclodextrin-Based Nanosponges for the Solubility Enhancement of Domperidone, a BCS Class II Drug. Pharmaceuticals 2023, 16, 567. [Google Scholar] [CrossRef] [PubMed]
- Shende, P.; Chaphalkar, R.; Deshmukh, K.; Gaud, R.S. Physicochemical Investigation of Engineered Nanosuspensions Containing Model Drug, Lansoprazole. J. Dispersion Sci. Technol. 2016, 37, 504–511. [Google Scholar] [CrossRef]
- Clemente, N.; Argenziano, M.; Gigliotti, C.L.; Ferrara, B.; Boggio, E.; Chiocchetti, A.; Caldera, F.; Trotta, F.; Benetti, E.; Annaratone, L.; et al. Paclitaxel-Loaded Nanosponges Inhibit Growth and Angiogenesis in Melanoma Cell Models. Front. Pharmacol. 2019, 10, 776. [Google Scholar] [CrossRef] [PubMed]
- Swaminathan, S.; Vavia, P.R.; Trotta, F.; Cavalli, R. Nanosponges Encapsulating Dexamethasone for Ocular Delivery: Formulation Design, Physicochemical Characterization, Safety and Corneal Permeability Assessment. J. Biomed. Nanotechnol. 2013, 9, 998–1007. [Google Scholar] [CrossRef] [PubMed]
- Srivastava, S.; Mahor, A.; Singh, G.; Bansal, K.; Singh, P.P.; Gupta, R.; Dutt, R.; Alanazi, A.M.; Khan, A.A.; Kesharwani, P. Nanotechnology Formulation Development, In Vitro and In Vivo Evaluation of Topical Hydrogel Formulation of Econazole Nitrate-Loaded beta-Cyclodextrin Nanosponges. J. Pharm. Sci. 2021, 110, 3702–3714. [Google Scholar] [CrossRef] [PubMed]
- Trotta, F.; Cavalli, R. Characterization and Applications of New Hyper-Cross-Linked Cyclodextrins. Compos. Interfaces 2009, 16, 39–48. [Google Scholar] [CrossRef]
- Mognetti, B.; Barberis, A.; Marino, S.; Berta, G.; De Francia, S.; Trotta, F.; Cavalli, R. In vitro enhancement of anticancer activity of paclitaxel by a Cremophor free cyclodextrin-based nanosponge formulation. J. Incl. Phenom. Macrocycl. Chem. 2012, 74, 201–210. [Google Scholar] [CrossRef]
- Argenziano, M.; Haimhoffer, A.; Bastiancich, C.; Jicsinszky, L.; Caldera, F.; Trotta, F.; Scutera, S.; Alotto, D.; Fumagalli, M.; Musso, T.; et al. In Vitro Enhanced Skin Permeation and Retention of Imiquimod Loaded in -Cyclodextrin Nanosponge Hydrogel. Pharmaceutics 2019, 11, 138. [Google Scholar] [CrossRef]
- Banjare, N.; Gautam, L.; Behera, C.; Gupta, P.N.; Vyas, S.; Vyas, S.P. Cyclodextrin nanosponges based site-retentive controlled release system for treatment of rheumatic arthritis. J. Drug Deliv. Sci. Technol. 2020, 60, 101973. [Google Scholar] [CrossRef]
- Kamble, M.; Zaheer, Z.; Mokale, S.; Zainuddin, R. Formulation Optimization and Biopharmaceutical Evaluation of Imatinib Mesylate Loaded β-cyclodextrin Nanosponges. Pharm. Nanotechnol. 2019, 7, 343–361. [Google Scholar] [CrossRef]
- Ansari, K.A.; Torne, S.J.; Vavia, P.R.; Trotta, F.; Cavalli, R. Paclitaxel Loaded Nanosponges: In-Vitro Characterization and Cytotoxicity Study on MCF-7 Cell Line Culture. Curr. Drug Deliv. 2011, 8, 194–202. [Google Scholar] [CrossRef] [PubMed]
- Argenziano, M.; Gigliotti, C.L.; Clemente, N.; Boggio, E.; Ferrara, B.; Trotta, F.; Pizzimenti, S.; Barrera, G.; Boldorini, R.; Bessone, F.; et al. Improvement in the Anti-Tumor Efficacy of Doxorubicin Nanosponges in In Vitro and in Mice Bearing Breast Tumor Models. Cancers 2020, 12, 162. [Google Scholar] [CrossRef]
- Loftsson, T.; Hreinsdóttir, D.; Másson, M. Evaluation of cyclodextrin solubilization of drugs. Int. J. Pharm. 2005, 302, 18–28. [Google Scholar] [CrossRef] [PubMed]
- Loftsson, T. Cyclodextrins and the Biopharmaceutics classification system of drugs. J. Incl. Phenom. Macrocycl. Chem. 2002, 44, 63–67. [Google Scholar] [CrossRef]
- Khalid, Q.; Ahmad, M.; Minhas, M.U.; Batool, F.; Malik, N.S.; Rehman, M. Novel beta-cyclodextrin nanosponges by chain growth condensation for solubility enhancement of dexibuprofen: Characterization and acute oral toxicity studies. J. Drug Deliv. Sci. Technol. 2021, 61, 102089. [Google Scholar] [CrossRef]
- Kumar, S.; Rao, R. Analytical tools for cyclodextrin nanosponges in pharmaceutical field: A review. J. Incl. Phenom. Macrocycl. Chem. 2019, 94, 11–30. [Google Scholar] [CrossRef]
- Saokham, P.; Muankaew, C.; Jansook, P.; Loftsson, T. Solubility of Cyclodextrins and Drug/Cyclodextrin Complexes. Molecules 2018, 23, 1161. [Google Scholar] [CrossRef]
- Kfoury, M.; Landy, D.; Fourmentin, S. Characterization of Cyclodextrin/Volatile Inclusion Complexes: A Review. Molecules 2018, 23, 1204. [Google Scholar] [CrossRef]
- Higuchi, T.; Connors, K.A. Phase solubility techniques. Adv. Anal. Chem. Instrum. 1965, 4, 117–212. [Google Scholar]
- Loftsson, T.; Masson, M.; Brewster, M.E. Self-association of cyclodextrins and cyclodextrin complexes. J. Pharm. Sci. 2004, 93, 1091–1099. [Google Scholar] [CrossRef]
- Loftsson, T.; Magnusdottir, A.; Masson, M.; Sigurjonsdottir, J.F. Self-association and cyclodextrin solubilization of drugs. J. Pharm. Sci. 2002, 91, 2307–2316. [Google Scholar] [CrossRef]
- Jambhekar, S.S.; Breen, P. Cyclodextrins in pharmaceutical formulations II: Solubilization, binding constant, and complexation efficiency. Drug Discov. Today 2016, 21, 363–368. [Google Scholar] [CrossRef]
- Loftsson, T.; Brewster, M.E. Cyclodextrins as functional excipients: Methods to enhance complexation efficiency. J. Pharm. Sci. 2012, 101, 3019–3032. [Google Scholar] [CrossRef]
- Pecora, R. Dynamic light scattering measurement of nanometer particles in liquids. J. Nanopart. Res. 2000, 2, 123–131. [Google Scholar] [CrossRef]
- Singireddy, A.; Pedireddi, S.R.; Nimmagadda, S.; Subramanian, S. Beneficial effects of microwave assisted heating versus conventional heating in synthesis of cyclodextrin based nanosponges. Mater. Today. Proc. 2016, 3, 3951–3959. [Google Scholar] [CrossRef]
- Yakupova, L.R.; Skuredina, A.A.; Markov, P.O.; Le-Deygen, I.M.; Kudryashova, E.V. Cyclodextrin Polymers as a Promising Drug Carriers for Stabilization of Meropenem Solutions. Appl. Sci. 2023, 13, 3608. [Google Scholar] [CrossRef]
- Skuredina, A.A.; Yakupova, L.R.; Kopnova, T.Y.; Le-Deygen, I.M.; Belogurova, N.G.; Kudryashova, E.V. Cyclodextrins and Their Polymers Affect Human Serum Albumin’s Interaction with Drugs Used in the Treatment of Pulmonary Infections. Pharmaceutics 2023, 15, 1598. [Google Scholar] [CrossRef]
- Yakupova, L.R.; Skuredina, A.A.; Kopnova, T.Y.; Kudryashova, E.V.; Jung, S.H. In Vitro Biological Properties of Cyclodextrin-Based Polymers: Interaction with Human Serum Albumin, Red Blood Cells and Bacteria. Polysaccharides 2023, 4, 343–357. [Google Scholar] [CrossRef]
- Clemente, N.; Boggio, E.; Gigliotti, L.C.; Raineri, D.; Ferrara, B.; Miglio, G.; Argenziano, M.; Chiocchetti, A.; Cappellano, G.; Trotta, F.; et al. Immunotherapy of experimental melanoma with ICOS-Fc loaded in biocompatible and biodegradable nanoparticles. J. Control. Release 2020, 320, 112–124. [Google Scholar] [CrossRef] [PubMed]
- Rossi, B.; D’Amico, F.; Masciovecchio, C. Vibrational Spectroscopic Methods for Nanosponges. In Nanosponges; Wiley: Hoboken, NJ, USA, 2019; pp. 227–261. [Google Scholar] [CrossRef]
- Singireddy, A.; Pedireddi, S.R.; Subramanian, S. Optimization of reaction parameters for synthesis of Cyclodextrin nanosponges in controlled nanoscopic size dimensions. J. Polym. Res. 2019, 26, 93. [Google Scholar] [CrossRef]
- Adeoye, O.; Bartolo, I.; Conceicao, J.; da Silva, A.B.; Duarte, N.; Francisco, A.P.; Taveira, N.; Cabral-Marques, H. Pyromellitic dianhydride crosslinked soluble cyclodextrin polymers: Synthesis, lopinavir release from sub-micron sized particles and anti-HIV-1 activity. Int. J. Pharm. 2020, 583, 119356. [Google Scholar] [CrossRef]
- Pawar, S.; Shende, P. Design and optimization of cyclodextrin-based nanosponges of antimalarials using central composite design for dry suspension. J. Incl. Phenom. Macrocycl. Chem. 2021, 99, 169–183. [Google Scholar] [CrossRef]
- Castiglione, F.; Crupi, V.; Majolino, D.; Mele, A.; Panzeri, W.; Rossi, B.; Trotta, F.; Venuti, V. Vibrational dynamics and hydrogen bond properties of beta-CD nanosponges: An FTIR-ATR, Raman and solid-state NMR spectroscopic study. J. Incl. Phenom. Macrocycl. Chem. 2012, 75, 247–254. [Google Scholar] [CrossRef]
- Venuti, V.; Rossi, B.; D’Amico, F.; Mele, A.; Castiglione, F.; Punta, C.; Melone, L.; Crupi, V.; Majolino, D.; Trotta, F.; et al. Combining Raman and infrared spectroscopy as a powerful tool for the structural elucidation of cyclodextrin-based polymeric hydrogels. Phys. Chem. Chem. Phys. 2015, 17, 10274–10282. [Google Scholar] [CrossRef]
- Castiglione, F.; Crupi, V.; Majolino, D.; Mele, A.; Melone, L.; Panzeri, W.; Punta, C.; Rossi, B.; Trotta, F.; Venuti, V. Gel-sol evolution of cyclodextrin-based nanosponges: Role of the macrocycle size. J. Incl. Phenom. Macrocycl. Chem. 2014, 80, 77–83. [Google Scholar] [CrossRef]
- Castiglione, F.; Crupi, V.; Majolino, D.; Mele, A.; Rossi, B.; Trotta, F.; Venuti, V. Effect of Cross-Linking Properties on the Vibrational Dynamics of Cyclodextrins-Based Polymers: An Experimental-Numerical Study. J. Phys. Chem. B 2012, 116, 7952–7958. [Google Scholar] [CrossRef] [PubMed]
- Crupi, V.; Majolino, D.; Mele, A.; Melone, L.; Punta, C.; Rossi, B.; Toraldo, F.; Trotta, F.; Venuti, V. Direct evidence of gel-sol transition in cyclodextrin-based hydrogels as revealed by FTIR-ATR spectroscopy. Soft Matter 2014, 10, 2320–2326. [Google Scholar] [CrossRef] [PubMed]
- Trotta, F.; Caldera, F.; Cavalli, R.; Mele, A.; Punta, C.; Melone, L.; Castiglione, F.; Rossi, B.; Ferro, M.; Crupi, V.; et al. Synthesis and characterization of a hyper-branched water-soluble beta-cyclodextrin polymer. Beilstein J. Org. Chem. 2014, 10, 2586–2593. [Google Scholar] [CrossRef] [PubMed]
- Castiglione, F.; Crupi, V.; Majolino, D.; Mele, A.; Rossi, B.; Trotta, F.; Venuti, V. Inside New Materials: An Experimental Numerical Approach for the Structural Elucidation of Nanoporous Cross-Linked Polymers. J. Phys. Chem. B 2012, 116, 13133–13140. [Google Scholar] [CrossRef] [PubMed]
- Crupi, V.; Fontana, A.; Giarola, M.; Majolino, D.; Mariotto, G.; Mele, A.; Melone, L.; Punta, C.; Rossi, B.; Trotta, F.; et al. Connection between the vibrational dynamics and the cross-linking properties in cyclodextrins-based polymers. J. Raman Spectrosc. 2013, 44, 1457–1462. [Google Scholar] [CrossRef]
- Tilgner, M.; Vater, T.S.; Habbel, P.; Cheng, L.L. High-Resolution Magic Angle Spinning (HRMAS) NMR Methods in Metabolomics. In NMR-Based Metabolomics: Methods and Protocols; Humana: New York, NY, USA, 2019; Volume 2037, pp. 49–67. [Google Scholar] [CrossRef]
- Ferro, M.; Castiglione, F.; Pastori, N.; Punta, C.; Melone, L.; Panzeri, W.; Rossi, B.; Trotta, F.; Mele, A. Dynamics and interactions of ibuprofen in cyclodextrin nanosponges by solid-state NMR spectroscopy. Beilstein J. Org. Chem. 2017, 13, 182–194. [Google Scholar] [CrossRef] [PubMed]
- Lu, Y.; Kim, S.; Park, K. In vitro-in vivo correlation: Perspectives on model development. Int. J. Pharm. 2011, 418, 142–148. [Google Scholar] [CrossRef]
- Malekjani, N.; Jafari, S.M. Modeling the release of food bioactive ingredients from carriers/nanocarriers by the empirical, semiempirical, and mechanistic models. Comp. Rev. Food Sci. Food Saf. 2021, 20, 3–47. [Google Scholar] [CrossRef] [PubMed]
- Bajpai, A.K.; Shukla, S.K.; Bhanu, S.; Kankane, S. Responsive polymers in controlled drug delivery. Prog. Polym. Sci. 2008, 33, 1088–1118. [Google Scholar] [CrossRef]
- Bruschi, M.L. Mathematical models of drug release. In Strategies to Modify the Drug Release from Pharmaceutical Systems; Bruschi, M.L., Ed.; Woodhead Publishing: Sawston, UK, 2015; pp. 63–86. [Google Scholar] [CrossRef]
- Korsmeyer, R.W.; Gurny, R.; Doelker, E.; Buri, P.; Peppas, N.A. Mechanisms of solute release from porous hydrophilic polymers. Int. J. Pharm. 1983, 15, 25–35. [Google Scholar] [CrossRef]
- Ritger, P.L.; Peppas, N.A. A simple equation for description of solute release II. Fickian and anomalous release from swellable devices. J. Control. Release 1987, 5, 37–42. [Google Scholar] [CrossRef]
- Higuchi, T. Rate of release of medicaments from ointment bases containing drugs in suspensions. J. Pharm. Sci. 1961, 50, 874–875. [Google Scholar] [CrossRef] [PubMed]
- Baker, R.W.; Lonsdale, H.K. Controlled release: Mechanisms and rates. In Controlled Release of Biologically Active Agents; Tanquary, A.C., Lacey, R.E., Eds.; Plenum Press: New York, NY, USA, 1974; pp. 15–72. [Google Scholar]
- Hixson, A.W.; Crowell, J.H. Dependence of reaction velocity upon surface and agitation I—Theoretical consideration. Ind. Eng. Chem. 1931, 23, 923–931. [Google Scholar] [CrossRef]
- Hopfenberg, H.B. Controlled release from erodible slabs, cylinders, and spheres. ACS Symp. Ser. 1976, 33, 26–32. [Google Scholar] [CrossRef]
- Cooney, D.O. Effect of geometry on the dissolution of pharmaceutical tablets and other solids: Surface detachment kinetics controlling. AIChE J. 1972, 18, 446–449. [Google Scholar] [CrossRef]
- Weibull, W. A statistical distribution function of wide applicability. J. Appl. Mech. Trans. ASME 1951, 18, 293–297. [Google Scholar] [CrossRef]
- Langenbucher, F. Linearization of dissolution rate curves by the Weibull distribution. J. Pharm. Pharmacol. 1972, 24, 979–981. [Google Scholar] [CrossRef]
- Masaro, L.; Zhu, X.X. Physical models of diffusion for polymer solutions, gels and solids. Prog. Polym. Sci. 1999, 24, 731–775. [Google Scholar] [CrossRef]
- Pivato, R.V.; Rossi, F.; Ferro, M.; Castiglione, F.; Trotta, F.; Mele, A. beta-Cyclodextrin Nanosponge Hydrogels as Drug Delivery Nanoarchitectonics for Multistep Drug Release Kinetics. ACS Appl. Polym. Mater. 2021, 3, 6562–6571. [Google Scholar] [CrossRef]
- Costa, P.; Manuel, J.; Lobo, S. Modeling and comparison of dissolution profiles. Eur. J. Pharm. Sci. 2001, 13, 123–133. [Google Scholar] [CrossRef]
- Colpo, J.C.; Pigatto, C.; Brizuela, N.; Aragón, J.; dos Santos, L.A.L. Antibiotic and anesthetic drug release from double-setting α-TCP cements. J. Mater. Sci. 2018, 53, 7112–7124. [Google Scholar] [CrossRef]
- Peppas, N.A.; Sahlin, J.J. A simple equation for the description of solute release. III. Coupling of diffusion and relaxation. Int. J. Pharm. 1989, 57, 169–172. [Google Scholar] [CrossRef]
- Dash, S.; Murthy, P.N.; Nath, L.; Chowdhury, P. Kinteic modeling on drug release from controlled drug delivery systems. Acta Pol. Pharm. 2010, 67, 217–223. Available online: https://www.ptfarm.pl/pub/File/Acta_Poloniae/2010/3/217.pdf (accessed on 11 May 2023). [PubMed]
- Raffaini, G.; Ganazzoli, F.; Mele, A.; Castiglione, F. A molecular dynamics study of cyclodextrin nanosponge models. J. Incl. Phenom. Macrocycl. Chem. 2013, 75, 263–268. [Google Scholar] [CrossRef]
- Mele, A.; Castiglione, F.; Malpezzi, L.; Ganazzoli, F.; Raffaini, G.; Trotta, F.; Rossi, B.; Fontana, A.; Giunchi, G. HR MAS NMR, powder XRD and Raman spectroscopy study of inclusion phenomena in beta CD nanosponges. J. Incl. Phenom. Macrocycl. Chem. 2011, 69, 403–409. [Google Scholar] [CrossRef]
- Raffaini, G.; Ganazzoli, F. Understanding Surface Interaction and Inclusion Complexes between Piroxicam and Native or Crosslinked beta-Cyclodextrins: The Role of Drug Concentration. Molecules 2020, 25, 2848. [Google Scholar] [CrossRef] [PubMed]
- Pushpalatha, R.; Selvamuthukumar, S.; Kilimozhi, D. Hierarchy analysis of different cross-linkers used for the preparation of cross-linked cyclodextrin as drug nanocarriers. Chem. Eng. Commun. 2018, 205, 759–771. [Google Scholar] [CrossRef]
- Desai, C.; Prabhakar, B. Nano-amorphous composites of cilostazol-HP-β-CD inclusion complexes: Physicochemical characterization, structure elucidation, thermodynamic studies and in vitro evaluation. J. Incl. Phenom. Macrocycl. Chem. 2015, 81, 175–191. [Google Scholar] [CrossRef]










| Influential Factor | Influenced Factor | Result | Examples of Drug–CDNS Complexes | |||||
|---|---|---|---|---|---|---|---|---|
| β-CD:CDI | β-CD:DPC | β-CD:PMDA | β-CD:TDI | 2-HP-β-CD:DMC | 2-HP-β-CD:DPC | |||
| 1:n | EE | ↗ | Bortezomib (1) Flutamide (2) Piroxicam (3) Sulfamethoxazole (4) | Baricitinib (5) Febuxostat (6) | - | Naproxen (7) | Clotrimazole (8) | - |
| Max | - | Nifedipine (1:4) (9) Rilpivirine (1:4) (10) | Acetylsalicylic acid (1:4) (11) Diclofenac sodium (1:2) (12) Rosuvastatin calcium (1:6) (13) | - | - | - | ||
| ↘ | l-DOPA (14) | 5-Fluorouracil (15) | - | - | - | - | ||
| Ø | Paliperidone (16) | - | - | - | - | Ciprofloxacin (17) | ||
| LC | ↗ | Bortezomib (1) Flutamide (2) | - | - | - | - | - | |
| Max | - | Rilpivirine (1:4) (10) Camptothecin (1:4) (18) Clobetasol propionate (1:4) (19) | Rosuvastatin calcium (1:6) (13) | - | - | - | ||
| D:NS | EE | ↗ | - | Irbesartan (20) | Rosuvastatin calcium (13) | - | Clotrimazole (8) | - |
| Max | - | Irbesartan (1:2) (21) | - | - | - | |||
| Ø | - | - | - | - | - | Ergotamine (22) | ||
| LC | Max | Atorvastatin calcium (1:4) (23) | - | - | - | - | - | |
| ↘ | - | - | Rosuvastatin calcium (13) | - | - | - | ||
| Influential Factor | Result | β-CD:CDI | β-CD:DPC | β-CD:PMDA | β-CD:TDI | 2-HP-β-CD:DMC | 2-HP-β-CD:DPC |
|---|---|---|---|---|---|---|---|
| 1:n | ↗ | Piroxicam (3) Sulfamethoxazole (4) Paliperidone (16) | - | - | Naproxen (7) | Clotrimazole (8) | - |
| Max | Atorvastatin calcium (1:4) (23) Tamoxifen (1:4) (30) | Clobetasol propionate (1:4) (19) Irbesartan (1:4) (20) Ibuprofen (1:4) (27) Efavirenz (1:4) (31) | Irbesartan (1:6) (21) | - | - | Ibuprofen (1:4) (27) | |
| D:NS | Max | Erlotinib (1:4) (32) | Rilpivirine (1:4) (10) Irbesartan (1:4) (20) Griseofulvin (1:1) (33) | Irbesartan (1:2) (21) | - | - | - |
| Influenced Factor | Result | β-CD:CDI | β-CD:DPC | β-CD:PMDA | β-CD:TDI | 2-HP-β-CD:DPC |
|---|---|---|---|---|---|---|
| Particle size | ↘ | Paliperidone (16) | Rilpivirine (10) | Acetylsalicylic acid (11) | Naproxen (7) | - |
| Min | - | Ibuprofen (1:4) (27) | Diclofenac sodium (1:2) (12) Rosuvastatin calcium (1:6) (13) | - | Ibuprofen (1:4) (28) | |
| ↗ | Bortezomib (1) Piroxicam (3) l-DOPA (14) | Baricitinib (5) Nifedipine (9) | - | - | - | |
| Zeta potential | ↗ | - | Febuxostat (6) | - | Naproxen (7) | - |
| Max | Paliperidone (1:4) (16) | Rilpivirine (1:4) (10) Dexamethasone (1:4) (42) | Diclofenac sodium (1:2) (12) | - | - | |
| ↘ | Bortezomib (1) | - | - | - | - |
| CDNS | Suppression of Endothermic Peak/ Partial Encapsulation | Disappearance of Endothermic Peak/ Full Encapsulation |
|---|---|---|
| β-CD:CDI | Paliperidone (16) [94] Atorvastatin calcium (23) [99] Tamoxifen (30) [104] Econazole nitrate (43) [114] | Acyclovir (25) [101] Erlotinib (32) [106] Dexamethasone (44) [115] Paclitaxel (45) [116] |
| β-CD:DPC | Rilpivirine (10) [88] 5-Fluorouracil (15) [93] Norfloxacin (29) [103] Efavirenz (31) [105] Gabapentin (37) [108] | Baricitinib (5) [83] Nifedipine (9) [87] Dexamethasone (24) [100], (42) [113] Griseofulvin (33) [60] Domperidone (39) [110] |
| β-CD:EDTA | 5-Fluorouracil (36) [93] | Rosuvastatin calcium (13) [91] Meloxicam (38) [109] Imiquimod (46) [117] |
| β-CD:PMDA | Acetylsalicylic acid (11) [89] | - |
| β-CD:TDI | - | Naproxen (7) [85] |
| 2-HP-β-CD:DPC | Ciprofloxacin (17) [95] | Ibuprofen (28) [102] |
| Increase in cumulative drug release | Improvement in water solubility β-CD:CDI: flutamide (2), atorvastatin calcium (23); β-CD:DPC: rilpivirine (10); β-CD:PMDA: irbesartan (21), rilpivirine (35) | Reduction in drug crystallinity β-CD:DPC: rilpivirine (10) β-CD:PMDA: irbesartan (21) | Reduction in particle size β-CD:DPC: rilpivirine (10), dexamethasone (24); β-CD:PMDA: irbesartan (21), imiquimod (44) | Increase in surface area β-CD:DPC: baricitinib (5), rilpivirine (10) |
| Decrease in cumulative drug release | Formation of inclusion complexes β-CD:CDI: febuxostat (6), paliperidone (16), econazole nitrate (43); β-CD:DPC: clobetasol propionate (19), methotrexate (45); β-CD:TDI: naproxen (7); 2-HP-β-CD:DPC: ergotamine (22) | |||
| No influence on cumulative drug release | Formation of unstable complexes β-CD:DPC: 5-fluorouracil (15); β-CD:EDTA: 5-fluorouracil (36) | |||
| Influential Factor | Result | β-CD:CDI | β-CD:DPC | β-CD:PMDA |
|---|---|---|---|---|
| 1:n | ↗ | Flutamide (2) Piroxicam (3) | Febuxostat (6) | - |
| Max | - | Camptothecin (18) Dexamethasone (42) | - | |
| ↘ | Bortezomib (1) Sulfamethoxazole (4) Tamoxifen (30) | - | Paclitaxel (50) |
| Kinetics Model | Kinetics Equation | Linear Time–Concentration/Drug Amount Relationship | Ref. |
|---|---|---|---|
| Zero-order kinetics | [154,156] | ||
| First-order kinetics | [154,156] | ||
| Second-order kinetics | [154,156] | ||
| Korsmeyer–Peppas model | [157,158] | ||
| Higuchi model | [159] | ||
| Baker–Lonsdale model | [160] | ||
| Hixson–Crowell model | [161] | ||
| Hopfenberg model | [162] | ||
| Cooney model | - | [163] | |
| Weibull model | [164,165] |
| Quasi-Fickian Diffusion | Fickian Diffusion (Case I Transport) | Non-Fickian Diffusion | ||||
|---|---|---|---|---|---|---|
| Anomalous Transport | Case II Transport | Super-Case II Transport | ||||
| n | Planar | n ≤ 0.5 | 0.5 | 0.5 < n < 1.0 | 1.0 | n > 1.0 |
| Cylinder | n ≤ 0.45 | 0.45 | 0.45 < n < 0.89 | 0.89 | n > 0.89 | |
| Sphere | n ≤ 0.43 | 0.43 | 0.43 < n < 0.85 | 0.85 | n > 0.85 | |
| Time dependence (for planar geometry) | t−0.5 | tn−1 | Zero-order dependence | tn−1 | ||
Disclaimer/Publisher’s Note: The statements, opinions and data contained in all publications are solely those of the individual author(s) and contributor(s) and not of MDPI and/or the editor(s). MDPI and/or the editor(s) disclaim responsibility for any injury to people or property resulting from any ideas, methods, instructions or products referred to in the content. |
© 2024 by the authors. Licensee MDPI, Basel, Switzerland. This article is an open access article distributed under the terms and conditions of the Creative Commons Attribution (CC BY) license (https://creativecommons.org/licenses/by/4.0/).
Share and Cite
Pyrak, B.; Rogacka-Pyrak, K.; Gubica, T.; Szeleszczuk, Ł. Exploring Cyclodextrin-Based Nanosponges as Drug Delivery Systems: Understanding the Physicochemical Factors Influencing Drug Loading and Release Kinetics. Int. J. Mol. Sci. 2024, 25, 3527. https://doi.org/10.3390/ijms25063527
Pyrak B, Rogacka-Pyrak K, Gubica T, Szeleszczuk Ł. Exploring Cyclodextrin-Based Nanosponges as Drug Delivery Systems: Understanding the Physicochemical Factors Influencing Drug Loading and Release Kinetics. International Journal of Molecular Sciences. 2024; 25(6):3527. https://doi.org/10.3390/ijms25063527
Chicago/Turabian StylePyrak, Bartłomiej, Karolina Rogacka-Pyrak, Tomasz Gubica, and Łukasz Szeleszczuk. 2024. "Exploring Cyclodextrin-Based Nanosponges as Drug Delivery Systems: Understanding the Physicochemical Factors Influencing Drug Loading and Release Kinetics" International Journal of Molecular Sciences 25, no. 6: 3527. https://doi.org/10.3390/ijms25063527
APA StylePyrak, B., Rogacka-Pyrak, K., Gubica, T., & Szeleszczuk, Ł. (2024). Exploring Cyclodextrin-Based Nanosponges as Drug Delivery Systems: Understanding the Physicochemical Factors Influencing Drug Loading and Release Kinetics. International Journal of Molecular Sciences, 25(6), 3527. https://doi.org/10.3390/ijms25063527

