Establishment of Murine Pregnancy Requires the Promyelocytic Leukemia Zinc Finger Transcription Factor
Abstract
1. Introduction
2. Results
2.1. The PLZF Transcription Factor Is Significantly Expressed in the Murine Decidual Cell Population
2.2. The Plzf d/d Bigenic Uterus Is Significantly Unresponsive to Progesterone
2.3. The Plzf d/d Bigenic Endometrium Fails to Support Embryo Implantation
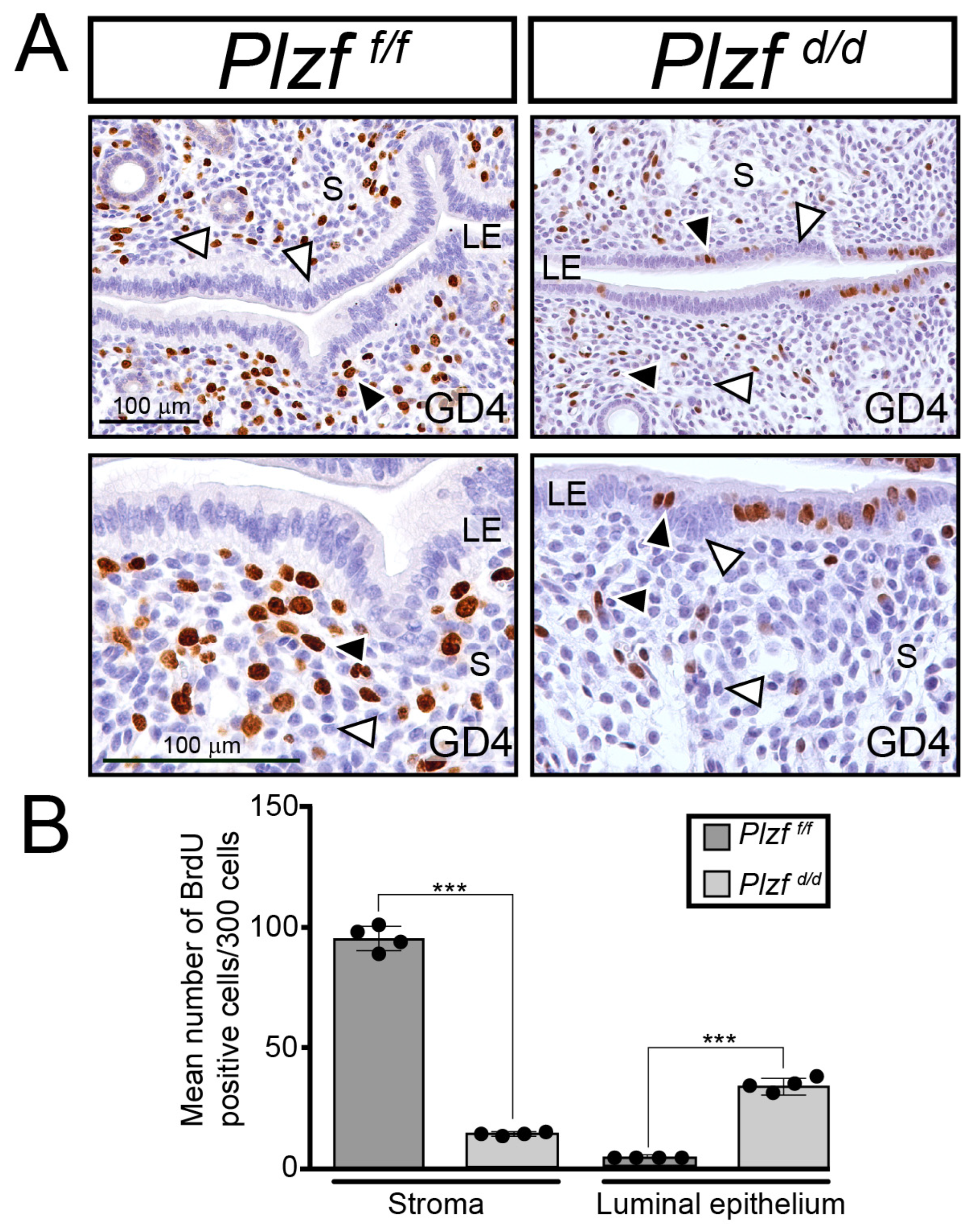
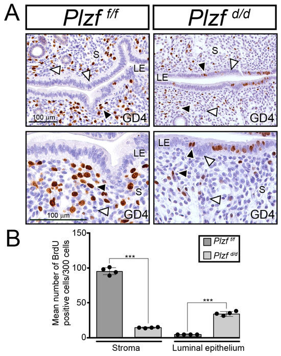
2.4. Endometrial Receptivity Requires PLZF
2.5. Decidualization of the Murine Endometrium Is Dependent on PLZF
3. Discussion
4. Materials and Methods
4.1. Ethics Statement
4.2. Mouse Models and Hormone Treatments
4.3. Fertility Analyses
4.4. Histology and Immunohistochemical Detection
4.5. Molecular Analysis
4.6. Serum Hormone Measurements
4.7. Statistical Analyses
Supplementary Materials
Author Contributions
Funding
Institutional Review Board Statement
Informed Consent Statement
Data Availability Statement
Acknowledgments
Conflicts of Interest
References
- Boue, J.; Bou, A.; Lazar, P. Retrospective and prospective epidemiological studies of 1500 karyotyped spontaneous human abortions. Teratology 1975, 12, 11–26. [Google Scholar] [CrossRef]
- Eiben, B.; Borgmann, S.; Schubbe, I.; Hansmann, I. A cytogenetic study directly from chorionic villi of 140 spontaneous abortions. Hum. Genet. 1987, 77, 137–141. [Google Scholar] [CrossRef]
- Farfalli, V.I.; Magli, M.C.; Ferraretti, A.P.; Gianaroli, L. Role of aneuploidy on embryo implantation. Gynecol. Obstet. Investig. 2007, 64, 161–165. [Google Scholar] [CrossRef]
- Findikli, N.; Kahraman, S.; Saglam, Y.; Beyazyurek, C.; Sertyel, S.; Karlikaya, G.; Karagozoglu, H.; Aygun, B. Embryo aneuploidy screening for repeated implantation failure and unexplained recurrent miscarriage. Reprod. Biomed. Online 2006, 13, 38–46. [Google Scholar] [CrossRef] [PubMed]
- Quenby, S.; Vince, G.; Farquharson, R.; Aplin, J. Recurrent miscarriage: A defect in nature’s quality control? Hum. Reprod. 2002, 17, 1959–1963. [Google Scholar] [CrossRef] [PubMed]
- Bellver, J.; Simon, C. Implantation failure of endometrial origin: What is new? Curr. Opin. Obstet. Gynecol. 2018, 30, 229–236. [Google Scholar] [CrossRef]
- Bui, A.H.; Timmons, D.B.; Young, S.L. Evaluation of endometrial receptivity and implantation failure. Curr. Opin. Obstet. Gynecol. 2022, 34, 107–113. [Google Scholar] [CrossRef]
- Macklon, N.S.; Geraedts, J.P.; Fauser, B.C. Conception to ongoing pregnancy: The ‘black box’ of early pregnancy loss. Hum. Reprod. Update 2002, 8, 333–343. [Google Scholar] [CrossRef]
- Muter, J.; Lynch, V.J.; McCoy, R.C.; Brosens, J.J. Human embryo implantation. Development 2023, 150, dev201507. [Google Scholar] [CrossRef] [PubMed]
- Ng, S.W.; Norwitz, G.A.; Pavlicev, M.; Tilburgs, T.; Simon, C.; Norwitz, E.R. Endometrial Decidualization: The Primary Driver of Pregnancy Health. Int. J. Mol. Sci. 2020, 21, 4092. [Google Scholar] [CrossRef]
- Pathare, A.D.S.; Loid, M.; Saare, M.; Gidlof, S.B.; Zamani Esteki, M.; Acharya, G.; Peters, M.; Salumets, A. Endometrial receptivity in women of advanced age: An underrated factor in infertility. Hum. Reprod. Update 2023, 29, 773–793. [Google Scholar] [CrossRef]
- Ticconi, C.; Di Simone, N.; Campagnolo, L.; Fazleabas, A. Clinical consequences of defective decidualization. Tissue Cell 2021, 72, 101586. [Google Scholar] [CrossRef]
- Galliano, D.; Bellver, J.; Diaz-Garcia, C.; Simon, C.; Pellicer, A. ART and uterine pathology: How relevant is the maternal side for implantation? Hum. Reprod. Update 2015, 21, 13–38. [Google Scholar] [CrossRef]
- Savasi, V.; Leone, F.P.; Fuse, F.; Parisi, F.; Cetin, I. Assisted reproductive technologies and uterine factors influencing their success. Minerva Ginecol. 2013, 65, 505–524. [Google Scholar] [PubMed]
- Fatemi, H.M.; Popovic-Todorovic, B. Implantation in assisted reproduction: A look at endometrial receptivity. Reprod. Biomed. Online 2013, 27, 530–538. [Google Scholar] [CrossRef]
- Simon, C. Endometrial factor testing is a useful tool in clinical infertility management. Reprod. Biomed. Online 2022, 44, 953–960. [Google Scholar] [CrossRef] [PubMed]
- Coulam, C.B.; Chapman, C.; Rinehart, J.S. What is a preclinical pregnancy loss? J. Assist. Reprod. Genet. 1998, 15, 184–187. [Google Scholar] [CrossRef]
- Santamaria, X.; Simon, C. Endometrial Factor in Unexplained Infertility and Recurrent Implantation Failure. Semin. Reprod. Med. 2021, 39, 227–232. [Google Scholar] [CrossRef] [PubMed]
- Ma, J.; Gao, W.; Li, D. Recurrent implantation failure: A comprehensive summary from etiology to treatment. Front. Endocrinol. 2022, 13, 1061766. [Google Scholar] [CrossRef]
- Practice Committee of the American Society for Reproductive, M. Definitions of infertility and recurrent pregnancy loss: A committee opinion. Fertil. Steril. 2013, 99, 63. [Google Scholar] [CrossRef]
- Cha, J.; Sun, X.; Dey, S.K. Mechanisms of implantation: Strategies for successful pregnancy. Nat. Med. 2012, 18, 1754–1767. [Google Scholar] [CrossRef]
- Kelleher, A.M.; Milano-Foster, J.; Behura, S.K.; Spencer, T.E. Uterine glands coordinate on-time embryo implantation and impact endometrial decidualization for pregnancy success. Nat. Commun. 2018, 9, 2435. [Google Scholar] [CrossRef]
- Gellersen, B.; Brosens, J.J. Cyclic decidualization of the human endometrium in reproductive health and failure. Endocr. Rev. 2014, 35, 851–905. [Google Scholar] [CrossRef]
- Cope, D.I.; Monsivais, D. Progesterone Receptor Signaling in the Uterus Is Essential for Pregnancy Success. Cells 2022, 11, 1474. [Google Scholar] [CrossRef]
- Liu, T.M.; Lee, E.H.; Lim, B.; Shyh-Chang, N. Concise Review: Balancing Stem Cell Self-Renewal and Differentiation with PLZF. Stem Cells 2016, 34, 277–287. [Google Scholar] [CrossRef]
- Suliman, B.A.; Xu, D.; Williams, B.R. The promyelocytic leukemia zinc finger protein: Two decades of molecular oncology. Front. Oncol. 2012, 2, 74. [Google Scholar] [CrossRef]
- Mao, A.P.; Constantinides, M.G.; Mathew, R.; Zuo, Z.; Chen, X.; Weirauch, M.T.; Bendelac, A. Multiple layers of transcriptional regulation by PLZF in NKT-cell development. Proc. Natl. Acad. Sci. USA 2016, 113, 7602–7607. [Google Scholar] [CrossRef]
- Lovelace, D.L.; Gao, Z.; Mutoji, K.; Song, Y.C.; Ruan, J.; Hermann, B.P. The regulatory repertoire of PLZF and SALL4 in undifferentiated spermatogonia. Development 2016, 143, 1893–1906. [Google Scholar] [CrossRef]
- Labbaye, C.; Quaranta, M.T.; Pagliuca, A.; Militi, S.; Licht, J.D.; Testa, U.; Peschle, C. PLZF induces megakaryocytic development, activates Tpo receptor expression and interacts with GATA1 protein. Oncogene 2002, 21, 6669–6679. [Google Scholar] [CrossRef]
- Ikeda, R.; Yoshida, K.; Tsukahara, S.; Sakamoto, Y.; Tanaka, H.; Furukawa, K.; Inoue, I. The promyelotic leukemia zinc finger promotes osteoblastic differentiation of human mesenchymal stem cells as an upstream regulator of CBFA1. J. Biol. Chem. 2005, 280, 8523–8530. [Google Scholar] [CrossRef]
- Gaber, Z.B.; Butler, S.J.; Novitch, B.G. PLZF regulates fibroblast growth factor responsiveness and maintenance of neural progenitors. PLoS Biol. 2013, 11, e1001676. [Google Scholar] [CrossRef]
- Fahnenstich, J.; Nandy, A.; Milde-Langosch, K.; Schneider-Merck, T.; Walther, N.; Gellersen, B. Promyelocytic leukaemia zinc finger protein (PLZF) is a glucocorticoid- and progesterone-induced transcription factor in human endometrial stromal cells and myometrial smooth muscle cells. Mol. Hum. Reprod. 2003, 9, 611–623. [Google Scholar] [CrossRef]
- Kommagani, R.; Szwarc, M.M.; Vasquez, Y.M.; Peavey, M.C.; Mazur, E.C.; Gibbons, W.E.; Lanz, R.B.; DeMayo, F.J.; Lydon, J.P. The Promyelocytic Leukemia Zinc Finger Transcription Factor Is Critical for Human Endometrial Stromal Cell Decidualization. PLoS Genet. 2016, 12, e1005937. [Google Scholar] [CrossRef]
- Singh, S.P.; Zhang, H.H.; Tsang, H.; Gardina, P.J.; Myers, T.G.; Nagarajan, V.; Lee, C.H.; Farber, J.M. PLZF regulates CCR6 and is critical for the acquisition and maintenance of the Th17 phenotype in human cells. J. Immunol. 2015, 194, 4350–4361. [Google Scholar] [CrossRef]
- Szwarc, M.M.; Hai, L.; Gibbons, W.E.; Peavey, M.C.; White, L.D.; Mo, Q.; Lonard, D.M.; Kommagani, R.; Lanz, R.B.; DeMayo, F.J.; et al. Human endometrial stromal cell decidualization requires transcriptional reprogramming by PLZF. Biol. Reprod. 2018, 98, 15–27. [Google Scholar] [CrossRef]
- Soyal, S.M.; Mukherjee, A.; Lee, K.Y.; Li, J.; Li, H.; DeMayo, F.J.; Lydon, J.P. Cre-mediated recombination in cell lineages that express the progesterone receptor. Genesis 2005, 41, 58–66. [Google Scholar] [CrossRef]
- Hai, L.; Szwarc, M.M.; Lanza, D.G.; Heaney, J.D.; Lydon, J.P. Using CRISPR/Cas9 engineering to generate a mouse with a conditional knockout allele for the promyelocytic leukemia zinc finger transcription factor. Genesis 2019, 57, e23281. [Google Scholar] [CrossRef]
- Costoya, J.A.; Hobbs, R.M.; Barna, M.; Cattoretti, G.; Manova, K.; Sukhwani, M.; Orwig, K.E.; Wolgemuth, D.J.; Pandolfi, P.P. Essential role of Plzf in maintenance of spermatogonial stem cells. Nat. Genet. 2004, 36, 653–659. [Google Scholar] [CrossRef]
- Barna, M.; Hawe, N.; Niswander, L.; Pandolfi, P.P. Plzf regulates limb and axial skeletal patterning. Nat. Genet. 2000, 25, 166–172. [Google Scholar] [CrossRef]
- Das, S.K.; Chakraborty, I.; Paria, B.C.; Wang, X.N.; Plowman, G.; Dey, S.K. Amphiregulin is an implantation-specific and progesterone-regulated gene in the mouse uterus. Mol. Endocrinol. 1995, 9, 691–705. [Google Scholar]
- Han, B.C.; Xia, H.F.; Sun, J.; Yang, Y.; Peng, J.P. Retinoic acid-metabolizing enzyme cytochrome P450 26a1 (cyp26a1) is essential for implantation: Functional study of its role in early pregnancy. J. Cell Physiol. 2010, 223, 471–479. [Google Scholar] [CrossRef]
- Kim, T.H.; Lee, D.K.; Franco, H.L.; Lydon, J.P.; Jeong, J.W. ERBB receptor feedback inhibitor 1 regulation of estrogen receptor activity is critical for uterine implantation in mice. Biol. Reprod. 2010, 82, 706–713. [Google Scholar] [CrossRef] [PubMed]
- Li, Q.; Kannan, A.; DeMayo, F.J.; Lydon, J.P.; Cooke, P.S.; Yamagishi, H.; Srivastava, D.; Bagchi, M.K.; Bagchi, I.C. The antiproliferative action of progesterone in uterine epithelium is mediated by Hand2. Science 2011, 331, 912–916. [Google Scholar] [CrossRef]
- Paria, B.C.; Das, N.; Das, S.K.; Zhao, X.; Dileepan, K.N.; Dey, S.K. Histidine decarboxylase gene in the mouse uterus is regulated by progesterone and correlates with uterine differentiation for blastocyst implantation. Endocrinology 1998, 139, 3958–3966. [Google Scholar] [CrossRef]
- Lee, K.; Jeong, J.; Kwak, I.; Yu, C.T.; Lanske, B.; Soegiarto, D.W.; Toftgard, R.; Tsai, M.J.; Tsai, S.; Lydon, J.P.; et al. Indian hedgehog is a major mediator of progesterone signaling in the mouse uterus. Nat. Genet. 2006, 38, 1204–1209. [Google Scholar] [CrossRef]
- Marquardt, R.M.; Lee, K.; Kim, T.H.; Lee, B.; DeMayo, F.J.; Jeong, J.W. Interleukin-13 receptor subunit alpha-2 is a target of progesterone receptor and steroid receptor coactivator-1 in the mouse uterusdagger. Biol. Reprod. 2020, 103, 760–768. [Google Scholar] [CrossRef]
- Kommagani, R.; Szwarc, M.M.; Kovanci, E.; Creighton, C.J.; O’Malley, B.W.; Demayo, F.J.; Lydon, J.P. A murine uterine transcriptome, responsive to steroid receptor coactivator-2, reveals transcription factor 23 as essential for decidualization of human endometrial stromal cells. Biol. Reprod. 2014, 90, 75. [Google Scholar] [CrossRef]
- Deb, K.; Reese, J.; Paria, B.C. Methodologies to study implantation in mice. Methods Mol. Med. 2006, 121, 9–34. [Google Scholar]
- Lee, K.Y.; Jeong, J.W.; Wang, J.; Ma, L.; Martin, J.F.; Tsai, S.Y.; Lydon, J.P.; DeMayo, F.J. Bmp2 is critical for the murine uterine decidual response. Mol. Cell Biol. 2007, 27, 5468–5478. [Google Scholar] [CrossRef]
- Li, Q.; Kannan, A.; Wang, W.; Demayo, F.J.; Taylor, R.N.; Bagchi, M.K.; Bagchi, I.C. Bone morphogenetic protein 2 functions via a conserved signaling pathway involving Wnt4 to regulate uterine decidualization in the mouse and the human. J. Biol. Chem. 2007, 282, 31725–31732. [Google Scholar] [CrossRef]
- Pentecost, B.T.; Teng, C.T. Lactotransferrin is the major estrogen inducible protein of mouse uterine secretions. J. Biol. Chem. 1987, 262, 10134–10139. [Google Scholar] [CrossRef]
- Cicatiello, L.; Sica, V.; Bresciani, F.; Weisz, A. Identification of a specific pattern of “immediate-early” gene activation induced by estrogen during mitogenic stimulation of rat uterine cells. Receptor 1993, 3, 17–30. [Google Scholar]
- Guo, B.; Tian, X.C.; Li, D.D.; Yang, Z.Q.; Cao, H.; Zhang, Q.L.; Liu, J.X.; Yue, Z.P. Expression, regulation and function of Egr1 during implantation and decidualization in mice. Cell Cycle 2014, 13, 2626–2640. [Google Scholar] [CrossRef]
- Kim, H.R.; Kim, Y.S.; Yoon, J.A.; Yang, S.C.; Park, M.; Seol, D.W.; Lyu, S.W.; Jun, J.H.; Lim, H.J.; Lee, D.R.; et al. Estrogen induces EGR1 to fine-tune its actions on uterine epithelium by controlling PR signaling for successful embryo implantation. FASEB J. 2018, 32, 1184–1195. [Google Scholar] [CrossRef]
- Park, M.; Kim, H.R.; Kim, Y.S.; Yang, S.C.; Yoon, J.A.; Lyu, S.W.; Lim, H.J.; Hong, S.H.; Song, H. Estrogen-induced transcription factor EGR1 regulates c-Kit transcription in the mouse uterus to maintain uterine receptivity for embryo implantation. Mol. Cell Endocrinol. 2018, 470, 75–83. [Google Scholar] [CrossRef]
- Tong, W.; Pollard, J.W. Progesterone inhibits estrogen-induced cyclin D1 and cdk4 nuclear translocation, cyclin E- and cyclin A-cdk2 kinase activation, and cell proliferation in uterine epithelial cells in mice. Mol. Cell Biol. 1999, 19, 2251–2264. [Google Scholar] [CrossRef]
- Zhang, Y.; Zhang, Z.; Kang, N.; Sheng, X. Generation of a Mouse Artificial Decidualization Model with Ovariectomy for Endometrial Decidualization Research. J. Vis. Exp. 2022, 185, e64278. [Google Scholar] [CrossRef]
- Huyen, D.V.; Bany, B.M. Evidence for a conserved function of heart and neural crest derivatives expressed transcript 2 in mouse and human decidualization. Reproduction 2011, 142, 353–368. [Google Scholar] [CrossRef]
- Shindoh, H.; Okada, H.; Tsuzuki, T.; Nishigaki, A.; Kanzaki, H. Requirement of heart and neural crest derivatives-expressed transcript 2 during decidualization of human endometrial stromal cells in vitro. Fertil. Steril. 2014, 101, 1781–1790.e1-5. [Google Scholar] [CrossRef]
- Li, Q.; Kannan, A.; Das, A.; Demayo, F.J.; Hornsby, P.J.; Young, S.L.; Taylor, R.N.; Bagchi, M.K.; Bagchi, I.C. WNT4 acts downstream of BMP2 and functions via beta-catenin signaling pathway to regulate human endometrial stromal cell differentiation. Endocrinology 2013, 154, 446–457. [Google Scholar] [CrossRef]
- Alam, S.M.; Konno, T.; Sahgal, N.; Lu, L.; Soares, M.J. Decidual cells produce a heparin-binding prolactin family cytokine with putative intrauterine regulatory actions. J. Biol. Chem. 2008, 283, 18957–18968. [Google Scholar] [CrossRef]
- Alam, S.M.; Konno, T.; Soares, M.J. Identification of target genes for a prolactin family paralog in mouse decidua. Reproduction 2015, 149, 625–632. [Google Scholar] [CrossRef][Green Version]
- Naray-Fejes-Toth, A.; Boyd, C.; Fejes-Toth, G. Regulation of epithelial sodium transport by promyelocytic leukemia zinc finger protein. Am. J. Physiol. Renal Physiol. 2008, 295, F18–F26. [Google Scholar] [CrossRef][Green Version]
- Jiang, F.; Wang, Z. Identification and characterization of PLZF as a prostatic androgen-responsive gene. Prostate 2004, 59, 426–435. [Google Scholar] [CrossRef]
- Peppi, M.; Kujawa, S.G.; Sewell, W.F. A corticosteroid-responsive transcription factor, promyelocytic leukemia zinc finger protein, mediates protection of the cochlea from acoustic trauma. J. Neurosci. 2011, 31, 735–741. [Google Scholar] [CrossRef]
- Mangelsdorf, D.J.; Thummel, C.; Beato, M.; Herrlich, P.; Schutz, G.; Umesono, K.; Blumberg, B.; Kastner, P.; Mark, M.; Chambon, P.; et al. The nuclear receptor superfamily: The second decade. Cell 1995, 83, 835–839. [Google Scholar] [CrossRef]
- Weimar, C.H.; Macklon, N.S.; Post Uiterweer, E.D.; Brosens, J.J.; Gellersen, B. The motile and invasive capacity of human endometrial stromal cells: Implications for normal and impaired reproductive function. Hum. Reprod. Update 2013, 19, 542–557. [Google Scholar] [CrossRef]
- Barna, M.; Pandolfi, P.P.; Niswander, L. Gli3 and Plzf cooperate in proximal limb patterning at early stages of limb development. Nature 2005, 436, 277–281. [Google Scholar] [CrossRef]
- Fischer, S.; Kohlhase, J.; Bohm, D.; Schweiger, B.; Hoffmann, D.; Heitmann, M.; Horsthemke, B.; Wieczorek, D. Biallelic loss of function of the promyelocytic leukaemia zinc finger (PLZF) gene causes severe skeletal defects and genital hypoplasia. J. Med. Genet. 2008, 45, 731–737. [Google Scholar] [CrossRef]
- Kurihara, I.; Lee, D.K.; Petit, F.G.; Jeong, J.; Lee, K.; Lydon, J.P.; DeMayo, F.J.; Tsai, M.J.; Tsai, S.Y. COUP-TFII mediates progesterone regulation of uterine implantation by controlling ER activity. PLoS Genet. 2007, 3, e102. [Google Scholar] [CrossRef]
- Ma, W.G.; Song, H.; Das, S.K.; Paria, B.C.; Dey, S.K. Estrogen is a critical determinant that specifies the duration of the window of uterine receptivity for implantation. Proc. Natl. Acad. Sci. USA 2003, 100, 2963–2968. [Google Scholar] [CrossRef]
- Sun, X.; Bartos, A.; Whitsett, J.A.; Dey, S.K. Uterine deletion of Gp130 or Stat3 shows implantation failure with increased estrogenic responses. Mol. Endocrinol. 2013, 27, 1492–1501. [Google Scholar] [CrossRef]
- Horcajadas, J.A.; Diaz-Gimeno, P.; Pellicer, A.; Simon, C. Uterine receptivity and the ramifications of ovarian stimulation on endometrial function. Semin. Reprod. Med. 2007, 25, 454–460. [Google Scholar] [CrossRef]
- Loutradis, D.; Beretsos, P.; Arabatzi, E.; Anagnostou, E.; Drakakis, P. The role of steroid hormones in ART. J. Steroid Biochem. Mol. Biol. 2008, 112, 1–4. [Google Scholar] [CrossRef]
- Pellicer, A.; Valbuena, D.; Cano, F.; Remohi, J.; Simon, C. Lower implantation rates in high responders: Evidence for an altered endocrine milieu during the preimplantation period. Fertil. Steril. 1996, 65, 1190–1195. [Google Scholar] [CrossRef]
- Simon, C.; Garcia Velasco, J.J.; Valbuena, D.; Peinado, J.A.; Moreno, C.; Remohi, J.; Pellicer, A. Increasing uterine receptivity by decreasing estradiol levels during the preimplantation period in high responders with the use of a follicle-stimulating hormone step-down regimen. Fertil. Steril. 1998, 70, 234–239. [Google Scholar] [CrossRef]
- Wang, H.; Dey, S.K. Roadmap to embryo implantation: Clues from mouse models. Nat. Rev. Genet. 2006, 7, 185–199. [Google Scholar] [CrossRef]
- Arlier, S.; Kayisli, U.A.; Semerci, N.; Ozmen, A.; Larsen, K.; Schatz, F.; Lockwood, C.J.; Guzeloglu-Kayisli, O. Enhanced ZBTB16 Levels by Progestin-Only Contraceptives Induces Decidualization and Inflammation. Int. J. Mol. Sci. 2023, 24, 10532. [Google Scholar] [CrossRef]
- Clemenza, S.; Capezzuoli, T.; Eren, E.; Garcia Garcia, J.M.; Vannuccini, S.; Petraglia, F. Progesterone receptor ligands for the treatment of endometriosis. Minerva Obstet. Gynecol. 2023, 75, 288–297. [Google Scholar] [CrossRef]
- Ramirez, P.T.; Frumovitz, M.; Bodurka, D.C.; Sun, C.C.; Levenback, C. Hormonal therapy for the management of grade 1 endometrial adenocarcinoma: A literature review. Gynecol. Oncol. 2004, 95, 133–138. [Google Scholar] [CrossRef]
- Stanczyk, F.Z.; Bhavnani, B.R. Use of medroxyprogesterone acetate for hormone therapy in postmenopausal women: Is it safe? J. Steroid Biochem. Mol. Biol. 2014, 142, 30–38. [Google Scholar] [CrossRef]
- Moro, E.; Degli Esposti, E.; Borghese, G.; Manzara, F.; Zanello, M.; Raimondo, D.; Gava, G.; Arena, A.; Casadio, P.; Meriggiola, M.C.; et al. The Impact of Hormonal Replacement Treatment in Postmenopausal Women with Uterine Fibroids: A State-of-the-Art Review of the Literature. Medicina 2019, 55, 549. [Google Scholar] [CrossRef]
- Westhoff, C. Depot-medroxyprogesterone acetate injection (Depo-Provera): A highly effective contraceptive option with proven long-term safety. Contraception 2003, 68, 75–87. [Google Scholar] [CrossRef]
- Maurya, V.K.; Szwarc, M.M.; Lonard, D.M.; Kommagani, R.; Wu, S.P.; O’Malley, B.W.; DeMayo, F.J.; Lydon, J.P. Steroid receptor coactivator-2 drives epithelial reprogramming that enables murine embryo implantation. FASEB J. 2023, 37, e23313. [Google Scholar] [CrossRef]
- Hai, L.; Szwarc, M.M.; He, B.; Lonard, D.M.; Kommagani, R.; DeMayo, F.J.; Lydon, J.P. Uterine function in the mouse requires speckle-type poz protein. Biol. Reprod. 2018, 98, 856–869. [Google Scholar] [CrossRef]
- Hu, H.; Sun, N.; Du, H.; He, Y.; Pan, K.; Liu, X.; Lu, X.; Wei, J.; Liao, M.; Duan, C. Mouse promyelocytic leukemia zinc finger protein (PLZF) regulates hepatic lipid and glucose homeostasis dependent on SIRT1. Front. Pharmacol. 2022, 13, 1039726. [Google Scholar] [CrossRef]





| Genotype | N | Total Litter Number | Total Pup Number | Average Litter Number/Dam | Average Pup Number/Dam |
|---|---|---|---|---|---|
| Plzf f/f | 13 | 58 | 458 | 4.4 | 35.0 |
| Plzf d/d | 14 | 0 | 0 | 0 | 0 |
Disclaimer/Publisher’s Note: The statements, opinions and data contained in all publications are solely those of the individual author(s) and contributor(s) and not of MDPI and/or the editor(s). MDPI and/or the editor(s) disclaim responsibility for any injury to people or property resulting from any ideas, methods, instructions or products referred to in the content. |
© 2024 by the authors. Licensee MDPI, Basel, Switzerland. This article is an open access article distributed under the terms and conditions of the Creative Commons Attribution (CC BY) license (https://creativecommons.org/licenses/by/4.0/).
Share and Cite
Hai, L.; Maurya, V.K.; DeMayo, F.J.; Lydon, J.P. Establishment of Murine Pregnancy Requires the Promyelocytic Leukemia Zinc Finger Transcription Factor. Int. J. Mol. Sci. 2024, 25, 3451. https://doi.org/10.3390/ijms25063451
Hai L, Maurya VK, DeMayo FJ, Lydon JP. Establishment of Murine Pregnancy Requires the Promyelocytic Leukemia Zinc Finger Transcription Factor. International Journal of Molecular Sciences. 2024; 25(6):3451. https://doi.org/10.3390/ijms25063451
Chicago/Turabian StyleHai, Lan, Vineet K. Maurya, Francesco J. DeMayo, and John P. Lydon. 2024. "Establishment of Murine Pregnancy Requires the Promyelocytic Leukemia Zinc Finger Transcription Factor" International Journal of Molecular Sciences 25, no. 6: 3451. https://doi.org/10.3390/ijms25063451
APA StyleHai, L., Maurya, V. K., DeMayo, F. J., & Lydon, J. P. (2024). Establishment of Murine Pregnancy Requires the Promyelocytic Leukemia Zinc Finger Transcription Factor. International Journal of Molecular Sciences, 25(6), 3451. https://doi.org/10.3390/ijms25063451
