Integrative Kinase Activity Profiling and Phosphoproteomics of rd10 Mouse Retina during cGMP-Dependent Retinal Degeneration
Abstract
1. Introduction
2. Results
2.1. PKG Inhibition Significantly Reduces Photoreceptor Cell Death in rd10 Retinal Explants
2.2. PKG Inhibition Lowers Serine/Threonine Kinase Activity in rd10 Retinal Explants
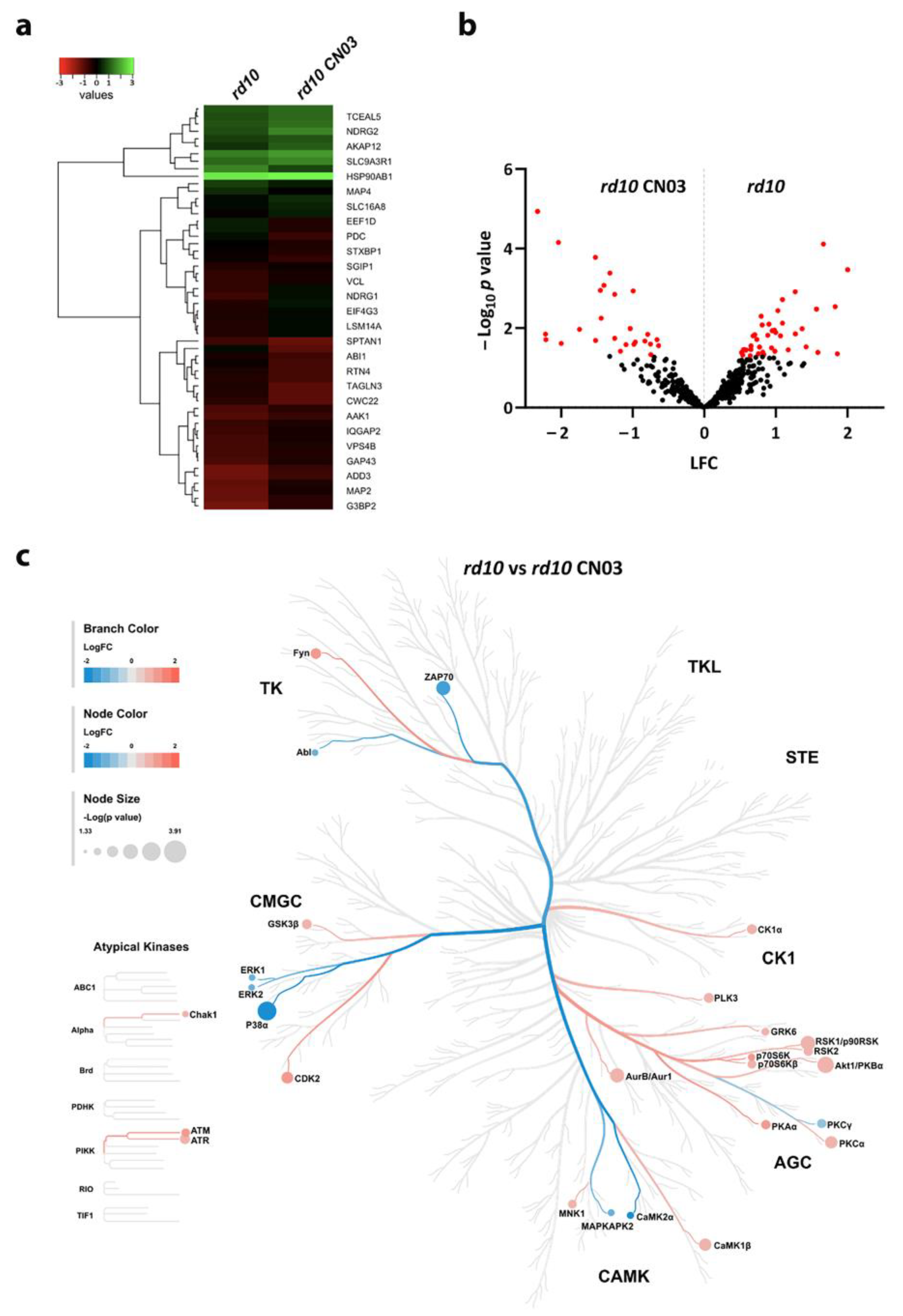
2.3. PKG Inhibition Alters the Phosphoproteome of rd10 Retinal Explants
2.4. Potential Biological Pathways Involved in Retinal Degeneration
2.5. Confirmation of CaMK and CREB Phosphorylation in the Retina
3. Discussion
Identifying Protein Targets for PKG Phosphorylation
4. Materials and Methods
4.1. Organotypic Retinal Explant Cultures
4.2. Cryosection and Immunostaining
4.3. TUNEL Assay
4.4. Microscopy and Image Processing
4.5. Retinal Explant Lysis
4.6. Kinase Activity Measurements by Kinome Array
4.7. Sample Preparation for MS
4.8. MS Acquisition and Analysis
4.9. Integrative Kinome Network and Pathway Analysis
4.10. Western Blot
5. Conclusions
Supplementary Materials
Author Contributions
Funding
Institutional Review Board Statement
Informed Consent Statement
Data Availability Statement
Acknowledgments
Conflicts of Interest
Abbreviations
| ACN | Acetonitrile |
| BSA | Bovine Serum Albumin |
| CaMK | Ca2+/calmodulin-dependent kinase |
| CDK2 | Cyclin-dependent kinase 2 |
| cGMP | Cyclic 3′,5′-guanosine monophosphate |
| CK1 | Casein kinase 1 |
| CREB1 | cyclic-AMP-response-element-binding-1 |
| DTT | Dithiothreitol |
| ERK | Extracellular signal-regulated kinase |
| GCL | Ganglion cell layer |
| GSK-3β | Glycogen synthase kinase-3β |
| HCD | High-energy collision dissociation |
| INL | Inner nuclear layer |
| IPL | Inner plexiform layer |
| IRD | Inherited retinal degenerative disease |
| KCNA | Potassium Channel |
| MAPK | Mitogen-activated protein kinase |
| MS | Mass Spectrometry |
| NCE | Normalized collision energy |
| ONL | Outer nuclear layer |
| OPL | Outer plexiform layer |
| P | Post-natal |
| PBST | Phosphate buffered saline with 0.1% Tween-20 |
| PDE6B | Beta subunit of phosphodiesterase 6 |
| PKG | cGMP-dependent protein kinase G |
| RPS6KB1 or p70S6 kinase | Ribosomal protein S6 kinase beta-1 |
| STK | Serine/threonine kinase |
| TGS | Tris/Glycine/SDS |
| Trifluoroacetic acid | Trifluoroacetic acid |
| WT | Wild type |
| ZAP70 | Tyrosine-protein kinase ZAP-70 |
References
- Power, M.; Das, S.; Schütze, K.; Marigo, V.; Ekström, P.; Paquet-Durand, F. Cellular mechanisms of hereditary photoreceptor degeneration—Focus on cGMP. Prog. Retin. Eye Res. 2020, 74, 100772. [Google Scholar] [CrossRef]
- Koch, M.; Scheel, C.; Ma, H.; Yang, F.; Stadlmeier, M.; Glück, A.F.; Murenu, E.; Traube, F.R.; Carell, T.; Biel, M.; et al. The cGMP-Dependent Protein Kinase 2 Contributes to Cone Photoreceptor Degeneration in the Cnga3-Deficient Mouse Model of Achromatopsia. Int. J. Mol. Sci. 2020, 22, 52. [Google Scholar] [CrossRef]
- Vighi, E.; Trifunovic, D.; Veiga-Crespo, P.; Rentsch, A.; Hoffmann, D.; Sahaboglu, A.; Strasser, T.; Kulkarni, M.; Bertolotti, E.; van den Heuvel, A.; et al. Combination of cGMP analogue and drug delivery system provides functional protection in hereditary retinal degeneration. Proc. Natl. Acad. Sci. USA 2018, 115, E2997–E3006. [Google Scholar] [CrossRef]
- Arango-Gonzalez, B.; Trifunović, D.; Sahaboglu, A.; Kranz, K.; Michalakis, S.; Farinelli, P.; Koch, S.; Koch, F.; Cottet, S.; Janssen-Bienhold, U.; et al. Identification of a Common Non-Apoptotic Cell Death Mechanism in Hereditary Retinal Degen-eration. PLoS ONE 2014, 9, e112142. [Google Scholar] [CrossRef]
- Young, R.W. Cell death during differentiation of the retina in the mouse. J. Comp. Neurol. 1984, 229, 362–373. [Google Scholar] [CrossRef]
- Barhoum, R.; Martínez-Navarrete, G.; Corrochano, S.; Germain, F.; Fernandez-Sanchez, L.; de la Rosa, E.; de la Villa, P.; Cuenca, N. Functional and structural modifications during retinal degeneration in the rd10 mouse. Neuroscience 2008, 155, 698–713. [Google Scholar] [CrossRef]
- Gargini, C.; Terzibasi, E.; Mazzoni, F.; Strettoi, E. Retinal organization in the retinal degeneration 10 (rd10) mutant mouse: A morphological and ERG study. J. Comp. Neurol. 2006, 500, 222–238. [Google Scholar] [CrossRef]
- Phillips, M.J.; Otteson, D.C.; Sherry, D.M. Progression of neuronal and synaptic remodeling in the rd10 mouse model of retinitis pigmentosa. J. Comp. Neurol. 2010, 518, 2071–2089. [Google Scholar] [CrossRef] [PubMed]
- Samardzija, M.; Wariwoda, H.; Imsand, C.; Huber, P.; Heynen, S.R.; Gubler, A.; Grimm, C. Activation of survival pathways in the degenerating retina of rd10 mice. Exp. Eye Res. 2012, 99, 17–26. [Google Scholar] [CrossRef] [PubMed]
- Ly, A.; Merl-Pham, J.; Priller, M.; Gruhn, F.; Senninger, N.; Ueffing, M.; Hauck, S.M. Proteomic Profiling Suggests Central Role Of STAT Signaling during Retinal Degeneration in the rd10 Mouse Model. J. Proteome Res. 2016, 15, 1350–1359. [Google Scholar] [CrossRef] [PubMed]
- Wei, C.; Li, Y.; Feng, X.; Hu, Z.; Paquet-Durand, F.; Jiao, K. RNA Biological Characteristics at the Peak of Cell Death in Different Hereditary Retinal Degeneration Mutants. Front. Genet. 2021, 12, 728791. [Google Scholar] [CrossRef] [PubMed]
- Butt, E.; Pöhler, D.; Genieser, H.G.; Huggins, J.P.; Bucher, B. Inhibition of cyclic GMP-dependent protein kinase-mediated effects by (Rp)-8-bromo-PET-cyclic GMPS. Br. J. Pharmacol. 1995, 116, 3110–3116. [Google Scholar] [CrossRef]
- Roy, A.; Tolone, A.; Hilhorst, R.; Groten, J.; Tomar, T.; Paquet-Durand, F. Kinase activity profiling identifies putative downstream targets of cGMP/PKG signaling in inherited retinal neurodegeneration. Cell Death Discov. 2022, 8, 93. [Google Scholar] [CrossRef]
- Szklarczyk, D.; Gable, A.L.; Nastou, K.C.; Lyon, D.; Kirsch, R.; Pyysalo, S.; Doncheva, N.T.; Legeay, M.; Fang, T.; Bork, P.; et al. The STRING Database in 2021: Customizable Protein-Protein Networks, and Functional Characterization of User-Uploaded Gene/Measurement Sets. Nucleic Acids Res. 2021, 49, D605–D612. [Google Scholar] [CrossRef]
- Lueptow, L.M.; Zhan, C.-G.; O’donnell, J.M. Cyclic GMP–mediated memory enhancement in the object recognition test by inhibitors of phosphodiesterase-2 in mice. Psychopharmacology 2015, 233, 447–456. [Google Scholar] [CrossRef] [PubMed]
- Paquet-Durand, F.; Azadi, S.; Hauck, S.M.; Ueffing, M.; van Veen, T.; Ekström, P. Calpain is activated in degenerating photoreceptors in the rd1 mouse. J. Neurochem. 2006, 96, 802–814. [Google Scholar] [CrossRef]
- Hauck, S.M.; Ekström, P.A.; Ahuja-Jensen, P.; Suppmann, S.; Paquet-Durand, F.; van Veen, T.; Ueffing, M. Differential Mod-ification of Phosducin Protein in Degenerating Rd1 Retina Is Associated with Constitutively Active Ca2+/Calmodulin Kinase II in Rod Outer Segments. Mol. Cell. Proteom. 2006, 5, 324–336. [Google Scholar] [CrossRef]
- Cai, X.; Conley, S.M.; Naash, M.I. RPE65: Role in the Visual Cycle, Human Retinal Disease, and Gene Therapy. Ophthalmic Genet. 2009, 30, 57–62. [Google Scholar] [CrossRef]
- Cideciyan, A.V.; Aleman, T.S.; Boye, S.L.; Schwartz, S.B.; Kaushal, S.; Roman, A.J.; Pang, J.-J.; Sumaroka, A.; Windsor, E.A.M.; Wilson, J.M.; et al. Human gene therapy for RPE65 isomerase deficiency activates the retinoid cycle of vision but with slow rod kinetics. Proc. Natl. Acad. Sci. USA 2008, 105, 15112–15117. [Google Scholar] [CrossRef]
- McLaughlin, M.E.; Sandberg, M.A.; Berson, E.L.; Dryja, T.P. Recessive mutations in the gene encoding the beta-subunit of rod phosphodiesterase in patients with retinitis pigmentosa. Nat. Genet. 1993, 4, 130–134. [Google Scholar] [CrossRef]
- Danciger, M.; Blaney, J.; Gao, Y.; Zhao, D.; Heckenlively, J.R.; Jacobson, S.G.; Farber, D.B. Mutations in the PDE6B Gene in Autosomal Recessive Retinitis Pigmentosa. Genomics 1995, 30, 1–7. [Google Scholar] [CrossRef]
- Roy, A.; Groten, J.; Marigo, V.; Tomar, T.; Hilhorst, R. Identification of Novel Substrates for cGMP Dependent Protein Kinase (PKG) through Kinase Activity Profiling to Understand Its Putative Role in Inherited Retinal Degeneration. Int. J. Mol. Sci. 2021, 22, 1180. [Google Scholar] [CrossRef]
- Zhou, J.; Welinder, C.; Ekström, P. The Phosphoproteome of the Rd1 Mouse Retina, a Model of Inherited Photoreceptor De-generation, Changes after Protein Kinase G Inhibition. Int. J. Mol. Sci. 2023, 24, 9836. [Google Scholar] [CrossRef]
- Rasmussen, M.; Welinder, C.; Schwede, F.; Ekström, P. The cGMP system in normal and degenerating mouse neuroretina: New proteins with cGMP interaction potential identified by a proteomics approach. J. Neurochem. 2020, 157, 2173–2186. [Google Scholar] [CrossRef] [PubMed]
- Junho, C.V.C.; Caio-Silva, W.; Trentin-Sonoda, M.; Carneiro-Ramos, M.S. An Overview of the Role of Calci-um/Calmodulin-Dependent Protein Kinase in Cardiorenal Syndrome. Front. Physiol. 2020, 11, 735. [Google Scholar] [CrossRef] [PubMed]
- Lolley, R.N.; Schmidt, S.Y.; Farber, D.B. ALTERATIONS IN CYCLIC AMP METABOLISM ASSOCIATED WITH PHOTORECEPTOR CELL DEGENERATION IN THE C3H MOUSE1. J. Neurochem. 1974, 22, 701–707. [Google Scholar] [CrossRef] [PubMed]
- Guo, Y.J.; Pan, W.W.; Liu, S.B.; Shen, Z.F.; Xu, Y.; Hu, L.L. ERK/MAPK signalling pathway and tumorigenesis. Exp. Ther. Med. 2020, 19, 1997–2007. [Google Scholar] [CrossRef]
- Michel, M.; Green, C.L.; Eskin, A.; Lyons, L.C. PKG-mediated MAPK signaling is necessary for long-term operant memory in Aplysia. Learn. Mem. 2011, 18, 108–117. [Google Scholar] [CrossRef] [PubMed]
- Ding, X.Y.; Gu, R.P.; Tang, W.Y.; Shu, Q.M.; Xu, G.Z.; Zhang, M. Effect of Phosphorylated-Extracellular Regulated Kinase 1/2 Inhibitor on Retina from Light-Induced Photoreceptor Degeneration. Chin. Med. J. 2018, 131, 2836–2843. [Google Scholar]
- Chai, Y.; Zhang, D.M.; Lin, Y.F. Activation of CGMP-Dependent Protein Kinase Stimulates Cardiac ATP-Sensitive Potassium Channels via a ROS/Calmodulin/CaMKII Signaling Cascade. PLoS ONE 2011, 6, e18191. [Google Scholar] [CrossRef]
- Guo, X.; Zhou, J.; Starr, C.; Mohns, E.J.; Li, Y.; Chen, E.P.; Yoon, Y.; Kellner, C.P.; Tanaka, K.; Wang, H.; et al. Preservation of vision after CaMKII-mediated protection of retinal ganglion cells. Cell 2021, 184, 4299–4314.e12. [Google Scholar] [CrossRef]
- Pérez-García, M.J.; Gou-Fabregas, M.; de Pablo, Y.; Llovera, M.; Comella, J.X.; Soler, R.M. Neuroprotection by Neurotrophic Factors and Membrane Depolarization Is Regulated by Calmodulin Kinase IV. J. Biol. Chem. 2008, 283, 4133–4144. [Google Scholar] [CrossRef]
- Gou-Fabregas, M.; Ramírez-Núñez, O.; Cacabelos, D.; Bahi, N.; Portero, M.; Garcera, A.; Soler, R.M. Calpain activation and CaMKIV reduction in spinal cords from hSOD1G93A mouse model. Mol. Cell. Neurosci. 2014, 61, 219–225. [Google Scholar] [CrossRef]
- Shimamura, A.; Ballif, B.A.; Richards, S.A.; Blenis, J. Rsk1 mediates a MEK–MAP kinase cell survival signal. Curr. Biol. 2000, 10, 127–135. [Google Scholar] [CrossRef] [PubMed]
- Jomary, C.; Cullen, J.; Jones, S.E. Inactivation of the Akt Survival Pathway during Photoreceptor Apoptosis in the Retinal Degeneration Mouse. Investig. Opthalmology Vis. Sci. 2006, 47, 1620–1629. [Google Scholar] [CrossRef] [PubMed]
- Liu, M.; Huang, X.; Tian, Y.; Wang, F.; Chen, J.; Zhang, Q.; Zhang, Q.; Yuan, X. Phosphorylated GSK-3β protects stress-induced apoptosis of myoblasts via the PI3K/Akt signaling pathway. Mol. Med. Rep. 2020, 22, 317–327. [Google Scholar] [CrossRef] [PubMed]
- Finkbeiner, S. CREB Couples Neurotrophin Signals to Survival Messages. Neuron 2000, 25, 11–14. [Google Scholar] [CrossRef] [PubMed]
- Wang, J.; Liu, J.; Pan, L.; Qi, R.; Liu, P.; Zhou, W.; Cai, Y. Storage of passive motion pattern in hippocampal CA1 region depends on CaMKII/CREB signaling pathway in a motion sickness rodent model. Sci. Rep. 2017, 7, srep43385. [Google Scholar] [CrossRef] [PubMed]
- Westphal, R.S.; Anderson, K.A.; Means, A.R.; Wadzinski, B.E. A Signaling Complex of Ca2+-Calmodulin-Dependent Protein Kinase IV and Protein Phosphatase 2A. Science 1998, 280, 1258–1261. [Google Scholar] [CrossRef]
- Wang, T.; Reingruber, J.; Woodruff, M.L.; Majumder, A.; Camarena, A.; Artemyev, N.O.; Fain, G.L.; Chen, J. The PDE6 mu-tation in the rd10 retinal degeneration mouse model causes protein mislocalization and instability and promotes cell death through increased ion influx. J. Biol. Chem. 2018, 293, 15332–15346. [Google Scholar] [CrossRef] [PubMed]
- Sanyal, S.; Bal, A.K. Comparative light and electron microscopic study of retinal histogenesis in normal and rd mutant mice. Anat. Embryol. 1973, 142, 219–238. [Google Scholar] [CrossRef]
- Zor, T.; Selinger, Z. Linearization of the Bradford Protein Assay Increases Its Sensitivity: Theoretical and Experimental Studies. Anal. Biochem. 1996, 236, 302–308. [Google Scholar] [CrossRef] [PubMed]
- Chirumamilla, C.S.; Fazil, M.H.U.T.; Perez-Novo, C.; Rangarajan, S.; de Wijn, R.; Ramireddy, P.; Verma, N.K.; Vanden Berghe, W. Profiling Activity of Cellular Kinases in Migrating T-Cells. Methods Mol. Biol. 2019, 1930, 99–113. [Google Scholar] [PubMed]
- Hilhorst, R.; Houkes, L.; Mommersteeg, M.; Musch, J.; van den Berg, A.; Ruijtenbeek, R. Peptide Microarrays for Profiling of Serine/Threonine Kinase Activity of Recombinant Kinases and Lysates of Cells and Tissue Samples. Methods Mol. Biol. 2013, 977, 259–271. [Google Scholar] [CrossRef]
- Metz, K.S.; Deoudes, E.M.; Berginski, M.E.; Jimenez-Ruiz, I.; Aksoy, B.A.; Hammerbacher, J.; Gomez, S.M.; Phanstiel, D.H. Coral: Clear and Customizable Visualization of Human Kinome Data. Cell Syst. 2018, 7, 347–350.e1. [Google Scholar] [CrossRef]
- Tabb, D.L.; Kjeldsen, F.; Webb-Robertson, B.-J.M. The SEQUEST Family Tree. J. Am. Soc. Mass Spectrom. 2015, 26, 1814–1819. [Google Scholar] [CrossRef] [PubMed]
- Perkins, D.N.; Pappin, D.J.; Creasy, D.M.; Cottrell, J.S. Probability-based Protein Identification by Searching Sequence Data-bases Using Mass Spectrometry Data. Electrophor. Int. J. 1999, 20, 3551–3567. [Google Scholar] [CrossRef]
- Tyanova, S.; Temu, T.; Cox, J. The MaxQuant computational platform for mass spectrometry-based shotgun proteomics. Nat. Protoc. 2016, 11, 2301–2319. [Google Scholar] [CrossRef]
- Hornbeck, P.V.; Zhang, B.; Murray, B.; Kornhauser, J.M.; Latham, V.; Skrzypek, E. PhosphoSitePlus, 2014: Mutations, PTMs and recalibrations. Nucleic Acids Res. 2014, 43, D512–D520. [Google Scholar] [CrossRef]
- Kuleshov, M.V.; Jones, M.R.; Rouillard, A.D.; Fernandez, N.F.; Duan, Q.; Wang, Z.; Koplev, S.; Jenkins, S.L.; Jagodnik, K.M.; Lachmann, A.; et al. Enrichr: A comprehensive gene set enrichment analysis web server 2016 update. Nucleic Acids Res. 2016, 44, W90–W97. [Google Scholar] [CrossRef]
- Yu, G.; He, Q.-Y. ReactomePA: An R/Bioconductor package for reactome pathway analysis and visualization. Mol. Biosyst. 2015, 12, 477–479. [Google Scholar] [CrossRef] [PubMed]






| Rank | Kinase Name | Kinase Uniprot ID | Kinase Score | Kinase Statistic |
|---|---|---|---|---|
| 1 | CaMK4 | Q16566 | 3.44 | −0.43 |
| 2 | PKAα | P17612 | 3.26 | −0.31 |
| 3 | CK1ε | P49674 | 3.24 | −0.52 |
| 4 | CDKL1 | Q00532 | 2.72 | −0.42 |
| 5 | PKD1 | Q15139 | 2.52 | −0.42 |
| 6 | PKG2 | Q13237 | 2.32 | −0.31 |
| 7 | CK2α | P68400 | 2.39 | −0.47 |
| 8 | PKG1 | Q13976 | 2.27 | −0.31 |
| 9 | PFTAIRE1 | O94921 | 2.04 | −0.44 |
| 10 | IKKα | O15111 | 2.00 | −0.43 |
| 11 | PRKX | P51817 | 1.87 | −0.30 |
| 12 | RSK1/p90RSK | Q15349 | 1.94 | −0.39 |
| 13 | Akt1/PKBα | P31749 | 1.72 | −0.30 |
| 14 | P70S6Kβ | Q9UBS0 | 1.72 | −0.31 |
| 15 | RSK3 | Q15418 | 1.58 | −0.34 |
| 16 | mTOR/FRAP | P42345 | 1.60 | −0.37 |
| 17 | CDK6 | Q00534 | 1.47 | −0.35 |
| S. No | Uniprot ID | Gene Symbol | Protein Description | Position | Fold Change | p-Value |
|---|---|---|---|---|---|---|
| 1 | P27816 | MAP4 | Microtubule-associated protein 4 | 352S, 354T | −2.33 | 1.17 × 10−5 |
| 2 | Q9UQ35 | SRRM2 | Serine/arginine repetitive matrix 2 | 1097S | −2.04 | 7.04 × 10−5 |
| 3 | Q9UI15 | TAGLN3 | Transgelin 3 | 163S | −1.52 | 1.68 × 10−4 |
| 4 | P17600-1 | SYN1 | Synapsin I | 568S | −1.32 | 4.17 × 10−4 |
| 5 | Q9UJU6 | DBNL | Drebrin like | 278T | −1.40 | 8.52 × 10−4 |
| 6 | Q9UJU6 | DBNL | Drebrin like | 277S | −1.45 | 1.13 × 10−3 |
| 7 | Q13813 | SPTAN1 | Spectrin alpha, non-erythrocytic 1 | 1217S | −0.99 | 1.16 × 10−3 |
| 8 | Q9HCG8 | CWC22 | CWC22 spliceosome-associated protein homolog | 903S | −1.25 | 1.43 × 10−3 |
| 9 | Q13427 | PPIG | Peptidylprolyl isomerase G | 685S | −1.44 | 5.69 × 10−3 |
| 10 | P27816 | MAP4 | Microtubule-associated protein 4 | 841S, 688S | −1.03 | 1.03 × 10−2 |
| 11 | P20941 | PDC | Phosducin | 54S | −1.74 | 1.08 × 10−2 |
| 12 | P46821 | MAP1B | Microtubule-associated protein 1B | 2252S | −2.22 | 1.42 × 10−2 |
| 13 | Q8WY54 | PPM1E | Protein phosphatase, Mg2+/Mn2+-dependent 1E | 545S | −0.79 | 1.43 × 10−2 |
| 14 | Q9P2E9 | RRBP1 | Ribosome-binding protein 1 | 786S | −1.25 | 1.80 × 10−2 |
| 15 | P13637 | ATP1A3 | ATPase Na+/K+-transporting subunit alpha 3 | 10S | −2.21 | 1.96 × 10−2 |
| 16 | Q9H3Q1 | CDC42EP4 | CDC42 effector protein 4 | 64S | −0.66 | 1.97 × 10−2 |
| 17 | P29692 | EEF1D | Eukaryotic translation elongation factor 1 delta | 133S | −1.52 | 2.06 × 10−2 |
| 18 | O00499 | BIN1 | Bridging integrator 1 | 332S | −0.83 | 2.14 × 10−2 |
| 19 | Q9NQC3 | RTN4 | Reticulon 4 | 344S | −0.96 | 2.26 × 10−2 |
| 20 | Q92597 | NDRG1 | N-myc downstream regulated 1 | 356T | −2.00 | 2.44 × 10−2 |
| 21 | Q15773 | MLF2 | Myeloid leukemia factor 2 | 237S | −0.75 | 2.53 × 10−2 |
| 22 | Q8IZP0 | ABI1 | Abl interactor 1 | 183S | −0.98 | 2.55 × 10−2 |
| 23 | P46821 | MAP1B | Microtubule-associated protein 1B | 2068S | −1.09 | 2.62 × 10−2 |
| 24 | P61764 | STXBP1 | Syntaxin-binding protein 1 | 516S | −0.64 | 2.76 × 10−2 |
| 25 | Q9UQ35 | SRRM2 | Serine/arginine repetitive matrix 2 | 1077S | −1.17 | 3.85 × 10−2 |
| 26 | P46821 | MAP1B | Microtubule-associated protein 1B | 1775S | −0.75 | 4.65 × 10−2 |
| S. No | Uniprot ID | Gene Symbol | Protein Description | Position | Fold Change | p-Value |
|---|---|---|---|---|---|---|
| 1 | Q7Z4V5 | HDGFL2 | HDGF-like 2 | 635S | 1.67 | 7.74 × 10−5 |
| 2 | P11137 | MAP2 | Microtubule-associated protein 2 | 1654S, 1650T | 2.00 | 3.42 × 10−4 |
| 3 | P46821 | MAP1B | Microtubule-associated protein 1B | 1934Y | 1.27 | 1.23 × 10−3 |
| 4 | Q9UEY8 | ADD3 | Adducin 3 | 679S, 681S, 683S | 1.09 | 1.91 × 10−3 |
| 5 | Q9UN86-2 | G3BP2 | G3BP stress granule assembly factor 2 | 227T | 1.83 | 2.92 × 10−3 |
| 6 | Q9ULU8 | CADPS | Calcium-dependent secretion activator | 88S, 89S | 1.57 | 3.33 × 10−3 |
| 7 | Q9UDY2 | TJP2 | Tight junction protein 2 | 1136S | 1.03 | 3.65 × 10−3 |
| 8 | Q8N111 | CEND1 | Cell cycle exit and neuronal differentiation 1 | 9S, 10S | 0.80 | 5.06 × 10−3 |
| 9 | O75351 | VPS4B | Vacuolar protein sorting 4 homolog B | 102S | 1.09 | 7.59 × 10−3 |
| 10 | Q02952 | AKAP12 | A-kinase anchoring protein 12 | 584S, 583T | 0.90 | 8.04 × 10−3 |
| 11 | Q08J23 | NSUN2 | NOP2/Sun RNA methyltransferase 2 | 723S, 717T | 0.81 | 8.40 × 10−3 |
| 12 | Q9NXV6 | CDKN2AIP | CDKN2A interacting protein | 168S, 169S | 1.37 | 1.04 × 10−2 |
| 13 | Q13576 | IQGAP2 | IQ motif containing GTPase activating protein 2 | 16S | 0.98 | 1.13 × 10−2 |
| 14 | Q5VTR2 | RNF20 | Ring finger protein 20 | 136S, 138S | 0.95 | 1.17 × 10−2 |
| 15 | P17677 | GAP43 | Growth associated protein 43 | 103S | 1.00 | 1.30 × 10−2 |
| 16 | Q9UN36 | NDRG2 | NDRG family member 2 | 332S, 330T | 1.27 | 1.40 × 10−2 |
| 17 | Q2M218 | AAK1 | AP2 associated kinase 1 | 936S | 0.71 | 1.47 × 10−2 |
| 18 | Q9Y4F1 | FARP1 | FERM, ARH/RhoGEF and pleckstrin domain protein 1 | 373S | 0.89 | 1.53 × 10−2 |
| 19 | Q5H9L2 | TCEAL5 | Transcription elongation factor A like 5 | 120S, 124S, 117T | 0.69 | 1.58 × 10−2 |
| 20 | Q8ND56 | LSM14A | LSM14A mRNA processing body assembly factor | 182S, 183S | 1.07 | 1.59 × 10−2 |
| 21 | O00567 | NOP56 | NOP56 ribonucleoprotein | 543S | 0.74 | 1.95 × 10−2 |
| 22 | P09651 | HNRNPA1 | Heterogeneous nuclear ribonucleoprotein A1 | 4S, 6S | 0.65 | 2.82 × 10−2 |
| 23 | Q9BVG4 | PBDC1 | Polysaccharide biosynthesis domain containing 1 | 184S | 1.43 | 2.96 × 10−2 |
| 24 | O95907 | SLC16A8 | Solute carrier family 16 member 8 | 422S, 428S | 0.77 | 3.00 × 10−2 |
| 25 | Q9UQ35 | SRRM2 | Serine/arginine repetitive matrix 2 | 454S | 0.94 | 3.13 × 10−2 |
| 26 | O14745 | SLC9A3R1 | SLC9A3 regulator 1 | 283S, 285S, 286S, 288T | 0.65 | 3.47 × 10−2 |
| 27 | P46821 | MAP1B | Microtubule-associated protein 1B | 1792Y | 0.55 | 3.48 × 10−2 |
| 28 | P08238 | HSP90AB1 | Heat shock protein 90 alpha family class B member 1 | 255S | 0.57 | 3.50 × 10−2 |
| 29 | Q04637 | EIF4G1 | Eukaryotic translation initiation factor 4 gamma 1 | 1597S | 1.17 | 3.52 × 10−2 |
| 30 | Q9H6Z4 | RANBP3 | RAN-binding protein 3 | 57S, 58S | 0.58 | 3.57 × 10−2 |
| 31 | Q8ND76 | CCNY | Cyclin Y | 324S, 326S | 0.99 | 3.83 × 10−2 |
| 32 | Q9BQ15 | SGIP1 | SH3GL interacting endocytic adaptor 1 | 409T | 0.52 | 4.07 × 10−2 |
| 33 | O43432 | EIF4G3 | Eukaryotic translation initiation factor 4 gamma 3 | 267S | 0.82 | 4.08 × 10−2 |
| 34 | Q7Z4V5 | HDGFL2 | HDGF-like 2 | 366S, 367S | 1.59 | 4.09 × 10−2 |
| 35 | P46821 | MAP1B | Microtubule-associated protein 1B | 1788S, 1789S, 1793S | 0.53 | 4.25 × 10−2 |
| 36 | P21964 | COMT | Catechol-O-methyltransferase | 260S, 261S | 0.76 | 4.42 × 10−2 |
| 37 | Q92597 | NDRG1 | N-myc downstream regulated 1 | 366T | 1.86 | 4.45 × 10−2 |
| 38 | Q9UQ35 | SRRM2 | Serine/arginine repetitive matrix 2 | 962S, 964S, 963T | 0.83 | 4.68 × 10−2 |
| 39 | P18206 | VCL | Vinculin | 290S | 0.54 | 4.80 × 10−2 |
| 40 | P35579 | MYH9 | Myosin heavy chain 9 | 1943S | 0.64 | 5.00 × 10−2 |
Disclaimer/Publisher’s Note: The statements, opinions and data contained in all publications are solely those of the individual author(s) and contributor(s) and not of MDPI and/or the editor(s). MDPI and/or the editor(s) disclaim responsibility for any injury to people or property resulting from any ideas, methods, instructions or products referred to in the content. |
© 2024 by the authors. Licensee MDPI, Basel, Switzerland. This article is an open access article distributed under the terms and conditions of the Creative Commons Attribution (CC BY) license (https://creativecommons.org/licenses/by/4.0/).
Share and Cite
Roy, A.; Zhou, J.; Nolet, M.; Welinder, C.; Zhu, Y.; Paquet-Durand, F.; Groten, J.; Tomar, T.; Ekström, P. Integrative Kinase Activity Profiling and Phosphoproteomics of rd10 Mouse Retina during cGMP-Dependent Retinal Degeneration. Int. J. Mol. Sci. 2024, 25, 3446. https://doi.org/10.3390/ijms25063446
Roy A, Zhou J, Nolet M, Welinder C, Zhu Y, Paquet-Durand F, Groten J, Tomar T, Ekström P. Integrative Kinase Activity Profiling and Phosphoproteomics of rd10 Mouse Retina during cGMP-Dependent Retinal Degeneration. International Journal of Molecular Sciences. 2024; 25(6):3446. https://doi.org/10.3390/ijms25063446
Chicago/Turabian StyleRoy, Akanksha, Jiaming Zhou, Merijn Nolet, Charlotte Welinder, Yu Zhu, François Paquet-Durand, John Groten, Tushar Tomar, and Per Ekström. 2024. "Integrative Kinase Activity Profiling and Phosphoproteomics of rd10 Mouse Retina during cGMP-Dependent Retinal Degeneration" International Journal of Molecular Sciences 25, no. 6: 3446. https://doi.org/10.3390/ijms25063446
APA StyleRoy, A., Zhou, J., Nolet, M., Welinder, C., Zhu, Y., Paquet-Durand, F., Groten, J., Tomar, T., & Ekström, P. (2024). Integrative Kinase Activity Profiling and Phosphoproteomics of rd10 Mouse Retina during cGMP-Dependent Retinal Degeneration. International Journal of Molecular Sciences, 25(6), 3446. https://doi.org/10.3390/ijms25063446

