Scutellaria baicalensis Induces Cell Apoptosis and Elicits Mesenchymal–Epithelial Transition to Alleviate Metastatic Hepatocellular Carcinoma via Modulating HSP90β
Abstract
1. Introduction
2. Results
2.1. Inhibitory Effect and Cytotoxicity of SBE upon SK-Hep-1 and FL83B Cells
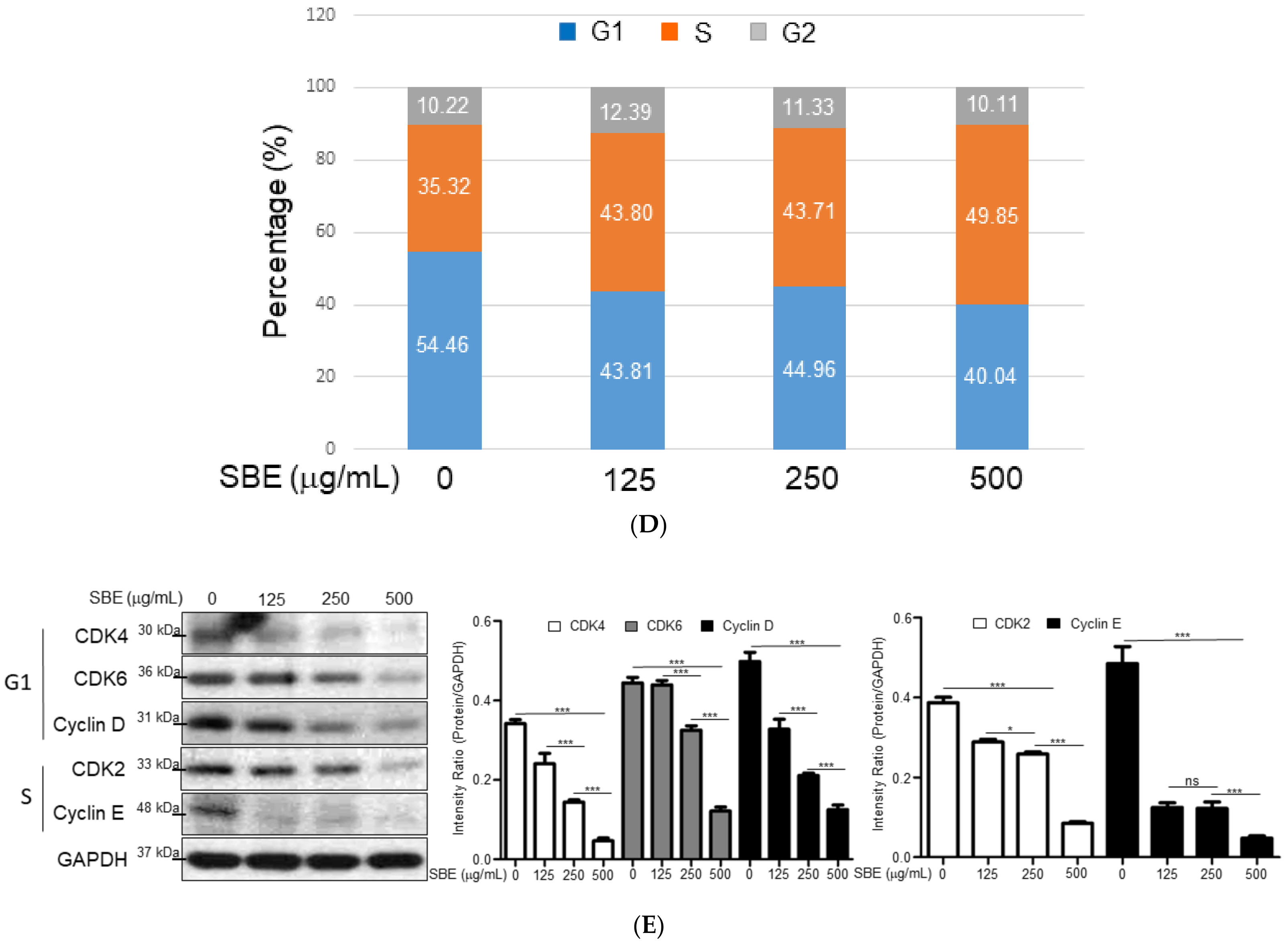
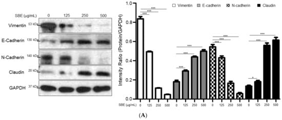
2.2. SBE Activated the Key Molecules of the Apoptotic Pathway in the SK-Hep-1 Cell
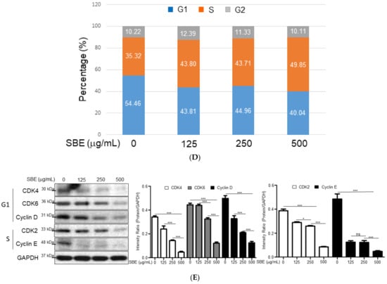
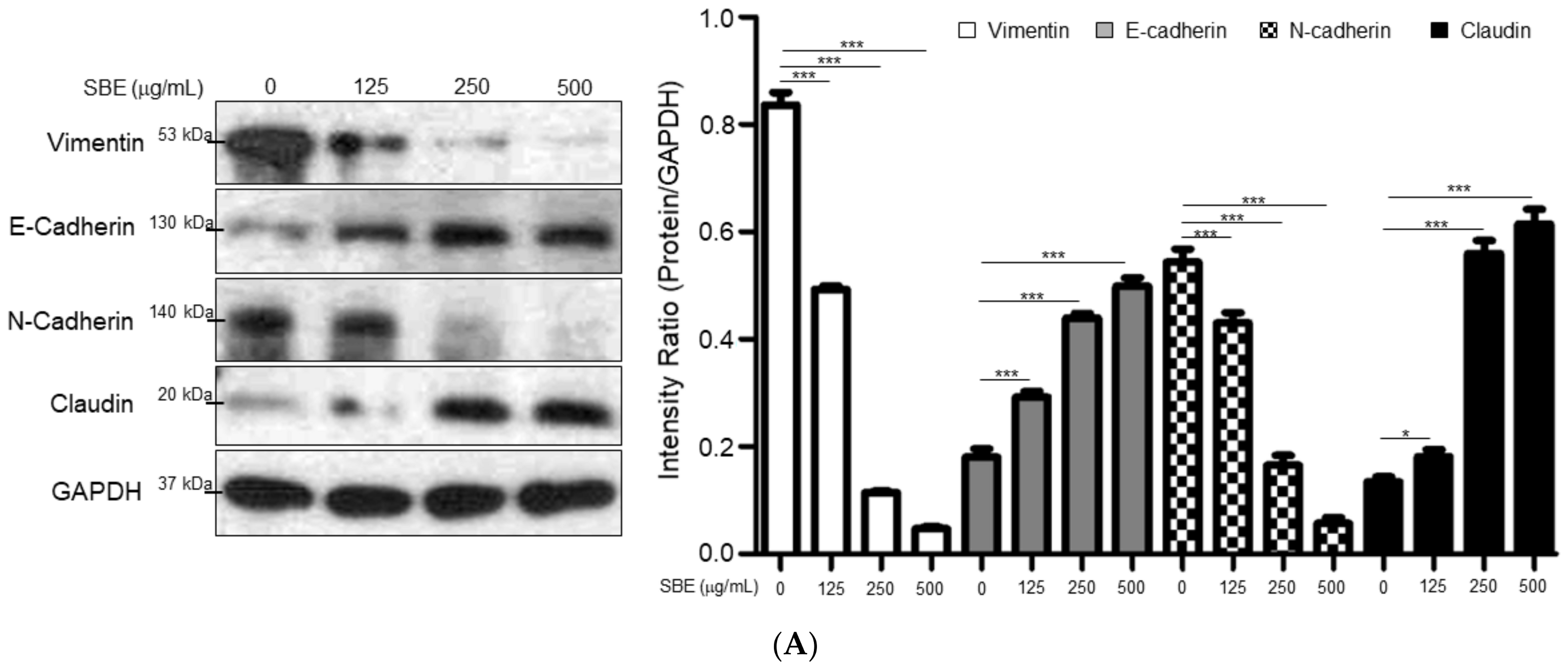
2.3. SBE Mitigated Epithelial-Mesenchymal Transition (EMT), Migration, and Matrix Metalloproteinase (MMP) Activity of SK-Hep-1 Cells
2.4. Characterization of Differential Protein Profiles and Functional Network Analysis
2.5. Significance of HSP90β in Controlling Metastatic Hepatocellular Carcinoma under SBE Administration
3. Discussion
4. Materials and Methods
4.1. Materials
4.2. Cell Culture and MTT Assay
4.3. Flow Cytometric Analysis
4.4. Western Blot Analysis
4.5. Wound-Migration Assay
4.6. Gelatin Zymography
4.7. Two-Dimensional Electrophoresis (2-DE) and Image Analysis
4.8. In-Gel Digestion of Proteins and Mass Spectrometric Analysis
4.9. Biological Network Analysis Using MetaCoreTM
4.10. Clinical Tissue Array
4.11. Gene Silencing by Small Interfering RNA
4.12. Statistical Analysis
5. Conclusions
Supplementary Materials
Author Contributions
Funding
Informed Consent Statement
Data Availability Statement
Conflicts of Interest
References
- Yang, J.D.; Hainaut, P.; Gores, G.J.; Amadou, A.; Plymoth, A.; Roberts, L.R. A global view of hepatocellular carcinoma: Trends, risk, prevention and management. Nat. Rev. Gastroenterol. Hepatol. 2019, 16, 589–604. [Google Scholar] [CrossRef] [PubMed]
- Brown, Z.J.; Tsilimigras, D.I.; Ruff, S.M.; Mohseni, A.; Kamel, I.R.; Cloyd, J.M.; Pawlik, T.M. Management of Hepatocellular Carcinoma: A Review. JAMA Surg. 2023, 158, 410–420. [Google Scholar] [CrossRef]
- Wang, H.; Yu, L.; Huang, P.; Zhou, Y.; Zheng, W.; Meng, N.; He, R.; Xu, Y.; Keong, T.S.; Cui, Y. Tumor-associated Exosomes Are Involved in Hepatocellular Carcinoma Tumorigenesis, Diagnosis, and Treatment. J. Clin. Transl. Hepatol. 2022, 10, 496–508. [Google Scholar] [CrossRef]
- Kumari, R.; Sahu, M.K.; Tripathy, A.; Uthansingh, K.; Behera, M. Hepatocellular carcinoma treatment: Hurdles, advances and prospects. Hepatic Oncol. 2018, 5, HEP08. [Google Scholar] [CrossRef] [PubMed]
- Oura, K.; Morishita, A.; Tani, J.; Masaki, T. Tumor Immune Microenvironment and Immunosuppressive Therapy in Hepatocellular Carcinoma: A Review. Int. J. Mol. Sci. 2021, 22, 5801. [Google Scholar] [CrossRef]
- Llovet, J.M.; Pinyol, R.; Kelley, R.K.; El-Khoueiry, A.; Reeves, H.L.; Wang, X.W.; Gores, G.J.; Villanueva, A. Molecular pathogenesis and systemic therapies for hepatocellular carcinoma. Nat. Cancer 2022, 3, 386–401. [Google Scholar] [CrossRef] [PubMed]
- Vogel, A.; Meyer, T.; Sapisochin, G.; Salem, R.; Saborowski, A. Hepatocellular carcinoma. Lancet 2022, 400, 1345–1362. [Google Scholar] [CrossRef] [PubMed]
- Colagrande, S.; Inghilesi, A.L.; Aburas, S.; Taliani, G.G.; Nardi, C.; Marra, F. Challenges of advanced hepatocellular carcinoma. World J. Gastroenterol. 2016, 22, 7645–7659. [Google Scholar] [CrossRef]
- Zhang, L.; Schuppan, D. Traditional Chinese Medicine (TCM) for fibrotic liver disease: Hope and hype. J. Hepatol. 2014, 61, 166–168. [Google Scholar] [CrossRef]
- Ji, D.; Chen, Y.; Bi, J.; Shang, Q.; Liu, H.; Wang, J.B.; Tan, L.; Wang, J.; Chen, Y.; Li, Q.; et al. Entecavir plus Biejia-Ruangan compound reduces the risk of hepatocellular carcinoma in Chinese patients with chronic hepatitis B. J. Hepatol. 2022, 77, 1515–1524. [Google Scholar] [CrossRef]
- Wang, S.J.; Ye, W.; Li, W.Y.; Tian, W.; Zhang, M.; Sun, Y.; Feng, Y.D.; Liu, C.X.; Liu, S.Y.; Cao, W.; et al. Effects and mechanisms of Xiaochaihu Tang against liver fibrosis: An integration of network pharmacology, molecular docking and experimental validation. J. Ethnopharmacol. 2023, 303, 116053. [Google Scholar] [CrossRef]
- Zhao, T.; Tang, H.; Xie, L.; Zheng, Y.; Ma, Z.; Sun, Q.; Li, X. Scutellaria baicalensis Georgi. (Lamiaceae): A review of its traditional uses, botany, phytochemistry, pharmacology and toxicology. J. Pharm. Pharmacol. 2019, 71, 1353–1369. [Google Scholar] [CrossRef] [PubMed]
- Lam, W.; Jiang, Z.; Guan, F.; Huang, X.; Hu, R.; Wang, J.; Bussom, S.; Liu, S.H.; Zhao, H.; Yen, Y.; et al. PHY906(KD018), an adjuvant based on a 1800-year-old Chinese medicine, enhanced the anti-tumor activity of Sorafenib by changing the tumor microenvironment. Sci. Rep. 2015, 5, 9384. [Google Scholar] [CrossRef] [PubMed]
- Jang, J.Y.; Im, E.; Kim, N.D. Therapeutic Potential of Bioactive Components from Scutellaria baicalensis Georgi in Inflammatory Bowel Disease and Colorectal Cancer: A Review. Int. J. Mol. Sci. 2023, 24, 1954. [Google Scholar] [CrossRef] [PubMed]
- Pan, T.L.; Wang, P.W.; Leu, Y.L.; Wu, T.H.; Wu, T.S. Inhibitory effects of Scutellaria baicalensis extract on hepatic stellate cells through inducing G2/M cell cycle arrest and activating ERK-dependent apoptosis via Bax and caspase pathway. J. Ethnopharmacol. 2012, 139, 829–837. [Google Scholar] [CrossRef] [PubMed]
- Lang, B.J.; Prince, T.L.; Okusha, Y.; Bunch, H.; Calderwood, S.K. Heat shock proteins in cell signaling and cancer. Biochim. Biophys. Acta Mol. Cell Res. 2022, 1869, 119187. [Google Scholar] [CrossRef] [PubMed]
- Chiosis, G.; Digwal, C.S.; Trepel, J.B.; Neckers, L. Structural and functional complexity of HSP90 in cellular homeostasis and disease. Nat. Rev. Mol. Cell Biol. 2023, 24, 797–815. [Google Scholar] [CrossRef]
- Theodoraki, M.A.; Caplan, A.J. Quality control and fate determination of HSP90 client proteins. Biochim. Biophys. Acta 2012, 1823, 683–688. [Google Scholar] [CrossRef]
- Lee, H.J.; Min, H.Y.; Yong, Y.S.; Ann, J.; Nguyen, C.T.; La, M.T.; Hyun, S.Y.; Le, H.T.; Kim, H.; Kwon, H.; et al. A novel C-terminal heat shock protein 90 inhibitor that overcomes STAT3-Wnt-β-catenin signaling-mediated drug resistance and adverse effects. Theranostics 2022, 12, 105–125. [Google Scholar] [CrossRef]
- Liu, H.Q.; Sun, L.X.; Yu, L.; Liu, J.; Sun, L.C.; Yang, Z.H.; Shu, X.; Ran, Y.L. HSP90, as a functional target antigen of a mAb 11C9, promotes stemness and tumor progression in hepatocellular carcinoma. Stem Cell Res. Ther. 2023, 14, 273. [Google Scholar] [CrossRef]
- Jafari, A.; Rezaei-Tavirani, M.; Farhadihosseinabadi, B.; Taranejoo, S.; Zali, H. HSP90 and Co-chaperones: Impact on Tumor Progression and Prospects for Molecular-Targeted Cancer Therapy. Cancer Investig. 2020, 38, 310–328. [Google Scholar] [CrossRef]
- Baffy, G. The impact of network medicine in gastroenterology and hepatology. Clin. Gastroenterol. Hepatol. 2013, 11, 1240–1244. [Google Scholar] [CrossRef][Green Version]
- Zhang, A.; Sun, H.; Wang, X. Mass spectrometry-driven drug discovery for development of herbal medicine. Mass Spectrom. Rev. 2018, 37, 307–320. [Google Scholar] [CrossRef]
- Vantaggiato, L.; Cameli, P.; Bergantini, L.; d’Alessandro, M.; Shaba, E.; Carleo, A.; Di Giuseppe, F.; Angelucci, S.; Sebastiani, G.; Dotta, F.; et al. Serum Proteomic Profile of Asthmatic Patients after Six Months of Benralizumab and Mepolizumab Treatment. Biomedicines. 2022, 10, 761. [Google Scholar] [CrossRef]
- Du, Y.; Liu, D.; Du, Y. Recent advances in hepatocellular carcinoma therapeutic strategies and imaging-guided treatment. J. Drug Target. 2022, 30, 287–301. [Google Scholar] [CrossRef]
- Nan, J.X.; Park, E.J.; Kim, Y.C.; Ko, G.; Sohn, D.H. Scutellaria baicalensis inhibits liver fibrosis induced by bile duct ligation or carbon tetrachloride in rats. J. Pharm. Pharmacol. 2002, 54, 555–563. [Google Scholar] [CrossRef]
- Park, H.S.; Park, K.I.; Hong, G.E.; Nagappan, A.; Lee, H.J.; Kim, E.H.; Lee, W.S.; Shin, S.C.; Seo, O.N.; Won, C.K.; et al. Korean Scutellaria baicalensis Georgi methanol extracts inhibits metastasis via the Forkhead Box M1 activity in hepatocellular carcinoma cells. J. Ethnopharmacol. 2014, 155, 847–851. [Google Scholar] [CrossRef] [PubMed]
- Bai, Q.Y.; Tao, S.M.; Tian, J.H.; Cao, C.R. Progress of research on effect and mechanism of Scutellariae Radix on preventing liver diseases. Zhongguo Zhong Yao Za Zhi. 2020, 45, 2808–2816. [Google Scholar] [PubMed]
- Jhaveri, K.; Burris Rd, H.A.; Yap, T.A.; Hamilton, E.; Rugo, H.S.; Goldman, J.W.; Dann, S.; Liu, F.; Wong, G.Y.; Krupka, H.; et al. The evolution of cyclin dependent kinase inhibitors in the treatment of cancer. Expert Rev. Anticancer Ther. 2021, 21, 1105–1124. [Google Scholar] [CrossRef] [PubMed]
- Shah, M.A.; Abuzar, S.M.; Ilyas, K.; Qadees, I.; Bilal, M.; Yousaf, R.; Kassim, R.M.T.; Rasul, A.; Saleem, U.; Alves, M.S.; et al. Ginsenosides in cancer: Targeting cell cycle arrest and apoptosis. Chem. Biol. Interact. 2023, 382, 110634. [Google Scholar] [CrossRef] [PubMed]
- Pan, T.L.; Wang, P.W.; Huang, C.C.; Yeh, C.T.; Hu, T.H.; Yu, J.S. Network analysis and proteomic identification of vimentin as a key regulator associated with invasion and metastasis in human hepatocellular carcinoma cells. J. Proteom. 2012, 75, 4676–4692. [Google Scholar] [CrossRef]
- Li, J.J.; Liang, Q.; Sun, G.C. Traditional Chinese medicine for prevention and treatment of hepatocellular carcinoma: A focus on epithelial-mesenchymal transition. J. Integr. Med. 2021, 19, 469–477. [Google Scholar] [CrossRef]
- Wang, C.; Zhang, Y.; Guo, K.; Wang, N.; Jin, H.; Liu, Y.; Qin, W. Heat shock proteins in hepatocellular carcinoma: Molecular mechanism and therapeutic potential. Int. J. Cancer 2016, 138, 1824–1834. [Google Scholar] [CrossRef]
- Narayanankutty, V.; Narayanankutty, A.; Nair, A. Heat Shock Proteins (HSPs): A Novel Target for Cancer Metastasis Prevention. Curr. Drug Targets 2019, 20, 727–737. [Google Scholar] [CrossRef]
- Yun, C.W.; Kim, H.J.; Lim, J.H.; Lee, S.H. Heat Shock Proteins: Agents of Cancer Development and Therapeutic Targets in Anti-Cancer Therapy. Cells 2019, 9, 60. [Google Scholar] [CrossRef]
- Haase, M.; Fitze, G. HSP90AB1: Helping the good and the bad. Gene 2016, 575, 171–186. [Google Scholar] [CrossRef]
- Nouri-Vaskeh, M.; Alizadeh, L.; Hajiasgharzadeh, K.; Mokhtarzadeh, A.; Halimi, M.; Baradaran, B. The role of HSP90 molecular chaperones in hepatocellular carcinoma. J. Cell. Physiol. 2020, 235, 9110–9120. [Google Scholar] [CrossRef] [PubMed]
- Chang, C.; Tang, X.; Woodley, D.T.; Chen, M.; Li, W. The Distinct Assignments for HSP90α and HSP90β: More Than Skin Deep. Cells 2023, 12, 277. [Google Scholar] [CrossRef] [PubMed]
- Diehl, M.C.; Idowu, M.O.; Kimmelshue, K.; York, T.P.; Elmore, L.W.; Holt, S.E. Elevated expression of nuclear HSP90 in invasive breast tumors. Cancer Biol. Ther. 2009, 8, 1952–1961. [Google Scholar] [CrossRef] [PubMed]
- Su, J.M.; Hsu, Y.Y.; Lin, P.; Chang, H. Nuclear Accumulation of Heat-shock Protein 90 Is Associated with Poor Survival and Metastasis in Patients with Non-small Cell Lung Cancer. Anticancer Res. 2016, 36, 2197–2203. [Google Scholar]
- Fresno Vara, J.A.; Casado, E.; de Castro, J.; Cejas, P.; Belda-Iniesta, C.; González-Barón, M. PI3K/Akt signalling pathway and cancer. Cancer Treat. Rev. 2004, 30, 193–204. [Google Scholar] [CrossRef] [PubMed]
- Ng, C.K.Y.; Dazert, E.; Boldanova, T.; Coto-Llerena, M.; Nuciforo, S.; Ercan, C.; Suslov, A.; Meier, M.A.; Bock, T.; Schmidt, A.; et al. Integrative proteogenomic characterization of hepatocellular carcinoma across etiologies and stages. Nat. Commun. 2022, 13, 2436. [Google Scholar] [CrossRef] [PubMed]
- Qadir, M.I.; Rizvi, S.Z. miRNA in Hepatocellular Carcinoma: Pathogenesis and Therapeutic Approaches. Crit. Rev. Eukaryot. Gene Expr. 2017, 27, 355–361. [Google Scholar] [CrossRef] [PubMed]
- Boicean, A.; Birlutiu, V.; Ichim, C.; Brusnic, O.; Onișor, D.M. Fecal Microbiota Transplantation in Liver Cirrhosis. Biomedicines 2023, 11, 2930. [Google Scholar] [CrossRef] [PubMed]
- Hu, Q.; Zhang, W.; Wu, Z.; Tian, X.; Xiang, J.; Li, L.; Li, Z.; Peng, X.; Wei, S.; Ma, X.; et al. Baicalin and the liver-gut system: Pharmacological bases explaining its therapeutic effects. Pharmacol. Res. 2021, 165, 105444. [Google Scholar] [CrossRef]
- Qi, J.; Li, J.; Bie, B.; Shi, M.; Zhu, M.; Tian, J.; Zhu, K.; Sun, J.; Mu, Y.; Li, Z.; et al. miR-3,178 contributes to the therapeutic action of baicalein against hepatocellular carcinoma cells via modulating HDAC10. Phytother. Res. 2023, 37, 295–309. [Google Scholar] [CrossRef]
- Wang, P.W.; Lin, T.Y.; Yang, P.M.; Fang, J.Y.; Li, W.T.; Pan, T.L. Therapeutic efficacy of Scutellaria baicalensis Georgi against psoriasis-like lesions via regulating the responses of keratinocyte and macrophage. Biomed. Pharmacother. 2022, 155, 113798. [Google Scholar] [CrossRef]
- Rieger, A.M. Flow Cytometry and Cell Cycle Analysis: An Overview. Methods Mol. Biol. 2022, 2579, 47–57. [Google Scholar]
- Wang, P.W.; Hung, Y.C.; Lin, T.Y.; Fang, J.Y.; Yang, P.M.; Chen, M.H.; Pan, T.L. Comparison of the Biological Impact of UVA and UVB upon the Skin with Functional Proteomics and Immunohistochemistry. Antioxidants 2019, 8, 569. [Google Scholar] [CrossRef]
- Lin, T.Y.; Wang, P.W.; Huang, C.H.; Yang, P.M.; Pan, T.L. Characterizing the Relapse Potential in Different Luminal Subtypes of Breast Cancers with Functional Proteomics. Int. J. Mol. Sci. 2020, 21, 6077. [Google Scholar] [CrossRef]
- Zhang, D.M.; Feng, L.X.; Liu, M.; Jin, W.H.; Luo, J.; Nie, A.Y.; Zhou, Y.; Li, Y.; Wu, W.Y.; Jiang, B.H.; et al. Possible target-related proteins and signal network of bufalin in A549 cells suggested by both iTRAQ-based and label-free proteomic analysis. Proteomics 2016, 16, 935–945. [Google Scholar] [CrossRef] [PubMed]
- Azlin, A.H.; Looi, L.M.; Cheah, P.L. Tissue microarray immunohistochemical profiles of p53 and pRB in hepatocellular carcinoma and hepatoblastoma. Asian Pac. J. Cancer Prev. 2014, 15, 3959–3963. [Google Scholar] [CrossRef] [PubMed]
- Pan, T.L.; Goto, S.; Lin, Y.C.; Lord, R.; Chiang, K.C.; Lai, C.Y.; Chen, Y.S.; Eng, H.L.; Cheng, Y.F.; Tatsuma, T.; et al. The fas and fas ligand pathways in liver allograft tolerance. Clin. Exp. Immunol. 1999, 118, 180–187. [Google Scholar] [CrossRef]
- Zheng, Z.G.; Zhang, X.; Liu, X.X.; Jin, X.X.; Dai, L.; Cheng, H.M.; Jing, D.; Thu, P.M.; Zhang, M.; Li, H.; et al. Inhibition of HSP90β Improves Lipid Disorders by Promoting Mature SREBPs Degradation via the Ubiquitin-proteasome System. Theranostics 2019, 9, 5769–5783. [Google Scholar] [CrossRef] [PubMed]












| Spot No. | Protein Name | Accession Number | Score (Coverage) 1 | Mw/pI | Function |
|---|---|---|---|---|---|
| 1 | ATPase subunit d | O75947 | 61 (50%) | 18.41/5.22 | Mitochondrial membrane ATP synthase produces ATP from ADP in the presence of a proton gradient across the membrane which is generated by the electron transport complexes of the respiratory chain. |
| 2 | Rho GDI 1 | P52565 | 88 (50%) | 20.57/6.73 | Controls Rho proteins homeostasis. Through the modulation of Rho proteins, may play a role in cell motility regulation. |
| 3 | TCTP | P13693 | Involved in calcium binding and microtubule stabilization. | ||
| 4 | Proteasome subunit alpha type-5 | P28066 | 98 (58%) | 26.56/4.74 | The 26S proteasome plays a key role in the maintenance of protein homeostasis by removing misfolded or damaged proteins that could impair cellular functions, and by removing proteins whose functions are no longer required. |
| 5 | Tropomyosin alpha-3 chain | P06753 | 99 (45%) | 27.39/4.77 | Binds to actin filaments in muscle and non-muscle cells. |
| 6 | 14-3-3 protein sigma | P31947 | 86 (54%) | 27.87/4.68 | An adapter protein implicated in the regulation of a large spectrum of both general and specialized signaling pathways. |
| 7 | Peroxiredoxin-6 | P30041 | 197 (82%) | 25.02/6.02 | A thiol-specific peroxidase that catalyzes the reduction of hydrogen peroxide and organic hydroperoxides to water and alcohols, respectively. |
| 8 | Heat shock 27 kDa protein | P04792 | 99 (47%) | 22.83/5.98 | Small heat shock protein which functions as a molecular chaperone probably maintaining denatured proteins in a folding-competent state. |
| 9 | Nucleolar phosphoprotein B23 | P06748 | 70 (31%) | 29.62/4.47 | Involved in diverse cellular processes such as ribosome biogenesis, centrosome duplication, protein chaperoning, histone assembly, cell proliferation, and regulation of tumor suppressors p53/TP53 and ARF. |
| 10 | 60S ribosomal protein L10E | P05388 | 82 (45%) | 34.42/5.42 | Ribosomal protein P0 is the functional equivalent of E.coli protein L10. |
| 11 | 40S ribosomal protein SA | P08865 | 126 (51%) | 31.88/4.84 | Required for the assembly and/or stability of the 40S ribosomal subunit. Plays a role in cell adhesion to the basement membrane and in the consequent activation of signaling transduction pathways. |
| 12 | Vimentin (Fragment) | P08670 | 173 (66%) | 53.55/5.06 | Vimentins are class-III intermediate filaments found in various non-epithelial cells, especially mesenchymal cells. |
| 13 | 26S proteasome regulatory subunit 6B | P43686 | 60 (16%) | 47.45/5.09 | A component of the 26S proteasome, a multiprotein complex involved in the ATP-dependent degradation of ubiquitinated proteins. Therefore, the proteasome participates in numerous cellular processes, including cell cycle progression, apoptosis, or DNA damage repair. |
| 14 | Vimentin | P08670 | 173 (66%) | 53.55/5.06 | Vimentins are class-III intermediate filaments found in various non-epithelial cells, especially mesenchymal cells. |
| 15 | 75 kDa glucose-regulated protein | P38646 | 62 (20%) | 74.02/5.97 | A chaperone protein which plays an important role in mitochondrial iron-sulfur cluster (ISC) biogenesis. May play a role in the control of cell proliferation and cellular aging. |
| 16 | Heat shock cognate 71 kDa protein | P11142 | 178 (53%) | 71.06/5.37 | A molecular chaperone implicated in a wide variety of cellular processes, including protection of the proteome from stress, folding and transport of newly synthesized polypeptides, activation of proteolysis of misfolded proteins and the formation and dissociation of protein complexes. |
| 17 | 60 kDa heat shock protein | P10809 | 122 (50%) | 61.35/5.70 | A chaperonin implicated in mitochondrial protein import and macromolecular assembly. |
| 18 | Tubulin alpha-1A chain | P68363 | 107 (51%) | 50.48/5.01 | Tubulin is the major constituent of microtubules, a cylinder consisting of laterally associated linear protofilaments composed of α- and β-tubulin heterodimers. |
| 19 | Tubulin beta chain | P07437 | 227 (52%) | 50.09/4.75 | Microtubules grow by the addition of GTP-tubulin dimers to the microtubule end, where a stabilizing cap forms. |
| 20 | Heat shock protein 90 kDa beta member 1 | P14625 | 217 (52%) | 95.3/4.75 | A molecular chaperone that functions in the processing and transport of secreted proteins. Functions in endoplasmic reticulum associated degradation (ERAD). |
| 21 | type II cytoskeletal 8 | P05787 | 197 (61%) | 53.53/5.52 | Together with KRT19, helps to link the contractile apparatus to dystrophin at the costameres of striated muscle. |
| 22 | Protein disulfide-isomerase A3 | P30101 | 185 (45%) | 57.15/5.98 | A disulfide isomerase which catalyzes the formation, isomerization, and reduction or oxidation of disulfide bonds. |
| 23 | Calreticulin | P27797 | 120 (38%) | 47.06/4.30 | A calcium-binding chaperone that promotes folding, oligomeric assembly, and quality control in the endoplasmic reticulum via the calreticulin/calnexin cycle. |
| 24 | Glyceraldehyde-3-phosphate dehydrogenase | P04406 | 86 (57%) | 36.20/8.26 | Has both glyceraldehyde-3-phosphate dehydrogenase and nitrosylase activities, thereby playing a role in glycolysis and nuclear functions, respectively. |
| 25 | Triosephosphate isomerase | P60174 | 150 (76%) | 26.81/6.51 | Triosephosphate isomerase is an extremely efficient metabolic enzyme that catalyzes the interconversion between dihydroxyacetone phosphate and D-glyceraldehyde-3-phosphate in glycolysis and gluconeogenesis. |
Disclaimer/Publisher’s Note: The statements, opinions and data contained in all publications are solely those of the individual author(s) and contributor(s) and not of MDPI and/or the editor(s). MDPI and/or the editor(s) disclaim responsibility for any injury to people or property resulting from any ideas, methods, instructions or products referred to in the content. |
© 2024 by the authors. Licensee MDPI, Basel, Switzerland. This article is an open access article distributed under the terms and conditions of the Creative Commons Attribution (CC BY) license (https://creativecommons.org/licenses/by/4.0/).
Share and Cite
Wu, T.-H.; Lin, T.-Y.; Yang, P.-M.; Li, W.-T.; Yeh, C.-T.; Pan, T.-L. Scutellaria baicalensis Induces Cell Apoptosis and Elicits Mesenchymal–Epithelial Transition to Alleviate Metastatic Hepatocellular Carcinoma via Modulating HSP90β. Int. J. Mol. Sci. 2024, 25, 3073. https://doi.org/10.3390/ijms25053073
Wu T-H, Lin T-Y, Yang P-M, Li W-T, Yeh C-T, Pan T-L. Scutellaria baicalensis Induces Cell Apoptosis and Elicits Mesenchymal–Epithelial Transition to Alleviate Metastatic Hepatocellular Carcinoma via Modulating HSP90β. International Journal of Molecular Sciences. 2024; 25(5):3073. https://doi.org/10.3390/ijms25053073
Chicago/Turabian StyleWu, Tung-Ho, Tung-Yi Lin, Pei-Ming Yang, Wen-Tai Li, Chau-Ting Yeh, and Tai-Long Pan. 2024. "Scutellaria baicalensis Induces Cell Apoptosis and Elicits Mesenchymal–Epithelial Transition to Alleviate Metastatic Hepatocellular Carcinoma via Modulating HSP90β" International Journal of Molecular Sciences 25, no. 5: 3073. https://doi.org/10.3390/ijms25053073
APA StyleWu, T.-H., Lin, T.-Y., Yang, P.-M., Li, W.-T., Yeh, C.-T., & Pan, T.-L. (2024). Scutellaria baicalensis Induces Cell Apoptosis and Elicits Mesenchymal–Epithelial Transition to Alleviate Metastatic Hepatocellular Carcinoma via Modulating HSP90β. International Journal of Molecular Sciences, 25(5), 3073. https://doi.org/10.3390/ijms25053073

