The Optimization Design of Macrophage Membrane Camouflaging Liposomes for Alleviating Ischemic Stroke Injury through Intranasal Delivery
Abstract
1. Introduction
2. Results and Discussion
2.1. Preparation and Optimization of Lip-Rg3/PNS
2.2. Characterization of Liposomes
2.3. Encapsulation Efficiency and Drug Loading
2.4. Stability of Liposomes
2.5. In Vitro Endocytosis Mechanism
2.6. Network Pharmacology
2.6.1. Prediction of Potential PNS Action Targets for Ischemic Stroke
2.6.2. PPI Network Construction
2.6.3. GO and KEGG Analysis
2.6.4. The “Component–Gene–Pathway” Network
2.7. The Therapeutic Effect of Anti-Ischemic Stroke
2.8. H&E Staining of Brain Tissue
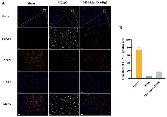
2.9. MM-Lip-Rg3/PNSs Reduced Neuronal Apoptosis Caused by Ischemia
3. Materials and Methods
3.1. Materials
3.2. Cell Culture
3.3. Preparation Method of Lip-Rg3/PNS
3.4. Determination of Encapsulation Efficiency and Drug Loading
3.5. Optimization Design of Lip-Rg3/PNS
3.5.1. Single-Factor Experiment
3.5.2. Box–Behnken Design
3.6. Preparation of MM-Lip-Rg3/PNS
3.7. Characterization of Liposomes
3.8. Stability of Liposomes
3.9. In Vitro Endocytosis Mechanism
3.10. Network Pharmacology
3.10.1. Collection of Action Targets of PNS Active Ingredients
3.10.2. Collection of Target Genes Related to Ischemic Stroke
3.10.3. Prediction of Potential Targets of Drug in Ischemic Stroke
3.10.4. Protein–Protein Interaction (PPI) Network Construction
3.10.5. Enrichment Analysis
3.11. Establish a Middle Cerebral Art Occlusion Model
3.12. Evaluate the Therapeutic Effects of Different Liposome Formulations
3.13. H&E Staining of the Brain in Different Treatment Groups
3.14. TUNEL and NeuN Staining of Brain Tissue
3.15. Statistical Analysis
4. Conclusions
Author Contributions
Funding
Institutional Review Board Statement
Data Availability Statement
Conflicts of Interest
References
- Szczuko, M.; Koziol, I.; Kotlega, D.; Brodowski, J.; Drozd, A. The Role of Thromboxane in the Course and Treatment of Ischemic Stroke: Review. Int. J. Mol. Sci. 2021, 22, 11644. [Google Scholar] [CrossRef] [PubMed]
- Xing, C.L.; Lv, J.; Zhu, Z.H.; Cong, W.; Bian, H.H.; Zhang, C.X.; Gu, R.X.; Chen, D.G.; Tan, X.Y.; Su, L.; et al. Regulation of microglia related neuroinflammation contributes to the protective effect of Gelsevirine on ischemic stroke. Front. Immunol. 2023, 14, 1164278. [Google Scholar] [CrossRef]
- Wang, D.D.; Lv, L.Y.; Xu, Y.; Jiang, K.; Chen, F.; Qian, J.; Chen, M.; Liu, G.P.; Xiang, Y.Z. Cardioprotection of Panax Notoginseng saponins against acute myocardial infarction and heart failure through inducing autophagy. Biomed. Pharmacother. 2021, 136, 111287. [Google Scholar] [CrossRef] [PubMed]
- Wu, L.; Song, H.; Zhang, C.; Wang, A.; Zhang, B.; Xiong, C.; Zhuang, X.; Zang, Y.; Li, C.; Fang, Q.; et al. Efficacy and Safety of Panax notoginseng Saponins in the Treatment of Adults with Ischemic Stroke in China: A Randomized Clinical Trial. JAMA Netw. Open. 2023, 6, e2317574. [Google Scholar] [CrossRef] [PubMed]
- Zhou, N.N.; Tang, Y.; Keep, R.F.; Ma, X.X.; Xiang, J.M. Antioxidative effects of Panax notoginseng saponins in brain cells. Phytomedicine 2014, 21, 1189–1195. [Google Scholar] [CrossRef]
- Li, J.; Wang, R.F.; Zhou, Y.; Hu, H.J.; Yang, Y.B.; Yang, L.; Wang, Z.T. Dammarane-type triterpene oligoglycosides from the leaves and stems of Panax notoginseng and their antiinflammatory activities. J. Ginseng Res. 2019, 43, 377–384. [Google Scholar] [CrossRef]
- Dai, L.L.; Zhang, Y.; Jiang, Y.R.; Chen, K.J. Panax notoginseng preparation plus aspirin versus aspirin alone on platelet aggregation and coagulation in patients with coronary heart disease or ischemic stroke: A meta-analysis of randomized controlled trials. Front. Pharmacol. 2022, 13, 1015048. [Google Scholar] [CrossRef]
- Li, Q.; Yuan, M.R.; Li, X.H.; Li, J.Y.; Xu, M.; Wei, D.; Wu, D.S.; Wan, J.F.; Mei, S.X.; Cui, T.; et al. New dammarane-type triterpenoid saponins from saponins. J. Ginseng Res. 2020, 44, 673–679. [Google Scholar] [CrossRef]
- Li, H.P.; Qiang, L.; Zhang, C.Y.; Wang, C.H.; Mu, Z.X.; Jiang, L.G. Publication trends in studies examining radix notoginseng as a treatment for ischemic brain injury. Neural Regen. Res. 2014, 9, 1635–1642. [Google Scholar]
- Li, L.; Wang, Y.; Guo, R.; Li, S.; Ni, J.Y.; Gao, S.; Gao, X.M.; Mao, J.Y.; Zhu, Y.; Wu, P.L.; et al. Ginsenoside Rg3-loaded, reactive oxygen species-responsive polymeric nanoparticles for alleviating myocardial ischemia-reperfusion injury. J. Control. Release 2020, 317, 259–272. [Google Scholar] [CrossRef]
- Wang, J.; Zeng, L.; Zhang, Y.; Qi, W.X.; Wang, Z.Y.; Tian, L.; Zhao, D.Q.; Wu, Q.B.; Li, X.Y.; Wang, T. Pharmacological properties, molecular mechanisms and therapeutic potential of ginsenoside Rg3 as an antioxidant and anti-inflammatory agent. Front. Pharmacol. 2022, 13, 975784. [Google Scholar] [CrossRef]
- Zhao, M.Y.; Zhang, B.Y.; Deng, L.L. The Mechanism of Acrylamide-Induced Neurotoxicity: Current Status and Future Perspectives. Front. Nutr. 2022, 9, 488. [Google Scholar] [CrossRef] [PubMed]
- Liu, H.; Hu, X.Y.; Li, L.; Meng, X.Y.; Fang, Y.; Xia, Y.M. Micron and nano hybrid ufasomes from conjugated linoleic acid, their vesiculation and encapsulation of ginsenoside Rg3. J. Sci. Food Agric. 2022, 102, 4140–4150. [Google Scholar] [CrossRef] [PubMed]
- Zuo, S.T.; Wang, J.; An, X.Q.; Wang, Z.Y.; Zheng, X.; Zhang, Y. Fabrication of Ginsenoside-Based Nanodrugs for Enhanced Antitumor Efficacy on Triple-Negative Breast Cancer. Front. Bioeng. Biotechnol. 2022, 10, 945472. [Google Scholar] [CrossRef] [PubMed]
- Zhang, J.; Han, X.Z.; Li, X.; Luo, Y.; Zhao, H.P.; Yang, M.; Ni, B.; Liao, Z.G. Core-shell hybrid liposomal vesicles loaded with panax notoginsenoside: Preparation, characterization and protective effects on global cerebral ischemia/reperfusion injury and acute myocardial ischemia in rats. Int. J. Nanomed. 2012, 7, 4299–4310. [Google Scholar] [CrossRef] [PubMed]
- Wu, Z.Q.; Zhang, H.; Yan, J.; Wei, Y.; Su, J.C. Engineered biomembrane-derived nanoparticles for nanoscale theranostics. Theranostics 2023, 13, 20–39. [Google Scholar] [CrossRef] [PubMed]
- Ashaolu, T.J. Nanoemulsions for health, food, and cosmetics: A review. Environ. Chem. Lett. 2021, 19, 3381–3395. [Google Scholar] [CrossRef] [PubMed]
- Cao, Y.F.; Dong, X.Y.; Chen, X.P. Polymer-Modified Liposomes for Drug Delivery: From Fundamentals to Applications. Pharmaceutics 2022, 14, 778. [Google Scholar] [CrossRef]
- Ghezzi, M.; Pescina, S.; Padula, C.; Santi, P.; Del Favero, E.; Cantù, L.; Nicoli, S. Polymeric micelles in drug delivery: An insight of the techniques for their characterization and assessment in biorelevant conditions. J. Control. Release 2021, 332, 312–336. [Google Scholar] [CrossRef]
- Zeb, A.; Rana, I.; Choi, H.I.; Lee, C.H.; Baek, S.W.; Lim, C.W.; Khan, N.; Arif, S.T.; Sahar, N.U.; Alvi, A.M.; et al. Potential and Applications of Nanocarriers for Efficient Delivery of Biopharmaceuticals. Pharmaceutics 2020, 12, 1184. [Google Scholar] [CrossRef]
- Karthivashan, G.; Ganesan, P.; Park, S.Y.; Kim, J.S.; Choi, D.K. Therapeutic strategies and nano-drug delivery applications in management of ageing Alzheimer’s disease. Drug Deliv. 2018, 25, 307–320. [Google Scholar] [CrossRef]
- Alshawwa, S.Z.; Kassem, A.A.; Farid, R.M.; Mostafa, S.K.; Labib, G.S. Nanocarrier Drug Delivery Systems: Characterization, Limitations, Future Perspectives and Implementation of Artificial Intelligence. Pharmaceutics 2022, 14, 883. [Google Scholar] [CrossRef]
- Zylberberg, C.; Matosevic, S. Pharmaceutical liposomal drug delivery: A review of new delivery systems and a look at the regulatory landscape. Drug Deliv. 2016, 23, 3319–3329. [Google Scholar] [CrossRef]
- Akbarzadeh, A.; Rezaei-Sadabady, R.; Davaran, S.; Joo, S.W.; Zarghami, N.; Hanifehpour, Y.; Samiei, M.; Kouhi, M.; Nejati-Koshki, K. Liposome: Classification, preparation, and applications. Nanoscale Res. Lett. 2013, 8, 102. [Google Scholar] [CrossRef]
- Almeida, B.; Nag, O.K.; Rogers, K.E.; Delehanty, J.B. Recent Progress in Bioconjugation Strategies for Liposome-Mediated Drug Delivery. Molecules 2020, 25, 5672. [Google Scholar] [CrossRef] [PubMed]
- Guimaraes, D.; Cavaco-Paulo, A.; Nogueira, E. Design of liposomes as drug delivery system for therapeutic applications. Int. J. Pharm. 2021, 601, 120571. [Google Scholar] [CrossRef] [PubMed]
- Gardea-Gutiérrez, D.; Núñez-García, E.; Oseguera-Guerra, B.E.; Román-Aguirre, M.; Montes-Fonseca, S.L. Asymmetric Lipid Vesicles: Techniques, Applications, and Future Perspectives as an Innovative Drug Delivery System. Pharmaceuticals 2023, 16, 777. [Google Scholar] [CrossRef] [PubMed]
- Lei, M.; Ma, G.L.; Sha, S.J.; Wang, X.Y.; Feng, H.T.; Zhu, Y.Q.; Du, X. Dual-functionalized liposome by co-delivery of paclitaxel with sorafenib for synergistic antitumor efficacy and reversion of multidrug resistance. Drug Deliv. 2019, 26, 262–272. [Google Scholar] [CrossRef] [PubMed]
- Du, C.Y.; Li, S.S.; Li, Y.; Galons, H.; Guo, N.; Teng, Y.; Zhang, Y.M.; Li, M.Y.; Yu, P. F7 and topotecan co-loaded thermosensitive liposome as a nano-drug delivery system for tumor hyperthermia. Drug Deliv. 2020, 27, 836–847. [Google Scholar] [CrossRef] [PubMed]
- Fukuta, T.; Ishii, T.; Asai, T.; Oku, N. Applications of Liposomal Drug Delivery Systems to Develop Neuroprotective Agents for the Treatment of Ischemic Stroke. Biol. Pharm. Bull. 2019, 42, 319–326. [Google Scholar] [CrossRef] [PubMed]
- Fukuta, T.; Kogure, K. Biomimetic Nanoparticle Drug Delivery Systems to Overcome Biological Barriers for Therapeutic Applications. Chem. Pharm. Bull. 2022, 70, 334–340. [Google Scholar] [CrossRef]
- Luk, B.T.; Zhang, L.F. Cell membrane-camouflaged nanoparticles for drug delivery. J. Control. Release 2015, 220, 600–607. [Google Scholar] [CrossRef]
- Vijayan, V.; Uthaman, S.; Park, I.K. Cell Membrane Coated Nanoparticles: An Emerging Biomimetic Nanoplatform for Targeted Bioimaging and Therapy. Biomim. Med. Mater. Nanotechnol. 3D Bioprint. 2018, 1064, 45–59. [Google Scholar]
- Li, M.; Guo, Q.S.; Zhong, C.L.; Zhang, Z.Y. Multifunctional cell membranes-based nano-carriers for targeted therapies: A review of recent trends and future perspective. Drug Deliv. 2023, 30, 2288797. [Google Scholar] [CrossRef]
- Wang, Z.; Wang, X.P.; Xu, W.T.; Li, Y.X.; Lai, R.Z.; Qiu, X.H.; Chen, X.; Chen, Z.D.; Mi, B.B.; Wu, M.Y.; et al. Translational Challenges and Prospective Solutions in the Implementation of Biomimetic Delivery Systems. Pharmaceutics 2023, 15, 2623. [Google Scholar] [CrossRef]
- Wen, P.; Ke, W.; Dirisala, A.; Toh, K.; Tanaka, M.; Li, J. Stealth and pseudo-stealth nanocarriers. Adv. Drug Deliv. Rev. 2023, 198, 114895. [Google Scholar] [CrossRef]
- Yang, J.; Zhang, X.; Liu, C.; Wang, Z.; Cui, W. Biologically Modified Nanoparticles as Theranostic Bionanomaterials. Prog. Mater. Sci. 2020, 118, 100768. [Google Scholar] [CrossRef]
- Kroll, A.V.; Fang, R.H.; Zhang, L.F. Biointerfacing and Applications of Cell Membrane-Coated Nanoparticles. Bioconjugate Chem. 2017, 28, 23–32. [Google Scholar] [CrossRef] [PubMed]
- Xia, Q.; Zhang, Y.T.; Li, Z.; Hou, X.F.; Feng, N.P. Red blood cell membrane-camouflaged nanoparticles: A novel drug delivery system for antitumor application. Acta Pharm. Sin. B 2019, 9, 675–689. [Google Scholar] [CrossRef] [PubMed]
- Zhou, J.; Niu, C.C.; Huang, B.Y.; Chen, S.J.; Yu, C.G.; Cao, S.; Pei, W.J.; Guo, R.Q. Platelet Membrane Biomimetic Nanoparticles Combined with UTMD to Improve the Stability of Atherosclerotic Plaques. Front. Chem. 2022, 10, 868063. [Google Scholar] [CrossRef] [PubMed]
- Liu, B.Y.; Yan, W.H.; Luo, L.; Wu, S.; Wang, Y.; Zhong, Y.; Tang, D.; Maruf, A.; Yan, M.; Zhang, K.; et al. Macrophage membrane camouflaged reactive oxygen species responsive nanomedicine for efficiently inhibiting the vascular intimal hyperplasia. J. Nanobiotechnol. 2021, 19, 1–19. [Google Scholar] [CrossRef]
- Shin, M.J.; Park, J.Y.; Lee, D.H.; Khang, D. Stem Cell Mimicking Nanoencapsulation for Targeting Arthritis. Int. J. Nanomed. 2021, 16, 8485–8507. [Google Scholar] [CrossRef] [PubMed]
- Xing, C.H.; Arai, K.; Lo, E.H.; Hommel, M. Pathophysiologic cascades in ischemic stroke. Int. J. Stroke 2012, 7, 378–385. [Google Scholar] [CrossRef] [PubMed]
- Blank-Stein, N.; Mass, E. Macrophage and monocyte subsets in response to ischemic stroke. Eur. J. Immunol. 2023, 53, 2250233. [Google Scholar] [CrossRef] [PubMed]
- Pandey, M.; Jain, N.; Kanoujia, J.; Hussain, Z.; Gorain, B. Advances and Challenges in Intranasal Delivery of Antipsychotic Agents Targeting the Central Nervous System. Front. Pharmacol. 2022, 13, 865590. [Google Scholar] [CrossRef]
- Khatri, D.K.; Preeti, K.; Tonape, S.; Bhattacharjee, S.; Patel, M.; Shah, S.R.; Singh, P.K.; Srivastava, S.; Gugulothu, D.; Vora, L.; et al. Nanotechnological Advances for Nose to Brain Delivery of Therapeutics to Improve the Parkinson Therapy. Curr. Neuropharmacol. 2023, 21, 493–516. [Google Scholar] [CrossRef] [PubMed]
- Villar-Gómez, N.; Ojeda-Hernandez, D.D.; López-Muguruza, E.; García-Flores, S.; Bonel-García, N.; Benito-Martín, M.S.; Selma-Calvo, B.; Canales-Aguirre, A.A.; Mateos-Díaz, J.C.; Montero-Escribano, P.; et al. Nose-to-Brain: The Next Step for Stem Cell and Biomaterial Therapy in Neurological Disorders. Cells 2022, 11, 3095. [Google Scholar] [CrossRef]
- Wu, D.D.; Salah, Y.A.; Ngowi, E.E.; Zhang, Y.X.; Khattak, S.; Khan, N.H.; Wang, Y.; Li, T.; Guo, Z.H.; Wang, Y.M.; et al. Nanotechnology prospects in brain therapeutics concerning gene-targeting and nose-to-brain administration. iScience 2023, 26, 107321. [Google Scholar] [CrossRef]
- Shehata, M.K.; Ismail, A.A.; Kamel, M.A. Nose to Brain Delivery of Astaxanthin-Loaded Nanostructured Lipid Carriers in Rat Model of Alzheimer’s Disease: Preparation, in vitro and in vivo Evaluation. Int. J. Nanomed. 2023, 18, 1631–1658. [Google Scholar] [CrossRef]
- Yang, X.C.; Tan, J.; Guan, J.Q. Lipid-based nanoparticles via nose-to-brain delivery: A mini review. Front. Cell Dev. Biol. 2023, 11, 1214450. [Google Scholar]
- Zhang, Y.; Zhang, H.Y.; Zhao, F.Q.; Jiang, Z.P.; Cui, Y.L.; Ou, M.T.; Mei, L.; Wang, Q.S. Mitochondrial-targeted and ROS-responsive nanocarrier via nose-to-brain pathway for ischemic stroke treatment. Acta Pharm. Sin. B 2023, 13, 5107–5120. [Google Scholar] [CrossRef]
- Deng, Z.C.; Chen, G.H.; Shi, Y.H.; Lin, Y.; Ou, J.B.; Zhu, H.; Wu, J.Y.; Li, G.C.; Lv, L. Curcumin and its nano-formulations: Defining triple-negative breast cancer targets through network pharmacology, molecular docking, and experimental verification. Front. Pharmacol. 2022, 13, 920514. [Google Scholar] [CrossRef] [PubMed]
- Zhang, P.; Zhang, D.; Zhou, W.; Wang, L.; Wang, B.; Zhang, T.; Li, S. Network pharmacology: Towards the artificial intelligence-based precision traditional Chinese medicine. Brief. Bioinform. 2023, 25, bbad518. [Google Scholar] [CrossRef] [PubMed]
- Vieira, J.; Castelo, J.; Martins, M.; Saraiva, N.; Rosado, C.; Pereira-Leite, C. Mixed Edge Activators in Ibuprofen-Loaded Transfersomes: An Innovative Optimization Strategy Using Box-Behnken Factorial Design. Pharmaceutics 2023, 15, 1209. [Google Scholar] [CrossRef] [PubMed]
- Şahin Bektay, H.; Sağıroğlu, A.A.; Bozali, K.; Güler, E.M.; Güngör, S. The Design and Optimization of Ceramide NP-Loaded Liposomes to Restore the Skin Barrier. Pharmaceutics 2023, 15, 2685. [Google Scholar] [CrossRef]
- Gao, C.; Huang, Q.X.; Liu, C.H.; Kwong, C.H.T.; Yue, L.D.; Wan, J.B.; Lee, S.M.Y.; Wang, R.B. Treatment of atherosclerosis by macrophage-biomimetic nanoparticles via targeted pharmacotherapy and sequestration of proinflammatory cytokines. Nat. Commun. 2020, 11, 2622. [Google Scholar] [CrossRef] [PubMed]
- Cao, X.; Tan, T.F.; Zhu, D.C.; Yu, H.X.; Liu, Y.R.; Zhou, H.Y.; Jin, Y.; Xia, Q. Paclitaxel-Loaded Macrophage Membrane Camouflaged Albumin Nanoparticles for Targeted Cancer Therapy. Int. J. Nanomed. 2020, 15, 1915–1928. [Google Scholar] [CrossRef] [PubMed]
- Wang, Y.; Zhang, K.; Qin, X.; Li, T.H.; Qiu, J.H.; Yin, T.Y.; Huang, J.L.; McGinty, S.; Pontrelli, G.; Ren, J.; et al. Biomimetic Nanotherapies: Red Blood Cell Based Core-Shell Structured Nanocomplexes for Atherosclerosis Management. Adv. Sci. 2019, 6, 1900172. [Google Scholar] [CrossRef]
- Gong, Z.W.; Lao, D.Y.; Wu, Y.; Li, T.Y.; Lv, S.R.; Mo, X.A.; Huang, W. Inhibiting PI3K/Akt-Signaling Pathway Improves Neurobehavior Changes in Anti-NMDAR Encephalitis Mice by Ameliorating Blood-Brain Barrier Disruption and Neuronal Damage. Cell. Mol. Neurobiol. 2023, 43, 3623–3637. [Google Scholar] [CrossRef]
- Xu, B.Y.; Bai, L.; Chen, L.; Tong, R.S.; Feng, Y.B.; Shi, J.Y. Terpenoid natural products exert neuroprotection via the PI3K/Akt pathway. Front. Pharmacol. 2022, 13, 1036506. [Google Scholar] [CrossRef]
- Liu, T.L.; Wang, W.J.; Li, X.L.; Chen, Y.D.; Mu, F.; Wen, A.D.; Liu, M.N.; Ding, Y. Advances of phytotherapy in ischemic stroke targeting PI3K/Akt signaling. Phytother. Res. 2023, 37, 5509–5528. [Google Scholar] [CrossRef]
- Zeng, Z.X.; Zhang, Y.L.; Liang, X.; Wang, F.L.; Zhao, J.Y.; Xu, Z.M.; Liu, X.H.; Liu, X.M. Qingnao dripping pills mediate immune-inflammatory response and MAPK signaling pathway after acute ischemic stroke in rats. J. Pharmacol. Sci. 2019, 139, 143–150. [Google Scholar] [CrossRef]
- Zhang, L.; Zhou, T.; Ji, Q.R.; He, L.; Lan, Y.; Ding, L.; Li, L.; Wang, Z.C. Myricetin improves apoptosis after ischemic stroke via inhibiting MAPK-ERK pathway. Mol. Biol. Rep. 2023, 50, 2545–2557. [Google Scholar] [CrossRef]
- Sun, J.; Nan, G.X. The Mitogen-Activated Protein Kinase (MAPK) Signaling Pathway as a Discovery Target in Stroke. J. Mol. Neurosci. 2016, 59, 90. [Google Scholar] [CrossRef] [PubMed]
- Xin, M.Y.; Feng, J.C.; Hao, Y.L.; You, J.L.; Wang, X.Y.; Yin, X.; Shang, P.; Ma, D. Cyclic adenosine monophosphate in acute ischemic stroke: Some to update, more to explore. J. Neurol. Sci. 2020, 413, 116775. [Google Scholar] [CrossRef] [PubMed]
- Borland, G.; Smith, B.O.; Yarwood, S.J. EPAC proteins transduce diverse cellular actions of cAMP. Br. J. Pharmacol. 2009, 158, 70–86. [Google Scholar] [CrossRef] [PubMed]
- Lin, W.W.; Wang, Y.X.; Chen, Y.S.; Wang, Q.W.; Gu, Z.W.; Zhu, Y.J. Role of Calcium Signaling Pathway-Related Gene Regulatory Networks in Ischemic Stroke Based on Multiple WGCNA and Single-Cell Analysis. Oxidative Med. Cell. Longev. 2021, 2021, 1–35. [Google Scholar] [CrossRef] [PubMed]
- Frische, E.W.; Zwartkruis, F.J.T. Rap1, a mercenary among the Ras-like GTPases. Dev. Biol. 2010, 340, 1–9. [Google Scholar] [CrossRef] [PubMed]
- Yu, S.; Li, D.; Shi, A.; Long, Y.; Deng, J.; Ma, Y.; Li, X.Q.; Wen, J.; Hu, Y.; He, X.F.; et al. Multidrug-loaded liposomes prevent ischemic stroke through intranasal administration. Biomed. Pharmacother. 2023, 162, 114542. [Google Scholar] [CrossRef]
- Li, J.D.; Chen, Y.X.; Peng, C.Y.; Hong, X.F.; Liu, H.H.; Fang, J.Y.; Zhuang, R.Q.; Pan, W.M.; Zhang, D.L.; Guo, Z.D.; et al. Micro-SPECT Imaging of Acute Ischemic Stroke with Radioiodinated Riboflavin in Rat MCAO Models via Riboflavin Transporter Targeting. Acs Chem. Neurosci. 2022, 13, 1966–1973. [Google Scholar] [CrossRef] [PubMed]
- Gusel’nikova, V.V.; Korzhevskiy, D.E. NeuN As a Neuronal Nuclear Antigen and Neuron Differentiation Marker. Acta Nat. 2015, 7, 42–47. [Google Scholar] [CrossRef]
- Negoescu, A.; Lorimier, P.; Labat-Moleur, F.; Drouet, C.; Robert, C.; Guillermet, C.; Brambilla, C.; Brambilla, E. In situ apoptotic cell labeling by the TUNEL method: Improvement and evaluation on cell preparations. J. Histochem. Cytochem. 1996, 44, 959–968. [Google Scholar] [CrossRef]
- Tang, H.; Xie, Y.Z.; Zhu, M.; Jia, J.; Liu, R.; Shen, Y.J.; Zheng, Y.C.; Guo, X.; Miao, D.F.H.; Pei, J. Estrone-Conjugated PEGylated Liposome Co-Loaded Paclitaxel and Carboplatin Improve Anti-Tumor Efficacy in Ovarian Cancer and Reduce Acute Toxicity of Chemo-Drugs. Int. J. Nanomed. 2022, 17, 3013–3041. [Google Scholar] [CrossRef] [PubMed]
- Mittal, D.; Md, S.; Hasan, Q.; Fazil, M.; Ali, A.; Baboota, S.; Ali, J. Brain targeted nanoparticulate drug delivery system of rasagiline via intranasal route. Drug Deliv. 2016, 23, 130–139. [Google Scholar] [CrossRef]










| Run | Factor | Response: EE% | |||
|---|---|---|---|---|---|
| A | B | C | PNS | Rg3 | |
| 1 | 40.00 | 1:4 | 1:20 | 79.34 | 90.26 |
| 2 | 80.00 | 1:4 | 1:20 | 78.75 | 78.28 |
| 3 | 40.00 | 1:8 | 1:20 | 81.77 | 89.54 |
| 4 | 80.00 | 1:8 | 1:20 | 78.31 | 84.94 |
| 5 | 40.00 | 1:6 | 1:15 | 80.95 | 82.83 |
| 6 | 80.00 | 1:6 | 1:15 | 79.75 | 70.41 |
| 7 | 40.00 | 1:6 | 1:25 | 81.95 | 93.45 |
| 8 | 80.00 | 1:6 | 1:25 | 82.14 | 90.46 |
| 9 | 60.00 | 1:4 | 1:15 | 78.8 | 78.25 |
| 10 | 60.00 | 1:8 | 1:15 | 79.84 | 79.84 |
| 11 | 60.00 | 1:4 | 1:25 | 80.85 | 90.55 |
| 12 | 60.00 | 1:8 | 1:25 | 81.67 | 91.07 |
| 13 | 60.00 | 1:6 | 1:20 | 86.74 | 91.87 |
| 14 | 60.00 | 1:6 | 1:20 | 85.71 | 89.59 |
| 15 | 60.00 | 1:6 | 1:20 | 85.51 | 91.22 |
| 16 | 60.00 | 1:6 | 1:20 | 85.15 | 88.43 |
| 17 | 60.00 | 1:6 | 1:20 | 85.56 | 90.36 |
| Parameters | Sum of Squares | Degree of Freedom | Mean Square | F Value | p-Value |
|---|---|---|---|---|---|
| Model | 122.27 | 9 | 13.59 | 36.28 | <0.0001 |
| A | 3.20 | 1 | 3.20 | 8.55 | 0.0222 |
| B | 1.85 | 1 | 1.85 | 4.95 | 0.0615 |
| C | 6.61 | 1 | 6.61 | 17.64 | 0.0040 |
| AB | 2.06 | 1 | 2.06 | 5.50 | 0.0515 |
| AC | 0.48 | 1 | 0.48 | 1.29 | 0.2935 |
| BC | 0.012 | 1 | 0.012 | 0.032 | 0.8624 |
| A2 | 29.39 | 1 | 29.39 | 78.48 | <0.0001 |
| B2 | 53.05 | 1 | 53.05 | 141.65 | <0.0001 |
| C2 | 15.11 | 1 | 15.11 | 40.35 | 0.0004 |
| Residual | 2.62 | 7 | 0.37 | ||
| Lack of fit | 1.19 | 3 | 0.40 | 1.10 | 0.4450 |
| Pure error | 1.43 | 4 | 0.36 | ||
| Cor total | 124.89 | 16 |
| Parameters | Sum of Squares | Degree of Freedom | Mean Square | F Value | p-Value |
|---|---|---|---|---|---|
| Model | 642.98 | 9 | 71.44 | 31.87 | <0.0001 |
| A | 127.92 | 1 | 127.92 | 57.06 | 0.0001 |
| B | 8.10 | 1 | 8.10 | 3.61 | 0.0991 |
| C | 367.20 | 1 | 367.20 | 163.80 | <0.0001 |
| AB | 13.62 | 1 | 13.62 | 6.07 | 0.0432 |
| AC | 22.23 | 1 | 22.23 | 9.92 | 0.0162 |
| BC | 0.29 | 1 | 0.29 | 0.13 | 0.7314 |
| A2 | 28.23 | 1 | 28.23 | 12.59 | 0.0094 |
| B2 | 16.00 | 1 | 16.00 | 7.14 | 0.0319 |
| C2 | 49.16 | 1 | 49.16 | 21.93 | 0.0023 |
| Residual | 15.69 | 7 | 2.24 | ||
| Lack of fit | 8.38 | 3 | 2.79 | 1.53 | 0.3372 |
| Pure error | 7.32 | 4 | 1.83 | ||
| Cor total | 658.67 | 16 |
| Values | Predicted Value | Experimental Values |
|---|---|---|
| EE% (PNS) | 85.75% | 83.33 ± 0.34% |
| EE% (Rg3) | 93.26% | 91.87 ± 1.30% |
| Formulation | EE (%) | DL (%) | ||
|---|---|---|---|---|
| PNS | Rg3 | PNS | Rg3 | |
| Lip-Rg3/PNS | 83.33 ± 0.34% | 91.87 ± 1.30% | 9.85 ± 0.04% | 2.83 ± 0.04% |
| MM-Lip-Rg3/PNS | 81.41 ± 2.25% | 93.81 ± 1.56% | 9.33 ± 0.24% | 3.43 ± 0.05% |
| Factors | Levels | ||
|---|---|---|---|
| −1 | 0 | 1 | |
| EPC concentration (mg/mL) | 40 | 60 | 80 |
| PNS/EPC ratio | 1:4 | 1:6 | 1:8 |
| Rg3/EPC ratio | 1:15 | 1:20 | 1:25 |
Disclaimer/Publisher’s Note: The statements, opinions and data contained in all publications are solely those of the individual author(s) and contributor(s) and not of MDPI and/or the editor(s). MDPI and/or the editor(s) disclaim responsibility for any injury to people or property resulting from any ideas, methods, instructions or products referred to in the content. |
© 2024 by the authors. Licensee MDPI, Basel, Switzerland. This article is an open access article distributed under the terms and conditions of the Creative Commons Attribution (CC BY) license (https://creativecommons.org/licenses/by/4.0/).
Share and Cite
Liu, T.; Wang, Y.; Zhang, M.; Zhang, J.; Kang, N.; Zheng, L.; Ding, Z. The Optimization Design of Macrophage Membrane Camouflaging Liposomes for Alleviating Ischemic Stroke Injury through Intranasal Delivery. Int. J. Mol. Sci. 2024, 25, 2927. https://doi.org/10.3390/ijms25052927
Liu T, Wang Y, Zhang M, Zhang J, Kang N, Zheng L, Ding Z. The Optimization Design of Macrophage Membrane Camouflaging Liposomes for Alleviating Ischemic Stroke Injury through Intranasal Delivery. International Journal of Molecular Sciences. 2024; 25(5):2927. https://doi.org/10.3390/ijms25052927
Chicago/Turabian StyleLiu, Tianshu, Yan Wang, Mengfan Zhang, Jin Zhang, Naijin Kang, Linlin Zheng, and Zhiying Ding. 2024. "The Optimization Design of Macrophage Membrane Camouflaging Liposomes for Alleviating Ischemic Stroke Injury through Intranasal Delivery" International Journal of Molecular Sciences 25, no. 5: 2927. https://doi.org/10.3390/ijms25052927
APA StyleLiu, T., Wang, Y., Zhang, M., Zhang, J., Kang, N., Zheng, L., & Ding, Z. (2024). The Optimization Design of Macrophage Membrane Camouflaging Liposomes for Alleviating Ischemic Stroke Injury through Intranasal Delivery. International Journal of Molecular Sciences, 25(5), 2927. https://doi.org/10.3390/ijms25052927
