Effects of Spermine Synthase Deficiency in Mesenchymal Stromal Cells Are Rescued by Upstream Inhibition of Ornithine Decarboxylase
Abstract
1. Introduction
2. Results
2.1. Changes in Polyamines and Polyamine-Associated Enzymes during Osteogenesis In Vitro
2.2. Effect of Polyamine Supplementation on Osteogenesis
2.3. Effect of CDAP and DFMO on Osteogenesis
2.4. CDAP Induces Cytoplasmic Vacuolization, Which Is Rescued with DFMO
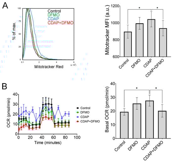
2.5. The Effect of CDAP on Mitochondria Is Partially Reversible with DFMO
3. Discussion
- A.
- B.
- Barba-Aliaga et al., recently showed that hypusinated eIF5A is required for collagen I synthesis [25]. Since spermidine is the sole precursor of hypusine, excess spermidine may cause aberrant translation of collagen I. Uncoordinated collagen I assembly is the primary cause for osteogenesis imperfecta [26], whereas SRS has been misdiagnosed as osteogenesis imperfecta due to their similarity in skeletal defects [27].
- C.
- Hypusinated eIF5A is also critical to mitochondrial function [28,29], suggesting that the impaired mineralization could be linked to our findings on mitochondrial defects. In support of this hypothesis, both mineralization and mitochondrial effects exerted by CDAP could be rescued with DFMO. However, our proliferation assays suggest that mitochondrial function was not critically compromised, because the inhibitory effect of CDAP on proliferation could not be rescued with DFMO. On the contrary, our data suggests that proliferation is reduced due to reduced spermine. Conversely, spermine supplementation promotes cell proliferation.
- D.
4. Materials and Methods
4.1. Isolation and Expansion of MSCs
4.2. Osteogenic Differentiation In Vitro
4.3. RNA Extraction and RT-PCR
4.4. Western Blots
4.5. Measurement of Polyamine Levels
4.6. Supplementation of Polyamines or Inhibitors
4.7. Dose-Response Studies
4.8. Cell Proliferation Assays
4.9. Quantification and Characterization of Stress Vacuoles
4.10. Transmission Electron Microscopy (TEM)
4.11. Measurement of Mitochondrial Membrane Potential
4.12. Bioenergetic Profiling
4.13. Statistical Analysis
5. Conclusions
Supplementary Materials
Author Contributions
Funding
Institutional Review Board Statement
Informed Consent Statement
Data Availability Statement
Conflicts of Interest
References
- Schwartz, C.E.; Peron, A.; Kutler, M.J. Snyder-Robinson Syndrome. In GeneReviews((R)); Adam, M.P., Ardinger, H.H., Pagon, R.A., Wallace, S.E., Bean, L.J.H., Gripp, K.W., Mirzaa, G.M., Amemiya, A., Eds.; NIH: Seattle, WA, USA, 1993. [Google Scholar]
- Rath, N.C.; Reddi, A.H. Changes in polyamines, RNA synthesis, and cell proliferation during matrix-induced cartilage, bone, and bone marrow development. Dev. Biol. 1981, 82, 211–216. [Google Scholar] [CrossRef]
- Yamamoto, T.; Hinoi, E.; Fujita, H.; Iezaki, T.; Takahata, Y.; Takamori, M.; Yoneda, Y. The natural polyamines spermidine and spermine prevent bone loss through preferential disruption of osteoclastic activation in ovariectomized mice. Br. J. Pharmacol. 2012, 166, 1084–1096. [Google Scholar] [CrossRef]
- Chevalier, C.; Kieser, S.; Colakoglu, M.; Hadadi, N.; Brun, J.; Rigo, D.; Suarez-Zamorano, N.; Spiljar, M.; Fabbiano, S.; Busse, B.; et al. Warmth Prevents Bone Loss Through the Gut Microbiota. Cell Metab. 2020, 32, 575–590.e7. [Google Scholar] [CrossRef]
- Kong, S.H.; Kim, J.H.; Shin, C.S. Serum Spermidine as a Novel Potential Predictor for Fragility Fractures. J. Clin. Endocrinol. Metab. 2021, 106, e582–e591. [Google Scholar] [CrossRef]
- Tjabringa, G.S.; Vezeridis, P.S.; Zandieh-Doulabi, B.; Helder, M.N.; Wuisman, P.I.; Klein-Nulend, J. Polyamines modulate nitric oxide production and COX-2 gene expression in response to mechanical loading in human adipose tissue-derived mesenchymal stem cells. Stem Cells 2006, 24, 2262–2269. [Google Scholar] [CrossRef]
- Tjabringa, G.S.; Zandieh-Doulabi, B.; Helder, M.N.; Knippenberg, M.; Wuisman, P.I.; Klein-Nulend, J. The polymine spermine regulates osteogenic differentiation in adipose stem cells. J. Cell. Mol. Med. 2008, 12, 1710–1717. [Google Scholar] [CrossRef]
- Guidotti, S.; Facchini, A.; Platano, D.; Olivotto, E.; Minguzzi, M.; Trisolino, G.; Filardo, G.; Cetrullo, S.; Tantini, B.; Martucci, E.; et al. Enhanced osteoblastogenesis of adipose-derived stem cells on spermine delivery via beta-catenin activation. Stem Cells Dev. 2013, 22, 1588–1601. [Google Scholar] [CrossRef]
- Tsai, Y.H.; Lin, K.L.; Huang, Y.P.; Hsu, Y.C.; Chen, C.H.; Chen, Y.; Sie, M.H.; Wang, G.J.; Lee, M.J. Suppression of ornithine decarboxylase promotes osteogenic differentiation of human bone marrow-derived mesenchymal stem cells. FEBS Lett. 2015, 589, 2058–2065. [Google Scholar] [CrossRef]
- Lee, M.J.; Chen, Y.; Huang, Y.P.; Hsu, Y.C.; Chiang, L.H.; Chen, T.Y.; Wang, G.J. Exogenous polyamines promote osteogenic differentiation by reciprocally regulating osteogenic and adipogenic gene expression. J. Cell Biochem. 2013, 114, 2718–2728. [Google Scholar] [CrossRef]
- Albert, J.S.; Bhattacharyya, N.; Wolfe, L.A.; Bone, W.P.; Maduro, V.; Accardi, J.; Adams, D.R.; Schwartz, C.E.; Norris, J.; Wood, T.; et al. Impaired osteoblast and osteoclast function characterize the osteoporosis of Snyder-Robinson syndrome. Orphanet J. Rare Dis. 2015, 10, 27. [Google Scholar] [CrossRef]
- Ramsay, A.L.; Alonso-Garcia, V.; Chaboya, C.; Radut, B.; Le, B.; Florez, J.; Schumacher, C.; Fierro, F.A. Modeling Snyder-Robinson Syndrome in multipotent stromal cells reveals impaired mitochondrial function as a potential cause for deficient osteogenesis. Sci. Rep. 2019, 9, 15395. [Google Scholar] [CrossRef]
- Lian, J.B.; Stein, G.S.; Stein, J.L.; van Wijnen, A.J. Osteocalcin gene promoter: Unlocking the secrets for regulation of osteoblast growth and differentiation. J. Cell. Biochem. Suppl. 1998, 30–31, 62–72. [Google Scholar] [CrossRef]
- Pegg, A.E. Spermidine/spermine-N(1)-acetyltransferase: A key metabolic regulator. Am. J. Physiol. Endocrinol. Metab. 2008, 294, E995–E1010. [Google Scholar] [CrossRef]
- Landau, G.; Bercovich, Z.; Park, M.H.; Kahana, C. The role of polyamines in supporting growth of mammalian cells is mediated through their requirement for translation initiation and elongation. J. Biol. Chem. 2010, 285, 12474–12481. [Google Scholar] [CrossRef]
- Shubin, A.V.; Demidyuk, I.V.; Komissarov, A.A.; Rafieva, L.M.; Kostrov, S.V. Cytoplasmic vacuolization in cell death and survival. Oncotarget 2016, 7, 55863–55889. [Google Scholar] [CrossRef]
- Morissette, G.; Moreau, E.; C.-Gaudreault, R.; Marceau, F. Massive cell vacuolization induced by organic amines such as procainamide. J. Pharmacol. Exp. Ther. 2004, 310, 395–406. [Google Scholar] [CrossRef]
- Motta, P.M.; Nottola, S.A.; Makabe, S.; Heyn, R. Mitochondrial morphology in human fetal and adult female germ cells. Hum. Reprod. 2000, 15 (Suppl. 2), 129–147. [Google Scholar] [CrossRef]
- Holbert, C.E.; Cullen, M.T.; Casero, R.A., Jr.; Stewart, T.M. Polyamines in cancer: Integrating organismal metabolism and antitumour immunity. Nat. Rev. Cancer 2022, 22, 467–480. [Google Scholar] [CrossRef] [PubMed]
- Li, C.; Brazill, J.M.; Liu, S.; Bello, C.; Zhu, Y.; Morimoto, M.; Cascio, L.; Pauly, R.; Diaz-Perez, Z.; Malicdan, M.C.V.; et al. Spermine synthase deficiency causes lysosomal dysfunction and oxidative stress in models of Snyder-Robinson syndrome. Nat. Commun. 2017, 8, 1257. [Google Scholar] [CrossRef] [PubMed]
- Wang, X.; Pegg, A.E. Use of (Gyro) Gy and spermine synthase transgenic mice to study functions of spermine. Methods Mol. Biol. 2011, 720, 159–170. [Google Scholar] [CrossRef] [PubMed]
- Carta, F.; Temperini, C.; Innocenti, A.; Scozzafava, A.; Kaila, K.; Supuran, C.T. Polyamines inhibit carbonic anhydrases by anchoring to the zinc-coordinated water molecule. J. Med. Chem. 2010, 53, 5511–5522. [Google Scholar] [CrossRef]
- Muller, W.E.; Schroder, H.C.; Schlossmacher, U.; Grebenjuk, V.A.; Ushijima, H.; Wang, X. Induction of carbonic anhydrase in SaOS-2 cells, exposed to bicarbonate and consequences for calcium phosphate crystal formation. Biomaterials 2013, 34, 8671–8680. [Google Scholar] [CrossRef]
- Chang, X.; Zheng, Y.; Yang, Q.; Wang, L.; Pan, J.; Xia, Y.; Yan, X.; Han, J. Carbonic anhydrase I (CA1) is involved in the process of bone formation and is susceptible to ankylosing spondylitis. Arthritis Res. Ther. 2012, 14, R176. [Google Scholar] [CrossRef]
- Barba-Aliaga, M.; Mena, A.; Espinoza, V.; Apostolova, N.; Costell, M.; Alepuz, P. Hypusinated eIF5A is required for the translation of collagen. J. Cell Sci. 2021, 134, jcs258643. [Google Scholar] [CrossRef]
- Forlino, A.; Marini, J.C. Osteogenesis imperfecta. Lancet 2016, 387, 1657–1671. [Google Scholar] [CrossRef]
- Valera Ribera, C.; Martinez-Ferrer, A.; Flores Fernandez, E.; Vazquez Gomez, I.; Orenes Vera, A.; Valls Pascual, E.; Ybanez Garcia, D.; Alegre Sancho, J.J. Snyder-Robinson syndrome: Differential diagnosis of osteogenesis imperfecta. Osteoporos. Int. 2022, 33, 1177–1180. [Google Scholar] [CrossRef]
- Barba-Aliaga, M.; Alepuz, P. Role of eIF5A in Mitochondrial Function. Int. J. Mol. Sci. 2022, 23, 1284. [Google Scholar] [CrossRef]
- Melis, N.; Rubera, I.; Cougnon, M.; Giraud, S.; Mograbi, B.; Belaid, A.; Pisani, D.F.; Huber, S.M.; Lacas-Gervais, S.; Fragaki, K.; et al. Targeting eIF5A Hypusination Prevents Anoxic Cell Death through Mitochondrial Silencing and Improves Kidney Transplant Outcome. J. Am. Soc. Nephrol. JASN 2017, 28, 811–822. [Google Scholar] [CrossRef]
- Zhang, Y.; Niu, X.; Brelidze, T.I.; Magleby, K.L. Ring of negative charge in BK channels facilitates block by intracellular Mg2+ and polyamines through electrostatics. J. Gen. Physiol. 2006, 128, 185–202. [Google Scholar] [CrossRef]
- Nakajima, K.I.; Zhu, K.; Sun, Y.H.; Hegyi, B.; Zeng, Q.; Murphy, C.J.; Small, J.V.; Chen-Izu, Y.; Izumiya, Y.; Penninger, J.M.; et al. KCNJ15/Kir4.2 couples with polyamines to sense weak extracellular electric fields in galvanotaxis. Nat. Commun. 2015, 6, 8532. [Google Scholar] [CrossRef]
- Stewart, T.M.; Foley, J.R.; Holbert, C.E.; Khomutov, M.; Rastkari, N.; Tao, X.; Khomutov, A.R.; Zhai, R.G.; Casero, R.A., Jr. Difluoromethylornithine rebalances aberrant polyamine ratios in Snyder-Robinson syndrome. EMBO Mol. Med. 2023, 15, e17833. [Google Scholar] [CrossRef]
- Perrone, C.; Pomella, S.; Cassandri, M.; Pezzella, M.; Giuliani, S.; Gasperi, T.; Porrazzo, A.; Alisi, A.; Pastore, A.; Codenotti, S.; et al. Spermine oxidase induces DNA damage and sensitizes fusion negative rhabdomyosarcoma cells to irradiation. Front. Cell Dev. Biol. 2023, 11, 1061570. [Google Scholar] [CrossRef]
- Reinoso-Sanchez, J.F.; Baroli, G.; Duranti, G.; Scaricamazza, S.; Sabatini, S.; Valle, C.; Morlando, M.; Casero, R.A., Jr.; Bozzoni, I.; Mariottini, P.; et al. Emerging Role for Linear and Circular Spermine Oxidase RNAs in Skeletal Muscle Physiopathology. Int. J. Mol. Sci. 2020, 21, 8227. [Google Scholar] [CrossRef]
- Kemaladewi, D.U.; Benjamin, J.S.; Hyatt, E.; Ivakine, E.A.; Cohn, R.D. Increased polyamines as protective disease modifiers in congenital muscular dystrophy. Hum. Mol. Genet. 2018, 27, 1905–1912. [Google Scholar] [CrossRef]
- Dunston, T.T.; Khomutov, M.A.; Gabelli, S.B.; Stewart, T.M.; Foley, J.R.; Kochetkov, S.N.; Khomutov, A.R.; Casero, R.A., Jr. Identification of a Novel Substrate-Derived Spermine Oxidase Inhibitor. Acta Naturae 2020, 12, 140–144. [Google Scholar] [CrossRef]
- Aki, T.; Nara, A.; Uemura, K. Cytoplasmic vacuolization during exposure to drugs and other substances. Cell Biol. Toxicol. 2012, 28, 125–131. [Google Scholar] [CrossRef]
- Toni, L.S.; Garcia, A.M.; Jeffrey, D.A.; Jiang, X.; Stauffer, B.L.; Miyamoto, S.D.; Sucharov, C.C. Optimization of phenol-chloroform RNA extraction. MethodsX 2018, 5, 599–608. [Google Scholar] [CrossRef]
- Kabra, P.M.; Lee, H.K.; Lubich, W.P.; Marton, L.J. Solid-phase extraction and determination of dansyl derivatives of unconjugated and acetylated polyamines by reversed-phase liquid chromatography: Improved separation systems for polyamines in cerebrospinal fluid, urine and tissue. J. Chromatogr. 1986, 380, 19–32. [Google Scholar] [CrossRef]
- Parchment, R.E.; Lewellyn, A.; Swartzendruber, D.; Pierce, G.B. Serum amine oxidase activity contributes to crisis in mouse embryo cell lines. Proc. Natl. Acad. Sci. USA 1990, 87, 4340–4344. [Google Scholar] [CrossRef]
- Awan, B.; Turkov, D.; Schumacher, C.; Jacobo, A.; McEnerney, A.; Ramsey, A.; Xu, G.; Park, D.; Kalomoiris, S.; Yao, W.; et al. FGF2 Induces Migration of Human Bone Marrow Stromal Cells by Increasing Core Fucosylations on N-Glycans of Integrins. Stem Cell Rep. 2018, 11, 325–333. [Google Scholar] [CrossRef]






Disclaimer/Publisher’s Note: The statements, opinions and data contained in all publications are solely those of the individual author(s) and contributor(s) and not of MDPI and/or the editor(s). MDPI and/or the editor(s) disclaim responsibility for any injury to people or property resulting from any ideas, methods, instructions or products referred to in the content. |
© 2024 by the authors. Licensee MDPI, Basel, Switzerland. This article is an open access article distributed under the terms and conditions of the Creative Commons Attribution (CC BY) license (https://creativecommons.org/licenses/by/4.0/).
Share and Cite
Cressman, A.; Morales, D.; Zhang, Z.; Le, B.; Foley, J.; Murray-Stewart, T.; Genetos, D.C.; Fierro, F.A. Effects of Spermine Synthase Deficiency in Mesenchymal Stromal Cells Are Rescued by Upstream Inhibition of Ornithine Decarboxylase. Int. J. Mol. Sci. 2024, 25, 2463. https://doi.org/10.3390/ijms25052463
Cressman A, Morales D, Zhang Z, Le B, Foley J, Murray-Stewart T, Genetos DC, Fierro FA. Effects of Spermine Synthase Deficiency in Mesenchymal Stromal Cells Are Rescued by Upstream Inhibition of Ornithine Decarboxylase. International Journal of Molecular Sciences. 2024; 25(5):2463. https://doi.org/10.3390/ijms25052463
Chicago/Turabian StyleCressman, Amin, David Morales, Zhenyang Zhang, Bryan Le, Jackson Foley, Tracy Murray-Stewart, Damian C. Genetos, and Fernando A. Fierro. 2024. "Effects of Spermine Synthase Deficiency in Mesenchymal Stromal Cells Are Rescued by Upstream Inhibition of Ornithine Decarboxylase" International Journal of Molecular Sciences 25, no. 5: 2463. https://doi.org/10.3390/ijms25052463
APA StyleCressman, A., Morales, D., Zhang, Z., Le, B., Foley, J., Murray-Stewart, T., Genetos, D. C., & Fierro, F. A. (2024). Effects of Spermine Synthase Deficiency in Mesenchymal Stromal Cells Are Rescued by Upstream Inhibition of Ornithine Decarboxylase. International Journal of Molecular Sciences, 25(5), 2463. https://doi.org/10.3390/ijms25052463

