Cerebral Benefits Induced by Electrical Muscle Stimulation: Evidence from a Human and Rat Study
Abstract
1. Introduction
2. Results
2.1. Characterization of the EMS Protocol in Humans
2.2. Effect of the EMS Protocol on Cognitive Function and Mood in Humans
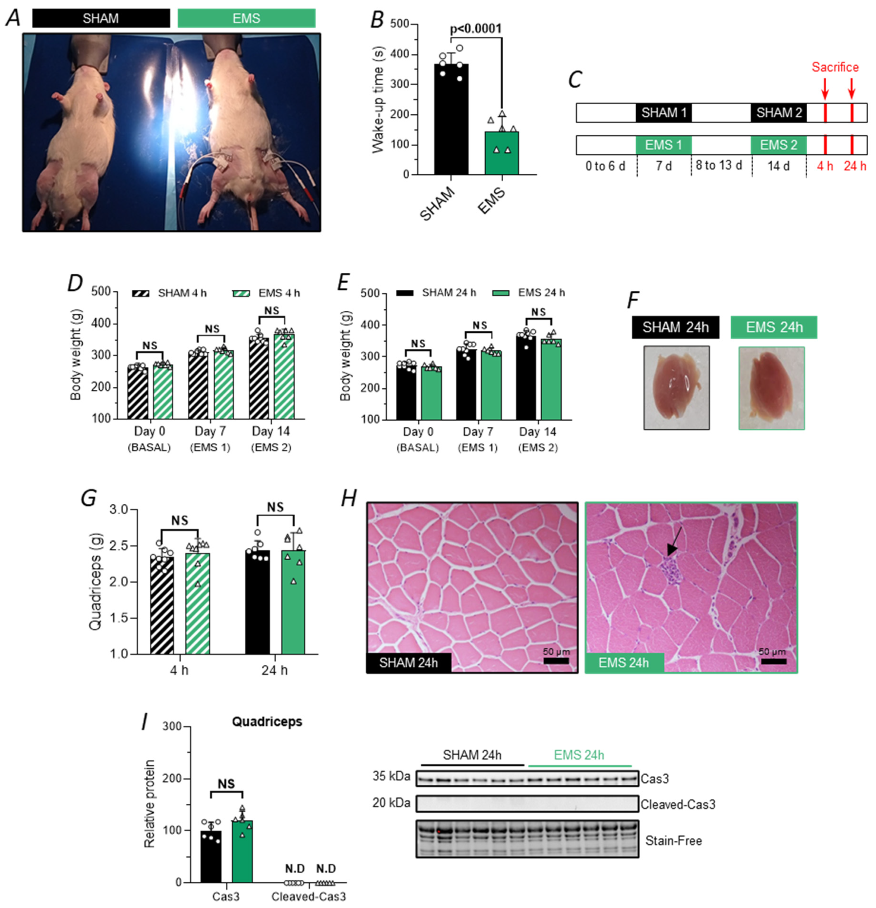
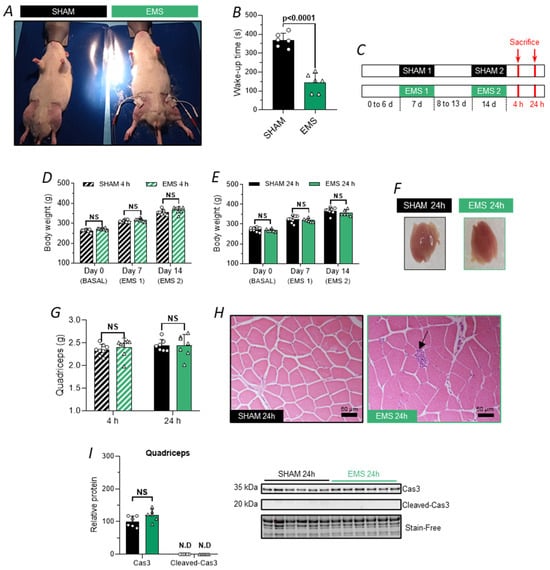
2.3. Characterization of the EMS Protocol in Rats
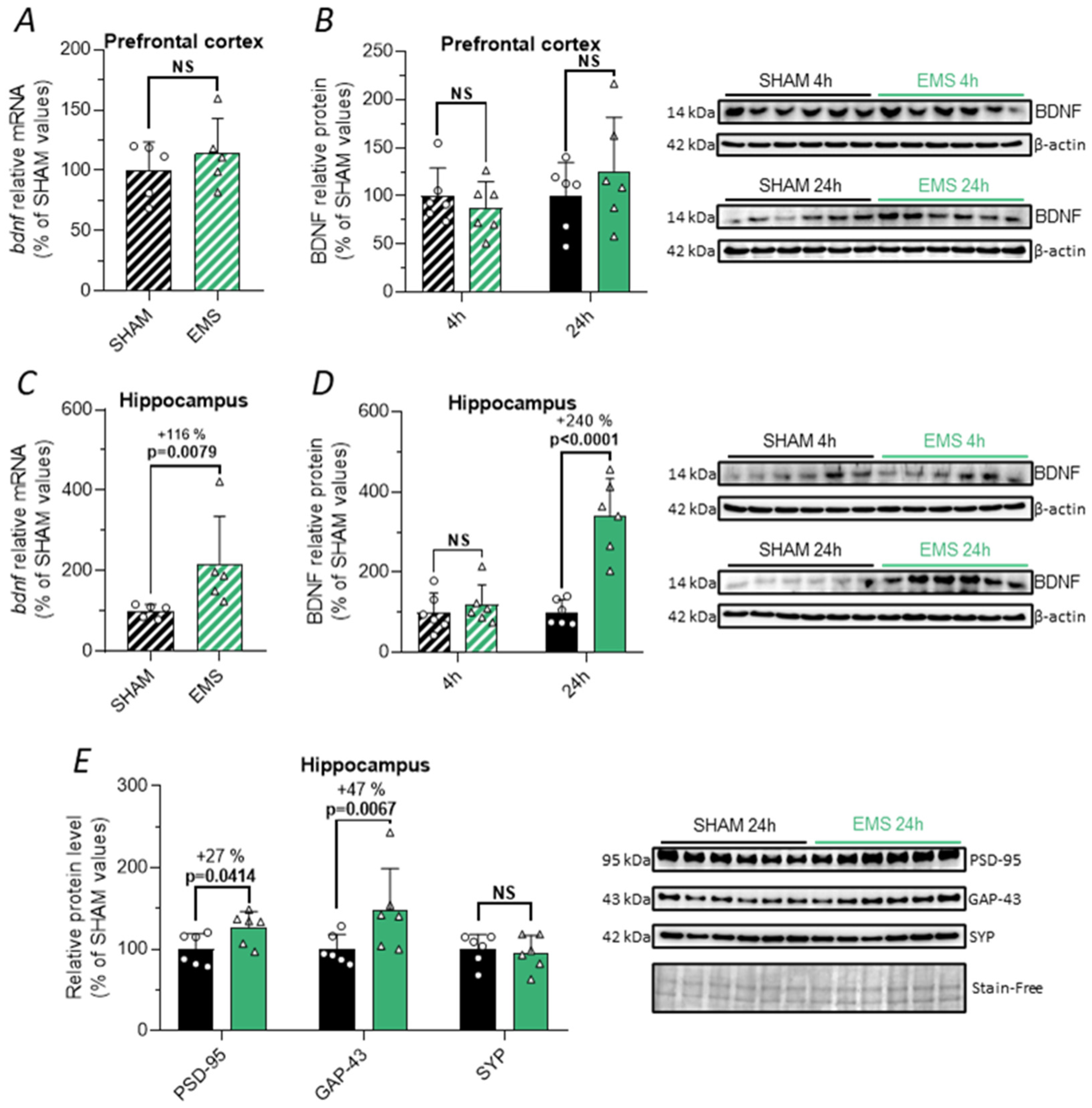
2.4. Effect of the EMS Protocol on BDNF and Synaptic Protein Expression in Rats
2.5. Effect of the EMS Protocol on Neuronal Activity and Hemodynamics in Rat
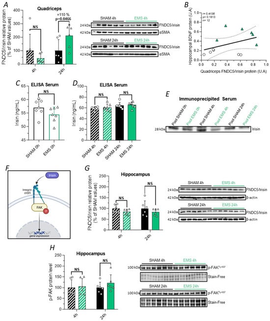
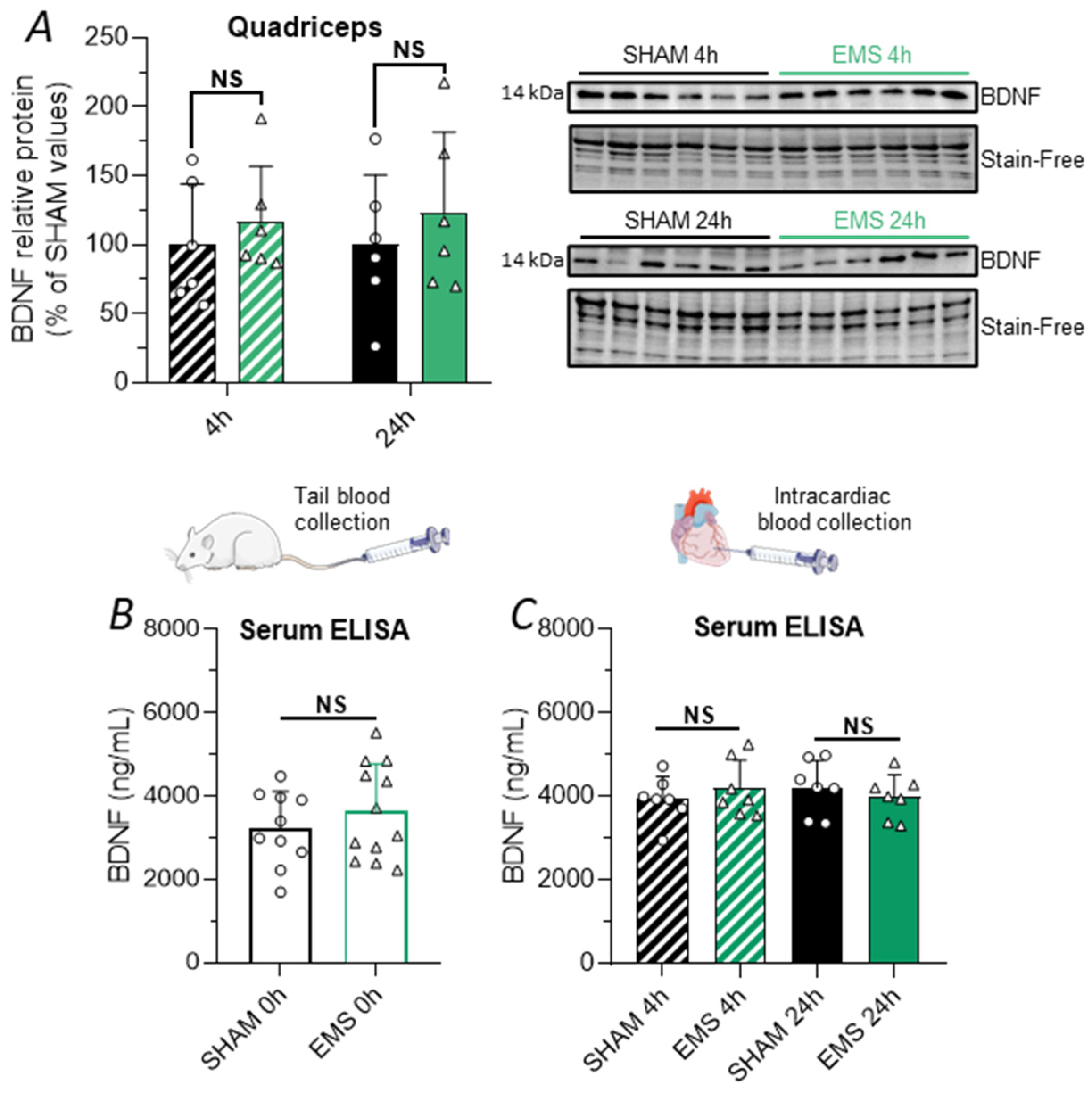
2.6. Effect of the EMS Protocol on Skeletal Muscle and Circulating BDNF in Rats
2.7. Effect of the EMS Protocol on the FNDC5/Irisin Pathway in Rats
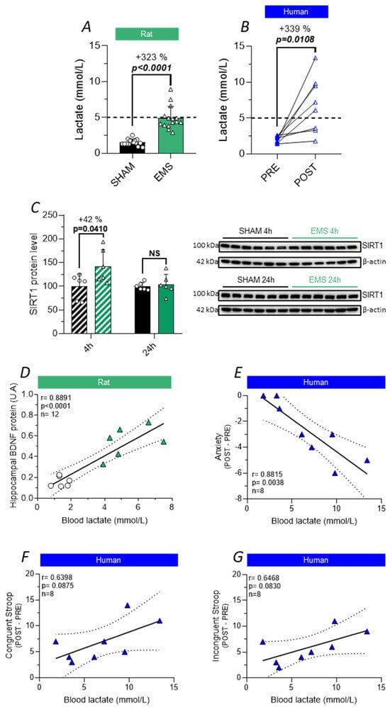
2.8. Effect of the EMS Protocol on Blood Lactate Release in Rats and Humans
3. Discussion
4. Materials and Methods
4.1. Human and Experimental Design
4.2. Physiological Recording in Humans
4.3. Neuropsychological Assessment in Humans
4.4. Animals and Experimental Design
4.5. Quantitative Real-Time PCR
4.6. Western Blotting
4.7. ELISA
4.8. Immunoprecipitation
4.9. Muscle Histology
4.10. Blood Lactate Measurement in Animals and Humans
4.11. Data Analysis and Statistics
5. Conclusions
Author Contributions
Funding
Institutional Review Board Statement
Informed Consent Statement
Data Availability Statement
Acknowledgments
Conflicts of Interest
References
- Hillman, C.H.; Erickson, K.I.; Kramer, A.F. Be Smart, Exercise Your Heart: Exercise Effects on Brain and Cognition. Nat. Rev. Neurosci. 2008, 9, 58–65. [Google Scholar] [CrossRef]
- Basso, J.C.; Suzuki, W.A. The Effects of Acute Exercise on Mood, Cognition, Neurophysiology, and Neurochemical Pathways: A Review. Brain Plast. 2017, 2, 127–152. [Google Scholar] [CrossRef]
- Vaynman, S.; Ying, Z.; Gomez-Pinilla, F. Hippocampal BDNF Mediates the Efficacy of Exercise on Synaptic Plasticity and Cognition. Eur. J. Neurosci. 2004, 20, 2580–2590. [Google Scholar] [CrossRef]
- Gomez-Pinilla, F.; Vaynman, S.; Ying, Z. Brain-Derived Neurotrophic Factor Functions as a Metabotrophin to Mediate the Effects of Exercise on Cognition. Eur. J. Neurosci. 2008, 28, 2278–2287. [Google Scholar] [CrossRef] [PubMed]
- Cefis, M.; Chaney, R.; Wirtz, J.; Méloux, A.; Quirié, A.; Leger, C.; Prigent-Tessier, A.; Garnier, P. Molecular Mechanisms Underlying Physical Exercise-Induced Brain BDNF Overproduction. Front. Mol. Neurosci. 2023, 16, 1275924. [Google Scholar] [CrossRef]
- Egan, M.F.; Kojima, M.; Callicott, J.H.; Goldberg, T.E.; Kolachana, B.S.; Bertolino, A.; Zaitsev, E.; Gold, B.; Goldman, D.; Dean, M.; et al. The BDNF Val66met Polymorphism Affects Activity-Dependent Secretion of BDNF and Human Memory and Hippocampal Function. Cell 2003, 112, 257–269. [Google Scholar] [CrossRef]
- Erickson, K.I.; Miller, D.L.; Roecklein, K.A. The Aging Hippocampus: Interactions between Exercise, Depression, and BDNF. Neuroscientist 2012, 18, 82–97. [Google Scholar] [CrossRef] [PubMed]
- Hopkins, M.E.; Davis, F.C.; Vantieghem, M.R.; Whalen, P.J.; Bucci, D.J. Differential Effects of Acute and Regular Physical Exercise on Cognition and Affect. Neuroscience 2012, 215, 59–68. [Google Scholar] [CrossRef] [PubMed]
- Delezie, J.; Handschin, C. Endocrine Crosstalk Between Skeletal Muscle and the Brain. Front. Neurol. 2018, 9, 698. [Google Scholar] [CrossRef]
- Pedersen, B.K. Physical Activity and Muscle-Brain Crosstalk. Nat. Rev. Endocrinol. 2019, 15, 383–392. [Google Scholar] [CrossRef]
- Severinsen, M.C.K.; Pedersen, B.K. Muscle–Organ Crosstalk: The Emerging Roles of Myokines. Endocr. Rev. 2020, 41, 594–609. [Google Scholar] [CrossRef] [PubMed]
- Boström, P.; Wu, J.; Jedrychowski, M.P.; Korde, A.; Ye, L.; Lo, J.C.; Rasbach, K.A.; Boström, E.A.; Choi, J.H.; Long, J.Z.; et al. A PGC1-α-Dependent Myokine That Drives Brown-Fat-like Development of White Fat and Thermogenesis. Nature 2012, 481, 463–468. [Google Scholar] [CrossRef] [PubMed]
- Lourenco, M.V.; Frozza, R.L.; de Freitas, G.B.; Zhang, H.; Kincheski, G.C.; Ribeiro, F.C.; Gonçalves, R.A.; Clarke, J.R.; Beckman, D.; Staniszewski, A.; et al. Exercise-Linked FNDC5/Irisin Rescues Synaptic Plasticity and Memory Defects in Alzheimer’s Models. Nat. Med. 2019, 25, 165–175. [Google Scholar] [CrossRef] [PubMed]
- Islam, M.R.; Valaris, S.; Young, M.F.; Haley, E.B.; Luo, R.; Bond, S.F.; Mazuera, S.; Kitchen, R.R.; Caldarone, B.J.; Bettio, L.E.B.; et al. Exercise Hormone Irisin Is a Critical Regulator of Cognitive Function. Nat. Metab. 2021, 3, 1058–1070. [Google Scholar] [CrossRef]
- Kam, T.-I.; Park, H.; Chou, S.-C.; Van Vranken, J.G.; Mittenbühler, M.J.; Kim, H.; Mu, A.; Choi, Y.R.; Biswas, D.; Wang, J.; et al. Amelioration of Pathologic α-Synuclein-Induced Parkinson’s Disease by Irisin. Proc. Natl. Acad. Sci. USA 2022, 119, e2204835119. [Google Scholar] [CrossRef]
- Brooks, G.A.; Osmond, A.D.; Arevalo, J.A.; Duong, J.J.; Curl, C.C.; Moreno-Santillan, D.D.; Leija, R.G. Lactate as a Myokine and Exerkine: Drivers and Signals of Physiology and Metabolism. J. Appl. Physiol. 2023, 134, 529–548. [Google Scholar] [CrossRef]
- Lev-Vachnish, Y.; Cadury, S.; Rotter-Maskowitz, A.; Feldman, N.; Roichman, A.; Illouz, T.; Varvak, A.; Nicola, R.; Madar, R.; Okun, E. L-Lactate Promotes Adult Hippocampal Neurogenesis. Front. Neurosci. 2019, 13, 403. [Google Scholar] [CrossRef]
- Skwarzynska, D.; Sun, H.; Williamson, J.; Kasprzak, I.; Kapur, J. Glycolysis Regulates Neuronal Excitability via Lactate Receptor, HCA1R. Brain 2023, 146, 1888–1902. [Google Scholar] [CrossRef]
- Suzuki, A.; Stern, S.A.; Bozdagi, O.; Huntley, G.W.; Walker, R.H.; Magistretti, P.J.; Alberini, C.M. Astrocyte-Neuron Lactate Transport Is Required for Long-Term Memory Formation. Cell 2011, 144, 810–823. [Google Scholar] [CrossRef]
- El Hayek, L.; Khalifeh, M.; Zibara, V.; Abi Assaad, R.; Emmanuel, N.; Karnib, N.; El-Ghandour, R.; Nasrallah, P.; Bilen, M.; Ibrahim, P.; et al. Lactate Mediates the Effects of Exercise on Learning and Memory through SIRT1-Dependent Activation of Hippocampal Brain-Derived Neurotrophic Factor (BDNF). J. Neurosci. 2019, 39, 2369–2382. [Google Scholar] [CrossRef]
- Hashimoto, T.; Tsukamoto, H.; Takenaka, S.; Olesen, N.D.; Petersen, L.G.; Sørensen, H.; Nielsen, H.B.; Secher, N.H.; Ogoh, S. Maintained Exercise-Enhanced Brain Executive Function Related to Cerebral Lactate Metabolism in Men. FASEB J. 2018, 32, 1417–1427. [Google Scholar] [CrossRef] [PubMed]
- Enoka, R.M.; Amiridis, I.G.; Duchateau, J. Electrical Stimulation of Muscle: Electrophysiology and Rehabilitation. Physiology 2020, 35, 40–56. [Google Scholar] [CrossRef] [PubMed]
- Gibson, J.N.; Smith, K.; Rennie, M.J. Prevention of Disuse Muscle Atrophy by Means of Electrical Stimulation: Maintenance of Protein Synthesis. Lancet 1988, 2, 767–770. [Google Scholar] [CrossRef] [PubMed]
- Mahoney, E.T.; Bickel, C.S.; Elder, C.; Black, C.; Slade, J.M.; Apple, D.; Dudley, G.A. Changes in Skeletal Muscle Size and Glucose Tolerance with Electrically Stimulated Resistance Training in Subjects with Chronic Spinal Cord Injury. Arch. Phys. Med. Rehabil. 2005, 86, 1502–1504. [Google Scholar] [CrossRef]
- Lee, S.Y.; Im, S.H.; Kim, B.R.; Choi, J.H.; Lee, S.J.; Han, E.Y. The Effects of Neuromuscular Electrical Stimulation on Cardiopulmonary Function in Healthy Adults. Ann. Rehabil. Med. 2012, 36, 849–856. [Google Scholar] [CrossRef] [PubMed]
- Tanaka, S.; Masuda, T.; Kamiya, K.; Hamazaki, N.; Akiyama, A.; Kamada, Y.; Maekawa, E.; Noda, C.; Yamaoka-Tojo, M.; Ako, J. A Single Session of Neuromuscular Electrical Stimulation Enhances Vascular Endothelial Function and Peripheral Blood Circulation in Patients with Acute Myocardial Infarction. Int. Heart J. 2016, 57, 676–681. [Google Scholar] [CrossRef]
- Jubeau, M.; Zory, R.; Gondin, J.; Martin, A.; Maffiuletti, N.A. Effect of Electrostimulation Training-Detraining on Neuromuscular Fatigue Mechanisms. Neurosci. Lett. 2007, 424, 41–46. [Google Scholar] [CrossRef] [PubMed]
- Gorgey, A.S.; Black, C.D.; Elder, C.P.; Dudley, G.A. Effects of Electrical Stimulation Parameters on Fatigue in Skeletal Muscle. J. Orthop. Sports Phys. Ther. 2009, 39, 684–692. [Google Scholar] [CrossRef]
- Mackey, A.L.; Bojsen-Moller, J.; Qvortrup, K.; Langberg, H.; Suetta, C.; Kalliokoski, K.K.; Kjaer, M.; Magnusson, S.P. Evidence of Skeletal Muscle Damage Following Electrically Stimulated Isometric Muscle Contractions in Humans. J. Appl. Physiol. 2008, 105, 1620–1627. [Google Scholar] [CrossRef]
- Sandri, M.; El Meslemani, A.H.; Sandri, C.; Schjerling, P.; Vissing, K.; Andersen, J.L.; Rossini, K.; Carraro, U.; Angelini, C. Caspase 3 Expression Correlates with Skeletal Muscle Apoptosis in Duchenne and Facioscapulo Human Muscular Dystrophy. A Potential Target for Pharmacological Treatment? J. Neuropathol. Exp. Neurol. 2001, 60, 302–312. [Google Scholar] [CrossRef]
- Fulgenzi, G.; Hong, Z.; Tomassoni-Ardori, F.; Barella, L.F.; Becker, J.; Barrick, C.; Swing, D.; Yanpallewar, S.; Croix, B.S.; Wess, J.; et al. Novel Metabolic Role for BDNF in Pancreatic β-Cell Insulin Secretion. Nat. Commun. 2020, 11, 1950. [Google Scholar] [CrossRef]
- Cefis, M.; Chaney, R.; Quirié, A.; Santini, C.; Marie, C.; Garnier, P.; Prigent-Tessier, A. Endothelial Cells Are an Important Source of BDNF in Rat Skeletal Muscle. Sci. Rep. 2022, 12, 311. [Google Scholar] [CrossRef] [PubMed]
- Schumacher, M.A.; Chinnam, N.; Ohashi, T.; Shah, R.S.; Erickson, H.P. The Structure of Irisin Reveals a Novel Intersubunit β-Sheet Fibronectin Type III (FNIII) Dimer: Implications for Receptor Activation. J. Biol. Chem. 2013, 288, 33738–33744. [Google Scholar] [CrossRef]
- Mu, A.; Wales, T.E.; Zhou, H.; Draga-Coletă, S.-V.; Gorgulla, C.; Blackmore, K.A.; Mittenbühler, M.J.; Kim, C.R.; Bogoslavski, D.; Zhang, Q.; et al. Irisin Acts through Its Integrin Receptor in a Two-Step Process Involving Extracellular Hsp90α. Mol. Cell 2023, 83, 1903–1920.e12. [Google Scholar] [CrossRef]
- Rodgers, J.T.; Lerin, C.; Haas, W.; Gygi, S.P.; Spiegelman, B.M.; Puigserver, P. Nutrient Control of Glucose Homeostasis through a Complex of PGC-1α and SIRT1. Nature 2005, 434, 113–118. [Google Scholar] [CrossRef]
- Houtkooper, R.H.; Pirinen, E.; Auwerx, J. Sirtuins as Regulators of Metabolism and Healthspan. Nat. Rev. Mol. Cell Biol. 2012, 13, 225–238. [Google Scholar] [CrossRef] [PubMed]
- Chow, L.S.; Gerszten, R.E.; Taylor, J.M.; Pedersen, B.K.; van Praag, H.; Trappe, S.; Febbraio, M.A.; Galis, Z.S.; Gao, Y.; Haus, J.M.; et al. Exerkines in Health, Resilience and Disease. Nat. Rev. Endocrinol. 2022, 18, 273–289. [Google Scholar] [CrossRef]
- Miyamoto, T.; Iwakura, T.; Matsuoka, N.; Iwamoto, M.; Takenaka, M.; Akamatsu, Y.; Moritani, T. Impact of Prolonged Neuromuscular Electrical Stimulation on Metabolic Profile and Cognition-Related Blood Parameters in Type 2 Diabetes: A Randomized Controlled Cross-over Trial. Diabetes Res. Clin. Pract. 2018, 142, 37–45. [Google Scholar] [CrossRef]
- Ando, S. Effects of Electrical Muscle Stimulation on Cognition, Autonomic Nervous System Activity, and Mood States. Med. Sci. Sports Exerc. 2022, 54, 524. [Google Scholar] [CrossRef]
- Palmieri-Smith, R.M.; Thomas, A.C.; Karvonen-Gutierrez, C.; Sowers, M. A Clinical Trial of Neuromuscular Electrical Stimulation in Improving Quadriceps Muscle Strength and Activation among Women with Mild and Moderate Osteoarthritis. Phys. Ther. 2010, 90, 1441–1452. [Google Scholar] [CrossRef]
- Dirks, M.L.; Wall, B.T.; Snijders, T.; Ottenbros, C.L.P.; Verdijk, L.B.; van Loon, L.J.C. Neuromuscular Electrical Stimulation Prevents Muscle Disuse Atrophy during Leg Immobilization in Humans. Acta Physiol. 2014, 210, 628–641. [Google Scholar] [CrossRef] [PubMed]
- Lambourne, K.; Tomporowski, P. The Effect of Exercise-Induced Arousal on Cognitive Task Performance: A Meta-Regression Analysis. Brain Res. 2010, 1341, 12–24. [Google Scholar] [CrossRef]
- Yamazaki, Y.; Suwabe, K.; Nagano-Saito, A.; Saotome, K.; Kuwamizu, R.; Hiraga, T.; Torma, F.; Suzuki, K.; Sankai, Y.; Yassa, M.A.; et al. A Possible Contribution of the Locus Coeruleus to Arousal Enhancement with Mild Exercise: Evidence from Pupillometry and Neuromelanin Imaging. Cereb. Cortex Commun. 2023, 4, tgad010. [Google Scholar] [CrossRef]
- Ballester-Ferrer, J.A.; Bonete-López, B.; Roldan, A.; Cervelló, E.; Pastor, D. Effect of Acute Exercise Intensity on Cognitive Inhibition and Well-Being: Role of Lactate and BDNF Polymorphism in the Dose-Response Relationship. Front. Psychol. 2022, 13, 1057475. [Google Scholar] [CrossRef]
- Smith, K.J.; Ainslie, P.N. Regulation of Cerebral Blood Flow and Metabolism during Exercise. Exp. Physiol. 2017, 102, 1356–1371. [Google Scholar] [CrossRef]
- Ascha, M.; Bhattacharyya, A.; Ramos, J.A.; Tonelli, A.R. Pulse Oximetry and Arterial Oxygen Saturation during Cardiopulmonary Exercise Testing. Med. Sci. Sports Exerc. 2018, 50, 1992–1997. [Google Scholar] [CrossRef] [PubMed]
- Cefis, M.; Prigent-Tessier, A.; Quirié, A.; Pernet, N.; Marie, C.; Garnier, P. The Effect of Exercise on Memory and BDNF Signaling Is Dependent on Intensity. Brain Struct. Funct. 2019, 224, 1975–1985. [Google Scholar] [CrossRef] [PubMed]
- Petersen-Felix, S.; Arendt-Nielsen, L.; Bak, P.; Fischer, M.; Bjerring, P.; Zbinden, A.M. The Effects of Isoflurane on Repeated Nociceptive Stimuli (Central Temporal Summation). Pain 1996, 64, 277–281. [Google Scholar] [CrossRef]
- Kingery, W.S.; Agashe, G.S.; Guo, T.Z.; Sawamura, S.; Davies, M.F.; Clark, J.D.; Kobilka, B.K.; Maze, M. Isoflurane and Nociception: Spinal alpha2A Adrenoceptors Mediate Antinociception While Supraspinal Alpha1 Adrenoceptors Mediate Pronociception. Anesthesiology 2002, 96, 367–374. [Google Scholar] [CrossRef]
- Muthalib, M.; Re, R.; Zucchelli, L.; Perrey, S.; Contini, D.; Caffini, M.; Spinelli, L.; Kerr, G.; Quaresima, V.; Ferrari, M.; et al. Effects of Increasing Neuromuscular Electrical Stimulation Current Intensity on Cortical Sensorimotor Network Activation: A Time Domain fNIRS Study. PLoS ONE 2015, 10, e0131951. [Google Scholar] [CrossRef]
- Ke, Z.; Yip, S.P.; Li, L.; Zheng, X.-X.; Tong, K.-Y. The Effects of Voluntary, Involuntary, and Forced Exercises on Brain-Derived Neurotrophic Factor and Motor Function Recovery: A Rat Brain Ischemia Model. PLoS ONE 2011, 6, e16643. [Google Scholar] [CrossRef]
- Maekawa, T.; Ogasawara, R.; Tsutaki, A.; Lee, K.; Nakada, S.; Nakazato, K.; Ishii, N. Electrically Evoked Local Muscle Contractions Cause an Increase in Hippocampal BDNF. Appl. Physiol. Nutr. Metab. 2018, 43, 491–496. [Google Scholar] [CrossRef]
- Dalise, S.; Cavalli, L.; Ghuman, H.; Wahlberg, B.; Gerwig, M.; Chisari, C.; Ambrosio, F.; Modo, M. Biological Effects of Dosing Aerobic Exercise and Neuromuscular Electrical Stimulation in Rats. Sci. Rep. 2017, 7, 10830. [Google Scholar] [CrossRef] [PubMed]
- Rasmussen, P.; Brassard, P.; Adser, H.; Pedersen, M.V.; Leick, L.; Hart, E.; Secher, N.H.; Pedersen, B.K.; Pilegaard, H. Evidence for a Release of Brain-Derived Neurotrophic Factor from the Brain during Exercise. Exp. Physiol. 2009, 94, 1062–1069. [Google Scholar] [CrossRef] [PubMed]
- Tsai, S.-F.; Liu, Y.-W.; Kuo, Y.-M. Acute and Long-Term Treadmill Running Differentially Induce c-Fos Expression in Region- and Time-Dependent Manners in Mouse Brain. Brain Struct. Funct. 2019, 224, 2677–2689. [Google Scholar] [CrossRef] [PubMed]
- Bullitt, E. Expression of C-Fos-like Protein as a Marker for Neuronal Activity Following Noxious Stimulation in the Rat. J. Comp. Neurol. 1990, 296, 517–530. [Google Scholar] [CrossRef] [PubMed]
- Chaney, R.; Garnier, P.; Quirié, A.; Martin, A.; Prigent-Tessier, A.; Marie, C. Region-Dependent Increase of Cerebral Blood Flow During Electrically Induced Contraction of the Hindlimbs in Rats. Front. Physiol. 2022, 13, 811118. [Google Scholar] [CrossRef] [PubMed]
- Smith, G.V.; Alon, G.; Roys, S.R.; Gullapalli, R.P. Functional MRI Determination of a Dose-Response Relationship to Lower Extremity Neuromuscular Electrical Stimulation in Healthy Subjects. Exp. Brain Res. 2003, 150, 33–39. [Google Scholar] [CrossRef] [PubMed]
- Wegrzyk, J.; Ranjeva, J.-P.; Fouré, A.; Kavounoudias, A.; Vilmen, C.; Mattei, J.-P.; Guye, M.; Maffiuletti, N.A.; Place, N.; Bendahan, D.; et al. Specific Brain Activation Patterns Associated with Two Neuromuscular Electrical Stimulation Protocols. Sci. Rep. 2017, 7, 2742. [Google Scholar] [CrossRef] [PubMed]
- Steventon, J.J.; Foster, C.; Furby, H.; Helme, D.; Wise, R.G.; Murphy, K. Hippocampal Blood Flow Is Increased After 20 Min of Moderate-Intensity Exercise. Cereb. Cortex 2020, 30, 525–533. [Google Scholar] [CrossRef]
- Mousavi, K.; Jasmin, B.J. BDNF Is Expressed in Skeletal Muscle Satellite Cells and Inhibits Myogenic Differentiation. J. Neurosci. 2006, 26, 5739–5749. [Google Scholar] [CrossRef]
- Matthews, V.B.; Aström, M.-B.; Chan, M.H.S.; Bruce, C.R.; Krabbe, K.S.; Prelovsek, O.; Akerström, T.; Yfanti, C.; Broholm, C.; Mortensen, O.H.; et al. Brain-Derived Neurotrophic Factor Is Produced by Skeletal Muscle Cells in Response to Contraction and Enhances Fat Oxidation via Activation of AMP-Activated Protein Kinase. Diabetologia 2009, 52, 1409–1418. [Google Scholar] [CrossRef]
- Clow, C.; Jasmin, B.J. Brain-Derived Neurotrophic Factor Regulates Satellite Cell Differentiation and Skeltal Muscle Regeneration. Mol. Biol. Cell 2010, 21, 2182–2190. [Google Scholar] [CrossRef]
- Yang, X.; Brobst, D.; Chan, W.S.; Tse, M.C.L.; Herlea-Pana, O.; Ahuja, P.; Bi, X.; Zaw, A.M.; Kwong, Z.S.W.; Jia, W.-H.; et al. Muscle-Generated BDNF Is a Sexually Dimorphic Myokine That Controls Metabolic Flexibility. Sci. Signal 2019, 12, eaau1468. [Google Scholar] [CrossRef]
- Schmidt, H.D.; Duman, R.S. Peripheral BDNF Produces Antidepressant-Like Effects in Cellular and Behavioral Models. Neuropsychopharmacology 2010, 35, 2378–2391. [Google Scholar] [CrossRef]
- Cuppini, R.; Sartini, S.; Agostini, D.; Guescini, M.; Ambrogini, P.; Betti, M.; Bertini, L.; Vallasciani, M.; Stocchi, V. Bdnf Expression in Rat Skeletal Muscle after Acute or Repeated Exercise. Arch. Ital. Biol. 2007, 145, 99–110. [Google Scholar] [PubMed]
- Miyamoto, T.; Kou, K.; Yanamoto, H.; Hashimoto, S.; Ikawa, M.; Sekiyama, T.; Nakano, Y.; Kashiwamura, S.-I.; Takeda, C.; Fujioka, H. Effect of Neuromuscular Electrical Stimulation on Brain-Derived Neurotrophic Factor. Int. J. Sports Med. 2018, 39, 5–11. [Google Scholar] [CrossRef] [PubMed]
- Kimura, T.; Kaneko, F.; Iwamoto, E.; Saitoh, S.; Yamada, T. Neuromuscular Electrical Stimulation Increases Serum Brain-Derived Neurotrophic Factor in Humans. Exp. Brain Res. 2019, 237, 47–56. [Google Scholar] [CrossRef]
- Yang, J.; Ruchti, E.; Petit, J.-M.; Jourdain, P.; Grenningloh, G.; Allaman, I.; Magistretti, P.J. Lactate Promotes Plasticity Gene Expression by Potentiating NMDA Signaling in Neurons. Proc. Natl. Acad. Sci. USA 2014, 111, 12228–12233. [Google Scholar] [CrossRef] [PubMed]
- Zhang, D.; Tang, Z.; Huang, H.; Zhou, G.; Cui, C.; Weng, Y.; Liu, W.; Kim, S.; Lee, S.; Perez-Neut, M.; et al. Metabolic Regulation of Gene Expression by Histone Lactylation. Nature 2019, 574, 575–580. [Google Scholar] [CrossRef] [PubMed]








| Cohort | Cohort 1 | Cohort 2 | |
|---|---|---|---|
| Group | CTRL | EMS | EMS |
| Total subjects | 20 | 20 | 8 |
| Men | 14 | 14 | 6 |
| Women | 6 | 6 | 2 |
| Age | 22.2 ± 3.4 | 24.8 ± 2.5 | 24.2 ± 1.7 |
| BMI | 21.7 ± 2.2 | 21.6 ± 1.9 | 22.5 ± 3.0 |
| Caffein | 8 | 8 | 3 |
| Smoke | 2 | 2 | 1 |
| Gene Name | Forward | Reverse |
|---|---|---|
| Bdnf total | TACCTGGATGCCGCAAACAT | TGGCCTTTTGATACCGGGAC |
| β-actin | ATGGAGGGGAATACAGCCC | TTCTTTGCAGCTCCTTCGTT |
| 18S | GTAACCCGTTGAACCCCATT | CCATCCAATCGGTAGTAGCG |
| Protein Name | Reference | Dilution |
|---|---|---|
| BDNF | Abcam recombinant anti-BDNF antibody rabbit monoclonal [EPR1292] (ab108319) | 1/3000 TBST-Milk (5%) |
| Cas3 | Cell Signaling, D3R6Y, #14220, rabbit mAb | 1/3000 TBST-Milk (5%) |
| c-fos | Genetex rabbit c-fos antibody GTX129846 | 1/3000 TBST-Milk (5%) |
| FNDC5/irisin | Abcam recombinant anti-FNDC5 antibody rabbit monocolonal [EPR12209] (ab174833) | 1/3000 TBST-Milk (5%) |
| GAP-43 | Cell Signaling GAP43 (D9C8) rabbit mAb (8945) | 1/3000 TBST-Milk (5%) |
| p-eNOSSer1177 | BD Transduction Laboratories™ purified mouse anti-eNOS (pS1177) (612392) | 1/3000 TBST-BSA (7.5%) |
| p-FAKTyr397 | Cell Signaling phospho-FAK (Tyr397) antibody (3283) | 1/3000 TBST-BSA (7.5%) |
| PSD-95 | Cell Signaling PSD95 (D27E11) XP® rabbit mAb (3450) | 1/3000 TBST-Milk (5%) |
| SIRT1 | Cell Signaling SirT1 (D1D7) rabbit mAb (9475) | 1/3000 TBST-Milk (5%) |
| SYP | Interchim rabbit polyclonal RB-1461-P1 | 1/3000 TBST-Milk (5%) |
| αSMA | Abcam anti-alpha skeletal muscle actin antibody [Alpha Sr-1] (ab28052) | 1/3000 TBST-Milk (5%) |
| β-actin | Sigma-Aldrich monoclonal anti-β-actin (A5441) | 1/3000 TBST-Milk (5%) |
Disclaimer/Publisher’s Note: The statements, opinions and data contained in all publications are solely those of the individual author(s) and contributor(s) and not of MDPI and/or the editor(s). MDPI and/or the editor(s) disclaim responsibility for any injury to people or property resulting from any ideas, methods, instructions or products referred to in the content. |
© 2024 by the authors. Licensee MDPI, Basel, Switzerland. This article is an open access article distributed under the terms and conditions of the Creative Commons Attribution (CC BY) license (https://creativecommons.org/licenses/by/4.0/).
Share and Cite
Chaney, R.; Leger, C.; Wirtz, J.; Fontanier, E.; Méloux, A.; Quirié, A.; Martin, A.; Prigent-Tessier, A.; Garnier, P. Cerebral Benefits Induced by Electrical Muscle Stimulation: Evidence from a Human and Rat Study. Int. J. Mol. Sci. 2024, 25, 1883. https://doi.org/10.3390/ijms25031883
Chaney R, Leger C, Wirtz J, Fontanier E, Méloux A, Quirié A, Martin A, Prigent-Tessier A, Garnier P. Cerebral Benefits Induced by Electrical Muscle Stimulation: Evidence from a Human and Rat Study. International Journal of Molecular Sciences. 2024; 25(3):1883. https://doi.org/10.3390/ijms25031883
Chicago/Turabian StyleChaney, Rémi, Clémence Leger, Julien Wirtz, Estelle Fontanier, Alexandre Méloux, Aurore Quirié, Alain Martin, Anne Prigent-Tessier, and Philippe Garnier. 2024. "Cerebral Benefits Induced by Electrical Muscle Stimulation: Evidence from a Human and Rat Study" International Journal of Molecular Sciences 25, no. 3: 1883. https://doi.org/10.3390/ijms25031883
APA StyleChaney, R., Leger, C., Wirtz, J., Fontanier, E., Méloux, A., Quirié, A., Martin, A., Prigent-Tessier, A., & Garnier, P. (2024). Cerebral Benefits Induced by Electrical Muscle Stimulation: Evidence from a Human and Rat Study. International Journal of Molecular Sciences, 25(3), 1883. https://doi.org/10.3390/ijms25031883

