Transcriptome-Wide Identification and Expression Analysis of bHLH Family Genes in Iris domestica under Drought and Cu Stress
Abstract
1. Introduction
2. Results
2.1. Identification of bHLH Gene Family in I. domestica
2.2. Phylogeny and Multiple Sequence Alignment of IdbHLH Protein
2.3. Conserved Motif Analysis of IdbHLH Protein
2.4. Expression Profiles of IdbHLH in Different Organs
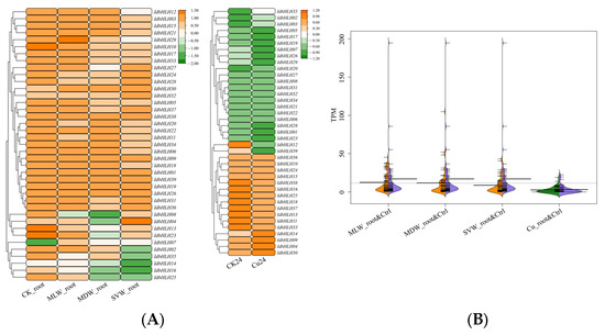
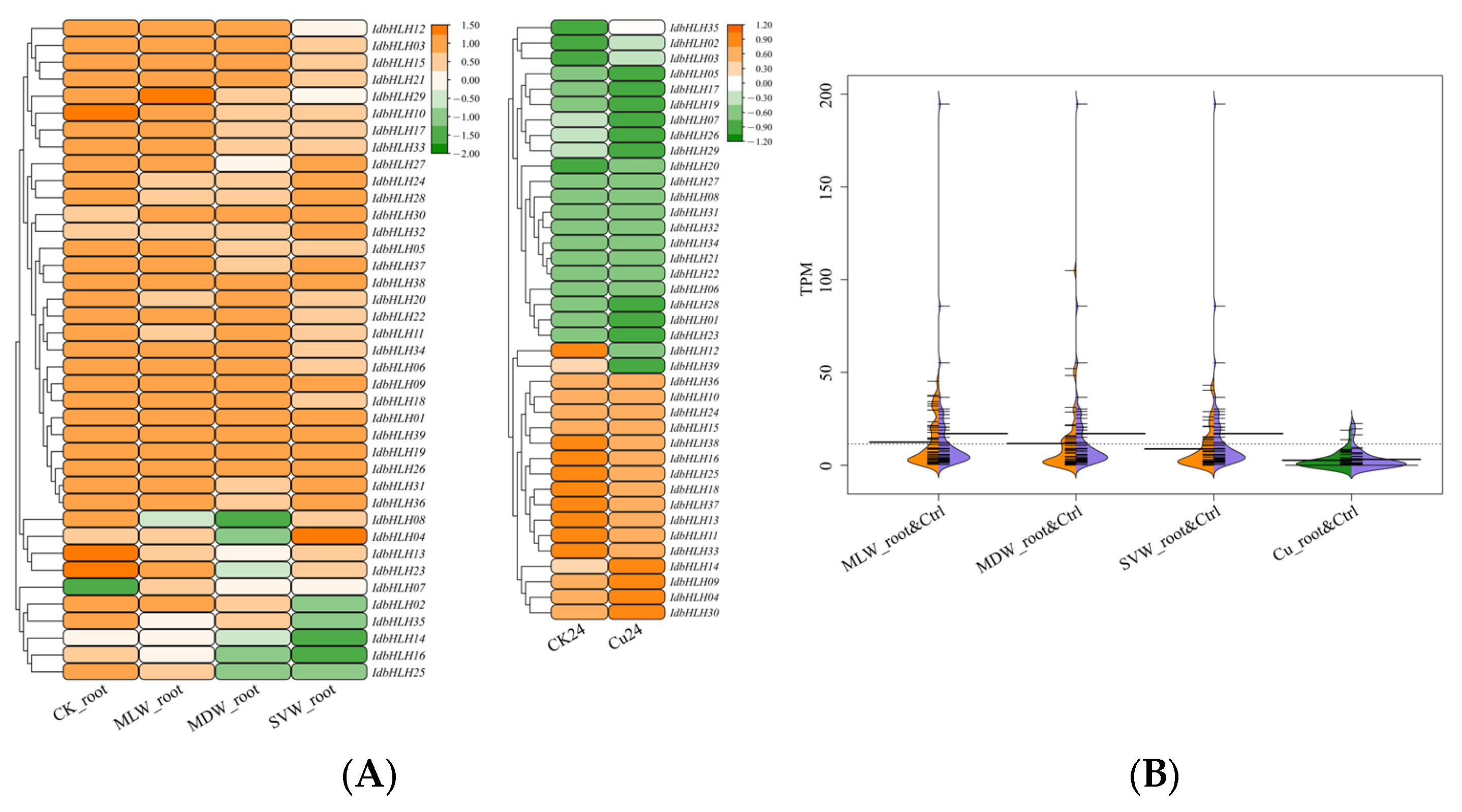
2.5. Expression Profiles of IdbHLHs in Response to Drought and Copper Stress
2.6. Co-Expression of Candidate Isoflavone Biosynthesis Genes and IdbHLH Genes
2.7. Subcellular Localization
3. Discussion
4. Materials and Methods
4.1. Plant Materials and Drought Treatment
4.2. Identification of bHLH Protein in I. domestica
4.3. Multiple Sequence Alignment, Conserved Motif, and Phylogenetic Analyses
4.4. Expression Patterns Analysis of IdbHLH Genes
4.5. Subcellular Localization Analysis
5. Conclusions
Supplementary Materials
Author Contributions
Funding
Institutional Review Board Statement
Informed Consent Statement
Data Availability Statement
Conflicts of Interest
References
- Chen, S.-L. Ecological Suitability Regionalization of Chinese Medicinal Materials Producing Areas, 2nd ed.; Science Press: Beijing, China, 2017. [Google Scholar]
- Pharmacopoeia, C. Pharmacopoeia of the People’s Republic of China 2020; Press of Chinese Medical Science and Technology: Beijing, China, 2020; Volume 2020. [Google Scholar]
- Ai, Q.; Sun, Y.; Dai, A.; Lyu, Z.; Liu, C.; Han, M.; Yang, L. Root Physiological Changes and Transcription Analysis of Iris domestica in Response to Persistent Drought. Horticulturae 2022, 8, 1162. [Google Scholar] [CrossRef]
- Woźniak, D.; Matkowski, A. Belamcandae chinensis rhizoma—A review of phytochemistry and bioactivity. Fitoterapia 2015, 107, 1–14. [Google Scholar] [CrossRef]
- Tian, M.; Zhang, X.; Zhu, Y.; Xie, G.; Qin, M. Global transcriptome analyses reveal differentially expressed genes of six organs and putative genes involved in (Iso) flavonoid biosynthesis in Belamcanda chinensis. Front. Plant Sci. 2018, 9, 1160. [Google Scholar] [CrossRef]
- Jan, R.; Asaf, S.; Numan, M.; Kim, K.-M. Plant secondary metabolite biosynthesis and transcriptional regulation in response to biotic and abiotic stress conditions. Agronomy 2021, 11, 968. [Google Scholar] [CrossRef]
- Zheng, H.; Fu, X.; Shao, J.; Tang, Y.; Yu, M.; Li, L.; Huang, L.; Tang, K. Transcriptional regulatory network of high-value active ingredients in medicinal plants. Trends Plant Sci. 2023, 28, 429–446. [Google Scholar] [CrossRef]
- Alseekh, S.; de Souza, L.P.; Benina, M.; Fernie, A.R. The style and substance of plant flavonoid decoration; towards defining both structure and function. Phytochemistry 2020, 174, 112347. [Google Scholar] [CrossRef]
- Qian, Y.; Zhang, T.; Yu, Y.; Gou, L.; Yang, J.; Xu, J.; Pi, E. Regulatory mechanisms of bHLH transcription factors in plant adaptive responses to various abiotic stresses. Front. Plant Sci. 2021, 12, 677611. [Google Scholar] [CrossRef] [PubMed]
- Zhang, L.; Chen, W.; Liu, R.; Shi, B.; Shu, Y.; Zhang, H. Genome-wide characterization and expression analysis of bHLH gene family in physic nut (Jatropha curcas L.). PeerJ 2022, 10, e13786. [Google Scholar] [CrossRef] [PubMed]
- Niu, X.; Guan, Y.; Chen, S.; Li, H. Genome-wide analysis of basic helix-loop-helix (bHLH) transcription factors in Brachypodium distachyon. BMC Genom. 2017, 18, 619. [Google Scholar] [CrossRef] [PubMed]
- Wang, P.; Su, L.; Gao, H.; Jiang, X.; Wu, X.; Li, Y.; Zhang, Q.; Wang, Y.; Ren, F. Genome-wide characterization of bHLH genes in grape and analysis of their potential relevance to abiotic stress tolerance and secondary metabolite biosynthesis. Front. Plant Sci. 2018, 9, 64. [Google Scholar] [CrossRef]
- Tominaga-Wada, R.; Masakane, A.; Wada, T. Effect of phosphate deficiency-induced anthocyanin accumulation on the expression of Solanum lycopersicum GLABRA3 (SlGL3) in tomato. Plant Signal. Behav. 2018, 13, e1477907. [Google Scholar] [CrossRef]
- An, F.; Xiao, X.; Chen, T.; Xue, J.; Luo, X.; Ou, W.; Li, K.; Cai, J.; Chen, S. Systematic analysis of bHLH transcription factors in cassava uncovers their roles in postharvest physiological deterioration and cyanogenic glycosides biosynthesis. Front. Plant Sci. 2022, 13, 901128. [Google Scholar] [CrossRef]
- Chakraborty, M.; Gangappa, S.N.; Maurya, J.P.; Sethi, V.; Srivastava, A.K.; Singh, A.; Dutta, S.; Ojha, M.; Gupta, N.; Sengupta, M. Functional interrelation of MYC 2 and HY 5 plays an important role in Arabidopsis seedling development. Plant J. 2019, 99, 1080–1097. [Google Scholar] [CrossRef]
- Lloyd, A.; Brockman, A.; Aguirre, L.; Campbell, A.; Bean, A.; Cantero, A.; Gonzalez, A. Advances in the MYB–bHLH–WD repeat (MBW) pigment regulatory model: Addition of a WRKY factor and co-option of an anthocyanin MYB for betalain regulation. Plant Cell Physiol. 2017, 58, 1431–1441. [Google Scholar] [CrossRef]
- Jin, S.-W.; Rahim, M.A.; Kim, H.-T.; Park, J.-I.; Kang, J.-G.; Nou, I.-S. Molecular analysis of anthocyanin-related genes in ornamental cabbage. Genome 2018, 61, 111–120. [Google Scholar] [CrossRef] [PubMed]
- Düttmann, V. Analyse und Visualisierung eines R2R3-MYB/bHLH Transkriptionsfaktorkomplexes aus Arabidopsis thaliana. Ph.D. Thesis, Bielefeld University, Bielefeld, Germany, 2008. [Google Scholar]
- Pucker, B.; Reiher, F.; Schilbert, H.M. Automatic identification of players in the flavonoid biosynthesis with application on the biomedicinal plant Croton tiglium. Plants 2020, 9, 1103. [Google Scholar] [CrossRef]
- Edwards, H.E.; Gorelick, D.A. The evolution and structure/function of bHLH–PAS transcription factor family. Biochem. Soc. Trans. 2022, 50, 1227–1243. [Google Scholar] [CrossRef] [PubMed]
- Mortazavi, A.; Williams, B.A.; McCue, K.; Schaeffer, L.; Wold, B. Mapping and quantifying mammalian transcriptomes by RNA-Seq. Nat. Methods 2008, 5, 621–628. [Google Scholar] [CrossRef] [PubMed]
- Patro, R.; Duggal, G.; Love, M.I.; Irizarry, R.A.; Kingsford, C. Salmon provides fast and bias-aware quantification of transcript expression. Nat. Methods 2017, 14, 417–419. [Google Scholar] [CrossRef] [PubMed]
- Xing, B.; Yang, D.; Yu, H.; Zhang, B.; Yan, K.; Zhang, X.; Han, R.; Liang, Z. Overexpression of SmbHLH10 enhances tanshinones biosynthesis in Salvia miltiorrhiza hairy roots. Plant Sci. 2018, 276, 229–238. [Google Scholar] [CrossRef] [PubMed]
- Toledo-Ortiz, G.; Huq, E.; Quail, P.H. The Arabidopsis basic/helix-loop-helix transcription factor family. Plant Cell 2003, 15, 1749–1770. [Google Scholar] [CrossRef] [PubMed]
- Li, X.; Zhang, H.; Ai, Q.; Liang, G.; Yu, D. Two bHLH transcription factors, bHLH34 and bHLH104, regulate iron homeostasis in Arabidopsis thaliana. Plant Physiol. 2016, 170, 2478–2493. [Google Scholar] [CrossRef] [PubMed]
- Carretero-Paulet, L.; Galstyan, A.; Roig-Villanova, I.; Martínez-García, J.F.; Bilbao-Castro, J.R.; Robertson, D.L. Genome-wide classification and evolutionary analysis of the bHLH family of transcription factors in Arabidopsis, poplar, rice, moss, and algae. Plant Physiol. 2010, 153, 1398–1412. [Google Scholar] [CrossRef] [PubMed]
- Li, R.; Ahmad, B.; Hwarari, D.; Li, D.; Lu, Y.; Gao, M.; Chen, J.; Yang, L. Genomic Survey and Cold-Induced Expression Patterns of bHLH Transcription Factors in Liriodendron chinense (Hemsl) Sarg. Forests 2022, 13, 518. [Google Scholar] [CrossRef]
- Twaij, B.M.; Hasan, M.N. Bioactive secondary metabolites from plant sources: Types, synthesis, and their therapeutic uses. Int. J. Plant Biol. 2022, 13, 4–14. [Google Scholar] [CrossRef]
- Yuan, Y.; Liu, Y.; Wu, C.; Chen, S.; Wang, Z.; Yang, Z.; Qin, S.; Huang, L. Water deficit affected flavonoid accumulation by regulating hormone metabolism in Scutellaria baicalensis Georgi roots. PLoS ONE 2012, 7, e42946. [Google Scholar] [CrossRef] [PubMed]
- Yuan, Y.; Wu, C.; Liu, Y.; Yang, J.; Huang, L. The Scutellaria baicalensis R2R3-MYB transcription factors modulates flavonoid biosynthesis by regulating GA metabolism in transgenic tobacco plants. PLoS ONE 2013, 8, e77275. [Google Scholar] [CrossRef] [PubMed]
- Liu, S.; Wang, Y.; Shi, M.; Maoz, I.; Gao, X.; Sun, M.; Yuan, T.; Li, K.; Zhou, W.; Guo, X. SmbHLH60 and SmMYC2 antagonistically regulate phenolic acids and anthocyanins biosynthesis in Salvia miltiorrhiza. J. Adv. Res. 2022, 42, 205–219. [Google Scholar] [CrossRef]
- Zhu, Y.; Chen, Y.; Zhang, X.; Xie, G.; Qin, M. Copper stress-induced changes in biomass accumulation, antioxidant activity and flavonoid contents in Belamcanda chinensis calli. Plant Cell Tissue Organ Cult. (PCTOC) 2020, 142, 299–311. [Google Scholar] [CrossRef]
- Li, Z.; Liu, C.; Zhang, Y.; Wang, B.; Ran, Q.; Zhang, J. The bHLH family member ZmPTF1 regulates drought tolerance in maize by promoting root development and abscisic acid synthesis. J. Exp. Bot. 2019, 70, 5471–5486. [Google Scholar] [CrossRef]
- Cai, Y.; Li, Y.; Liang, G. FIT and bHLH Ib transcription factors modulate iron and copper crosstalk in Arabidopsis. Plant Cell Environ. 2021, 44, 1679–1691. [Google Scholar] [CrossRef] [PubMed]
- Sun, P.-W.; Gao, Z.-H.; Lv, F.-F.; Yu, C.-C.; Jin, Y.; Xu, Y.-H.; Wei, J.-H. Genome-wide analysis of basic helix–loop–helix (bHLH) transcription factors in Aquilaria sinensis. Sci. Rep. 2022, 12, 7194. [Google Scholar] [CrossRef]
- Hou, W.; Yan, P.; Shi, T.; Lu, P.; Zhao, W.; Yang, H.; Zeng, L.; Yang, J.; Li, Z.; Fan, W. Modulation of anthocyanin accumulation in storage roots of sweetpotato by transcription factor IbMYB1-2 through direct binding to anthocyanin biosynthetic gene promoters. Plant Physiol. Biochem. 2023, 196, 868–879. [Google Scholar] [CrossRef]
- Tang, G.M.; Jiang, S.M. Drought index and drought prediction for rice. Water Resour. Hydropower Eng. 2011, 42, 54–58. [Google Scholar]
- Chen, C.; Xia, R. Interactive Data Analyses Using TBtools. In Integrative Bioinformatics: History and Future; Springer: Berlin/Heidelberg, Germany, 2022; pp. 343–375. [Google Scholar]
- Zhang, X.; Zhu, Y.; Ye, J.; Ye, Z.; Zhu, R.; Xie, G.; Zhao, Y.; Qin, M. Iris domestica (iso) flavone 7-and 3′-O-Glycosyltransferases Can Be Induced by CuCl2. Front. Plant Sci. 2021, 12, 632557. [Google Scholar] [CrossRef] [PubMed]
- Ai, Q.; Liu, C.; Han, M.; Yang, L. Selection and Verification of Reference Genes for qRT-PCR Analysis in Iris domestica under Drought. Phyton 2022, 91, 2537. [Google Scholar] [CrossRef]









Disclaimer/Publisher’s Note: The statements, opinions and data contained in all publications are solely those of the individual author(s) and contributor(s) and not of MDPI and/or the editor(s). MDPI and/or the editor(s) disclaim responsibility for any injury to people or property resulting from any ideas, methods, instructions or products referred to in the content. |
© 2024 by the authors. Licensee MDPI, Basel, Switzerland. This article is an open access article distributed under the terms and conditions of the Creative Commons Attribution (CC BY) license (https://creativecommons.org/licenses/by/4.0/).
Share and Cite
Ai, Q.; Han, M.; Liu, C.; Yang, L. Transcriptome-Wide Identification and Expression Analysis of bHLH Family Genes in Iris domestica under Drought and Cu Stress. Int. J. Mol. Sci. 2024, 25, 1773. https://doi.org/10.3390/ijms25031773
Ai Q, Han M, Liu C, Yang L. Transcriptome-Wide Identification and Expression Analysis of bHLH Family Genes in Iris domestica under Drought and Cu Stress. International Journal of Molecular Sciences. 2024; 25(3):1773. https://doi.org/10.3390/ijms25031773
Chicago/Turabian StyleAi, Qiang, Mei Han, Cuijing Liu, and Limin Yang. 2024. "Transcriptome-Wide Identification and Expression Analysis of bHLH Family Genes in Iris domestica under Drought and Cu Stress" International Journal of Molecular Sciences 25, no. 3: 1773. https://doi.org/10.3390/ijms25031773
APA StyleAi, Q., Han, M., Liu, C., & Yang, L. (2024). Transcriptome-Wide Identification and Expression Analysis of bHLH Family Genes in Iris domestica under Drought and Cu Stress. International Journal of Molecular Sciences, 25(3), 1773. https://doi.org/10.3390/ijms25031773
