Efficient mRNA Delivery In Vitro and In Vivo Using a Polycharged Biodegradable Nanomaterial
Abstract
1. Introduction
2. Results and Discussion
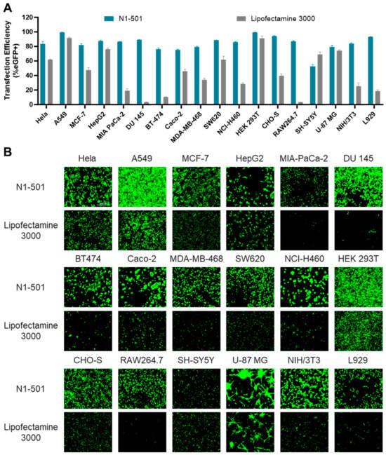
2.1. N1-501 Shows Greater Efficiency for the Delivery and Transfection of mRNA In Vitro than Another Commonly Used Transfection Reagent
2.2. N1-501 Shows Efficient Delivery and Transfection of mRNA In Vivo
2.3. N1-501 Functions Through a Facile One-Step Formulation Process
2.4. N1-501 Offers a Wide Operational Window for RNA Formulation and Delivery Across an Extensive Dose Range
2.5. N1-501 Is Compatible with Various Buffer and Medium Conditions for Different Research Purposes
2.6. Formulation Time and Temperature Do Not Affect the Reproducibility of N1-501/mRNA Transfection Capability
2.7. N1-501 Is a Shelf-Stable Tool for Long-Term Research Use
3. Materials and Methods
3.1. Chemicals, Reagents, and Instruments
3.2. In Vitro eGFP mRNA Transfection
3.2.1. Cell Culture
3.2.2. Cell Line Screening
3.2.3. Design Space Exploration
3.2.4. Buffer and Media Effect
3.2.5. Incubation Conditions
3.2.6. N1-501’s Shelf Life
3.3. Cell Viability Assay
3.4. Dynamic Light Scattering (DLS) for Size and Zeta Potential Measurement
3.5. In Vivo FLuc mRNA Transfection
3.5.1. Animal
3.5.2. In Vivo Formulation
3.5.3. BLI Imaging
3.5.4. Analytic Method
3.6. Statistical Analysis
4. Conclusions
5. Patents
Supplementary Materials
Author Contributions
Funding
Institutional Review Board Statement
Informed Consent Statement
Data Availability Statement
Acknowledgments
Conflicts of Interest
References
- Shchaslyvyi, A.Y.; Antonenko, S.V.; Tesliuk, M.G.; Telegeev, G.D. Current State of Human Gene Therapy: Approved Products and Vectors. Pharmaceuticals 2023, 16, 1416. [Google Scholar] [CrossRef] [PubMed]
- Chancellor, D.; Barrett, D.; Nguyen-Jatkoe, L.; Millington, S.; Eckhardt, F. The State of Cell and Gene Therapy in 2023. Mol. Ther. 2023, 31, 3376–3388. [Google Scholar] [CrossRef] [PubMed]
- Cao, Y.; He, Z.; Chen, Q.; He, X.; Su, L.; Yu, W.; Zhang, M.; Yang, H.; Huang, X.; Li, J. Helper-Polymer Based Five-Element Nanoparticles (FNPs) for Lung-Specific MRNA Delivery with Long-Term Stability after Lyophilization. Nano Lett. 2022, 22, 6580–6589. [Google Scholar] [CrossRef] [PubMed]
- Nayerossadat, N.; Maedeh, T.; Ali, P. Viral and Nonviral Delivery Systems for Gene Delivery. Adv. Biomed. Res. 2012, 1, 27. [Google Scholar] [CrossRef]
- Sung, Y.K.; Kim, S.W. Recent Advances in the Development of Gene Delivery Systems. Biomater. Res. 2019, 23, 8. [Google Scholar] [CrossRef]
- Bulcha, J.T.; Wang, Y.; Ma, H.; Tai, P.W.L.; Gao, G. Viral Vector Platforms within the Gene Therapy Landscape. Signal Transduct. Target. Ther. 2021, 6, 53. [Google Scholar] [CrossRef]
- Wang, J.H.; Gessler, D.J.; Zhan, W.; Gallagher, T.L.; Gao, G. Adeno-Associated Virus as a Delivery Vector for Gene Therapy of Human Diseases. Signal Transduct. Target. Ther. 2024, 9, 78. [Google Scholar] [CrossRef]
- Gardin, A.; Ronzitti, G. Current Limitations of Gene Therapy for Rare Pediatric Diseases: Lessons Learned from Clinical Experience with AAV Vectors. Arch. Pédiatr. 2023, 30, S46–S48. [Google Scholar] [CrossRef]
- Mohammadinejad, R.; Dehshahri, A.; Sagar Madamsetty, V.; Zahmatkeshan, M.; Tavakol, S.; Makvandi, P.; Khorsandi, D.; Pardakhty, A.; Ashrafizadeh, M.; Ghasemipour Afshar, E.; et al. In Vivo Gene Delivery Mediated by Non-Viral Vectors for Cancer Therapy. J. Control. Release 2020, 325, 249–275. [Google Scholar] [CrossRef]
- Fu, Q.; Polanco, A.; Lee, Y.S.; Yoon, S. Critical Challenges and Advances in Recombinant Adeno-Associated Virus (RAAV) Biomanufacturing. Biotechnol. Bioeng. 2023, 120, 2601–2621. [Google Scholar] [CrossRef]
- Mckalip, D.; Grenier, M.; Choy, M. Liposomal Mediated Transfection of Mature Rat Astrocytes in Vitro: A Comparison of Ten Reagents. Neurosci. Lett. 2000, 295, 64–66. [Google Scholar] [CrossRef] [PubMed]
- Lee, M.; Chea, K.; Pyda, R.; Chua, M.; Dominguez, I. Comparative Analysis of Non-Viral Transfection Methods in Mouse Embryonic Fibroblast Cells. J. Biomol. Tech. 2017, 28, 67–74. [Google Scholar] [CrossRef] [PubMed]
- Darade, A.R.; Lapteva, M.; Hoffmann, T.; Mandler, M.; Schneeberger, A.; Kalia, Y.N. Effect of MRNA Delivery Modality and Formulation on Cutaneous MRNA Distribution and Downstream EGFP Expression. Pharmaceutics 2022, 14, 151. [Google Scholar] [CrossRef] [PubMed]
- Wang, T.; Larcher, L.M.; Ma, L.; Veedu, R.N. Systematic Screening of Commonly Used Commercial Transfection Reagents towards Efficient Transfection of Single-Stranded Oligonucleotides. Molecules 2018, 23, 2564. [Google Scholar] [CrossRef]
- Zhao, M.; Yang, H.; Jiang, X.; Zhou, W.; Zhu, B.; Zeng, Y.; Yao, K.; Ren, C. Lipofectamine RNAiMAX: An Efficient SiRNA Transfection Reagent in Human Embryonic Stem Cells. Mol. Biotechnol. 2008, 40, 19–26. [Google Scholar] [CrossRef]
- Yu, X.; Liang, X.; Xie, H.; Kumar, S.; Ravinder, N.; Potter, J.; de Mollerat du Jeu, X.; Chesnut, J.D. Improved Delivery of Cas9 Protein/GRNA Complexes Using Lipofectamine CRISPRMAX. Biotechnol. Lett. 2016, 38, 919–929. [Google Scholar] [CrossRef]
- Shi, B.; Xue, M.; Wang, Y.; Wang, Y.; Li, D.; Zhao, X.; Li, X. An improved method for increasing the efficiency of gene transfection and transduction. Int. J. Physiol. Pathophysiol. Pharmacol. 2018, 10, 95–104. [Google Scholar]
- Dalby, B.; Cates, S.; Harris, A.; Ohki, E.C.; Tilkins, M.L.; Price, P.J.; Ciccarone, V.C. Advanced Transfection with Lipofectamine 2000 Reagent: Primary Neurons, SiRNA, and High-Throughput Applications. Methods 2004, 33, 95–103. [Google Scholar] [CrossRef]
- Cocchiararo, I.; Cornut, M.; Soldati, H.; Bonavoglia, A.; Castets, P. Back to Basics: Optimization of DNA and RNA Transfer in Muscle Cells Using Recent Transfection Reagents. Exp. Cell Res. 2022, 421, 113392. [Google Scholar] [CrossRef]
- Khare, P.; Dave, K.M.; Kamte, Y.S.; Manoharan, M.A.; O’Donnell, L.A.; Manickam, D.S. Development of Lipidoid Nanoparticles for SiRNA Delivery to Neural Cells. AAPS J. 2022, 24, 8. [Google Scholar] [CrossRef]
- Casper, J.; Schenk, S.H.; Parhizkar, E.; Detampel, P.; Dehshahri, A.; Huwyler, J. Polyethylenimine (PEI) in Gene Therapy: Current Status and Clinical Applications. J. Control. Release 2023, 362, 667–691. [Google Scholar] [CrossRef] [PubMed]
- Eguchi, A.; De Mollerat Du Jeu, X.; Johnson, C.D.; Nektaria, A.; Feldstein, A.E. Liver Bid Suppression for Treatment of Fibrosis Associated with Non-Alcoholic Steatohepatitis. J. Hepatol. 2016, 64, 699–707. [Google Scholar] [CrossRef] [PubMed]
- Chu-Tan, J.A.; Fernando, N.; Aggio-Bruce, R.; Cioanca, A.V.; Valter, K.; Andronikou, N.; du Jeu, X.D.; Rutar, M.; Provis, J.; Natoli, R. A Method for Gene Knockdown in the Retina Using a Lipid-Based Carrier. Mol. Vis. 2020, 26, 48. [Google Scholar] [PubMed]
- Henderson, M.I.; Eygeris, Y.; Jozic, A.; Herrera, M.; Sahay, G. Leveraging Biological Buffers for Efficient Messenger RNA Delivery via Lipid Nanoparticles. Mol. Pharm. 2022, 19, 4275–4285. [Google Scholar] [CrossRef]
- Crommelin, D.J.A.; Anchordoquy, T.J.; Volkin, D.B.; Jiskoot, W.; Mastrobattista, E. Addressing the Cold Reality of MRNA Vaccine Stability. J. Pharm. Sci. 2021, 110, 997–1001. [Google Scholar] [CrossRef]
- Rashid, M.; Coombs, K.M. Serum-Reduced Media Impacts on Cell Viability and Protein Expression in Human Lung Epithelial Cells. J. Cell Physiol. 2019, 234, 7718–7724. [Google Scholar] [CrossRef]
- Zhou, F.; Huang, L.; Li, S.; Yang, W.; Chen, F.; Cai, Z.; Liu, X.; Xu, W.; Lehto, V.P.; Lächelt, U.; et al. From Structural Design to Delivery: MRNA Therapeutics for Cancer Immunotherapy. Exploration 2024, 4, 20210146. [Google Scholar] [CrossRef]
- Moradian, H.; Roch, T.; Lendlein, A.; Gossen, M. MRNA Transfection-Induced Activation of Primary Human Monocytes and Macrophages: Dependence on Carrier System and Nucleotide Modification. Sci. Rep. 2020, 10, 4181. [Google Scholar] [CrossRef]
- Reinhart, A.G.; Osterwald, A.; Ringler, P.; Leiser, Y.; Lauer, M.E.; Martin, R.E.; Ullmer, C.; Schumacher, F.; Korn, C.; Keller, M. Investigations into MRNA Lipid Nanoparticles Shelf-Life Stability under Nonfrozen Conditions. Mol. Pharm. 2023, 20, 6492–6503. [Google Scholar] [CrossRef]
- Shi, R.; Liu, X.; Wang, Y.; Pan, M.; Wang, S.; Shi, L.; Ni, B. Long-Term Stability and Immunogenicity of Lipid Nanoparticle COVID-19 MRNA Vaccine Is Affected by Particle Size. Hum. Vaccin. Immunother. 2024, 20, 2342592. [Google Scholar] [CrossRef]
- Muramatsu, H.; Lam, K.; Bajusz, C.; Laczkó, D.; Karikó, K.; Schreiner, P.; Martin, A.; Lutwyche, P.; Heyes, J.; Pardi, N. Lyophilization Provides Long-Term Stability for a Lipid Nanoparticle-Formulated, Nucleoside-Modified MRNA Vaccine. Mol. Ther. 2022, 30, 1941–1951. [Google Scholar] [CrossRef]







| Cell Type | Cell Line | Cell Name | Transfection Efficiency (%) | |||
|---|---|---|---|---|---|---|
| <30 | 30–50 | 51–79 | >80 | |||
| Epithelial Cell Lines | Human cervical carcinoma cells | HeLa | ![]() | ![]() | ![]() | ![]() |
| Human lung carcinoma cells | A549 | ![]() | ![]() | ![]() | ![]() | |
| Human breast adenocarcinoma cells | MCF-7 | ![]() | ![]() | ![]() | ![]() | |
| Human liver hepatocellular carcinoma cells | HepG2 | ![]() | ![]() | ![]() | ![]() | |
| Human pancreatic carcinoma cells | MIA PaCa-2 | ![]() | ![]() | ![]() | ![]() | |
| Human prostate carcinoma cells | DU 145 | ![]() | ![]() | ![]() | ![]() | |
| Human breast ductal carcinoma cells | BT-474 | ![]() | ![]() | ![]() | ||
| Human colorectal adenocarcinoma cells | Caco-2 | ![]() | ![]() | ![]() | ||
| Human breast carcinoma cells | MDA-MB-468 | ![]() | ![]() | ![]() | ||
| Human colon adenocarcinoma cells | SW620 | ![]() | ![]() | ![]() | ![]() | |
| Human lung large cell carcinoma cells | NCI-H460 | ![]() | ![]() | ![]() | ![]() | |
| Human embryonic kidney cells | HEK 293T | ![]() | ![]() | ![]() | ![]() | |
| Chinese hamster ovary cells | CHO-S | ![]() | ![]() | ![]() | ![]() | |
| Immune Cell Lines | Mouse leukemic monocyte/macrophage cells | RAW264.7 | ![]() | ![]() | ![]() | ![]() |
| Brain Cell Lines | Human neuroblastoma cells | SH-SY5Y | ![]() | ![]() | ![]() | |
| Human malignant glioblastoma cells | U-87 MG | ![]() | ![]() | ![]() | ||
| Fibroblast Cell Lines | Mouse embryonic fibroblast cells | NIH/3T3 | ![]() | ![]() | ![]() | ![]() |
| Mouse fibroblast cells | L929 | ![]() | ![]() | ![]() | ![]() | |
Disclaimer/Publisher’s Note: The statements, opinions and data contained in all publications are solely those of the individual author(s) and contributor(s) and not of MDPI and/or the editor(s). MDPI and/or the editor(s) disclaim responsibility for any injury to people or property resulting from any ideas, methods, instructions or products referred to in the content. |
© 2024 by the authors. Licensee MDPI, Basel, Switzerland. This article is an open access article distributed under the terms and conditions of the Creative Commons Attribution (CC BY) license (https://creativecommons.org/licenses/by/4.0/).
Share and Cite
Yang, X.; Xiao, J.; Staveness, D.; Zang, X. Efficient mRNA Delivery In Vitro and In Vivo Using a Polycharged Biodegradable Nanomaterial. Int. J. Mol. Sci. 2024, 25, 13620. https://doi.org/10.3390/ijms252413620
Yang X, Xiao J, Staveness D, Zang X. Efficient mRNA Delivery In Vitro and In Vivo Using a Polycharged Biodegradable Nanomaterial. International Journal of Molecular Sciences. 2024; 25(24):13620. https://doi.org/10.3390/ijms252413620
Chicago/Turabian StyleYang, Xuejin, Jingya Xiao, Daryl Staveness, and Xiaoyu Zang. 2024. "Efficient mRNA Delivery In Vitro and In Vivo Using a Polycharged Biodegradable Nanomaterial" International Journal of Molecular Sciences 25, no. 24: 13620. https://doi.org/10.3390/ijms252413620
APA StyleYang, X., Xiao, J., Staveness, D., & Zang, X. (2024). Efficient mRNA Delivery In Vitro and In Vivo Using a Polycharged Biodegradable Nanomaterial. International Journal of Molecular Sciences, 25(24), 13620. https://doi.org/10.3390/ijms252413620




































































