Antitumor Activity and Multi-Target Mechanism of Phenolic Schiff Bases Bearing Methanesulfonamide Fragments: Cell Cycle Analysis and a Molecular Modeling Study
Abstract
1. Introduction
2. Results and Discussion
2.1. Chemistry
2.2. Antitumor Activity Results
2.2.1. Growth Inhibition Percentage (GI%) at a Single Dose Concentration of 10 µM
2.2.2. GI50, TGI, and LC50 of Compound 8 and Comparison with Reference Drugs
2.3. In Vitro Cytotoxicity Against Normal Human Cell
2.4. Enzymatic Inhibition Assay
EGFR/HER2 Kinase and COX−2 Inhibition Activities [47,61,69]
2.5. Annexin V–FITC Apoptosis Assay and Cell Cycle Analysis
2.6. Apoptotic Regulators (Bax, Bcl−2, Caspase−8, and Caspase−9)
2.7. Molecular Modeling Study
2.7.1. Molecular Docking Analysis
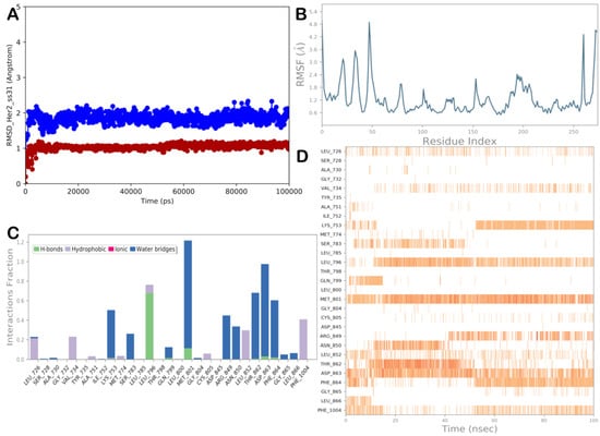
2.7.2. Molecular Dynamic Results
3. Conclusions
4. Experimental
4.1. Chemistry
4.2. Biological Evaluation
4.2.1. In Vitro Antitumor Assay
4.2.2. In Vitro Cyclooxygenase (COX) Inhibition Assay
4.2.3. EGFR and HER2 Tyrosine Kinases Assay
4.2.4. Apoptosis Assay
4.2.5. Cell Cycle Analysis
4.2.6. Apoptotic Markers Assay
4.3. Molecular Docking Computation
4.4. Molecular Dynamic Methodology
Supplementary Materials
Author Contributions
Funding
Institutional Review Board Statement
Informed Consent Statement
Data Availability Statement
Acknowledgments
Conflicts of Interest
References
- Bray, F.; Laversanne, M.; Sung, H.; Ferlay, J.; Siegel, R.L.; Soerjomataram, I.; Jemal, A. Global cancer statistics 2022: GLOBOCAN estimates of incidence and mortality worldwide for 36 cancers in 185 countries. C A Cancer J. Clin. 2024, 74, 229–263. [Google Scholar] [CrossRef] [PubMed]
- Vainshelboim, B.; Müller, J.; Lima, R.M.; Nead, K.T.; Chester, C.; Chan, K.; Kokkinos, P.; Myers, J. Cardiorespiratory fitness, physical activity and cancer mortality in men. Prev. Med. 2017, 100, 89–94. [Google Scholar] [CrossRef] [PubMed]
- Szakács, G.; Paterson, J.K.; Ludwig, J.A.; Booth-Genthe, C.; Gottesman, M.M. Targeting multidrug resistance in cancer. Nat. Rev. Drug Discov. 2006, 5, 219–234. [Google Scholar] [CrossRef] [PubMed]
- El-Ayaan, U.; Abdel-Aziz, A.A.-M.; Al-Shihry, S. Solvatochromism, DNA binding, antitumor activity and molecular modeling study of mixed-ligand copper(II) complexes containing the bulky ligand: Bis[N-(p-tolyl)imino]acenaphthene. Eur. J. Med. Chem. 2007, 42, 1325–1333. [Google Scholar] [CrossRef]
- Turky, A.; Bayoumi, A.H.; Ghiaty, A.; El-Azab, A.S.; Abdel-Aziz, A.A.-M.; Abulkhair, H.S. Design, synthesis, and antitumor activity of novel compounds based on 1,2,4-triazolophthalazine scaffold: Apoptosis-inductive and PCAF-inhibitory effects. Bioorg. Chem. 2020, 101, 104019. [Google Scholar] [CrossRef]
- El-Husseiny, W.M.; El-Sayed, M.A.; Abdel-Aziz, N.I.; El-Azab, A.S.; Asiri, Y.A.; Abdel-Aziz, A.A.-M. Structural alterations based on naproxen scaffold: Synthesis, evaluation of antitumor activity and COX-2 inhibition, and molecular docking. Eur. J. Med. Chem. 2018, 158, 134–143. [Google Scholar] [CrossRef]
- El-Sherbeny, M.A.; Abdel-Aziz, A.A.-M.; Ahmed, M.A. Synthesis and antitumor evaluation of novel diarylsulfonylurea derivatives: Molecular modeling applications. Eur. J. Med. Chem. 2010, 45, 689–697. [Google Scholar] [CrossRef]
- El-Deeb, I.M.; Bayoumi, S.M.; El-Sherbeny, M.A.; Abdel-Aziz, A.A.-M. Synthesis and antitumor evaluation of novel cyclic arylsulfonylureas: ADME-T and pharmacophore prediction. Eur. J. Med. Chem. 2010, 45, 2516–2530. [Google Scholar] [CrossRef]
- El-Azab, A.S.; Alanazi, A.M.; Abdel-Aziz, N.I.; Al-Suwaidan, I.A.; El-Sayed, M.A.; El-Sherbeny, M.A.; Abdel-Aziz, A.A.-M. Synthesis, molecular modeling study, preliminary antibacterial, and antitumor evaluation of N-substituted naphthalimides and their structural analogues. Med. Chem. Res. 2013, 22, 2360–2375. [Google Scholar] [CrossRef]
- Alanazi, A.M.; Abdel-Aziz, A.A.-M.; Shawer, T.Z.; Ayyad, R.R.; Al-Obaid, A.M.; Al-Agamy, M.H.; Maarouf, A.R.; El-Azab, A.S. Synthesis, antitumor and antimicrobial activity of some new 6-methyl-3-phenyl-4(3H)-quinazolinone analogues: In silico studies. J. Enzyme Inhib. Med. Chem. 2016, 31, 721–735. [Google Scholar] [CrossRef]
- Alanazi, A.M.; Abdel-Aziz, A.A.-M.; Al-Suwaidan, I.A.; Abdel-Hamide, S.G.; Shawer, T.Z.; El-Azab, A.S. Design, synthesis and biological evaluation of some novel substituted quinazolines as antitumor agents. Eur. J. Med. Chem. 2014, 79, 446–454. [Google Scholar] [CrossRef] [PubMed]
- El-Azab, A.S.; Abdel-Aziz, A.A.-M.; Ghabbour, H.A.; Al-Gendy, M.A. Synthesis, in vitro antitumour activity, and molecular docking study of novel 2-substituted mercapto-3-(3,4,5-trimethoxybenzyl)-4(3H)-quinazolinone analogues. J. Enzyme Inhib. Med. Chem. 2017, 32, 1229–1239. [Google Scholar] [CrossRef] [PubMed]
- El-Azab, A.S.; Al-Dhfyan, A.; Abdel-Aziz, A.A.-M.; Abou-Zeid, L.A.; Alkahtani, H.M.; Al-Obaid, A.M.; Al-Gendy, M.A. Synthesis, anticancer and apoptosis-inducing activities of quinazoline-isatin conjugates: Epidermal growth factor receptor-tyrosine kinase assay and molecular docking studies. J. Enzyme Inhib. Med. Chem. 2017, 32, 935–944. [Google Scholar] [CrossRef] [PubMed]
- Mohamed, M.A.; Ayyad, R.R.; Shawer, T.Z.; Abdel-Aziz, A.A.-M.; El-Azab, A.S. Synthesis and antitumor evaluation of trimethoxyanilides based on 4(3H)-quinazolinone scaffolds. Eur. J. Med. Chem. 2016, 112, 106–113. [Google Scholar] [CrossRef]
- El-Sayed, M.A.; El-Husseiny, W.M.; Abdel-Aziz, N.I.; El-Azab, A.S.; Abuelizz, H.A.; Abdel-Aziz, A.A.-M. Synthesis and biological evaluation of 2-styrylquinolines as antitumour agents and EGFR kinase inhibitors: Molecular docking study. J. Enzyme Inhib. Med. Chem. 2018, 33, 199–209. [Google Scholar] [CrossRef]
- Abdel-Aziz, A.A.-M.; El-Azab, A.S.; El-Subbagh, H.I.; Al-Obaid, A.M.; Alanazi, A.M.; Al-Omar, M.A. Design, synthesis, single-crystal and preliminary antitumor activity of novel arenesulfonylimidazolidin-2-ones. Bioorg Med. Chem. Lett. 2012, 22, 2008–2014. [Google Scholar] [CrossRef]
- Al-Suwaidan, I.A.; Alanazi, A.M.; Abdel-Aziz, A.A.-M.; Mohamed, M.A.; El-Azab, A.S. Design, synthesis and biological evaluation of 2-mercapto-3-phenethylquinazoline bearing anilide fragments as potential antitumor agents: Molecular docking study. Bioorg Med. Chem. Lett. 2013, 23, 3935–3941. [Google Scholar] [CrossRef]
- Alanazi, A.M.; Al-Suwaidan, I.A.; Abdel-Aziz, A.A.-M.; Mohamed, M.A.; El_Morsy, A.M.; El-Azab, A.S. Design, synthesis and biological evaluation of some novel substituted 2-mercapto-3-phenethylquinazolines as antitumor agents. Med. Chem. Res. 2013, 22, 5566–5577. [Google Scholar] [CrossRef]
- Abdel-Aziz, A.A.-M.; El-Azab, A.S.; Alanazi, A.M.; Asiri, Y.A.; Al-Suwaidan, I.A.; Maarouf, A.R.; Ayyad, R.R.; Shawer, T.Z. Synthesis and potential antitumor activity of 7-(4-substituted piperazin-1-yl)-4-oxoquinolines based on ciprofloxacin and norfloxacin scaffolds: In silico studies. J. Enzyme Inhib. Med. Chem. 2016, 31, 796–809. [Google Scholar] [CrossRef]
- Hamdi, A.; El-Shafey, H.W.; Othman, D.I.A.; El-Azab, A.S.; AlSaif, N.A.; Abdel-Aziz, A.A.-M. Design, synthesis, antitumor, and VEGFR-2 inhibition activities of novel 4-anilino-2-vinyl-quinazolines: Molecular modeling studies. Bioorg. Chem. 2022, 122, 105710. [Google Scholar] [CrossRef]
- El-Husseiny, W.M.; El-Sayed, M.A.; Abdel-Aziz, N.I.; El-Azab, A.S.; Ahmed, E.R.; Abdel-Aziz, A.A.-M. Synthesis, antitumour and antioxidant activities of novel α,β-unsaturated ketones and related heterocyclic analogues: EGFR inhibition and molecular modelling study. J. Enzyme Inhib. Med. Chem. 2018, 33, 507–518. [Google Scholar] [CrossRef] [PubMed]
- Alanazi, A.M.; El-Azab, A.S.; Al-Swaidan, I.A.; Maarouf, A.R.; El-Bendary, E.R.; El-Enin, M.A.A.; Abdel-Aziz, A.A.-M. Synthesis, single-crystal, in vitro antitumor evaluation and molecular docking of 3-substitued 5, 5-diphenylimidazolidine-2, 4-dione derivatives. Med. Chem. Res. 2013, 22, 6129–6142. [Google Scholar] [CrossRef]
- Al-Suwaidan, I.A.; Abdel-Aziz, A.A.-M.; Shawer, T.Z.; Ayyad, R.R.; Alanazi, A.M.; El-Morsy, A.M.; Mohamed, M.A.; Abdel-Aziz, N.I.; El-Sayed, M.A.; El-Azab, A.S. Synthesis, antitumor activity and molecular docking study of some novel 3-benzyl-4(3H)quinazolinone analogues. J. Enzyme Inhib. Med. Chem. 2016, 31, 78–89. [Google Scholar] [CrossRef] [PubMed]
- Bayat Mokhtari, R.; Homayouni, T.S.; Baluch, N.; Morgatskaya, E.; Kumar, S.; Das, B.; Yeger, H. Combination therapy in combating cancer. Oncotarget 2017, 8, 38022–38043. [Google Scholar] [CrossRef]
- Stratikopoulos, E.E.; Dendy, M.; Szabolcs, M.; Khaykin, A.J.; Lefebvre, C.; Zhou, M.M.; Parsons, R. Kinase and BET Inhibitors Together Clamp Inhibition of PI3K Signaling and Overcome Resistance to Therapy. Cancer Cell. 2015, 27, 837–851. [Google Scholar] [CrossRef]
- Fu, R.G.; Sun, Y.; Sheng, W.B.; Liao, D.F. Designing multi-targeted agents: An emerging anticancer drug discovery paradigm. Eur. J. Med. Chem. 2017, 136, 195–211. [Google Scholar] [CrossRef]
- Zhang, L.; Dewan, V.; Yin, H. Discovery of Small Molecules as Multi-Toll-like Receptor Agonists with Proinflammatory and Anticancer Activities. J. Med. Chem. 2017, 60, 5029–5044. [Google Scholar] [CrossRef]
- El-Azab, A.S.; Abdel-Aziz, A.A.-M.; Abou-Zeid, L.A.; El-Husseiny, W.M.; El Morsy, A.M.; El-Gendy, M.A.; El-Sayed, M.A. Synthesis, antitumour activities and molecular docking of thiocarboxylic acid ester-based NSAID scaffolds: COX-2 inhibition and mechanistic studies. J. Enzyme Inhib. Med. Chem. 2018, 33, 989–998. [Google Scholar] [CrossRef]
- Alkahtani, H.M.; Abdalla, A.N.; Obaidullah, A.J.; Alanazi, M.M.; Almehizia, A.A.; Alanazi, M.G.; Ahmed, A.Y.; Alwassil, O.I.; Darwish, H.W.; Abdel-Aziz, A.A.-M.; et al. Synthesis, cytotoxic evaluation, and molecular docking studies of novel quinazoline derivatives with benzenesulfonamide and anilide tails: Dual inhibitors of EGFR/HER2. Bioorg Chem. 2020, 95, 103461. [Google Scholar] [CrossRef]
- Daydé-Cazals, B.; Fauvel, B.; Singer, M.; Feneyrolles, C.; Bestgen, B.; Gassiot, F.; Spenlinhauer, A.; Warnault, P.; Van Hijfte, N.; Borjini, N.; et al. Rational Design, Synthesis, and Biological Evaluation of 7-Azaindole Derivatives as Potent Focused Multi-Targeted Kinase Inhibitors. J. Med. Chem. 2016, 59, 3886–3905. [Google Scholar] [CrossRef]
- Abdel-Aziz, A.A.-M.; Angeli, A.; El-Azab, A.S.; Hammouda, M.E.A.; El-Sherbeny, M.A.; Supuran, C.T. Synthesis and anti-inflammatory activity of sulfonamides and carboxylates incorporating trimellitimides: Dual cyclooxygenase/carbonic anhydrase inhibitory actions. Bioorg Chem. 2019, 84, 260–268. [Google Scholar] [CrossRef] [PubMed]
- Abdel-Aziz, A.A.-M.; El-Azab, A.S.; Brogi, S.; Ayyad, R.R.; Alkahtani, H.M.; Abuelizz, H.A.; Al-Suwaidan, I.A.; Al-Obaid, A.M. Synthesis, enzyme inhibition assay, and molecular modeling study of novel pyrazolines linked to 4-methylsulfonylphenyl scaffold: Antitumor activity and cell cycle analysis. RSC Adv. 2024, 14, 22132–22146. [Google Scholar] [CrossRef] [PubMed]
- Alkahtani, H.M.; Alanazi, M.M.; Aleanizy, F.S.; Alqahtani, F.Y.; Alhoshani, A.; Alanazi, F.E.; Almehizia, A.A.; Abdalla, A.N.; Alanazi, M.G.; El-Azab, A.S.; et al. Synthesis, anticancer, apoptosis-inducing activities and EGFR and VEGFR2 assay mechanistic studies of 5,5-diphenylimidazolidine-2,4-dione derivatives: Molecular docking studies. Saudi Pharm. J. 2019, 27, 682–693. [Google Scholar] [CrossRef] [PubMed]
- Hamdi, A.; Tawfik, S.S.; Ali, A.R.; Ewes, W.A.; Haikal, A.; El-Azab, A.S.; Bakheit, A.H.; Hefnawy, M.M.; Ghabbour., H.A.; Abdel-Aziz, A.A.-M. Harnessing potential COX-2 engagement for boosting anticancer activity of substituted 2-mercapto-4(3H)-quinazolinones with promising EGFR/VEGFR-2 inhibitory activities. Bioorg Chem. 2024, 153, 107951. [Google Scholar] [CrossRef]
- Ishikawa, T.; Seto, M.; Banno, H.; Kawakita, Y.; Oorui, M.; Taniguchi, T.; Ohta, Y.; Tamura, T.; Nakayama, A.; Miki, H.; et al. Design and synthesis of novel human epidermal growth factor receptor 2 (HER2)/epidermal growth factor receptor (EGFR) dual inhibitors bearing a pyrrolo[3,2-d]pyrimidine scaffold. J. Med. Chem. 2011, 54, 8030–8050. [Google Scholar] [CrossRef]
- Kolibaba, K.S.; Druker, B.J. Protein tyrosine kinases and cancer. Biochim. Biophys. Acta 1997, 1333, F217–F248. [Google Scholar] [CrossRef]
- Iqbal, N.; Iqbal, N. Human Epidermal Growth Factor Receptor 2 (HER2) in Cancers: Overexpression and Therapeutic Implications. Mol. Biol. Int. 2014, 2014, 852748. [Google Scholar] [CrossRef]
- Vranić, S.; Bešlija, S.; Gatalica, Z. Targeting HER2 expression in cancer: New drugs and new indications. Bosn. J. Basic. Med. Sci. 2021, 21, 1–4. [Google Scholar] [CrossRef]
- Hamilton, E.; Shastry, M.; Shiller, S.M.; Ren, R. Targeting HER2 heterogeneity in breast cancer. Cancer Treat. Rev. 2021, 100, 102286. [Google Scholar] [CrossRef]
- Daks, A.A.; Fedorova, O.A.; Shuvalov, O.Y.; Parfenev, S.E.; Barlev, N.A. The Role of ERBB2/HER2 Tyrosine Kinase Receptor in the Regulation of Cell Death. Biochemistry 2020, 85, 1277–1287. [Google Scholar] [CrossRef]
- Wee, P.; Wang, Z. Epidermal Growth Factor Receptor Cell Proliferation Signaling Pathways. Cancers 2017, 9, 52. [Google Scholar] [CrossRef] [PubMed]
- Woodburn, J.R. The epidermal growth factor receptor and its inhibition in cancer therapy. Pharmacol. Ther. 1999, 82, 241–250. [Google Scholar] [CrossRef] [PubMed]
- Salomon, D.S.; Brandt, R.; Ciardiello, F.; Normanno, N. Epidermal growth factor-related peptides and their receptors in human malignancies. Crit. Rev. Oncol. Hematol. 1995, 19, 183–232. [Google Scholar] [CrossRef] [PubMed]
- Antonello, A.; Tarozzi, A.; Morroni, F.; Cavalli, A.; Rosini, M.; Hrelia, P.; Bolognesi, M.L.; Melchiorre, C. Multitarget-directed drug design strategy: A novel molecule designed to block epidermal growth factor receptor (EGFR) and to exert proapoptotic effects. J. Med. Chem. 2006, 49, 6642–6645. [Google Scholar] [CrossRef] [PubMed]
- Madhusudan, S.; Ganesan, T.S. Tyrosine kinase inhibitors in cancer therapy. Clin. Biochem. 2004, 37, 618–635. [Google Scholar] [CrossRef]
- Xia, X.; Gong, C.; Zhang, Y.; Xiong, H. The History and Development of HER2 Inhibitors. Pharmaceuticals 2023, 16, 1450. [Google Scholar] [CrossRef]
- El-Azab, A.S.; Abdel-Aziz, A.A.-M.; AlSaif, N.A.; Alkahtani, H.M.; Alanazi, M.M.; Obaidullah, A.J.; Eskandrani, R.O.; Alharbi, A. Antitumor activity, multitarget mechanisms, and molecular docking studies of quinazoline derivatives based on a benzenesulfonamide scaffold: Cell cycle analysis. Bioorg Chem. 2020, 104, 104345. [Google Scholar] [CrossRef]
- Xu, G.; Abad, M.C.; Connolly, P.J.; Neeper, M.P.; Struble, G.T.; Springer, B.A.; Emanuel, S.L.; Pandey, N.; Gruninger, R.H.; Adams, M.; et al. 4-Amino-6-arylamino-pyrimidine-5-carbaldehyde hydrazones as potent ErbB-2/EGFR dual kinase inhibitors. Bioorg Med. Chem. Lett. 2008, 18, 4615–4619. [Google Scholar] [CrossRef]
- Iqbal, N.; Iqbal, N. Imatinib: A breakthrough of targeted therapy in cancer. Chemother. Res. Pract. 2014, 2014, 357027. [Google Scholar] [CrossRef]
- Takimoto, C.H.; Awada, A. Safety and anti-tumor activity of sorafenib (Nexavar) in combination with other anti-cancer agents: A review of clinical trials. Cancer Chemother. Pharmacol. 2008, 61, 535–548. [Google Scholar] [CrossRef]
- Barker, A.J.; Gibson, K.H.; Grundy, W.; Godfrey, A.A.; Barlow, J.J.; Healy, M.P.; Woodburn, J.R.; Ashton, S.E.; Curry, B.J.; Scarlett, L.; et al. Studies leading to the identification of ZD1839 (Iressa™): An orally active, selective epidermal growth factor receptor tyrosine kinase inhibitor targeted to the treatment of cancer. Bioorg Med. Chem. Lett. 2001, 11, 1911–1914. [Google Scholar] [CrossRef] [PubMed]
- D’Arcangelo, M.; Cappuzzo, F. Erlotinib in the first-line treatment of non-small-cell lung cancer. Expert. Rev. Anticancer. Ther. 2013, 13, 523–533. [Google Scholar] [CrossRef] [PubMed]
- Ghosh, N.; Chaki, R.; Mandal, V.; Mandal, S.C. COX-2 as a target for cancer chemotherapy. Pharmacol. Rep. 2010, 62, 233–244. [Google Scholar] [CrossRef] [PubMed]
- Vosooghi, M.; Amini, M. The discovery and development of cyclooxygenase-2 inhibitors as potential anticancer therapies. Expert. Opin. Drug Discov. 2014, 9, 255–267. [Google Scholar] [CrossRef]
- Akl, M.M.; Ahmed, A. Cytobiological Alterations Induced by Celecoxib as an Anticancer Agent for Breast and Metastatic Breast Cancer. Adv. Pharm. Bull. 2024, 14, 604–612. [Google Scholar] [CrossRef]
- Elder, D.J.; Halton, D.E.; Hague, A.; Paraskeva, C. Induction of apoptotic cell death in human colorectal carcinoma cell lines by a cyclooxygenase-2 (COX-2)-selective nonsteroidal anti-inflammatory drug: Independence from COX-2 protein expression. Clin. Cancer Res. 1997, 3, 1679–1683. [Google Scholar]
- Rollas, S.; Küçükgüzel, S.G. Biological activities of hydrazone derivatives. Molecules 2007, 12, 1910–1939. [Google Scholar] [CrossRef]
- Liang, Z.; Zhang, D.; Ai, J.; Chen, L.; Wang, H.; Kong, X.; Zheng, M.; Liu, H.; Luo, C.; Geng, M.; et al. Identification and synthesis of N’-(2-oxoindolin-3-ylidene)hydrazide derivatives against c-Met kinase. Bioorg Med. Chem. Lett. 2011, 21, 3749–3754. [Google Scholar] [CrossRef]
- George, R.F. Facile synthesis of simple 2-oxindole-based compounds with promising antiproliferative activity. Fut. Med. Chem. 2018, 10, 269–282. [Google Scholar] [CrossRef]
- Peterson, Q.P.; Hsu, D.C.; Goode, D.R.; Novotny, C.J.; Totten, R.K.; Hergenrother, P.J. Procaspase-3 activation as an anti-cancer strategy: Structure_activity relationship of procaspase-activating compound 1 (PAC-1) and Its cellular co-localization with caspase-3. J. Med. Chem. 2009, 52, 5721–5731. [Google Scholar] [CrossRef]
- Abdel-Aziz, A.A.-M.; El-Azab, A.S.; AlSaif, N.A.; Obaidullah, A.J.; Al-Obaid, A.M.; Al-Suwaidan, I.A. Synthesis, potential antitumor activity, cell cycle analysis, and multitarget mechanisms of novel hydrazones incorporating a 4-methylsulfonylbenzene scaffold: A molecular docking study. J. Enzyme Inhib. Med. Chem. 2021, 36, 1521–1539. [Google Scholar] [CrossRef] [PubMed]
- Şenkardeş, S.; Han, M.İ.; Kulabaş, N.; Abbak, M.; Çevik, Ö.; Küçükgüzel, İ.; Küçükgüzel, Ş.G. Synthesis, molecular docking and evaluation of novel sulfonyl hydrazones as anticancer agents and COX-2 inhibitors. Mol. Divers. 2020, 24, 673–689. [Google Scholar] [CrossRef] [PubMed]
- Abdel-Aziz, A.A.-M.; El-Azab, A.S.; Abu El-Enin, M.A.; Almehizia, A.A.; Supuran, C.T.; Nocentini, A. Synthesis of novel isoindoline-1,3-dione-based oximes and benzenesulfonamide hydrazones as selective inhibitors of the tumor-associated carbonic anhydrase IX. Bioorg Chem. 2018, 80, 706–713. [Google Scholar] [CrossRef] [PubMed]
- El-Azab, A.S.; Abdel-Aziz, A.A.-M.; Bua, S.; Nocentini, A.; Bakheit, A.H.; Alkahtani, H.M.; Hefnawy, M.M.; Supuran, C.T. Design, synthesis, and carbonic anhydrase inhibition activities of Schiff bases incorporating benzenesulfonamide scaffold: Molecular docking application. Saudi Pharm. J. 2023, 31, 101866. [Google Scholar] [CrossRef]
- El-Azab, A.S.; Abdel-Aziz, A.A.-M.; Ghabbour, H.A.; Bua, S.; Nocentini, A.; Alkahtani, H.M.; Alsaif, N.A.; Al-Agamy, M.H.M.; Supuran, C.T. Carbonic Anhydrase Inhibition Activities of Schiff's Bases Based on Quinazoline-Linked Benzenesulfonamide. Molecules 2022, 27, 7703. [Google Scholar] [CrossRef]
- El-Azab, A.S.; Abdel-Aziz, A.A.-M.; Bua, S.; Nocentini, A.; Alanazi, M.M.; AlSaif, N.A.; Al-Suwaidan, I.A.; Hefnawy, M.M.; Supuran, C.T. Synthesis and comparative carbonic anhydrase inhibition of new Schiff's bases incorporating benzenesulfonamide, methanesulfonamide, and methylsulfonylbenzene scaffolds. Bioorg Chem. 2019, 92, 103225. [Google Scholar] [CrossRef]
- El-Azab, A.S.; Abdel-Aziz, A.A.-M.; Bua, S.; Nocentini, A.; El-Gendy, M.A.; Mohamed, M.A.; Shawer, T.Z.; AlSaif, N.A.; Supuran, C.T. Synthesis of benzensulfonamides linked to quinazoline scaffolds as novel carbonic anhydrase inhibitors. Bioorg Chem. 2019, 87, 78–90. [Google Scholar] [CrossRef]
- Shoemaker, R.H. The NCI60 human tumour cell line anticancer drug screen. Nature reviews. Nat. Rev. Cancer 2006, 6, 813–823. [Google Scholar] [CrossRef]
- Abdel-Aziz, A.A.-M.; El-Azab, A.S.; Abou-Zeid, L.A.; ElTahir, K.E.; Abdel-Aziz, N.I.; Ayyad, R.R.; Al-Obaid, A.M. Synthesis, anti-inflammatory, analgesic and COX-1/2 inhibition activities of anilides based on 5,5-diphenylimidazolidine-2,4-dione scaffold: Molecular docking studies. Eur. J. Med. Chem. 2016, 115, 121–131. [Google Scholar] [CrossRef]
- Pfeffer, C.M.; Singh, A.T.K. Apoptosis: A target for anticancer therapy. Int. J. Mol. Sci. 2018, 19, 448. [Google Scholar] [CrossRef]
- Vermes, I.; Haanen, C.; Steffens-Nakken, H.; Reutelingsperger, C. A novel assay for apoptosis flow cytometric detection of phosphatidylserine expression on early apoptotic cells using fluorescein labelled annexin V. J. Immunol. Methods 1995, 184, 39–51. [Google Scholar] [CrossRef] [PubMed]
- Kim, K.H.; Sederstrom, J.M. Assaying cell cycle status using flow cytometry. Curr. Protoc. Mol. Biol. 2015, 111, 28.6.1–28.6.11. [Google Scholar] [CrossRef] [PubMed]
- El-Azab, A.S.; Mary, Y.S.; Panicker, C.Y.; Abdel-Aziz, A.A.-M.; El-Sherbeny, M.A.; Van Alsenoy, C. DFT and experimental (FT-IR and FT-Raman) investigation of vibrational spectroscopy and molecular docking studies of 2-(4-oxo-3-phenethyl-3, 4-dihydroquinazolin-2-ylthio)-N-(3, 4, 5-trimethoxyphenyl) acetamide. J. Mol. Struct. 2016, 1113, 133–145. [Google Scholar] [CrossRef]
- William, L.J.; David, S.M.; Julian, T.-R. Development and Testing of the OPLS All-Atom Force Field on Conformational Energetics and Properties of Organic Liquids. J. Am. Chem. Soc. 1996, 118, 11225–11236. [Google Scholar]
- Brogi, S.; Ramunno, A.; Savi, L.; Chemi, G.; Alfano, G.; Pecorelli, A.; Pambianchi, E.; Galatello, P.; Compagnoni, G.; Focher, F.; et al. First dual AK/GSK-3β inhibitors endowed with antioxidant properties as multifunctional, potential neuroprotective agents. Eur. J. Med. Chem. 2017, 138, 438–457. [Google Scholar] [CrossRef]
- Vallone, A.; D’Alessandro, S.; Brogi, S.; Brindisi, M.; Chemi, G.; Alfano, G.; Lamponi, S.; Lee, S.G.; Jez, J.M.; Koolen, K.J.M.; et al. Antimalarial agents against both sexual and asexual parasites stages: Structure-activity relationships and biological studies of the Malaria Box compound 1-[5-(4-bromo-2-chlorophenyl)furan-2-yl]-N-[(piperidin-4-yl)methyl]methanamine (MMV019918) and analogues. Eur. J. Med. Chem. 2018, 150, 698–718. [Google Scholar]
- da Silva, E.R.; Brogi, S.; Lucon-Júnior, J.F.; Campiani, G.; Gemma, S.; Maquiaveli, C.D.C. Dietary polyphenols rutin, taxifolin and quercetin related compounds target Leishmania amazonensis arginase. Food Funct. 2019, 10, 3172–3180. [Google Scholar] [CrossRef]
- Friesner, R.A.; Banks, J.L.; Murphy, R.B.; Halgren, T.A.; Klicic, J.J.; Mainz, D.T.; Repasky, M.P.; Knoll, E.H.; Shelley, M.; Perry, J.K.; et al. Glide: A new approach for rapid, accurate docking and scoring. 1. Method and assessment of docking accuracy. J. Med. Chem. 2004, 47, 1739–1749. [Google Scholar] [CrossRef]
- Brogi, S.; Fiorillo, A.; Chemi, G.; Butini, S.; Lalle, M.; Ilari, A.; Gemma, S.; Campiani, G. Structural characterization of Giardia duodenalis thioredoxin reductase (gTrxR) and computational analysis of its interaction with NBDHEX. Eur. J. Med. Chem. 2017, 135, 479–490. [Google Scholar] [CrossRef]
- William, L.J.; Jayaraman, C.; Jeffry, D.M.; Roger, W.I.; Michael, L.K. Comparison of simple potential functions for simulating liquid water. J. Chem. Phys. 1983, 79, 926–935. [Google Scholar]
- Sirous, H.; Chemi, G.; Gemma, S.; Butini, S.; Debyser, Z.; Christ, F.; Saghaie, L.; Brogi, S.; Fassihi, A.; Campiani, G.; et al. Identification of Novel 3-Hydroxy-pyran-4-One Derivatives as Potent HIV-1 Integrase Inhibitors Using in silico Structure-Based Combinatorial Library Design Approach. Front. Chem. 2019, 7, 574. [Google Scholar] [CrossRef] [PubMed]
- Darryl, D.H.; Richard, A.F.; Bruce, J.B. A Multiple-Time-Step Molecular Dynamics Algorithm for Macromolecules. J. Phys. Chem. 1994, 31, 6885–6892. [Google Scholar]
- Hoover, W.G. Canonical dynamics: Equilibrium phase-space distributions. Phys. Rev. A Gen. Phys. 1985, 31, 1695–1697. [Google Scholar] [CrossRef] [PubMed]
- Glenn, J.M.; Douglas, J.T.; Michael, L.K. Constant pressure molecular dynamics algorithms. J. Chem. Phys. 1994, 101, 4177–4189. [Google Scholar]
- Ulrich, E.; Lalith, P.; Max, L.B.; Tom, D.; Hsing, L.; Lee, G.P. A smooth particle mesh Ewald method. J. Chem. Phys. 1995, 103, 8577–8593. [Google Scholar]
- Grever, M.R.; Schepartz, S.A.; Chabner, B.A. The National Cancer Institute: Cancer drug discovery and development program. Semin. Oncol. 1992, 19, 622–638. [Google Scholar]
- Abdel-Rahman, I.M.; Mustafa, M.; Mohamed, S.A.; Yahia, R.; Abdel-Aziz, M.; Abuo-Rahma, G.E.A.; Hayallah, A.M. Novel Mannich bases of ciprofloxacin with improved physicochemical properties, antibacterial, anticancer activities and caspase-3 mediated apoptosis. Bioorg. Chem. 2021, 107, 104629. [Google Scholar] [CrossRef]
- El-Sayed, M.A.; Abdel-Aziz, N.I.; Abdel-Aziz, A.A.; El-Azab, A.S.; Asiri, Y.A.; Eltahir, K.E. Design, synthesis, and biological evaluation of substituted hydrazone and pyrazole derivatives as selective COX-2 inhibitors: Molecular docking study. Bioorganic Med. Chem. 2011, 19, 3416–3424. [Google Scholar] [CrossRef]
- Uddin, M.J.; Rao, P.N.; Knaus, E.E. Design and synthesis of acyclic triaryl (Z)-olefins: A novel class of cyclooxygenase-2 (COX-2) inhibitors. Bioorganic Med. Chem. 2004, 12, 5929–5940. [Google Scholar] [CrossRef]
- Manning, G.; Whyte, D.B.; Martinez, R.; Hunter, T.; Sudarsanam, S. The protein kinase complement of the human genome. Science 2002, 298, 1912–1934. [Google Scholar] [CrossRef]
- Grant, S.K. Therapeutic protein kinase inhibitors. Cell. Mol. Life Sci. CMLS 2009, 66, 1163–1177. [Google Scholar] [CrossRef] [PubMed]
- Nakamura, J.L. The epidermal growth factor receptor in malignant gliomas: Pathogenesis and therapeutic implications. Expert Opin. Ther. Targets 2007, 11, 463–472. [Google Scholar] [CrossRef] [PubMed]
- Wang, J.; Lenardo, M.J. Roles of caspases in apoptosis, development, and cytokine maturation revealed by homozygous gene deficiencies. J. Cell Sci. 2000, 113 Pt 5, 753–757. [Google Scholar] [CrossRef]
- Mitupatum, T.; Aree, K.; Kittisenachai, S.; Roytrakul, S.; Puthong, S.; Kangsadalampai, S.; Rojpibulstit, P. mRNA Expression of Bax, Bcl-2, p53, Cathepsin B, Caspase-3 and Caspase-9 in the HepG2 Cell Line Following Induction by a Novel Monoclonal Ab Hep88 mAb: Cross-Talk for Paraptosis and Apoptosis. Asian Pac. J. Cancer Prev. 2016, 17, 703–712. [Google Scholar] [CrossRef] [PubMed]
- Elshemy, H.A.H.; Zaki, M.A. Design and synthesis of new coumarin hybrids and insight into their mode of antiproliferative action. Bioorg. Med. Chem. 2017, 25, 1066–1075. [Google Scholar] [CrossRef] [PubMed]
- Mohamed, H.; Heba, A.H.; Hesham, A.M.G.; Bahaa, G.M.Y.; Alaa, M.H.; Mohamed, A.-A. Structure-based design, synthesis and antiproliferative action of new quinazoline-4-one/chalcone hybrids as EGFR inhibitors. J. Mol. Struct. 2022, 1254, 132422. [Google Scholar]
- Abou-Zied, H.A.; Youssif, B.G.M.; Mohamed, M.F.A.; Hayallah, A.M.; Abdel-Aziz, M. EGFR inhibitors and apoptotic inducers: Design, synthesis, anticancer activity and docking studies of novel xanthine derivatives carrying chalcone moiety as hybrid molecules. Bioorg Chem. 2019, 89, 102997. [Google Scholar] [CrossRef]












| Compd No. | PCE * | Cancer Cell Line Assays (10.0 µM in One Dose, GI%) ** | MG% *** |
|---|---|---|---|
| 7 | 54/59 | Leukemia (CCRF-CEM, 63%; HL-60(TB), 22%; K-562, 26%; MOLT-4, 50%; SR, 67%), NSC Lung (A549/ATCC, 11%; EKVX, 26%; HOP-62, 61%; HOP-92, 44%; NCI-H226, 25%; NCI-H23, 27%; NCI-H322M, 54%; NCI-H460, 21%), Colon (HCC-2998, 41%; HCT-116, 59%; HCT-15, 67%; KM12, 35%; SW-620, 35%), CNS (SF-268, 48%; SF-295, 35%; SF-539, 40%; SNB-19, 32%; U251, 56%), Melanoma (LOX IMVI, 53%; MALME-3M, 24%; M14, 44%; MDA-MB-435, 24%; SK-MEL-2, 22%; SK-MEL-28, 37%; SK-MEL-5, 33%; UACC-62, 35%), Ovarian (IGROV1, 25%; OVCAR-4, 53%; OVCAR-5, 23%; OVCAR-8, 32%; NCI/ADR-RES, 41%; SK-OV-3, 42%), Renal (786-0, 25%; A498, 16%; ACHN, 46%; CAKI-1, 35%; RXF 393, 21%; SN12C, 23%; TK-10, 21%; UO-31, 64%), Prostate (PC-3, 38%; DU-145, 33%), Breast (MCF-7, 21%; MDA-MB-231/ATCC, 34%; HS 578T, 11%; BT-549, 27%; T-47D, 18%; MDA-MB-468, 24%). | 67.32 |
| 8 | 59/59 | Leukemia (CCRF-CEM, 94%; HL-60(TB), 99%; K-562, 86%; MOLT-4, 90%; RPMI-8226, 84%; SR, 89%), NSC Lung (A549/ATCC, 88%; EKVX, 84%; HOP-62, 87%; HOP-92, 61%; NCI-H226, 61%; NCI-H23, 77%; NCI-H322M, 75%; NCI-H460, 97%; NCI-H522, 88%), Colon (COLO 205, 94%; HCC-2998, 62%; HCT-116, 78%; HCT-15, 80%; HT29, 73%; KM12, 85%; SW-620, 63%), CNS (SF-268, 77%; SF-295, 90%; SF-539, 93%; SNB-19, 65%; SNB-75, 52%; U251, 76%), Melanoma (LOX IMVI, 100%; MALME-3M,96%; M14, 100%; MDA-MB-435, 71%; SK-MEL-2, 59%; SK-MEL-28, 77%; SK-MEL-5, 100%; UACC-257, >100%; UACC-62, 100%), Ovarian (IGROV1, 80%; OVCAR-4, 69%; OVCAR-5, 54%; OVCAR-8, 88%; NCI/ADR-RES, 63%; SK-OV-3, 66%), Renal (786-0, 98%; A498, 81%; ACHN, 84%; CAKI-1, 81%; RXF 393, >100%; SN12C, 69%; TK-10, 52%; UO-31, 87%), Prostate (PC-3, 68%; DU-145, 69%), Breast (MCF-7, 94%; MDA-MB-231/ATCC, 62%; HS 578T, 44%; BT-549, 88%; T-47D, 74%; MDA-MB-468, >100%). | 19.55 |
| 9 | 3/59 | NSC Lung (HOP-92, 23%), Melanoma (MALME-3M, 12%), Renal (UO-31, 17%). | 97.67 |
| 10 | 4/59 | Melanoma (UACC-257, 10%), Renal (A498, 15%; CAKI-1, 10%; UO-31, 14%). | 100.00 |
| 11 | 4/59 | Leukemia (SR, 10%), Renal (CAKI-1, 16%; UO-31, 10%), Breast (MCF-7, 11%). | 101.84 |
| Imatinib | 20/59 | Leukemia (MOLT-4, 18%; PRMI-8226, 13%; SR, 15%), NSC Lung (EKVX, 16%; NCI-H226, 11%; NCI-H23, 17%), Colon (HCT-116, 19%; HCT-15, 12%; HT-29, 47%), CNS (SF-295, 15%; SF-539, 25%; U251, 11%), Melanoma (LOX IMVI, 12%; SK-MEL-5, 22%), Renal (A-498, 14%), Prostate (PC-3, 11%; DU-145, 14%), Breast (MDA-MB-231/ATCC, 11%; T-47D, 19%; MDA-MB-468, 29%). | 92.62 |
| Subpanel Tumor Cell Lines | GI50 (μM) | ||||
|---|---|---|---|---|---|
| 8 (D-830259/1) 1 | Sorafenib (747971) 1 | Gefitinib (759856) 1 | Erlotinib (718781) 1 | Celecoxib (719627) 1 | |
| Leukemia | |||||
| CCRF-CEM | 0.177 | 1.99 | 0.398 | 50.12 | 12.58 |
| HL-60(TB) | 0.30 | 1.58 | 1.0 | 25.12 | 15.85 |
| K-562 | 0.492 | 3.16 | 2.51 | 31.62 | 10.00 |
| MOLT-4 | 0.372 | 3.16 | 1.995 | 25.12 | 15.85 |
| PRMI-8226 | 2.72 | 1.58 | 6.31 | 25.12 | 3.98 |
| SR | 0.141 | 3.16 | 3.16 | 10.00 | 15.85 |
| Non-Small Cell Lung Cancer | |||||
| A549/ATCC | 1.34 | 3.16 | 2.51 | 10.00 | 15.85 |
| EKVX | 0.386 | 2.51 | 0.0501 | 0.199 | 19.95 |
| HOP-62 | 0.189 | 1.99 | 3.16 | 15.85 | 63.09 |
| HOP-92 | 0.443 | 1.58 | 0.316 | 3.98 | NT 2 |
| NCI-H226 | 0.986 | 1.99 | 3.98 | 39.81 | NT 2 |
| NCI-H23 | 1.16 | 1.99 | 2.51 | 31.62 | 15.85 |
| NCI-H322M | 0.258 | 2.51 | 0.063 | 0.10 | 19.95 |
| NCI-H460 | 0.475 | 2.51 | 3.16 | 6.31 | 15.85 |
| NCI-H522 | 0.36 | 1.99 | 1.0 | 1.00 | NT 2 |
| Colon Cancer | |||||
| COLO 205 | 0.349 | 1.99 | 7.94 | 50.12 | 15.85 |
| HCC-2998 | 0.356 | 3.16 | 2.51 | 79.43 | 15.85 |
| HCT-116 | 0.263 | 1.58 | 3.16 | 6.31 | 50.01 |
| HCT-15 | 0.358 | 2.51 | 3.98 | 3.98 | 15.85 |
| HT29 | 0.495 | 1.99 | 3.98 | 63.09 | 15.85 |
| KM12 | 0.509 | 1.58 | 10.0 | 79.43 | 15.85 |
| SW-620 | 0.471 | 2.51 | 5.011 | 79.43 | 15.85 |
| CNS Cancer | |||||
| SF-268 | 0.252 | 2.51 | 2.51 | 15.84 | 15.85 |
| SF-295 | 0.517 | 1.58 | 10.0 | 15.84 | 15.85 |
| SF-539 | 0.362 | 1.58 | 10.0 | 19.95 | 19.95 |
| SNB-19 | 0.831 | 3.16 | 3.16 | 12.58 | 19.95 |
| SNB-75 | 0.519 | 3.16 | 5.011 | 12.58 | 15.85 |
| U251 | 0.226 | 1.99 | 3.16 | 25.12 | 15.85 |
| Melanoma | |||||
| LOX IMVI | 0.209 | 1.58 | 3.16 | 6.31 | 19.95 |
| MALME-3M | 0.855 | 1.99 | 3.98 | 1.58 | 19.95 |
| M14 | 0.351 | 1.99 | 1.995 | 6.31 | 63.09 |
| MDA-MB-435 | 0.558 | 1.58 | 3.16 | 19.95 | 15.85 |
| SK-MEL-2 | 0.749 | 1.99 | 10.0 | 6.31 | 15.85 |
| SK-MEL-28 | 0.381 | 2.51 | 3.16 | 50.12 | 15.85 |
| SK-MEL-5 | 1.13 | 1.58 | 3.16 | 19.5 | 15.85 |
| UACC-257 | 0.463 | 1.99 | 2.51 | 100 | 19.95 |
| UACC-62 | 0.375 | 1.58 | 1.995 | 3.16 | 15.85 |
| Ovarian Cancer | |||||
| IGROV1 | 0.544 | 2.51 | 3.16 | 0.316 | 15.85 |
| OVCAR-4 | 0.388 | 3.16 | 6.31 | 10.00 | 12.58 |
| OVCAR-5 | 1.89 | 3.16 | 3.98 | 7.94 | 19.95 |
| OVCAR-8 | 0.312 | 3.16 | 0.631 | 7.94 | 19.95 |
| NCI/ADR-RES | 2.58 | 2.51 | 1.26 | 7.94 | 15.85 |
| SK-OV-3 | 0.45 | 2.51 | 1.0 | 0.50 | 19.95 |
| Renal Cancer | |||||
| 786-0 | 0.358 | 3.16 | 3.16 | 10.00 | 39.81 |
| A498 | 2.23 | 2.51 | 0.631 | 2.51 | 15.85 |
| ACHN | 0.513 | 2.51 | 0.158 | 0.199 | 15.85 |
| CAKI-1 | 0.464 | 3.16 | 0.5012 | 0.199 | 19.95 |
| RXF 393 | 1.04 | 2.51 | 3.16 | 3.98 | 15.85 |
| SN12C | 0.603 | 2.51 | 1.258 | 1.58 | 15.85 |
| TK-10 | 1.05 | 3.98 | 0.794 | 0.251 | 19.95 |
| UO-31 | 0.346 | 2.51 | 1.584 | 1.00 | 15.85 |
| Prostate Cancer | |||||
| PC-3 | 0.368 | 1.99 | 5.011 | 39.81 | 12.58 |
| DU-145 | 0.685 | 3.16 | 1.584 | 1.99 | 15.85 |
| Breast Cancer | |||||
| MCF-7 | 0.416 | 2.51 | 5.011 | 100.00 | 15.85 |
| MDA-MB-231/ATCC | 0.425 | 1.26 | 3.98 | 6.31 | 15.85 |
| HS 578T | 1.47 | 2.51 | 7.94 | 6.31 | 19.95 |
| BT-549 | 0.569 | 3.16 | 3.16 | 31.62 | 19.95 |
| T-47D | 0.382 | 1.58 | 7.94 | 3.98 | 15.85 |
| MDA-MB-468 | 0.335 | 1.99 | 0.01258 | 0.126 | NT 2 |
| Subpanel Tumor Cell Lines | MG-MID 2 | ||||||||||
|---|---|---|---|---|---|---|---|---|---|---|---|
| Compd. No. (NSC) 3 | Activity | Leukemia | NSC Lung Cancer | Colon Cancer | CNS Cancer | Melanoma | Ovarian Cancer | Renal Cancer | Prostate Cancer | Breast Cancer | |
| 8 (799156) | GI50 | 0.70 | 0.622 | 0.40 | 0.451 | 0.563 | 1.03 | 0.826 | 0.527 | 0.599 | 0.501 |
| TGI | 79.88 | 22.08 | 30.53 | 14.14 | 21.64 | 52.90 | 23.37 | 60.80 | 15.22 | 46.8 | |
| LC50 | c | 94.94 | 80.1 | 86.63 | 93.63 | 94.88 | 80.60 | 97.95 | 99.85 | c | |
| Sorafenib (747971) | GI50 | 1.91 | 2.34 | 2.19 | 2.33 | 1.87 | 2.89 | 2.86 | 2.58 | 2.17 | 2.33 |
| TGI | 42.12 | 7.99 | 7.94 | 7.64 | 6.29 | 14.43 | 10.86 | 10.27 | 9.35 | 9.11 | |
| LC50 | c | 49.15 | 38.06 | 27.77 | 28.57 | 71.34 | 54.75 | 69.91 | 57.29 | 43.1 | |
| Gefitinib (759856) | GI50 | 2.56 | 2.05 | 5.23 | 5.64 | 3.68 | 3.05 | 1.41 | 3.29 | 4.67 | 2.1 |
| TGI | 12.07 | 13.86 | 18.47 | 19.62 | 12.49 | 33.29 | 12.50 | 31.62 | 18.62 | 14.3 | |
| LC50 | 93.85 | 94.68 | 51.74 | 50.56 | 36.40 | 83.58 | 52.82 | 89.72 | 52.47 | 51.9 | |
| Erlotinib (718781) | GI50 | 27.85 | 13.11 | 51.68 | 16.99 | 23.74 | 5.52 | 2.46 | 20.90 | 24.72 | 7.68 |
| TGI | 96.57 | 73.76 | c | 82.11 | 77.89 | 74.41 | 42.59 | c | 70.53 | 66.3 | |
| LC50 | c | 97.71 | c | c | 93.31 | 97.06 | 89.15 | c | 96.43 | 95.6 | |
| Celecoxib (719627) | GI50 | 12.35 | 25.09 | 20.73 | 17.22 | 22.46 | 17.14 | 19.87 | 14.22 | 17.49 | 17.5 |
| TGI | 29.27 | 41.93 | 41.39 | 31.62 | 38.49 | 34.20 | 41.19 | 28.37 | 34.89 | 34.0 | |
| LC50 | 67.09 | 67.08 | 66.51 | 58.76 | 64.31 | 65.91 | 61.22 | 57.01 | 67/03 | 63.3 | |
| Compound No. | IC50 (μM) | ||
|---|---|---|---|
| EGFR Inhibition | HER2 Inhibition | COX−2 Inhibition | |
| 7 | 0.752 ± 0.05 | 0.183 ± 0.011 | 20.86 ± 0.82 |
| 8 | 0.166 ± 0.033 | 0.464 ± 0.018 | 12.76 ± 0.51 |
| Erlotinib | 0.105 ± 0.035 | 0.085 ± 0.003 | - |
| Lapatinib | 0.045 ± 0.002 | 0.033 ± 0.001 | - |
| Ibuprofen | - | - | 3.065 ± 0.12 |
| Celecoxib | - | - | 2.900 ± 0.10 |
| Sample | Total Apoptosis | Early Apoptosis | Late Apoptosis | Necrosis |
|---|---|---|---|---|
| 8 | 38.16 | 22.49 | 9.59 | 6.08 |
| Staurosporine | 34.39 | 8.36 | 21.99 | 4.04 |
| DMSO | 2.09 | 0.44 | 0.16 | 1.49 |
| %G0–G1 | %S | %G2-M | Comment | |
| 8 | 51.94 | 33.42 | 14.64 | Growth arrest@ S |
| Staurosporine | 65.74 | 31.19 | 3.07 | Growth arrest@G1/S |
| DMSO | 55.81 | 26.76 | 17.43 |
| Gene Expression (Fold Change) | ||||
|---|---|---|---|---|
| Compound No. | Bax | Bcl2 | Casp8 | Casp9 |
| 7 | 5.02 | 0.201 | 5.171 | 2.990 |
| 8 | 5.456 | 0.232 | 6.456 | 3.776 |
| Lapatinib | 7.224 | 0.278 | 2.887 | 6.745 |
| Staurosporine | 5.987 | 0.287 | 7.342 | 5.034 |
| Control | 1 | 1 | 1 | 1 |
Disclaimer/Publisher’s Note: The statements, opinions and data contained in all publications are solely those of the individual author(s) and contributor(s) and not of MDPI and/or the editor(s). MDPI and/or the editor(s) disclaim responsibility for any injury to people or property resulting from any ideas, methods, instructions or products referred to in the content. |
© 2024 by the authors. Licensee MDPI, Basel, Switzerland. This article is an open access article distributed under the terms and conditions of the Creative Commons Attribution (CC BY) license (https://creativecommons.org/licenses/by/4.0/).
Share and Cite
Abdel-Aziz, A.A.-M.; El-Azab, A.S.; Brogi, S.; Ayyad, R.R.; Al-Suwaidan, I.A.; Hefnawy, M. Antitumor Activity and Multi-Target Mechanism of Phenolic Schiff Bases Bearing Methanesulfonamide Fragments: Cell Cycle Analysis and a Molecular Modeling Study. Int. J. Mol. Sci. 2024, 25, 13621. https://doi.org/10.3390/ijms252413621
Abdel-Aziz AA-M, El-Azab AS, Brogi S, Ayyad RR, Al-Suwaidan IA, Hefnawy M. Antitumor Activity and Multi-Target Mechanism of Phenolic Schiff Bases Bearing Methanesulfonamide Fragments: Cell Cycle Analysis and a Molecular Modeling Study. International Journal of Molecular Sciences. 2024; 25(24):13621. https://doi.org/10.3390/ijms252413621
Chicago/Turabian StyleAbdel-Aziz, Alaa A.-M., Adel S. El-Azab, Simone Brogi, Rezk R. Ayyad, Ibrahim A. Al-Suwaidan, and Mohamed Hefnawy. 2024. "Antitumor Activity and Multi-Target Mechanism of Phenolic Schiff Bases Bearing Methanesulfonamide Fragments: Cell Cycle Analysis and a Molecular Modeling Study" International Journal of Molecular Sciences 25, no. 24: 13621. https://doi.org/10.3390/ijms252413621
APA StyleAbdel-Aziz, A. A.-M., El-Azab, A. S., Brogi, S., Ayyad, R. R., Al-Suwaidan, I. A., & Hefnawy, M. (2024). Antitumor Activity and Multi-Target Mechanism of Phenolic Schiff Bases Bearing Methanesulfonamide Fragments: Cell Cycle Analysis and a Molecular Modeling Study. International Journal of Molecular Sciences, 25(24), 13621. https://doi.org/10.3390/ijms252413621

