Galectin Plasmatic Levels Reveal a Cluster Associated with Disease Aggressiveness and Kidney Damage in Multiple Myeloma Patients
Abstract
1. Introduction
2. Results
2.1. Clinical and Demographic Characteristics
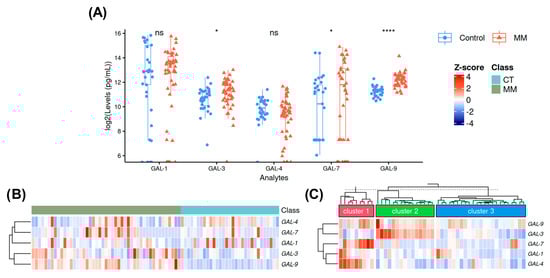
2.2. Evaluation of Plasma Levels of Galectins and Biochemical Parameters
2.3. Correlation Between Galectins and Clinicopathological Parameters
2.4. Cluster Analysis
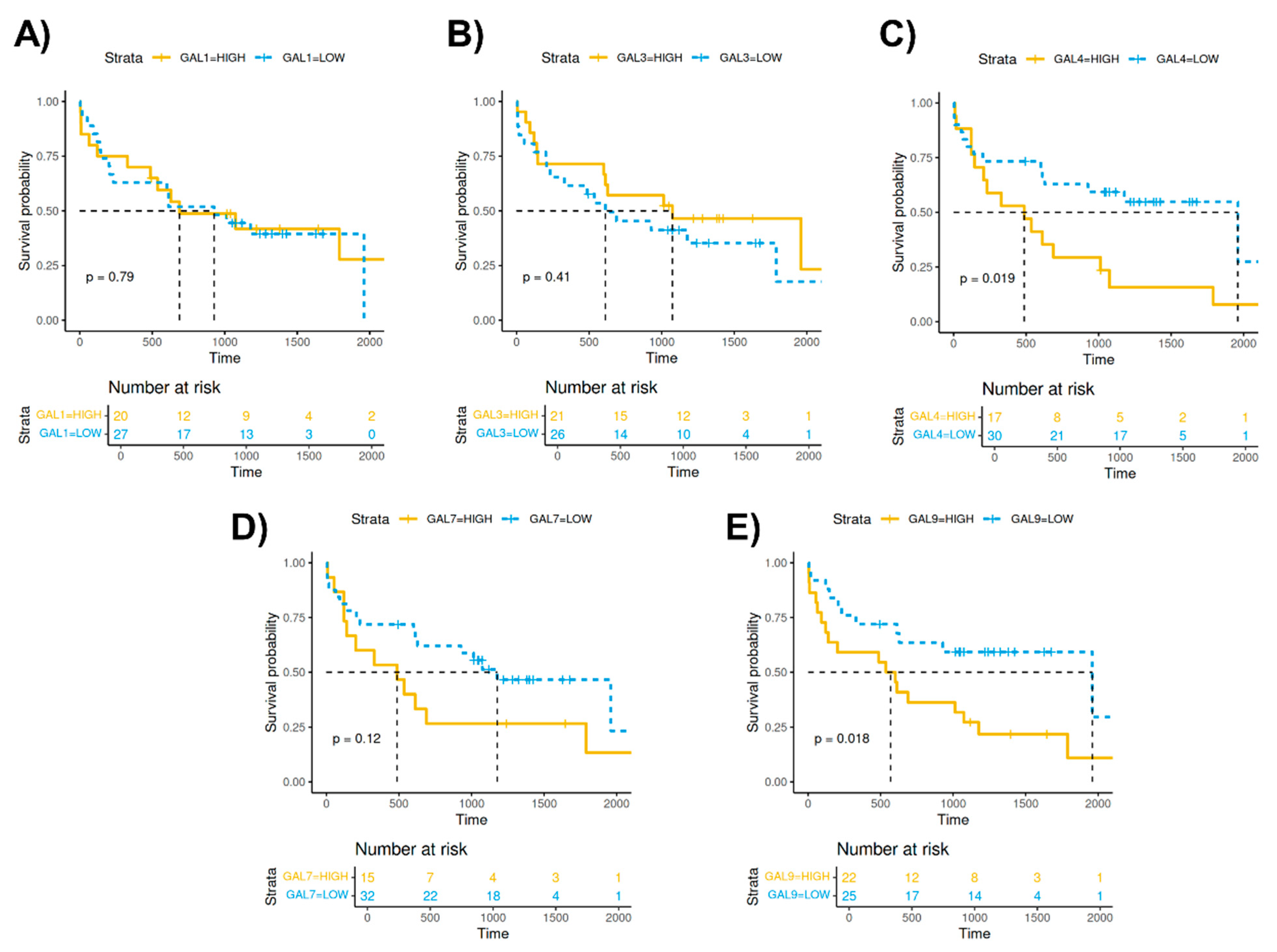
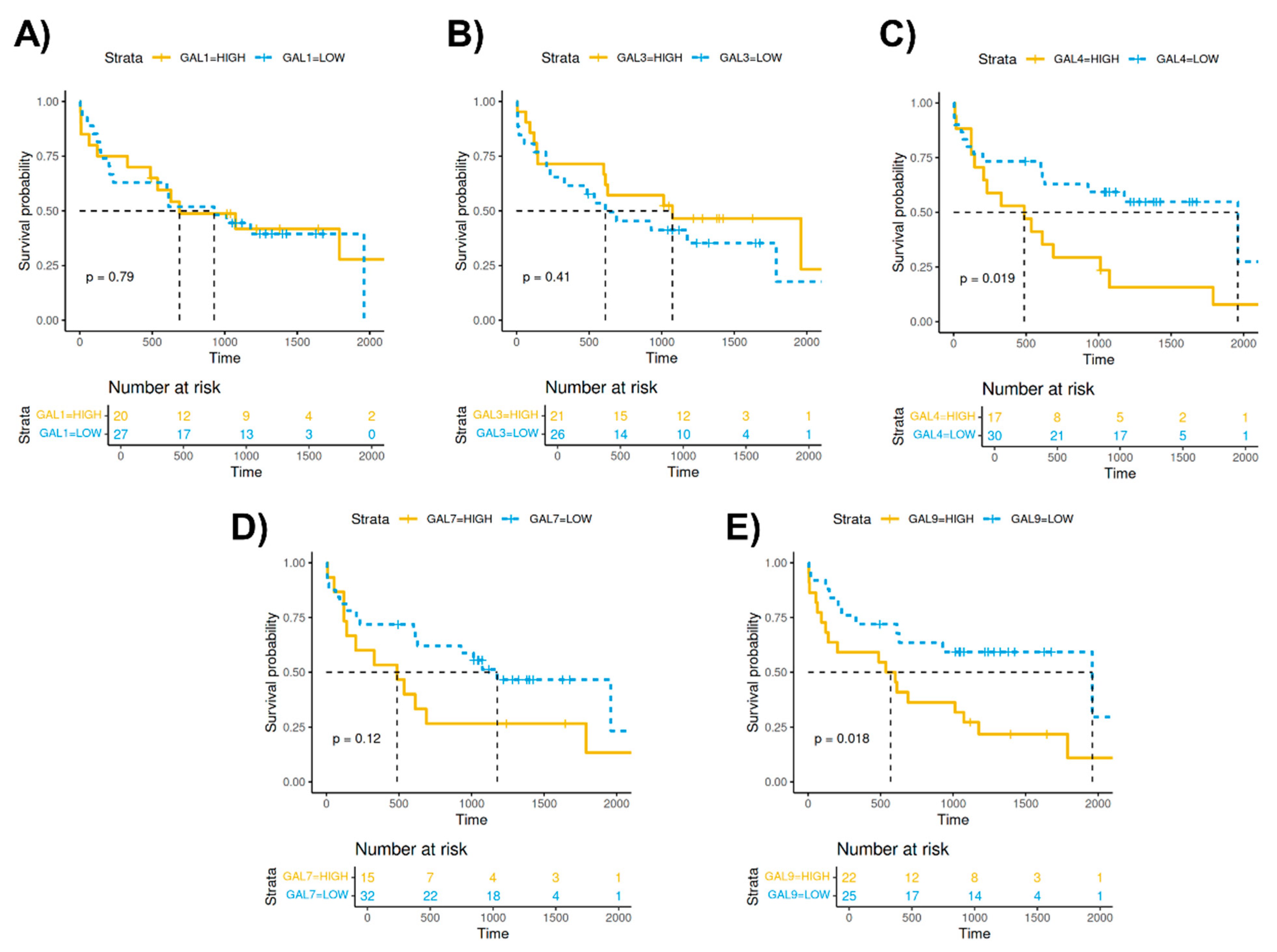
2.5. Disease Classification and Survival
2.6. Gal Expression, Disease Detection, Progression, and Accuracy
2.7. Galectin Levels as Biomarkers
3. Discussion
4. Materials and Methods
4.1. Patients
4.2. Laboratory Tests and Data Collection
4.3. Enzyme-Linked Immunosorbent Assay (ELISA)
4.4. Data Analyses
4.5. Statistical Inference
4.6. Galectins Levels
4.7. Overall Survival
4.8. Predictive Models to Distinguish Healthy and MM Patients
Supplementary Materials
Author Contributions
Funding
Institutional Review Board Statement
Informed Consent Statement
Data Availability Statement
Conflicts of Interest
References
- Vrtis, M.C. Multiple Myeloma. Home Healthc. Now 2024, 42, 140–149. [Google Scholar] [CrossRef] [PubMed]
- Kumar, V.; Ailawadhi, M.; Dutta, N.; Abdulazeez, M.; Aggarwal, C.S.; Quintero, G.; Baksh, M.; Roy, V.; Sher, T.; Alegria, V.; et al. Trends in Early Mortality From Multiple Myeloma: A Population-Based Analysis. Clin. Lymphoma Myeloma Leuk. 2020, 21, e449–e455. [Google Scholar] [CrossRef] [PubMed]
- Soliman, A.M.; Das, S.; Teoh, S.L. Next-Generation Biomarkers in Multiple Myeloma: Understanding the Molecular Basis for Potential Use in Diagnosis and Prognosis. Int. J. Mol. Sci. 2021, 22, 7470. [Google Scholar] [CrossRef] [PubMed]
- Troncoso, M.F.; Elola, M.T.; Blidner, A.G.; Sarrias, L.; Espelt, M.V.; Rabinovich, G.A. The universe of galectin-binding partners and their functions in health and disease. J. Biol. Chem. 2023, 299, 105400. [Google Scholar] [CrossRef] [PubMed]
- Rabinovich, G.A.; Vidal, M. Galectins and microenvironmental niches during hematopoiesis. Curr. Opin. Hematol. 2011, 18, 443–451. [Google Scholar] [CrossRef]
- Storti, P.; Marchica, V.; Giuliani, N. Role of Galectins in Multiple Myeloma. Int. J. Mol. Sci. 2017, 18, 2740. [Google Scholar] [CrossRef]
- Lee, B.-H.; Park, Y.; Kim, J.-H.; Kang, K.-W.; Lee, S.-J.; Kim, S.J.; Kim, B.S. Prognostic Value of Galectin-9 Relates to Programmed Death-Ligand 1 in Patients With Multiple Myeloma. Front. Oncol. 2021, 11, 669817. [Google Scholar] [CrossRef]
- Mirandola, L.; Nguyen, D.D.; Rahman, R.L.; Grizzi, F.; Yuefei, Y.; Figueroa, J.A.; Jenkins, M.R.; Cobos, E.; Chiriva-Internati, M. Anti-Galectin-3 Therapy: A New Chance for Multiple Myeloma and Ovarian Cancer? Int. Rev. Immunol. 2014, 33, 417–427. [Google Scholar] [CrossRef]
- Shi, Y.; Tang, D.; Li, X.; Xie, X.; Ye, Y.; Wang, L. Galectin Family Members: Emerging Novel Targets for Lymphoma Therapy? Front. Oncol. 2022, 12, 889034. [Google Scholar] [CrossRef]
- Martínez-Martínez, E.; Ibarrola, J.; Fernández-Celis, A.; Calvier, L.; Leroy, C.; Cachofeiro, V.; Rossignol, P.; López-Andrés, N. Galectin-3 pharmacological inhibition attenuates early renal damage in spontaneously hypertensive rats. J. Hypertens. 2018, 36, 368–376. [Google Scholar] [CrossRef]
- Grujcic, M.; Milovanovic, M.; Nedeljkovic, J.; Jovanovic, D.; Arsenijevic, D.; Solovjova, N.; Stankovic, V.; Tanaskovic, I.; Arsenijevic, A.; Milovanovic, J. The Possible Effects of Galectin-3 on Mechanisms of Renal and Hepatocellular Injury Induced by Intravascular Hemolysis. Int. J. Mol. Sci. 2024, 25, 8129. [Google Scholar] [CrossRef] [PubMed]
- Hara, A.; Niwa, M.; Noguchi, K.; Kanayama, T.; Niwa, A.; Matsuo, M.; Hatano, Y.; Tomita, H. Galectin-3 as a Next-Generation Biomarker for Detecting Early Stage of Various Diseases. Biomolecules 2020, 10, 389. [Google Scholar] [CrossRef] [PubMed]
- Cao, Z.; Leng, P.; Xu, H.; Li, X. The regulating role of galectin-9 in immune cell populations. Front. Pharmacol. 2024, 15, 1462061. [Google Scholar] [CrossRef] [PubMed]
- Xie, J.H.; Zhu, R.R.; Zhao, L.; Zhong, Y.C.; Zeng, Q.T. Down-regulation and Clinical Implication of Galectin-9 Levels in Patients with Acute Coronary Syndrome and Chronic Kidney Disease. Curr. Med. Sci. 2020, 40, 662–670. [Google Scholar] [CrossRef]
- Schroll, A.; Eller, K.; Huber, J.M.; Theurl, I.M.; Wolf, A.M.; Weiss, G.; Rosenkranz, A.R. Tim3 is upregulated and protective in nephrotoxic serum nephritis. Am. J. Pathol. 2010, 176, 1716–1724. [Google Scholar] [CrossRef]
- Zhang, Q.; Luan, H.; Wang, L.E.; He, F.; Zhou, H.; Xu, X.; Li, X.; Xu, Q.; Niki, T.; Hirashima, M.; et al. Galectin-9 ameliorates anti-GBM glomerulonephritis by inhibiting Th1 and Th17 immune responses in mice. Am. J. Physiol. Renal Physiol. 2014, 306, F822–F832. [Google Scholar] [CrossRef]
- Hermenean, A.; Oatis, D.; Herman, H.; Ciceu, A.; D’Amico, G.; Trotta, M.C. Galectin 1-A Key Player between Tissue Repair and Fibrosis. Int. J. Mol. Sci. 2022, 23, 5548. [Google Scholar] [CrossRef]
- Al-Obaidi, N.; Mohan, S.; Liang, S.; Zhao, Z.; Nayak, B.K.; Li, B.; Sriramarao, P.; Habib, S.L. Galectin-1 is a new fibrosis protein in type 1 and type 2 diabetes. FASEB J. 2019, 33, 373–387. [Google Scholar] [CrossRef]
- Liu, Y.; Long, L.; Yuan, F.; Liu, F.; Liu, H.; Peng, Y.; Sun, L.; Chen, G. High glucose-induced Galectin-1 in human podocytes implicates the involvement of Galectin-1 in diabetic nephropathy. Cell Biol. Int. 2015, 39, 217–223. [Google Scholar] [CrossRef]
- Kuo, C.S.; Chou, R.H.; Lu, Y.W.; Tsai, Y.L.; Huang, P.H.; Lin, S.J. Increased circulating galectin-1 levels are associated with the progression of kidney function decline in patients undergoing coronary angiography. Sci. Rep. 2020, 10, 1435. [Google Scholar] [CrossRef]
- Paclik, D.; Danese, S.; Berndt, U.; Wiedenmann, B.; Dignass, A.; Sturm, A. Galectin-4 controls intestinal inflammation by selective regulation of peripheral and mucosal T cell apoptosis and cell cycle. PLoS ONE 2008, 3, e2629. [Google Scholar] [CrossRef] [PubMed]
- Hachisu, K.; Tsuchida, A.; Takada, Y.; Mizuno, M.; Ideo, H. Galectin-4 Is Involved in the Structural Changes of Glycosphingolipid Glycans in Poorly Differentiated Gastric Cancer Cells with High Metastatic Potential. Int. J. Mol. Sci. 2023, 24, 12305. [Google Scholar] [CrossRef] [PubMed]
- de Boer, R.A.; van Veldhuisen, D.J.; Gansevoort, R.T.; Muller Kobold, A.C.; van Gilst, W.H.; Hillege, H.L.; Bakker, S.J.; van der Harst, P. The fibrosis marker galectin-3 and outcome in the general population: Data from PREVEND. J. Intern. Med. 2012, 272, 55–64. [Google Scholar] [CrossRef] [PubMed]
- Bae, J.; Accardi, F.; Hideshima, T.; Tai, Y.-T.; Prabhala, R.; Shambley, A.; Wen, K.; Rowell, S.; Richardson, P.G.; Munshi, N.C.; et al. Targeting LAG3/GAL-3 to overcome immunosuppression and enhance anti-tumor immune responses in multiple myeloma. Leukemia 2021, 36, 138–154. [Google Scholar] [CrossRef]
- Streetly, M.J.; Maharaj, L.; Joel, S.; Schey, S.A.; Gribben, J.G.; Cotter, F.E. GCS-100, a novel galectin-3 antagonist, modulates MCL-1, NOXA, and cell cycle to induce myeloma cell death. Blood 2010, 115, 3939–3948. [Google Scholar] [CrossRef]
- Menkhorst, E.; Gamage, T.; Cuman, C.; Kaitu’U-Lino, T.; Tong, S.; Dimitriadis, E. Galectin-7 acts as an adhesion molecule during implantation and increased expression is associated with miscarriage. Placenta 2014, 35, 195–201. [Google Scholar] [CrossRef]
- Kaur, M.; Kaur, T.; Kamboj, S.S.; Singh, J. Roles of Galectin-7 in Cancer. Asian Pac. J. Cancer Prev. 2016, 17, 455–461. [Google Scholar] [CrossRef]
- Kursunel, M.A.; Esendagli, G. A Co-Inhibitory Alliance in Myeloid Leukemia: TIM-3/Galectin-9 Complex as a New Target for Checkpoint Blockade Therapy. EBioMedicine 2017, 23, 6–7. [Google Scholar] [CrossRef]
- Mohammed, T.O.; Chagan-Yasutan, H.; Ashino, Y.; Nakayama, W.; Takahashi, Y.; Shimomura, T.; Fujimoto, T.; Watanabe, Y.; Niki, T.; Suzushima, H.; et al. Galectin-9 as a Predictive Marker for the Onset of Immune-Related Adverse Effects Associated with Anti-CCR4 MoAb Therapy in Patients with Adult T Cell Leukemia. Tohoku J. Exp. Med. 2017, 241, 201–208. [Google Scholar] [CrossRef]
- Kobayashi, T.; Kuroda, J.; Ashihara, E.; Oomizu, S.; Terui, Y.; Taniyama, A.; Adachi, S.; Takagi, T.; Yamamoto, M.; Sasaki, N.; et al. Galectin-9 exhibits anti-myeloma activity through JNK and p38 MAP kinase pathways. Leukemia 2010, 24, 843–850. [Google Scholar] [CrossRef]
- An, G.; Acharya, C.; Feng, X.; Wen, K.; Zhong, M.; Zhang, L.; Munshi, N.C.; Qiu, L.; Tai, Y.-T.; Anderson, K.C. Osteoclasts promote immune suppressive microenvironment in multiple myeloma: Therapeutic implication. Blood 2016, 128, 1590–1603. [Google Scholar] [CrossRef] [PubMed]
- Zhang, R.; Chen, S.; Luo, T.; Guo, S.; Qu, J. Activated Tim-3/Galectin-9 participated in the development of multiple myeloma by negatively regulating CD4 T cells. Hematology 2024, 29, 2288481. [Google Scholar] [CrossRef] [PubMed]
- Andersen, M.N.; Ludvigsen, M.; Abildgaard, N.; Petruskevicius, I.; Hjortebjerg, R.; Bjerre, M.; Honoré, B.; Møller, H.J.; Andersen, N.F. Serum galectin-1 in patients with multiple myeloma: Associations with survival, angiogenesis, and biomarkers of macrophage activation. Onco Targets Ther. 2017, 10, 1977–1982. [Google Scholar] [CrossRef] [PubMed]
- Muller, J.; Duray, E.; Lejeune, M.; Dubois, S.; Plougonven, E.; Léonard, A.; Storti, P.; Giuliani, N.; Cohen-Solal, M.; Hempel, U.; et al. Loss of Stromal Galectin-1 Enhances Multiple Myeloma Development: Emphasis on a Role in Osteoclasts. Cancers 2019, 11, 261. [Google Scholar] [CrossRef] [PubMed]
- Cao, Z.Q.; Guo, X.L. The role of galectin-4 in physiology and diseases. Protein Cell 2016, 7, 314–324. [Google Scholar] [CrossRef]
- Chen, C.; Duckworth, C.A.; Fu, B.; Pritchard, D.M.; Rhodes, J.M.; Yu, L.G. Circulating galectins -2, -4 and -8 in cancer patients make important contributions to the increased circulation of several cytokines and chemokines that promote angiogenesis and metastasis. Br. J. Cancer 2014, 110, 741–752. [Google Scholar] [CrossRef]
- Lim, J.Y.; Kim, T.W.; Ryu, D.B.; Park, S.S.; Lee, S.E.; Kim, B.S.; Min, C.K. Myeloma-Secreted Galectin-1 Potently Interacts with CD304 on Monocytic Myeloid-Derived Suppressor Cells. Cancer Immunol. Res. 2021, 9, 503–513. [Google Scholar] [CrossRef]
- Padala, S.A.; Barsouk, A.; Barsouk, A.; Rawla, P.; Vakiti, A.; Kolhe, R.; Kota, V.; Ajebo, G.H. Epidemiology, Staging, and Management of Multiple Myeloma. Med. Sci. 2021, 9, 3. [Google Scholar] [CrossRef]
- Vakiti, A.; Padala, S.A.; Mewawalla, P. Myeloma Kidney; StatPearls Publishing: Treasure Island, FL, USA, 2020. Available online: https://www.ncbi.nlm.nih.gov/books/NBK499952/ (accessed on 18 August 2024).
- Tsakiris, D.J.; Stel, V.S.; Finne, P.; Fraser, E.; Heaf, J.; de Meester, J.; Schmaldienst, S.; Dekker, F.; Verrina, E.; Jager, K.J. Incidence and outcome of patients starting renal replacement therapy for end-stage renal disease due to multiple myeloma or light-chain deposit disease: An ERA-EDTA Registry study. Nephrol. Dial. Transplant. 2010, 25, 1200–1206. [Google Scholar] [CrossRef]
- Eleutherakis-Papaiakovou, V.; Bamias, A.; Gika, D.; Simeonidis, A.; Pouli, A.; Anagnostopoulos, A.; Michali, E.; Economopoulos, T.; Zervas, K.; Dimopoulos, M.A.; et al. Renal failure in multiple myeloma: Incidence, correlations, and prognostic significance. Leuk Lymphoma 2007, 48, 337–341. [Google Scholar] [CrossRef]
- Boutin, L.; Dépret, F.; Gayat, E.; Legrand, M.; Chadjichristos, C.E. Galectin-3 in Kidney Diseases: From an Old Protein to a New Therapeutic Target. Int. J. Mol. Sci. 2022, 23, 3124. [Google Scholar] [CrossRef] [PubMed]
- Horiuchi, Y.U.; Wettersten, N.; VANVeldhuisen, D.J.; Mueller, C.; Filippatos, G.; Nowak, R.; Hogan, C.; Kontos, M.C.; Cannon, C.M.; Müeller, G.A.; et al. Galectin-3, Acute Kidney Injury and Myocardial Damage in Patients With Acute Heart Failure. J. Card. Fail. 2023, 29, 269–277. [Google Scholar] [CrossRef] [PubMed]
- Sun, W.X.; Gao, Y.Y.; Cao, Y.; Lu, J.F.; Lv, G.H.; Xu, H.Q. Catalpol Prevents Glomerular Angiogenesis Induced by Advanced Glycation End Products via Inhibiting Galectin-3. Curr. Med. Sci. 2023, 43, 668–678. [Google Scholar] [CrossRef] [PubMed]
- Onishi, K.; Fu, H.Y.; Sofue, T.; Tobiume, A.; Moritoki, M.; Saiga, H.; Ohmura-Hoshino, M.; Hoshino, K.; Minamino, T. Galectin-9 deficiency exacerbates lipopolysaccharide-induced hypothermia and kidney injury. Clin. Exp. Nephrol. 2022, 26, 226–233. [Google Scholar] [CrossRef] [PubMed]
- Tsai, M.T.; Yang, R.B.; Ou, S.M.; Tseng, W.C.; Lee, K.H.; Yang, C.Y.; Chang, F.P.; Tarng, D.C. Plasma Galectin-9 Is a Useful Biomarker for Predicting Renal Function in Patients Undergoing Native Kidney Biopsy. Arch. Pathol. Lab. Med. 2023, 147, 167–176. [Google Scholar] [CrossRef]
- Daniel, D.S.; Whiting, K.; Curry, M.; Jessica, A.L.; Larmarange, J. Reproducible Summary Tables with the gtsummary Package. R J. 2021, 13, 570–580. [Google Scholar] [CrossRef]
- Wei, T.; Simko, V. Pacote R ‘corrplot’: Visualização de uma Matriz de Correlação. (Versão 0.92). 2021. Available online: https://github.com/taiyun/corrplot (accessed on 1 April 2024).
- Gu, Z.; Eils, R.; Schlesner, M. Complex heatmaps reveal patterns and correlations in multidimensional genomic data. Bioinformatics 2016, 32, 2847–2849. [Google Scholar] [CrossRef]
- Gu, Z. Complex Heatmap Visualization. iMeta 2022, 1, e43. [Google Scholar] [CrossRef]
- Kassambara, A. ggpubr: ‘ggplot2’ Based Publication Ready Plots, R package version 0.6.0; R Foundation: Indianapolis, IN, USA, 2023. [Google Scholar]
- Kassambara, A.; Kosinski, M.; Biecek, P. survminer: Drawing Survival Curves using ‘ggplot2’, R package version 0.4.9; R Foundation: Indianapolis, IN, USA, 2021. [Google Scholar]
- Borgan, Ø. Modeling Survival Data: Extending the Cox Model. Terry, M. Therneau and Patricia M. Grambsch, Springer-Verlag, New York, 2000. No. of pages: Xiii + 350. ISBN 0-387-98784-3. Stat. Med. 2001, 20, 2053–2054. [Google Scholar] [CrossRef]
- Therneau, T. A Package for Survival Analysis in R, R package version 3.6-4; R Foundation: Indianapolis, IN, USA, 2024. [Google Scholar]
- R Core Team. R: A Language and Environment for Statistical Computing; R Foundation for Statistical Computing: Vienna, Austria, 2024. [Google Scholar]
- Moon, K. multipleROC: Package for ROC Analysis with Models with Multiple Predictors, R package version 0.1.1; R Foundation for Statistical Computing: Vienna, Austria, 2024. [Google Scholar]




| Clinical Traits Based on LGAL Clusters | Overall n = 47 1 | Cluster 1 n = 9 1 | Cluster 2 n = 15 1 | Cluster 3 n = 23 1 | p-Value 2 |
|---|---|---|---|---|---|
| Death | 30/47 (64%) | 9/9 (100%) | 10/15 (67%) | 11/23 (48%) | 0.021 |
| Survival days | 811 (640) | 582 (556) | 823 (718) | 894 (623) | 0.5 |
| Changes in renal function | 14/47 (30%) | 7/9 (78%) | 2/15 (13%) | 5/23 (22%) | 0.002 |
| Hypercalcemia | 8/45 (18%) | 4/9 (44%) | 2/14 (14%) | 2/22 (9.1%) | 0.060 |
| Missing values | 2 | 0 | 1 | 1 | |
| Anemia | 25/46 (54%) | 9/9 (100%) | 4/14 (29%) | 12/23 (52%) | 0.003 |
| Missing values | 1 | 0 | 1 | 0 | |
| Repetitive Infection | 11/45 (24%) | 5/9 (56%) | 3/14 (21%) | 3/22 (14%) | 0.046 |
| Missing values | 2 | 0 | 1 | 1 | |
| Hemoglobin (g/dL) | 10.59 (3.09) | 7.63 (1.32) | 11.24 (2.26) | 11.38 (3.36) | 0.002 |
| Missing values | 2 | 0 | 2 | 0 | |
| Hematocrit % | 32 (9) | 23 (4) | 34 (8) | 33 (9) | 0.004 |
| Missing values | 4 | 1 | 2 | 1 | |
| Urea (mg/dL) | 54 (39) | 105 (59) | 45 (24) | 41 (19) | <0.001 |
| Missing values | 3 | 1 | 1 | 1 | |
| Creatinine | 1.92 (3.50) | 5.44 (6.97) | 1.08 (0.71) | 1.01 (0.53) | 0.002 |
| Missing values | 2 | 0 | 1 | 1 | |
| Albumin | 3.50 (0.70) | 3.03 (0.52) | 3.73 (0.59) | 3.56 (0.75) | 0.035 |
| Missing values | 4 | 0 | 1 | 3 | |
| Beta-2 microglobulin | 5781 (4953) | 13,170 (7529) | 4915 (2909) | 4085 (2847) | 0.006 |
| Missing values | 8 | 3 | 1 | 4 | |
| Durie salmon | 0.011 | ||||
| IA | 2/47 (4.3%) | 0/9 (0%) | 0/15 (0%) | 2/23 (8.7%) | |
| IIA | 3/47 (6.4%) | 2/9 (22%) | 0/15 (0%) | 1/23 (4.3%) | |
| IIIA | 32/47 (68%) | 2/9 (22%) | 13/15 (87%) | 17/23 (74%) | |
| IIIB | 10/47 (21%) | 5/9 (56%) | 2/15 (13%) | 3/23 (13%) | |
| Treatment response | 0.2 | ||||
| Death/loss of sequence | 30/47 (64%) | 9/9 (100%) | 10/14 (71%) | 11/23 (48%) | |
| Required retreatment | 2/47 (4.2%) | 0/9 (0%) | 1/14 (7.1%) | 1/23 (4.3%) | |
| RP or stable disease | 5/47 (10%) | 0/9 (0%) | 1/14 (7.1%) | 4/23 (17%) | |
| Still alive with disease in RC, VGPR | 10/47 (21%) | 0/9 (0%) | 2/14 (14%) | 8/23 (34%) |
Disclaimer/Publisher’s Note: The statements, opinions and data contained in all publications are solely those of the individual author(s) and contributor(s) and not of MDPI and/or the editor(s). MDPI and/or the editor(s) disclaim responsibility for any injury to people or property resulting from any ideas, methods, instructions or products referred to in the content. |
© 2024 by the authors. Licensee MDPI, Basel, Switzerland. This article is an open access article distributed under the terms and conditions of the Creative Commons Attribution (CC BY) license (https://creativecommons.org/licenses/by/4.0/).
Share and Cite
Carvalho, L.V.d.N.; Assis, R.A.; Montenegro, C.; da Rosa, M.M.; Pereira, M.C.; Pitta, M.G.d.R.; de Melo Rêgo, M.J.B. Galectin Plasmatic Levels Reveal a Cluster Associated with Disease Aggressiveness and Kidney Damage in Multiple Myeloma Patients. Int. J. Mol. Sci. 2024, 25, 13499. https://doi.org/10.3390/ijms252413499
Carvalho LVdN, Assis RA, Montenegro C, da Rosa MM, Pereira MC, Pitta MGdR, de Melo Rêgo MJB. Galectin Plasmatic Levels Reveal a Cluster Associated with Disease Aggressiveness and Kidney Damage in Multiple Myeloma Patients. International Journal of Molecular Sciences. 2024; 25(24):13499. https://doi.org/10.3390/ijms252413499
Chicago/Turabian StyleCarvalho, Lidiane Vasconcelos do Nascimento, Reijane Alves Assis, Claudio Montenegro, Michelle Melgarejo da Rosa, Michelly Cristiny Pereira, Maira Galdino da Rocha Pitta, and Moacyr Jesus Barreto de Melo Rêgo. 2024. "Galectin Plasmatic Levels Reveal a Cluster Associated with Disease Aggressiveness and Kidney Damage in Multiple Myeloma Patients" International Journal of Molecular Sciences 25, no. 24: 13499. https://doi.org/10.3390/ijms252413499
APA StyleCarvalho, L. V. d. N., Assis, R. A., Montenegro, C., da Rosa, M. M., Pereira, M. C., Pitta, M. G. d. R., & de Melo Rêgo, M. J. B. (2024). Galectin Plasmatic Levels Reveal a Cluster Associated with Disease Aggressiveness and Kidney Damage in Multiple Myeloma Patients. International Journal of Molecular Sciences, 25(24), 13499. https://doi.org/10.3390/ijms252413499

