Exploring the Antioxidant Mechanisms of Nanoceria in Protecting HT22 Cells from Oxidative Stress
Abstract
1. Introduction
2. Results
2.1. The Neuroprotective Effect of Nanoceria on HT22 Cells Under H2O2-Induced Oxidative Stress
2.1.1. The Impact of Varying H2O2 Concentrations on HT22 Cell Viability
2.1.2. The Impact of Varying Nanoceria Concentrations on HT22 Cell Viability
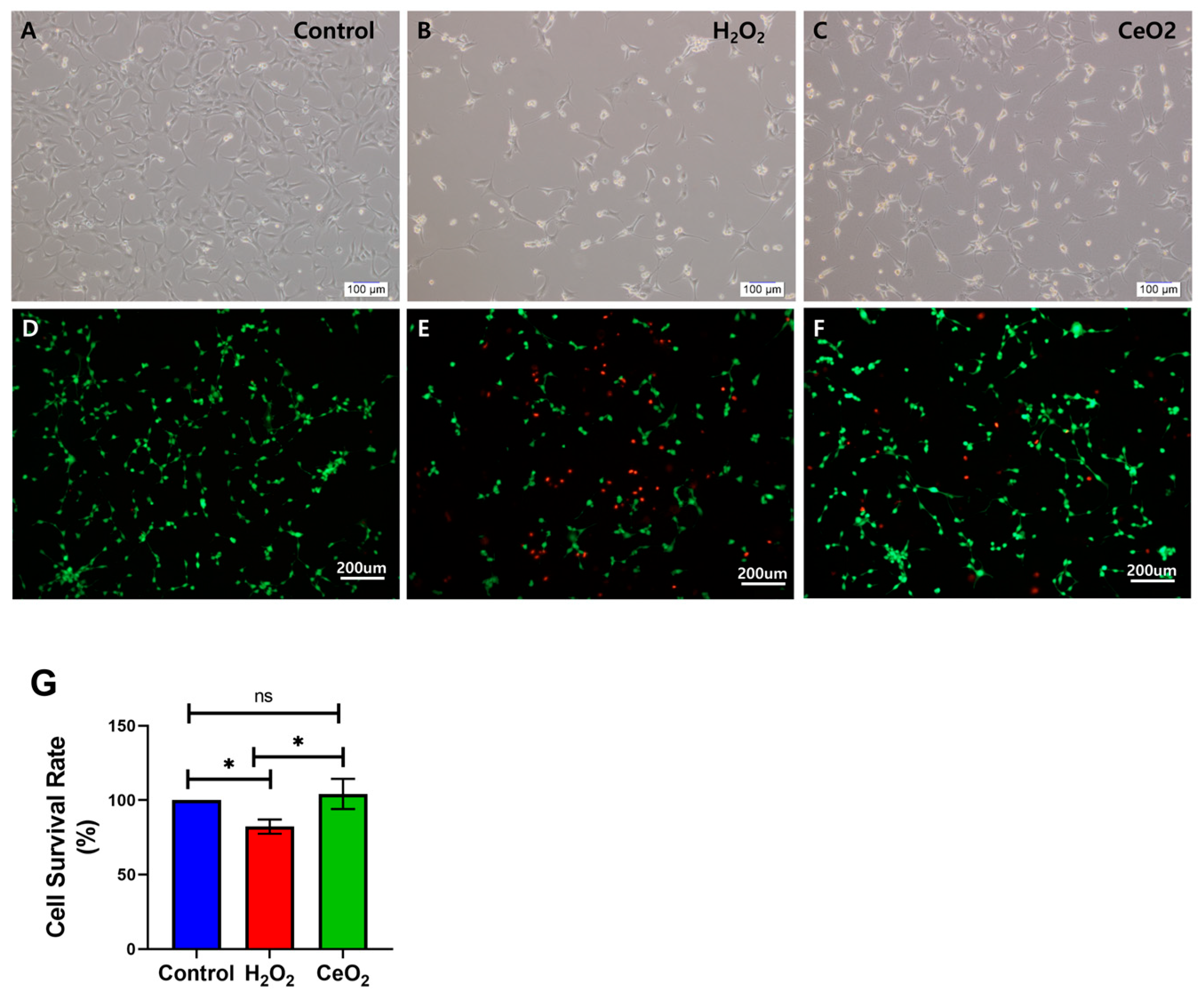
2.1.3. The Effect of Nanoceria on the Viability of HT22 Cells Under H2O2-Induced Oxidative Stress
2.2. The Antioxidant Mechanism of Nanoceria
2.2.1. The Impact of Nanoceria on Apoptosis-Related Protein Expression Triggered by H2O2
2.2.2. The Effect of Nanoceria on Cell Catalase Expression Under Oxidative Stress Conditions
2.2.3. By Adjusting the Phosphorylation Level of p38 MAPK, Nanoceria Offers Protection to Neurons from Oxidative Stress
3. Discussion
4. Conclusions
5. Materials and Methods
5.1. Cell Culture
5.2. Analysis of Cell Viability Under Varying Concentrations of H2O2
5.3. Analysis of Cell Viability Under Varying Concentrations of Nanoceria
5.4. Analysis of Antioxidant Response of Nanoceria
5.5. Western Blot
5.6. Statistical Analysis
Author Contributions
Funding
Institutional Review Board Statement
Informed Consent Statement
Data Availability Statement
Conflicts of Interest
References
- Seite, S.; Misery, L. Skin Sensitivity and Skin Microbiota: Is There a Link? Exp. Dermatol. 2018, 27, 1061–1064. [Google Scholar] [CrossRef] [PubMed]
- Zimmerman, A.; Bai, L.; Ginty, D.D. The Gentle Touch Receptors of Mammalian Skin. Science 2014, 346, 950–954. [Google Scholar] [CrossRef] [PubMed]
- Moehring, F.; Cowie, A.M.; Menzel, A.D.; Weyer, A.D.; Grzybowski, M.; Arzua, T.; Geurts, A.M.; Palygin, O.; Stucky, C.L. Keratinocytes Mediate Innocuous and Noxious Touch via ATP-P2X4 Signaling. eLife 2018, 7, e31684. [Google Scholar] [CrossRef] [PubMed]
- D’Orazio, J.; Jarrett, S.; Amaro-Ortiz, A.; Scott, T. UV Radiation and the Skin. Int. J. Mol. Sci. 2013, 14, 12222–12248. [Google Scholar] [CrossRef] [PubMed]
- Ferrara, F.; Pambianchi, E.; Woodby, B.; Messano, N.; Therrien, J.-P.; Pecorelli, A.; Canella, R.; Valacchi, G. Evaluating the Effect of Ozone in UV Induced Skin Damage. Toxicol. Lett. 2021, 338, 40–50. [Google Scholar] [CrossRef]
- Sies, H.; Belousov, V.V.; Chandel, N.S.; Davies, M.J.; Jones, D.P.; Mann, G.E.; Murphy, M.P.; Yamamoto, M.; Winterbourn, C. Defining Roles of Specific Reactive Oxygen Species (ROS) in Cell Biology and Physiology. Nat. Rev. Mol. Cell Biol. 2022, 23, 499–515. [Google Scholar] [CrossRef]
- Forman, H.J.; Zhang, H. Targeting Oxidative Stress in Disease: Promise and Limitations of Antioxidant Therapy. Nat. Rev. Drug Discov. 2021, 20, 689–709. [Google Scholar] [CrossRef]
- Jakubczyk, K.; Dec, K.; Kałduńska, J.; Kawczuga, D.; Kochman, J.; Janda, K. Reactive Oxygen Species—Sources, Functions, Oxidative Damage. Pol. Merkur. Lek. 2020, 48, 124–127. [Google Scholar]
- Yoshida, M.; Shin, K.-O.; Muraoka, S.; Choi, Y.; Park, J.-H.; Park, S.-H.; Hwang, J.-T.; Park, K.; Uchida, Y. The Epidermal Environment’s Influence on the Dermal Environment in Response to External Stress. Ski. Pharmacol. Physiol. 2023, 36, 149–159. [Google Scholar] [CrossRef]
- Chiarelli-Neto, O.; Garcez, M.L.; Pavani, C.; Martins, W.; de Abreu Quintela Castro, F.C.; Ambrosio, R.P.; Meotti, F.C.; Baptista, M.S. Inflammatory Stimulus Worsens the Effects of UV-A Exposure on J774 Cells. J. Photochem. Photobiol. B Biol. 2023, 239, 112647. [Google Scholar] [CrossRef]
- Zhao, R.; Liang, H.; Clarke, E.; Jackson, C.; Xue, M. Inflammation in Chronic Wounds. Int. J. Mol. Sci. 2016, 17, 2085. [Google Scholar] [CrossRef] [PubMed]
- Singh, S.; Cortes, G.; Kumar, U.; Sakthivel, T.S.; Niemiec, S.M.; Louiselle, A.E.; Azeltine-Bannerman, M.; Zgheib, C.; Liechty, K.W.; Seal, S. Silk Fibroin Nanofibrous Mats for Visible Sensing of Oxidative Stress in Cutaneous Wounds. Biomater. Sci. 2020, 8, 5900–5910. [Google Scholar] [CrossRef] [PubMed]
- Bale, B.F.; Doneen, A.L.; Leimgruber, P.P.; Vigerust, D.J. The Critical Issue Linking Lipids and Inflammation: Clinical Utility of Stopping Oxidative Stress. Front. Cardiovasc. Med. 2022, 9, 1042729. [Google Scholar] [CrossRef] [PubMed]
- Arany, P.R. Enhancing Skin Grafts with Primed Gingival Mesenchymal Stromal Cells. J. Investig. Dermatol. 2020, 140, 519–520. [Google Scholar] [CrossRef]
- Andrews, K.L.; Houdek, M.T.; Kiemele, L.J. Wound Management of Chronic Diabetic Foot Ulcers: From the Basics to Regenerative Medicine. Prosthet. Orthot. Int. 2015, 39, 29–39. [Google Scholar] [CrossRef]
- Guan, G.; Zhang, Q.; Jiang, Z.; Liu, J.; Wan, J.; Jin, P.; Lv, Q. Multifunctional Silk Fibroin Methacryloyl Microneedle for Diabetic Wound Healing. Small 2022, 18, 2203064. [Google Scholar] [CrossRef]
- Barman, P.K.; Koh, T.J. Macrophage Dysregulation and Impaired Skin Wound Healing in Diabetes. Front. Cell Dev. Biol. 2020, 8, 528. [Google Scholar] [CrossRef]
- Dini, S.; Chen, Q.; Fatemi, F.; Asri, Y. Phytochemical and Biological Activities of Some Iranian Medicinal Plants. Pharm. Biol. 2022, 60, 664–689. [Google Scholar] [CrossRef]
- Fadimu, G.J.; Le, T.T.; Gill, H.; Farahnaky, A.; Olatunde, O.O.; Truong, T. Enhancing the Biological Activities of Food Protein-Derived Peptides Using Non-Thermal Technologies: A Review. Foods 2022, 11, 1823. [Google Scholar] [CrossRef]
- Neela, S.; Fanta, S.W. Review on Nutritional Composition of Orange-fleshed Sweet Potato and Its Role in Management of Vitamin A Deficiency. Food Sci. Nutr. 2019, 7, 1920–1945. [Google Scholar] [CrossRef]
- Gao, L.; Zhuang, J.; Nie, L.; Zhang, J.; Zhang, Y.; Gu, N.; Wang, T.; Feng, J.; Yang, D.; Perrett, S.; et al. Intrinsic Peroxidase-like Activity of Ferromagnetic Nanoparticles. Nat. Nanotechnol. 2007, 2, 577–583. [Google Scholar] [CrossRef] [PubMed]
- Jiang, D.; Ni, D.; Rosenkrans, Z.T.; Huang, P.; Yan, X.; Cai, W. Nanozyme: New Horizons for Responsive Biomedical Applications. Chem. Soc. Rev. 2019, 48, 3683–3704. [Google Scholar] [CrossRef] [PubMed]
- Gavrilaș, S.; Ursachi, C. Ștefan; Perța-Crișan, S.; Munteanu, F.-D. Recent Trends in Biosensors for Environmental Quality Monitoring. Sensors 2022, 22, 1513. [Google Scholar] [CrossRef] [PubMed]
- Jiang, Y.; Kang, Y.; Liu, J.; Yin, S.; Huang, Z.; Shao, L. Nanomaterials Alleviating Redox Stress in Neurological Diseases: Mechanisms and Applications. J. Nanobiotechnol. 2022, 20, 265. [Google Scholar] [CrossRef]
- Zhao, Y.; Cheng, J.; Li, Z.; Wang, J.; Chen, X. Nanozymes in Biomedical Applications: Innovations Originated From Metal-Organic Frameworks. Adv. Healthc. Mater. 2024, 13, e2402066. [Google Scholar] [CrossRef]
- Reed, K.; Cormack, A.; Kulkarni, A.; Mayton, M.; Sayle, D.; Klaessig, F.; Stadler, B. Exploring the Properties and Applications of Nanoceria: Is There Still Plenty of Room at the Bottom? Environ. Sci. Nano 2014, 1, 390–405. [Google Scholar] [CrossRef]
- Zhang, X.-M.; Huang, J.; Ni, X.-Y.; Zhu, H.-R.; Huang, Z.-X.; Ding, S.; Yang, X.-Y.; Tan, Y.-D.; Chen, J.-F.; Cai, J.-H. Current Progression in Application of Extracellular Vesicles in Central Nervous System Diseases. Eur. J. Med. Res. 2024, 29, 15. [Google Scholar] [CrossRef]
- Lamptey, R.N.L.; Chaulagain, B.; Trivedi, R.; Gothwal, A.; Layek, B.; Singh, J. A Review of the Common Neurodegenerative Disorders: Current Therapeutic Approaches and the Potential Role of Nanotherapeutics. Int. J. Mol. Sci. 2022, 23, 1851. [Google Scholar] [CrossRef]
- Jeong, G.-J.; Castels, H.; Kang, I.; Aliya, B.; Jang, Y.C. Nanomaterial for Skeletal Muscle Regeneration. Tissue Eng. Regen. Med. 2022, 19, 253–261. [Google Scholar] [CrossRef]
- Kwon, H.J.; Kim, D.; Seo, K.; Kim, Y.G.; Han, S.I.; Kang, T.; Soh, M.; Hyeon, T. Ceria Nanoparticle Systems for Selective Scavenging of Mitochondrial, Intracellular, and Extracellular Reactive Oxygen Species in Parkinson’s Disease. Angew. Chem. Int. Ed. 2018, 57, 9408–9412. [Google Scholar] [CrossRef]
- Xue, Y.; Yang, F.; Wu, L.; Xia, D.; Liu, Y. CeO2 Nanoparticles to Promote Wound Healing: A Systematic Review. Adv. Healthc. Mater. 2024, 13, e2302858. [Google Scholar] [CrossRef] [PubMed]
- Nunes, A.R.; Vieira, Í.G.P.; Queiroz, D.B.; Leal, A.L.A.B.; Maia Morais, S.; Muniz, D.F.; Calixto-Junior, J.T.; Coutinho, H.D.M. Use of Flavonoids and Cinnamates, the Main Photoprotectors with Natural Origin. Adv. Pharmacol. Sci. 2018, 2018, 5341487. [Google Scholar] [CrossRef] [PubMed]
- Souto, E.B.; Jäger, E.; Jäger, A.; Štěpánek, P.; Cano, A.; Viseras, C.; de Melo Barbosa, R.; Chorilli, M.; Zielińska, A.; Severino, P.; et al. Lipid Nanomaterials for Targeted Delivery of Dermocosmetic Ingredients: Advances in Photoprotection and Skin Anti-Aging. Nanomaterials 2022, 12, 377. [Google Scholar] [CrossRef] [PubMed]
- Laorenza, Y.; Chonhenchob, V.; Bumbudsanpharoke, N.; Jittanit, W.; Sae-tan, S.; Rachtanapun, C.; Chanput, W.P.; Charoensiddhi, S.; Srisa, A.; Promhuad, K.; et al. Polymeric Packaging Applications for Seafood Products: Packaging-Deterioration Relevance, Technology and Trends. Polymers 2022, 14, 3706. [Google Scholar] [CrossRef] [PubMed]
- Morganti, P. Use and Potential of Nanotechnology in Cosmetic Dermatology. Clin. Cosmet. Investig. Dermatol. 2010, 3, 5–13. [Google Scholar] [CrossRef]
- Liu, H.; Yang, D.; Yang, H.; Zhang, H.; Zhang, W.; Fang, Y.; Lin, Z.; Tian, L.; Lin, B.; Yan, J.; et al. Comparative Study of Respiratory Tract Immune Toxicity Induced by Three Sterilisation Nanoparticles: Silver, Zinc Oxide and Titanium Dioxide. J. Hazard. Mater. 2013, 248–249, 478–486. [Google Scholar] [CrossRef]
- Carrillo-Romero, J.; Mentxaka, G.; García-Salvador, A.; Katsumiti, A.; Carregal-Romero, S.; Goñi-de-Cerio, F. Assessing the Toxicity of Metal- and Carbon-Based Nanomaterials In Vitro: Impact on Respiratory, Intestinal, Skin, and Immune Cell Lines. Int. J. Mol. Sci. 2024, 25, 10910. [Google Scholar] [CrossRef]
- Lin, S.; Wang, X.; Ji, Z.; Chang, C.H.; Dong, Y.; Meng, H.; Liao, Y.-P.; Wang, M.; Song, T.-B.; Kohan, S.; et al. Aspect Ratio Plays a Role in the Hazard Potential of CeO2 Nanoparticles in Mouse Lung and Zebrafish Gastrointestinal Tract. ACS Nano 2014, 8, 4450–4464. [Google Scholar] [CrossRef]
- Sethi, P.; Jyoti, A.; Singh, R.; Hussain, E.; Sharma, D. Aluminium-Induced Electrophysiological, Biochemical and Cognitive Modifications in the Hippocampus of Aging Rats. NeuroToxicology 2008, 29, 1069–1079. [Google Scholar] [CrossRef]
- You, G.; Hou, J.; Xu, Y.; Miao, L.; Ao, Y.; Xing, B. Surface Properties and Environmental Transformations Controlling the Bioaccumulation and Toxicity of Cerium Oxide Nanoparticles: A Critical Review. Rev. Environ. Contam. Toxicol. 2021, 253, 155–206. [Google Scholar] [CrossRef]
- Ma, Y.; Li, P.; Zhao, L.; Liu, J.; Yu, J.; Huang, Y.; Zhu, Y.; Li, Z.; Zhao, R.; Hua, S.; et al. Size-Dependent Cytotoxicity and Reactive Oxygen Species of Cerium Oxide Nanoparticles in Human Retinal Pigment Epithelia Cells. Int. J. Nanomed. 2021, 16, 5333–5341. [Google Scholar] [CrossRef] [PubMed]
- Cheng, G.; Guo, W.; Han, L.; Chen, E.; Kong, L.; Wang, L.; Ai, W.; Song, N.; Li, H.; Chen, H. Cerium Oxide Nanoparticles Induce Cytotoxicity in Human Hepatoma SMMC-7721 Cells via Oxidative Stress and the Activation of MAPK Signaling Pathways. Toxicol. Vitr. 2013, 27, 1082–1088. [Google Scholar] [CrossRef] [PubMed]
- Tseng, M.T.; Fu, Q.; Lor, K.; Fernandez-Botran, G.R.; Deng, Z.-B.; Graham, U.; Butterfield, D.A.; Grulke, E.A.; Yokel, R.A. Persistent Hepatic Structural Alterations Following Nanoceria Vascular Infusion in the Rat. Toxicol. Pathol. 2014, 42, 984–996. [Google Scholar] [CrossRef] [PubMed]
- Miyata, Y.; Matsuo, T.; Mitsunari, K.; Asai, A.; Ohba, K.; Sakai, H. A Review of Oxidative Stress and Urinary Dysfunction Caused by Bladder Outlet Obstruction and Treatments Using Antioxidants. Antioxidants 2019, 8, 132. [Google Scholar] [CrossRef] [PubMed]
- Rongjin, H.; Feng, C.; Jun, K.; Shirong, L. Oxidative Stress-Induced Protein of SESTRIN2 in Cardioprotection Effect. Dis. Markers 2022, 2022, 7439878. [Google Scholar] [CrossRef]
- Kowalczyk, A.; Kupczyński, R.; Gałęska, E.; Araujo, J.P.; Czerniawska-Piątkowska, E. Clinical Application of Bioextracts in Supporting the Reproductive System of Animals and Humans: Potential and Limitations. Evid. Based Complement. Altern. Med. 2022, 2022, 4766409. [Google Scholar] [CrossRef]
- Yadav, N. Cerium Oxide Nanostructures: Properties, Biomedical Applications and Surface Coatings. 3 Biotech 2022, 12, 121. [Google Scholar] [CrossRef]
- Schulze-Osthoff, K.; Ferrari, D.; Riehemann, K.; Wesselborg, S. Regulation of NF-κB Activation by MAP Kinase Cascades. Immunobiology 1997, 198, 35–49. [Google Scholar] [CrossRef]
- Amin, K.A.; Hassan, M.S.; Awad, E.-S.T.; Hashem, K.S. The Protective Effects of Cerium Oxide Nanoparticles against Hepatic Oxidative Damage Induced by Monocrotaline. Int. J. Nanomed. 2011, 6, 143–149. [Google Scholar] [CrossRef]
- Hashem, R.M.; Rashd, L.A.; Hashem, K.S.; Soliman, H.M. Cerium Oxide Nanoparticles Alleviate Oxidative Stress and Decreases Nrf-2/HO-1 in D-GALN/LPS Induced Hepatotoxicity. Biomed. Pharmacother. 2015, 73, 80–86. [Google Scholar] [CrossRef]
- Johnson, G.L.; Lapadat, R. Mitogen-Activated Protein Kinase Pathways Mediated by ERK, JNK, and P38 Protein Kinases. Science 2002, 298, 1911–1912. [Google Scholar] [CrossRef] [PubMed]
- Zhao, Z.; Luan, P.; Huang, S.; Xiao, S.; Zhao, J.; Zhang, B.; Gu, B.; Pi, R.; Liu, J. Edaravone Protects HT22 Neurons from H2O2-induced Apoptosis by Inhibiting the MAPK Signaling Pathway. CNS Neurosci. Ther. 2012, 19, 163–169. [Google Scholar] [CrossRef] [PubMed]
- Khallaghi, B.; Safarian, F.; Nasoohi, S.; Ahmadiani, A.; Dargahi, L. Metformin-Induced Protection against Oxidative Stress Is Associated with AKT/mTOR Restoration in PC12 Cells. Life Sci. 2016, 148, 286–292. [Google Scholar] [CrossRef] [PubMed]
- Caputo, F.; De Nicola, M.; Sienkiewicz, A.; Giovanetti, A.; Bejarano, I.; Licoccia, S.; Traversa, E.; Ghibelli, L. Cerium Oxide Nanoparticles, Combining Antioxidant and UV Shielding Properties, Prevent UV-Induced Cell Damage and Mutagenesis. Nanoscale 2015, 7, 15643–15656. [Google Scholar] [CrossRef] [PubMed]
- Zholobak, N.M.; Ivanov, V.K.; Shcherbakov, A.B.; Shaporev, A.S.; Polezhaeva, O.S.; Baranchikov, A.Y.; Spivak, N.Y.; Tretyakov, Y.D. UV-Shielding Property, Photocatalytic Activity and Photocytotoxicity of Ceria Colloid Solutions. J. Photochem. Photobiol. B Biol. 2011, 102, 32–38. [Google Scholar] [CrossRef]
- Sims, C.M.; Maier, R.A.; Johnston-Peck, A.C.; Gorham, J.M.; Hackley, V.A.; Nelson, B.C. Approaches for the Quantitative Analysis of Oxidation State in Cerium Oxide Nanomaterials. Nanotechnology 2019, 30, 085703. [Google Scholar] [CrossRef]
- Morgan, L.M.; Loche, D.; Corrias, A.; Hayama, S.; Mountjoy, G. Using Ex Situ and In Situ HERFD-XANES to Reveal the Superior Oxidation and Reduction Cycling of Ceria Nanocubes Dispersed in Silica Aerogel. J. Phys. Chem. C 2023, 127, 19554–19562. [Google Scholar] [CrossRef]
- Di, Z.-C.; Ding, J.; Peng, X.-J.; Li, Y.-H.; Luan, Z.-K.; Liang, J. Chromium Adsorption by Aligned Carbon Nanotubes Supported Ceria Nanoparticles. Chemosphere 2006, 62, 861–865. [Google Scholar] [CrossRef]
- Sardesai, N.P.; Andreescu, D.; Andreescu, S. Electroanalytical Evaluation of Antioxidant Activity of Cerium Oxide Nanoparticles by Nanoparticle Collisions at Microelectrodes. J. Am. Chem. Soc. 2013, 135, 16770–16773. [Google Scholar] [CrossRef]
- Preda, G.; Migani, A.; Neyman, K.M.; Bromley, S.T.; Illas, F.; Pacchioni, G. Formation of Superoxide Anions on Ceria Nanoparticles by Interaction of Molecular Oxygen with Ce3+ Sites. J. Phys. Chem. C 2011, 115, 5817–5822. [Google Scholar] [CrossRef]
- Hayat, A.; Bulbul, G.; Andreescu, S. Probing Phosphatase Activity Using Redox Active Nanoparticles: A Novel Colorimetric Approach for the Detection of Enzyme Activity. Biosens. Bioelectron. 2014, 56, 334–339. [Google Scholar] [CrossRef] [PubMed]
- Özel, R.E.; Hayat, A.; Wallace, K.N.; Andreescu, S. Effect of Cerium Oxide Nanoparticles on Intestinal Serotonin in Zebrafish. RSC Adv. 2013, 3, 15298. [Google Scholar] [CrossRef] [PubMed]
- Özel, R.E.; Wallace, K.N.; Andreescu, S. Chitosan Coated Carbon Fiber Microelectrode for Selective in Vivo Detection of Neurotransmitters in Live Zebrafish Embryos. Anal. Chim. Acta 2011, 695, 89–95. [Google Scholar] [CrossRef] [PubMed]
- Gunawan, C.; Lim, M.; Marquis, C.P.; Amal, R. Nanoparticle–Protein Corona Complexes Govern the Biological Fates and Functions of Nanoparticles. J. Mater. Chem. B 2014, 2, 2060–2083. [Google Scholar] [CrossRef] [PubMed]
- Patil, S.; Sandberg, A.; Heckert, E.; Self, W.; Seal, S. Protein Adsorption and Cellular Uptake of Cerium Oxide Nanoparticles as a Function of Zeta Potential. Biomaterials 2007, 28, 4600–4607. [Google Scholar] [CrossRef]
- Casals, E.; Zeng, M.; Parra-Robert, M.; Fernández-Varo, G.; Morales-Ruiz, M.; Jiménez, W.; Puntes, V.; Casals, G. Cerium Oxide Nanoparticles: Advances in Biodistribution, Toxicity, and Preclinical Exploration. Small 2020, 16, 1907322. [Google Scholar] [CrossRef]
- Yokel, R.A.; Tseng, M.T.; Dan, M.; Unrine, J.M.; Graham, U.M.; Wu, P.; Grulke, E.A. Biodistribution and Biopersistence of Ceria Engineered Nanomaterials: Size Dependence. Nanomed. Nanotechnol. Biol. Med. 2013, 9, 398–407. [Google Scholar] [CrossRef]
- Hirst, S.M.; Karakoti, A.; Singh, S.; Self, W.; Tyler, R.; Seal, S.; Reilly, C.M. Bio-Distribution and in Vivo Antioxidant Effects of Cerium Oxide Nanoparticles in Mice. Environ. Toxicol. 2013, 28, 107–118. [Google Scholar] [CrossRef]
- Konduru, N.V.; Murdaugh, K.M.; Sotiriou, G.A.; Donaghey, T.C.; Demokritou, P.; Brain, J.D.; Molina, R.M. Bioavailability, Distribution and Clearance of Tracheally-Instilled and Gavaged Uncoated or Silica-Coated Zinc Oxide Nanoparticles. Part Fibre Toxicol. 2014, 11, 44. [Google Scholar] [CrossRef]
- Heckman, K.L.; DeCoteau, W.; Estevez, A.; Reed, K.J.; Costanzo, W.; Sanford, D.; Leiter, J.C.; Clauss, J.; Knapp, K.; Gomez, C.; et al. Custom Cerium Oxide Nanoparticles Protect against a Free Radical Mediated Autoimmune Degenerative Disease in the Brain. ACS Nano 2013, 7, 10582–10596. [Google Scholar] [CrossRef]
- Muhammad, F.; Wang, A.; Qi, W.; Zhang, S.; Zhu, G. Intracellular Antioxidants Dissolve Man-Made Antioxidant Nanoparticles: Using Redox Vulnerability of Nanoceria to Develop a Responsive Drug Delivery System. ACS Appl. Mater. Interfaces 2014, 6, 19424–19433. [Google Scholar] [CrossRef] [PubMed]








| Antibody | Company | Item Number | Attributes | Dilution Ratio |
|---|---|---|---|---|
| bcl-2 | Santa Cruz Biotechnology | sc-7382 | Mouse | 1:500 |
| Bax | Santa Cruz Biotechnology | sc-23959 | Mouse | 1:500 |
| catalase | Santa Cruz Biotechnology | sc-271803 | Mouse | 1:1000 |
| p-p38 | Cell Signaling | 4511 | Rabbit | 1:1000 |
| p38 | Cell Signaling | 9212 | Rabbit | 1:1000 |
| β-actin | Cell Signaling | Sc-47778 | Mouse | 1:1000 |
Disclaimer/Publisher’s Note: The statements, opinions and data contained in all publications are solely those of the individual author(s) and contributor(s) and not of MDPI and/or the editor(s). MDPI and/or the editor(s) disclaim responsibility for any injury to people or property resulting from any ideas, methods, instructions or products referred to in the content. |
© 2024 by the authors. Licensee MDPI, Basel, Switzerland. This article is an open access article distributed under the terms and conditions of the Creative Commons Attribution (CC BY) license (https://creativecommons.org/licenses/by/4.0/).
Share and Cite
Dong, D.-L.; Jin, G.-Z. Exploring the Antioxidant Mechanisms of Nanoceria in Protecting HT22 Cells from Oxidative Stress. Int. J. Mol. Sci. 2024, 25, 13281. https://doi.org/10.3390/ijms252413281
Dong D-L, Jin G-Z. Exploring the Antioxidant Mechanisms of Nanoceria in Protecting HT22 Cells from Oxidative Stress. International Journal of Molecular Sciences. 2024; 25(24):13281. https://doi.org/10.3390/ijms252413281
Chicago/Turabian StyleDong, Da-Long, and Guang-Zhen Jin. 2024. "Exploring the Antioxidant Mechanisms of Nanoceria in Protecting HT22 Cells from Oxidative Stress" International Journal of Molecular Sciences 25, no. 24: 13281. https://doi.org/10.3390/ijms252413281
APA StyleDong, D.-L., & Jin, G.-Z. (2024). Exploring the Antioxidant Mechanisms of Nanoceria in Protecting HT22 Cells from Oxidative Stress. International Journal of Molecular Sciences, 25(24), 13281. https://doi.org/10.3390/ijms252413281

