Peroxisome Proliferator-Activated Receptor Alpha Stimulation Preserves Renal Tight Junction Components in a Rat Model of Early-Stage Diabetic Nephropathy
Abstract
1. Introduction
2. Results
2.1. PPAR-α Agonist Decreases Hyperglycemia but Does Not Prevent Body Weight Loss in Type 2 Diabetic Rats
2.2. PPAR-α Agonist Treatment Improves Diabetes-Induced Renal Dysfunction and Nephrin Expression
2.3. Diabetes Induces a Decrease in PPAR-α Activity and Treatment with a PPAR-α Agonist Induces Activation of This Receptor in the Kidney of Type 2 Diabetic Rats
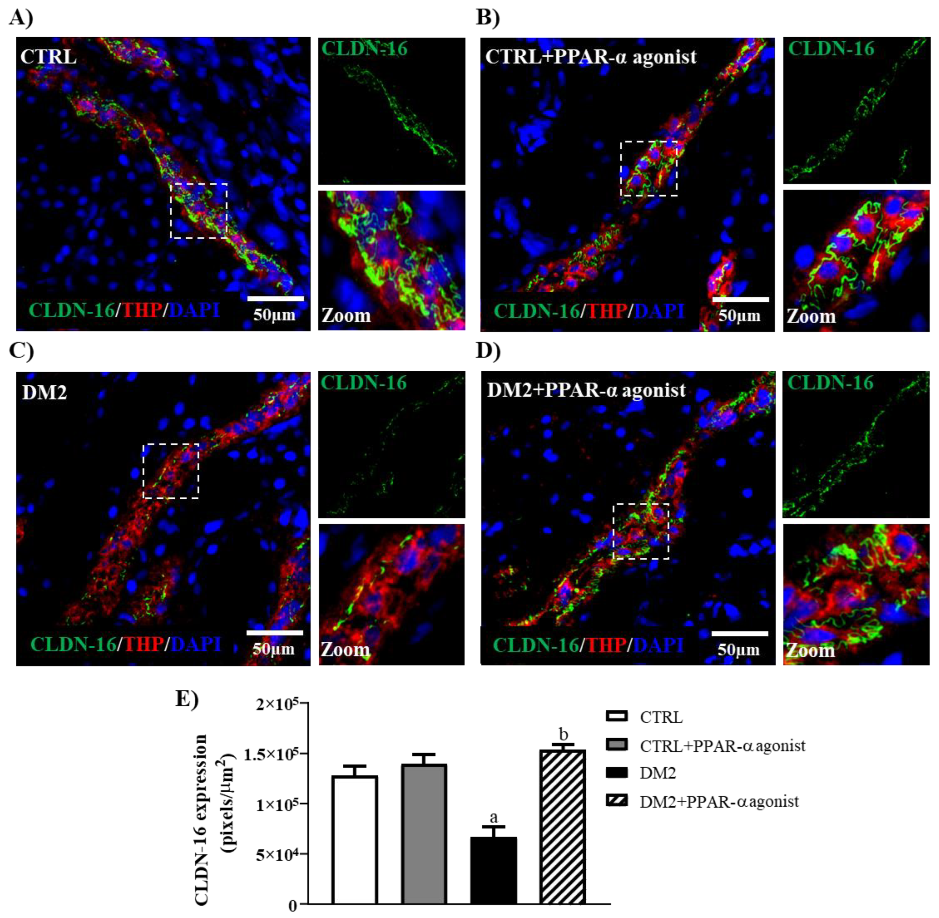
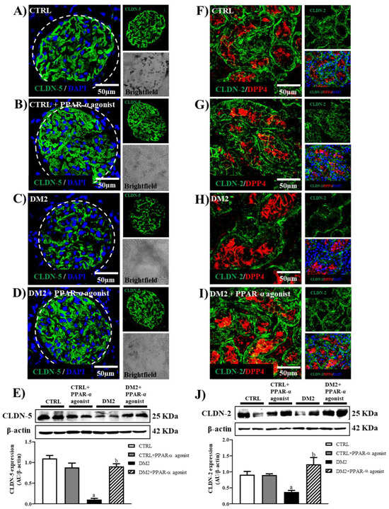
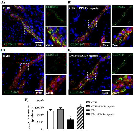
2.4. PPAR-α Agonist Treatment Improves Claudin-2, Claudin-5, and Claudin-16 Expressions in Proximal Tubules, Glomeruli, and Thick Ascending Limb of the Loop of Henle, Respectively
2.5. Diabetes-Induced Oxidative Stress and Activity of MMP-2 and MMP-9 in the Kidney Were Improved by PPAR-α Agonist Treatment
3. Discussion
4. Materials and Methods
4.1. Reagents
4.2. Experimental Design
- X = represents total number of experimental subjects required for the study;
- A = 100-% of incidence 1 (e.g., death following streptozotocin administration);
- B = 100-% of incidence 2, and so on.
4.3. Physiological and Renal Function Parameters
4.4. Isolation of Glomeruli
4.5. Isolation of Proximal Tubules
4.6. Immunofluorescence
4.7. Western Blot Analysis
4.8. Palmitoyl CoA Oxidase Assay
4.9. Measurement of Antioxidant Capacity
4.10. Measurement of Malondialdehyde (MDA)
4.11. Gelatin Zymography
4.12. Statistical Analysis
5. Conclusions
Supplementary Materials
Author Contributions
Funding
Institutional Review Board Statement
Informed Consent Statement
Data Availability Statement
Acknowledgments
Conflicts of Interest
References
- Zheng, Y.; Ley, S.H.; Hu, F.B. Global aetiology and epidemiology of type 2 diabetes mellitus and its complications. Nat. Rev. Endocrinol. 2018, 14, 88–98. [Google Scholar] [CrossRef] [PubMed]
- Selby, N.M.; Taal, M.W. An updated overview of diabetic nephropathy: Diagnosis, prognosis, treatment goals and latest guidelines. Diabetes Obes. Metab. 2020, 22 (Suppl. 1), 3–15. [Google Scholar] [CrossRef] [PubMed]
- Dabla, P.K. Renal function in diabetic nephropathy. World J. Diabetes 2010, 1, 48–56. [Google Scholar] [CrossRef]
- Vallon, V.; Komers, R. Pathophysiology of the diabetic kidney. Compr. Physiol. 2011, 1, 1175–1232. [Google Scholar] [CrossRef] [PubMed]
- Ozcelik, F.; Kactas, S.; Pence, H.H.; Kurcenli, S.; Sertoglu, E.; Toy, B.E.; Kutukcu, A.; Demirtunc, R.; Kayatas, K. Fractional excretion of magnesium as an early indicator of renal tubular damage in normotensive diabetic nephropathy. Turk. J. Biochem. 2020, 45, 543–551. [Google Scholar] [CrossRef]
- Rosas-Martínez, L.; Rodríguez-Muñoz, R.; Namorado-Tonix, M.d.C.; Missirlis, F.; del Valle-Mondragón, L.; Sánchez-Mendoza, A.; Reyes-Sánchez, J.L.; Cervantes-Pérez, L.G. Hyperglycemic levels in early stage of diabetic nephropathy affect differentially renal expression of claudins-2 and -5 by oxidative stress. Life Sci. 2021, 268, 119003. [Google Scholar] [CrossRef]
- Jo, C.H.; Kim, S.; Kim, G.H. Claudins in kidney health and disease. Kidney Res. Clin. Pract. 2022, 41, 275–287. [Google Scholar] [CrossRef]
- Gunzel, D.; Yu, A.S. Claudins and the modulation of tight junction permeability. Physiol. Rev. 2013, 93, 525–569. [Google Scholar] [CrossRef]
- Chung, S.; Park, C.W. Role of Peroxisome Proliferator-Activated Receptor α in Diabetic Nephropathy. Diabetes Metab. J. 2011, 35, 327–336. [Google Scholar] [CrossRef]
- Guan, Y. Peroxisome proliferator-activated receptor family and its relationship to renal complications of the metabolic syndrome. J. Am. Soc. Nephrol. 2004, 15, 2801–2815. [Google Scholar] [CrossRef]
- Guan, Y.; Zhang, Y.; Davis, L.; Breyer, M.D. Expression of peroxisome proliferator-activated receptors in urinary tract of rabbits and humans. Am. J. Physiol. 1997, 273, F1013–F1022. [Google Scholar] [CrossRef] [PubMed]
- Kostapanos, M.S.; Florentin, M.; Elisaf, M.S. Fenofibrate and the kidney: An overview. Eur. J. Clin. Investig. 2013, 43, 522–531. [Google Scholar] [CrossRef] [PubMed]
- Sacks, F.M. After the Fenofibrate Intervention and Event Lowering in Diabetes (FIELD) study: Implications for fenofibrate. Am. J. Cardiol. 2008, 102, 34L–40L. [Google Scholar] [CrossRef] [PubMed]
- Ansquer, J.-C.; Foucher, C.; Rattier, S.; Taskinen, M.-R.; Steiner, G. Fenofibrate reduces progression to microalbuminuria over 3 years in a placebo-controlled study in type 2 diabetes: Results from the Diabetes Atherosclerosis Intervention Study (DAIS). Am. J. Kidney Dis. 2005, 45, 485–493. [Google Scholar] [CrossRef]
- Sun, X.; Liu, J.; Wang, G. Fenofibrate decreased microalbuminuria in the type 2 diabetes patients with hypertriglyceridemia. Lipids Health Dis. 2020, 19, 103. [Google Scholar] [CrossRef]
- Reidy, K.; Kang, H.M.; Hostetter, T.; Susztak, K. Molecular mechanisms of diabetic kidney disease. J. Clin. Investig. 2014, 124, 2333–2340. [Google Scholar] [CrossRef]
- Balakumar, P.; Arora, M.K.; Singh, M. Emerging role of PPAR ligands in the management of diabetic nephropathy. Pharmacol. Res. 2009, 60, 170–173. [Google Scholar] [CrossRef]
- Balakumar, P.; Kadian, S.; Mahadevan, N. Are PPAR α agonists a rational therapeutic strategy for preventing abnormalities of the diabetic kidney? Pharmacol. Res. 2012, 65, 430–436. [Google Scholar] [CrossRef] [PubMed]
- Molina-Jijón, E.; Rodríguez-Muñoz, R.; Namorado, M.d.C.; Pedraza-Chaverri, J.; Reyes, J.L. Oxidative stress induces claudin-2 nitration in experimental type 1 diabetic nephropathy. Free Radic. Biol. Med. 2014, 72, 162–175. [Google Scholar] [CrossRef]
- Gao, J.; Gu, Z. The Role of Peroxisome Proliferator-Activated Receptors in Kidney Diseases. Front. Pharmacol. 2022, 13, 832732. [Google Scholar] [CrossRef]
- Hu, Y.; Chen, Y.; Ding, L.; He, X.; Takahashi, Y.; Gao, Y.; Shen, W.; Cheng, R.; Chen, Q.; Qi, X.; et al. Pathogenic role of diabetes-induced PPAR-α down-regulation in microvascular dysfunction. Proc. Natl. Acad. Sci. USA 2013, 110, 15401–15406. [Google Scholar] [CrossRef] [PubMed]
- Park, C.W.; Kim, H.W.; Ko, S.H.; Chung, H.W.; Lim, S.W.; Yang, C.W.; Chang, Y.S.; Sugawara, A.; Guan, Y.; Breyer, M.D. Accelerated diabetic nephropathy in mice lacking the peroxisome proliferator-activated receptor α. Diabetes 2006, 55, 885–893. [Google Scholar] [CrossRef]
- Herman-Edelstein, M.; Scherzer, P.; Tobar, A.; Levi, M.; Gafter, U. Altered renal lipid metabolism and renal lipid accumulation in human diabetic nephropathy. J. Lipid Res. 2014, 55, 561–572. [Google Scholar] [CrossRef]
- Su, W.; Cao, R.; He, Y.C.; Guan, Y.F.; Ruan, X.Z. Crosstalk of Hyperglycemia and Dyslipidemia in Diabetic Kidney Disease. Kidney Dis. 2017, 3, 171–180. [Google Scholar] [CrossRef]
- Xie, W.; Nie, Y.; Du, L.; Zhang, Y.; Cai, G. Preventive effects of fenofibrate on insulin resistance, hyperglycaemia, visceral fat accumulation in NIH mice induced by small-dose streptozotocin and lard. Pharmacol. Res. 2007, 55, 392–399. [Google Scholar] [CrossRef] [PubMed]
- Park, C.; Zhang, Y.; Zhang, X.; Wu, J.; Chen, L.; Cha, D.; Su, D.; Hwang, M.-T.; Fan, X.; Davis, L.; et al. PPARα agonist fenofibrate improves diabetic nephropathy in db/db mice. Kidney Int. 2006, 69, 1511–1517. [Google Scholar] [CrossRef]
- Yagai, T.; Yan, T.; Luo, Y.; Takahashi, S.; Aibara, D.; Kim, D.; Brocker, C.N.; Levi, M.; Motohashi, H.; Gonzalez, F.J. Feedback repression of PPARα signaling by Let-7 microRNA. Cell Rep. 2021, 36, 109506. [Google Scholar] [CrossRef] [PubMed]
- Collares-Buzato, C.B.; Carvalho, C.P. Is type 2 diabetes mellitus another intercellular junction-related disorder? Exp. Biol. Med. 2022, 247, 743–755. [Google Scholar] [CrossRef]
- Yu, A.S. Claudins and the kidney. J. Am. Soc. Nephrol. 2015, 26, 11–19. [Google Scholar] [CrossRef]
- Lee, D.B.; Huang, E.; Ward, H.J. Tight junction biology and kidney dysfunction. Am. J. Physiol. Renal Physiol. 2006, 290, F20–F34. [Google Scholar] [CrossRef]
- Simon, D.B.; Lu, Y.; Choate, K.A.; Velazquez, H.; Al-Sabban, E.; Praga, M.; Casari, G.; Bettinelli, A.; Colussi, G.; Rodriguez-Soriano, J.; et al. Paracellin-1, a renal tight junction protein required for paracellular Mg2+ resorption. Science 1999, 285, 103–106. [Google Scholar] [CrossRef] [PubMed]
- Perdomo-Ramirez, A.; Aguirre, M.; Davitaia, T.; Ariceta, G.; Ramos-Trujillo, E.; Claverie-Martin, F. Characterization of two novel mutations in the claudin-16 and claudin-19 genes that cause familial hypomagnesemia with hypercalciuria and nephrocalcinosis. Gene 2019, 689, 227–234. [Google Scholar] [CrossRef] [PubMed]
- Curry, J.N.; Saurette, M.; Askari, M.; Pei, L.; Filla, M.B.; Beggs, M.R.; Rowe, P.S.; Fields, T.; Sommer, A.J.; Tanikawa, C.; et al. Claudin-2 deficiency associates with hypercalciuria in mice and human kidney stone disease. J. Clin. Investig. 2020, 130, 1948–1960. [Google Scholar] [CrossRef] [PubMed]
- Prot-Bertoye, C.; Lievre, L.; Houillier, P. The importance of kidney calcium handling in the homeostasis of extracellular fluid calcium. Pflügers Arch. 2022, 474, 885–900. [Google Scholar] [CrossRef]
- Yang, Q.; Nagano, T.; Shah, Y.; Cheung, C.; Ito, S.; Gonzalez, F.J. The PPAR α-humanized mouse: A model to investigate species differences in liver toxicity mediated by PPAR α. Toxicol. Sci. 2008, 101, 132–139. [Google Scholar] [CrossRef]
- Rojo-Amigo, A. Calculo del tamaño muestral en procedimientos de experimentación con animales. Valoración de incidencias. Anim. Lab. 2014, 62, 31–33. [Google Scholar]
- Oidor-Chan, V.H.; Hong, E.; Pérez-Severiano, F.; Montes, S.; Torres-Narváez, J.C.; del Valle-Mondragón, L.; Pastelín-Hernández, G.; Sánchez-Mendoza, A. Fenofibrate plus Metformin Produces Cardioprotection in a Type 2 Diabetes and Acute Myocardial Infarction Model. PPAR Res. 2016, 2016, 8237264. [Google Scholar] [CrossRef]
- Cervantes-Pérez, L.G.; Ibarra-Lara, M.d.l.L.; Escalante, B.; Del Valle-Mondragón, L.; Vargas-Robles, H.; Pérez-Severiano, F.; Pastelín, G.; Sánchez-Mendoza, M.A. Endothelial nitric oxide synthase impairment is restored by clofibrate treatment in an animal model of hypertension. Eur. J. Pharmacol. 2012, 685, 108–115. [Google Scholar] [CrossRef]
- Arreolamendoza, L.; Reyes, J.L.; Melendez, E.; Martín, D.; Namorado, M.C.; Sanchez, E.; Delrazo, L. A-tocopherol protects against the renal damage caused by potassium dichromate. Toxicology 2006, 218, 237–246. [Google Scholar] [CrossRef]
- Santos-Díaz, A.I.; Solís-López, J.; Díaz-Torres, E.; Guadarrama-Olmos, J.C.; Osorio, B.; Kroll, T.; Webb, S.M.; Hiriart, M.; Jiménez-Estrada, I.; Missirlis, F. Metal ion content of internal organs in the calorically restricted Wistar rat. J. Trace Elem. Med. Biol. 2023, 78, 127182. [Google Scholar] [CrossRef]
- Bautista-García, P.; Reyes, J.L.; Martín, D.; Namorado, M.C.; Chavez-Munguía, B.; Soria-Castro, E.; Huber, O.; González-Mariscal, L. Zona occludens-2 protects against podocyte dysfunction induced by ADR in mice. Am. J. Physiol. Renal Physiol. 2013, 304, F77–F87. [Google Scholar] [CrossRef] [PubMed]
- Reyes, J.L.; Lamas, M.; Martin, D.; Namorado, M.D.C.; Islas, S.; Luna, J.; Tauc, M.; González-Mariscal, L. The renal segmental distribution of claudins changes with development. Kidney Int. 2002, 62, 476–487. [Google Scholar] [CrossRef] [PubMed]
- Ibarra-Lara, L.; Hong, E.; Soria-Castro, E.; Torres-Narváez, J.C.; Pérez-Severiano, F.; del Valle-Mondragón, L.; Cervantes-Pérez, L.G.; Ramírez-Ortega, M.; Pastelín-Hernández, G.S.; Sánchez-Mendoza, A. Clofibrate PPARα activation reduces oxidative stress and improves ultrastructure and ventricular hemodynamics in no-flow myocardial ischemia. J. Cardiovasc. Pharmacol. 2012, 60, 323–334. [Google Scholar] [CrossRef] [PubMed]
- Claeson, K.; Aberg, F.; Karlberg, B. Free malondialdehyde determination in rat brain tissue by capillary zone electrophoresis: Evaluation of two protein removal procedures. J. Chromatogr. B Biomed. Sci. Appl. 2000, 740, 87–92. [Google Scholar] [CrossRef]
- Hernández-Aquino, E.; Zarco, N.; Casas-Grajales, S.; Ramos-Tovar, E.; E Flores-Beltrán, R.; Arauz, J.; Shibayama, M.; Favari, L.; Tsutsumi, V.; Segovia, J.; et al. Naringenin prevents experimental liver fibrosis by blocking TGFbeta-Smad3 and JNK-Smad3 pathways. World J. Gastroenterol. 2017, 23, 4354–4368. [Google Scholar] [CrossRef]







| CTRL | CTRL + PPAR-α Agonist | DM2 | DM2 + PPAR-α Agonist | |
|---|---|---|---|---|
| Proteinuria (mg/24 h/100 g BW) | 14.4 ± 0.5 | 11.0 ± 0.6 | 33.0 ± 2.5 a | 22.0 ± 1.2 a,b |
| CCr (mL/min/100 gBW) | 0.28 ± 0.02 | 0.28 ± 0.02 | 0.49 ± 0.04 a | 0.37 ± 0.03 b |
| FENa (%) | 0.24 ± 0.03 | 0.36 ± 0.04 | 0.51 ± 0.07 a | 0.26 ± 0.06 b |
| FEK (%) | 12.49 ± 2.07 | 15.62 ± 2.77 | 27.23 ± 3.87 a | 7.91 ± 1.29 b |
| FEMg (%) | 9.11 ± 1.36 | 8.49 ± 0.08 | 16.90 ± 3.32 a | 6.31 ± 0.37 b |
| FECa (%) | 0.22 ± 0.04 | 0.24 ± 1.12 | 1.53 ± 0.45 a | 0.17 ± 0.03 b |
Disclaimer/Publisher’s Note: The statements, opinions and data contained in all publications are solely those of the individual author(s) and contributor(s) and not of MDPI and/or the editor(s). MDPI and/or the editor(s) disclaim responsibility for any injury to people or property resulting from any ideas, methods, instructions or products referred to in the content. |
© 2024 by the authors. Licensee MDPI, Basel, Switzerland. This article is an open access article distributed under the terms and conditions of the Creative Commons Attribution (CC BY) license (https://creativecommons.org/licenses/by/4.0/).
Share and Cite
Rosas-Martínez, L.; Rodríguez-Muñoz, R.; Namorado-Tonix, M.d.C.; Missirlis, F.; del Valle-Mondragón, L.; Sánchez-Mendoza, A.; Reyes-Sánchez, J.L.; Cervantes-Pérez, L.G. Peroxisome Proliferator-Activated Receptor Alpha Stimulation Preserves Renal Tight Junction Components in a Rat Model of Early-Stage Diabetic Nephropathy. Int. J. Mol. Sci. 2024, 25, 13152. https://doi.org/10.3390/ijms252313152
Rosas-Martínez L, Rodríguez-Muñoz R, Namorado-Tonix MdC, Missirlis F, del Valle-Mondragón L, Sánchez-Mendoza A, Reyes-Sánchez JL, Cervantes-Pérez LG. Peroxisome Proliferator-Activated Receptor Alpha Stimulation Preserves Renal Tight Junction Components in a Rat Model of Early-Stage Diabetic Nephropathy. International Journal of Molecular Sciences. 2024; 25(23):13152. https://doi.org/10.3390/ijms252313152
Chicago/Turabian StyleRosas-Martínez, Lorena, Rafael Rodríguez-Muñoz, María del Carmen Namorado-Tonix, Fanis Missirlis, Leonardo del Valle-Mondragón, Alicia Sánchez-Mendoza, José L. Reyes-Sánchez, and Luz Graciela Cervantes-Pérez. 2024. "Peroxisome Proliferator-Activated Receptor Alpha Stimulation Preserves Renal Tight Junction Components in a Rat Model of Early-Stage Diabetic Nephropathy" International Journal of Molecular Sciences 25, no. 23: 13152. https://doi.org/10.3390/ijms252313152
APA StyleRosas-Martínez, L., Rodríguez-Muñoz, R., Namorado-Tonix, M. d. C., Missirlis, F., del Valle-Mondragón, L., Sánchez-Mendoza, A., Reyes-Sánchez, J. L., & Cervantes-Pérez, L. G. (2024). Peroxisome Proliferator-Activated Receptor Alpha Stimulation Preserves Renal Tight Junction Components in a Rat Model of Early-Stage Diabetic Nephropathy. International Journal of Molecular Sciences, 25(23), 13152. https://doi.org/10.3390/ijms252313152

