Mycobacteria Treatment Inhibits Bladder Cancer Cell Migration, Invasion, and Anchorage-Independent Growth
Abstract
1. Introduction
2. Results
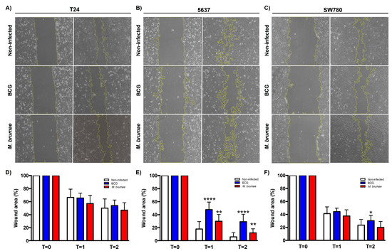
2.1. BCG and M. brumae Infections Decrease Collective Migration Capability in Intermediate-Grade BC Cells
2.2. Mycobacteria Infection Decreases the Single Cell Migration Capability of BC Cells
2.3. M. brumae Treatment Alone Decreases Anchorage-Independent Growth in BC Cell Lines
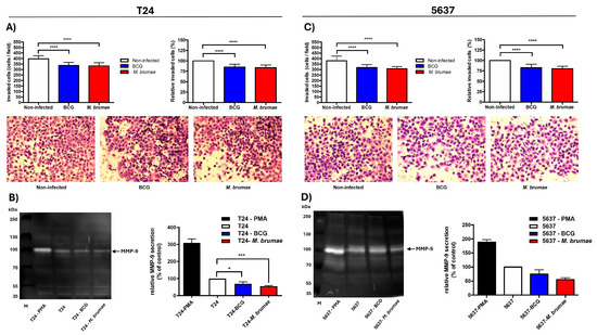
2.4. M. brumae and BCG Treatments Decrease Cell Invasion by Inhibiting Active MMP-9 Secretion
3. Discussion
4. Materials and Methods
4.1. Bacterial Strains and Infection Procedure
4.2. Cell Culture Conditions
4.3. Collective Cell Migration Through Wound-Healing Assay
4.4. Single Cell Migration and Invasion Through Transwells Assays
4.5. Anchorage Independent Growth by Soft Agar Colony Formation Assay
4.6. Secretion of Matrix Metalloproteinases (MMPs) by Zymography
4.7. Statistical Analyses
5. Conclusions
Supplementary Materials
Author Contributions
Funding
Institutional Review Board Statement
Informed Consent Statement
Data Availability Statement
Acknowledgments
Conflicts of Interest
References
- Wong, M.C.S.; Fung, F.D.H.; Leung, C.; Cheung, W.W.L.; Goggins, W.B.; Ng, C.F. The global epidemiology of bladder cancer: A joinpoint regression analysis of its incidence and mortality trends and projection. Sci. Rep. 2018, 8, 1129. [Google Scholar] [CrossRef]
- Inamura, K. Bladder Cancer: New Insights into Its Molecular Pathology. Cancers 2018, 10, 100. [Google Scholar] [CrossRef]
- Kamat, A.M.; Flaig, T.W.; Grossman, H.B.; Konety, B.; Lamm, D.; O’Donnell, M.A.; Uchio, E.; Efstathiou, J.A.; Taylor, J.A. Consensus statement on best practice management regarding the use of intravesical immunotherapy with BCG for bladder cancer. Nat. Rev. Urol. 2015, 12, 225–235. [Google Scholar] [CrossRef]
- Lamm, D.L. Preventing Progression and Improving Survival with BCG Maintenance. Eur. Urol. 2000, 37, 9–15. [Google Scholar] [CrossRef]
- Thiel, T.; Ryk, C.; Renström-Koskela, L.; Steineck, G.; Schumacher, M.C.; Wiklund, N.P.; de Verdier, P.J. Intravesical BCG treatment causes a long-lasting reduction of recurrence and progression in patients with high-risk non-muscle-invasive bladder cancer. World J. Urol. 2019, 37, 155–163. [Google Scholar] [CrossRef]
- Sarkar, D.; Gupta, N.K.; Pal, D.K. Monthly maintenance protocol Bacillus Calmette–Guerin as a viable alternative to Southwest Oncology Group maintenance protocol in nonmuscle-invasive bladder cancer: A prospective randomized study. Urol. Ann. 2020, 12, 116–121. [Google Scholar] [CrossRef]
- Redelman-Sidi, G.; Iyer, G.; Solit, D.B.; Glickman, M.S. Oncogenic Activation of Pak1-Dependent Pathway of Macropinocytosis Determines BCG Entry into Bladder Cancer Cells. Cancer Res. 2013, 73, 1156–1167. [Google Scholar] [CrossRef]
- Secanella-Fandos, S.; Luquin, M.; Julián, E. Connaught and Russian Strains Showed the Highest Direct Antitumor Effects of Different Bacillus Calmette-Guérin Substrains. J. Urol. 2013, 189, 711–718. [Google Scholar] [CrossRef]
- Noguera-Ortega, E.; Secanella-Fandos, S.; Eraña, H.; Gasión, J.; Rabanal, R.M.; Luquin, M.; Torrents, E.; Julián, E. Nonpathogenic Mycobacterium brumae Inhibits Bladder Cancer Growth In Vitro, Ex Vivo, and In Vivo. Eur. Urol. Focus 2016, 2, 67–76. [Google Scholar] [CrossRef]
- Noguera-Ortega, E.; Rabanal, R.M.; Gómez-Mora, E.; Cabrera, C.; Luquin, M.; Julián, E. Intravesical Mycobacterium brumae triggers both local and systemic immunotherapeutic responses against bladder cancer in mice. Sci. Rep. 2018, 8, 15102. [Google Scholar] [CrossRef]
- Alvarez-Arguedas, S.; Uranga, S.; Martín, M.; Elizalde, J.; Gomez, A.B.; Julián, E.; Nardelli-Haefliger, D.; Martín, C.; Aguilo, N. Therapeutic efficacy of the live-attenuated Mycobacterium tuberculosis vaccine, MTBVAC, in a preclinical model of bladder cancer. Transl. Res. 2018, 197, 32–42. [Google Scholar] [CrossRef]
- Morales, A.; Cohen, Z. Mycobacterium phlei cell wall-nucleic acid complex in the treatment of nonmuscle invasive bladder cancer unresponsive to bacillus Calmette-Guerin. Expert Opin. Biol. Ther. 2016, 16, 273–283. [Google Scholar] [CrossRef]
- Redelman-Sidi, G.; Glickman, M.S.; Bochner, B.H. The mechanism of action of BCG therapy for bladder cancer—A current perspective. Nat. Rev. Urol. 2014, 11, 153–162. [Google Scholar] [CrossRef]
- Wu, Y.; Enting, D.; Rudman, S.; Chowdhury, S. Immunotherapy for urothelial cancer: From BCG to checkpoint inhibitors and beyond. Expert Rev. Anticancer. Ther. 2015, 15, 509–523. [Google Scholar] [CrossRef]
- Han, J.; Gu, X.; Li, Y.; Wu, Q. Mechanisms of BCG in the treatment of bladder cancer-current understanding and the prospect. Biomed. Pharmacother. 2020, 129, 110393. [Google Scholar] [CrossRef]
- Steinberg, R.L.; Thomas, L.J.; O’donnell, M.A. Bacillus Calmette-Guérin (BCG) Treatment Failures in Non-Muscle Invasive Bladder Cancer: What Truly Constitutes Unresponsive Disease. Bladder Cancer 2015, 1, 105–116. [Google Scholar] [CrossRef]
- Ge, P.; Wang, L.; Lu, M.; Mao, L.; Li, W.; Wen, R.; Lin, J.; Wang, J.; Chen, J. Oncological Outcome of Primary and Secondary Muscle-Invasive Bladder Cancer: A Systematic Review and Meta-analysis. Sci. Rep. 2018, 8, 7543. [Google Scholar] [CrossRef]
- Pettenati, C.; Ingersoll, M.A. Mechanisms of BCG immunotherapy and its outlook for bladder cancer. Nat. Rev. Urol. 2018, 15, 615–625. [Google Scholar] [CrossRef]
- Guallar-Garrido, S.; Julián, E. Bacillus Calmette-Guérin (BCG) Therapy for Bladder Cancer: An Update. ImmunoTargets Ther. 2020, 2020, 1–11. [Google Scholar] [CrossRef]
- Noguera-Ortega, E.; Blanco-Cabra, N.; Rabanal, R.M.; Sánchez-Chardi, A.; Roldán, M.; Guallar-Garrido, S.; Torrents, E.; Luquin, M.; Julián, E. Mycobacteria emulsified in olive oil-in-water trigger a robust immune response in bladder cancer treatment. Sci. Rep. 2016, 6, 27232. [Google Scholar] [CrossRef]
- Guallar-Garrido, S.; Campo-Pérez, V.; Sánchez-Chardi, A.; Luquin, M.; Julián, E. Each Mycobacterium Requires a Specific Culture Medium Composition for Triggering an Optimized Immunomodulatory and Antitumoral Effect. Microorganisms 2020, 8, 734. [Google Scholar] [CrossRef] [PubMed]
- Guallar-Garrido, S.; Campo-Pérez, V.; Pérez-Trujillo, M.; Cabrera, C.; Senserrich, J.; Sánchez-Chardi, A.; Rabanal, R.M.; Gómez-Mora, E.; Noguera-Ortega, E.; Luquin, M.; et al. Mycobacterial surface characters remodeled by growth conditions drive different tumor-infiltrating cells and systemic IFN-γ/IL-17 release in bladder cancer treatment. OncoImmunology 2022, 11, 2051845. [Google Scholar] [CrossRef] [PubMed]
- Senserrich, J.; Guallar-Garrido, S.; Gomez-Mora, E.; Urrea, V.; Clotet, B.; Julián, E.; Cabrera, C. Remodeling the bladder tumor immune microenvironment by mycobacterial species with changes in their cell envelope composition. Front. Immunol. 2022, 13, 993401. [Google Scholar] [CrossRef] [PubMed]
- Garden, R.J.; Liu, B.C.-S.; Redwood, S.M.; Weiss, R.E.; Droller, M.J. Bacillus Calmette-Guerin Abrogates in Vitro Invasion and Motility of Human Bladder Tumor Cells via Fibronectin Interaction. J. Urol. 1992, 148, 900–905. [Google Scholar] [CrossRef]
- O’Toole, C.M.; Povey, S.; Hepburn, P.; Franks, L.M. Identity of some human bladder cancer cell lines. Nature 1983, 301, 429–430. [Google Scholar] [CrossRef]
- Welch, D.R.; Hurst, D.R. Defining the Hallmarks of Metastasis. Cancer Res. 2019, 79, 3011–3027. [Google Scholar] [CrossRef]
- Stuelten, C.H.; Parent, C.A.; Montell, D.J. Cell motility in cancer invasion and metastasis: Insights from simple model organisms. Nat. Rev. Cancer 2018, 18, 296–312. [Google Scholar] [CrossRef]
- Kalluri, R.; Weinberg, R.A. The basics of epithelial-mesenchymal transition. J. Clin. Investig. 2009, 119, 1420–1428. [Google Scholar] [CrossRef]
- McConkey, D.J.; Choi, W.; Marquis, L.; Martin, F.; Williams, M.B.; Shah, J.; Svatek, R.; Das, A.; Adam, L.; Kamat, A.; et al. Role of epithelial-to-mesenchymal transition (EMT) in drug sensitivity and metastasis in bladder cancer. Cancer Metastasis Rev. 2009, 28, 335–344. [Google Scholar] [CrossRef]
- Lambert, A.W.; Pattabiraman, D.R.; Weinberg, R.A. Emerging Biological Principles of Metastasis. Cell 2017, 168, 670–691. [Google Scholar] [CrossRef]
- Cao, R.; Yuan, L.; Ma, B.; Wang, G.; Qiu, W.; Tian, Y. An EMT-related gene signature for the prognosis of human bladder cancer. J. Cell. Mol. Med. 2020, 24, 605–617. [Google Scholar] [CrossRef] [PubMed]
- Zhang, H.; Shan, G.; Song, J.; Tian, Y.; An, L.-Y.; Ban, Y.; Luo, G.-H. Extracellular matrix-related genes play an important role in the progression of NMIBC to MIBC: A bioinformatics analysis study. Biosci. Rep. 2020, 40, BSR20194192. [Google Scholar] [CrossRef] [PubMed]
- Black, P.C.; Dinney, C.P.N. Bladder cancer angiogenesis and metastasis—Translation from murine model to clinical trial. Cancer Metastasis Rev. 2007, 26, 623–634. [Google Scholar] [CrossRef] [PubMed]
- Hanahan, D.; Weinberg, R.A. Hallmarks of cancer: The next generation. Cell 2011, 144, 646–674. [Google Scholar] [CrossRef] [PubMed]
- Trepat, X.; Chen, Z.; Jacobson, K. Cell Migration. Compr. Physiol. 2012, 2, 2369–2392. [Google Scholar] [CrossRef]
- Erman, A.; Kamenšek, U.; Jerman, U.D.; Pavlin, M.; Čemažar, M.; Veranič, P.; Romih, R. How Cancer Cells Invade Bladder Epithelium and Form Tumors: The Mouse Bladder Tumor Model as a Model of Tumor Recurrence in Patients. Int. J. Mol. Sci. 2021, 22, 6328. [Google Scholar] [CrossRef]
- Kramer, N.; Walzl, A.; Unger, C.; Rosner, M.; Krupitza, G.; Hengstschläger, M.; Dolznig, H. In vitro cell migration and invasion assays. Mutat. Res. Mol. Mech. Mutagen. 2013, 752, 10–24. [Google Scholar] [CrossRef]
- Barriere, G.; Fici, P.; Gallerani, G.; Fabbri, F.; Rigaud, M. Epithelial Mesenchymal Transition: A double-edged sword. Clin. Transl. Med. 2015, 4, 14. [Google Scholar] [CrossRef]
- Zhou, X.; Zhu, H.; Luo, C.; Xiao, H.; Zou, X.; Zou, J.; Zhang, G. Targeting integrin α5β1 in urological tumors: Opportunities and challenges. Front. Oncol. 2023, 13, 1165073. [Google Scholar] [CrossRef]
- Bevers, R.F.M.; Kurth, K.-H.; Schamhart, D.H.J. Role of urothelial cells in BCG immunotherapy for superficial bladder cancer. Br. J. Cancer 2004, 91, 607–612. [Google Scholar] [CrossRef]
- Cruces, K.P.; Rodríguez, C.S.; Guédez, L.G.; Fernández, R.S. Efecto de la inmunoterapia con el bacilo de Calmette-Guérin sobre la capacidad migratoria e invasiva del cáncer escamoso de cabeza y cuello en un modelo in vitro 3D. Rev. Lab. Clin. 2015, 8, 3–7. [Google Scholar] [CrossRef]
- Sánchez-Rodríguez, C.; Cruces, K.P.; Ayora, J.R.; Martín-Sanz, E.; Sanz-Fernández, R. BCG immune activation reduces growth and angiogenesis in an in vitro model of head and neck squamous cell carcinoma. Vaccine 2017, 35, 6395–6403. [Google Scholar] [CrossRef] [PubMed]
- Theocharis, A.D.; Skandalis, S.S.; Gialeli, C.; Karamanos, N.K. Extracellular Matrix Structure. Adv. Drug Deliv. Rev. 2016, 97, 4–27. [Google Scholar] [CrossRef]
- Tsui, K.-H.; Wang, S.-W.; Chung, L.-C.; Feng, T.-H.; Lee, T.-Y.; Chang, P.-L.; Juang, H.-H. Mechanisms by Which Interleukin-6 Attenuates Cell Invasion and Tumorigenesis in Human Bladder Carcinoma Cells. BioMed Res. Int. 2013, 2013, 791212. [Google Scholar] [CrossRef]
- Secanella-Fandos, S.; Noguera-Ortega, E.; Olivares, F.; Luquin, M.; Julián, E. Killed but Metabolically Active Mycobacterium bovis bacillus Calmette-Guérin Retains the Antitumor Ability of Live bacillus Calmette-Guérin. J. Urol. 2014, 191, 1422–1428. [Google Scholar] [CrossRef]
- Das, A.; Monteiro, M.; Barai, A.; Kumar, S.; Sen, S. MMP proteolytic activity regulates cancer invasiveness by modulating integrins. Sci. Rep. 2017, 7, 14219. [Google Scholar] [CrossRef]
- Szarvas, T.; Dorp, F.V.; Ergün, S.; Rübben, H. Matrix metalloproteinases and their clinical relevance in urinary bladder cancer. Nat. Rev. Urol. 2011, 8, 241–254. [Google Scholar] [CrossRef]
- Kageyama, Y.; Kawakami, S.; Fujii, Y.; Kihara, K.; Oshitna, H. Bacillus Calmette-Guérin Enhances Production and Secretion of Type IV Collagenases in Peripheral Blood Mononuclear Cells. Jpn. J. Cancer Res. 1997, 88, 281–288. [Google Scholar] [CrossRef]
- Saitoh, H.; Mori, K.; Kudoh, S.; Itoh, H.; Takahashi, N.; Suzuki, T. BCG effects on telomerase activity in bladder cancer cell lines. Int. J. Clin. Oncol. 2002, 7, 165–170. [Google Scholar] [CrossRef]
- Halder, K.; Banerjee, S.; Ghosh, S.; Bose, A.; Das, S.; Chowdhury, B.P.; Majumdar, S. Mycobacterium indicus pranii(Mw) inhibits invasion by reducing matrix metalloproteinase (MMP-9) via AKT/ERK-1/2 and PKCα signaling: A potential candidate in melanoma cancer therapy. Cancer Biol. Ther. 2017, 18, 850–862. [Google Scholar] [CrossRef]
- Gerstberger, S.; Jiang, Q.; Ganesh, K. Metastasis. Cell 2023, 186, 1564–1579. [Google Scholar] [CrossRef]
- Guadamillas, M.C.; Cerezo, A.; del Pozo, M.A. Overcoming anoikis—Pathways to anchorage-independent growth in cancer. J. Cell Sci. 2011, 124, 3189–3197. [Google Scholar] [CrossRef]
- Lee, H.Y.; Son, S.W.; Moeng, S.; Choi, S.Y.; Park, J.K. The Role of Noncoding RNAs in the Regulation of Anoikis and Anchorage-Independent Growth in Cancer. Int. J. Mol. Sci. 2021, 22, 627. [Google Scholar] [CrossRef]
- Mahe, M.; Dufour, F.; Neyret-Kahn, H.; Moreno-Vega, A.; Beraud, C.; Shi, M.; Hamaidi, I.; Sanchez-Quiles, V.; Krucker, C.; Dorland-Galliot, M.; et al. An FGFR 3/MYC positive feedback loop provides new opportunities for targeted therapies in bladder cancers. EMBO Mol. Med. 2018, 10, e8163. [Google Scholar] [CrossRef]
- Langle, Y.V.; Belgorosky, D.; McCormick, B.P.; Sahores, A.; Góngora, A.; Baldi, A.; Lanari, C.; Lamb, C.; Eiján, A.M. FGFR3 Down-Regulation is Involved in bacillus Calmette-Guérin Induced Bladder Tumor Growth Inhibition. J. Urol. 2016, 195, 188–197. [Google Scholar] [CrossRef]
- Bach-Griera, M.; Campo-Pérez, V.; Barbosa, S.; Traserra, S.; Guallar-Garrido, S.; Moya-Andérico, L.; Herrero-Abadía, P.; Luquin, M.; Rabanal, R.M.; Torrents, E.; et al. Mycolicibacterium brumae is a Safe and Non-Toxic Immunomodulatory Agent for Cancer Treatment. Vaccines 2020, 8, 198. [Google Scholar] [CrossRef]
- Peng, C.-C.; Chen, K.-C.; Peng, R.Y.; Su, C.-H.; Hsieh-Li, H.M. Human urinary bladder cancer T24 cells are susceptible to the Antrodia camphorata extracts. Cancer Lett. 2006, 243, 109–119. [Google Scholar] [CrossRef]
- Adhim, Z.; Matsuoka, T.; Bito, T.; Shigemura, K.; Lee, K.-M.; Kawabata, M.; Fujisawa, M.; Nibu, K.; Shirakawa, T. In vitro and in vivo inhibitory effect of three Cox-2 inhibitors and epithelial-to-mesenchymal transition in human bladder cancer cell lines. Br. J. Cancer 2011, 105, 393–402. [Google Scholar] [CrossRef]
- Bobadilla, A.V.P.; Arévalo, J.; Sarró, E.; Byrne, H.M.; Maini, P.K.; Carraro, T.; Balocco, S.; Meseguer, A.; Alarcón, T. In vitro cell migration quantification method for scratch assays. J. R. Soc. Interface 2019, 16, 20180709. [Google Scholar] [CrossRef]
- Wang, G.; Cao, R.; Wang, Y.; Qian, G.; Dan, H.C.; Jiang, W.; Ju, L.; Wu, M.; Xiao, Y.; Wang, X. Simvastatin induces cell cycle arrest and inhibits proliferation of bladder cancer cells via PPARγ signalling pathway. Sci. Rep. 2016, 6, 35783. [Google Scholar] [CrossRef]
- Shen, Y.; Kong, Z.; Wan, F.; Wang, H.; Bian, X.; Gan, H.; Wang, C.; Ye, D. Downregulation of DAB2IP results in cell proliferation and invasion and contributes to unfavorable outcomes in bladder cancer. Cancer Sci. 2014, 105, 704–712. [Google Scholar] [CrossRef] [PubMed]
- Bach, J.; Peremartí, J.; Annangi, B.; Marcos, R.; Hernández, A. Oxidative DNA damage enhances the carcinogenic potential of in vitro chronic arsenic exposures. Arch. Toxicol. 2015, 90, 1893–1905. [Google Scholar] [CrossRef] [PubMed]
- Roomi, M.W.; Kalinovsky, T.; Monterrey, J.; Rath, M.; Niedzwiecki, A. In vitro modulation of MMP-2 and MMP-9 in adult human sarcoma cell lines by cytokines, inducers and inhibitors. Int. J. Oncol. 2013, 43, 1787–1798. [Google Scholar] [CrossRef] [PubMed]
- Rubio, L.; Bach, J.; Marcos, R.; Hernández, A. Synergistic Role of Nanoceria on the Ability of Tobacco Smoke to Induce Carcinogenic Hallmarks in Lung Epithelial Cells. Nanomedicine 2017, 12, 2623–2635. [Google Scholar] [CrossRef]
- Stael, S.; Miller, L.P.; Fernández-Fernández, Á.D.; Van Breusegem, F. Detection of Damage-Activated Metacaspase ActivityActivitiesby Western Blot in Plants. In Plant Proteases and Plant Cell Death: Methods and Protocols; Klemenčič, M., Stael, S., Huesgen, P.F., Eds.; Springer: New York, NY, USA, 2022; pp. 127–137. [Google Scholar]




Disclaimer/Publisher’s Note: The statements, opinions and data contained in all publications are solely those of the individual author(s) and contributor(s) and not of MDPI and/or the editor(s). MDPI and/or the editor(s) disclaim responsibility for any injury to people or property resulting from any ideas, methods, instructions or products referred to in the content. |
© 2024 by the authors. Licensee MDPI, Basel, Switzerland. This article is an open access article distributed under the terms and conditions of the Creative Commons Attribution (CC BY) license (https://creativecommons.org/licenses/by/4.0/).
Share and Cite
Bach-Griera, M.; Hernández, A.; Julián, E. Mycobacteria Treatment Inhibits Bladder Cancer Cell Migration, Invasion, and Anchorage-Independent Growth. Int. J. Mol. Sci. 2024, 25, 12997. https://doi.org/10.3390/ijms252312997
Bach-Griera M, Hernández A, Julián E. Mycobacteria Treatment Inhibits Bladder Cancer Cell Migration, Invasion, and Anchorage-Independent Growth. International Journal of Molecular Sciences. 2024; 25(23):12997. https://doi.org/10.3390/ijms252312997
Chicago/Turabian StyleBach-Griera, Marc, Alba Hernández, and Esther Julián. 2024. "Mycobacteria Treatment Inhibits Bladder Cancer Cell Migration, Invasion, and Anchorage-Independent Growth" International Journal of Molecular Sciences 25, no. 23: 12997. https://doi.org/10.3390/ijms252312997
APA StyleBach-Griera, M., Hernández, A., & Julián, E. (2024). Mycobacteria Treatment Inhibits Bladder Cancer Cell Migration, Invasion, and Anchorage-Independent Growth. International Journal of Molecular Sciences, 25(23), 12997. https://doi.org/10.3390/ijms252312997

