β-Carotene Impacts the Liver MicroRNA Profile in a Sex-Specific Manner in Mouse Offspring of Western Diet-Fed Mothers: Results from Microarray Analysis by Direct Hybridization
Abstract
1. Introduction
2. Results
2.1. Biometric Parameters
2.2. Nanostring Analysis of Differentially Expressed miRNAs in the Liver
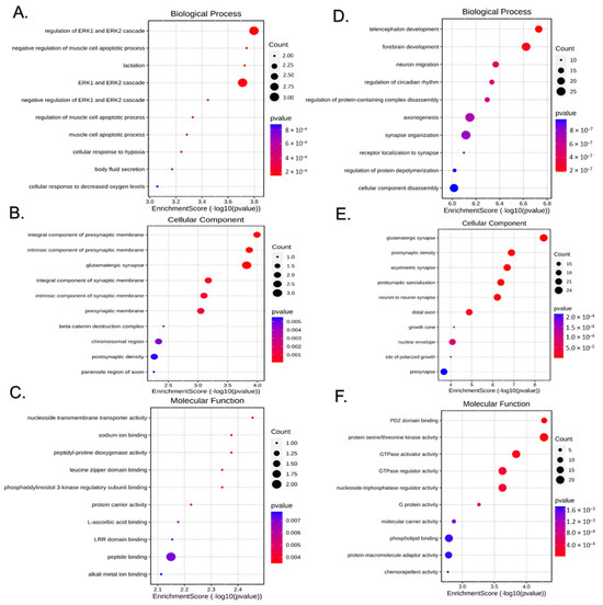
2.3. Gene Ontology (GO) Analysis of the Differentially Expressed miRNAs Target Genes
2.4. KEGG Pathway Functional Enrichment Analysis
2.5. Construction of miRNA–Gene Interactional Networks, Analysis of Overlapping Target Genes in Both Sexes, and Identification of miRNAs with Bco1 as Target
2.6. Protein–Protein Interaction Network Analysis
2.7. Gene Expression Results
3. Discussion
4. Materials and Methods
4.1. Experimental Design
4.2. Liver Total Protein and Triacylglycerol Content
4.3. miRNA Isolation and Quantification
4.4. miRNA Assessment
4.5. Bioinformatic Analysis
4.6. mRNA Analyses
- Bco1 (F: GAGCAAGTACAACCATTGGT; R: AACTCAGACACCACGATTC);
- Cd36 (F: GTGGCAAAGAACAGCAGCAA; R: CCAACAGACAGTGAAGGCTCA);
- Cpt1a (F: GCTCGCACATTACAAGGACAT; R: TGGACACCACATAGAGGCAG);
- Dgat1 (F: TGGCCTGCCCCATGCGTGAT; R: ACCCACTGCCAGGCGCTTCT);
- Fasn (F: CGGCGAGTCTATGCCACTAT; R: ACACAGGGACCGAGTAATGC);
- Klf6 (F: GGACCAAATTCATTCTAGCTCGGG; R: AGGCGTCGCCATTACCCTTG); Pik3r1(F: GAAGTTGCTCTACCCAGTGTCC; R: CGATAGCCGTTCTTTTCATTTGGAT); Ppara (F: CGTTTGTGGCTGTGCAAGTT; R: AGAGAGGACAGATGGGGCTC);
- Rora (F: CAATGCCACCTACTCCTGTCC; R: GCCAGGCATTTCTGCAGC);
- Srebf1c (F: CAGCGGTTTTGAACGACA; R: GCCAGAGAAGCAGAAGAGAAG);
- Vegf (F: CACGACAGAAGGAGAGCAGA; R: ATCAGCGGCACACAGGAC).
4.7. Statistical Analysis
Supplementary Materials
Author Contributions
Funding
Institutional Review Board Statement
Informed Consent Statement
Data Availability Statement
Conflicts of Interest
References
- Johnson, E.J. The role of carotenoids in human health. Nutr. Clin. Care 2002, 5, 56–65. [Google Scholar] [CrossRef] [PubMed]
- Bonet, M.L.; Ribot, J.; Galmes, S.; Serra, F.; Palou, A. Carotenoids and carotenoid conversion products in adipose tissue biology and obesity: Pre-clinical and human studies. Biochim. Biophys. Acta. Mol. Cell Biol. Lipids 2020, 1865, 158676. [Google Scholar] [CrossRef] [PubMed]
- Age-Related Eye Disease Study Research Group. A randomized, placebo-controlled, clinical trial of high-dose supplementation with vitamins C and E, beta carotene, and zinc for age-related macular degeneration and vision loss: AREDS report no. 8. Arch. Ophthalmol. 2001, 119, 1417–1436. [Google Scholar] [CrossRef] [PubMed]
- Baswan, S.M.; Klosner, A.E.; Weir, C.; Salter-Venzon, D.; Gellenbeck, K.W.; Leverett, J.; Krutmann, J. Role of ingestible carotenoids in skin protection: A review of clinical evidence. Photodermatol. Photoimmunol. Photomed. 2021, 37, 490–504. [Google Scholar] [CrossRef] [PubMed]
- Yuan, C.; Fondell, E.; Ascherio, A.; Okereke, O.I.; Grodstein, F.; Hofman, A.; Willett, W.C. Long-Term Intake of Dietary Carotenoids Is Positively Associated with Late-Life Subjective Cognitive Function in a Prospective Study in US Women. J. Nutr. 2020, 150, 1871–1879. [Google Scholar] [CrossRef]
- Abrego-Guandique, D.M.; Bonet, M.L.; Caroleo, M.C.; Cannataro, R.; Tucci, P.; Ribot, J.; Cione, E. The Effect of Beta-Carotene on Cognitive Function: A Systematic Review. Brain Sci. 2023, 13, 1468. [Google Scholar] [CrossRef]
- Bohn, T.; Bonet, M.L.; Borel, P.; Keijer, J.; Landrier, J.F.; Milisav, I.; Ribot, J.; Riso, P.; Winklhofer-Roob, B.; Sharoni, Y.; et al. Mechanistic aspects of carotenoid health benefits—where are we now? Nutr. Res. Rev. 2021, 34, 276–302. [Google Scholar] [CrossRef] [PubMed]
- Raghuvanshi, S.; Reed, V.; Blaner, W.S.; Harrison, E.H. Cellular localization of beta-carotene 15,15′ oxygenase-1 (BCO1) and beta-carotene 9′,10′ oxygenase-2 (BCO2) in rat liver and intestine. Arch. Biochem. Biophys. 2015, 572, 19–27. [Google Scholar] [CrossRef] [PubMed]
- Yilmaz, B.; Sahin, K.; Bilen, H.; Bahcecioglu, I.H.; Bilir, B.; Ashraf, S.; Halazun, K.J.; Kucuk, O. Carotenoids and non-alcoholic fatty liver disease. Hepatobiliary Surg. Nutr. 2015, 4, 161–171. [Google Scholar] [CrossRef]
- Elvira-Torales, L.I.; Garcia-Alonso, J.; Periago-Caston, M.J. Nutritional Importance of Carotenoids and Their Effect on Liver Health: A Review. Antioxidants 2019, 8, 229. [Google Scholar] [CrossRef]
- Willeit, P.; Skroblin, P.; Kiechl, S.; Fernandez-Hernando, C.; Mayr, M. Liver microRNAs: Potential mediators and biomarkers for metabolic and cardiovascular disease? Eur. Heart J. 2016, 37, 3260–3266. [Google Scholar] [CrossRef]
- Cione, E.; Abrego Guandique, D.M.; Caroleo, M.C.; Luciani, F.; Colosimo, M.; Cannataro, R. Liver Damage and microRNAs: An Update. Curr. Issues Mol. Biol. 2022, 45, 78–91. [Google Scholar] [CrossRef] [PubMed]
- Lim, J.Y.; Liu, C.; Hu, K.Q.; Smith, D.E.; Wang, X.D. Ablation of carotenoid cleavage enzymes (BCO1 and BCO2) induced hepatic steatosis by altering the farnesoid X receptor/miR-34a/sirtuin 1 pathway. Arch. Biochem. Biophys. 2018, 654, 1–9. [Google Scholar] [CrossRef] [PubMed]
- Peleg-Raibstein, D. Understanding the Link Between Maternal Overnutrition, Cardio-Metabolic Dysfunction and Cognitive Aging. Front. Neurosci. 2021, 15, 645569. [Google Scholar] [CrossRef] [PubMed]
- Yao, Q.; Chen, Y.; Zhou, X. The roles of microRNAs in epigenetic regulation. Curr. Opin. Chem. Biol. 2019, 51, 11–17. [Google Scholar] [CrossRef] [PubMed]
- Puppala, S.; Li, C.; Glenn, J.P.; Saxena, R.; Gawrieh, S.; Quinn, A.; Palarczyk, J.; Dick, E.J., Jr.; Nathanielsz, P.W.; Cox, L.A. Primate fetal hepatic responses to maternal obesity: Epigenetic signalling pathways and lipid accumulation. J. Physiol. 2018, 596, 5823–5837. [Google Scholar] [CrossRef]
- Sugino, K.Y.; Mandala, A.; Janssen, R.C.; Gurung, S.; Trammell, M.; Day, M.W.; Brush, R.S.; Papin, J.F.; Dyer, D.W.; Agbaga, M.P.; et al. Western diet-induced shifts in the maternal microbiome are associated with altered microRNA expression in baboon placenta and fetal liver. Front. Clin. Diabetes Healthc. 2022, 3, 945768. [Google Scholar] [CrossRef]
- Benatti, R.O.; Melo, A.M.; Borges, F.O.; Ignacio-Souza, L.M.; Simino, L.A.; Milanski, M.; Velloso, L.A.; Torsoni, M.A.; Torsoni, A.S. Maternal high-fat diet consumption modulates hepatic lipid metabolism and microRNA-122 (miR-122) and microRNA-370 (miR-370) expression in offspring. Br. J. Nutr. 2014, 111, 2112–2122. [Google Scholar] [CrossRef]
- Zhang, J.; Zhang, F.; Didelot, X.; Bruce, K.D.; Cagampang, F.R.; Vatish, M.; Hanson, M.; Lehnert, H.; Ceriello, A.; Byrne, C.D. Maternal high fat diet during pregnancy and lactation alters hepatic expression of insulin like growth factor-2 and key microRNAs in the adult offspring. BMC Genom. 2009, 10, 478. [Google Scholar] [CrossRef]
- Mennitti, L.V.; Carpenter, A.A.M.; Loche, E.; Pantaleao, L.C.; Fernandez-Twinn, D.S.; Schoonejans, J.M.; Blackmore, H.L.; Ashmore, T.J.; Pisani, L.P.; Tadross, J.A.; et al. Effects of maternal diet-induced obesity on metabolic disorders and age-associated miRNA expression in the liver of male mouse offspring. Int. J. Obes. 2022, 46, 269–278. [Google Scholar] [CrossRef]
- Musinovic, H.; Bonet, M.L.; Granados, N.; Amengual, J.; von Lintig, J.; Ribot, J.; Palou, A. beta-Carotene during the suckling period is absorbed intact and induces retinoic acid dependent responses similar to preformed vitamin A in intestine and liver, but not adipose tissue of young rats. Mol. Nutr. Food Res. 2014, 58, 2157–2165. [Google Scholar] [CrossRef] [PubMed]
- Arreguin, A.; Ribot, J.; Musinovic, H.; von Lintig, J.; Palou, A.; Bonet, M.L. Dietary vitamin A impacts DNA methylation patterns of adipogenesis-related genes in suckling rats. Arch. Biochem. Biophys. 2018, 650, 75–84. [Google Scholar] [CrossRef] [PubMed]
- Lipkie, T.E.; Morrow, A.L.; Jouni, Z.E.; McMahon, R.J.; Ferruzzi, M.G. Longitudinal Survey of Carotenoids in Human Milk from Urban Cohorts in China, Mexico, and the USA. PLoS ONE 2015, 10, e0127729. [Google Scholar] [CrossRef] [PubMed]
- Vishwanathan, R.; Panagos, P.; Sen, S. Breast milk carotenoid concentrations are decreased in obese mothers. FASEB J. 2014, 28. [Google Scholar] [CrossRef]
- Perri, M.; Lucente, M.; Cannataro, R.; De Luca, I.F.; Gallelli, L.; Moro, G.; De Sarro, G.; Caroleo, M.C.; Cione, E. Variation in Immune-Related microRNAs Profile in Human Milk Amongst Lactating Women. Microrna 2018, 7, 107–114. [Google Scholar] [CrossRef] [PubMed]
- Pomar, C.A.; Castro, H.; Pico, C.; Serra, F.; Palou, A.; Sanchez, J. Cafeteria Diet Consumption during Lactation in Rats, Rather than Obesity Per Se, alters miR-222, miR-200a, and miR-26a Levels in Milk. Mol. Nutr. Food Res. 2019, 63, e1800928. [Google Scholar] [CrossRef]
- Shu, J.; Silva, B.; Gao, T.; Xu, Z.; Cui, J. Dynamic and Modularized MicroRNA Regulation and Its Implication in Human Cancers. Sci. Rep. 2017, 7, 13356. [Google Scholar] [CrossRef]
- von Lintig, J.; Vogt, K. Filling the gap in vitamin A research. Molecular identification of an enzyme cleaving beta-carotene to retinal. J. Biol. Chem. 2000, 275, 11915–11920. [Google Scholar] [CrossRef]
- Santamaria, C.; Muntion, S.; Roson, B.; Blanco, B.; Lopez-Villar, O.; Carrancio, S.; Sanchez-Guijo, F.M.; Diez-Campelo, M.; Alvarez-Fernandez, S.; Sarasquete, M.E.; et al. Impaired expression of DICER, DROSHA, SBDS and some microRNAs in mesenchymal stromal cells from myelodysplastic syndrome patients. Haematologica 2012, 97, 1218–1224. [Google Scholar] [CrossRef]
- Rando, G.; Wahli, W. Sex differences in nuclear receptor-regulated liver metabolic pathways. Biochim. Biophys. Acta 2011, 1812, 964–973. [Google Scholar] [CrossRef]
- Nevola, R.; Tortorella, G.; Rosato, V.; Rinaldi, L.; Imbriani, S.; Perillo, P.; Mastrocinque, D.; La Montagna, M.; Russo, A.; Di Lorenzo, G.; et al. Gender Differences in the Pathogenesis and Risk Factors of Hepatocellular Carcinoma. Biology 2023, 12, 984. [Google Scholar] [CrossRef]
- van Helden, Y.G.; Godschalk, R.W.; von Lintig, J.; Lietz, G.; Landrier, J.F.; Bonet, M.L.; van Schooten, F.J.; Keijer, J. Gene expression response of mouse lung, liver and white adipose tissue to beta-carotene supplementation, knockout of Bcmo1 and sex. Mol. Nutr. Food Res. 2011, 55, 1466–1474. [Google Scholar] [CrossRef]
- Lagos-Quintana, M.; Rauhut, R.; Yalcin, A.; Meyer, J.; Lendeckel, W.; Tuschl, T. Identification of tissue-specific microRNAs from mouse. Curr. Biol. 2002, 12, 735–739. [Google Scholar] [CrossRef]
- Cheung, L.; Gustavsson, C.; Norstedt, G.; Tollet-Egnell, P. Sex-different and growth hormone-regulated expression of microRNA in rat liver. BMC Mol. Biol. 2009, 10, 13. [Google Scholar] [CrossRef] [PubMed]
- Bandiera, S.; Pfeffer, S.; Baumert, T.F.; Zeisel, M.B. miR-122--a key factor and therapeutic target in liver disease. J. Hepatol. 2015, 62, 448–457. [Google Scholar] [CrossRef] [PubMed]
- Wen, J.; Friedman, J.R. miR-122 regulates hepatic lipid metabolism and tumor suppression. J. Clin. Investig. 2012, 122, 2773–2776. [Google Scholar] [CrossRef] [PubMed]
- Wu, G.Y.; Rui, C.; Chen, J.Q.; Sho, E.; Zhan, S.S.; Yuan, X.W.; Ding, Y.T. MicroRNA-122 Inhibits Lipid Droplet Formation and Hepatic Triglyceride Accumulation via Yin Yang 1. Cell Physiol. Biochem. 2017, 44, 1651–1664. [Google Scholar] [CrossRef] [PubMed]
- Sendi, H.; Mead, I.; Wan, M.; Mehrab-Mohseni, M.; Koch, K.; Atala, A.; Bonkovsky, H.L.; Bishop, C.E. miR-122 inhibition in a human liver organoid model leads to liver inflammation, necrosis, steatofibrosis and dysregulated insulin signaling. PLoS ONE 2018, 13, e0200847. [Google Scholar] [CrossRef] [PubMed]
- Lowey, B.; Hertz, L.; Chiu, S.; Valdez, K.; Li, Q.; Liang, T.J. Hepatitis C Virus Infection Induces Hepatic Expression of NF-kappaB-Inducing Kinase and Lipogenesis by Downregulating miR-122. mBio 2019, 10. [Google Scholar] [CrossRef]
- Esau, C.; Davis, S.; Murray, S.F.; Yu, X.X.; Pandey, S.K.; Pear, M.; Watts, L.; Booten, S.L.; Graham, M.; McKay, R.; et al. miR-122 regulation of lipid metabolism revealed by in vivo antisense targeting. Cell Metab. 2006, 3, 87–98. [Google Scholar] [CrossRef]
- Long, J.K.; Dai, W.; Zheng, Y.W.; Zhao, S.P. miR-122 promotes hepatic lipogenesis via inhibiting the LKB1/AMPK pathway by targeting Sirt1 in non-alcoholic fatty liver disease. Mol. Med. 2019, 25, 26. [Google Scholar] [CrossRef] [PubMed]
- de Paula Simino, L.A.; de Fante, T.; Figueiredo Fontana, M.; Oliveira Borges, F.; Torsoni, M.A.; Milanski, M.; Velloso, L.A.; Souza Torsoni, A. Lipid overload during gestation and lactation can independently alter lipid homeostasis in offspring and promote metabolic impairment after new challenge to high-fat diet. Nutr. Metab. 2017, 14, 16. [Google Scholar] [CrossRef] [PubMed]
- Iliopoulos, D.; Drosatos, K.; Hiyama, Y.; Goldberg, I.J.; Zannis, V.I. MicroRNA-370 controls the expression of microRNA-122 and Cpt1alpha and affects lipid metabolism. J. Lipid Res. 2010, 51, 1513–1523. [Google Scholar] [CrossRef] [PubMed]
- Sabatino, M.E.; Castellaro, A.; Racca, A.C.; Carbajosa Gonzalez, S.; Pansa, M.F.; Soria, G.; Bocco, J.L. Kruppel-Like Factor 6 Is Required for Oxidative and Oncogene-Induced Cellular Senescence. Front. Cell Dev. Biol. 2019, 7, 297. [Google Scholar] [CrossRef]
- Wang, Y.; Xing, Q.F.; Liu, X.Q.; Guo, Z.J.; Li, C.Y.; Sun, G. MiR-122 targets VEGFC in bladder cancer to inhibit tumor growth and angiogenesis. Am. J. Transl. Res. 2016, 8, 3056–3066. [Google Scholar] [PubMed]
- Lou, J.; Wu, J.; Feng, M.; Dang, X.; Wu, G.; Yang, H.; Wang, Y.; Li, J.; Zhao, Y.; Shi, C.; et al. Exercise promotes angiogenesis by enhancing endothelial cell fatty acid utilization via liver-derived extracellular vesicle miR-122-5p. J. Sport Health Sci. 2022, 11, 495–508. [Google Scholar] [CrossRef]
- Matz-Soja, M.; Rennert, C.; Schonefeld, K.; Aleithe, S.; Boettger, J.; Schmidt-Heck, W.; Weiss, T.S.; Hovhannisyan, A.; Zellmer, S.; Kloting, N.; et al. Hedgehog signaling is a potent regulator of liver lipid metabolism and reveals a GLI-code associated with steatosis. Elife 2016, 5, e13308. [Google Scholar] [CrossRef]
- Cingolani, F.; Liu, Y.; Shen, Y.; Wen, J.; Farris, A.B.; Czaja, M.J. Redundant Functions of ERK1 and ERK2 Maintain Mouse Liver Homeostasis Through Down-Regulation of Bile Acid Synthesis. Hepatol. Commun. 2022, 6, 980–994. [Google Scholar] [CrossRef]
- Sedzikowska, A.; Szablewski, L. Insulin and Insulin Resistance in Alzheimer’s Disease. Int. J. Mol. Sci. 2021, 22, 9987. [Google Scholar] [CrossRef] [PubMed]
- Jimenez-Jimenez, F.J.; Molina, J.A.; de Bustos, F.; Orti-Pareja, M.; Benito-Leon, J.; Tallon-Barranco, A.; Gasalla, T.; Porta, J.; Arenas, J. Serum levels of beta-carotene, alpha-carotene and vitamin A in patients with Alzheimer’s disease. Eur. J. Neurol. 1999, 6, 495–497. [Google Scholar] [CrossRef] [PubMed]
- Mullan, K.; Williams, M.A.; Cardwell, C.R.; McGuinness, B.; Passmore, P.; Silvestri, G.; Woodside, J.V.; McKay, G.J. Serum concentrations of vitamin E and carotenoids are altered in Alzheimer’s disease: A case-control study. Alzheimers Dement. 2017, 3, 432–439. [Google Scholar] [CrossRef] [PubMed]
- Raulin, A.C.; Doss, S.V.; Trottier, Z.A.; Ikezu, T.C.; Bu, G.; Liu, C.C. ApoE in Alzheimer’s disease: Pathophysiology and therapeutic strategies. Mol. Neurodegener. 2022, 17, 72. [Google Scholar] [CrossRef] [PubMed]
- Huebbe, P.; Lange, J.; Lietz, G.; Rimbach, G. Dietary beta-carotene and lutein metabolism is modulated by the APOE genotype. Biofactors 2016, 42, 388–396. [Google Scholar] [CrossRef] [PubMed]
- Shete, V.; Costabile, B.K.; Kim, Y.K.; Quadro, L. Low-Density Lipoprotein Receptor Contributes to beta-Carotene Uptake in the Maternal Liver. Nutrients 2016, 8, 765. [Google Scholar] [CrossRef] [PubMed]
- Karppi, J.; Nurmi, T.; Kurl, S.; Rissanen, T.H.; Nyyssonen, K. Lycopene, lutein and beta-carotene as determinants of LDL conjugated dienes in serum. Atherosclerosis 2010, 209, 565–572. [Google Scholar] [CrossRef] [PubMed]
- Linna, M.S.; Ahotupa, M.; Kukkonen-Harjula, K.; Fogelholm, M.; Vasankari, T.J. Co-existence of insulin resistance and high concentrations of circulating oxidized LDL lipids. Ann. Med. 2015, 47, 394–398. [Google Scholar] [CrossRef]
- Holvoet, P.; De Keyzer, D.; Jacobs, D.R., Jr. Oxidized LDL and the metabolic syndrome. Future Lipidol. 2008, 3, 637–649. [Google Scholar] [CrossRef]
- Poznyak, A.V.; Nikiforov, N.G.; Markin, A.M.; Kashirskikh, D.A.; Myasoedova, V.A.; Gerasimova, E.V.; Orekhov, A.N. Overview of OxLDL and Its Impact on Cardiovascular Health: Focus on Atherosclerosis. Front. Pharmacol. 2020, 11, 613780. [Google Scholar] [CrossRef] [PubMed]
- Yamchuen, P.; Aimjongjun, S.; Limpeanchob, N. Oxidized low density lipoprotein increases acetylcholinesterase activity correlating with reactive oxygen species production. Neurochem. Int. 2014, 78, 1–6. [Google Scholar] [CrossRef]
- Ciarambino, T.; Crispino, P.; Guarisco, G.; Giordano, M. Gender Differences in Insulin Resistance: New Knowledge and Perspectives. Curr. Issues Mol. Biol. 2023, 45, 7845–7861. [Google Scholar] [CrossRef]
- Macotela, Y.; Boucher, J.; Tran, T.T.; Kahn, C.R. Sex and depot differences in adipocyte insulin sensitivity and glucose metabolism. Diabetes 2009, 58, 803–812. [Google Scholar] [CrossRef] [PubMed]
- Gao, A.; Su, J.; Liu, R.; Zhao, S.; Li, W.; Xu, X.; Li, D.; Shi, J.; Gu, B.; Zhang, J.; et al. Sexual dimorphism in glucose metabolism is shaped by androgen-driven gut microbiome. Nat. Commun. 2021, 12, 7080. [Google Scholar] [CrossRef] [PubMed]
- Sato, T.K.; Panda, S.; Miraglia, L.J.; Reyes, T.M.; Rudic, R.D.; McNamara, P.; Naik, K.A.; FitzGerald, G.A.; Kay, S.A.; Hogenesch, J.B. A functional genomics strategy reveals Rora as a component of the mammalian circadian clock. Neuron 2004, 43, 527–537. [Google Scholar] [CrossRef] [PubMed]
- Noh, S.G.; Jung, H.J.; Kim, S.; Arulkumar, R.; Kim, D.H.; Park, D.; Chung, H.Y. Regulation of Circadian Genes Nr1d1 and Nr1d2 in Sex-Different Manners during Liver Aging. Int. J. Mol. Sci. 2022, 23, 32. [Google Scholar] [CrossRef] [PubMed]
- Chai, C.; Rivkin, M.; Berkovits, L.; Simerzin, A.; Zorde-Khvalevsky, E.; Rosenberg, N.; Klein, S.; Yaish, D.; Durst, R.; Shpitzen, S.; et al. Metabolic Circuit Involving Free Fatty Acids, microRNA 122, and Triglyceride Synthesis in Liver and Muscle Tissues. Gastroenterology 2017, 153, 1404–1415. [Google Scholar] [CrossRef]
- Chai, C.; Cox, B.; Yaish, D.; Gross, D.; Rosenberg, N.; Amblard, F.; Shemuelian, Z.; Gefen, M.; Korach, A.; Tirosh, O.; et al. Agonist of RORA Attenuates Nonalcoholic Fatty Liver Progression in Mice via Up-regulation of MicroRNA 122. Gastroenterology 2020, 159, 999–1014.e1019. [Google Scholar] [CrossRef] [PubMed]
- Ersahin, T.; Tuncbag, N.; Cetin-Atalay, R. The PI3K/AKT/mTOR interactive pathway. Mol. Biosyst. 2015, 11, 1946–1954. [Google Scholar] [CrossRef] [PubMed]
- Tsay, A.; Wang, J.C. The Role of PIK3R1 in Metabolic Function and Insulin Sensitivity. Int. J. Mol. Sci. 2023, 24, 12665. [Google Scholar] [CrossRef] [PubMed]
- Cheung, L.W.; Mills, G.B. Targeting therapeutic liabilities engendered by PIK3R1 mutations for cancer treatment. Pharmacogenomics 2016, 17, 297–307. [Google Scholar] [CrossRef]
- Amengual, J.; Gouranton, E.; van Helden, Y.G.; Hessel, S.; Ribot, J.; Kramer, E.; Kiec-Wilk, B.; Razny, U.; Lietz, G.; Wyss, A.; et al. Beta-carotene reduces body adiposity of mice via BCMO1. PLoS ONE 2011, 6, e20644. [Google Scholar] [CrossRef]
- Coronel, J.; Yu, J.; Pilli, N.; Kane, M.A.; Amengual, J. The conversion of beta-carotene to vitamin A in adipocytes drives the anti-obesogenic effects of beta-carotene in mice. Mol. Metab. 2022, 66, 101640. [Google Scholar] [CrossRef] [PubMed]
- Amengual, J.; Coronel, J.; Marques, C.; Aradillas-Garcia, C.; Morales, J.M.V.; Andrade, F.C.D.; Erdman, J.W.; Teran-Garcia, M. beta-Carotene Oxygenase 1 Activity Modulates Circulating Cholesterol Concentrations in Mice and Humans. J. Nutr. 2020, 150, 2023–2030. [Google Scholar] [CrossRef]
- Zhou, F.; Wu, X.; Pinos, I.; Abraham, B.M.; Barrett, T.J.; von Lintig, J.; Fisher, E.A.; Amengual, J. beta-Carotene conversion to vitamin A delays atherosclerosis progression by decreasing hepatic lipid secretion in mice. J. Lipid Res. 2020, 61, 1491–1503. [Google Scholar] [CrossRef] [PubMed]
- Pinos, I.; Coronel, J.; Albakri, A.; Blanco, A.; McQueen, P.; Molina, D.; Sim, J.; Fisher, E.A.; Amengual, J. β-Carotene accelerates the resolution of atherosclerosis in mice. eLife 2024, 12, RP87430. [Google Scholar] [CrossRef] [PubMed]
- Kim, Y.S.; Gong, X.; Rubin, L.P.; Choi, S.W.; Kim, Y. beta-Carotene 15,15′-oxygenase inhibits cancer cell stemness and metastasis by regulating differentiation-related miRNAs in human neuroblastoma. J. Nutr. Biochem. 2019, 69, 31–43. [Google Scholar] [CrossRef] [PubMed]
- O’Byrne, S.M.; Kako, Y.; Deckelbaum, R.J.; Hansen, I.H.; Palczewski, K.; Goldberg, I.J.; Blaner, W.S. Multiple pathways ensure retinoid delivery to milk: Studies in genetically modified mice. Am. J. Physiol. Endocrinol. Metab. 2010, 298, E862–E870. [Google Scholar] [CrossRef] [PubMed]
- Rath, E.A.; Thenen, S.W. Use of tritiated water for measurement of 24-hour milk intake in suckling lean and genetically obese (ob/ob) mice. J. Nutr. 1979, 109, 840–847. [Google Scholar] [CrossRef]
- Geiss, G.K.; Bumgarner, R.E.; Birditt, B.; Dahl, T.; Dowidar, N.; Dunaway, D.L.; Fell, H.P.; Ferree, S.; George, R.D.; Grogan, T.; et al. Direct multiplexed measurement of gene expression with color-coded probe pairs. Nat. Biotechnol. 2008, 26, 317–325. [Google Scholar] [CrossRef]
- Pescarmona, R.; Belot, A.; Villard, M.; Besson, L.; Lopez, J.; Mosnier, I.; Mathieu, A.L.; Lombard, C.; Garnier, L.; Frachette, C.; et al. Comparison of RT-qPCR and Nanostring in the measurement of blood interferon response for the diagnosis of type I interferonopathies. Cytokine 2019, 113, 446–452. [Google Scholar] [CrossRef] [PubMed]
- Chilimoniuk, J.; Erol, A.; Rodiger, S.; Burdukiewicz, M. Challenges and opportunities in processing NanoString nCounter data. Comput. Struct. Biotechnol. J. 2024, 23, 1951–1958. [Google Scholar] [CrossRef]
- Rao, M.S.; Van Vleet, T.R.; Ciurlionis, R.; Buck, W.R.; Mittelstadt, S.W.; Blomme, E.A.G.; Liguori, M.J. Comparison of RNA-Seq and Microarray Gene Expression Platforms for the Toxicogenomic Evaluation of Liver From Short-Term Rat Toxicity Studies. Front. Genet. 2018, 9, 636. [Google Scholar] [CrossRef] [PubMed]
- Tastsoglou, S.; Skoufos, G.; Miliotis, M.; Karagkouni, D.; Koutsoukos, I.; Karavangeli, A.; Kardaras, F.S.; Hatzigeorgiou, A.G. DIANA-miRPath v4.0: Expanding target-based miRNA functional analysis in cell-type and tissue contexts. Nucleic Acids Res. 2023, 51, W154–W159. [Google Scholar] [CrossRef] [PubMed]
- Love, M.I.; Huber, W.; Anders, S. Moderated estimation of fold change and dispersion for RNA-seq data with DESeq2. Genome Biol. 2014, 15, 550. [Google Scholar] [CrossRef] [PubMed]









| miRNA | Fold Change | Regulation | p-Value |
|---|---|---|---|
| mmu-miR-763 | −1.89363 | Down | 0.0453 |
| mmu-miR-1937a/b | 3.366737 | Up | 0.0121 |
| mmu-miR-762 | 2.665820 | Up | 0.004291 |
| mmu-miR-468 | 2.267680 | Up | 0.007326 |
| mmu-miR-1967 | 2.11883 | Up | 0.033513 |
| mmu-miR-469 | 2.056269 | Up | 0.017799 |
| mmu-miR-688 | 2.001758 | Up | 0.033073 |
| mmu-miR-684 | 1.785582 | Up | 0.027278 |
| mmu-miR-1964 | 1.610750 | Up | 0.030326 |
| mmu-miR-467a | 1.500623 | Up | 0.030996 |
| miRNA | Fold Change | Regulation | p-Value |
|---|---|---|---|
| mmu-miR-1191 | −14.1521 | Down | 3.09 × 10−7 |
| mmu-miR-2183 | −5.01241 | Down | 0.000193 |
| mmu-miR-376a | −4.40317 | Down | 0.033524 |
| mmu-miR-1968 | −3.26993 | Down | 0.001442 |
| mmu-miR-539 | −3.00592 | Down | 0.021402 |
| mmu-miR-136 | −2.90541 | Down | 0.007614 |
| mmu-miR-669g | −2.8221 | Down | 0.011202 |
| mmu-miR-338-5p | −2.76262 | Down | 0.001253 |
| mmu-miR-682 | −2.75437 | Down | 0.005321 |
| mmu-miR-323-5p | −2.72259 | Down | 0.005302 |
| mmu-miR-290-5p | −2.7219 | Down | 0.004294 |
| mmu-miR-182 | −2.65349 | Down | 0.014895 |
| mmu-miR-320 | −2.50812 | Down | 0.004008 |
| mmu-miR-761 | −2.40692 | Down | 0.00612 |
| mmu-miR-871 | −2.40115 | Down | 0.004071 |
| mmu-miR-1839-3p | −2.40041 | Down | 0.020481 |
| mmu-miR-34b-3p | −2.38487 | Down | 0.001983 |
| mmu-miR-881 | −2.36257 | Down | 0.040452 |
| mmu-miR-224 | −2.32138 | Down | 0.009298 |
| mmu-miR-1961 | −2.31858 | Down | 0.007012 |
| mmu-miR-125b-3p | −2.2945 | Down | 0.041596 |
| mmu-miR-297c | −2.28392 | Down | 0.012285 |
| mmu-miR-421 | −2.25396 | Down | 0.005722 |
| mmu-miR-883a-5p | −2.21618 | Down | 0.013146 |
| mmu-miR-3474 | −2.19501 | Down | 0.04617 |
| mmu-miR-3475 | −2.17952 | Down | 0.033841 |
| mmu-miR-297b-3p | −2.16784 | Down | 0.015613 |
| mmu-miR-1953 | −2.16066 | Down | 0.025989 |
| mmu-miR-695 | −2.1502 | Down | 0.039103 |
| mmu-miR-323-3p | −2.13416 | Down | 0.028574 |
| mmu-miR-133b | −2.13306 | Down | 0.010116 |
| mmu-miR-370 | −2.12883 | Down | 0.03029 |
| mmu-miR-1895 | −2.08625 | Down | 0.007972 |
| mmu-miR-688 | −2.07886 | Down | 0.047323 |
| mmu-miR-485 | −2.0763 | Down | 0.014138 |
| mmu-miR-290-3p | −2.07055 | Down | 0.020309 |
| mmu-miR-105 | −2.06476 | Down | 0.015803 |
| mmu-miR-669j | −2.06456 | Down | 0.035964 |
| mmu-miR-1190 | −2.0396 | Down | 0.048281 |
| mmu-miR-708 | −2.03612 | Down | 0.016461 |
| mmu-miR-668 | −2.03022 | Down | 0.029321 |
| mmu-miR-718 | −2.01753 | Down | 0.024074 |
| mmu-miR-122 | 51.125 | Up | 1.74 × 10−25 |
| mmu-miR-103 | 2.598296 | Up | 0.026379 |
| mmu-miR-125b-5p | 2.352268 | Up | 0.032295 |
| mmu-miR-362-3p | 2.265612 | Up | 0.008745 |
| mmu-miR-151-5p | 2.229765 | Up | 0.035369 |
| mmu-miR-125a-5p | 2.19763 | Up | 0.044985 |
| mmu-miR-1198 | 2.186721 | Up | 0.014346 |
| mmu-miR-93 | 2.170918 | Up | 0.041012 |
| mmu-miR-425 | 2.050926 | Up | 0.029188 |
| Gene | Sex | miRNAs Downregulated | miRNAs Upregulated |
|---|---|---|---|
| Bco1 | Male | mmu-miR-763 | - |
| Female | mmu-miR-668, -105, -370, -323-3p, -290-3p | - |
| Males Upregulated | Females Downregulated | Females Upregulated | |||
|---|---|---|---|---|---|
| Genes | Node Degree | Genes | Node Degree | Genes | Node Degree |
| Pik3r1 | 23 | Pik3r1 | 29 | Pik3r1 | 23 |
| Arrb1 | 16 | Arrb1 | 16 | Atxn1 | 19 |
| Kalrn | 15 | Xpo7 | 16 | Btrc | 13 |
| Atxn1 | 13 | Kalrn | 13 | Suv39h1 | 12 |
| Cacna1b | 9 | Cacna1b | 11 | Eif4a2 | 10 |
| Ube2l3 | 9 | Celf1 | 11 | Erc1 | 9 |
| Xpo7 | 9 | Foxp2 | 11 | Rora | 8 |
| Btrc | 8 | Cux1 | 9 | Ube2l3 | 7 |
| Dab2ip | 8 | Adam22 | 6 | Cacna1b | 6 |
| Ndel1 | 8 | Cntn2 | 6 | Dgcr8 | 6 |
Disclaimer/Publisher’s Note: The statements, opinions and data contained in all publications are solely those of the individual author(s) and contributor(s) and not of MDPI and/or the editor(s). MDPI and/or the editor(s) disclaim responsibility for any injury to people or property resulting from any ideas, methods, instructions or products referred to in the content. |
© 2024 by the authors. Licensee MDPI, Basel, Switzerland. This article is an open access article distributed under the terms and conditions of the Creative Commons Attribution (CC BY) license (https://creativecommons.org/licenses/by/4.0/).
Share and Cite
Abrego-Guandique, D.M.; Galmés, S.; García-Rodríguez, A.; Cannataro, R.; Caroleo, M.C.; Ribot, J.; Bonet, M.L.; Cione, E. β-Carotene Impacts the Liver MicroRNA Profile in a Sex-Specific Manner in Mouse Offspring of Western Diet-Fed Mothers: Results from Microarray Analysis by Direct Hybridization. Int. J. Mol. Sci. 2024, 25, 12899. https://doi.org/10.3390/ijms252312899
Abrego-Guandique DM, Galmés S, García-Rodríguez A, Cannataro R, Caroleo MC, Ribot J, Bonet ML, Cione E. β-Carotene Impacts the Liver MicroRNA Profile in a Sex-Specific Manner in Mouse Offspring of Western Diet-Fed Mothers: Results from Microarray Analysis by Direct Hybridization. International Journal of Molecular Sciences. 2024; 25(23):12899. https://doi.org/10.3390/ijms252312899
Chicago/Turabian StyleAbrego-Guandique, Diana Marisol, Sebastià Galmés, Adrián García-Rodríguez, Roberto Cannataro, Maria Cristina Caroleo, Joan Ribot, Maria Luisa Bonet, and Erika Cione. 2024. "β-Carotene Impacts the Liver MicroRNA Profile in a Sex-Specific Manner in Mouse Offspring of Western Diet-Fed Mothers: Results from Microarray Analysis by Direct Hybridization" International Journal of Molecular Sciences 25, no. 23: 12899. https://doi.org/10.3390/ijms252312899
APA StyleAbrego-Guandique, D. M., Galmés, S., García-Rodríguez, A., Cannataro, R., Caroleo, M. C., Ribot, J., Bonet, M. L., & Cione, E. (2024). β-Carotene Impacts the Liver MicroRNA Profile in a Sex-Specific Manner in Mouse Offspring of Western Diet-Fed Mothers: Results from Microarray Analysis by Direct Hybridization. International Journal of Molecular Sciences, 25(23), 12899. https://doi.org/10.3390/ijms252312899

