Action Mechanisms of Exosomes Derived from GD3/GD2-Positive Glioma Cells in the Regulation of Phenotypes and Intracellular Signaling: Roles of Integrins
Abstract
1. Introduction
2. Results
2.1. Proteome Analysis of EVs Released from GD3/GD2(+) and GD3/GD2(-) Glioma Cells
2.2. Time Course of Expression of Gangliosides and Ganglioside Synthase Genes in the Recipient Cells After Treatment with EVs from GD3/GD2-Expressing Cells
2.2.1. Expression of Gangliosides GD3 and GD2 on the Surface of GD3/GD2-Negative Cells After Treatment with EVs Derived from GD3/GD2-Expressing Cells
2.2.2. Expression of GD3 Synthase and GM2/GD2 Synthase mRNAs as Analyzed by RT-qPCR
2.3. Attachment and Invasion of PKH26-Labeled GD3/GD2(+) Cell-Derived EVs to/into GD3/GD2(-) Cells
2.4. Expression and Association of Integrins and Gangliosides on the Surface of Cells and EVs
2.4.1. Expression of Integrins and Gangliosides on Cells and EVs
2.4.2. Colocalization of Gangliosides and Integrins on Cell Surface as Shown by Double Immunostaining
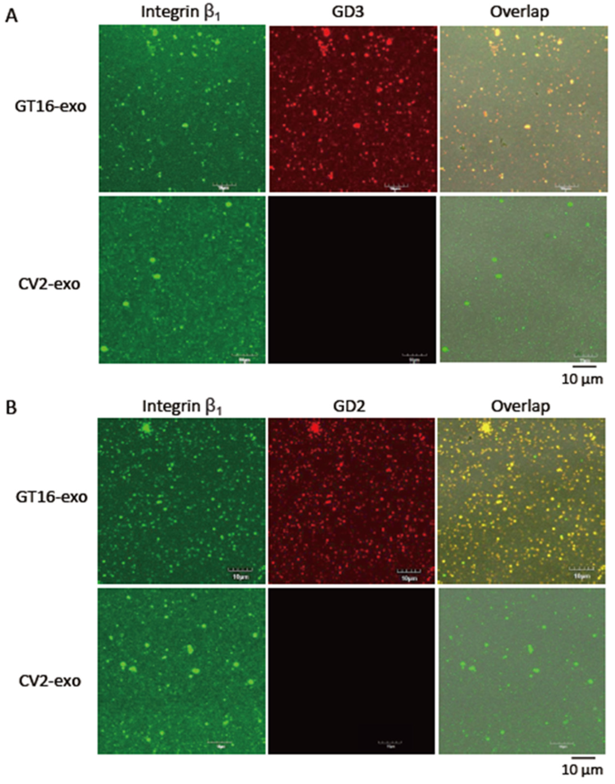
2.4.3. Close Localization of Gangliosides and Integrins on the Surface of EVs by Double Immunostaining
2.4.4. Molecular Clustering of Gangliosides and Integrin β1 on Cells and EVs as Analyzed by IP Followed by IB
2.5. Effects of Antibodies to Disialyl-Gangliosides or to Integrins on the Actions of EVs
2.5.1. Effects of Anti-Integrin mAbs on EV Functions
2.5.2. Effects of Anti-Ganglioside mAbs on EV Functions
2.6. Effects of EVs on the Cell Adhesion Signal and Roles of Gangliosides
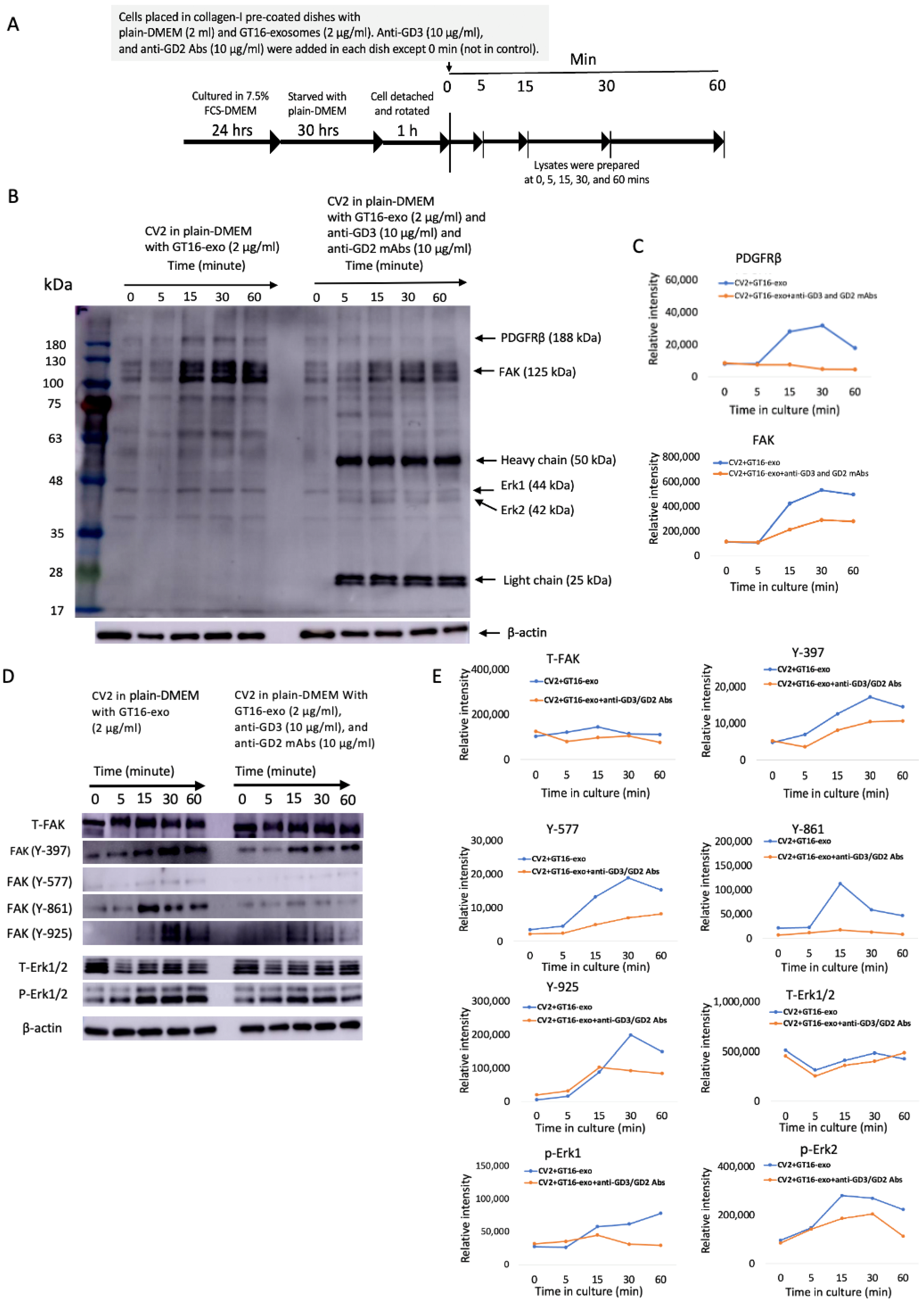
2.6.1. Effects of GD3/GD2(+) EVs on GD3/GD2(-) Cell Adhesion Signaling
2.6.2. Effects of Anti-Ganglioside Abs on the Action of GD3/GD2(+) Cell-Derived EVs to the Adhesion of the Recipient GD3/GD2(-) Cells
3. Materials and Methods
3.1. Cell Lines and Culture
3.2. Antibodies and Reagents
3.2.1. Antibodies
3.2.2. Reagents
3.3. Exosome Isolation from Cell Culture Supernatants and Quantification
3.4. Data-Dependent LC-MS/MS Analysis
3.5. Flow Cytometry
3.6. Real-Time Reverse Transcription-Quantitative PCR (RT-qPCR)
3.7. Immuno-Cytostaining
3.8. Adhesion Activity of Cells to CL-I
3.9. Lysate Preparation from Cells and Exosomes
3.10. Immunoprecipitation (IP)
3.11. Immunoblotting (IB)
3.12. Statistical Analysis
4. Discussion
Author Contributions
Funding
Institutional Review Board Statement
Informed Consent Statement
Data Availability Statement
Acknowledgments
Conflicts of Interest
Abbreviations
| EVs | extracellular vesicles |
| PDGF | platelet-derived growth factor |
| FAK | focal adhesion kinase |
| Erk1/2 | extracellular signal-regulated kinase 1/2 |
| ST8SIA1 | alpha-N-acetylneuraminide alpha-2,8-sialyltransferase |
| B4GALNT1 | N-acetyl-galactosaminyltransferase 1 |
| DMEM | Dulbecco’s modified Eagle’s medium |
| FCS | fetal calf serum |
| FITC | fluorescein isothiocyanate |
| HRP | horseradish peroxidase |
| GD3 | Neu5Acα2,8Neu5Acα2,3Galβ1,4Glc-ceramide |
| GD2 | GalNAcβ1,4(Neu5Acα2,8Neu5Acα2,3) Galβ1,4Glc-ceramide) |
| BSA | bovine serum albumin |
| SDS-PAGE | sodium dodecyl sulfate–polyacrylamide gel electrophoresis |
| RT-CES | real-time cell electronic sensing system |
References
- Yu, R.K.; Bieberich, E.; Xia, T.; Zeng, G. Regulation of ganglioside biosynthesis in the nervous system. J. Lipid Res. 2004, 45, 783–793. [Google Scholar] [CrossRef] [PubMed]
- Wiegandt, H. Gangliosides. In New Comprehensive Biochemistry; Wiegandt, H., Ed.; Elsevier Science Publishers: Amsterdam, The Netherlands, 1985; pp. 199–260. [Google Scholar]
- Schengrund, C.L. Gangliosides: Glycosphingolipids essential for normal neural development and function. Trends Biochem. Sci. 2015, 40, 397–406. [Google Scholar] [CrossRef] [PubMed]
- Fuse, J.T.; Holland, E.C. Targeting brain cancer: Advances in the molecular pathology of malignant glioma and medulloblastoma. Nat. Rev. Cancer 2010, 10, 319–331. [Google Scholar]
- Fredman, P.; von Holst, H.; Collins, V.P.; Ammar, A.; Dellheden, B.; Wahren, B.; Granholm, L.; Svennerholm, L. Potential ganglioside antigens associated with human gliomas. Neurol. Res. 1986, 8, 123–126. [Google Scholar] [CrossRef] [PubMed]
- Gaini, S.M.; Riboni, L.; Cerri, C.; Grimoldi, N.; Sganzerla, E.P.; Berra, B. Ganglioside content and composition in human gliomas. Acta Neurochir. Suppl. 1988, 43, 126–129. [Google Scholar] [PubMed]
- Wikstrand, C.J.; Fredman, P.; Svennerholm, L.; Bigner, D.D. Detection of glioma-associated gangliosides GM2, GD2, GD3, 3′-isoLM1 3′,6′-isoLD1 in central nervous system tumors in vitro and in vivo using epitope-defined monoclonal antibodies. Prog. Brain Res. 1994, 101, 213–223. [Google Scholar]
- Kawai, K.; Takahashi, H.; Watarai, S.; Ishizu, H.; Fukai, K.; Tanabe, Y.; Nose, S.; Kuroda, S. Occurrence of ganglioside GD3 in neoplastic astrocytes. An immunocytochemical study in humans. Virchows Arch. 1999, 434, 201–205. [Google Scholar] [CrossRef]
- Wagener, R.; Röhn, G.; Schillinger, G.; Schröder, R.; Kobbe, B.; Ernestus, R.I. Ganglioside profiles in human gliomas: Quantification by microbore high performance liquid chromatography and correlation to histomorphology and grading. Acta Neurochir. 1999, 141, 1339–1345. [Google Scholar] [CrossRef]
- Vukelić, Z.; Kalanj-Bognar, S.; Froesch, M.; Bîndila, L.; Radić, B.; Allen, M.; Peter-Katalinić, J.; Zamfir, A.D. Human gliosarcoma-associated ganglioside composition is complex and distinctive as evidenced by high-performance mass spectrometric determination and structural characterization. Glycobiology 2007, 17, 504–515. [Google Scholar] [CrossRef]
- Hakomori, S. Philip Levine award lecture: Blood group glycolipid antigens and their modifications as human cancer antigens. Am. J. Clin. Pathol. 1984, 82, 635–648. [Google Scholar] [CrossRef]
- Lloyd, K.O. Humoral immune responses to tumor-associated carbohydrate antigens. Semin. Cancer Biol. 1991, 2, 421–431. [Google Scholar] [PubMed]
- Schulz, G.; Cheresh, D.A.; Varki, N.M.; Yu, A.; Staffileno, L.K.; Reisfeld, R.A. Detection of ganglioside GD2 in tumor tissues and sera of neuroblastoma patients. Cancer Res. 1984, 44, 5914–5920. [Google Scholar] [PubMed]
- Saito, M.; Yu, R.K.; Cheung, N.K. Ganglioside GD2 specificity of monoclonal antibodies to human neuroblastoma cell. Biochem. Biophys. Res. Commun. 1985, 127, 1–7. [Google Scholar] [CrossRef] [PubMed]
- Merritt, W.D.; Casper, J.T.; Lauer, S.J.; Reaman, G.H. Expression of GD3 ganglioside in childhood T-cell lymphoblastic malignancies. Cancer Res. 1987, 47, 1724–1730. [Google Scholar] [PubMed]
- Siddiqui, B.; Buehler, J.; DeGregorio, M.W.; Macher, B.A. Differential expression of ganglioside GD3 by human leukocytes and leukemia cells. Cancer Res. 1984, 44, 5262–5265. [Google Scholar]
- Cheresh, D.A.; Rosenberg, J.; Mujoo, K.; Hirschowitz, L.; Reisfeld, R.A. Biosynthesis and expression of the disialoganglioside GD2, a relevant target antigen on small cell lung carcinoma for monoclonal antibody-mediated cytolysis. Cancer Res. 1986, 46, 5112–5118. [Google Scholar]
- Yoshida, S.; Fukumoto, S.; Kawaguchi, H.; Sato, S.; Ueda, R.; Furukawa, K. Ganglioside G(D2) in small cell lung cancer cell lines: Enhancement of cell proliferation and mediation of apoptosis. Cancer Res. 2001, 61, 4244–4252. [Google Scholar] [PubMed]
- Shibuya, H.; Hamamura, K.; Hotta, H.; Matsumoto, Y.; Nishida, Y.; Hattori, H.; Furukawa, K.; Ueda, M.; Furukawa, K. Enhancement of malignant properties of human osteosarcoma cells with disialyl gangliosides GD2/GD3. Cancer Sci. 2012, 103, 1656–1664. [Google Scholar] [CrossRef]
- Portoukalian, J.; David, M.J.; Gain, P.; Richard, M. Shedding of GD2 ganglioside in patients with retinoblastoma. Int. J. Cancer 1993, 53, 948–951. [Google Scholar] [CrossRef]
- Cazet, A.; Bobowski, M.; Rombouts, Y.; Lefebvre, J.; Steenackers, A.; Popa, I.; Guérardel, Y.; Le Bourhis, X.; Tulasne, D.; Delannoy, P. The ganglioside G(D2) induces the constitutive activation of c-Met in MDA-MB-231 breast cancer cells expressing the G(D3) synthase. Glycobiology 2012, 22, 806–816. [Google Scholar] [CrossRef]
- Battula, V.L.; Shi, Y.; Evans, K.W.; Wang, R.Y.; Spaeth, E.L.; Jacamo, R.O.; Guerra, R.; Sahin, A.A.; Marini, F.C.; Hortobagyi, G.; et al. Ganglioside GD2 identifies breast cancer stem cells and promotes tumorigenesis. J. Clin. Investig. 2012, 122, 2066–2078. [Google Scholar] [CrossRef]
- Cheresh, D.A.; Harper, J.R.; Schulz, G.; Reisfeld, R.A. Localization of the gangliosides GD2 and GD3 in adhesion plaques and on the surface of human melanoma cells. Proc. Natl. Acad. Sci. USA 1984, 81, 5767–5771. [Google Scholar] [CrossRef] [PubMed]
- Hamamura, K.; Furukawa, K.; Hayashi, T.; Hattori, T.; Nakano, J.; Nakashima, H.; Okuda, T.; Mizutani, H.; Hattori, H.; Ueda, M.; et al. Ganglioside GD3 promotes cell growth and invasion through p130Cas and paxillin in malignant melanoma cells. Proc. Natl. Acad. Sci. USA 2005, 102, 11041–11046. [Google Scholar] [CrossRef] [PubMed]
- Ohkawa, Y.; Miyazaki, S.; Hamamura, K.; Kambe, M.; Miyata, M.; Tajima, O.; Ohmi, Y.; Yamauchi, Y.; Furukawa, K.; Furukawa, K. Ganglioside GD3 enhances adhesion signals and augments malignant properties of melanoma cells by recruiting integrins to glycolipid-enriched microdomains. J. Biol. Chem. 2010, 285, 27213–27223. [Google Scholar] [CrossRef] [PubMed]
- Ohmi, Y.; Kambe, M.; Ohkawa, Y.; Hamamura, K.; Tajima, O.; Takeuchi, R.; Furukawa, K.; Furukawa, K. Differential roles of gangliosides in malignant properties of melanomas. PLoS ONE 2018, 13, e0206881. [Google Scholar] [CrossRef] [PubMed]
- Groux-Degroote, S.; Delannoy, P. Cancer-Associated Glycosphingolipids as Tumor Markers and Targets for Cancer Immunotherapy. Int. J. Mol. Sci. 2021, 22, 6145. [Google Scholar] [CrossRef]
- Valadi, H.; Ekström, K.; Bossios, A.; Sjöstrand, M.; Lee, J.J.; Lötvall, J.O. Exosome-mediated transfer of mRNAs and microRNAs is a novel mechanism of genetic exchange between cells. Nat. Cell Biol. 2007, 9, 654–659. [Google Scholar] [CrossRef]
- Meldolesi, J. Exosomes and Ectosomes in Intercellular Communication. Curr. Biol. 2018, 28, R435–R444. [Google Scholar] [CrossRef]
- da Costa, V.R.; Araldi, R.P.; Vigerelli, H.; D’Ámelio, F.; Mendes, T.B.; Gonzaga, V.; Policíquio, B.; Colozza-Gama, G.A.; Valverde, C.W.; Kerkis, I. xosomes in the Tumor Microenvironment: From Biology to Clinical Applications. Cells 2021, 10, 2617. [Google Scholar] [CrossRef]
- Hoshino, A.; Costa-Silva, B.; Shen, T.L.; Rodrigues, G.; Hashimoto, A.; Tesic Mark, M.; Molina, H.; Kohsaka, S.; Di Giannatale, A.; Ceder, S.; et al. Tumour exosome integrins determine organotropic metastasis. Nature 2015, 527, 329–335. [Google Scholar] [CrossRef]
- Tian, W.; Liu, S.; Li, B. Potential Role of Exosomes in Cancer Metastasis. Biomed. Res. Int. 2019, 2019, 4649705. [Google Scholar] [CrossRef] [PubMed]
- Thakur, B.K.; Zhang, H.; Becker, A.; Matei, I.; Huang, Y.; Costa-Silva, B.; Zheng, Y.; Hoshino, A.; Brazier, H.; Xiang, J.; et al. Double-stranded DNA in exosomes: A novel biomarker in cancer detection. Cell Res. 2014, 24, 766–769. [Google Scholar] [CrossRef] [PubMed]
- Takahashi, R.U.; Prieto-Vila, M.; Hironaka, A.; Ochiya, T. The role of extracellular vesicle microRNAs in cancer biology. Clin. Chem. Lab. Med. 2017, 55, 648–656. [Google Scholar] [CrossRef] [PubMed]
- Dai, J.; Su, Y.; Zhong, S.; Cong, L.; Liu, B.; Yang, J.; Tao, Y.; He, Z.; Chen, C.; Jiang, Y. Exosomes: Key players in cancer and potential therapeutic strategy. Signal Transduct. Target. Ther. 2020, 5, 145. [Google Scholar] [CrossRef] [PubMed]
- Yesmin, F.; Bhuiyan, R.H.; Ohmi, Y.; Yamamoto, S.; Kaneko, K.; Ohkawa, Y.; Zhang, P.; Hamamura, K.; Cheung, N.V.; Kotani, N.; et al. Ganglioside GD2 Enhances the Malignant Phenotypes of Melanoma Cells by Cooperating with Integrins. Int. J. Mol. Sci. 2021, 23, 423. [Google Scholar] [CrossRef]
- Furukawa, K.; Akagi, T.; Nagata, Y.; Yamada, Y.; Shimotohno, K.; Cheung, N.K.; Shiku, H.; Furukawa, K. GD2 ganglioside on human T-lymphotropic virus type I-infected T cells: Possible activation of beta-1,4-N-acetylgalactosaminyltransferase gene by p40tax. Proc. Natl. Acad. Sci. USA 1993, 90, 1972–1976. [Google Scholar] [CrossRef]
- Iwasawa, T.; Zhang, P.; Ohkawa, Y.; Momota, H.; Wakabayashi, T.; Ohmi, Y.; Bhuiyan, R.H.; Furukawa, K.; Furukawa, K. Enhancement of malignant properties of human glioma cells by ganglioside GD3/GD2. Int. J. Oncol. 2018, 52, 1255–1266. [Google Scholar] [CrossRef]
- Yesmin, F.; Furukawa, K.; Kambe, M.; Ohmi, Y.; Bhuiyan, R.H.; Hasnat, M.A.; Mizutani, M.; Tajima, O.; Hashimoto, N.; Tsuchida, A.; et al. Extracellular vesicles released from ganglioside GD2-expressing melanoma cells enhance the malignant properties of GD2-negative melanomas. Sci. Rep. 2023, 13, 4987. [Google Scholar] [CrossRef]
- Hasnat, M.A.; Ohmi, Y.; Yesmin, F.; Kambe, M.; Kawamoto, Y.; Bhuiyan, R.H.; Mizutani, M.; Hashimoto, N.; Tsuchida, A.; Ohkawa, Y.; et al. Crucial roles of exosomes secreted from ganglioside GD3/GD2-positive glioma cells in enhancement of the malignant phenotypes and signals of GD3/GD2-negative glioma cells. Nagoya J. Med. Sci. 2024, 86, 435–451. [Google Scholar]
- Haraguchi, M.; Yamashiro, S.; Yamamoto, A.; Furukawa, K.; Takamiya, K.; Lloyd, K.O.; Shiku, H.; Furukawa, K. Isolation of GD3 synthase gene by expression cloning of GM3 alpha-2,8-sialyltransferase cDNA using anti-GD2 monoclonal antibody. Proc. Natl. Acad. Sci. USA 1994, 91, 10455–10459. [Google Scholar] [CrossRef]
- Zhao, J.; Furukawa, K.; Fukumoto, S.; Okada, M.; Furugen, R.; Miyazaki, H.; Takamiya, K.; Aizawa, S.; Shiku, H.; Matsuyama, T.; et al. Attenuation of interleukin 2 signal in the spleen cells of complex ganglioside-lacking mice. J. Biol. Chem. 1999, 274, 13744–13747. [Google Scholar] [CrossRef] [PubMed]
- Iwasaki, M.; Masuda, T.; Tomita, M.; Ishihama, Y. Chemical cleavage-assisted tryptic digestion for membrane proteome analysis. J. Proteome Res. 2009, 8, 3169–3175. [Google Scholar] [CrossRef] [PubMed]
- Sei, H.; Hirade, N.; Kamiya, K.; Nakashima, F.; Yoshitake, J.; Kano, K.; Mishiro-Sato, E.; Kikuchi, R.; Uchida, K.; Shibata, T. Isocitrate dehydrogenase 1 upregulation in urinary extracellular vesicles from proximal tubules of type 2 diabetic rats. FASEB J. 2024, 38, e23688. [Google Scholar] [CrossRef] [PubMed]
- Yesmin, F.; Bhuiyan, R.H.; Ohmi, Y.; Ohkawa, Y.; Tajima, O.; Okajima, T.; Furukawa, K.; Furukawa, K. Aminoglycosides are efficient reagents to induce readthrough of premature termination codon in mutant B4GALNT1 genes foumd in families of hereditary spastic paraplegia. J. Biochem. 2020, 168, 103–112. [Google Scholar] [CrossRef] [PubMed]
- Bhuiyan, R.H.; Ohmi, Y.; Ohkawa, Y.; Zhang, P.; Takano, M.; Hashimoto, N.; Okajima, T.; Furukawa, K.; Furukawa, K. Loss of Enzyme Activity in Mutated B4GALNT1 Gene Products in Patients with Hereditary Spastic Paraplegia Results in Relatively Mild Neurological Disorders: Similarity with Phenotypes of B4galnt1 Knockout Mice. Neuroscience 2019, 397, 94–106. [Google Scholar] [CrossRef]
- Colombo, M.; Raposo, G.; Théry, C. Biogenesis, secretion, and intercellular interactions of exosomes and other extracellular vesicles. Annu. Rev. Cell Dev. Biol. 2014, 30, 255–289. [Google Scholar] [CrossRef]
- Russo, M.N.; Whaley, L.A.; Norton, E.S.; Zarco, N.; Guerrero-Cázares, H. Extracellular vesicles in the glioblastoma microenvironment: A diagnostic and therapeutic perspective. Mol. Aspects Med. 2023, 91, 101167. [Google Scholar] [CrossRef]
- Siebert, H.C.; André, S.; Lu, S.Y.; Frank, M.; Kaltner, H.; van Kuik, J.A.; Korchagina, E.Y.; Bovin, N.; Tajkhorshid, E.; Kaptein, R.; et al. Unique conformer selection of human growth-regulatory lectin galectin-1 for ganglioside GM1 versus bacterial toxins. Biochemistry 2003, 42, 14762–14773. [Google Scholar] [CrossRef]
- Jimenez, L.; Stolzenbach, V.; Ozawa, P.M.M.; Ramirez-Solano, M.; Liu, Q.; Sage, J.; Weaver, A.M. Extracellular vesicles from non-neuroendocrine SCLC cells promote adhesion and survival of neuroendocrine SCLC cells. Proteomics 2024, 24, e2300030. [Google Scholar] [CrossRef]
- Xu, W.; Yan, Z.; Lu, N. From pathogenesis to clinical application: Insights into exosomes as transfer vectors in cancer. J. Exp. Clin. Cancer Res. 2016, 35, 156. [Google Scholar] [CrossRef]
- Furukawa, K.; Ohmi, Y.; Hamamura, K.; Kondo, Y.; Ohkawa, Y.; Kaneko, K.; Hashimoto, N.; Yesmin, F.; Bhuiyan, R.H.; Tajima, O.; et al. Signaling domains of cancer-associated glycolipids. Glycoconj J. 2022, 39, 145–155. [Google Scholar] [CrossRef] [PubMed]
- McAtee, C.O.; Booth, C.; Elowsky, C.; Zhao, L.; Payne, J.; Fangman, T.; Caplan, S.; Henry, M.D.; Simpson, M.A. Prostate tumor cell exosomes containing hyaluronidase Hyal1 stimulate prostate stromal cell motility by engagement of FAK-mediated integrin signaling. Matrix Biol. 2019, 78–79, 165–179. [Google Scholar] [CrossRef] [PubMed]
- Manini, I.; Ruaro, M.E.; Sgarra, R.; Bartolini, A.; Caponnetto, F.; Ius, T.; Skrap, M.; Di Loreto, C.; Beltrami, A.P.; Manfioletti, G.; et al. Semaphorin-7A on Exosomes: A Promigratory Signal in the Glioma Microenvironment. Cancers 2019, 11, 758. [Google Scholar] [CrossRef] [PubMed]
- Song, Y.; Ye, L.; Tan, Y.; Tong, H.; Lv, Z.; Wan, X.; Li, Y. Therapeutic exosomes loaded with SERPINA5 attenuated endometrial cancer cell migration via the integrin beta1/FAK signaling pathway. Cell. Oncol. 2022, 45, 861–872. [Google Scholar] [CrossRef]
- Cox, B.D.; Natarajan, M.; Stettner, M.R.; Gladson, C.L. New concepts regarding focal adhesion kinase promotion of cell migration and proliferation. J. Cell. Biochem. 2006, 99, 35–52. [Google Scholar] [CrossRef]
- Lau, N.C.H.; Yam, J.W.P. From Exosome Biogenesis to Absorption: Key Takeaways for Cancer Research. Cancers 2023, 15, 1992. [Google Scholar] [CrossRef]
- Peng, X.; Yang, L.; Ma, Y.; Li, Y.; Li, H. Focus on the morphogenesis, fate and the role in tumor progression of multivesicular bodies. Cell Commun. Signal. 2020, 18, 122. [Google Scholar] [CrossRef]
- Hurley, J.H. ESCRT complexes and the biogenesis of multivesicular bodies. Curr. Opin. Cell Biol. 2008, 20, 4–11. [Google Scholar] [CrossRef]
- Hikita, T.; Kuwahara, A.; Watanabe, R.; Miyata, M.; Oneyama, C. Src in endosomal membranes promotes exosome secretion and tumor progression. Sci. Rep. 2019, 9, 3265. [Google Scholar] [CrossRef]
- Sapoń, K.; Mańka, R.; Janas, T.; Janas, T. The role of lipid rafts in vesicle formation. J. Cell Sci. 2023, 136, jcs260887. [Google Scholar] [CrossRef]
- Abdik, H.; Avsar Abdik, E.; Hızlı Deniz, A.A.; Taşlı, P.N.; Şahin, F. A Novel Virtue in Stem Cell Research: Exosomes and Their Role in Differentiation. Adv. Exp. Med. Biol. 2019, 1144, 133–146. [Google Scholar] [PubMed]
- Sharma, A. Role of stem cell derived exosomes in tumor biology. Int. J. Cancer 2018, 142, 1086–1092. [Google Scholar] [CrossRef] [PubMed]
- Yeh, S.C.; Wang, P.Y.; Lou, Y.W.; Khoo, K.H.; Hsiao, M.; Hsu, T.L.; Wong, C.H. Glycolipid GD3 and GD3 synthase are key drivers for glioblastoma stem cells and tumorigenicity. Proc. Natl. Acad. Sci. USA 2016, 113, 5592–5597. [Google Scholar] [CrossRef] [PubMed]










Disclaimer/Publisher’s Note: The statements, opinions and data contained in all publications are solely those of the individual author(s) and contributor(s) and not of MDPI and/or the editor(s). MDPI and/or the editor(s) disclaim responsibility for any injury to people or property resulting from any ideas, methods, instructions or products referred to in the content. |
© 2024 by the authors. Licensee MDPI, Basel, Switzerland. This article is an open access article distributed under the terms and conditions of the Creative Commons Attribution (CC BY) license (https://creativecommons.org/licenses/by/4.0/).
Share and Cite
Hasnat, M.A.; Ohmi, Y.; Yesmin, F.; Kaneko, K.; Kambe, M.; Kitaura, Y.; Ito, T.; Imao, Y.; Kano, K.; Mishiro-Sato, E.; et al. Action Mechanisms of Exosomes Derived from GD3/GD2-Positive Glioma Cells in the Regulation of Phenotypes and Intracellular Signaling: Roles of Integrins. Int. J. Mol. Sci. 2024, 25, 12752. https://doi.org/10.3390/ijms252312752
Hasnat MA, Ohmi Y, Yesmin F, Kaneko K, Kambe M, Kitaura Y, Ito T, Imao Y, Kano K, Mishiro-Sato E, et al. Action Mechanisms of Exosomes Derived from GD3/GD2-Positive Glioma Cells in the Regulation of Phenotypes and Intracellular Signaling: Roles of Integrins. International Journal of Molecular Sciences. 2024; 25(23):12752. https://doi.org/10.3390/ijms252312752
Chicago/Turabian StyleHasnat, Mohammad Abul, Yuhsuke Ohmi, Farhana Yesmin, Kei Kaneko, Mariko Kambe, Yoko Kitaura, Takako Ito, Yuka Imao, Keiko Kano, Emi Mishiro-Sato, and et al. 2024. "Action Mechanisms of Exosomes Derived from GD3/GD2-Positive Glioma Cells in the Regulation of Phenotypes and Intracellular Signaling: Roles of Integrins" International Journal of Molecular Sciences 25, no. 23: 12752. https://doi.org/10.3390/ijms252312752
APA StyleHasnat, M. A., Ohmi, Y., Yesmin, F., Kaneko, K., Kambe, M., Kitaura, Y., Ito, T., Imao, Y., Kano, K., Mishiro-Sato, E., Koyanagi, H., Kawamoto, Y., Bhuiyan, R. H., Ohkawa, Y., Tajima, O., Furukawa, K., & Furukawa, K. (2024). Action Mechanisms of Exosomes Derived from GD3/GD2-Positive Glioma Cells in the Regulation of Phenotypes and Intracellular Signaling: Roles of Integrins. International Journal of Molecular Sciences, 25(23), 12752. https://doi.org/10.3390/ijms252312752

