Neurotrophic Effects of Foeniculum vulgare Ethanol Extracts on Hippocampal Neurons: Role of Anethole in Neurite Outgrowth and Synaptic Development
Abstract
1. Introduction
2. Results
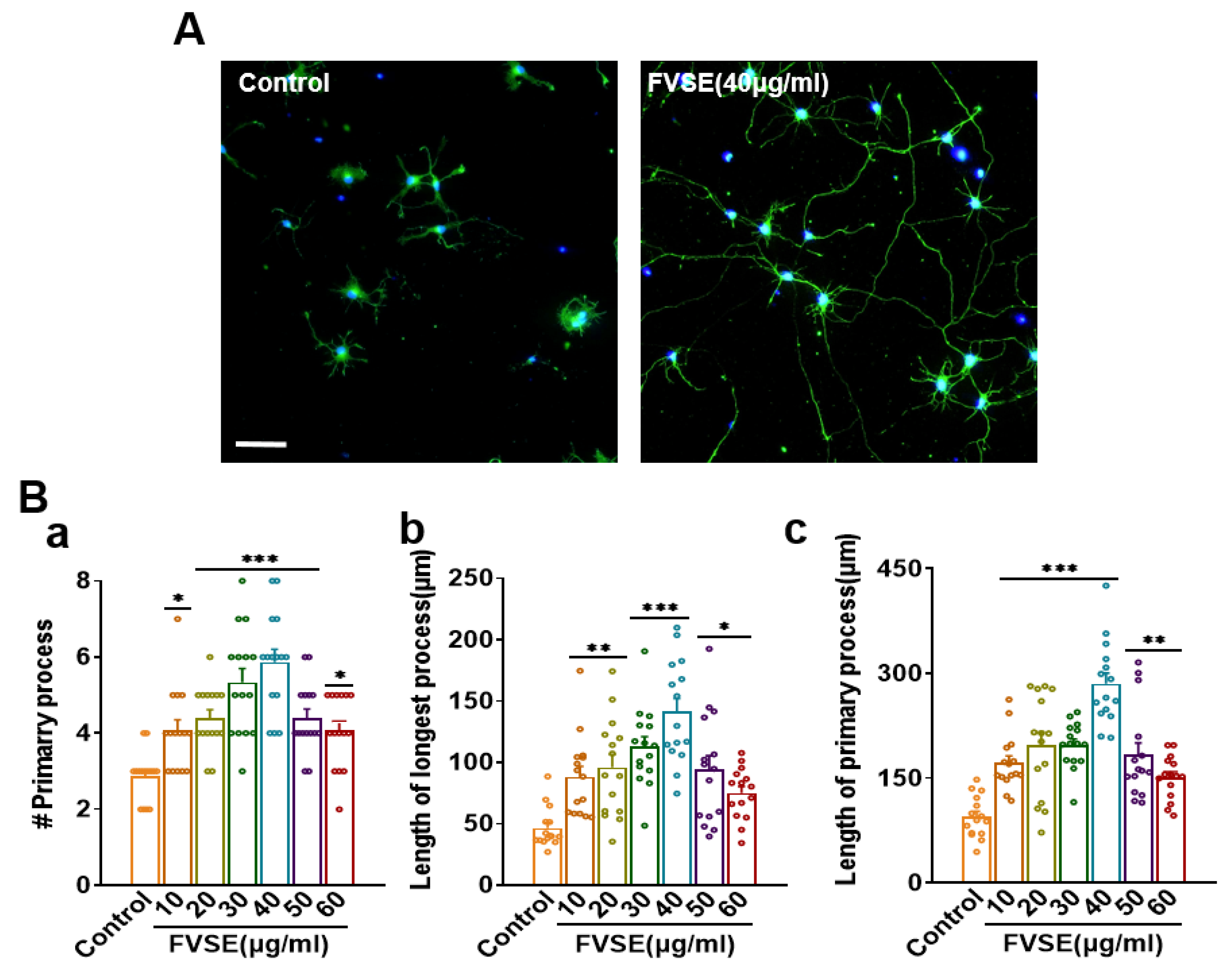
2.1. Determination of the Optimal Concentration of FVSE for Neurite Outgrowth Stimulation
2.2. FVSE Impact on Neuronal Viability
2.3. Effects of FVSE on Neuronal Growth During Early Stages
2.4. Impact of FVSE on Axonal Development
2.5. Improvement of Dendritic Arborization by FVSE
2.6. Impacts of FVSE on Neuronal Synapse Formation
2.7. In-Vivo Immunoblotting Analysis of FVSE
2.8. Analysis of FVSE Bio-Active Compounds and Neuroprotective Targets Network
2.9. Effect of Anethole and FVSE on Neurite Growth
2.10. Immunofluorescence Analysis of Neurotrophin Signaling Proteins
3. Discussion
4. Methods and Materials
4.1. Preparation of F. vulgare Mill Ethanol Extracts (FVSE)
4.2. Primary Hippocampal Neuronal Culture and Treatment of FVSE
4.3. In Vivo Mice Experiment of FVSE
4.4. Neuronal Viability
4.5. Immunocytochemistry
4.6. Western Blotting
4.7. Imaging and Morphometric Analysis of Neuronal Morphology
4.8. A In Silico Network Pharmacology
4.8.1. ADMET Analysis of GC-MS/HPLC Compounds
4.8.2. Screening of the Common Target Genes
4.9. Statistical Analysis
5. Conclusions
Supplementary Materials
Author Contributions
Funding
Institutional Review Board Statement
Informed Consent Statement
Data Availability Statement
Acknowledgments
Conflicts of Interest
References
- Ivraghi, M.S.; Zamanian, M.Y.; Gupta, R.; Achmad, H.; Alsaab, H.O.; Hjazi, A.; Romero-Parra, R.M.; Alwaily, E.R.; Hussien, B.M.; Hakimizadeh, E. Neuroprotective effects of gemfibrozil in neurological disorders: Focus on inflammation and molecular mechanisms. CNS Neurosci. Ther. 2024, 30, e14473. [Google Scholar] [CrossRef] [PubMed]
- Morton, H.; Kshirsagar, S.; Orlov, E.; Bunquin, L.E.; Sawant, N.; Boleng, L.; George, M.; Basu, T.; Ramasubramanian, B.; Pradeepkiran, J.A.; et al. Defective mitophagy and synaptic degeneration in Alzheimer’s disease: Focus on aging, mitochondria and synapse. Free Radic. Biol. Med. 2021, 172, 652–667. [Google Scholar] [CrossRef] [PubMed]
- Ashique, S.; Pal, R.; Sharma, H.; Mishra, N.; Garg, A. Unraveling the Emerging Niche Role of Extracellular Vesicles (EVs) in Traumatic Brain Injury (TBI). CNS Neurol. Disord.-Drug Targets-CNS Neurol. Disord. 2024, 23, 1357–1370. [Google Scholar] [CrossRef] [PubMed]
- Adamu, A.; Li, S.; Gao, F.; Xue, G. The role of neuroinflammation in neurodegenerative diseases: Current understanding and future therapeutic targets. Front. Aging Neurosci. 2024, 16, 1347987. [Google Scholar] [CrossRef] [PubMed]
- Alkahtani, S.; Al-Johani, N.S.; Alarifi, S. Mechanistic insights, treatment paradigms, and clinical progress in neurological disorders: Current and future prospects. Int. J. Mol. Sci. 2023, 24, 1340. [Google Scholar] [CrossRef]
- Zamanian, M.Y.; Nazifi, M.; Khachatryan, L.G.; Taheri, N.; Ivraghi, M.S.; Menon, S.V.; Husseen, B.; Prasad, K.D.; Petkov, I.; Nikbakht, N. The neuroprotective effects of agmatine on Parkinson’s disease: Focus on oxidative stress, inflammation and molecular mechanisms. Inflammation 2024, 1–15. [Google Scholar] [CrossRef]
- Katariya, R.; Mishra, K.; Sammeta, S.; Umekar, M.; Kotagale, N.; Taksande, B. Agmatine mitigates behavioral abnormalities and neurochemical dysregulation associated with 3-Nitropropionic acid-induced Huntington’s disease in rats. NeuroToxicology 2024, 102, 12–28. [Google Scholar] [CrossRef]
- Ding, X.W.; Li, R.; Geetha, T.; Tao, Y.X.; Babu, J.R. Nerve growth factor in metabolic complications and Alzheimer’s disease: Physiology and therapeutic potential. Biochim. Biophys. Acta (BBA)-Mol. Basis Dis. 2020, 1866, 165858. [Google Scholar] [CrossRef]
- Wang, D.; Lang, Z.C.; Wei, S.N.; Wang, W.; Zhang, H. Targeting brain-derived neurotrophic factor in the treatment of neurodegenerative diseases: A review. Neuroprotection 2024, 2, 67–78. [Google Scholar] [CrossRef]
- Lerose, V.; Ponticelli, M.; Benedetto, N.; Carlucci, V.; Lela, L.; Tzvetkov, N.T.; Milella, L. Withania somnifera (L.) Dunal, a Potential Source of Phytochemicals for Treating Neurodegenerative Diseases: A Systematic Review. Plants 2024, 13, 771. [Google Scholar] [CrossRef]
- Ayaz, M.; Mosa, O.F.; Nawaz, A.; Hamdoon, A.A.; Elkhalifa, M.E.; Sadiq, A.; Ullah, F.; Ahmed, A.; Kabra, A.; Khan, H.; et al. Neuroprotective potentials of Lead phytochemicals against Alzheimer’s disease with focus on oxidative stress-mediated signaling pathways: Pharmacokinetic challenges, target specificity, clinical trials and future perspectives. Phytomedicine 2024, 124, 155272. [Google Scholar] [CrossRef] [PubMed]
- Xue, J.; Guo, H.; Gao, Y.; Wang, X.; Cui, H.; Chen, Z.; Wang, B.; Xiang, J. Altered Directed Functional Connectivity of the Hippocampus in Mild Cognitive Impairment and Alzheimer’s Disease: A Resting-State fMRI Study. Front. Aging Neurosci. 2019, 11, 326. [Google Scholar] [CrossRef] [PubMed]
- Ahmed, K.R.; Rahman, M.M.; Islam, M.N.; Fahim, M.M.; Rahman, M.A.; Kim, B. Antioxidants activities of phytochemicals perspective modulation of autophagy and apoptosis to treating cancer. Biomed. Pharmacother. 2024, 174, 116497. [Google Scholar] [CrossRef] [PubMed]
- Andrade, S.; Ramalho, M.J.; Loureiro, J.A.; Pereira, M.d.C. Natural compounds for Alzheimer’s disease therapy: A systematic review of preclinical and clinical studies. Int. J. Mol. Sci. 2019, 20, 2313. [Google Scholar] [CrossRef] [PubMed]
- da S Hage-Melim, L.I.; Ferreira, J.V.; de Oliveira, N.K.; Correia, L.C.; Almeida, M.R.; Poiani, J.G.; Taft, C.A.; de Paula da Silva, C.H. The impact of natural compounds on the treatment of neurodegenerative diseases. Curr. Org. Chem. 2019, 23, 335–360. [Google Scholar] [CrossRef]
- Debnath, S.; Kumar, H.; Sharma, A. Foeniculum vulgare from Spice to Pharma: Recent Advances in Its Medicinal Value, Bioactivities and Perspectives. Tradit. Integr. Med. 2023, 10, 217–229. [Google Scholar] [CrossRef]
- Maqbool, M.; Chaudhary, K.; Chalotra, R.; Chauhan, S.; Dahiya, R.S. Phyto-pharmacology of Most Common Indian Culinary Spices and their Potential in Developing New Pharmaceutical Therapies. Curr. Tradit. Med. 2024, 10, 117–140. [Google Scholar] [CrossRef]
- Rani, S.N.; Aslam, Z.N.; Babar, S.N. Foeniculum vulgare (Fennel): A Versatile Herb With Culinary, Medicinal, and Environmental Significance. In Therapeutic and Pharmacological Applications of Ethnobotany; IGI Global: Hershey, PA, USA, 2024; pp. 155–188. [Google Scholar]
- Sharma, N.; Tan, M.A.; An, S.S. Mechanistic aspects of Apiaceae family spices in ameliorating Alzheimer’s disease. Antioxidants 2021, 10, 1571. [Google Scholar] [CrossRef]
- Syed, F.Q.; Mirza, M.B.; Elkady, A.I.; Hakeem, K.R.; Alkarim, S. An insight of multitudinous and inveterate pharmacological applications of Foeniculum vulgare (fennel). In Plant and Human Health, Volume 3: Pharmacology and Therapeutic Uses; Springer: Cham, Switzerland, 2019; pp. 231–254. [Google Scholar]
- Shahrajabian, M.H.; Sun, W. The Power of the Underutilized and Neglected Medicinal Plants and Herbs of the Middle East. Rev. Recent Clin. Trials 2024, 19, 159–175. [Google Scholar] [CrossRef]
- Rafieian, F.; Amani, R.; Rezaei, A.; Karaça, A.C.; Jafari, S.M. Exploring fennel (Foeniculum vulgare): Composition, functional properties, potential health benefits, and safety. Crit. Rev. Food Sci. Nutr. 2024, 64, 6924–6941. [Google Scholar] [CrossRef]
- Larit, F.; León, F. Therapeutics to treat psychiatric and neurological disorders: A promising perspective from algerian traditional medicine. Plants 2023, 12, 3860. [Google Scholar] [CrossRef] [PubMed]
- Seo, J.W.; Habiba, S.U.; Munni, Y.A.; Choi, H.J.; Aktar, A.; Mazumder, K.; Nah, D.-Y.; Yang, I.-J.; Moon, I.S. Protective Effects of Anethole in Foeniculum vulgare Mill. Seed Ethanol Extract on Hypoxia/Reoxygenation Injury in H9C2 Heart Myoblast Cells. Antioxidants 2024, 13, 1161. [Google Scholar] [CrossRef] [PubMed]
- Li, X.; Teng, T.; Yan, W.; Fan, L.; Liu, X.; Clarke, G.; Zhu, D.; Jiang, Y.; Xiang, Y.; Yu, Y.; et al. AKT and MAPK signaling pathways in hippocampus reveals the pathogenesis of depression in four stress-induced models. Transl. Psychiatry 2023, 13, 200. [Google Scholar] [CrossRef] [PubMed]
- Vastegani, S.M.; Khoshnam, S.E.; Mansouri, E.; Hajipour, S.; Ghafouri, S.; Bakhtiari, N.; Sarkaki, A.; Farbood, Y. Neuroprotective effect of anethole against rotenone induced non-motor deficits and oxidative stress in rat model of Parkinson’s disease. Behav. Brain Res. 2023, 437, 114100. [Google Scholar] [CrossRef]
- Moradi Vastegani, S.; Khoshnam, S.E.; Mansouri, E.; Ghafouri, S.; Bakhtiari, N.; Farbood, Y.; Sarkaki, A. Anti-inflammatory, anti-apoptotic, and neuroprotective potentials of anethole in Parkinson’s disease-like motor and non-motor symptoms induced by rotenone in rats. Metab. Brain Dis. 2023, 38, 2159–2174. [Google Scholar] [CrossRef]
- Gutiez, R.M. Narrative Review: Edible Plants as a Source of Valuable Flavonoids and Their Role as Neuroprotector Agents. Curr. Nutr. Food Sci. 2023, 19, 442–460. [Google Scholar] [CrossRef]
- Hannan, M.A.; Dash, R.; Sohag, A.A.M.; Moon, I.S. Deciphering molecular mechanism of the neuropharmacological action of fucosterol through integrated system pharmacology and in silico analysis. Mar. Drugs 2019, 17, 639. [Google Scholar] [CrossRef]
- Hannan, M.A.; Haque, M.N.; Dash, R.; Alam, M.; Moon, I.S. 3β, 6β-dichloro-5-hydroxy-5α-cholestane facilitates neuronal development through modulating TrkA signaling regulated proteins in primary hippocampal neuron. Sci. Rep. 2019, 9, 18919. [Google Scholar] [CrossRef]
- van Oostveen, W.M.; de Lange, E.C. Imaging techniques in Alzheimer’s disease: A review of applications in early diagnosis and longitudinal monitoring. Int. J. Mol. Sci. 2021, 22, 2110. [Google Scholar] [CrossRef]
- Nassar, F.S.; El-Sayed, O.A.; Ouassaf, S.; Abbas, A.O. Effect of fennel seed supplementation into broiler diet on their growth, physiological, and immunological performance. Adv. Anim. Vet. Sci. 2024, 12, 239–248. [Google Scholar] [CrossRef]
- Iranshahy, M.; Javadi, B. Diet therapy for the treatment of Alzheimer’s disease in view of traditional Persian medicine: A review. Iran. J. Basic Med. Sci. 2019, 22, 1102. [Google Scholar] [PubMed]
- NCurrie, D.; Wong, N.; Zane, I.; Rix, T.; Vardakastanis, M.; Claxton, A.; Ong, K.K.; Macmorland, W.; Poivet, A.; Brooks, A.; et al. A Potential Prognostic Gene Signature Associated with p53-Dependent NTRK1 Activation and Increased Survival of Neuroblastoma Patients. Cancers 2024, 16, 722. [Google Scholar] [CrossRef] [PubMed]
- Aubrey, L.D.; Lutter, L.; Fennell, K.; Purton, T.J.; Ward, N.; Serpell, L.C.; Xue, W.F. Structural reconstruction of individual filaments in Abeta42 fibril populations assembled in vitro reveal rare species that resemble ex vivo amyloid polymorphs from human brains. bioRxiv 2023. [Google Scholar] [CrossRef]
- Munni, Y.A.; Dash, R.; Choi, H.J.; Mitra, S.; Hannan, M.A.; Mazumder, K.; Timalsina, B.; Moon, I.S. Differential effects of the processed and unprocessed garlic (Allium sativum L.) ethanol extracts on Neuritogenesis and synaptogenesis in rat primary hippocampal neurons. Int. J. Mol. Sci. 2023, 24, 13386. [Google Scholar] [CrossRef] [PubMed]
- Rangsinth, P.; Duangjan, C.; Sillapachaiyaporn, C.; Isidoro, C.; Prasansuklab, A.; Tencomnao, T. Caesalpinia mimosoides leaf extract promotes neurite outgrowth and inhibits BACE1 activity in mutant APP-overexpressing neuronal neuro2a cells. Pharmaceuticals 2021, 14, 901. [Google Scholar] [CrossRef] [PubMed]
- Ghasemzadeh Rahbardar, M.; Hosseinzadeh, H. Therapeutic effects of rosemary (Rosmarinus officinalis L.) and its active constituents on nervous system disorders. Iran. J. Basic Med. Sci. 2020, 23, 1100–1112. [Google Scholar]
- Mahmood, R.T.; Shamim, A.; Ahsan, F.; Parveen, S. Foeniculum vulgare, Solanum nigrum and Cichorium intybus: A Collec-tanea of Pharmacological and Clinical uses. Res. J. Pharm. Technol. 2021, 14, 555–561. [Google Scholar] [CrossRef]
- Long, H.Z.; Cheng, Y.; Zhou, Z.W.; Luo, H.Y.; Wen, D.D.; Gao, L.C. PI3K/AKT signal pathway: A target of natural products in the prevention and treatment of Alzheimer’s disease and Parkinson’s disease. Front. Pharmacol. 2021, 12, 648636. [Google Scholar] [CrossRef]
- Adli, D.E.; Brahmi, M.; Ziani, K.; Arabi, W.; Kahloula, K.; Slimani, M. Neuroprotective effect of Foeniculum vulgare essential oil in developing Wistar rats exposed to manganese chloride. Bull. Univ. Agric. Sci. Vet. Med. Cluj-Napoca. Anim. Sci. Biotechnol. 2021, 78, 16–27. [Google Scholar] [CrossRef]
- Cai, B.; Wang, Q.; Zhong, L.; Liu, F.; Wang, X.; Chen, T. Integrating Network Pharmacology, Transcriptomics to Reveal Neuroprotective of Curcumin Activate PI3K/AKT Pathway in Parkinson’s Disease. Drug Des. Dev. Ther. 2024, 18, 2869–2881. [Google Scholar] [CrossRef]
- Voştinaru, O.; Hegheş, S.C.; Filip, L. Neuroprotective activity of the essential oils from food plants. In Essential Oils: Applications and Trends in Food Science and Technology; Springer International Publishing: Cham, Switzerland, 2022; pp. 371–389. [Google Scholar]
- Li, M.; Liu, Y.; Sun, M.; Yang, Y.; Zhang, L.; Liu, Y.; Li, F.; Liu, H. SEP-363856 exerts neuroprotection through the PI3K/AKT/GSK-3β signaling pathway in a dual-hit neurodevelopmental model of schizophrenia-like mice. Drug Dev. Res. 2024, 85, e22225. [Google Scholar] [CrossRef]
- Khakh, B.S.; Deneen, B. The emerging nature of astrocyte diversity. Annu. Rev. Neurosci. 2019, 42, 187–207. [Google Scholar] [CrossRef] [PubMed]
- Salter, M.W.; Stevens, B. Microglia emerge as central players in brain disease. Nat. Med. 2017, 23, 1018–1027. [Google Scholar] [CrossRef] [PubMed]
- Nelson, R.S.; Dammer, E.B.; Santiago, J.V.; Seyfried, N.T.; Rangaraju, S. Brain cell type-specific nuclear proteomics is imperative to resolve neurodegenerative disease mechanisms. Front. Neurosci. 2022, 16, 902146. [Google Scholar] [CrossRef] [PubMed]
- Singh, D. Astrocytic and microglial cells as the modulators of neuroinflammation in Alzheimer’s disease. J. Neuroinflamm. 2022, 19, 206. [Google Scholar] [CrossRef] [PubMed]
- De Luca, C.; Colangelo, A.M.; Virtuoso, A.; Alberghina, L.; Papa, M. Neurons, glia, extracellular matrix and neurovascular unit: A systems biology approach to the complexity of synaptic plasticity in health and disease. Int. J. Mol. Sci. 2020, 21, 1539. [Google Scholar] [CrossRef]
- Afsar, A.; Chacon Castro, M.D.; Soladogun, A.S.; Zhang, L. Recent Development in the Understanding of Molecular and Cellular Mechanisms Underlying the Etiopathogenesis of Alzheimer’s Disease. Int. J. Mol. Sci. 2023, 24, 7258. [Google Scholar] [CrossRef]
- Valori, C.F.; Sulmona, C.; Brambilla, L.; Rossi, D. Astrocytes: Dissecting their diverse roles in amyotrophic lateral sclerosis and frontotemporal dementia. Cells 2023, 12, 1450. [Google Scholar] [CrossRef]
- Yu, S.P.; Jiang, M.Q.; Shim, S.S.; Pourkhodadad, S.; Wei, L. Extrasynaptic NMDA receptors in acute and chronic excitotoxicity: Implications for preventive treatments of ischemic stroke and late-onset Alzheimer’s disease. Mol. Neurodegener. 2023, 18, 43. [Google Scholar] [CrossRef]
- Dainauskas, J.J.; Marie, H.; Migliore, M.; Saudargiene, A. GluN2B-NMDAR subunit contribution on synaptic plasticity: A phenomenological model for CA3-CA1 synapses. Front. Synaptic Neurosci. 2023, 15, 1113957. [Google Scholar] [CrossRef]
- Hua, S.S.; Ding, J.J.; Sun, T.C.; Guo, C.; Zhang, Y.; Yu, Z.H.; Cao, Y.Q.; Zhong, L.H.; Wu, Y.; Guo, L.Y.; et al. NMDA receptor–dependent synaptic potentiation via APPL1 signaling is required for the accessibility of a prefrontal neuronal assembly in retrieving fear extinction. Biol. Psychiatry 2023, 94, 262–277. [Google Scholar] [CrossRef]
- Rostami-Faradonbeh, N.; Amini-Khoei, H.; Zarean, E.; Bijad, E.; Lorigooini, Z. Anethole as a promising antidepressant for maternal separation stress in mice by modulating oxidative stress and nitrite imbalance. Sci. Rep. 2024, 14, 7766. [Google Scholar] [CrossRef] [PubMed]
- Al-Ali, M.A.; Younis, N.S.; Aldhubiab, B.; Alatawi, A.S.; Mohamed, M.E.; Abd El Dayem, M.S. Anethole alleviates Doxorubicin-induced cardiac and renal toxicities: Insights from network pharmacology and animal studies. Chem.-Biol. Interact. 2024, 401, 111155. [Google Scholar] [CrossRef] [PubMed]
- Rai, S.N.; Dilnashin, H.; Birla, H.; Singh, S.S.; Zahra, W.; Rathore, A.S.; Singh, B.K.; Singh, S.P. The role of PI3K/Akt and ERK in neurodegenerative disorders. Neurotox. Res. 2019, 35, 775–795. [Google Scholar] [CrossRef] [PubMed]
- Wang, X.H.; Zuo, Z.F.; Meng, L.; Yang, Q.; Lv, P.; Zhao, L.P.; Wang, X.B.; Wang, Y.F.; Huang, Y.; Fu, C.; et al. Neuroprotective effect of salidroside on hippocampal neurons in diabetic mice via PI3K/Akt/GSK-3β signaling pathway. Psychopharmacology 2023, 240, 1865–1876. [Google Scholar] [CrossRef]
- Lin, T.-H.; Chang, K.-H.; Chiu, Y.-J.; Weng, Z.-K.; Sun, Y.-C.; Lin, W.; Lee-Chen, G.-J.; Chen, C.-M. Neuroprotective action of coumarin derivatives through activation of TRKB-CREB-BDNF pathway and reduction of caspase activity in neuronal cells expressing pro-aggregated tau protein. Int. J. Mol. Sci. 2022, 23, 12734. [Google Scholar] [CrossRef]
- Wang, X.; Wang, Y.; Zhu, Y.; Yan, L.; Zhao, L. Neuroprotective Effect of S-trans, Trans-farnesylthiosalicylic Acid via Inhibition of RAS/ERK Pathway for the Treatment of Alzheimer’s Disease. Drug Des. Dev. Ther. 2019, 13, 4053–4063. [Google Scholar] [CrossRef]
- Numakawa, T.; Kajihara, R. An Interaction between Brain-Derived Neurotrophic Factor and Stress-Related Glucocorticoids in the Pathophysiology of Alzheimer’s Disease. Int. J. Mol. Sci. 2024, 27, 1596. [Google Scholar] [CrossRef]
- Burke, M.R.; Sotiropoulos, I.; Waites, C.L. The multiple roles of chronic stress and glucocorticoids in Alzheimer’s disease pathogenesis. Trends Neurosci. 2024, 47, 933–948. [Google Scholar] [CrossRef]
- Keshri, P.K.; Singh, S.P. Unraveling the AKT/ERK cascade and its role in Parkinson disease. Arch. Toxicol. 2024, 98, 3169–3190. [Google Scholar] [CrossRef]
- Bommaraju, S.; Dhokne, M.D.; Arun, E.V.; Srinivasan, K.; Sharma, S.S.; Datusalia, A.K. An insight into crosstalk among multiple signalling pathways contributing to the pathophysiology of PTSD and depressive disorders. Prog. Neuro-Psychopharmacol. Biol. Psychiatry 2024, 131, 110943. [Google Scholar] [CrossRef]
- Kim, S.; Ullah, I.; Beloor, J.; Chung, K.; Kim, J.; Yi, Y.; Kang, E.; Yun, G.; Heo, S.; Pyun, S.H.; et al. Systemic Treatment with siRNA Targeting Gamma-Secretase Activating Protein Inhibits Amyloid-β Accumulation in Alzheimer’s Disease. Biomater. Res. 2024, 28, 0027. [Google Scholar] [CrossRef] [PubMed]
- Abdulmalek, O.A.; Husain, K.H.; AlKhalifa, H.K.; Alturani, M.M.; Butler, A.E.; Moin, A.S. Therapeutic Applications of Stem Cell-Derived Exosomes. Int. J. Mol. Sci. 2024, 25, 3562. [Google Scholar] [CrossRef] [PubMed]
- Manoharan, S.D.; Hamid, H.A.; Hashim, N.F.; Cheema, M.S.; Chiroma, S.M.; Mustapha, M.; Mehat, M.Z. Could protein phosphatase 2A and glycogen synthase kinase-3 beta be targeted by natural compounds to ameliorate Alzheimer’s pathologies? Brain Res. 2024, 1829, 148793. [Google Scholar] [CrossRef] [PubMed]
- Karakulova, Y.; Filimonova, T. Brain-derived neurotrophic factor and vascular endothelial growth factor A: Biomarkers potential in diabetes. In Biomarkers in Diabetes; Springer International Publishing: Cham, Switzerland, 2022; pp. 1–27. [Google Scholar]
- Khalil, H.M.; El Henafy, H.M.; Khalil, I.A.; Bakr, A.F.; Fahmy, M.I.; Younis, N.S.; El-Shiekh, R.A. Hypericum perforatum L. nanoemulsion mitigates cisplatin-induced chemobrain via reducing neurobehavioral alterations, oxidative stress, neuroinflammation, and apoptosis in adult rats. Toxics 2023, 11, 159. [Google Scholar] [CrossRef]
- Kamel, A.S.; Abdelkader, N.F.; Abd El-Rahman, S.S.; Emara, M.; Zaki, H.F.; Khattab, M.M. Stimulation of ACE2/ANG (1–7)/Mas axis by diminazene ameliorates Alzheimer’s disease in the D-galactose-ovariectomized rat model: Role of PI3K/Akt pathway. Mol. Neurobiol. 2018, 55, 8188–8202. [Google Scholar] [CrossRef]
- Wang, H.; Niu, F.; Fan, W.; Shi, J.; Zhang, J.; Li, B. Modulating effects of preconditioning exercise in the expression of ET-1 and BNP via HIF-1α in ischemically injured brain. Metab. Brain Dis. 2019, 34, 1299–1311. [Google Scholar] [CrossRef]
- Liao, W.; Wang, P.; He, Y.; Liu, Z.; Wang, L. Investigation of the underlying mechanism of Buyang Huanwu decoction in ischemic stroke by integrating systems pharmacology-proteomics and in vivo experiments. Fitoterapia 2024, 175, 105935. [Google Scholar] [CrossRef]
- Zeng, Q.; Li, L.; Siu, W.; Jin, Y.; Cao, M.; Li, W.; Chen, J.; Cong, W.; Ma, M.; Chen, K.; et al. A combined molecular biology and network pharmacology approach to investigate the multi-target mechanisms of Chaihu Shugan San on Alzheimer’s disease. Biomed. Pharmacother. 2019, 120, 109370. [Google Scholar] [CrossRef]
- Colucci-D’Amato, L.; Speranza, L.; Volpicelli, F. Neurotrophic factor BDNF, physiological functions and therapeutic potential in depression, neurodegeneration and brain cancer. Int. J. Mol. Sci. 2020, 21, 7777. [Google Scholar] [CrossRef]
- De Luca, P.; Mele, M.; Tanqueiro, S.; Napoli, F.; Butkevičiūtė, U.; Souto, A.; Costa, R.; Schwarz, A.; Drexel, M.; Sebastião, A.M.; et al. Synaptic accumulation of GluN2B-containing NMDA receptors mediates the effects of BDNF-TrkB signalling on synaptic plasticity and in epileptogenesis. bioRxiv 2024. [Google Scholar] [CrossRef]
- Liu, R.; Liu, N.; Ma, L.; Liu, Y.; Huang, Z.; Peng, X.; Zhuang, C.; Niu, J.; Yu, J.; Du, J. Research Progress on NMDA Receptor Enhancement Drugs for the Treatment of Depressive Disorder. CNS Drugs 2024, 38, 985–1002. [Google Scholar] [CrossRef]
- Narattil, N.R.; Maroun, M. Differential role of NMDA receptors in hippocampal-dependent spatial memory and plasticity in juvenile male and female rats. Hippocampus 2024, 34, 564–574. [Google Scholar] [CrossRef] [PubMed]
- Ahmed, M.N. Medicinal Plant-based Functional Foods for the Management of Neurological Health. Preprints 2020, 2020060311. [Google Scholar] [CrossRef]
- Câmara, J.S.; Perestrelo, R.; Ferreira, R.; Berenguer, C.V.; Pereira, J.A.; Castilho, P.C. Plant-derived terpenoids: A plethora of bioactive compounds with several health functions and industrial applications—A comprehensive overview. Molecules 2024, 15, 3861. [Google Scholar] [CrossRef] [PubMed]
- Goel, R.; Bhat, S.A.; Hanif, K.; Nath, C.; Shukla, R. Angiotensin II receptor blockers attenuate lipopolysaccharide-induced c memory impairment by modulation of NF-κB-mediated BDNF/CREB expression and apoptosis in spontaneously hypertensive rats. Mol. Neurobiol. 2018, 55, 1725–1739. [Google Scholar] [CrossRef]












Disclaimer/Publisher’s Note: The statements, opinions and data contained in all publications are solely those of the individual author(s) and contributor(s) and not of MDPI and/or the editor(s). MDPI and/or the editor(s) disclaim responsibility for any injury to people or property resulting from any ideas, methods, instructions or products referred to in the content. |
© 2024 by the authors. Licensee MDPI, Basel, Switzerland. This article is an open access article distributed under the terms and conditions of the Creative Commons Attribution (CC BY) license (https://creativecommons.org/licenses/by/4.0/).
Share and Cite
Habiba, S.U.; Choi, H.J.; Munni, Y.A.; Yang, I.-J.; Haque, M.N.; Moon, I.S. Neurotrophic Effects of Foeniculum vulgare Ethanol Extracts on Hippocampal Neurons: Role of Anethole in Neurite Outgrowth and Synaptic Development. Int. J. Mol. Sci. 2024, 25, 12701. https://doi.org/10.3390/ijms252312701
Habiba SU, Choi HJ, Munni YA, Yang I-J, Haque MN, Moon IS. Neurotrophic Effects of Foeniculum vulgare Ethanol Extracts on Hippocampal Neurons: Role of Anethole in Neurite Outgrowth and Synaptic Development. International Journal of Molecular Sciences. 2024; 25(23):12701. https://doi.org/10.3390/ijms252312701
Chicago/Turabian StyleHabiba, Sarmin Ummey, Ho Jin Choi, Yeasmin Akter Munni, In-Jun Yang, Md. Nazmul Haque, and Il Soo Moon. 2024. "Neurotrophic Effects of Foeniculum vulgare Ethanol Extracts on Hippocampal Neurons: Role of Anethole in Neurite Outgrowth and Synaptic Development" International Journal of Molecular Sciences 25, no. 23: 12701. https://doi.org/10.3390/ijms252312701
APA StyleHabiba, S. U., Choi, H. J., Munni, Y. A., Yang, I.-J., Haque, M. N., & Moon, I. S. (2024). Neurotrophic Effects of Foeniculum vulgare Ethanol Extracts on Hippocampal Neurons: Role of Anethole in Neurite Outgrowth and Synaptic Development. International Journal of Molecular Sciences, 25(23), 12701. https://doi.org/10.3390/ijms252312701

