Rhamnolipid-Enriched PA3 Fraction from Pseudomonas aeruginosa SWUC02 Primes Chili Plant Defense Against Anthracnose
Abstract
1. Introduction
2. Results
2.1. Fractionation of eCF and Its ISR Activities
2.2. Direct Antifungal Activity of Active Fraction PA3
2.3. Identification of Elicitor Compound(s)
2.4. Effect of PA3 on Seed Germination and Plant Growth Promotion
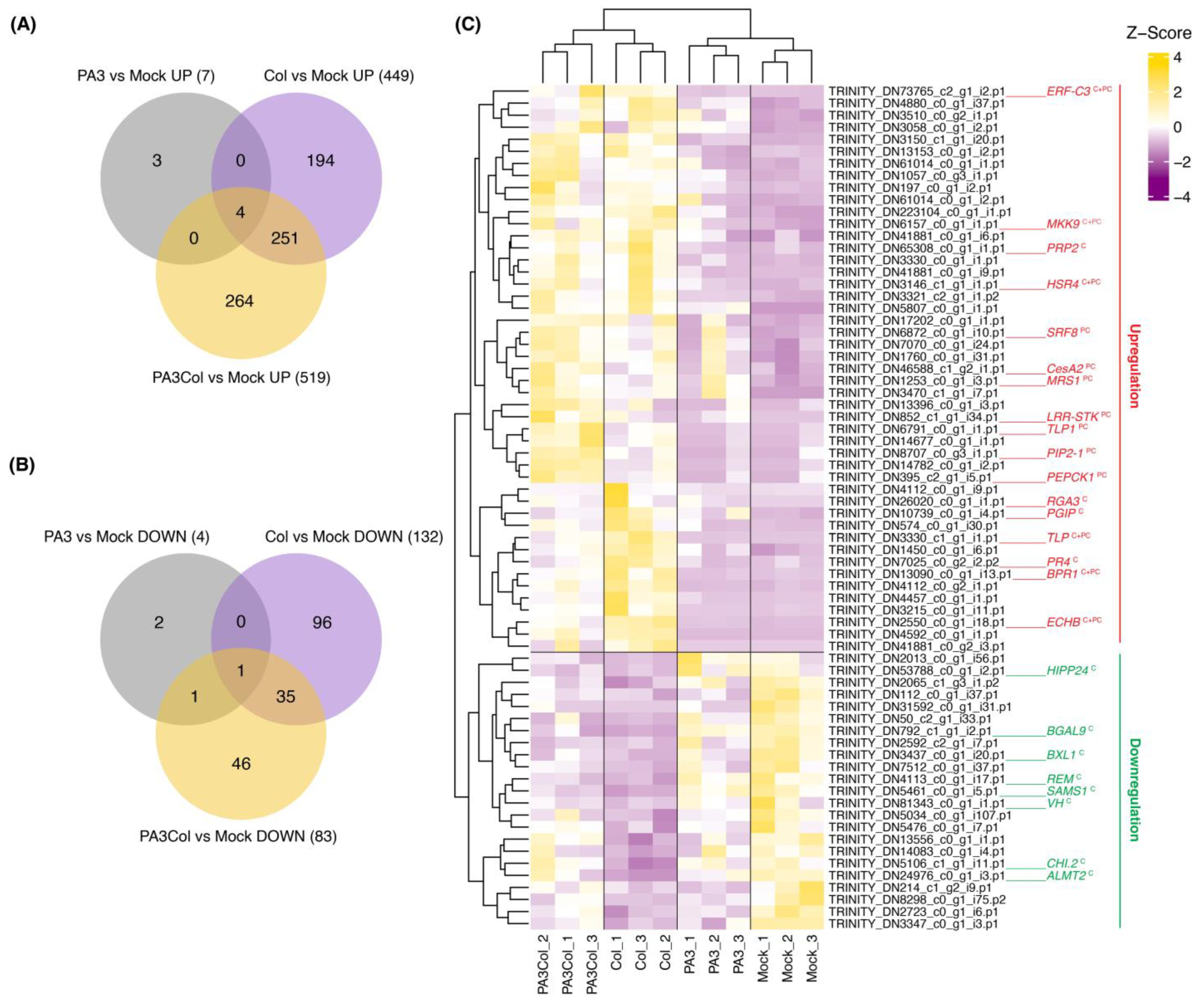
2.5. Transcriptome Analysis Reveals Synergistic Defense Responses in Yellow Chili Seedlings Following PA3 Pre-Treatment and Col Infection
2.6. Metabolic Pathway Analysis Highlights Enhanced Defense Activation as PA3 Primes Response to Resist Col Attack
2.7. Validation of Transcriptomics Data Using Reverse Transcription Quantitative PCR (RT-qPCR)
3. Discussion
4. Materials and Methods
4.1. Plant and Microorganisms
4.2. Extraction, Fractionation, and Identification of Elicitor Compounds from CF-SWUC02
4.3. ISR Assay
4.4. Antifungal Assay of Active Fraction PA3
4.5. Evaluation of PA3 Effects on Seed Germination and Plant Growth
4.5.1. Seed Germination
4.5.2. Plant Growth and Fruit Development
4.6. Transcriptome Analysis
4.6.1. Seedling Treatment
4.6.2. RNA Extraction and Transcriptome Analysis
4.6.3. Validation of Transcriptome Data
5. Conclusions
Supplementary Materials
Author Contributions
Funding
Institutional Review Board Statement
Informed Consent Statement
Data Availability Statement
Acknowledgments
Conflicts of Interest
References
- Karim, K.M.R.; Rafii, M.Y.; Misran, A.B.; Ismail, M.F.B.; Harun, A.R.; Khan, M.M.H.; Chowdhury, M.F.N. Current and prospective strategies in the varietal improvement of chilli (Capsicum annuum L.) specially heterosis breeding. Agronomy 2021, 11, 2217. [Google Scholar] [CrossRef]
- Than, P.P.; Prihastuti, H.; Phoulivong, S.; Taylor, P.W.; Hyde, K.D. Chilli anthracnose disease caused by Colletotrichum species. J. Zhejiang Univ. Sci. B 2008, 9, 764–778. [Google Scholar] [CrossRef] [PubMed]
- Saxena, A.; Raghuwanshi, R.; Gupta, V.K.; Singh, H.B. Chilli anthracnose: The epidemiology and management. Front. Microbiol. 2016, 7, 1527. [Google Scholar] [CrossRef] [PubMed]
- Vlot, A.C.; Sales, J.H.; Lenk, M.; Bauer, K.; Brambilla, A.; Sommer, A.; Chen, Y.; Wenig, M.; Nayem, S. Systemic propagation of immunity in plants. New Phytol. 2021, 229, 1234–1250. [Google Scholar] [CrossRef]
- del Carmen Orozco-Mosqueda, M.; Fadiji, A.E.; Babalola, O.O.; Santoyo, G. Bacterial elicitors of the plant immune system: An overview and the way forward. Plant Stress 2023, 7, 100138. [Google Scholar] [CrossRef]
- Ngalimat, M.S.; Mohd Hata, E.; Zulperi, D.; Ismail, S.I.; Ismail, M.R.; Mohd Zainudin, N.A.I.; Saidi, N.B.; Yusof, M.T. Plant growth-promoting bacteria as an emerging tool to manage bacterial rice pathogens. Microorganisms 2021, 9, 682. [Google Scholar] [CrossRef]
- Héloir, M.-C.; Adrian, M.; Brulé, D.; Claverie, J.; Cordelier, S.; Daire, X.; Dorey, S.; Gauthier, A.; Lemaître-Guillier, C.; Negrel, J.; et al. Recognition of elicitors in grapevine: From MAMP and DAMP perception to induced resistance. Front. Plant Sci. 2019, 10, 1117. [Google Scholar] [CrossRef]
- Fatima, S.; Anjum, T. Identification of a potential ISR determinant from Pseudomonas aeruginosa PM12 against Fusarium wilt in tomato. Front. Plant Sci. 2017, 8, 848. [Google Scholar] [CrossRef]
- Chalfoun, N.R.; Durman, S.B.; Budeguer, F.; Caro, M.d.P.; Bertani, R.P.; Di Peto, P.; Stenglein, S.A.; Filippone, M.P.; Moretti, E.R.; Diaz Ricci, J.C.; et al. Development of PSP1, a biostimulant based on the elicitor AsES for disease management in monocot and dicot crops. Front. Plant Sci. 2018, 9, 844. [Google Scholar] [CrossRef]
- Xoca-Orozco, L.-Á.; Cuellar-Torres, E.A.; González-Morales, S.; Gutiérrez-Martínez, P.; López-García, U.; Herrera-Estrella, L.; Vega-Arreguín, J.; Chacón-López, A. Transcriptomic analysis of avocado hass (Persea americana Mill) in the interaction system fruit-chitosan-Colletotrichum. Front. Plant Sci. 2017, 8, 956. [Google Scholar] [CrossRef]
- Decsi, K.; Kutasy, B.; Hegedűs, G.; Alföldi, Z.P.; Kálmán, N.; Nagy, Á.; Virág, E. Natural immunity stimulation using ELICE16INDURES® plant conditioner in field culture of soybean. Heliyon 2023, 9, e12907. [Google Scholar] [CrossRef] [PubMed]
- Monnier, N.; Furlan, A.; Botcazon, C.; Dahi, A.; Mongelard, G.; Cordelier, S.; Clément, C.; Dorey, S.; Sarazin, C.; Rippa, S. Rhamnolipids from Pseudomonas aeruginosa are elicitors triggering Brassica napus protection against Botrytis cinerea without physiological disorders. Front. Plant Sci. 2018, 9, 1170. [Google Scholar] [CrossRef] [PubMed]
- Platel, R.; Lucau-Danila, A.; Baltenweck, R.; Maia-Grondard, A.; Chaveriat, L.; Magnin-Robert, M.; Randoux, B.; Trapet, P.; Halama, P.; Martin, P.; et al. Bioinspired rhamnolipid protects wheat against Zymoseptoria tritici through mainly direct antifungal activity and without major impact on leaf physiology. Front. Plant Sci. 2022, 13, 878272. [Google Scholar] [CrossRef] [PubMed]
- Humbal, A.; Pathak, B. Influence of exogenous elicitors on the production of secondary metabolite in plants: A review (“VSI: Secondary metabolites”). Plant Stress 2023, 8, 100166. [Google Scholar] [CrossRef]
- Sudyoung, N.; Tokuyama, S.; Krajangsang, S.; Pringsulaka, O.; Sarawaneeyaruk, S. Bacterial antagonists and their cell-free cultures efficiently suppress canker disease in citrus lime. J. Plant Dis. Prot. 2020, 127, 173–181. [Google Scholar] [CrossRef]
- Sudyoung, N.; Tokuyama, S.; Krajangsang, S.; Pringsulaka, O.; Yeesin, P.; Koto, R.; Sarawaneeyaruk, S. Plant defense-related gene expression analysis of canker-infected lime seedling. IOP Conf. Ser. Earth Environ. Sci. 2020, 432, 012007. [Google Scholar] [CrossRef]
- Srisangchun, K.; Yoopom, A.; Boonyangchanichkul, R.; Aungpraphapornchai, P.; Nantavisai, K.; Pringsulaka, O.; Sarawaneeyaruk, S. Pseudomonas aeruginosa SWUC02 cell-free culture as a potential antimicrobial agent against household antibiotics-resistant Staphylococcus aureus. J. Curr. Sci. Technol. 2023, 13, 683–695. [Google Scholar] [CrossRef]
- Sudyoung, N.; Thiratanabordeechot, P.; Samosorn, S.; Dolsophon, K.; Pringsulaka, O.; Sirikantaramas, S.; Oikawa, A.; Sarawaneeyaruk, S. Unlocking the potential of Pseudomonas aeruginosa SWUC02: Cell-free supernatant and extracts for controlling anthracnose disease and inducing resistance in yellow chili seedling. Tro. Life. Sci. Res. in press.
- Christova, N.; Tuleva, B.; Cohen, R.; Ivanova, G.; Stoev, G.; Stoilova-Disheva, M.; Stoineva, I. Chemical characterization and physical and biological activities of rhamnolipids produced by Pseudomonas aeruginosa BN10. Z. Naturforsch. 2011, 66, 394–402. [Google Scholar] [CrossRef]
- Abbasi, H.; Hamedi, M.M.; Lotfabad, T.B.; Zahiri, H.S.; Sharafi, H.; Masoomi, F.; Moosavi-Movahedi, A.A.; Ortiz, A.; Amanlou, M.; Noghabi, K.A. Biosurfactant-producing bacterium, Pseudomonas aeruginosa MA01 isolated from spoiled apples: Physicochemical and structural characteristics of isolated biosurfactant. J. Biosci. Bioeng. 2012, 113, 211–219. [Google Scholar] [CrossRef]
- Kuroha, T.; Tokunaga, H.; Kojima, M.; Ueda, N.; Ishida, T.; Nagawa, S.; Fukuda, H.; Sugimoto, K.; Sakakibara, H. Functional analyses of LONELY GUY cytokinin-activating enzymes reveal the importance of the direct activation pathway in Arabidopsis. Plant Cell 2009, 21, 3152–3169. [Google Scholar] [CrossRef]
- Khan, M.S.; Gao, J.; Zhang, M.; Xue, J.; Zhang, X. Pseudomonas aeruginosa Ld-08 isolated from Lilium davidii exhibits antifungal and growth-promoting properties. PLoS ONE 2022, 17, e0269640. [Google Scholar] [CrossRef] [PubMed]
- Kongtragoul, P.; Somnuek, S.; Udompongsuk, M.; Prasom, P.; Jaenaksorn, T. Cross-resistance to Benzimidazole group and Mancozeb fungicides in Colletotrichum spp. causing anthracnose disease. Sci. Technol. Asia 2022, 27, 400–408. [Google Scholar] [CrossRef]
- Vatsa, P.; Sanchez, L.; Clement, C.; Baillieul, F.; Dorey, S. Rhamnolipid biosurfactants as new players in animal and plant defense against microbes. Int. J. Mol. Sci. 2010, 11, 5095–5108. [Google Scholar] [CrossRef]
- Pardhi, D.S.; Panchal, R.R.; Raval, V.H.; Joshi, R.G.; Poczai, P.; Almalki, W.H.; Rajput, K.N. Microbial surfactants: A journey from fundamentals to recent advances. Front. Microbiol. 2022, 13, 982603. [Google Scholar] [CrossRef]
- Lahkar, J.; Goswami, D.; Deka, S.; Ahmed, G. Novel approaches for application of biosurfactant produced by Pseudomonas aeruginosa for biocontrol of Colletotrichum capsici responsible for anthracnose disease in chilli. Eur. J. Plant Pathol. 2018, 150, 57–71. [Google Scholar] [CrossRef]
- Varnier, A.L.; Sanchez, L.; Vatsa, P.; Boudesocque, L.; Garcia-Brugger, A.; Rabenoelina, F.; Sorokin, A.; Renault, J.-H.; Kauffmann, S.; Pugin, A.; et al. Bacterial rhamnolipids are novel MAMPs conferring resistance to Botrytis cinerea in grapevine. Plant Cell Environ. 2009, 32, 178–193. [Google Scholar] [CrossRef]
- Botcazon, C.; Bergia, T.; Lecouturier, D.; Dupuis, C.; Rochex, A.; Acket, S.; Nicot, P.; Leclère, V.; Sarazin, C.; Rippa, S. Rhamnolipids and fengycins, very promising amphiphilic antifungal compounds from bacteria secretomes, act on Sclerotiniaceae fungi through different mechanisms. Front. Microbiol. 2022, 13, 977633. [Google Scholar] [CrossRef]
- Yan, F.; Xu, S.; Guo, J.; Chen, Q.; Meng, Q.; Zheng, X. Biocontrol of post-harvest Alternaria alternata decay of cherry tomatoes with rhamnolipids and possible mechanisms of action. J. Sci. Food Agric. 2015, 95, 1469–1474. [Google Scholar] [CrossRef]
- Sancheti, A.; Ju, L.K. Rhamnolipid effects on water imbibition, germination, and initial root and shoot growth of soybeans. J. Surfactants Deterg. 2020, 23, 371–381. [Google Scholar] [CrossRef]
- Pierre, E.; Marcelo, P.; Croutte, A.; Dauvé, M.; Bouton, S.; Rippa, S.; Pageau, K. Impact of rhamnolipids (RLs), natural defense elicitors, on shoot and root proteomes of Brassica napus by a tandem mass tags (TMTs) labeling approach. Int. J. Mol. Sci. 2023, 24, 2390. [Google Scholar] [CrossRef]
- van Loon, L.C.; Rep, M.; Pieterse, C.M. Significance of inducible defense-related proteins in infected plants. Annu. Rev. Phytopathol. 2006, 44, 135–162. [Google Scholar] [CrossRef] [PubMed]
- Kalunke, R.M.; Tundo, S.; Benedetti, M.; Cervone, F.; De Lorenzo, G.; D’Ovidio, R. An update on polygalacturonase-inhibiting protein (PGIP), a leucine-rich repeat protein that protects crop plants against pathogens. Front. Plant Sci. 2015, 6, 146. [Google Scholar] [CrossRef] [PubMed]
- Baena, G.; Xia, L.; Waghmare, S.; Yu, Z.; Guo, Y.; Blatt, M.R.; Zhang, B.; Karnik, R. Arabidopsis SNARE SYP132 impacts on PIP2; 1 trafficking and function in salinity stress. Plant J. 2024, 118, 1036–1053. [Google Scholar] [CrossRef] [PubMed]
- Choi, D.S.; Kim, N.H.; Hwang, B.K. The pepper phosphoenolpyruvate carboxykinase CaPEPCK1 is involved in plant immunity against bacterial and oomycete pathogens. Plant Mol. Biol. 2015, 89, 99–111. [Google Scholar] [CrossRef]
- Wang, H.; Chen, Y.; Wu, X.; Long, Z.; Sun, C.; Wang, H.; Wang, S.; Birch, P.R.; Tian, Z. A potato STRUBBELIG-RECEPTOR FAMILY member, StLRPK1, associates with StSERK3A/BAK1 and activates immunity. J. Exp. Bot. 2018, 69, 5573–5586. [Google Scholar] [CrossRef]
- Kim, H.J.; Triplett, B.A.; Zhang, H.-B.; Lee, M.-K.; Hinchliffe, D.J.; Li, P.; Fang, D.D. Cloning and characterization of homeologous cellulose synthase catalytic subunit 2 genes from allotetraploid cotton (Gossypium hirsutum L.). Gene 2012, 494, 181–189. [Google Scholar] [CrossRef]
- Wang, Y.; Zhao, K.; Chen, Y.; Wei, Q.; Chen, X.; Wan, H.; Sun, C. Species-specific gene expansion of the cellulose synthase gene superfamily in the Orchidaceae family and functional divergence of mannan synthesis-related genes in Dendrobium officinale. Front. Plant Sci. 2022, 13, 777332. [Google Scholar] [CrossRef]
- Sarowar, S.; Kim, Y.J.; Kim, E.N.; Kim, K.D.; Hwang, B.K.; Islam, R.; Shin, J.S. Overexpression of a pepper basic pathogenesis-related protein 1 gene in tobacco plants enhances resistance to heavy metal and pathogen stresses. Plant Cell Rep. 2005, 24, 216–224. [Google Scholar] [CrossRef]
- Baró, A.; Saldarelli, P.; Saponari, M.; Montesinos, E.; Montesinos, L. Nicotiana benthamiana as a model plant host for Xylella fastidiosa: Control of infections by transient expression and endotherapy with a bifunctional peptide. Front. Plant Sci. 2022, 13, 1061463. [Google Scholar] [CrossRef]
- Slavokhotova, A.; Korostyleva, T.; Shelenkov, A.; Pukhalskiy, V.; Korottseva, I.; Slezina, M.; Istomina, E.; Odintsova, T. Transcriptomic analysis of genes involved in plant defense response to the Cucumber green mottle mosaic virus infection. Life 2021, 11, 1064. [Google Scholar] [CrossRef]
- Chen, Y.; Ma, X.; Ma, W.; Xu, L.; Lai, C.; Zhang, X.; Guan, Q.; Zhang, Z.; Chen, Y.; Lai, Z.; et al. AGL61/80 regulates BGAL9, which participates in early somatic embryogenesis and increases longan resistance to heat stress. Fruit Res. 2024, 4, e013. [Google Scholar] [CrossRef]
- Goujon, T.; Minic, Z.; El Amrani, A.; Lerouxel, O.; Aletti, E.; Lapierre, C.; Joseleau, J.P.; Jouanin, L. AtBXL1, a novel higher plant (Arabidopsis thaliana) putative beta-xylosidase gene, is involved in secondary cell wall metabolism and plant development. Plant J. 2003, 33, 677–690. [Google Scholar] [CrossRef] [PubMed]
- Zhang, Y.; Guo, S.; Zhang, F.; Gan, P.; Li, M.; Wang, C.; Li, H.; Gao, G.; Wang, X.; Kang, Z.; et al. CaREM1. 4 interacts with CaRIN4 to regulate Ralstonia solanacearum tolerance by triggering cell death in pepper. Hortic. Res. 2023, 10, uhad053. [Google Scholar] [CrossRef] [PubMed]
- Li, Y.; Xiong, W.; He, F.; Qi, T.; Sun, Z.; Liu, Y.; Bai, S.; Wang, H.; Wu, Z.; Fu, C. Down-regulation of PvSAMS impairs S-adenosyl-L-methionine and lignin biosynthesis, and improves cell wall digestibility in switchgrass. J. Exp. Bot. 2022, 73, 4157–4169. [Google Scholar] [CrossRef]
- Choi, H.L.; Seo, J.W.; Jeon, M.R.; Lee, J.G.; Yoo, J.H.; Yu, C.Y.; Seong, E.S. Overexpression of S-adenosylmethionine synthetase gene enhances polyamine content and antioxidant activity in transgenic plants. Braz. J. Bot. 2024, 47, 19–26. [Google Scholar] [CrossRef]
- Wasternack, C.; Strnad, M. Jasmonates: News on occurrence, biosynthesis, metabolism and action of an ancient group of signaling compounds. Int. J. Mol. Sci. 2018, 19, 2539. [Google Scholar] [CrossRef]
- Ahn, Y.O.; Saino, H.; Mizutani, M.; Shimizu, B.-I.; Sakata, K. Vicianin hydrolase is a novel cyanogenic β-glycosidase specific to β-vicianoside (6-O-α-L-arabinopyranosyl-β-D-glucopyranoside) in seeds of Vicia angustifolia. Plant Cell Physiol. 2007, 48, 938–947. [Google Scholar] [CrossRef]
- Wei, Y.; Peng, X.; Wang, X.; Wang, C. The heavy metal-associated isoprenylated plant protein (HIPP) gene family plays a crucial role in cadmium resistance and accumulation in the tea plant (Camellia sinensis L.). Ecotoxicol. Environ. Saf. 2023, 260, 115077. [Google Scholar] [CrossRef]
- Zarei, A.; Chiu, G.Z.; Yu, G.; Trobacher, C.P.; Shelp, B.J. Salinity-regulated expression of genes involved in GABA metabolism and signaling. Botany 2017, 95, 621–627. [Google Scholar] [CrossRef]
- Cao, Z.; Kapoor, K.; Li, L.; Banniza, S. Interactive gene expression patterns of susceptible and resistant Lens ervoides recombinant inbred lines and the necrotroph Ascochyta lentis. Front. Microbiol. 2020, 11, 1259. [Google Scholar] [CrossRef]
- Dehghan, S.; Sadeghi, M.; Pöppel, A.; Fischer, R.; Lakes-Harlan, R.; Kavousi, H.R.; Vilcinskas, A.; Rahnamaeian, M. Differential inductions of phenylalanine ammonia-lyase and chalcone synthase during wounding, salicylic acid treatment, and salinity stress in safflower, Carthamus tinctorius. Biosci. Rep. 2014, 34, e00114. [Google Scholar] [CrossRef] [PubMed]
- Xu, L.; Zhu, L.; Tu, L.; Liu, L.; Yuan, D.; Jin, L.; Long, L.; Zhang, X. Lignin metabolism has a central role in the resistance of cotton to the wilt fungus Verticillium dahliae as revealed by RNA-Seq-dependent transcriptional analysis and histochemistry. J. Exp. Bot. 2011, 62, 5607–5621. [Google Scholar] [CrossRef] [PubMed]
- Lei, G.; Zhou, K.-H.; Chen, X.-J.; Huang, Y.-Q.; Yuan, X.-J.; Li, G.-G.; Xie, Y.-Y.; Fang, R. Transcriptome and metabolome analyses revealed the response mechanism of pepper roots to Phytophthora capsici infection. BMC Genom. 2023, 24, 626. [Google Scholar] [CrossRef] [PubMed]
- Yang, D.; Wang, B.; Wang, J.; Chen, Y.; Zhou, M. Activity and efficacy of Bacillus subtilis strain NJ-18 against rice sheath blight and Sclerotinia stem rot of rape. Biol. Control 2009, 51, 61–65. [Google Scholar] [CrossRef]
- Toghueo, R.M.K.; Eke, P.; Zabalgogeazcoa, Í.; de Aldana, B.R.V.; Nana, L.W.; Boyom, F.F. Biocontrol and growth enhancement potential of two endophytic Trichoderma spp. from Terminalia catappa against the causative agent of common bean root rot (Fusarium solani). Biol. Control 2016, 96, 8–20. [Google Scholar] [CrossRef]
- Rajabi Dehnavi, A.; Zahedi, M.; Ludwiczak, A.; Cardenas Perez, S.; Piernik, A. Effect of salinity on seed germination and seedling development of sorghum (Sorghum bicolor (L.) Moench) genotypes. Agronomy 2020, 10, 859. [Google Scholar] [CrossRef]
- Smid, M.; Coebergh van den Braak, R.R.J.; van de Werken, H.J.G.; van Riet, J.; van Galen, A.; de Weerd, V.; van der Vlugt-Daane, M.; Bril, S.I.; Lalmahomed, Z.S.; Kloosterman, W.P.; et al. Gene length corrected trimmed mean of M-values (GeTMM) processing of RNA-seq data performs similarly in intersample analyses while improving intrasample comparisons. BMC Bioinform. 2018, 19, 236. [Google Scholar] [CrossRef]
- Livak, K.J.; Schmittgen, T.D. Analysis of relative gene expression data using real-time quantitative PCR and the 2−ΔΔCT method. Methods 2001, 25, 402–408. [Google Scholar] [CrossRef]
- Niyikiza, D.; Piya, S.; Routray, P.; Miao, L.; Kim, W.S.; Burch-Smith, T.; Gill, T.; Sams, C.; Arelli, P.R.; Pantalone, V.; et al. Interactions of gene expression, alternative splicing, and DNA methylation in determining nodule identity. Plant J. 2020, 103, 1744–1766. [Google Scholar] [CrossRef]










Disclaimer/Publisher’s Note: The statements, opinions and data contained in all publications are solely those of the individual author(s) and contributor(s) and not of MDPI and/or the editor(s). MDPI and/or the editor(s) disclaim responsibility for any injury to people or property resulting from any ideas, methods, instructions or products referred to in the content. |
© 2024 by the authors. Licensee MDPI, Basel, Switzerland. This article is an open access article distributed under the terms and conditions of the Creative Commons Attribution (CC BY) license (https://creativecommons.org/licenses/by/4.0/).
Share and Cite
Sudyoung, N.; Samosorn, S.; Dolsophon, K.; Nantavisai, K.; Pringsulaka, O.; Sirikantaramas, S.; Oikawa, A.; Sarawaneeyaruk, S. Rhamnolipid-Enriched PA3 Fraction from Pseudomonas aeruginosa SWUC02 Primes Chili Plant Defense Against Anthracnose. Int. J. Mol. Sci. 2024, 25, 12593. https://doi.org/10.3390/ijms252312593
Sudyoung N, Samosorn S, Dolsophon K, Nantavisai K, Pringsulaka O, Sirikantaramas S, Oikawa A, Sarawaneeyaruk S. Rhamnolipid-Enriched PA3 Fraction from Pseudomonas aeruginosa SWUC02 Primes Chili Plant Defense Against Anthracnose. International Journal of Molecular Sciences. 2024; 25(23):12593. https://doi.org/10.3390/ijms252312593
Chicago/Turabian StyleSudyoung, Natthida, Siritron Samosorn, Kulvadee Dolsophon, Kwannan Nantavisai, Onanong Pringsulaka, Supaart Sirikantaramas, Akira Oikawa, and Siriruk Sarawaneeyaruk. 2024. "Rhamnolipid-Enriched PA3 Fraction from Pseudomonas aeruginosa SWUC02 Primes Chili Plant Defense Against Anthracnose" International Journal of Molecular Sciences 25, no. 23: 12593. https://doi.org/10.3390/ijms252312593
APA StyleSudyoung, N., Samosorn, S., Dolsophon, K., Nantavisai, K., Pringsulaka, O., Sirikantaramas, S., Oikawa, A., & Sarawaneeyaruk, S. (2024). Rhamnolipid-Enriched PA3 Fraction from Pseudomonas aeruginosa SWUC02 Primes Chili Plant Defense Against Anthracnose. International Journal of Molecular Sciences, 25(23), 12593. https://doi.org/10.3390/ijms252312593

