Partial Reprogramming Exerts a Rejuvenating Effect on Human Mesenchymal Stem Cells That Underwent Replicative Senescence in Culture
Abstract
1. Introduction
2. Results
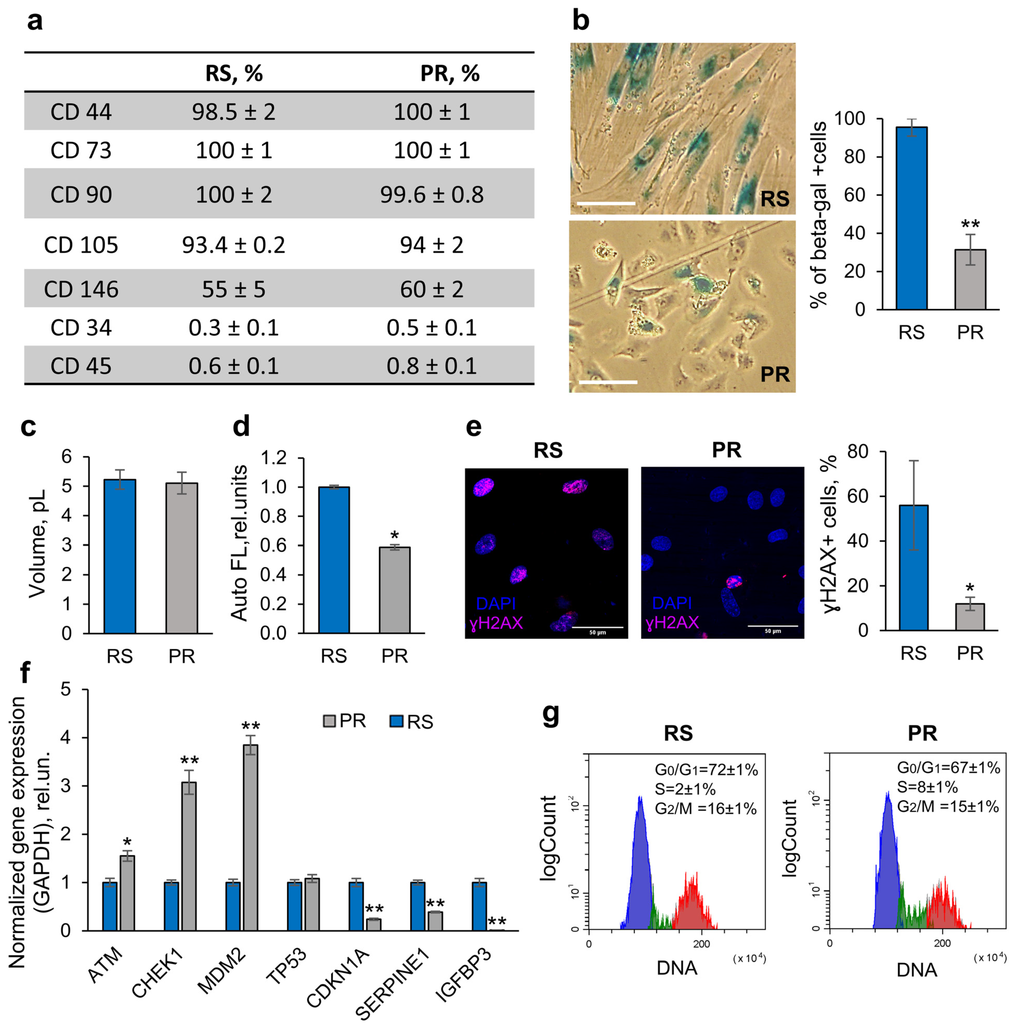
2.1. Partial Reprogramming Leads to Erasure of Replicative Senescence Markers in MSCs
2.1.1. Preservation of Phenotypic Identity of PR-MSCs
2.1.2. Change in Morphology of PR-MSCs
2.1.3. SA-β-Galactosidase Activity
2.1.4. DNA Damage
2.1.5. Propagation of Senescence
2.1.6. Proliferative Activity
2.2. Revitalization Is Accompanied by the Enhancement of Therapeutic Activity of PR-MSCs
3. Discussion
4. Materials and Methods
4.1. Cell Cultures
4.2. Induction of Cell Senescence and Rejuvenation
4.3. Senescence-Associated Β-Galactosidase Staining
4.4. Autofluorescence
4.5. Cell Proliferation
4.6. Cell Size Measurement
4.7. Immunophenotyping Analysis
4.8. RT-qPCR Analysis
4.9. Immunofluorescence Analysis
4.10. Wound-Healing Assay
4.11. Hemagglutination Assay
4.12. Statistics
Author Contributions
Funding
Institutional Review Board Statement
Informed Consent Statement
Data Availability Statement
Acknowledgments
Conflicts of Interest
References
- Yang, J.; Liu, X.X.; Fan, H.; Tang, Q.; Shou, Z.X.; Zuo, D.M.; Zou, Z.; Xu, M.; Chen, Q.Y.; Peng, Y.; et al. Extracellular vesicles derived from bone marrow mesenchymal stem cells protect against experimental colitis via attenuating colon inflammation, oxidative stress and apoptosis. PLoS ONE 2015, 10, e0140551. [Google Scholar] [CrossRef] [PubMed]
- Lai, P.; Weng, J.; Guo, L.; Chen, X.; Du, X. Novel insights into MSC-EVs therapy for immune diseases. Biomark. Res. 2019, 7, 6. [Google Scholar] [CrossRef] [PubMed]
- Sanchez-Diaz, M.; Quiñones-Vico, M.I.; de la Torre, R.S.; Montero-Vílchez, T.; Sierra-Sánchez, A.; Molina-Leyva, A.; Arias-Santiago, S. Biodistribution of mesenchymal stromal cells after administration in animal models and humans: A systematic review. J. Clin. Med. 2021, 10, 2925. [Google Scholar] [CrossRef]
- Lowe, D.; Horvath, S.; Raj, K.; Lowe, D.; Horvath, S.; Raj, K. Epigenetic clock analyses of cellular senescence and ageing. Oncotarget 2016, 7, 8524–8531. [Google Scholar] [CrossRef]
- Oh, J.; Lee, Y.D.; Wagers, A.J. Stem cell aging: Mechanisms, regulators and therapeutic opportunities. Nat. Med. 2014, 20, 870. [Google Scholar] [CrossRef] [PubMed]
- Ji, S.; Xiong, M.; Chen, H.; Liu, Y.; Zhou, L.; Hong, Y.; Wang, M.; Wang, C.; Fu, X.; Sun, X. Cellular rejuvenation: Molecular mechanisms and potential therapeutic interventions for diseases. Signal Transduct. Target. Ther. 2023, 8, 116. [Google Scholar] [CrossRef]
- Utikal, J.; Polo, J.M.; Stadtfeld, M.; Maherali, N.; Kulalert, W.; Walsh, R.M.; Khalil, A.; Rheinwald, J.G.; Hochedlinger, K. Immortalization eliminates a roadblock during cellular reprogramming into iPS cells. Nature 2009, 460, 1145–1148. [Google Scholar] [CrossRef]
- Lapasset, L.; Milhavet, O.; Prieur, A.; Besnard, E.; Babled, A.; Ät-Hamou, N.; Leschik, J.; Pellestor, F.; Ramirez, J.M.; De Vos, J.; et al. Rejuvenating senescent and centenarian human cells by reprogramming through the pluripotent state. Genes Dev. 2011, 25, 2248–2253. [Google Scholar] [CrossRef]
- Mertens, J.; Paquola, A.C.M.; Ku, M.; Hatch, E.; Böhnke, L.; Ladjevardi, S.; McGrath, S.; Campbell, B.; Lee, H.; Herdy, J.R.; et al. Directly Reprogrammed Human Neurons Retain Aging-Associated Transcriptomic Signatures and Reveal Age-Related Nucleocytoplasmic Defects. Cell Stem Cell 2015, 17, 705–718. [Google Scholar] [CrossRef]
- Ocampo, A.; Reddy, P.; Martinez-Redondo, P.; Platero-Luengo, A.; Hatanaka, F.; Hishida, T.; Li, M.; Lam, D.; Kurita, M.; Beyret, E.; et al. In Vivo Amelioration of Age-Associated Hallmarks by Partial Reprogramming. Cell 2016, 167, 1719–1733.e12. [Google Scholar] [CrossRef]
- Singh, P.B.; Zhakupova, A. Age reprogramming: Cell rejuvenation by partial reprogramming. Development 2022, 149, dev200755. [Google Scholar] [CrossRef] [PubMed]
- Zhou, X.; Hong, Y.; Zhang, H.; Li, X. Mesenchymal Stem Cell Senescence and Rejuvenation: Current Status and Challenges. Front. Cell Dev. Biol. 2020, 8, 542629. [Google Scholar] [CrossRef] [PubMed]
- Göbel, C.; Goetzke, R.; Eggermann, T.; Wagner, W. Interrupted reprogramming into induced pluripotent stem cells does not rejuvenate human mesenchymal stromal cells. Sci. Rep. 2018, 8, 11676. [Google Scholar] [CrossRef] [PubMed]
- Zemelko, V.I.; Grinchuk, T.M.; Domnina, A.P.; Artzibasheva, I.V.; Zenin, V.V.; Kirsanov, A.A.; Bichevaia, N.K.; Korsak, V.S.; Nikolsky, N.N. Multipotent mesenchymal stem cells of desquamated endometrium: Isolation, characterization, and application as a feeder layer for maintenance of human embryonic stem cells. Cell Tissue Biol. 2012, 6, 1–11. [Google Scholar] [CrossRef]
- Georgakopoulou, E.A.; Tsimaratou, K.; Evangelou, K.; Fernandez-Marcos, P.J.; Zoumpourlis, V.; Trougakos, I.P.; Kletsas, D.; Bartek, J.; Serrano, M.; Gorgoulis, V.G. Specific lipofuscin staining as a novel biomarker to detect replicative and stress-induced senescence. A method applicable in cryo-preserved and archival tissues. Aging (Albany NY) 2013, 5, 37. [Google Scholar] [CrossRef]
- Griukova, A.; Deryabin, P.; Shatrova, A.; Burova, E.; Severino, V.; Farina, A.; Nikolsky, N.; Borodkina, A. Molecular basis of senescence transmitting in the population of human endometrial stromal cells. Aging (Albany NY) 2019, 11, 9912–9931. [Google Scholar] [CrossRef]
- Vassilieva, I.; Kosheverova, V.; Vitte, M.; Kamentseva, R.; Shatrova, A.; Tsupkina, N.; Skvortsova, E.; Borodkina, A.; Tolkunova, E.; Nikolsky, N.; et al. Paracrine senescence of human endometrial mesenchymal stem cells: A role for the insulin-like growth factor binding protein 3. Aging (Albany NY) 2020, 12, 1987. [Google Scholar] [CrossRef]
- Yang, J.H.; Petty, C.A.; Dixon-McDougall, T.; Lopez, M.V.; Tyshkovskiy, A.; Maybury-Lewis, S.; Tian, X.; Ibrahim, N.; Chen, Z.; Griffin, P.T.; et al. Chemically induced reprogramming to reverse cellular aging. Aging (Albany NY) 2023, 15, 5966–5989. [Google Scholar] [CrossRef]
- Klawitter, S.; Fuchs, N.V.; Upton, K.R.; Muñoz-Lopez, M.; Shukla, R.; Wang, J.; Garcia-Cañadas, M.; Lopez-Ruiz, C.; Gerhardt, D.J.; Sebe, A.; et al. Reprogramming triggers endogenous L1 and Alu retrotransposition in human induced pluripotent stem cells. Nat. Commun. 2016, 7, 10286. [Google Scholar] [CrossRef]
- Sarkar, T.J.; Quarta, M.; Mukherjee, S.; Colville, A.; Paine, P.; Doan, L.; Tran, C.M.; Chu, C.R.; Horvath, S.; Qi, L.S.; et al. Transient non-integrative expression of nuclear reprogramming factors promotes multifaceted amelioration of aging in human cells. Nat. Commun. 2020, 11, 1545. [Google Scholar] [CrossRef]
- Guan, J.; Wang, G.; Wang, J.; Zhang, Z.; Fu, Y.; Cheng, L.; Meng, G.; Lyu, Y.; Zhu, J.; Li, Y.; et al. Chemical reprogramming of human somatic cells to pluripotent stem cells. Nature 2022, 605, 325–331. [Google Scholar] [CrossRef] [PubMed]
- Trevisan, M.; Desole, G.; Costanzi, G.; Lavezzo, E.; Palù, G.; Barzon, L. Reprogramming methods do not affect gene expression profile of human induced pluripotent stem cells. Int. J. Mol. Sci. 2017, 18, 206. [Google Scholar] [CrossRef] [PubMed]
- Ivanova, J.; Guriev, N.; Pugovkina, N.; Lyublinskaya, O. Inhibition of thioredoxin reductase activity reduces the antioxidant defense capacity of human pluripotent stem cells under conditions of mild but not severe oxidative stress. Biochem. Biophys. Res. Commun. 2023, 642, 137–144. [Google Scholar] [CrossRef] [PubMed]



| Gene | Primer Sequence | Annealing Temperature (T °C) |
|---|---|---|
| CDKN1A | F: 5′-CCACATGGTCTTCCTCTGCTG-3′ R: 5′-GATGTCCGTCAGAACCCATG-3′ | 61 |
| CDKN2A | F: 5′-GAGCAGCATGGAGCCTTC-3′ R: 5′-CCTCCGACCGTAACTATTCG-3′ | 58 |
| MDM2 | F: 5′-TGGGCAGCTTGAAGCAGTTG-3′ R: 5′-CAGGCTGCCATGTGACCTAAGA-3′ | 62 |
| CHEK1 | F: 5′-ACCCCAGGATCCTCACAGAA-3′ R: 5′-AGCAGCACTATATTCACCAGGA-3′ | 62 |
| ATM | F: 5′-CAGGCGAAAAGAATCTGGGG-3′ R: 5′-GCACAAAGTAGGGTGGGAAAGC-3′ | 62 |
| GAPDH | F: 5′-GAGGTCAATGAAGGGGTCAT-3′ R: 5′-AGTCAACGGATTTGGTCGTA-3′ | 59–62 |
| TP53 | F: 5′-CCTCAGCATCTTATCCGAGTGG-3′ R: 5′-TGGATGGTGGTACAGTCAGAGC-3′ | 60 |
| IGFBP3 | F: 5′-TCACCTGAAGTTCCTCAATGT-3ʹ R: 5′- ACTTATCCACACACCAGCAGA-3ʹ | 60 |
| SERPINE1 | F: 5′-CTCATCAGCCACTGGAAAGGCA-3′ R: 5′-GACTCGTGAAGTCAGCCTGAAAC-3′ | 60 |
| IL6 | F: 5′-AAGCCAGAGCTGTGCAGATG-3′ R: 5′-GTCCTGCAGCCACTGGTTCT-3′ | 60 |
| VEGFA | F: 5′-CTACCTCCACCATGCCAAGT-3′ R: 5′- GATAGACATCCATGAACTTCACCA-3′ | 60 |
| MMP1 | F: 5′-ACAGCTTCCCAGCGACTCTA-3′ R: 5′-TTGCCTCCCATCATTCTTCAGG-3′ | 60 |
Disclaimer/Publisher’s Note: The statements, opinions and data contained in all publications are solely those of the individual author(s) and contributor(s) and not of MDPI and/or the editor(s). MDPI and/or the editor(s) disclaim responsibility for any injury to people or property resulting from any ideas, methods, instructions or products referred to in the content. |
© 2024 by the authors. Licensee MDPI, Basel, Switzerland. This article is an open access article distributed under the terms and conditions of the Creative Commons Attribution (CC BY) license (https://creativecommons.org/licenses/by/4.0/).
Share and Cite
Ivanova, J.; Shorokhova, M.; Pugovkina, N.; Kozhukharova, I.; Alekseenko, L.; Guriev, N.; Kuneev, I.; Domnina, A.; Grinchuk, T.; Zemelko, V.; et al. Partial Reprogramming Exerts a Rejuvenating Effect on Human Mesenchymal Stem Cells That Underwent Replicative Senescence in Culture. Int. J. Mol. Sci. 2024, 25, 12533. https://doi.org/10.3390/ijms252312533
Ivanova J, Shorokhova M, Pugovkina N, Kozhukharova I, Alekseenko L, Guriev N, Kuneev I, Domnina A, Grinchuk T, Zemelko V, et al. Partial Reprogramming Exerts a Rejuvenating Effect on Human Mesenchymal Stem Cells That Underwent Replicative Senescence in Culture. International Journal of Molecular Sciences. 2024; 25(23):12533. https://doi.org/10.3390/ijms252312533
Chicago/Turabian StyleIvanova, Julia, Mariia Shorokhova, Natalia Pugovkina, Irina Kozhukharova, Larisa Alekseenko, Nikita Guriev, Ivan Kuneev, Alisa Domnina, Tatiana Grinchuk, Victoria Zemelko, and et al. 2024. "Partial Reprogramming Exerts a Rejuvenating Effect on Human Mesenchymal Stem Cells That Underwent Replicative Senescence in Culture" International Journal of Molecular Sciences 25, no. 23: 12533. https://doi.org/10.3390/ijms252312533
APA StyleIvanova, J., Shorokhova, M., Pugovkina, N., Kozhukharova, I., Alekseenko, L., Guriev, N., Kuneev, I., Domnina, A., Grinchuk, T., Zemelko, V., & Lyublinskaya, O. (2024). Partial Reprogramming Exerts a Rejuvenating Effect on Human Mesenchymal Stem Cells That Underwent Replicative Senescence in Culture. International Journal of Molecular Sciences, 25(23), 12533. https://doi.org/10.3390/ijms252312533

