Roadmap and Considerations for Genome Editing in a Non-Model Organism: Genetic Variations and Off-Target Profiling
Abstract
1. Introduction
2. Results
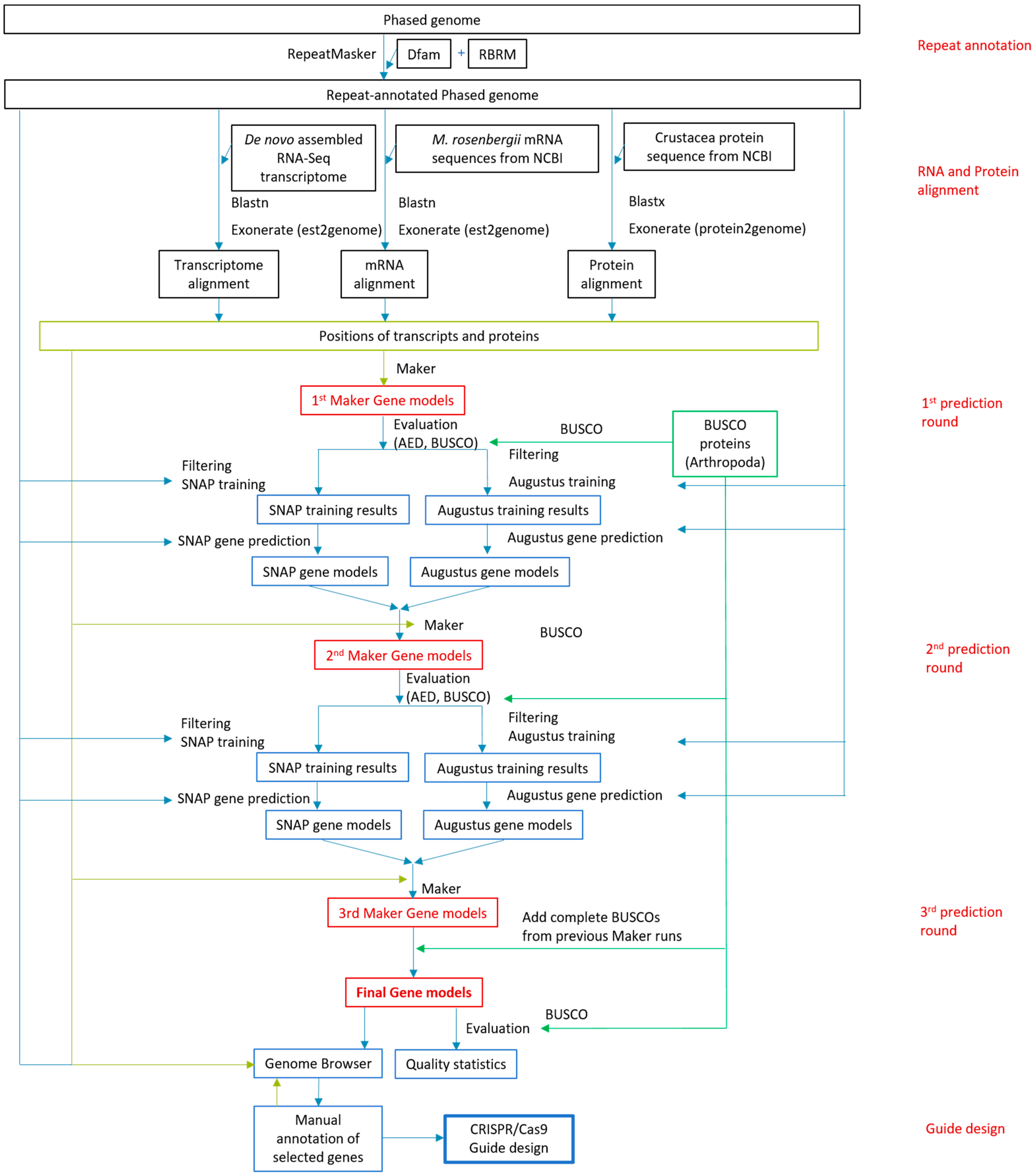
2.1. Gene Structure Prediction in M. rosenbergii as an Example of a Non-Model Organism
2.2. Examples of Manually Curated Genes and Their Designed Guides
2.3. Impact of Genetic Variations on the Interpretation of the Editing Results
2.4. Off-Target Editing
2.5. Relation Between Gene Expression Level and Editing Efficiency
3. Discussion
4. Materials and Methods
4.1. Assembly of CRISPR/Cas Guide Design Scheme for the Non-Model Organism M. rosenbergii
4.2. Preliminary Steps
4.3. First Prediction Round
4.4. Second Prediction Round
4.5. Third Prediction Round
4.6. Further Manual Annotation of Selected Target Genes and Guide Design
4.7. Animal Maintenance
4.8. Cell Extraction
4.9. Cell Nucleofection
4.10. Cell Nucleofection Experimental Design
4.11. Next-Generation Sequencing Analysis
4.12. Cell Nucleofection with dsODN
4.13. Statistical Analysis of Editing Efficiency
4.14. Assessing the Correlation Between Editing Efficiency and Gene Expression
4.15. Data Availability
Supplementary Materials
Author Contributions
Funding
Institutional Review Board Statement
Informed Consent Statement
Data Availability Statement
Acknowledgments
Conflicts of Interest
References
- Bassett, A.R.; Tibbit, C.; Ponting, C.P.; Liu, J.L. Highly Efficient Targeted Mutagenesis of Drosophila with the CRISPR/Cas9 System. Cell Rep. 2013, 4, 220–228. [Google Scholar] [CrossRef] [PubMed]
- Hwang, W.Y.; Fu, Y.F.; Reyon, D.; Maeder, M.L.; Kaini, P.; Sander, J.D.; Joung, J.K.; Peterson, R.T.; Yeh, J.R.J. Heritable and Precise Zebrafish Genome Editing Using a CRISPR-Cas System. PLoS ONE 2013, 8, e68708. [Google Scholar] [CrossRef] [PubMed]
- Hwang, W.Y.; Fu, Y.F.; Reyon, D.; Maeder, M.L.; Tsai, S.Q.; Sander, J.D.; Peterson, R.T.; Yeh, J.R.J.; Joung, J.K. Efficient genome editing in zebrafish using a CRISPR-Cas system. Nat. Biotechnol. 2013, 31, 227–229. [Google Scholar] [CrossRef] [PubMed]
- Wang, H.Y.; Yang, H.; Shivalila, C.S.; Dawlaty, M.M.; Cheng, A.W.; Zhang, F.; Jaenisch, R. One-Step Generation of Mice Carrying Mutations in Multiple Genes by CRISPR/Cas-Mediated Genome Engineering. Cell 2013, 153, 910–918. [Google Scholar] [CrossRef]
- Tzur, Y.B.; Friedland, A.E.; Nadarajan, S.; Church, G.M.; Calarco, J.A.; Colaiácovo, M.P. Heritable Custom Genomic Modifications in Caenorhabditis elegans via a CRISPR–Cas9 System. Genetics 2013, 195, 1181. [Google Scholar] [CrossRef]
- Roy, S.; Kumar, V.; Behera, B.K.; Parhi, J.; Mohapatra, S.; Chakraborty, T.; Das, B.K. CRISPR/Cas Genome Editing-Can It Become a Game Changer in Future Fisheries Sector? Front. Mar. Sci. 2022, 9, 924475. [Google Scholar] [CrossRef]
- Nakanishi, T.; Kato, Y.; Matsuura, T.; Watanabe, H. CRISPR/Cas-Mediated Targeted Mutagenesis in Daphnia magna. PLoS ONE 2014, 9, e98363. [Google Scholar] [CrossRef]
- Miao, M.; Li, S.H.; Yuan, J.B.; Liu, P.P.; Fang, X.C.; Zhang, C.S.; Zhang, X.J.; Li, F.H. CRISPR/Cas9-mediated gene mutation of EcIAG leads to sex reversal in the male ridgetail white prawn Exopalaemon carinicauda. Front. Endocrinol. 2023, 14, 1266641. [Google Scholar] [CrossRef]
- Martin, A.; Serano, J.M.; Jarvis, E.; Bruce, H.S.; Wang, J.; Ray, S.; Barker, C.A.; O’Connell, L.C.; Patel, N.H. CRISPR/Cas9 Mutagenesis Reveals Versatile Roles of Hox Genes in Crustacean Limb Specification and Evolution. Curr. Biol. 2016, 26, 14–26. [Google Scholar] [CrossRef]
- Qiao, H.; Jiang, S.; Fu, H.; Xiong, Y.; Zhang, W.; Xu, L.; Cheng, D.; Wang, J. CRISPR/Cas9 establishment-mediated targeted mutagenesis in Macrobrachium nipponense. Front. Physiol. 2023, 14, 1141359. [Google Scholar] [CrossRef]
- Molcho, J.; Manor, R.; Shamsian, M.; Sudarshan, G.; Ofir, R.; Parker, D.; Weil, S.; Wattad, H.; Hayun, E.; Levy, T.; et al. On genome editing in embryos and cells of the freshwater prawn Macrobrachium rosenbergii. Aquaculture 2022, 558, 738391. [Google Scholar] [CrossRef]
- New, M.B. History and Global Status of Freshwater Prawn Farming. In Freshwater Prawns: Biology and Farming; Wiley-Blackwell: Hoboken, NJ, USA, 2009; pp. 1–11. [Google Scholar]
- Freedman, A.H.; Sackton, T.B. Building better genome annotations across the tree of life. bioRxiv 2024. [Google Scholar] [CrossRef]
- Park, S.; Lee, J.B.; Kim, J.; Kim, D.; Lee, J.H.; Pack, S.P.; Seo, M. Benchmark study for evaluating the quality of reference genomes and gene annotations in 114 species. Front. Vet. Sci. 2023, 10, 1128570. [Google Scholar] [CrossRef] [PubMed]
- Xiao, Y.; Liu, J.; Wei, J.; Xiao, Z.; Li, J.; Ma, Y. Improved high-quality reference genome of red drum facilitates the processes of resistance-related gene exploration. Sci. Data 2023, 10, 774. [Google Scholar] [CrossRef]
- Arnaud, C. GENE EDITING Targeting repetitive sequences for gene editing. Chem. Eng. News 2022, 100, 5. [Google Scholar] [CrossRef]
- Chen, C.L.; Rodiger, J.; Chung, V.; Viswanatha, R.; Mohr, S.E.; Hu, Y.; Perrimon, N. SNP-CRISPR: A Web Tool for SNP-Specific Genome Editing. G3 Genes Genomes Genet. 2020, 10, 489–494. [Google Scholar] [CrossRef]
- Lower, S.E.; Dion-Cote, A.M.; Clark, A.G.; Barbash, D.A. Special Issue: Repetitive DNA Sequences. Genes 2019, 10, 896. [Google Scholar] [CrossRef]
- Zuo, E.W.; Huo, X.N.; Yao, X.; Hu, X.D.; Sun, Y.D.; Yin, J.H.; He, B.B.; Wang, X.; Shi, L.Y.; Ping, J.; et al. CRISPR/Cas9-mediated targeted chromosome elimination. Genome Biol. 2017, 18, 224. [Google Scholar] [CrossRef]
- Charlesworth, D.; Charlesworth, B.; Marais, G. Steps in the evolution of heteromorphic sex chromosomes. Heredity 2005, 95, 118–128. [Google Scholar] [CrossRef]
- Johnson, N.A.; Lachance, J. The genetics of sex chromosomes: Evolution and implications for hybrid incompatibility. Ann. N. Y. Acad. Sci. 2012, 1256, E1–E22. [Google Scholar] [CrossRef]
- Palmer, D.H.; Rogers, T.F.; Dean, R.; Wright, A.E. How to identify sex chromosomes and their turnover. Mol. Ecol. 2019, 28, 4709–4724. [Google Scholar] [CrossRef] [PubMed]
- Liu, Q.; He, D.; Xie, L. Prediction of off-target specificity and cell-specific fitness of CRISPR-Cas System using attention boosted deep learning and network-based gene feature. PLoS Comput. Biol. 2019, 15, e1007480. [Google Scholar] [CrossRef] [PubMed]
- Toufikuzzaman, M.; Hassan Samee, M.A.; Sohel Rahman, M. CRISPR-DIPOFF: An interpretable deep learning approach for CRISPR Cas-9 off-target prediction. Brief. Bioinform. 2024, 25, bbad530. [Google Scholar] [CrossRef]
- Ito, Y.; Inoue, S.; Nakashima, T.; Zhang, H.S.; Li, Y.; Kasuya, H.; Matsukawa, T.; Wu, Z.W.; Yoshikawa, T.; Kataoka, M.; et al. Epigenetic profiles guide improved CRISPR/Cas9-mediated gene knockout in human T cells. Nucleic Acids Res. 2024, 52, 141–153. [Google Scholar] [CrossRef]
- Uusi-Mäkelä, M.I.E.; Barker, H.R.; Bäuerlein, C.A.; Häkkinen, T.; Nykter, M.; Rämet, M. Chromatin accessibility is associated with CRISPR-Cas9 efficiency in the zebrafish (Danio rerio). PLoS ONE 2018, 13, e0196238. [Google Scholar] [CrossRef] [PubMed]
- Javaid, N.; Choi, S. CRISPR/Cas System and Factors Affecting Its Precision and Efficiency. Front. Cell Dev. Biol. 2021, 9, 761709. [Google Scholar] [CrossRef]
- Mak, J.K.; Stortz, F.; Minary, P. Comprehensive computational analysis of epigenetic descriptors affecting CRISPR-Cas9 off-target activity. BMC Genom. 2022, 23, 805. [Google Scholar] [CrossRef]
- Verkuijl, S.A.; Rots, M.G. The influence of eukaryotic chromatin state on CRISPR-Cas9 editing efficiencies. Curr. Opin. Biotechnol. 2019, 55, 68–73. [Google Scholar] [CrossRef]
- Morrison, O.; Thakur, J. Molecular Complexes at Euchromatin, Heterochromatin and Centromeric Chromatin. Int. J. Mol. Sci. 2021, 22, 6922. [Google Scholar] [CrossRef]
- Tamaru, H. Confining euchromatin/heterochromatin territory: Jumonji crosses the line. Genes. Dev. 2010, 24, 1465–1478. [Google Scholar] [CrossRef]
- Scalzitti, N.; Jeannin-Girardon, A.; Collet, P.; Poch, O.; Thompson, J.D. A benchmark study of ab initio gene prediction methods in diverse eukaryotic organisms. BMC Genom. 2020, 21, 293. [Google Scholar] [CrossRef] [PubMed]
- Campbell, M.S.; Law, M.Y.; Holt, C.; Stein, J.C.; Moghe, G.D.; Hufnagel, D.E.; Lei, J.K.; Achawanantakun, R.; Jiao, D.; Lawrence, C.J.; et al. MAKER-P: A Tool Kit for the Rapid Creation, Management, and Quality Control of Plant Genome Annotations. Plant Physiol. 2014, 164, 513–524. [Google Scholar] [CrossRef] [PubMed]
- Cantarel, B.L.; Korf, I.; Robb, S.M.C.; Parra, G.; Ross, E.; Moore, B.; Holt, C.; Alvarado, A.S.; Yandell, M. MAKER: An easy-to-use annotation pipeline designed for emerging model organism genomes. Genome Res. 2008, 18, 188–196. [Google Scholar] [CrossRef] [PubMed]
- Gaj, T.; Sirk, S.J.; Shui, S.L.; Liu, J. Genome-Editing Technologies: Principles and Applications. Cold Spring Harb. Perspect. Biol. 2016, 8, a023754. [Google Scholar] [CrossRef]
- Gulia-Nuss, M. Non-model organism research in the changing genomic landscape. Parasitol. United J. 2019, 12, 1–2. [Google Scholar] [CrossRef] [PubMed]
- Russell, J.J.; Theriot, J.A.; Sood, P.; Marshall, W.F.; Landweber, L.F.; Fritz-Laylin, L.; Polka, J.K.; Oliferenko, S.; Gerbich, T.; Gladfelter, A.; et al. Non-model model organisms. BMC Biol. 2017, 15, 55. [Google Scholar] [CrossRef] [PubMed]
- Amterat Abu Abayed, F.; Manor, R.; Aflalo, E.D.; Sagi, A. Screening for Dmrt genes from embryo to mature Macrobrachium rosenbergii prawns. Gen. Comp. Endocrinol. 2019, 282, 113205. [Google Scholar] [CrossRef]
- Levy, T.; Rosen, O.; Manor, R.; Dotan, S.; Azulay, D.; Abramov, A.; Sklarz, M.Y.; Chalifa-Caspi, V.; Baruch, K.; Shechter, A.; et al. Production of WW males lacking the masculine Z chromosome and mining the genome for sex-chromosomes. Sci. Rep. 2019, 9, 12408. [Google Scholar] [CrossRef]
- Sharabi, O.; Manor, R.; Weil, S.; Aflalo, E.D.; Lezer, Y.; Levy, T.; Aizen, J.; Ventura, T.; Mather, P.B.; Khalaila, I.; et al. Identification and Characterization of an Insulin-Like Receptor Involved in Crustacean Reproduction. Endocrinology 2016, 157, 928–941. [Google Scholar] [CrossRef]
- Hiranniramol, K.; Chen, Y.; Liu, W.; Wang, X. Generalizable sgRNA design for improved CRISPR/Cas9 editing efficiency. Bioinformatics 2020, 36, 2684–2689. [Google Scholar] [CrossRef]
- Vignal, A.; Milan, D.; SanCristobal, M.; Eggen, A. A review on SNP and other types of molecular markers and their use in animal genetics. Genet. Sel. Evol. 2002, 34, 275–305. [Google Scholar] [CrossRef] [PubMed]
- Liao, X.; Zhu, W.; Zhou, J.; Li, H.; Xu, X.; Zhang, B.; Gao, X. Repetitive DNA sequence detection and its role in the human genome. Commun. Biol. 2023, 6, 954. [Google Scholar] [CrossRef] [PubMed]
- Sproul, J.S.; Hotaling, S.; Heckenhauer, J.; Powell, A.; Marshall, D.; Larracuente, A.M.; Kelley, J.L.; Pauls, S.U.; Frandsen, P.B. Analyses of 600+insect genomes reveal repetitive element dynamics and highlight biodiversity-scale repeat annotation challenges. Genome Res. 2023, 33, 1708–1717. [Google Scholar] [CrossRef]
- Höijer, I.; Emmanouilidou, A.; Östlund, R.; van Schendel, R.; Bozorgpana, S.; Tijsterman, M.; Feuk, L.; Gyllensten, U.; den Hoed, M.; Ameur, A. CRISPR-Cas9 induces large structural variants at on-target and off-target sites in vivo that segregate across generations. Nat. Commun. 2022, 13, 627. [Google Scholar] [CrossRef]
- Tsai, S.Q.; Zheng, Z.; Nguyen, N.T.; Liebers, M.; Topkar, V.V.; Thapar, V.; Wyvekens, N.; Khayter, C.; Iafrate, A.J.; Le, L.P.; et al. GUIDE-seq enables genome-wide profiling of off-target cleavage by CRISPR-Cas nucleases. Nat. Biotechnol. 2015, 33, 187–197. [Google Scholar] [CrossRef]
- Atkins, A.; Chung, C.H.; Allen, A.G.; Dampier, W.; Gurrola, T.E.; Sariyer, I.K.; Nonnemacher, M.R.; Wigdahl, B. Off-Target Analysis in Gene Editing and Applications for Clinical Translation of CRISPR/Cas9 in HIV-1 Therapy. Front. Genome Ed. 2021, 3, 673022. [Google Scholar] [CrossRef]
- Tran, N.T.; Danner, E.; Li, X.; Graf, R.; Lebedin, M.; de la Rosa, K.; Kühn, R.; Rajewsky, K.; Chu, V.T. Precise CRISPR-Cas-mediated gene repair with minimal off-target and unintended on-target mutations in human hematopoietic stem cells. Sci. Adv. 2022, 8, eabm9106. [Google Scholar] [CrossRef]
- Li, M.; Akbari, O.S.; White, B.J. Highly Efficient Site-Specific Mutagenesis in Malaria Mosquitoes Using CRISPR. G3 Genes Genomes Genet. 2018, 8, 653–658. [Google Scholar] [CrossRef]
- Martin, F.; Sánchez-Hernández, S.; Gutiérrez-Guerrero, A.; Pinedo-Gomez, J.; Benabdellah, K. Biased and Unbiased Methods for the Detection of Off-Target Cleavage by CRISPR/Cas9: An Overview. Int. J. Mol. Sci. 2016, 17, 1507. [Google Scholar] [CrossRef]
- Guo, C.; Ma, X.; Gao, F.; Guo, Y. Off-target effects in CRISPR/Cas9 gene editing. Front. Bioeng. Biotechnol. 2023, 11, 1143157. [Google Scholar] [CrossRef]
- Okoli, A.S.; Blix, T.; Myhr, A.I.; Xu, W.; Xu, X. Sustainable use of CRISPR/Cas in fish aquaculture: The biosafety perspective. Transgenic Res. 2022, 31, 1–21. [Google Scholar] [CrossRef] [PubMed]
- Carlberg, C.; Velleuer, E.; Molnár, F. Gene Expression and Chromatin. In Molecular Medicine: How Science Works; Springer International Publishing: Cham, Swizterland, 2023; pp. 13–28. [Google Scholar]
- Daniels, R.R.; Taylor, R.S.; Robledo, D.; Macqueen, D.J. Single cell genomics as a transformative approach for aquaculture research and innovation. Rev. Aquac. 2023, 15, 1618–1637. [Google Scholar] [CrossRef] [PubMed]
- Gutasi, A.; Hammer, S.E.; El-Matbouli, M.; Saleh, M. Review: Recent Applications of Gene Editing in Fish Species and Aquatic Medicine. Animals 2023, 13, 1250. [Google Scholar] [CrossRef] [PubMed]
- Pootakham, W.; Sittikankaew, K.; Sonthirod, C.; Naktang, C.; Uengwetwanit, T.; Kongkachana, W.; Ampolsak, K.; Karoonuthaisiri, N. A chromosome-level reference genome assembly and a full-length transcriptome assembly of the giant freshwater prawn (Macrobrachium rosenbergii). G3 Genes Genomes Genet. 2024, 14, jkae146. [Google Scholar] [CrossRef]
- Card, D. Genome Annotation Using MAKER. Available online: https://gist.github.com/darencard/bb1001ac1532dd4225b030cf0cd61ce2 (accessed on 14 November 2024).
- Masonbrink, R. Tutorial of How to Run Maker2 Gene Annotation Pipeline. Available online: https://bioinformaticsworkbook.org/dataAnalysis/GenomeAnnotation/Intro_To_Maker.html (accessed on 14 November 2024).
- Tempel, S. Using and understanding RepeatMasker. Methods Mol. Biol. 2012, 859, 29–51. [Google Scholar] [CrossRef]
- Grabherr, M.G.; Haas, B.J.; Yassour, M.; Levin, J.Z.; Thompson, D.A.; Amit, I.; Adiconis, X.; Fan, L.; Raychowdhury, R.; Zeng, Q.; et al. Full-length transcriptome assembly from RNA-Seq data without a reference genome. Nat. Biotechnol. 2011, 29, 644–652. [Google Scholar] [CrossRef]
- Slater, G.S.; Birney, E. Automated generation of heuristics for biological sequence comparison. BMC Bioinform. 2005, 6, 31. [Google Scholar] [CrossRef]
- Manni, M.; Berkeley, M.R.; Seppey, M.; Simao, F.A.; Zdobnov, E.M. BUSCO Update: Novel and Streamlined Workflows along with Broader and Deeper Phylogenetic Coverage for Scoring of Eukaryotic, Prokaryotic, and Viral Genomes. Mol. Biol. Evol. 2021, 38, 4647–4654. [Google Scholar] [CrossRef]
- Korf, I. Gene finding in novel genomes. BMC Bioinform. 2004, 5, 59. [Google Scholar] [CrossRef]
- Keller, O.; Kollmar, M.; Stanke, M.; Waack, S. A novel hybrid gene prediction method employing protein multiple sequence alignments. Bioinformatics 2011, 27, 757–763. [Google Scholar] [CrossRef]
- Dainat, J. AGAT: Another GTF/GFF Analysis Toolkit. Available online: https://github.com/NBISweden/AGAT (accessed on 14 November 2024).
- Diesh, C.; Stevens, G.J.; Xie, P.; De Jesus Martinez, T.; Hershberg, E.A.; Leung, A.; Guo, E.; Dider, S.; Zhang, J.; Bridge, C.; et al. JBrowse 2: A modular genome browser with views of synteny and structural variation. Genome Biol. 2023, 24, 74. [Google Scholar] [CrossRef] [PubMed]
- Integrated DNA Technologies (IDT). Custom Alt-R™ CRISPR-Cas9 Guide RNA. Available online: https://eu.idtdna.com/site/order/designtool/index/CRISPR_CUSTOM (accessed on 14 November 2024).
- Rotem-Dai, N.; Weil, S.; Greenshpan, Y.; Abehsera, S.; Manor, R.; Ofir, R.; Gazit, R.; Rosental, B.; Aflalo, E.D.; Sagi, A. Lentiviral-Transduced Ectopic Expression of Androgenic Hormone in a Crustacean Hematopoietic Primary Cell Culture. Front. Mar. Sci. 2021, 8, 677679. [Google Scholar] [CrossRef]
- Clement, K.; Rees, H.; Canver, M.C.; Gehrke, J.M.; Farouni, R.; Hsu, J.Y.; Cole, M.A.; Liu, D.R.; Joung, J.K.; Bauer, D.E.; et al. CRISPResso2 provides accurate and rapid genome editing sequence analysis. Nat. Biotechnol. 2019, 37, 224–226. [Google Scholar] [CrossRef]
- Brinkman, E.K.; Chen, T.; Amendola, M.; van Steensel, B. Easy quantitative assessment of genome editing by sequence trace decomposition. Nucleic Acids Res. 2014, 42, e168. [Google Scholar] [CrossRef] [PubMed]
- Tsai, S.Q.; Topkar, V.V.; Joung, J.K.; Aryee, M.J. Open-source guideseq software for analysis of GUIDE-seq data. Nat. Biotechnol. 2016, 34, 483. [Google Scholar] [CrossRef]







| Prediction Round 1 | Prediction Round 2 | Prediction Round 3 | Final | |
|---|---|---|---|---|
| Total (bp) | 783,943,339 | 704,618,362 | 774,562,834 | 775,570,631 |
| Count (# of Genes) | 496,476 | 209,497 | 179,805 | 179,858 |
| Mean (bp) | 1579 | 3363 | 4307 | 4312 |
| Median (bp) | 437 | 1106 | 1788 | 1788 |
| Min (bp) | 2 | 86 | 86 | 86 |
| Max (bp) | 120,143 | 379,917 | 291,991 | 291,991 |
| % of Genes with AED < 0.5 | 96% | 70% | 72% | 72% |
| Complete BUSCOs | 64.9% | 68.0% | 67.4% | 71.5% |
| Single-Copy | 32.3% | 35.7% | 38.7% | 41.7% |
| Duplicated | 32.6% | 32.3% | 28.7% | 29.8% |
| Fragmented | 17.1% | 18.3% | 18.7% | 16.4% |
| Missing | 18.0% | 13.7% | 13.9% | 12.1% |
Disclaimer/Publisher’s Note: The statements, opinions and data contained in all publications are solely those of the individual author(s) and contributor(s) and not of MDPI and/or the editor(s). MDPI and/or the editor(s) disclaim responsibility for any injury to people or property resulting from any ideas, methods, instructions or products referred to in the content. |
© 2024 by the authors. Licensee MDPI, Basel, Switzerland. This article is an open access article distributed under the terms and conditions of the Creative Commons Attribution (CC BY) license (https://creativecommons.org/licenses/by/4.0/).
Share and Cite
Wattad, H.; Molcho, J.; Manor, R.; Weil, S.; Aflalo, E.D.; Chalifa-Caspi, V.; Sagi, A. Roadmap and Considerations for Genome Editing in a Non-Model Organism: Genetic Variations and Off-Target Profiling. Int. J. Mol. Sci. 2024, 25, 12530. https://doi.org/10.3390/ijms252312530
Wattad H, Molcho J, Manor R, Weil S, Aflalo ED, Chalifa-Caspi V, Sagi A. Roadmap and Considerations for Genome Editing in a Non-Model Organism: Genetic Variations and Off-Target Profiling. International Journal of Molecular Sciences. 2024; 25(23):12530. https://doi.org/10.3390/ijms252312530
Chicago/Turabian StyleWattad, Hanin, Jonathan Molcho, Rivka Manor, Simy Weil, Eliahu D. Aflalo, Vered Chalifa-Caspi, and Amir Sagi. 2024. "Roadmap and Considerations for Genome Editing in a Non-Model Organism: Genetic Variations and Off-Target Profiling" International Journal of Molecular Sciences 25, no. 23: 12530. https://doi.org/10.3390/ijms252312530
APA StyleWattad, H., Molcho, J., Manor, R., Weil, S., Aflalo, E. D., Chalifa-Caspi, V., & Sagi, A. (2024). Roadmap and Considerations for Genome Editing in a Non-Model Organism: Genetic Variations and Off-Target Profiling. International Journal of Molecular Sciences, 25(23), 12530. https://doi.org/10.3390/ijms252312530

