Multi-Omics Approaches Uncovered Critical mRNA–miRNA–lncRNA Networks Regulating Multiple Birth Traits in Goat Ovaries
Abstract
1. Introduction
2. Results
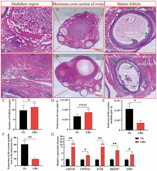
2.1. Morphological Difference of CBG and TG Ovarian Tissues
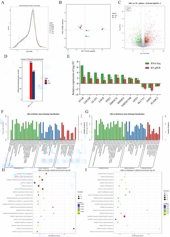
2.2. Screening and Functional Enrichment Analysis of DE mRNA in CBG and TG Ovarian Tissues
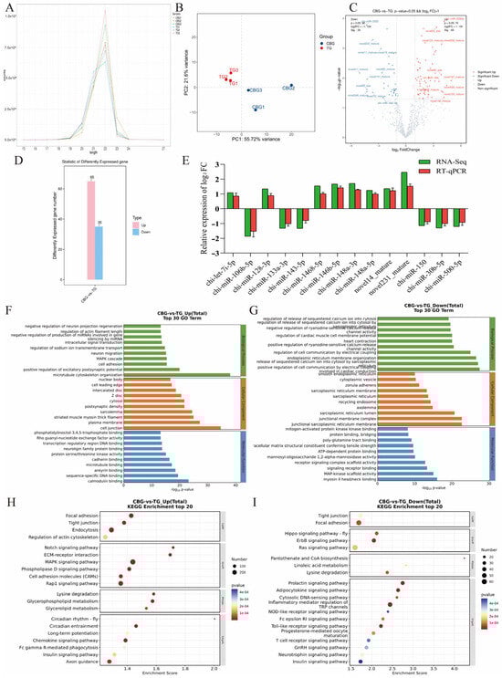
2.3. Screening and Functional Enrichment Analysis of DE miRNA in CBG and TG Ovarian Tissues
2.4. Screening and Functional Enrichment Analysis of DE lncRNA in CBG and TG Ovarian Tissues
2.5. Co-Expression Analysis of DE lncRNAs and mRNAs
2.6. Construction of mRNA–miRNA–lncRNA Regulatory Networks in Goats Ovarian
3. Discussion
3.1. Ovarian Histomorphological Differences Indicate the Medulla Enhancing the Ovarian Adaptability to High Altitudes
3.2. Numerous DE mRNAs, DE miRNAs, and DE lncRNAs Are Involved in Regulating Ovarian Reproductive Functions and Metabolic Levels
3.3. Identification of Key mRNA–miRNA–lncRNA Regulatory Networks Governing Lambing Traits and Plateau Adaptation in Goats
4. Materials and Methods
4.1. Experimental Design and Sample Collection
4.2. Hematoxylin and Eosin (H&E) Staining
4.3. Total RNA Extraction from CBG and TG Ovarian Tissues
4.4. Small RNA Sequencing Analysis
4.4.1. Small RNA Library Construction
4.4.2. Small RNA Bioinformatics Analysis
4.5. RNA-Seq Analysis
4.5.1. RNA-Seq Library Construction
4.5.2. Quality Control Filtering and Genome Alignment
4.5.3. Differential Analysis of Protein-Coding Genes and lncRNAs
4.5.4. GO and KEGG Enrichment Analysis of Neighboring Genes of DE mRNAs and lncRNAs
4.6. Primer Design and Quantitative Real-Time PCR (RT-qPCR)
4.6.1. Primer Design
4.6.2. RT-qPCR
4.7. Data Analysis
5. Conclusions
Supplementary Materials
Author Contributions
Funding
Institutional Review Board Statement
Informed Consent Statement
Data Availability Statement
Acknowledgments
Conflicts of Interest
References
- Langda, S.; Zhang, C.; Zhang, K.; Gui, B.; Ji, D.; Deji, C.; Cuoji, A.; Wang, X.; Wu, Y. Diversity and Composition of Rumen Bacteria, Fungi, and Protozoa in Goats and Sheep Living in the Same High-Altitude Pasture. Animals 2020, 10, 186. [Google Scholar] [CrossRef] [PubMed]
- Muriuki, C.; Bush, S.J.; Salavati, M.; McCulloch, M.E.; Lisowski, Z.M.; Agaba, M.; Djikeng, A.; Hume, D.A.; Clark, E.L. A Mini-Atlas of Gene Expression for the Domestic Goat (Capra hircus). Front. Genet. 2019, 10, 1080. [Google Scholar] [CrossRef] [PubMed]
- Baril, G.; Leboeuf, B.; Saumande, J. Synchronization of estrus in goats: The relationship between time of occurrence of estrus and fertility following artificial insemination. Theriogenology 1993, 40, 621–628. [Google Scholar] [CrossRef]
- Dalamaga, M.; Papadavid, E.; Basios, G.; Vaggopoulos, V.; Rigopoulos, D.; Kassanos, D.; Trakakis, E. Ovarian SAHA syndrome is associated with a more insulin-resistant profile and represents an independent risk factor for glucose abnormalities in women with polycystic ovary syndrome: A prospective controlled study. J. Am. Acad. Dermatol. 2013, 69, 922–930. [Google Scholar] [CrossRef] [PubMed]
- McBride, D.; Carré, W.; Sontakke, S.D.; Hogg, C.O.; Law, A.; Donadeu, F.X.; Clinton, M. Identification of miRNAs associated with the follicular–luteal transition in the ruminant ovary. Reproduction 2012, 144, 221–233. [Google Scholar] [CrossRef]
- Huang, Y.-F.; Chen, L.-P.; Zhao, Y.-J.; Zhang, H.; Na, R.-S.; Zhao, Z.-Q.; Zhang, J.-H.; Jiang, C.-D.; Ma, Y.-H.; Sun, Y.-W.; et al. Complete mitochondrial genome of Chuanzhong black goat in southwest of China (Capra hircus). Mitochondrial DNA Part A 2015, 27, 3063–3064. [Google Scholar] [CrossRef]
- Yang, C.; Gao, P.; Hou, F.; Yan, T.; Chang, S.; Chen, X.; Wang, Z. Relationship between chemical composition of native forage and nutrient digestibility by Tibetan sheep on the Qinghai–Tibetan Plateau. J. Anim. Sci. 2018, 96, 1140–1149. [Google Scholar] [CrossRef] [PubMed]
- Jin, M.; Lu, J.; Fei, X.; Lu, Z.; Quan, K.; Liu, Y.; Chu, M.; Di, R.; Wei, C.; Wang, H. Selection Signatures Analysis Reveals Genes Associated with High-Altitude Adaptation in Tibetan Goats from Nagqu, Tibet. Animals 2020, 10, 1599. [Google Scholar] [CrossRef]
- Wen, Y.-L.; Guo, X.-F.; Ma, L.; Zhang, X.-S.; Zhang, J.-L.; Zhao, S.-G.; Chu, M.-X. The expression and mutation of BMPR1B and its association with litter size in small-tail Han sheep (Ovis aries). Arch. Anim. Breed. 2021, 64, 211–221. [Google Scholar] [CrossRef]
- Hanrahan, J.P.; Gregan, S.M.; Mulsant, P.; Mullen, M.; Davis, G.H.; Powell, R.; Galloway, S.M. Mutations in the Genes for Oo-cyte-Derived Growth Factors GDF9 and BMP15 Are Associated with Both Increased Ovulation Rate and Sterility in Cambridge and Belclare Sheep (Ovis aries). Biol. Reprod. 2004, 70, 900–909. [Google Scholar] [CrossRef]
- Bi, Y.; Li, J.; Wang, X.; He, L.; Lan, K.; Qu, L.; Lan, X.; Song, X.; Pan, C. Two Novel Rare Strongly Linked Missense SNPs (P27R and A85G) Within the GDF9 Gene Were Significantly Associated with Litter Size in Shaanbei White Cashmere (SBWC) Goats. Front. Veter. Sci. 2020, 7, 406. [Google Scholar] [CrossRef] [PubMed]
- Aboelhassan, D.M.; Darwish, A.M.; Ali, N.I.; Ghaly, I.S.; Farag, I.M. A study on mutation points of GDF9 gene and their asso-ciation with prolificacy in Egyptian small ruminants. J. Genet. Eng. Biotechnol. 2021, 19, 85. [Google Scholar] [CrossRef] [PubMed]
- Hossain, M.; Ghanem, N.; Hoelker, M.; Rings, F.; Phatsara, C.; Tholen, E.; Schellander, K.; Tesfaye, D. Identification and char-acterization of miRNAs expressed in the bovine ovary. BMC Genom. 2009, 10, 443. [Google Scholar] [CrossRef]
- Tong, M.-H.; Mitchell, D.; Evanoff, R.; Griswold, M.D. Expression of Mirlet7 Family MicroRNAs in Response to Retinoic Ac-id-Induced Spermatogonial Differentiation in Mice1. Biol. Reprod. 2011, 85, 189–197. [Google Scholar] [CrossRef][Green Version]
- Dai, R.; Ahmed, S.A. MicroRNA, a new paradigm for understanding immunoregulation, inflammation, and autoimmune dis-eases. Transl. Res. 2011, 157, 163–179. [Google Scholar] [CrossRef]
- Houbaviy, H.B.; Murray, M.F.; Sharp, P.A. Embryonic Stem Cell-Specific MicroRNAs. Dev. Cell 2003, 5, 351–358. [Google Scholar] [CrossRef] [PubMed]
- Williams, J.M.; Ball, M.; Ward, A.; Moore, T. Psg22 expression in mouse trophoblast giant cells is associated with gene inversion and co-expression of antisense long non-coding RNAs. Reproduction 2015, 149, 125–137. [Google Scholar] [CrossRef]
- Ling, Y.; Xu, L.; Zhu, L.; Sui, M.; Zheng, Q.; Li, W.; Liu, Y.; Fang, F.; Zhang, X. Identification and analysis of differentially expressed long non-coding RNAs between multiparous and uniparous goat (Capra hircus) ovaries. PLoS ONE 2017, 12, e0183163. [Google Scholar] [CrossRef] [PubMed]
- Bartlewski, P.M.; Baby, T.E.; Giffin, J.L. Reproductive cycles in sheep. Anim. Reprod. Sci. 2011, 124, 259–268. [Google Scholar] [CrossRef]
- McGee, E.A.; Hsueh, A.J.W. Initial and Cyclic Recruitment of Ovarian Follicles. Endocr. Rev. 2000, 21, 200–214. [Google Scholar] [CrossRef]
- Rodgers, R.; Irving-Rodgers, H.; Russell, D. Extracellular matrix of the developing ovarian follicle. Reproduction 2003, 126, 415–424. [Google Scholar] [CrossRef] [PubMed]
- Lv, W.; Sha, Y.; Liu, X.; He, Y.; Hu, J.; Wang, J.; Li, S.; Guo, X.; Shao, P.; Zhao, F.; et al. Interaction between Rumen Epithelial miRNAs-Microbiota-Metabolites in Response to Cold-Season Nutritional Stress in Tibetan Sheep. Int. J. Mol. Sci. 2023, 24, 14489. [Google Scholar] [CrossRef] [PubMed]
- Mantri, M.; Zhang, H.H.; Spanos, E.; Ren, Y.A.; De Vlaminck, I. A spatiotemporal molecular atlas of the ovulating mouse ovary. Proc. Natl. Acad. Sci. 2024, 121, e2317418121. [Google Scholar] [CrossRef] [PubMed]
- Miller, W.L.; Auchus, R.J. The Molecular Biology, Biochemistry, and Physiology of Human Steroidogenesis and Its Disorders. Endocr. Rev. 2011, 32, 81–151. [Google Scholar] [CrossRef] [PubMed]
- Stocco, D.M. StAR Protein and the Regulation of Steroid Hormone Biosynthesis. Annu. Rev. Physiol. 2001, 63, 193–213. [Google Scholar] [CrossRef]
- Wu, G. Functional Amino Acids in Growth, Reproduction, and Health. Adv. Nutr. Int. Rev. J. 2010, 1, 31–37. [Google Scholar] [CrossRef]
- Lents, C. Review: Kisspeptin and reproduction in the pig. Animal 2019, 13, 2986–2999. [Google Scholar] [CrossRef]
- Torres, M.J.; López-Moncada, F.; Herrera, D.; Indo, S.; Lefian, A.; Llanos, P.; Tapia, J.; Castellón, E.A.; Contreras, H.R. Endo-thelin-1 induces changes in the expression levels of steroidogenic enzymes and increases androgen receptor and testosterone production in the PC3 prostate cancer cell line. Oncol. Rep. 2021, 46, 171. [Google Scholar] [CrossRef]
- Jung, C.K.; Little, M.P.; Lubin, J.H.; Brenner, A.V.; Wells, S.A.; Sigurdson, A.J.; Nikiforov, Y.E. The Increase in Thyroid Cancer Incidence During the Last Four Decades Is Accompanied by a High Frequency ofBRAFMutations and a Sharp Increase inRASMutations. J. Clin. Endocrinol. Metab. 2014, 99, E276–E285. [Google Scholar] [CrossRef]
- Kemiläinen, H.; Adam, M.; Mäki-Jouppila, J.; Damdimopoulou, P.; Damdimopoulos, A.E.; Kere, J.; Hovatta, O.; Laajala, T.D.; Aittokallio, T.; Adamski, J.; et al. The Hydroxysteroid (17β) Dehydrogenase Family Gene HSD17B12 Is Involved in the Prosta-glandin Synthesis Pathway, the Ovarian Function, and Regulation of Fertility. Endocrinology 2016, 157, 3719–3730. [Google Scholar] [CrossRef]
- Grosse, R.; Schmid, A.; Schöneberg, T.; Herrlich, A.; Muhn, P.; Schultz, G.; Gudermann, T. Gonadotropin-releasing Hormone Receptor Initiates Multiple Signaling Pathways by Exclusively Coupling to Gq/11Proteins. J. Biol. Chem. 2000, 275, 9193–9200. [Google Scholar] [CrossRef] [PubMed]
- Maggi, R.; Cariboni, A.M.; Marelli, M.M.; Moretti, R.M.; Andrè, V.; Marzagalli, M.; Limonta, P. GnRH and GnRH receptors in the pathophysiology of the human female reproductive system. Hum. Reprod. Updat. 2015, 22, 358–381. [Google Scholar] [CrossRef] [PubMed]
- Boulanger, G.; Cibois, M.; Viet, J.; Fostier, A.; Deschamps, S.; Pastezeur, S.; Massart, C.; Gschloessl, B.; Gautier-Courteille, C.; Paillard, L. Hypogonadism Associated with Cyp19a1 (Aromatase) Posttranscriptional Upregulation in Celf1 Knockout Mice. Mol. Cell. Biol. 2015, 35, 3244–3253. [Google Scholar] [CrossRef]
- Salmena, L.; Poliseno, L.; Tay, Y.; Kats, L.; Pandolfi, P.P. A ceRNA Hypothesis: The Rosetta Stone of a Hidden RNA Language? Cell 2011, 146, 353–358. [Google Scholar] [CrossRef]
- Tay, Y.; Rinn, J.; Pandolfi, P.P. The multilayered complexity of ceRNA crosstalk and competition. Nature 2014, 505, 344–352. [Google Scholar] [CrossRef] [PubMed]
- Kerwin, J.; Khan, I.; Iorns, E.; Tsui, R.; Denis, A.; Perfito, N.; Errington, T.M. Replication Study: A coding-independent function of gene and pseudogene mRNAs regulates tumour biology. eLife 2020, 9, e51019. [Google Scholar] [CrossRef]
- Badve, S.; Collins, N.R.; Bhat-Nakshatri, P.; Turbin, D.; Leung, S.; Thorat, M.A.; Dunn, S.E.; Geistlinger, T.R.; Carroll, J.S.; Brown, M.; et al. Subcellular Localization of Activated AKT in Estrogen Receptor- and Progesterone Receptor-Expressing Breast Cancers. Am. J. Pathol. 2010, 176, 2139–2149. [Google Scholar] [CrossRef]
- Glaviano, A.; Foo, A.S.C.; Lam, H.Y.; Yap, K.C.H.; Jacot, W.; Jones, R.H.; Eng, H.; Nair, M.G.; Makvandi, P.; Geoerger, B.; et al. PI3K/AKT/mTOR signaling transduction pathway and targeted therapies in cancer. Mol. Cancer 2023, 22, 138. [Google Scholar] [CrossRef] [PubMed]
- Zadeh, F.H.; Teng, A.C.T.; Kuzmanov, U.; Chambers, P.J.; Tupling, A.R.; Gramolini, A.O. AKAP6 and phospholamban colocalize and interact in HEK-293T cells and primary murine cardiomyocytes. Physiol. Rep. 2019, 7, e14144. [Google Scholar] [CrossRef]
- Hall, D.D.; Davare, M.A.; Shi, M.; Allen, M.L.; Weisenhaus, M.; McKnight, G.S.; Hell, J.W. Critical Role of cAMP-Dependent Protein Kinase Anchoring to the L-Type Calcium Channel Cav1.2 via A-Kinase Anchor Protein 150 in Neurons. Biochemistry 2007, 46, 1635–1646. [Google Scholar] [CrossRef]
- Gu, L.; Jin, X.; Liang, H.; Yang, C.; Zhang, Y. Upregulation of CSNK1A1 induced by ITGB5 confers to hepatocellular carcinoma resistance to sorafenib in vivo by disrupting the EPS15/EGFR complex. Pharmacol. Res. 2023, 192, 106789. [Google Scholar] [CrossRef] [PubMed]
- Wen, X.; Chen, S.; Chen, X.; Qiu, H.; Wang, W.; Zhang, N.; Liu, W.; Wang, T.; Ding, X.; Zhang, L. ITGB5 promotes innate radiation resistance in pancreatic adenocarcinoma by promoting DNA damage repair and the MEK/ERK signaling pathway. Front. Oncol. 2022, 12, 887068. [Google Scholar] [CrossRef] [PubMed]
- Sumimoto, H. Structure, regulation and evolution of Nox-family NADPH oxidases that produce reactive oxygen species. FEBS J. 2008, 275, 3249–3277. [Google Scholar] [CrossRef] [PubMed]
- Zhang, Y.; Wang, J.; Zheng, Y.; Zhu, T.; Shen, M.; He, P. Glioma-Associated Oncogene Family Zinc Finger 2 (GLI2) Activates Wnt Signaling through Transcriptional Inhibition of Neuronal Precursor Cell-Expressed Developmentally Downregulated 4 (NEDD4L) to Promote Androgen-Induced Granulosa Cell Damage. Ann. Clin. Lab. Sci. 2023, 53, 52–63. [Google Scholar]
- Varelas, X.; Wrana, J.L. Coordinating developmental signaling: Novel roles for the Hippo pathway. Trends Cell Biol. 2012, 22, 88–96. [Google Scholar] [CrossRef]
- González, B.; de la Cruz, F.F.; Samuelsson, J.K.; Alibés, A.; Alonso, S. Epigenetic and transcriptional dysregulation of VWA2 associated with a MYC-driven oncogenic program in colorectal cancer. Sci. Rep. 2018, 8, 11097. [Google Scholar] [CrossRef]
- Liu, X.; Sha, Y.; Lv, W.; Cao, G.; Guo, X.; Pu, X.; Wang, J.; Li, S.; Hu, J.; Luo, Y. Multi-Omics Reveals That the Rumen Transcriptome, Microbiome, and Its Metabolome Co-regulate Cold Season Adaptability of Tibetan Sheep. Front. Microbiol. 2022, 13, 859601. [Google Scholar] [CrossRef]







Disclaimer/Publisher’s Note: The statements, opinions and data contained in all publications are solely those of the individual author(s) and contributor(s) and not of MDPI and/or the editor(s). MDPI and/or the editor(s) disclaim responsibility for any injury to people or property resulting from any ideas, methods, instructions or products referred to in the content. |
© 2024 by the authors. Licensee MDPI, Basel, Switzerland. This article is an open access article distributed under the terms and conditions of the Creative Commons Attribution (CC BY) license (https://creativecommons.org/licenses/by/4.0/).
Share and Cite
Lv, W.; An, R.; Li, X.; Zhang, Z.; Geri, W.; Xiong, X.; Yin, S.; Fu, W.; Liu, W.; Lin, Y.; et al. Multi-Omics Approaches Uncovered Critical mRNA–miRNA–lncRNA Networks Regulating Multiple Birth Traits in Goat Ovaries. Int. J. Mol. Sci. 2024, 25, 12466. https://doi.org/10.3390/ijms252212466
Lv W, An R, Li X, Zhang Z, Geri W, Xiong X, Yin S, Fu W, Liu W, Lin Y, et al. Multi-Omics Approaches Uncovered Critical mRNA–miRNA–lncRNA Networks Regulating Multiple Birth Traits in Goat Ovaries. International Journal of Molecular Sciences. 2024; 25(22):12466. https://doi.org/10.3390/ijms252212466
Chicago/Turabian StyleLv, Weibing, Ren An, Xinmiao Li, Zengdi Zhang, Wanma Geri, Xianrong Xiong, Shi Yin, Wei Fu, Wei Liu, Yaqiu Lin, and et al. 2024. "Multi-Omics Approaches Uncovered Critical mRNA–miRNA–lncRNA Networks Regulating Multiple Birth Traits in Goat Ovaries" International Journal of Molecular Sciences 25, no. 22: 12466. https://doi.org/10.3390/ijms252212466
APA StyleLv, W., An, R., Li, X., Zhang, Z., Geri, W., Xiong, X., Yin, S., Fu, W., Liu, W., Lin, Y., Li, J., & Xiong, Y. (2024). Multi-Omics Approaches Uncovered Critical mRNA–miRNA–lncRNA Networks Regulating Multiple Birth Traits in Goat Ovaries. International Journal of Molecular Sciences, 25(22), 12466. https://doi.org/10.3390/ijms252212466

