A Snapshot of Early Transcriptional Changes Accompanying the Pro-Neural Phenotype Switch by NGN2, ASCL1, SOX2, and MSI1 in Human Fibroblasts: An RNA-Seq Study
Abstract
1. Introduction
2. Results
2.1. The Single Ectopic Expression of ASCL1, SOX2, NGN2, and MSI1 Evokes the Expression of Nestin and β-III-Tubulin in LF1 Cells
2.2. RNA-Seq Data Analysis
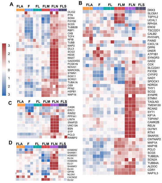
2.3. Cellular Composition After Ectopic Expression of RFs, as Suggested by Bioinformatic Analysis: Stem-like and Neurogenic-like Subpopulations
2.4. Cellular Composition After Ectopic Expression of RFs, as Suggested by Bioinformatic Analysis: Glial Cells and Other Subpopulations
3. Discussion
4. Materials and Methods
4.1. Cultivation of Human Embryonic Pulmonary Fibroblasts
4.2. Lentiviral Transduction
4.3. RNA Isolation for RNA-Seq
4.4. Reverse-Transcription Real-Time PCR (qRT-PCR)
4.5. RNA-Sequencing (RNA-Seq)
4.6. Bioinformatics Analysis
4.7. Immunocytochemical Staining
Supplementary Materials
Author Contributions
Funding
Institutional Review Board Statement
Informed Consent Statement
Data Availability Statement
Acknowledgments
Conflicts of Interest
Abbreviations
| BDNF | Brain-derived neurotrophic factor | 
| bHLH | Basic helix–loop–helix structure | 
| CNS | Central nervous system | 
| DCX | Doublecortin | 
| DEGs | Differentially expressed genes | 
| DNA | Deoxyribonucleic acid | 
| EE | Ectopic expression | 
| EGF | Epidermal growth factor | 
| ESCs | Embryonic stem cells | 
| FGF2 (bFGF) | Fibroblast growth factor 2 | 
| FOXO3 | Forkhead box O3 | 
| GABA | Gamma-aminobutyric acid | 
| GFAP | Glial fibrillary acidic protein | 
| NGN2 | Neurogenin-2 | 
| GSEA | Gene set enrichment analysis | 
| HIF-1a | Hypoxia-induced factor 1a | 
| HSPA2 | Heat shock protein family A | 
| IGF-1 | Insulin-like growth fractor-1 | 
| iPSCs | Induced pluripotent stem cells | 
| JAK | Janus kinase | 
| Mash1 (Ascl1) | Achaete-scute homolog 1 | 
| MBD2 | Methyl-CpG-binding domain protein 2 | 
| Myt1l | Myelin transcription factor 1-like | 
| NeuroD | Neurogenic differentiation | 
| NPCs | Neural progenitor cells | 
| NSCs | Neural stem cells | 
| Olig2 | Oligodendrocyte transcription factor 2 | 
| OP | Oligodendrocyte precursor | 
| Pax6 | Paired box protein Pax-6, also known as aniridia type II protein (AN2) or oculorhombin | 
| PCA | Principal component analysis | 
| POU3F3 | POU class 3 homeobox 3 | 
| qRT-PCR | Real-time polymerase chain reaction with reverse transcription | 
| REST | RE1-silencing transcription factor | 
| RFs | Regulatory factors | 
| RNA | Ribonucleic acid | 
| SOX2 | SRY-box transcription factor 2 | 
| TCs | Transcriptional changes | 
| TFs | Transcriptional factor | 
| TTBK1 | Tau tubulin kinase 1 | 
| Wnt | Wingless-type MMTV integration site | 
References
- Kwak, T.H.; Hali, S.; Kim, S.; Kim, J.; La, H.; Kim, K.P.; Hong, K.H.; Shin, C.Y.; Kim, N.H.; Han, D.W. Robust and Reproducible Generation of Induced Neural Stem Cells from Human Somatic Cells by Defined Factors. Int. J. Stem Cells 2020, 13, 80–92. [Google Scholar] [CrossRef] [PubMed]
 - Tsunemoto, R.; Lee, S.; Szűcs, A.; Chubukov, P.; Sokolova, I.; Blanchard, J.W.; Eade, K.T.; Bruggemann, J.; Wu, C.; Torkamani, A.; et al. Diverse reprogramming codes for neuronal identity. Nature 2018, 557, 375–380. [Google Scholar] [CrossRef] [PubMed]
 - Eguchi, R.; Hamano, M.; Iwata, M.; Nakamura, T.; Oki, S.; Yamanishi, Y. TRANSDIRE: Data-driven direct reprogramming by a pioneer factor-guided trans-omics approach. Bioinformatics 2022, 38, 2839–2846. [Google Scholar] [CrossRef] [PubMed]
 - Chanda, S.; Ang, C.E.; Davila, J.; Pak, C.; Mall, M.; Lee, Q.Y.; Ahlenius, H.; Jung, S.W.; Südhof, T.C.; Wernig, M. Generation of induced neuronal cells by the single reprogramming factor ASCL1. Stem Cell Rep. 2014, 3, 282–296. [Google Scholar] [CrossRef]
 - Blanchard, J.W.; Eade, K.T.; Szűcs, A.; Lo Sardo, V.; Tsunemoto, R.K.; Williams, D.; Sanna, P.P.; Baldwin, K.K. Selective conversion of fibroblasts into peripheral sensory neurons. Nat. Neurosci. 2015, 18, 25–35. [Google Scholar] [CrossRef]
 - Ring, K.L.; Tong, L.M.; Balestra, M.E.; Javier, R.; Andrews-Zwilling, Y.; Li, G.; Walker, D.; Zhang, W.R.; Kreitzer, A.C.; Huang, Y. Direct reprogramming of mouse and human fibroblasts into multipotent neural stem cells with a single factor. Cell Stem Cell 2012, 11, 100–109. [Google Scholar] [CrossRef]
 - Vierbuchen, T.; Ostermeier, A.; Pang, Z.P.; Kokubu, Y.; Südhof, T.C.; Wernig, M. Direct conversion of fibroblasts to functional neurons by defined factors. Nature 2010, 463, 1035–1041. [Google Scholar] [CrossRef]
 - Guo, C.; Morris, S.A. Engineering cell identity: Establishing new gene regulatory and chromatin landscapes. Curr. Opin. Genet. Dev. 2017, 46, 50–57. [Google Scholar] [CrossRef]
 - Horisawa, K.; Suzuki, A. The role of pioneer transcription factors in the induction of direct cellular reprogramming. Regen. Ther. 2023, 24, 112–116. [Google Scholar] [CrossRef]
 - Han, D.W.; Tapia, N.; Hermann, A.; Hemmer, K.; Höing, S.; Araúzo-Bravo, M.J.; Zaehres, H.; Wu, G.; Frank, S.; Moritz, S.; et al. Direct reprogramming of fibroblasts into neural stem cells by defined factors. Cell Stem Cell 2012, 10, 465–472. [Google Scholar] [CrossRef]
 - Kim, J.; Efe, J.A.; Zhu, S.; Talantova, M.; Yuan, X.; Wang, S.; Lipton, S.A.; Zhang, K.; Ding, S. Direct reprogramming of mouse fibroblasts to neural progenitors. Proc. Natl. Acad. Sci. USA 2011, 108, 7838–7843. [Google Scholar] [CrossRef] [PubMed]
 - Thier, M.; Wörsdörfer, P.; Lakes, Y.B.; Gorris, R.; Herms, S.; Opitz, T.; Seiferling, D.; Quandel, T.; Hoffmann, P.; Nöthen, M.M.; et al. Direct conversion of fibroblasts into stably expandable neural stem cells. Cell Stem Cell 2012, 10, 473–479. [Google Scholar] [CrossRef] [PubMed]
 - Maucksch, C.; Firmin, E.; Butler-Munro, C.; Montgomery, J.; Dottori, M.; Connor, B. Non-Viral Generation of Neural Precursor-like Cells from Adult Human Fibroblasts. J. Stem Cells Regen. Med. 2012, 8, 162–170. [Google Scholar]
 - Tian, C.; Ambroz, R.J.; Sun, L.; Wang, Y.; Ma, K.; Chen, Q.; Zhu, B.; Zheng, J.C. Direct conversion of dermal fibroblasts into neural progenitor cells by a novel cocktail of defined factors. Curr. Mol. Med. 2012, 12, 126–137. [Google Scholar] [CrossRef] [PubMed]
 - Sheng, C.; Zheng, Q.; Wu, J.; Xu, Z.; Wang, L.; Li, W.; Zhang, H.; Zhao, X.Y.; Liu, L.; Wang, Z.; et al. Direct reprogramming of Sertoli cells into multipotent neural stem cells by defined factors. Cell Res. 2012, 22, 208–218. [Google Scholar] [CrossRef] [PubMed]
 - Araújo, J.A.M.; Hilscher, M.M.; Marques-Coelho, D.; Golbert, D.C.F.; Cornelio, D.A.; Batistuzzo de Medeiros, S.R.; Leão, R.N.; Costa, M.R. Direct Reprogramming of Adult Human Somatic Stem Cells Into Functional Neurons Using Sox2, Ascl1, and Neurog2. Front. Cell. Neurosci. 2018, 12, 155. [Google Scholar] [CrossRef]
 - Hulme, A.J.; Maksour, S.; St-Clair Glover, M.; Miellet, S.; Dottori, M. Making neurons, made easy: The use of Neurogenin-2 in neuronal differentiation. Stem Cell Rep. 2022, 17, 14–34. [Google Scholar] [CrossRef]
 - Sakakibara, S.; Imai, T.; Hamaguchi, K.; Okabe, M.; Aruga, J.; Nakajima, K.; Yasutomi, D.; Nagata, T.; Kurihara, Y.; Uesugi, S.; et al. Mouse-Musashi-1, a neural RNA-binding protein highly enriched in the mammalian CNS stem cell. Dev. Biol. 1996, 176, 230–242. [Google Scholar] [CrossRef]
 - Ahlfors, J.E.; Azimi, A.; El-Ayoubi, R.; Velumian, A.; Vonderwalde, I.; Boscher, C.; Mihai, O.; Mani, S.; Samoilova, M.; Khazaei, M.; et al. Examining the fundamental biology of a novel population of directly reprogrammed human neural precursor cells. Stem Cell Res. Ther. 2019, 10, 166. [Google Scholar] [CrossRef]
 - Sakakibara, S.; Okano, H. Expression of neural RNA-binding proteins in the post-natal CNS: Implication of their roles in neural and glial cells development. J. Neurosci. 1997, 17, 8300–8312. [Google Scholar] [CrossRef]
 - Wegner, M. SOX after SOX: SOXession regulates neurogenesis. Genes Dev. 2011, 25, 2423–2424. [Google Scholar] [CrossRef] [PubMed]
 - Rachinger, N.; Fischer, S.; Böhme, I.; Linck-Paulus, L.; Kuphal, S.; Kappelmann-Fenzl, M.; Bosserhoff, A.K. Loss of Gene Information: Discrepancies between RNA Sequencing, cDNA Microarray, and qRT-PCR. Int. J. Mol. Sci. 2021, 22, 9349. [Google Scholar] [CrossRef] [PubMed]
 - Aguiar, V.R.C.; Castelli, E.C.; Single, R.M.; Bashirova, A.; Ramsuran, V.; Kulkarni, S.; Augusto, D.G.; Martin, M.P.; Gutierrez-Arcelus, M.; Carrington, M.; et al. Comparison between qPCR and RNA-seq reveals challenges of quantifying HLA expression. Immunogenetics 2023, 75, 249–262. [Google Scholar] [CrossRef] [PubMed]
 - Davis, R.L.; Weintraub, H.; Lassar, A.B. Expression of a single transfected cDNA converts fibroblasts to myoblasts. Cell 1987, 51, 987–1000. [Google Scholar] [CrossRef]
 - Hersbach, B.A.; Fischer, D.S.; Masserdotti, G.; Deeksha; Mojžišová, K.; Waltzhöni, T.; Rodriguez-Terrones, D.; Heinig, M.; Theis, F.J.; Götz, M.; et al. Probing cell identity hierarchies by fate titration and collision during direct reprogramming. Mol. Syst. Biol. 2022, 18, e11129. [Google Scholar] [CrossRef]
 - Herdy, J.; Schafer, S.; Kim, Y.; Ansari, Z.; Zangwill, D.; Ku, M.; Paquola, A.; Lee, H.; Mertens, J.; Gage, F.H. Chemical modulation of transcriptionally enriched signaling pathways to optimize the conversion of fibroblasts into neurons. Elife 2019, 8, e41356. [Google Scholar] [CrossRef]
 - de Martin, X.; Sodaei, R.; Santpere, G. Mechanisms of Binding Specificity among bHLH Transcription Factors. Int. J. Mol. Sci. 2021, 22, 9150. [Google Scholar] [CrossRef]
 - Ang, C.E.; Olmos, V.H.; Vodehnal, K.; Zhou, B.; Lee, Q.Y.; Sinha, R.; Narayanaswamy, A.; Mall, M.; Chesnov, K.; Dominicus, C.S.; et al. Generation of human excitatory forebrain neurons by cooperative binding of proneural NGN2 and homeobox factor EMX1. Proc. Natl. Acad. Sci. USA 2024, 121, e2308401121. [Google Scholar] [CrossRef]
 - Horisawa, K.; Suzuki, A. Direct cell-fate conversion of somatic cells: Toward regenerative medicine and industries. Proc. Jpn. Acad. Ser. B 2020, 96, 131–158. [Google Scholar] [CrossRef]
 - Smith, D.K.; Yang, J.; Liu, M.L.; Zhang, C.L. Small molecules modulate chromatin accessibility to promote NEUROG2-mediated fibroblast-to-neuron reprogramming. Stem Cell Rep. 2016, 7, 955–969. [Google Scholar] [CrossRef]
 - Vainorius, G.; Novatchkova, M.; Michlits, G.; Baar, J.C.; Raupach, C.; Lee, J.; Yelagandula, R.; Wernig, M.; Elling, U. Ascl1 and Ngn2 convert mouse embryonic stem cells to neurons via functionally distinct paths. Nat. Commun. 2023, 14, 5341. [Google Scholar] [CrossRef] [PubMed]
 - Colasante, G.; Rubio, A.; Massimino, L.; Broccoli, V. Direct Neuronal Reprogramming Reveals Unknown Functions for Known Transcription Factors. Front. Neurosci. 2019, 13, 283. [Google Scholar] [CrossRef]
 - Okano, H. Two major mechanisms regulating cell-fate decisions in the developing nervous system. Dev. Growth Differ. 1995, 37, 619–629. [Google Scholar] [CrossRef] [PubMed]
 - Webb, A.E.; Pollina, E.A.; Vierbuchen, T.; Urbán, N.; Ucar, D.; Leeman, D.; Martynoga, B.; Sewak, M.; Rando, T.A.; Guillemot, F.; et al. FOXO3 shares common targets with ASCL1 genome-wide and inhibits ASCL1-dependent neurogenesis. Cell Rep. 2013, 4, 477–491. [Google Scholar] [CrossRef] [PubMed]
 - Masserdotti, G.; Gillotin, S.; Sutor, B.; Drechsel, D.; Irmler, M.; Jørgensen, H.F.; Sass, S.; Theis, F.J.; Beckers, J.; Berninger, B.; et al. Transcriptional Mechanisms of Proneural Factors and REST in Regulating Neuronal Reprogramming of Astrocytes. Cell Stem Cell 2015, 17, 74–88. [Google Scholar] [CrossRef]
 - Lu, C.; Garipler, G.; Dai, C.; Roush, T.; Salome-Correa, J.; Martin, A.; Liscovitch-Brauer, N.; Mazzoni, E.O.; Sanjana, N.E. Essential transcription factors for induced neuron differentiation. Nat. Commun. 2023, 14, 8362. [Google Scholar] [CrossRef]
 - Götz, M.; Stoykova, A.; Gruss, P. Pax6 controls radial glia differentiation in the cerebral cortex. Neuron 1998, 21, 1031–1044. [Google Scholar] [CrossRef]
 - Bae, S.; Bessho, Y.; Hojo, M.; Kageyama, R. The bHLH gene Hes6, an inhibitor of Hes1, promotes neuronal differentiation. Development 2000, 127, 2933–2943. [Google Scholar] [CrossRef]
 - Gratton, M.O.; Torban, E.; Jasmin, S.B.; Theriault, F.M.; German, M.S.; Stifani, S. Hes6 promotes cortical neurogenesis and inhibits Hes1 transcription repression activity by multiple mechanisms. Mol. Cell. Biol. 2003, 23, 6922–6935. [Google Scholar] [CrossRef]
 - Haslinger, A.; Schwarz, T.J.; Covic, M.; Lie, D.C. Expression of Sox11 in adult neurogenic niches suggests a stage-specific role in adult neurogenesis. Eur. J. Neurosci. 2009, 29, 2103–2114. [Google Scholar] [CrossRef]
 - Zhao, X.; D’ Arca, D.; Lim, W.K.; Brahmachary, M.; Carro, M.S.; Ludwig, T.; Cardo, C.C.; Guillemot, F.; Aldape, K.; Califano, A.; et al. The N-Myc-DLL3 cascade is suppressed by the ubiquitin ligase Huwe1 to inhibit proliferation and promote neurogenesis in the developing brain. Dev. Cell 2009, 17, 210–221. [Google Scholar] [CrossRef] [PubMed]
 - Kurtz, A.; Zimmer, A.; Schnütgen, F.; Brüning, G.; Spener, F.; Müller, T. The expression pattern of a novel gene encoding brain-fatty acid binding protein correlates with neuronal and glial cell development. Development 1994, 120, 2637–2649. [Google Scholar] [CrossRef] [PubMed]
 - Cheung, M.; Chaboissier, M.C.; Mynett, A.; Hirst, E.; Schedl, A.; Briscoe, J. The transcriptional control of trunk neural crest induction, survival, and delamination. Dev. Cell 2005, 8, 179–192. [Google Scholar] [CrossRef] [PubMed]
 - Carney, T.J.; Dutton, K.A.; Greenhill, E.; Delfino-Machín, M.; Dufourcq, P.; Blader, P.; Kelsh, R.N. A direct role for Sox10 in specification of neural crest-derived sensory neurons. Development 2006, 133, 4619–4630. [Google Scholar] [CrossRef]
 - Goulding, M.D.; Chalepakis, G.; Deutsch, U.; Erselius, J.R.; Gruss, P. Pax-3, a novel murine DNA binding protein expressed during early neurogenesis. EMBO J. 1991, 10, 1135–1147. [Google Scholar] [CrossRef]
 - Imai, T.; Tokunaga, A.; Yoshida, T.; Hashimoto, M.; Mikoshiba, K.; Weinmaster, G.; Nakafuku, M.; Okano, H. The neural RNA-binding protein Musashi1 translationally regulates mammalian numb gene expression by interacting with its mRNA. Mol. Cell. Biol. 2001, 21, 3888–3900. [Google Scholar] [CrossRef]
 - Simões-Costa, M.; Bronner, M.E. Establishing neural crest identity: A gene regulatory recipe. Development 2015, 142, 242–257. [Google Scholar] [CrossRef]
 - Tang, Y.; Luo, Y.; Jiang, Z.; Ma, Y.; Lin, C.J.; Kim, C.; Carter, M.G.; Amano, T.; Park, J.; Kish, S.; et al. Jak/Stat3 signaling promotes somatic cell reprogramming by epigenetic regulation. Stem Cells 2012, 30, 2645–2656. [Google Scholar] [CrossRef]
 - Qabrati, X.; Kim, I.; Ghosh, A.; Bundschuh, N.; Noé, F.; Palmer, A.S.; Bar-Nur, O. Transgene-free direct conversion of murine fibroblasts into functional muscle stem cells. NPJ Regen. Med. 2023, 8, 43. [Google Scholar] [CrossRef]
 - Cota, P.; Helmi, S.A.; Hsu, C.; Rancourt, D.E. Cytokine Directed Chondroblast Trans-Differentiation: JAK Inhibition Facilitates Direct Reprogramming of Fibroblasts to Chondroblasts. Cells 2020, 9, 191. [Google Scholar] [CrossRef]
 - Menendez, S.; Camus, S.; Belmonte, J.C. p53: Guardian of reprogramming. Cell Cycle 2010, 9, 3887–3891. [Google Scholar] [CrossRef] [PubMed]
 - Liu, X.; Huang, Q.; Li, F.; Li, C.Y. Enhancing the efficiency of direct reprogramming of human primary fibroblasts into dopaminergic neuron-like cells through p53 suppression. Sci. China Life Sci. 2014, 57, 867–875. [Google Scholar] [CrossRef] [PubMed]
 - Zhou, D.; Zhang, Z.; He, L.M.; Du, J.; Zhang, F.; Sun, C.K.; Zhou, Y.; Wang, X.W.; Lin, G.; Song, K.M.; et al. Conversion of fibroblasts to neural cells by p53 depletion. Cell Rep. 2014, 9, 2034–2042. [Google Scholar] [CrossRef] [PubMed]
 - Tolomeo, A.M.; Laterza, C.; Grespan, E.; Michielin, F.; Canals, I.; Kokaia, Z.; Muraca, M.; Gagliano, O.; Elvassore, N. NGN2 mmRNA-Based Transcriptional Programming in Microfluidic Guides hiPSCs Toward Neural Fate With Multiple Identities. Front. Cell. Neurosci. 2021, 15, 602888. [Google Scholar] [CrossRef]
 - Bespalov, A.; Steckler, T.; Skolnick, P. Be positive about negatives–recommendations for the publication of negative (or null) results. Eur. Neuropsychopharmacol. 2019, 29, 1312–1320. [Google Scholar] [CrossRef]
 - Brown, J.P.; Wei, W.; Sedivy, J.M. Bypass of senescence after disruption of p21CIP1/WAF1 gene in normal diploid human fibroblasts. Science 1997, 277, 831–834. [Google Scholar] [CrossRef]
 - Bray, N.L.; Pimentel, H.; Melsted, P.; Pachter, L. Near-optimal probabilistic RNA-seq quantification. Nat. Biotechnol. 2016, 34, 525–527. [Google Scholar] [CrossRef]
 - Dobin, A.; Davis, C.A.; Schlesinger, F.; Drenkow, J.; Zaleski, C.; Jha, S.; Batut, P.; Chaisson, M.; Gingeras, T.R. STAR: Ultrafast universal RNA-seq aligner. Bioinformatics 2013, 29, 15–21. [Google Scholar] [CrossRef]
 - Liao, Y.; Smyth, G.K.; Shi, W. featureCounts: An efficient general purpose program for assigning sequence reads to genomic features. Bioinformatics 2014, 30, 923–930. [Google Scholar] [CrossRef]
 - Wu, T.; Hu, E.; Xu, S.; Chen, M.; Guo, P.; Dai, Z.; Feng, T.; Zhou, L.; Tang, W.; Zhan, L.; et al. clusterProfiler 4.0: A universal enrichment tool for interpreting omics data. Innovation 2021, 2, 100141. [Google Scholar] [CrossRef]
 - Badia-I-Mompel, P.; Vélez Santiago, J.; Braunger, J.; Geiss, C.; Dimitrov, D.; Müller-Dott, S.; Taus, P.; Dugourd, A.; Holland, C.H.; Ramirez Flores, R.O.; et al. decoupleR: Ensemble of computational methods to infer biological activities from omics data. Bioinform. Adv. 2022, 2, vbac016. [Google Scholar] [CrossRef] [PubMed]
 - Schubert, M.; Klinger, B.; Klünemann, M.; Sieber, A.; Uhlitz, F.; Sauer, S.; Garnett, M.J.; Blüthgen, N.; Saez-Rodriguez, J. Perturbation-response genes reveal signaling footprints in cancer gene expression. Nat. Commun. 2018, 9, 20. [Google Scholar] [CrossRef] [PubMed]
 - Neftel, C.; Laffy, J.; Filbin, M.G.; Hara, T.; Shore, M.E.; Rahme, G.J.; Richman, A.R.; Silverbush, D.; Shaw, M.L.; Hebert, C.M.; et al. An Integrative Model of Cellular States, Plasticity, and Genetics for Glioblastoma. Cell 2019, 178, 835–849. [Google Scholar] [CrossRef] [PubMed]
 - Available online: https://www.wikipathways.org/ (accessed on 1 April 2024).
 





Disclaimer/Publisher’s Note: The statements, opinions and data contained in all publications are solely those of the individual author(s) and contributor(s) and not of MDPI and/or the editor(s). MDPI and/or the editor(s) disclaim responsibility for any injury to people or property resulting from any ideas, methods, instructions or products referred to in the content.  | 
© 2024 by the authors. Licensee MDPI, Basel, Switzerland. This article is an open access article distributed under the terms and conditions of the Creative Commons Attribution (CC BY) license (https://creativecommons.org/licenses/by/4.0/).
Share and Cite
Samoilova, E.M.; Chudakova, D.A.; Dashinimaev, E.B.; Snezhkina, A.V.; Kudryashova, O.M.; Lipatova, A.V.; Soboleva, A.V.; Vorob’yev, P.O.; Valuev-Elliston, V.T.; Zakirova, N.F.; et al. A Snapshot of Early Transcriptional Changes Accompanying the Pro-Neural Phenotype Switch by NGN2, ASCL1, SOX2, and MSI1 in Human Fibroblasts: An RNA-Seq Study. Int. J. Mol. Sci. 2024, 25, 12385. https://doi.org/10.3390/ijms252212385
Samoilova EM, Chudakova DA, Dashinimaev EB, Snezhkina AV, Kudryashova OM, Lipatova AV, Soboleva AV, Vorob’yev PO, Valuev-Elliston VT, Zakirova NF, et al. A Snapshot of Early Transcriptional Changes Accompanying the Pro-Neural Phenotype Switch by NGN2, ASCL1, SOX2, and MSI1 in Human Fibroblasts: An RNA-Seq Study. International Journal of Molecular Sciences. 2024; 25(22):12385. https://doi.org/10.3390/ijms252212385
Chicago/Turabian StyleSamoilova, Ekaterina M., Daria A. Chudakova, Erdem B. Dashinimaev, Anastasiya V. Snezhkina, Olga M. Kudryashova, Anastasia V. Lipatova, Alesya V. Soboleva, Pavel O. Vorob’yev, Vladimir T. Valuev-Elliston, Natalia F. Zakirova, and et al. 2024. "A Snapshot of Early Transcriptional Changes Accompanying the Pro-Neural Phenotype Switch by NGN2, ASCL1, SOX2, and MSI1 in Human Fibroblasts: An RNA-Seq Study" International Journal of Molecular Sciences 25, no. 22: 12385. https://doi.org/10.3390/ijms252212385
APA StyleSamoilova, E. M., Chudakova, D. A., Dashinimaev, E. B., Snezhkina, A. V., Kudryashova, O. M., Lipatova, A. V., Soboleva, A. V., Vorob’yev, P. O., Valuev-Elliston, V. T., Zakirova, N. F., Ivanov, A. V., & Baklaushev, V. P. (2024). A Snapshot of Early Transcriptional Changes Accompanying the Pro-Neural Phenotype Switch by NGN2, ASCL1, SOX2, and MSI1 in Human Fibroblasts: An RNA-Seq Study. International Journal of Molecular Sciences, 25(22), 12385. https://doi.org/10.3390/ijms252212385
        
