Association of Cytotoxic T-Lymphocyte Antigen-4 (CTLA-4) Genetic Variants with Risk and Outcome of Cutaneous Melanoma
Abstract
1. Introduction
2. Results
2.1. Clinicopathological and Tumor Aspects
2.2. Genetic Variants in the Risk of CM
2.3. Genetic Variants with Clinicopathologic Aspects
2.4. Survival Analysis
2.5. CTLA-4 Protein in SK-MEL-28 and A-375 Cell Lines
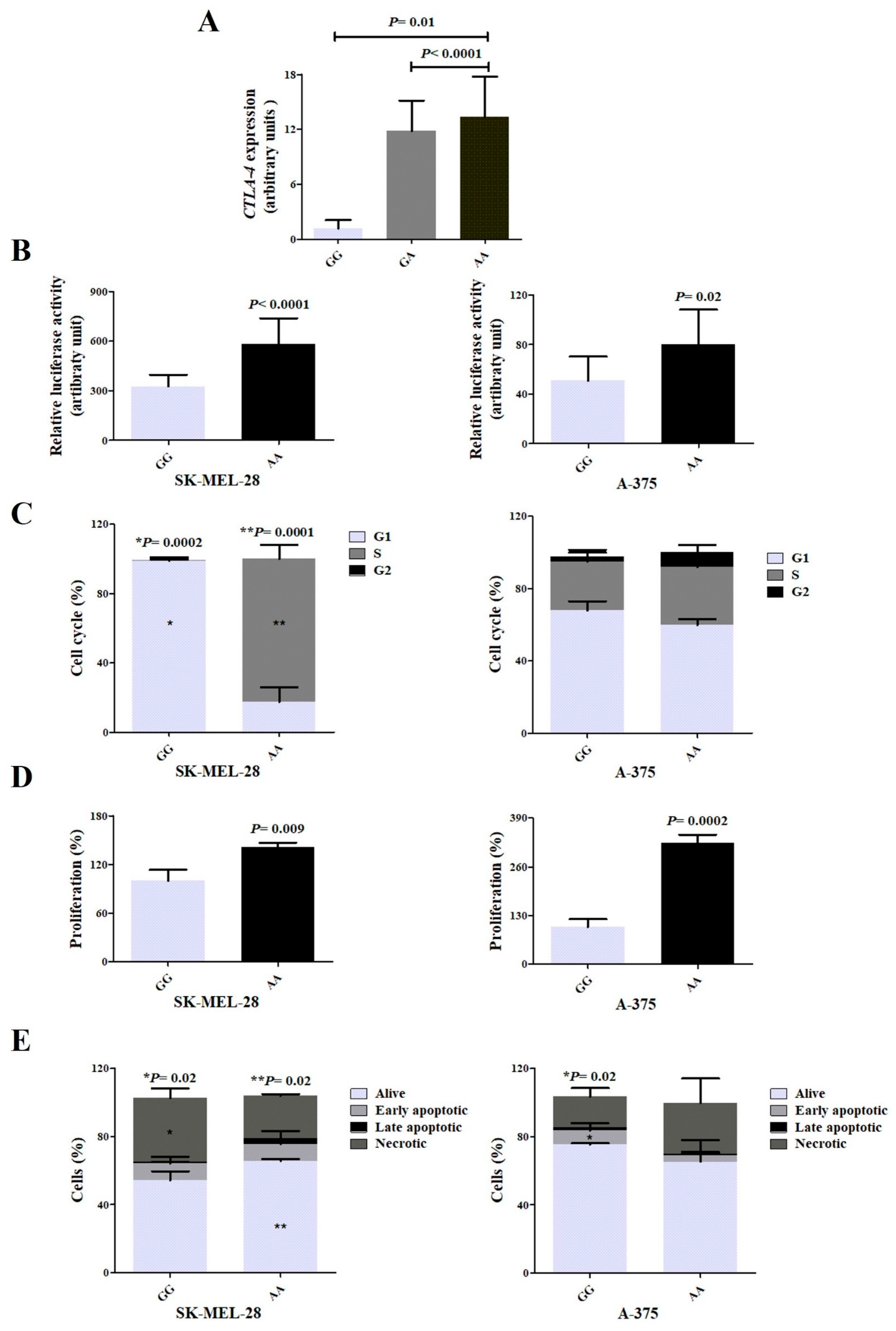
2.6. CTLA-4 Expression
2.7. Luciferase Activity
2.8. Transcription Factor Binding
2.9. Cell Cycle and Proliferation
2.10. Cell Apoptosis and Necrosis
2.11. Cell Migration
3. Discussion
4. Materials and Methods
4.1. Study Population
4.2. Clinical Pathological Aspects, Tumor Aspects, and Treatment
4.3. SNV Selection
4.4. Genotyping
4.5. Survival Analysis of Patients with CM
4.6. Cell Culture
4.7. CTLA-4 Expression in SK-MEL-28 and A-375 Cell Lines
4.8. CTLA-4 Expression in Peripheral Blood Samples
4.9. Dual-Luciferase Reporter Assay
4.10. Transcription Factor Binding Motif Analysis
4.11. Clustered Regularly Interspaced Short Palindromic Repeats (CRISPR)
4.12. Cell Cycle and Proliferation Analysis
4.13. Cell Apoptosis and Necrosis Analysis
4.14. Cell Migration Analysis
4.15. Statistical Analyses
5. Conclusions
Supplementary Materials
Author Contributions
Funding
Institutional Review Board Statement
Informed Consent Statement
Data Availability Statement
Conflicts of Interest
References
- Cabaço, L.C.; Tomas, A.; Pojo, M.; Barral, D.C. The Dark Side of Melanin Secretion in Cutaneous Melanoma Aggressiveness. Front. Oncol. 2022, 12, 887366. [Google Scholar] [CrossRef] [PubMed]
- Gomez, G.V.; Rinck-Junior, J.A.; Oliveira, C.; Silva, D.H.L.; Mamoni, R.L.; Lourenço, G.J.; Moraes, A.M.; Lima, C.S.P. PDCD1 Gene Polymorphisms as Regulators of T-Lymphocyte Activity in Cutaneous Melanoma Risk and Prognosis. Pigment. Cell Melanoma Res. 2018, 31, 308–317. [Google Scholar] [CrossRef] [PubMed]
- Carvalho, B.F.; Gomez, G.V.B.; Carron, J.; Macedo, L.T.; Gonçalves, G.M.; Vazquez, V.d.L.; Serrano, S.V.; Lourenço, G.J.; Lima, C.S.P. TNFRSF1B Gene Variants in Clinicopathological Aspects and Prognosis of Patients with Cutaneous Melanoma. Int. J. Mol. Sci. 2024, 25, 2868. [Google Scholar] [CrossRef] [PubMed]
- Facciabene, A.; Motz, G.T.; Coukos, G. T-Regulatory Cells: Key Players in Tumor Immune Escape and Angiogenesis. Cancer Res. 2012, 72, 2162–2171. [Google Scholar] [CrossRef]
- Wherry, E.J.; Kurachi, M. Molecular and Cellular Insights into T Cell Exhaustion. Nat. Rev. Immunol. 2015, 15, 486–499. [Google Scholar] [CrossRef]
- Laurent, S.; Carrega, P.; Saverino, D.; Piccioli, P.; Camoriano, M.; Morabito, A.; Dozin, B.; Fontana, V.; Simone, R.; Mortara, L.; et al. CTLA-4 Is Expressed by Human Monocyte-Derived Dendritic Cells and Regulates Their Functions. Hum. Immunol. 2010, 71, 934–941. [Google Scholar] [CrossRef]
- Laurent, S.; Queirolo, P.; Boero, S.; Salvi, S.; Piccioli, P.; Boccardo, S.; Minghelli, S.; Morabito, A.; Fontana, V.; Pietra, G.; et al. The Engagement of CTLA-4 on Primary Melanoma Cell Lines Induces Antibody-Dependent Cellular Cytotoxicity and TNF-α Production. J. Transl. Med. 2013, 11, 108. [Google Scholar] [CrossRef]
- Pardoll, D.M. The Blockade of Immune Checkpoints in Cancer Immunotherapy. Nat. Rev. Cancer 2012, 12, 252–264. [Google Scholar] [CrossRef]
- Thye, T.; Scarisbrick, G.; Browne, E.; Chinbuah, M.A.; Gyapong, J.; Osei, I.; Owusu-Dabo, E.; Niemann, S.; Rüsch-Gerdes, S.; Meyer, C.G.; et al. CTLA4 Autoimmunity-Associated Genotype Contributes to Severe Pulmonary Tuberculosis in an African Population. PLoS ONE 2009, 4, e6307. [Google Scholar] [CrossRef]
- Thio, C.L.; Mosbruger, T.L.; Kaslow, R.A.; Karp, C.L.; Strathdee, S.A.; Vlahov, D.; O’Brien, S.J.; Astemborski, J.; Thomas, D.L. Cytotoxic T-Lymphocyte Antigen 4 Gene and Recovery from Hepatitis B Virus Infection. J. Virol. 2004, 78, 11258–11262. [Google Scholar] [CrossRef]
- Butty, V.; Campbell, C.; Mathis, D.; Benoist, C.; the DPT-1 Study Group. Impact of Diabetes Susceptibility Loci on Progression from Pre-Diabetes to Diabetes in At-Risk Individuals of the Diabetes Prevention Trial-Type 1 (DPT-1). Diabetes 2008, 57, 348–359. [Google Scholar] [CrossRef] [PubMed]
- Wen, Y.H.; Lin, W.T.; Wang, W.T.; Chiueh, T.S.; Chen, D.P. Association of CTLA4 Gene Polymorphism with Transfusion Reaction after Infusion of Leukoreduced Blood Component. J. Clin. Med. 2019, 8, 1961. [Google Scholar] [CrossRef] [PubMed]
- Queirolo, P.; Dozin, B.; Morabito, A.; Banelli, B.; Piccioli, P.; Fava, C.; Leo, C.; Carosio, R.; Laurent, S.; Fontana, V.; et al. Association of CTLA-4 Gene Variants with Response to Therapy and Long-Term Survival in Metastatic Melanoma Patients Treated with Ipilimumab: An Italian Melanoma Intergroup Study. Front. Immunol. 2017, 8, 386. [Google Scholar] [CrossRef]
- Moreno, M.; Schmitt, R.L.; Lang, M.G.; Gheno, V. Epidemiological Profile of Patients with Cutaneous Melanoma in a Region of Southern Brazil. J. Skin Cancer 2012, 2012, 917346. [Google Scholar] [CrossRef]
- Carr, S.; Smith, C.; Wernberg, J. Epidemiology and Risk Factors of Melanoma. Surg. Clin. N. Am. 2019, 100, 1–12. [Google Scholar] [CrossRef]
- Palacios, R.; Comas, D.; Elorza, J.; Villoslada, P. Genomic Regulation of CTLA4 and Multiple Sclerosis. J. Neuroimmunol. 2008, 203, 108–115. [Google Scholar] [CrossRef]
- Aref, S.; El-Ghonemy, M.; Aref, M.; Abdel Maboud, S.; Khaled, N. Relationship Between Cytotoxic T-Lymphocyte-associated Antigen-4: Programmed Death-1 Genes Polymorphisms and Susceptibility to Pediatric B-Cell Acute Lymphoblastic Leukemia. J. Pediatr. Hematol. Oncol. 2024, 46, 297–305. [Google Scholar] [CrossRef]
- Toussi, A.; Mans, N.; Welborn, J.; Kiuru, M. Germline Mutations Predisposing to Melanoma. J. Cutan. Pathol. 2020, 47, 606–616. [Google Scholar] [CrossRef]
- Bellenghi, M.; Puglisi, R.; Pontecorvi, G.; De Feo, A.; Carè, A.; Mattia, G. Sex and Gender Disparities in Melanoma. Cancers 2020, 12, 1819. [Google Scholar] [CrossRef]
- Oliveira, C.; Lourenço, G.J.; Rink-Junior, J.A.; Cintra, M.L.; Moraes, A.M.; Lima, C.S.P. Associations between Genetic Polymorphisms in Apoptosis-Related Genes and Risk of Cutaneous Melanoma in Women and Men. J. Dermatol. Sci. 2014, 74, 135–141. [Google Scholar] [CrossRef]
- Cook, A.L.; Sturm, R.A. POU Domain Transcription Factors: BRN2 as a Regulator of Melanocytic Growth and Tumorigenesis. Pigment. Cell Melanoma Res. 2008, 21, 611–626. [Google Scholar] [CrossRef] [PubMed]
- Chen, J.; Ji, K.; Gu, L.; Fang, Y.; Pan, M.; Tian, S. HMGA1 Promotes Macrophage Recruitment via Activation of NF-κB-CCL2 Signaling in Hepatocellular Carcinoma. J. Immunol. Res. 2022, 2022, 4727198. [Google Scholar] [CrossRef] [PubMed]
- Schiraldi, M.; Raucci, A.; Muñoz, L.M.; Livoti, E.; Celona, B.; Venereau, E.; Apuzzo, T.; De Marchis, F.; Pedotti, M.; Bachi, A.; et al. HMGB1 Promotes Recruitment of Inflammatory Cells to Damaged Tissues by Forming a Complex with CXCL12 and Signaling via CXCR4. J. Exp. Med. 2012, 209, 551–563. [Google Scholar] [CrossRef]
- Kew, R.R.; Penzo, M.; Habiel, D.M.; Marcu, K.B. The IKKα-Dependent NF-κB p52/RelB Noncanonical Pathway Is Essential to Sustain a CXCL12 Autocrine Loop in Cells Migrating in Response to HMGB1. J. Immunol. 2012, 188, 2380–2386. [Google Scholar] [CrossRef]
- Berridge, M.J. Cell Signalling Pathway. In Cell Signalling Biology; Portland Press: London, UK, 2014; pp. 1–138. [Google Scholar] [CrossRef]
- Hoeppner, J.; Bronsert, P. Metastasis and Tumor Cell Migration of Solid Tumors. Cancers 2021, 13, 5576. [Google Scholar] [CrossRef]
- Knieke, K.; Lingel, H.; Chamaon, K.; Brunner-Weinzierl, M.C. Migration of Th1 Lymphocytes Is Regulated by CD152 (CTLA-4)-Mediated Signaling via PI3 Kinase-Dependent Akt Activation. PLoS ONE 2012, 7, e31391. [Google Scholar] [CrossRef]
- Knieke, K.; Hoff, H.; Maszyna, F.; Kolar, P.; Schrage, A.; Hamann, A.; Debes, G.F.; Brunner-Weinzierl, M.C. CD152 (CTLA-4) Determines CD4 T Cell Migration In Vitro and In Vivo. PLoS ONE 2009, 4, e5702. [Google Scholar] [CrossRef]
- Liu, J.; Wang, C.; Ma, X.; Tian, Y.; Wang, C.; Fu, Y.; Luo, Y. High Expression of CCR5 in Melanoma Enhances Epithelial-Mesenchymal Transition and Metastasis via TGFβ1. J. Pathol. 2019, 247, 481–493. [Google Scholar] [CrossRef]
- Toyozawa, S.; Kaminaka, C.; Furukawa, F.; Nakamura, Y.; Matsunaka, H.; Yamamoto, Y. Chemokine Receptor CXCR4 Is a Novel Marker for the Progression of Cutaneous Malignant Melanomas. Acta Histochem. Cytochem. 2012, 45, 293–299. [Google Scholar] [CrossRef]
- Emmett, M.S.; Lanati, S.; Dunn, D.B.; Stone, O.A.; Bates, D.O. CCR7 Mediates Directed Growth of Melanomas Towards Lymphatics. Microcirculation 2011, 18, 172–182. [Google Scholar] [CrossRef]
- Golding, J.; Northstone, K.; Miller, L.L.; Davey Smith, G.; Pembrey, M. Differences between blood donors and a population sample: Implications for case–control studies. Int. J. Epidemiol. 2013, 42, 1145–1156. [Google Scholar] [CrossRef] [PubMed]
- Rigel, D.S.; Friedman, R.J.; Levenstein, M.J.; Greenwald, D.I. Relationship of Fluorescent Lights to Malignant Melanoma: Another View. J. Dermatol. Surg. Oncol. 1983, 9, 836–938. [Google Scholar] [CrossRef] [PubMed]
- Fitzpatrick, T.B. The Validity and Practicality of Sun-Reactive Skin Types I through VI. Arch. Dermatol. 1988, 124, 869–871. [Google Scholar] [CrossRef] [PubMed]
- Clark, W.H., Jr.; From, L.; Bernardino, E.A.; Mihm, M.C. The Histogenesis and Biologic Behavior of Primary Human Malignant Melanomas of the Skin. Cancer Res. 1969, 29, 705–727. [Google Scholar] [CrossRef]
- Breslow, A. Tumor Thickness, Level of Invasion, and Node Dissection in Stage I Cutaneous Melanoma. Ann. Surg. 1975, 182, 572–575. [Google Scholar] [CrossRef]
- Balch, C.M.; Gershenwald, J.E.; Soong, S.J.; Thompson, J.F.; Atkins, M.B.; Byrd, D.R.; Buzaid, A.C.; Cochran, A.J.; Coit, D.G.; Ding, S.; et al. Final Version of 2009 AJCC Melanoma Staging and Classification. J. Clin. Oncol. 2009, 27, 6199–6206. [Google Scholar] [CrossRef]
- McLaren, W.; Pritchard, B.; Rios, D. Deriving the Consequences of Genomic Variants with the Ensembl API and SNP Effect Predictor. Bioinformatics 2010, 26, 2069–2070. [Google Scholar] [CrossRef]
- Zuo, C.; Shin, S.; Keleş, S. atSNP: Transcription Factor Binding Affinity Testing for Regulatory SNP Detection. Bioinformatics 2015, 31, 3353–3355. [Google Scholar] [CrossRef]
- Livak, K.J.; Schmittgen, T.D. Analysis of Relative Gene Expression Data Using Real-Time Quantitative PCR and the 2−ΔΔCT Method. Methods 2001, 25, 402–408. [Google Scholar] [CrossRef]
- Rosskopf, S.; Leitner, J.; Zlabinger, G.J.; Steinberger, P. CTLA-4 Antibody Ipilimumab Negatively Affects CD4+ T-Cell Responses In Vitro. Cancer Immunol. Immunother. 2019, 68, 1359–1368. [Google Scholar] [CrossRef]




| Variables | Patients n (%) | Controls n (%) | p-Value |
|---|---|---|---|
| Age (years) | |||
| ≤54 | 211 (48.8) | 424 (84.1) | 0.0001 |
| >54 | 221 (51.2) | 80 (15.9) | |
| Sex | |||
| Male | 199 (46.1) | 231 (45.8) | 0.99 |
| Female | 233 (53.9) | 273 (54.2) | |
| Sun exposure * | |||
| Yes | 346 (82.4) | 310 (62.1) | 0.0001 |
| No | 74 (17.6) | 189 (37.9) | |
| Skin color | |||
| White | 403 (93.3) | 442 (87.7) | 0.005 |
| Brown or black | 29 (6.7) | 62 (12.3) | |
| Phototype * | |||
| I–III | 398 (95.7) | 451 (90.4) | 0.003 |
| IV–VI | 18 (4.3) | 48 (9.6) | |
| Eye color * | |||
| Blue or green | 129 (31.1) | 94 (18.8) | 0.0001 |
| Brown or black | 286 (68.9) | 405 (81.2) | |
| Tumor location * | |||
| Trunk | 194 (44.8) | NA | |
| Head or neck | 77 (17.8) | ||
| Upper limb | 64 (14.8) | ||
| Lower limb | 78 (18.0) | ||
| Histological type * | |||
| Superficial spreading | 253 (58.7) | NA | |
| Nodular | 103 (23.8) | ||
| Lentigo maligna | 34 (7.9) | ||
| Unspecified (non-acral) | 42 (9.7) | ||
| Clark levels * | NA | ||
| I | 38 (8.8) | ||
| II | 71 (16.4) | ||
| III | 130 (30.0) | ||
| IV | 161 (37.2) | ||
| V | 19 (4.4) | ||
| Clinical stage * | NA | ||
| 0 | 36 (8.3) | ||
| I | 193 (44.6) | ||
| II | 131 (30.3) | ||
| III | 53 (12.2) | ||
| IV | 14 (3.2) |
| Genotypes | Patients n (%) | Controls n (%) | p-Value | OR * (95% CI) |
|---|---|---|---|---|
| c.-1765C>T | ||||
| CC or CT | 363 (84.0) | 431 (85.5) | 0.91 | Reference |
| TT | 69 (16.0) | 73 (14.5) | 1.02 (0.64–1.47) | |
| C | 534 (61.8) | 632 (62.7) | 0.92 | Reference |
| T | 330 (38.2) | 376 (37.3) | 1.01 (0.81–1.24) | |
| c.-1661A>G | ||||
| AA or AG | 405 (93.8) | 458 (90.9) | 0.24 | 1.39 (0.40–1.24) |
| GG | 27 (6.2) | 46 (9.1) | Reference | |
| A | 662 (76.6) | 735 (72.9) | 0.36 | Reference |
| G | 202 (23.4) | 273 (27.1) | 1.11 (0.70–1.13) | |
| c.-1577G>A | ||||
| GG or GA | 312 (72.2) | 403 (80.0) | 0.007 | Reference |
| AA | 120 (27.8) | 101 (20.0) | 1.60 (1.13–2.26) | |
| G | 450 (52.1) | 562 (55.8) | 0.10 | Reference |
| A | 414 (47.9) | 446 (44.2) | 1.18 (0.96–1.46) | |
| c.-1478G>A | ||||
| GG or GA | 394 (91.2) | 458 (90.9) | 0.96 | NE |
| AA | 38 (8.8) | 46 (9.1) | ||
| G | 644 (74.5) | 728 (72.2) | 0.44 | Reference |
| A | 220 (25.5) | 280 (27.8) | 1.09 (0.72–1.52) | |
| c.-1765C>T + c.-1577G>A | ||||
| CC or CT + GG or GA | 261 (93.5) | 347 (95.3) | 0.92 | 0.95 (0.44–2.10) |
| TT + AA | 18 (6.5) | 17 (4.7) | Reference | |
| c.-1765C>T + c.-1577G>A | ||||
| CC or CT + GG or GA | 261 (93.5) | 347 (95.3) | 0.92 | 0.95 (0.44–2.10) |
| TT + AA | 18 (6.5) | 17 (4.7) | Reference | |
| c.-1577G>A + c.-1478G>A | ||||
| GG or GA + GG or GA | 385 (96.3) | 364 (98.1) | 0.04 | Reference |
| AA + AA | 11 (3.7) | 7 (1.9) | 3.12 (1.03–9.74) | |
| c.-1577G>A + c.-1661A>G | ||||
| GG or GA + AA or AG | 291 (98.0) | 371 (96.4) | 0.36 | Reference |
| AA + GG | 6 (2.0) | 14 (3.6) | 1.65 (0.18–1.72) | |
| c.-1765C>T + c.-1661A>G | ||||
| CC or CT + AA or AG | 353 (95.4) | 421 (92.1) | 0.91 | 1.02 (0.67–1.42) |
| TT + GG | 17 (4.6) | 36 (7.9) | Reference |
| Genotypes | Age | Sex | Sun Exposure * | Skin Color * | Eye Color * | |||||
|---|---|---|---|---|---|---|---|---|---|---|
| ≤54 n (%) | >54 n (%) | Male n (%) | Female n (%) | Yes n (%) | No n (%) | White n (%) | Others n (%) | Blue/Green n (%) | Others n (%) | |
| c.-1765C>T | ||||||||||
| CC | 79 (37.4) | 92 (41.6) | 83 (41.7) | 88 (51.5) | 49 (49.5) | 118 (37.3) | 138 (39.8) | 30 (40.5) | 64 (49.6) | 103 (50.8) |
| CT or TT | 132 (62.6) | 129 (58.4) | 116 (59.3) | 145 (55.6) | 50 (50.5) | 198 (62.6) | 209 (60.2) | 44 (59.5) | 65 (50.4) | 183 (49.2) |
| p-value | 0.42 | 0.46 | 1.00 | 0.24 | 1.00 | |||||
| CC or CT | 188 (89.1) | 175 (79.2) | 166 (83.4) | 197 (84.5) | 87 (87.9) | 262 (82.9) | 287 (82.7) | 64 (86.5) | 112 (86.8) | 237 (82.9) |
| TT | 23 (10.9) | 46 (20.8) | 34 (16.6) | 36 (15.5) | 12 (12.1) | 54 (17.1) | 59 (17.3) | 10 (13.5) | 17 (13.2) | 49 (17.1) |
| p-value | 0.007 * | 0.85 | 0.56 | 0.64 | 0.56 | |||||
| c.-1661A>G | ||||||||||
| AA | 119 (56.4) | 138 (62.4) | 133 (66.8) | 124 (53.2) | 57 (75.4) | 187 (76.6) | 209 (60.2) | 40 (54.0) | 76 (68.9) | 168 (69.0) |
| AG or GG | 92 (43.6) | 83 (37.6) | 66 (33.2) | 109 (47.7) | 42 (24.6) | 129 (23.4) | 137 (39.8) | 34 (46.0) | 53 (31.1) | 118 (31.0) |
| p-value | 0.23 | 0.005 * | 0.37 | 0.92 | 1.00 | |||||
| AA or AG | 199 (94.3) | 206 (93.2) | 188 (94.5) | 217 (93.1) | 93 (76.9) | 296 (76.1) | 325 (93.6) | 68 (91.9) | 124 (96.1) | 265 (92.6) |
| GG | 12 (5.7) | 15 (6.8) | 11 (5.5) | 16 (6.9) | 6 (23.1) | 20 (23.9) | 21 (6.4) | 6 (8.1) | 5 (3.9) | 21 (7.4) |
| p-value | 0.78 | 0.70 | 0.69 | 0.80 | 0.25 | |||||
| c.-1577G>A | ||||||||||
| GG | 68 (32.2) | 70 (31.7) | 62 (31.5) | 76 (32.6) | 25 (19.1) | 106 (26.1) | 115 (33.1) | 20 (27.0) | 31 (23.7) | 100 (34.5) |
| GA or AA | 143 (67.8) | 151 (68.3) | 137 (68.5) | 157 (67.4) | 74 (80.9) | 210 (73.9) | 231 (66.9) | 54 (73.0) | 98 (76.3) | 186 (65.5) |
| p-value | 0.98 | 0.82 | 0.36 | 0.61 | 0.03 | |||||
| GG or GA | 154 (73.0) | 158 (71.5) | 144 (72.4) | 168 (72.1) | 68 (73.3) | 231 (77.3) | 254 (73.2) | 51 (68.9) | 88 (29.4) | 211 (70.6) |
| AA | 57 (27.0) | 63 (28.5) | 55 (27.6) | 65 (27.9) | 31 (26.7) | 85 (22.7) | 92 (26.8) | 23 (31.1) | 41 (35.3) | 75 (64.7) |
| p-value | 0.81 | 1.00 | 0.52 | 0.84 | 0.29 | |||||
| c.-1478G>A | ||||||||||
| GG | 122 (57.8) | 128 (57.9) | 121 (60.8) | 129 (55.4) | 60 (78.1) | 177 (74.7) | 232 (66.8) | 18 (24.3) | 68 (28.7) | 169 (71.3) |
| GA or AA | 89 (42.2) | 93 (42.1) | 78 (39.2) | 104 (44.6) | 39 (21.9) | 139 (25.3) | 171 (33.2) | 11 (75.7) | 61 (33.3) | 117 (65.7) |
| p-value | 1.00 | 0.29 | 0.49 | 0.77 | 0.26 | |||||
| GG or GA | 196 (92.9) | 198 (89.6) | 183 (91.9) | 211 (90.5) | 89 (73.0) | 289 (76.5) | 310 (89.3) | 28 (37.8) | 117 (31.0) | 261 (69.0) |
| AA | 15 (7.1) | 23 (10.4) | 16 (8.1) | 22 (9.5) | 10 (27.0) | 27 (23.5) | 37 (10.7) | 1 (2.6) | 12 (32.4) | 25 (67.6) |
| p-value | 0.29 | 0.73 | 0.78 | 0.47 | 1.00 | |||||
| Characteristics | Univariate Analysis | Multivariate Analysis | ||||||||
|---|---|---|---|---|---|---|---|---|---|---|
| N Events/N Total | EFSHR (95% CI) | p-Value | N Events/N Total | MSS HR (95% CI) | p-Value | EFS HR (95% CI) | p-Value | MSS HR (95% CI) | p-Value | |
| Age (years) | ||||||||||
| ≤54 | 41/203 | Reference | 0.003 | 27/203 | Reference | 0.0003 | Reference | 0.01 | Reference | 0.001 |
| >54 | 67/208 | 1.80 (1.21–2.65) | 53/208 | 2.33 (1.46–3.71) | 1.75 (1.11–2.75) | 2.44 (1.42–4.18) | ||||
| Sex | ||||||||||
| Male | 48/191 | 1.09 (0.75–1.60) | 0.62 | 31/191 | 1.43 (0.91–2.24) | 0.11 | NE | NE | ||
| Female | 60/220 | Reference | 49/220 | Reference | ||||||
| Clinical stage * | ||||||||||
| 0 or I or II | 70/338 | Reference | <0.0001 | 51/338 | Reference | <0.0001 | Reference | 0.0004 | Reference | <0.0001 |
| III or IV | 35/66 | 3.43 (2.88–5.16) | 29/66 | 3.78 (2.39–5.96) | 2.39 (1.47–3.90) | 3.06 (1.78–5.25) | ||||
| Histological type * | ||||||||||
| Superficial spreading | 30/247 | Reference | <0.0001 | 20/247 | Reference | <0.0001 | Reference | <0.0001 | Reference | <0.0001 |
| Others | 62/133 | 4.87 (3.14–7.54) | 49/133 | 5.56 (3.30–9.36) | 3.46 (2.20–5.45) | 3.84 (2.26–6.51) | ||||
| Clark levels * | ||||||||||
| I or II | 9/106 | Reference | <0.0001 | 5/106 | Reference | 0.0001 | Reference | 0.003 | Reference | 0.006 |
| III to V | 91/291 | 4.37 (2.20–8.68) | 70/291 | 5.94 (2.39–14.74) | 3.00 (1.42–6.32) | 4.19 (1.49–11.75) | ||||
| c.-1765C>T | ||||||||||
| CC | 47/162 | Reference | 0.36 | 36/162 | Reference | 0.28 | NE | NE | ||
| CT or TT | 61/249 | 0.83 (0.57–1.22) | 44/249 | 0.78 (0.50–1.22) | ||||||
| CC or CT | 93/346 | Reference | 0.59 | 70/346 | Reference | 0.41 | NE | NE | ||
| TT | 15/65 | 0.86 (0.49–1.48) | 10/65 | 0.76 (0.39–1.47) | ||||||
| c.-1661A>G | ||||||||||
| AA | 68/246 | Reference | 0.57 | 51/246 | Reference | 0.58 | NE | NE | ||
| AG or GG | 40/165 | 0.89 (0.60–1.32) | 29/165 | 0.87 (0.55–1.38) | ||||||
| AA or AG | 104/387 | Reference | 0.30 | 77/387 | Reference | 0.42 | NE | NE | ||
| GG | 4/24 | 0.59 (0.21–1.61) | 3/24 | 0.62 (0.19–1.98) | ||||||
| c.-1577G>A | ||||||||||
| GG | 32/127 | Reference | 0.84 | 25/127 | Reference | 0.85 | NE | Reference | 0.20 | |
| GA or AA | 76/284 | 1.04 (0.68–1.57) | 55/284 | 0.95 (0.59–1.53) | 1.61 (0.29–1.29) | |||||
| GG or GA | 69/294 | Reference | 0.02 | 51/294 | Reference | 0.04 | Reference | 0.01 | Reference | 0.06 |
| AA | 39/117 | 1.60 (1.06–2.32) | 29/117 | 1.60 (1.00–2.50) | 1.75 (1.10–2.78) | 1.67 (0.98–2.84) | ||||
| c.-1478G>A | ||||||||||
| GG | 70/239 | Reference | 0.12 | 52/239 | Reference | 0.22 | Reference | 0.10 | NE | |
| GA or AA | 38/172 | 1.36 (0.49–1.08) | 28/172 | 0.75 (0.47–1.19) | 1.44 (0.44–1.07) | |||||
| GG or GA | 100/374 | 0.80 (0.39–1.65) | 0.55 | 75/374 | 0.69 (0.28–1.72) | 0.43 | NE | NE | ||
| AA | 8/37 | Reference | 5/37 | Reference | ||||||
Disclaimer/Publisher’s Note: The statements, opinions and data contained in all publications are solely those of the individual author(s) and contributor(s) and not of MDPI and/or the editor(s). MDPI and/or the editor(s) disclaim responsibility for any injury to people or property resulting from any ideas, methods, instructions or products referred to in the content. |
© 2024 by the authors. Licensee MDPI, Basel, Switzerland. This article is an open access article distributed under the terms and conditions of the Creative Commons Attribution (CC BY) license (https://creativecommons.org/licenses/by/4.0/).
Share and Cite
Ferreira, A.M.C.; Carron, J.; Gomez, G.V.B.; Vazquez, V.d.L.; Serrano, S.V.; Lourenço, G.J.; Lima, C.S.P. Association of Cytotoxic T-Lymphocyte Antigen-4 (CTLA-4) Genetic Variants with Risk and Outcome of Cutaneous Melanoma. Int. J. Mol. Sci. 2024, 25, 12327. https://doi.org/10.3390/ijms252212327
Ferreira AMC, Carron J, Gomez GVB, Vazquez VdL, Serrano SV, Lourenço GJ, Lima CSP. Association of Cytotoxic T-Lymphocyte Antigen-4 (CTLA-4) Genetic Variants with Risk and Outcome of Cutaneous Melanoma. International Journal of Molecular Sciences. 2024; 25(22):12327. https://doi.org/10.3390/ijms252212327
Chicago/Turabian StyleFerreira, Ana Maria Castro, Juliana Carron, Gabriela Vilas Bôas Gomez, Vinicius de Lima Vazquez, Sergio Vicente Serrano, Gustavo Jacob Lourenço, and Carmen Silvia Passos Lima. 2024. "Association of Cytotoxic T-Lymphocyte Antigen-4 (CTLA-4) Genetic Variants with Risk and Outcome of Cutaneous Melanoma" International Journal of Molecular Sciences 25, no. 22: 12327. https://doi.org/10.3390/ijms252212327
APA StyleFerreira, A. M. C., Carron, J., Gomez, G. V. B., Vazquez, V. d. L., Serrano, S. V., Lourenço, G. J., & Lima, C. S. P. (2024). Association of Cytotoxic T-Lymphocyte Antigen-4 (CTLA-4) Genetic Variants with Risk and Outcome of Cutaneous Melanoma. International Journal of Molecular Sciences, 25(22), 12327. https://doi.org/10.3390/ijms252212327

