Transcriptome Analysis of Porcine Immune Cells Stimulated by Porcine Reproductive and Respiratory Syndrome Virus (PRRSV) and Caesalpinia sappan Extract
Abstract
1. Introduction
2. Results
2.1. Detection and Characterization of Differentially Expressed Genes (DEGs)
2.2. Differentially Expressed Genes
2.3. Gene Ontology (GO) Terms and Pathways Enriched by DEGs
2.4. Global Gene Networks Analysis
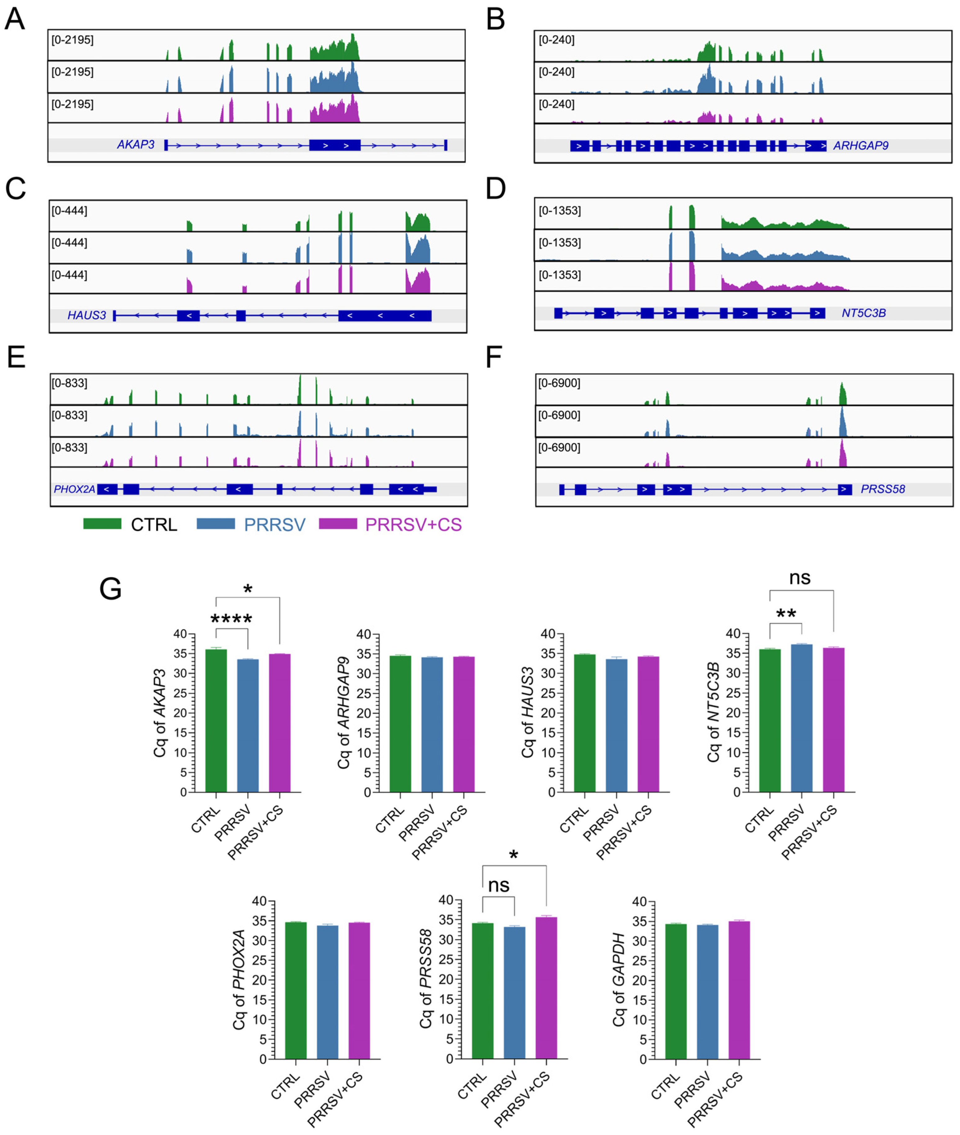
2.5. Transcript Profiles and RT-qPCR Validation of Selected Genes
3. Discussion
4. Materials and Methods
4.1. Plant Extract and Virus Preparation
4.2. Sample Collection and Processing
4.3. PRRSV Infection and CS Extract Supplementation
4.4. Library Preparation, Sequencing, and RNA-Seq Primary Analysis
4.5. Bioinformatic Analysis and Visualization of RNA-Seq Data
4.6. Functional Annotation, Pathway Analysis, and GO Enrichment Analysis
4.7. RNA Extraction and Validation of Gene Expression Using Real-Time PCR (qPCR)
4.8. Statistical Analysis
4.9. Data Availability
Supplementary Materials
Author Contributions
Funding
Institutional Review Board Statement
Informed Consent Statement
Data Availability Statement
Acknowledgments
Conflicts of Interest
References
- Fang, Y.; Snijder, E.J. The PRRSV replicase: Exploring the multifunctionality of an intriguing set of nonstructural proteins. Virus Res. 2010, 154, 61–76. [Google Scholar] [CrossRef]
- Arjin, C.; Hongsibsong, S.; Pringproa, K.; Seel-audom, M.; Ruksiriwanich, W.; Sutan, K.; Sommano, S.R.; Sringarm, K. Effect of Ethanolic Caesalpinia sappan Fraction on In Vitro Antiviral Activity against Porcine Reproductive and Respiratory Syndrome Virus. Vet. Sci. 2021, 8, 106. [Google Scholar] [CrossRef] [PubMed]
- Pu, X.-Y.; Liang, J.-P.; Shang, R.-F.; Wang, X.-H.; Wang, Z.-X.; Hua, L.-Y.; Liu, Y. Influence of Hypericum perforatum Extract on Piglet Infected with Porcine Respiratory and Reproductive Syndrome Virus. Agric. Sci. China 2009, 8, 730–739. [Google Scholar] [CrossRef]
- Burkard, C.; Lillico, S.G.; Reid, E.; Jackson, B.; Mileham, A.J.; Ait-Ali, T.; Whitelaw, C.B.A.; Archibald, A.L. Precision engineering for PRRSV resistance in pigs: Macrophages from genome edited pigs lacking CD163 SRCR5 domain are fully resistant to both PRRSV genotypes while maintaining biological function. PLoS Pathog. 2017, 13, e1006206. [Google Scholar] [CrossRef]
- Xia, Y.; Zhang, T.; Gong, D.; Qi, J.; Jiang, S.; Yang, H.; Zhu, X.; Gan, Y.; Zhang, Y.; Han, Y.; et al. Recombination and Mutation in a New HP-PRRSV Strain (SD2020) from China. Viruses 2023, 15, 165. [Google Scholar] [CrossRef] [PubMed]
- Han, G.; Xu, H.; Wang, Y.; Liu, Z.; He, F. Efficacy Evaluation of Two Commercial Vaccines Against a Recombinant PRRSV2 Strain ZJnb16-2 From Lineage 8 and 3 in China. Pathogens 2020, 9, 59. [Google Scholar] [CrossRef]
- Yang, S.; Kang, I.; Cho, H.; Oh, T.; Park, K.H.; Min, K.D.; Chae, C. A modified-live porcine reproductive and respiratory syndrome virus (PRRSV) vaccine protects late-term pregnancy gilts against a heterologous PRRSV-2 challenge. Can. J. Vet. Res. 2020, 84, 172–180. [Google Scholar]
- Weber, T.E.; Schinckel, A.P.; Houseknecht, K.L.; Richert, B.T. Evaluation of conjugated linoleic acid and dietary antibiotics as growth promotants in weanling pigs. J. Anim. Sci. 2001, 79, 2542–2549. [Google Scholar] [CrossRef]
- Arjin, C.; Pringproa, K.; Hongsibsong, S.; Ruksiriwanich, W.; Seel-audom, M.; Mekchay, S.; Sringarm, K. In vitro screening antiviral activity of Thai medicinal plants against porcine reproductive and respiratory syndrome virus. BMC Vet. Res. 2020, 16, 102. [Google Scholar] [CrossRef]
- Pringproa, K.; Khonghiran, O.; Kunanoppadol, S.; Potha, T.; Chuammitri, P. In Vitro Virucidal and Virustatic Properties of the Crude Extract of Cynodon dactylon against Porcine Reproductive and Respiratory Syndrome Virus. Vet. Med. Int. 2014, 2014, 947589. [Google Scholar] [CrossRef]
- Ruansit, W.; Charerntantanakul, W. Oral supplementation of quercetin in PRRSV-1 modified-live virus vaccinated pigs in response to HP-PRRSV-2 challenge. Vaccine 2020, 38, 3570–3581. [Google Scholar] [CrossRef] [PubMed]
- Ruansit, W.; Charerntantanakul, W. Oral Supplementation of Houttuynia cordata Extract Reduces Viremia in PRRSV-1 Modified-Live Virus-Vaccinated Pigs in Response to the HP-PRRSV-2 Challenge. Front. Immunol. 2022, 13, 929338. [Google Scholar] [CrossRef] [PubMed]
- Saenjum, C.; Chaiyasut, C.; Kadchumsang, S.; Chansakaow, S.; Suttajit, M. Antioxidant activity and protective effects on DNA damage of Caesalpinia sappan L. extract. J. Med. Plants Res. 2010, 4, 1594–1600. [Google Scholar]
- Arjin, C.; Tateing, S.; Potapohn, N.; Arunorat, J.; Pringproa, K.; Lumsangkul, C.; Seel-Audom, M.; Ruksiriwanich, W.; Sringarm, K. Brazilin from Caesalpinia sappan inhibits viral infection against PRRSV via CD163(ΔSRCR5) MARC-145 cells: An in silico and in vitro studies. Sci. Rep. 2022, 12, 21595. [Google Scholar] [CrossRef]
- Arjin, C.; Hongsibsong, S.; Pringproa, K.; Ruksiriwanich, W.; Lumsangkul, C.; Arunorat, J.; Chuammitri, P.; Seel-audom, M.; Sommano, S.R.; Sringarm, K. Immune response enhancement by dietary supplementation with Caesalpinia sappan extract in weaned pigs challenged with porcine reproductive and respiratory syndrome virus. BMC Vet. Res. 2024, 20, 111. [Google Scholar] [CrossRef]
- Yang, T.; Zhang, F.; Zhai, L.; He, W.; Tan, Z.; Sun, Y.; Wang, Y.; Liu, L.; Ning, C.; Zhou, W.; et al. Transcriptome of Porcine PBMCs over Two Generations Reveals Key Genes and Pathways Associated with Variable Antibody Responses post PRRSV Vaccination. Sci. Rep. 2018, 8, 2460. [Google Scholar] [CrossRef]
- Adler, M.; Murani, E.; Ponsuksili, S.; Wimmers, K. PBMC transcription profiles of pigs with divergent humoral immune responses and lean growth performance. Int. J. Biol. Sci. 2013, 9, 907–916. [Google Scholar] [CrossRef]
- Nieuwenhuis, N.; Duinhof, T.F.; van Nes, A. Economic analysis of outbreaks of porcine reproductive and respiratory syndrome virus in nine sow herds. Vet. Rec. 2012, 170, 225. [Google Scholar] [CrossRef]
- Bøtner, A.; Strandbygaard, B.; Sørensen, K.J.; Have, P.; Madsen, K.G.; Madsen, E.S.; Alexandersen, S. Appearance of acute PRRS-like symptoms in sow herds after vaccination with a modified live PRRS vaccine. Vet. Rec. 1997, 141, 497–499. [Google Scholar] [CrossRef]
- Key, K.; Guenette, D.; Yoon, K.; Halbur, P.; Toth, T.; Meng, X. Development of a Heteroduplex Mobility Assay To Identify Field Isolates of Porcine Reproductive and Respiratory Syndrome Virus with Nucleotide Sequences Closely Related to Those of Modified Live-Attenuated Vaccines. J. Clin. Microbiol. 2003, 41, 2433–2439. [Google Scholar] [CrossRef]
- Aasted, B.; Bach, P.; Nielsen, J.; Lind, P. Cytokine Profiles in Peripheral Blood Mononuclear Cells and Lymph Node Cells from Piglets Infected In Utero with Porcine Reproductive and Respiratory Syndrome Virus. Clin. Vaccine Immunol. 2002, 9, 1229–1234. [Google Scholar] [CrossRef] [PubMed]
- Ait-Ali, T.; Wilson, A.D.; Carré, W.; Westcott, D.G.; Frossard, J.-P.; Mellencamp, M.A.; Mouzaki, D.; Matika, O.; Waddington, D.; Drew, T.W.; et al. Host inhibits replication of European porcine reproductive and respiratory syndrome virus in macrophages by altering differential regulation of type-I interferon transcriptional response. Immunogenetics 2011, 63, 437–448. [Google Scholar] [CrossRef] [PubMed]
- Herrera-Marcos, L.V.; Lou-Bonafonte, J.M.; Arnal, C.; Navarro, M.A.; Osada, J. Transcriptomics and the Mediterranean Diet: A Systematic Review. Nutrients 2017, 9, 472. [Google Scholar] [CrossRef] [PubMed]
- Pokimica, B.; García-Conesa, M.T. Critical Evaluation of Gene Expression Changes in Human Tissues in Response to Supplementation with Dietary Bioactive Compounds: Moving Towards Better-Quality Studies. Nutrients 2018, 10, 807. [Google Scholar] [CrossRef]
- Rescigno, T.; Micolucci, L.; Tecce, M.F.; Capasso, A. Bioactive Nutrients and Nutrigenomics in Age-Related Diseases. Molecules 2017, 22, 105. [Google Scholar] [CrossRef]
- Durkin, K.; Rosewick, N.; Artesi, M.; Hahaut, V.; Griebel, P.; Arsic, N.; Burny, A.; Georges, M.; Van den Broeke, A. Characterization of novel Bovine Leukemia Virus (BLV) antisense transcripts by deep sequencing reveals constitutive expression in tumors and transcriptional interaction with viral microRNAs. Retrovirology 2016, 13, 33. [Google Scholar] [CrossRef] [PubMed]
- Sun, P.; Fahd, Q.; Li, Y.; Sun, Y.; Li, J.; Qaria, M.A.; He, Z.S.; Fan, Y.; Zhang, Q.; Xu, Q.; et al. Transcriptomic analysis of small intestinal mucosa from porcine epidemic diarrhea virus infected piglets. Microb. Pathog. 2019, 132, 73–79. [Google Scholar] [CrossRef]
- Vannamahaxy, S.; Sornpaet, B.; Pringproa, K.; Patchanee, P.; Chuammitri, P. Transcriptome analysis of infected Crandell Rees Feline Kidney (CRFK) cells by canine parvovirus type 2c Laotian isolates. Gene 2022, 822, 146324. [Google Scholar] [CrossRef]
- Wang, Y.; Lupiani, B.; Reddy, S.M.; Lamont, S.J.; Zhou, H. RNA-seq analysis revealed novel genes and signaling pathway associated with disease resistance to avian influenza virus infection in chickens1. Poult. Sci. 2014, 93, 485–493. [Google Scholar] [CrossRef]
- Islam, M.A.; Große-Brinkhaus, C.; Pröll, M.J.; Uddin, M.J.; Aqter Rony, S.; Tesfaye, D.; Tholen, E.; Hoelker, M.; Schellander, K.; Neuhoff, C. PBMC transcriptome profiles identifies potential candidate genes and functional networks controlling the innate and the adaptive immune response to PRRSV vaccine in Pietrain pig. PLoS ONE 2017, 12, e0171828. [Google Scholar] [CrossRef]
- Muralidharan, S.; Mandrekar, P. Cellular stress response and innate immune signaling: Integrating pathways in host defense and inflammation. J. Leukoc. Biol. 2013, 94, 1167–1184. [Google Scholar] [CrossRef]
- Fulda, S.; Gorman, A.M.; Hori, O.; Samali, A. Cellular stress responses: Cell survival and cell death. Int. J. Cell Biol. 2010, 2010, 214074. [Google Scholar] [CrossRef] [PubMed]
- Chow, J.; Franz, K.M.; Kagan, J.C. PRRs are watching you: Localization of innate sensing and signaling regulators. Virology 2015, 479–480, 104–109. [Google Scholar] [CrossRef] [PubMed]
- Huang, C.; Zhang, Q.; Guo, X.K.; Yu, Z.B.; Xu, A.T.; Tang, J.; Feng, W.H. Porcine reproductive and respiratory syndrome virus nonstructural protein 4 antagonizes beta interferon expression by targeting the NF-κB essential modulator. J. Virol. 2014, 88, 10934–10945. [Google Scholar] [CrossRef]
- Israël, A. The IKK complex, a central regulator of NF-kappaB activation. Cold Spring Harb. Perspect. Biol. 2010, 2, a000158. [Google Scholar] [CrossRef]
- Oeckinghaus, A.; Hayden, M.S.; Ghosh, S. Crosstalk in NF-κB signaling pathways. Nat. Immunol. 2011, 12, 695–708. [Google Scholar] [CrossRef]
- Yu, J.S.; Huang, T.; Zhang, Y.; Mao, X.T.; Huang, L.J.; Li, Y.N.; Wu, T.T.; Zhong, J.Y.; Cao, Q.; Li, Y.Y.; et al. Substrate-specific recognition of IKKs mediated by USP16 facilitates autoimmune inflammation. Sci. Adv. 2021, 7, eabc4009. [Google Scholar] [CrossRef]
- Zandi, E.; Rothwarf, D.M.; Delhase, M.; Hayakawa, M.; Karin, M. The IκB Kinase Complex (IKK) Contains Two Kinase Subunits, IKKα and IKKβ, Necessary for IκB Phosphorylation and NF-κB Activation. Cell 1997, 91, 243–252. [Google Scholar] [CrossRef] [PubMed]
- Wang, J.; Basagoudanavar, S.H.; Wang, X.; Hopewell, E.; Albrecht, R.; García-Sastre, A.; Balachandran, S.; Beg, A.A. NF-κB RelA Subunit Is Crucial for Early IFN-β Expression and Resistance to RNA Virus Replication. J. Immunol. 2010, 185, 1720–1729. [Google Scholar] [CrossRef]
- Jiao, S.; Li, C.; Liu, H.; Xue, M.; Zhou, Q.; Zhang, L.; Liu, X.; Feng, C.; Ye, G.; Liu, J.; et al. Porcine reproductive and respiratory syndrome virus infection inhibits NF-κB signaling pathway through cleavage of IKKβ by Nsp4. Vet. Microbiol. 2023, 282, 109767. [Google Scholar] [CrossRef]
- Mu, X.; Fu, Y.; Zhu, Y.; Wang, X.; Xuan, Y.; Shang, H.; Goff, S.P.; Gao, G. HIV-1 Exploits the Host Factor RuvB-like 2 to Balance Viral Protein Expression. Cell Host Microbe 2015, 18, 233–242. [Google Scholar] [CrossRef] [PubMed]
- Du, L.; Wang, H.; Liu, F.; Wei, Z.; Weng, C.; Tang, J.; Feng, W.H. NSP2 Is Important for Highly Pathogenic Porcine Reproductive and Respiratory Syndrome Virus to Trigger High Fever-Related COX-2-PGE2 Pathway in Pigs. Front. Immunol. 2021, 12, 657071. [Google Scholar] [CrossRef] [PubMed]
- Wang, T.Y.; Sun, M.X.; Zhang, H.L.; Wang, G.; Zhan, G.; Tian, Z.J.; Cai, X.H.; Su, C.; Tang, Y.D. Evasion of Antiviral Innate Immunity by Porcine Reproductive and Respiratory Syndrome Virus. Front. Microbiol. 2021, 12, 693799. [Google Scholar] [CrossRef] [PubMed]
- An, T.-Q.; Li, J.-N.; Su, C.-M.; Yoo, D. Molecular and Cellular Mechanisms for PRRSV Pathogenesis and Host Response to Infection. Virus Res. 2020, 286, 197980. [Google Scholar] [CrossRef]
- Kroese, M.V.; Zevenhoven-Dobbe, J.C.; Bos-de Ruijter, J.N.A.; Peeters, B.P.H.; Meulenberg, J.J.M.; Cornelissen, L.; Snijder, E.J. The nsp1alpha and nsp1 papain-like autoproteinases are essential for porcine reproductive and respiratory syndrome virus RNA synthesis. J. Gen. Virol. 2008, 89, 494–499. [Google Scholar] [CrossRef]
- Liu, C.-H.; Chaung, H.-C.; Chang, H.-l.; Peng, Y.-T.; Chung, W.-B. Expression of Toll-like receptor mRNA and cytokines in pigs infected with porcine reproductive and respiratory syndrome virus. Vet. Microbiol. 2009, 136, 266–276. [Google Scholar] [CrossRef] [PubMed]
- Udawatte, D.J.; Lang, D.M.; Currier, J.R.; Medin, C.L.; Rothman, A.L. Dengue virus downregulates TNFR1- and TLR3-stimulated NF-κB activation by targeting RIPK1. Front. Cell Infect. Microbiol. 2022, 12, 926036. [Google Scholar] [CrossRef]
- Li, X.; Song, Y.; Wang, X.; Fu, C.; Zhao, F.; Zou, L.; Wu, K.; Chen, W.; Li, Z.; Fan, J.; et al. The regulation of cell homeostasis and antiviral innate immunity by autophagy during classical swine fever virus infection. Emerg. Microbes Infect. 2023, 12, 2164217. [Google Scholar] [CrossRef]
- Wang, D.; Cao, L.; Xu, Z.; Fang, L.; Zhong, Y.; Chen, Q.; Luo, R.; Chen, H.; Li, K.; Xiao, S. MiR-125b Reduces Porcine Reproductive and Respiratory Syndrome Virus Replication by Negatively Regulating the NF-κB Pathway. PLoS ONE 2013, 8, e55838. [Google Scholar] [CrossRef]
- Chen, F.; Castranova, V.; Shi, X. New insights into the role of nuclear factor-kappaB in cell growth regulation. Am. J. Pathol. 2001, 159, 387–397. [Google Scholar] [CrossRef]
- Lenardo, M.J.; Baltimore, D. NF-kappa B: A pleiotropic mediator of inducible and tissue-specific gene control. Cell 1989, 58, 227–229. [Google Scholar] [CrossRef]
- Hu, Y.; Fisher, J.B.; Koprowski, S.; McAllister, D.; Kim, M.S.; Lough, J. Homozygous disruption of the Tip60 gene causes early embryonic lethality. Dev. Dyn. 2009, 238, 2912–2921. [Google Scholar] [CrossRef] [PubMed]
- Humbert, J.; Salian, S.; Makrythanasis, P.; Lemire, G.; Rousseau, J.; Ehresmann, S.; Garcia, T.; Alasiri, R.; Bottani, A.; Hanquinet, S.; et al. De Novo KAT5 Variants Cause a Syndrome with Recognizable Facial Dysmorphisms, Cerebellar Atrophy, Sleep Disturbance, and Epilepsy. Am. J. Hum. Genet. 2020, 107, 564–574. [Google Scholar] [CrossRef] [PubMed]
- Sittisak, T.; Guntawang, T.; Srivorakul, S.; Photichai, K.; Boonprasert, K.; Khammesri, S.; Chuammitri, P.; Thitaram, C.; Hsu, W.L.; Thanawongnuwech, R.; et al. Response of elephant peripheral blood mononuclear cells when stimulated with elephant endotheliotropic herpesvirus glycoprotein B (EEHV-gB). Vet. Immunol. Immunopathol. 2023, 258, 110577. [Google Scholar] [CrossRef] [PubMed]
- Kim, D.; Paggi, J.M.; Park, C.; Bennett, C.; Salzberg, S.L. Graph-based genome alignment and genotyping with HISAT2 and HISAT-genotype. Nat. Biotechnol. 2019, 37, 907–915. [Google Scholar] [CrossRef]
- Liao, Y.; Smyth, G.K.; Shi, W. featureCounts: An efficient general purpose program for assigning sequence reads to genomic features. Bioinformatics 2013, 30, 923–930. [Google Scholar] [CrossRef]
- Love, M.I.; Huber, W.; Anders, S. Moderated estimation of fold change and dispersion for RNA-seq data with DESeq2. Genome Biol. 2014, 15, 550. [Google Scholar] [CrossRef]
- Ge, S.X.; Son, E.W.; Yao, R. iDEP: An integrated web application for differential expression and pathway analysis of RNA-Seq data. BMC Bioinform. 2018, 19, 534. [Google Scholar] [CrossRef]
- Robinson, J.T.; Thorvaldsdóttir, H.; Winckler, W.; Guttman, M.; Lander, E.S.; Getz, G.; Mesirov, J.P. Integrative genomics viewer. Nat. Biotechnol. 2011, 29, 24–26. [Google Scholar] [CrossRef]
- Benjamini, Y.; Hochberg, Y. Controlling the False Discovery Rate: A Practical and Powerful Approach to Multiple Testing. J. R. Stat. Soc. Ser. B (Methodol.) 1995, 57, 289–300. [Google Scholar] [CrossRef]
- Mi, H.; Muruganujan, A.; Casagrande, J.T.; Thomas, P.D. Large-scale gene function analysis with the PANTHER classification system. Nat. Protoc. 2013, 8, 1551–1566. [Google Scholar] [CrossRef] [PubMed]
- Szklarczyk, D.; Kirsch, R.; Koutrouli, M.; Nastou, K.; Mehryary, F.; Hachilif, R.; Gable, A.L.; Fang, T.; Doncheva, N.T.; Pyysalo, S.; et al. The STRING database in 2023: Protein–protein association networks and functional enrichment analyses for any sequenced genome of interest. Nucleic Acids Res. 2022, 51, D638–D646. [Google Scholar] [CrossRef] [PubMed]





| Disclaimer/Publisher’s Note: The statements, opinions and data contained in all publications are solely those of the individual author(s) and contributor(s) and not of MDPI and/or the editor(s). MDPI and/or the editor(s) disclaim responsibility for any injury to people or property resulting from any ideas, methods, instructions or products referred to in the content. | 
© 2024 by the authors. Licensee MDPI, Basel, Switzerland. This article is an open access article distributed under the terms and conditions of the Creative Commons Attribution (CC BY) license (https://creativecommons.org/licenses/by/4.0/).
Share and Cite
Arjin, C.; Hnokaew, P.; Tasuksai, P.; Thongkham, M.; Pringproa, K.; Arunorat, J.; Yano, T.; Seel-audom, M.; Rachtanapun, P.; Sringarm, K.; et al. Transcriptome Analysis of Porcine Immune Cells Stimulated by Porcine Reproductive and Respiratory Syndrome Virus (PRRSV) and Caesalpinia sappan Extract. Int. J. Mol. Sci. 2024, 25, 12285. https://doi.org/10.3390/ijms252212285
Arjin C, Hnokaew P, Tasuksai P, Thongkham M, Pringproa K, Arunorat J, Yano T, Seel-audom M, Rachtanapun P, Sringarm K, et al. Transcriptome Analysis of Porcine Immune Cells Stimulated by Porcine Reproductive and Respiratory Syndrome Virus (PRRSV) and Caesalpinia sappan Extract. International Journal of Molecular Sciences. 2024; 25(22):12285. https://doi.org/10.3390/ijms252212285
Chicago/Turabian StyleArjin, Chaiwat, Patipan Hnokaew, Patchara Tasuksai, Marninphan Thongkham, Kidsadagon Pringproa, Jirapat Arunorat, Terdsak Yano, Mintra Seel-audom, Pornchai Rachtanapun, Korawan Sringarm, and et al. 2024. "Transcriptome Analysis of Porcine Immune Cells Stimulated by Porcine Reproductive and Respiratory Syndrome Virus (PRRSV) and Caesalpinia sappan Extract" International Journal of Molecular Sciences 25, no. 22: 12285. https://doi.org/10.3390/ijms252212285
APA StyleArjin, C., Hnokaew, P., Tasuksai, P., Thongkham, M., Pringproa, K., Arunorat, J., Yano, T., Seel-audom, M., Rachtanapun, P., Sringarm, K., & Chuammitri, P. (2024). Transcriptome Analysis of Porcine Immune Cells Stimulated by Porcine Reproductive and Respiratory Syndrome Virus (PRRSV) and Caesalpinia sappan Extract. International Journal of Molecular Sciences, 25(22), 12285. https://doi.org/10.3390/ijms252212285
 
        





