Oxymatrine Ameliorates Lupus Nephritis by Targeting the YY1-Mediated IL-6/STAT3 Axis
Abstract
1. Introduction
2. Results
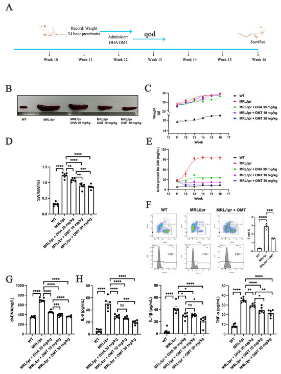
2.1. Oxymatrine Alleviates Splenomegaly, Proteinuria, and Inflammation in Mice with LN
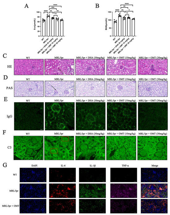
2.2. Oxymatrine Attenuated the Nephritis of Mice with LN
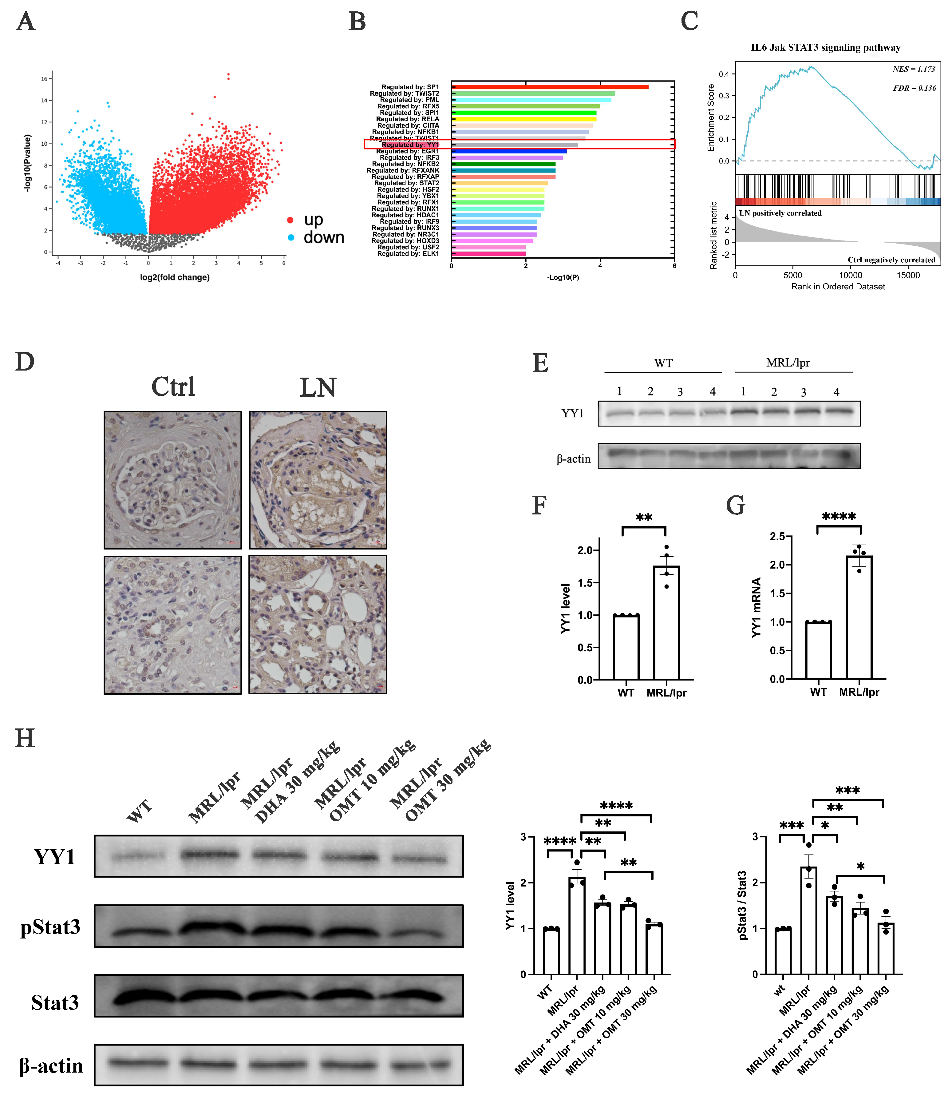
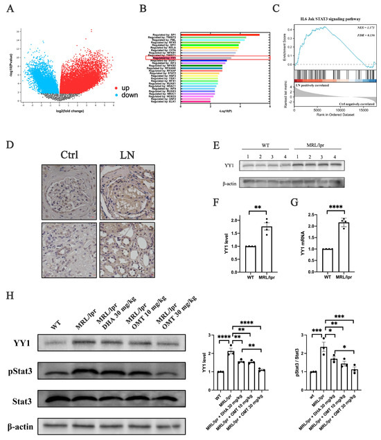
2.3. Oxymatrine Modulates the YY1/IL-6/STAT3 Pathway to Alleviate Inflammation in LN
2.4. Oxymatrine Negatively Regulated YY1 and Played an Anti-Inflammatory Role
2.5. YY1 Promotes Inflammatory Factor Secretion in LN
2.6. Oxymatrine Improved the Symptoms of LN by Inhibiting YY1
3. Discussion
4. Materials and Methods
4.1. Patients
4.2. Animals
4.3. Cell Culture
4.4. Enzyme-Linked Immunosorbent Assay (ELISA)
4.5. Flow Cytometric Analysis of Cells
4.6. Histology Analysis
4.7. Immunofluorescence Analysis
4.8. Data Acquisition
4.9. Immunohistochemistry Analysis
4.10. Western Blot Analysis
4.11. Knockdown and Overexpression
4.12. Luciferase Assay
4.13. Colony Formation Assay
4.14. Molecular Docking
4.15. Surface Plasmon Resonance for Affinity Screening and Affinity Determination
4.16. Statistical Analysis
5. Conclusions
Supplementary Materials
Author Contributions
Funding
Institutional Review Board Statement
Informed Consent Statement
Data Availability Statement
Conflicts of Interest
References
- Kiriakidou, M.; Ching, C.L. Systemic lupus erythematosus. Ann. Intern. Med. 2020, 172, Itc81–Itc96. [Google Scholar] [CrossRef] [PubMed]
- Gasparotto, M.; Gatto, M.; Binda, V.; Doria, A.; Moroni, G. Lupus nephritis: Clinical presentations and outcomes in the 21st century. Rheumatology 2020, 59, v39–v51. [Google Scholar] [CrossRef] [PubMed]
- Shin, J.I.; Li, H.; Park, S.; Yang, J.W.; Lee, K.H.; Jo, Y.; Park, S.; Oh, J.; Kim, H.; An, H.J.; et al. Induction and Maintenance Treatment of Lupus Nephritis: A Comprehensive Review of Meta-Analyses. J. Clin. Med. 2022, 11, 343. [Google Scholar] [CrossRef] [PubMed]
- Liu, M.; Zhang, L.; Wang, Y.; Hu, W.; Wang, C.; Wen, Z. Mesangial cell: A hub in lupus nephritis. Front. Immunol. 2022, 13, 1063497. [Google Scholar] [CrossRef] [PubMed]
- Cajamarca-Barón, J.; Buitrago-Bohórquez, J.; Mendoza Orozco, J.E.; Segura, O.; Guavita-Navarro, D.; Gallego-Cardona, L.; Cubides, H.; Arredondo, A.M.; Escobar, A.; Rojas-Villarraga, A. Efficacy and safety of intravenous immunoglobulin in patients with lupus nephritis: A systematic review of the literature. Autoimmun. Rev. 2022, 21, 103182. [Google Scholar] [CrossRef] [PubMed]
- Yu, C.; Li, P.; Dang, X.; Zhang, X.; Mao, Y.; Chen, X. Lupus nephritis: New progress in diagnosis and treatment. J. Autoimmun. 2022, 132, 102871. [Google Scholar] [CrossRef]
- Kronbichler, A.; Bajema, I.; Geetha, D.; Säemann, M. Novel aspects in the pathophysiology and diagnosis of glomerular diseases. Ann. Rheum. Dis. 2023, 82, 585–593. [Google Scholar] [CrossRef]
- Chalmers, S.A.; Ayilam Ramachandran, R.; Garcia, S.J.; Der, E.; Herlitz, L.; Ampudia, J.; Chu, D.; Jordan, N.; Zhang, T.; Parodis, I.; et al. The CD6/ALCAM pathway promotes lupus nephritis via T cell-mediated responses. J. Clin. Investig. 2022, 132, e147334. [Google Scholar] [CrossRef]
- Amo, L.; Kole, H.K.; Scott, B.; Qi, C.F.; Wu, J.; Bolland, S. CCL17-producing cDC2s are essential in end-stage lupus nephritis and averted by a parasitic infection. J. Clin. Investig. 2021, 131, e148000. [Google Scholar] [CrossRef]
- Liu, B.C.; Tang, T.T.; Lv, L.L.; Lan, H.Y. Renal tubule injury: A driving force toward chronic kidney disease. Kidney Int. 2018, 93, 568–579. [Google Scholar] [CrossRef]
- Ruiz-Ortega, M.; Rayego-Mateos, S.; Lamas, S.; Ortiz, A.; Rodrigues-Diez, R.R. Targeting the progression of chronic kidney disease. Nat. Rev. Nephrol. 2020, 16, 269–288. [Google Scholar] [CrossRef] [PubMed]
- Dai, X.; Zhang, X.; Chen, W.; Chen, Y.; Zhang, Q.; Mo, S.; Lu, J. Dihydroartemisinin: A potential natural anticancer drug. Int. J. Biol. Sci. 2021, 17, 603–622. [Google Scholar] [CrossRef] [PubMed]
- Ho, W.E.; Peh, H.Y.; Chan, T.K.; Wong, W.S. Artemisinins: Pharmacological actions beyond anti-malarial. Pharmacol. Ther. 2014, 142, 126–139. [Google Scholar] [CrossRef] [PubMed]
- Efferth, T. From ancient herb to modern drug: Artemisia annua and artemisinin for cancer therapy. Semin. Cancer Biol. 2017, 46, 65–83. [Google Scholar] [CrossRef]
- Li, Q.; Yuan, Q.; Jiang, N.; Zhang, Y.; Su, Z.; Lv, L.; Sang, X.; Chen, R.; Feng, Y.; Chen, Q. Dihydroartemisinin regulates immune cell heterogeneity by triggering a cascade reaction of CDK and MAPK phosphorylation. Signal Transduct. Target. Ther. 2022, 7, 222. [Google Scholar] [CrossRef]
- Diao, L.; Tao, J.; Wang, Y.; Hu, Y.; He, W. Co-delivery of dihydroartemisinin and HMGB1 siRNA by TAT-modified cationic liposomes through the TLR4 signaling pathway for treatment of lupus nephritis. Int. J. Nanomed. 2019, 14, 8627–8645. [Google Scholar] [CrossRef]
- Diao, L.; Li, M.; Tao, J.; Xu, X.; Wang, Y.; Hu, Y. Therapeutic effects of cationic liposomes on lupus-prone MRL/lpr mice are mediated via inhibition of TLR4-triggered B-cell activation. Nanomedicine 2022, 40, 102491. [Google Scholar] [CrossRef]
- Lan, X.; Zhao, J.; Zhang, Y.; Chen, Y.; Liu, Y.; Xu, F. Oxymatrine exerts organ- and tissue-protective effects by regulating inflammation, oxidative stress, apoptosis, and fibrosis: From bench to bedside. Pharmacol. Res. 2020, 151, 104541. [Google Scholar] [CrossRef]
- Halim, C.E.; Xinjing, S.L.; Fan, L.; Bailey Vitarbo, J.; Arfuso, F.; Tan, C.H.; Narula, A.S.; Kumar, A.P.; Sethi, G.; Ahn, K.S. Anti-cancer effects of oxymatrine are mediated through multiple molecular mechanism(s) in tumor models. Pharmacol. Res. 2019, 147, 104327. [Google Scholar] [CrossRef]
- Kang, S.; Chen, T.; Hao, Z.; Yang, X.; Wang, M.; Zhang, Z.; Hao, S.; Lang, F.; Hao, H. Oxymatrine alleviates gentamicin-induced renal injury in rats. Molecules 2022, 27, 6209. [Google Scholar] [CrossRef]
- Han, X.; Ma, T.; Wang, Q.; Jin, C.; Han, Y.; Liu, G.; Li, H. The mechanism of oxymatrine on atopic dermatitis in mice based on SOCS1/JAK-STAT3 pathway. Front. Pharmacol. 2022, 13, 1091090. [Google Scholar] [CrossRef] [PubMed]
- Liu, M.; Liu, F.; Pan, Y.; Xiong, Y.; Zeng, X.; Zheng, L.; Zhao, H.; Li, Y.; Liu, D. Oxymatrine ameliorated experimental colitis via mechanisms involving inflammatory DCs, gut microbiota and TLR/NF-κB pathway. Int. Immunopharmacol. 2023, 115, 109612. [Google Scholar] [CrossRef]
- Lan, X.; Hu, Y.H.; Li, X.; Kong, D.J.; Qin, Y.F.; Wang, H. Oxymatrine protects cardiac allografts by regulating immunotolerant cells. Int. Immunopharmacol. 2021, 100, 108080. [Google Scholar] [CrossRef]
- Mu, Q.; Wang, H.; Tong, L.; Fang, Q.; Xiang, M.; Han, L.; Jin, L.; Yang, J.; Qian, Z.; Ning, G.; et al. Betulinic acid improves nonalcoholic fatty liver disease through YY1/FAS signaling pathway. Faseb J. 2020, 34, 13033–13048. [Google Scholar] [CrossRef] [PubMed]
- Zhang, M.; Zhang, Y.; Yang, S.; Zhou, J.; Gao, W.; Yang, X.; Yang, D.; Tian, Z.; Wu, Y.; Ni, B. Multifunctional YY1 in liver diseases. Semin. Liver Dis. 2017, 37, 363–376. [Google Scholar] [CrossRef]
- Chen, J.; Zhang, W.W.; Chen, K.H.; Lin, L.R.; Dai, H.Z.; Li, K.L.; Zhang, J.G.; Zheng, L.Q.; Fu, B.Q.; He, Y.N. Urinary DcR2 is a novel biomarker for tubulointerstitial injury in patients with diabetic nephropathy. Am. J. Physiol. Renal Physiol. 2017, 313, F273–F281. [Google Scholar] [CrossRef] [PubMed]
- Zhang, X.C.; Liang, H.F.; Luo, X.D.; Wang, H.J.; Gu, A.P.; Zheng, C.Y.; Su, Q.Z.; Cai, J. YY1 promotes IL-6 expression in LPS-stimulated BV2 microglial cells by interacting with p65 to promote transcriptional activation of IL-6. Biochem. Biophys. Res. Commun. 2018, 502, 269–275. [Google Scholar] [CrossRef]
- Chen, W.; Yuan, H.; Cao, W.; Wang, T.; Chen, W.; Yu, H.; Fu, Y.; Jiang, B.; Zhou, H.; Guo, H.; et al. Blocking interleukin-6 trans-signaling protects against renal fibrosis by suppressing STAT3 activation. Theranostics 2019, 9, 3980–3991. [Google Scholar] [CrossRef]
- Kwon, J.E.; Lee, S.Y.; Seo, H.B.; Moon, Y.M.; Ryu, J.G.; Jung, K.A.; Jhun, J.Y.; Park, J.S.; Hwang, S.S.; Kim, J.M.; et al. YinYang1 deficiency ameliorates joint inflammation in a murine model of rheumatoid arthritis by modulating Th17 cell activation. Immunol. Lett. 2018, 197, 63–69. [Google Scholar] [CrossRef]
- Ko, W.C.; Li, L.; Young, T.R.; McLean-Mandell, R.E.; Deng, A.C.; Vanguri, V.K.; Dresser, K.; Harris, J.E. Gene expression profiling in the skin reveals strong similarities between subacute and chronic cutaneous lupus that are distinct from lupus nephritis. J. Investig. Dermatol. 2021, 141, 2808–2819. [Google Scholar] [CrossRef]
- Yang, T.; Hu, Y.; Jiang, W.; Pang, J.; Zhou, Y.; Zhang, H.; Yin, Z.; Jiang, Z.; Qian, S.; Wei, C.; et al. YY1 was indispensable for the alleviation of quercetin on diabetic nephropathy-associated tubulointerstitial inflammation. Phytomedicine 2023, 111, 154659. [Google Scholar] [CrossRef] [PubMed]
- Matar, H.E.; Peterson, P.; Sangle, S.; D’Cruz, D.P. Correlation of 24-hour urinary protein quantification with spot urine protein:creatinine ratio in lupus nephritis. Lupus 2012, 21, 836–839. [Google Scholar] [CrossRef] [PubMed]
- Tsao, Y.P.; Tseng, F.Y.; Chao, C.W.; Chen, M.H.; Yeh, Y.C.; Abdulkareem, B.O.; Chen, S.Y.; Chuang, W.T.; Chang, P.C.; Chen, I.C.; et al. NLRP12 is an innate immune checkpoint for repressing IFN signatures and attenuating lupus nephritis progression. J. Clin. Investig. 2023, 133, e157272. [Google Scholar] [CrossRef]
- Lech, M.; Anders, H.J. The pathogenesis of lupus nephritis. J. Am. Soc. Nephrol. 2013, 24, 1357–1366. [Google Scholar] [CrossRef] [PubMed]
- Ranganathan, P.; Jayakumar, C.; Ramesh, G. Proximal tubule-specific overexpression of netrin-1 suppresses acute kidney injury-induced interstitial fibrosis and glomerulosclerosis through suppression of IL-6/STAT3 signaling. Am. J. Physiol. Renal Physiol. 2013, 304, F1054–F1065. [Google Scholar] [CrossRef]
- Lin, J.; He, Y.; Chen, J.; Zeng, Z.; Yang, B.; Ou, Q. A critical role of transcription factor YY1 in rheumatoid arthritis by regulation of interleukin-6. J. Autoimmun. 2017, 77, 67–75. [Google Scholar] [CrossRef]
- Lin, J.; He, Y.; Wang, B.; Xun, Z.; Chen, S.; Zeng, Z.; Ou, Q. Blocking of YY1 reduce neutrophil infiltration by inhibiting IL-8 production via the PI3K-Akt-mTOR signaling pathway in rheumatoid arthritis. Clin. Exp. Immunol. 2019, 195, 226–236. [Google Scholar] [CrossRef]
- Lin, J.; Tang, J.; Lin, J.; He, Y.; Yu, Z.; Jiang, R.; Yang, B.; Ou, Q. YY1 regulation by miR-124-3p promotes Th17 cell pathogenicity through interaction with T-bet in rheumatoid arthritis. JCI Insight 2021, 6, e149985. [Google Scholar] [CrossRef] [PubMed]
- Jin, Y.; Liu, J.; Liu, Y.; Liu, Y.; Guo, G.; Yu, S.; An, R. Oxymatrine inhibits renal cell carcinoma progression by suppressing β-catenin expression. Front. Pharmacol. 2020, 11, 808. [Google Scholar] [CrossRef]
- Arifin, W.N.; Zahiruddin, W.M. Sample Size Calculation in Animal Studies Using Resource Equation Approach. Malays. J. Med. Sci. 2017, 24, 101–105. [Google Scholar] [CrossRef]
- Cao, X.; Wang, P.; Yuan, H.; Zhang, H.; He, Y.; Fu, K.; Fang, Q.; Liu, H.; Su, L.; Yin, L.; et al. Benzodiazepine derivatives as potent vasopressin v(2) receptor antagonists for the treatment of autosomal dominant kidney disease. J. Med. Chem. 2022, 65, 9295–9311. [Google Scholar] [CrossRef] [PubMed]
- Tang, S.C.W.; Yiu, W.H. Innate immunity in diabetic kidney disease. Nat. Rev. Nephrol. 2020, 16, 206–222. [Google Scholar] [CrossRef] [PubMed]
- Gu, X.; Yuan, H.; Zhao, W.; Sun, N.; Yan, W.; Jiang, C.; He, Y.; Liu, H.; Cheng, J.; Guo, D. Optical-controlled kinetic switch: Fine-tuning of the residence time of an antagonist binding to the vasopressin V2 receptor in in vitro, Ex vivo, and in vivo models of ADPKD. J. Med. Chem. 2023, 66, 1454–1466. [Google Scholar] [CrossRef] [PubMed]






Disclaimer/Publisher’s Note: The statements, opinions and data contained in all publications are solely those of the individual author(s) and contributor(s) and not of MDPI and/or the editor(s). MDPI and/or the editor(s) disclaim responsibility for any injury to people or property resulting from any ideas, methods, instructions or products referred to in the content. |
© 2024 by the authors. Licensee MDPI, Basel, Switzerland. This article is an open access article distributed under the terms and conditions of the Creative Commons Attribution (CC BY) license (https://creativecommons.org/licenses/by/4.0/).
Share and Cite
Yuan, H.; Peng, Z.; Li, H.; Rao, Y.; Lu, K.; Yang, C.; Cheng, C.; Liu, S. Oxymatrine Ameliorates Lupus Nephritis by Targeting the YY1-Mediated IL-6/STAT3 Axis. Int. J. Mol. Sci. 2024, 25, 12260. https://doi.org/10.3390/ijms252212260
Yuan H, Peng Z, Li H, Rao Y, Lu K, Yang C, Cheng C, Liu S. Oxymatrine Ameliorates Lupus Nephritis by Targeting the YY1-Mediated IL-6/STAT3 Axis. International Journal of Molecular Sciences. 2024; 25(22):12260. https://doi.org/10.3390/ijms252212260
Chicago/Turabian StyleYuan, Haoxing, Zheng Peng, Honglian Li, Yuzhen Rao, Kunyu Lu, Chan Yang, Chen Cheng, and Shuwen Liu. 2024. "Oxymatrine Ameliorates Lupus Nephritis by Targeting the YY1-Mediated IL-6/STAT3 Axis" International Journal of Molecular Sciences 25, no. 22: 12260. https://doi.org/10.3390/ijms252212260
APA StyleYuan, H., Peng, Z., Li, H., Rao, Y., Lu, K., Yang, C., Cheng, C., & Liu, S. (2024). Oxymatrine Ameliorates Lupus Nephritis by Targeting the YY1-Mediated IL-6/STAT3 Axis. International Journal of Molecular Sciences, 25(22), 12260. https://doi.org/10.3390/ijms252212260

