Biomimetic In Vitro Model of Canine Periodontal Ligament
Abstract
1. Introduction
2. Results
2.1. Isolation of Periodontal Ligament-Derived Cells
2.2. Behaviour of Periodontal Ligament-Derived Cells
2.2.1. Morphology and Cell Viability/Proliferation
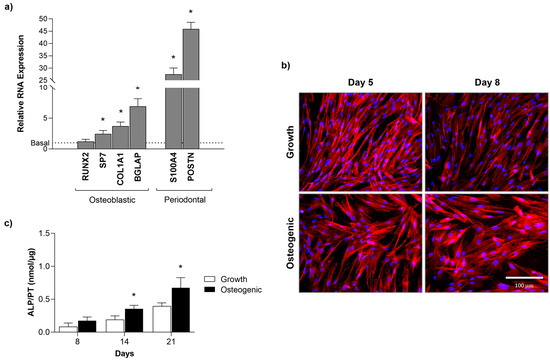
2.2.2. Phenotype Differentiation: Gene Expression, SPP1 Immunostaining, ALP Activity
2.2.3. Phenotype Differentiation: The Extracellular Matrix
2.3. Proof-of-Principle: Responsiveness of PDL-Derived Cells to Hydroxyapatite Nanoparticles
2.3.1. Physico-Chemical Characterization of Hydroxyapatite Nanoparticles
2.3.2. Behaviour of PDL-Derived Cells Exposed to Hydroxyapatite Nanoparticles
3. Discussion
4. Materials and Methods
4.1. Isolation and Culture of Periodontal Ligament-Derived Cells
4.2. Differentiation of Canine Periodontal Ligament-Derived Cells
4.3. Proof-of-Principle: Differentiation of PDL-Derived Cells Exposed to Hydroxyapatite Nanoparticles
4.4. Characterization of PDL-Derived Cell Cultures
4.4.1. Viability/Proliferation (MTT Assay)
4.4.2. Alkaline Phosphatase (ALP) Activity
4.4.3. Histochemical Staining Assays: Collagen, ALP, and Phosphate Deposits
4.4.4. Immunostaining Assays: SPP1 (Osteopontin), F-Actin Cytoskeleton and Nucleus
4.4.5. Gene Expression by Real-Time Quantitative Polymerase Chain Reaction (RT-qPCR)
4.4.6. Cellular Uptake of Hydroxyapatite Nanoparticles
4.5. Statistical Analysis
5. Conclusions
Author Contributions
Funding
Institutional Review Board Statement
Data Availability Statement
Acknowledgments
Conflicts of Interest
References
- Nazir, M.; Al-Ansari, A.; Al-Khalifa, K.; Alhareky, M.; Gaffar, B.; Almas, K. Global Prevalence of Periodontal Disease and Lack of Its Surveillance. Sci. World J. 2020, 2020, 2146160. [Google Scholar] [CrossRef] [PubMed]
- Adepu, R.; Raghavender, K.; Gireesh Kumar, V.; Ramesh, N. A clinical study on the incidence of periodontal diseases in dogs and their surgical management. Pharm. Innov. J. 2018, 7, 290–292. [Google Scholar]
- Wallis, C.; Holcombe, L.J. A review of the frequency and impact of periodontal disease in dogs. J. Small Anim. Pract. 2020, 61, 529–540. [Google Scholar] [CrossRef] [PubMed]
- Niemiec, B.A. Periodontal Disease. Top. Companion Anim. Med. 2008, 23, 72–80. [Google Scholar] [CrossRef] [PubMed]
- Enlund, K.B.; Brunius, C.; Hanson, J.; Hagman, R.; Höglund, O.V.; Gustås, P.; Pettersson, A. Dog Owners’ Perspectives on Canine Dental Health—A Questionnaire Study in Sweden. Front. Vet. Sci. 2020, 7, 298. [Google Scholar] [CrossRef]
- O’Neill, D.G.; Mitchell, C.E.; Humphrey, J.; Church, D.B.; Brodbelt, D.C.; Pegram, C. Epidemiology of periodontal disease in dogs in the UK primary-care veterinary setting. J. Small Anim. Pract. 2021, 62, 1051–1061. [Google Scholar] [CrossRef]
- Bauer, A.E.; Stella, J.; Lemmons, M.; Croney, C.C. Evaluating the validity and reliability of a visual dental scale for detection of periodontal disease (PD) in non-anesthetized dogs (Canis familiaris). PLoS ONE 2018, 13, e0203930. [Google Scholar] [CrossRef]
- Harvey, C.E. Management of periodontal disease: Understanding the options. Vet. Clin. N. Am. Small Anim. Pract. 2005, 35, 819–836. [Google Scholar] [CrossRef]
- Lee, B.L.; Soukup, J.; Rendahl, A.; Goldschmidt, S. Clinical success of guided tissue regeneration for treating vertical bone and furcation defects in dogs. Front. Vet. Sci. 2023, 10, 1247347. [Google Scholar] [CrossRef]
- Suaid, F.F.; Ribeiro, F.V.; Gomes, T.R.; Silvério, K.G.; Carvalho, M.D.; Nociti, F.H., Jr.; Casati, M.Z.; Sallum, E.A. Autologous periodontal ligament cells in the treatment of Class III furcation defects: A study in dogs. J. Clin. Periodontol. 2012, 39, 377–384. [Google Scholar] [CrossRef]
- Pellegrini, G.; Seol, Y.J.; Gruber, R.; Giannobile, W.V. Pre-clinical models for oral and periodontal reconstructive therapies. J. Dent. Res. 2009, 88, 1065–1076. [Google Scholar] [CrossRef] [PubMed]
- Seol, Y.J.; Pellegrini, G.; Franco, L.M.; Chang, P.C.; Park, C.H.; Giannobile, W.V. Preclinical methods for the evaluation of periodontal regeneration in vivo. Methods Mol. Biol. 2010, 666, 285–307. [Google Scholar] [CrossRef] [PubMed]
- Blanc-Sylvestre, N.; Bouchard, P.; Chaussain, C.; Bardet, C. Pre-Clinical Models in Implant Dentistry: Past, Present, Future. Biomedicines 2021, 9, 1538. [Google Scholar] [CrossRef] [PubMed]
- Kantarci, A.; Hasturk, H.; Van Dyke, T.E. Animal models for periodontal regeneration and peri-implant responses. Periodontology 2000 2015, 68, 66–82. [Google Scholar] [CrossRef] [PubMed]
- Lopes, C.S.; Fernandes, C.M.S.; Barbosa, A.C.S.; Serra, M.d.C. Use of animals in dental research: Trends and ethical reflections. Lab. Anim. 2022, 56, 576–583. [Google Scholar] [CrossRef]
- Guillén, J.; Steckler, T. Good Research Practice: Lessons from Animal Care and Use. In Handbook of Experimental Pharmacology; Springer: Berlin/Heidelberg, Germany, 2020; Volume 257, pp. 367–382. [Google Scholar] [CrossRef]
- Liang, Y.; Luan, X.; Liu, X. Recent advances in periodontal regeneration: A biomaterial perspective. Bioact. Mater. 2020, 5, 297–308. [Google Scholar] [CrossRef]
- Wu, Y.C.; Lin, L.K.; Song, C.J.; Su, Y.X.; Tu, Y.K. Comparisons of periodontal regenerative therapies: A meta-analysis on the long-term efficacy. J. Clin. Periodontol. 2017, 44, 511–519. [Google Scholar] [CrossRef]
- Tomokiyo, A.; Wada, N.; Maeda, H. Periodontal Ligament Stem Cells: Regenerative Potency in Periodontium. Stem Cells Dev. 2019, 28, 974–985. [Google Scholar] [CrossRef]
- Acharya, A.; Shetty, S.; Deshmukh, V. Periodontal Ligament Stem Cells: An Overview. J. Oral Biosci. 2010, 52, 275–282. [Google Scholar] [CrossRef]
- Wang, W.J.; Zhao, Y.M.; Lin, B.C.; Yang, J.; Ge, L.H. Identification of multipotent stem cells from adult dog periodontal ligament. Eur. J. Oral Sci. 2012, 120, 303–310. [Google Scholar] [CrossRef]
- Salari Sedigh, H.; Saffarpour, A.; Jamshidi, S.; Ashouri, M.; Nassiri, S.M.; Dehghan, M.M.; Ranjbar, E.; Shafieian, R. In vitro investigation of canine periodontal ligament-derived mesenchymal stem cells: A possibility of promising tool for periodontal regeneration. J. Oral Biol. Craniofac Res. 2023, 13, 403–411. [Google Scholar] [CrossRef] [PubMed]
- Wang, W.; Yuan, C.; Liu, Z.; Geng, T.; Li, X.; Wei, L.; Niu, W.; Wang, P. Characteristic comparison between canine and human dental mesenchymal stem cells for periodontal regeneration research in preclinical animal studies. Tissue Cell 2020, 67, 101405. [Google Scholar] [CrossRef] [PubMed]
- Zong, C.; Bronckaers, A.; Willems, G.; He, H.; Cadenas de Llano-Pérula, M. Nanomaterials for Periodontal Tissue Regeneration: Progress, Challenges and Future Perspectives. J. Funct. Biomater. 2023, 14, 290. [Google Scholar] [CrossRef] [PubMed]
- Shaikh, M.S.; Zafar, M.S.; Alnazzawi, A. Comparing Nanohydroxyapatite Graft and Other Bone Grafts in the Repair of Periodontal Infrabony Lesions: A Systematic Review and Meta-Analysis. Int. J. Mol. Sci. 2021, 22, 12021. [Google Scholar] [CrossRef]
- Vullo, C.; Meligrana, M.; Rossi, G.; Tambella, A.M.; Dini, F.; Piccionello, A.P.; Spaterna, A. Use of Nanohydroxyapatite in Regenerative Therapy in Dogs Affected by Periodontopathy: Preliminary Results. Ann. Clin. Lab. Res. 2015, 3, 1–6. [Google Scholar] [CrossRef]
- Tanongpitchayes, K.; Randorn, C.; Lamkhao, S.; Chokethawai, K.; Rujijanagul, G.; Na Lampang, K.; Somrup, L.; Boonyapakorn, C.; Thongkorn, K. Effectiveness of a Nanohydroxyapatite-Based Hydrogel on Alveolar Bone Regeneration in Post-Extraction Sockets of Dogs with Naturally Occurring Periodontitis. Vet. Sci. 2022, 9, 7. [Google Scholar] [CrossRef]
- Tanaka, K.; Iwasaki, K.; Feghali, K.E.; Komaki, M.; Ishikawa, I.; Izumi, Y. Comparison of characteristics of periodontal ligament cells obtained from outgrowth and enzyme-digested culture methods. Arch. Oral. Biol. 2011, 56, 380–388. [Google Scholar] [CrossRef]
- Fernandes, N.; Borges, A.; Reis, E.; Sepúlveda, R.; Pontes, K. Prevalence of periodontal disease in dogs and owners’ level of awareness—A prospective clinical trial. Rev. Ceres 2012, 59, 446–451. [Google Scholar] [CrossRef]
- Niemiec, B.A. Periodontal Therapy. Top. Companion Anim. Med. 2008, 23, 81–90. [Google Scholar] [CrossRef]
- Aveic, S.; Craveiro, R.B.; Wolf, M.; Fischer, H. Current Trends in In Vitro Modeling to Mimic Cellular Crosstalk in Periodontal Tissue. Adv. Healthc. Mater. 2021, 10, 2001269. [Google Scholar] [CrossRef]
- Salari Sedigh, H.; Saffarpour, A.; Jamshidi, S.; Ashouri, M.; Nassiri, S.M.; Sharifi, D.; Torkzaban, P.; Kajbafzadeh, A. Canine Periodontal Stem Cells: Isolation, Differentiation Potential and Electronic Microscopic Characterization. Iran. J. Vet. Surg. 2010, 5, 19–28. [Google Scholar]
- Chang, X.M.; Liu, H.W.; Jin, Y.; Liu, Y.; He, H.X. Isolation and identification of dog periodontal ligament stem cells. West China J. Stomatol. 2009, 27, 79–83. [Google Scholar]
- Li, J.; Zhang, F.; Zhang, N.; Geng, X.; Meng, C.; Wang, X.; Yang, Y. Osteogenic capacity and cytotherapeutic potential of periodontal ligament cells for periodontal regeneration in vitro and in vivo. PeerJ 2019, 7, e6589. [Google Scholar] [CrossRef] [PubMed]
- Iwata, T.; Yamato, M.; Tsuchioka, H.; Takagi, R.; Mukobata, S.; Washio, K.; Okano, T.; Ishikawa, I. Periodontal regeneration with multi-layered periodontal ligament-derived cell sheets in a canine model. Biomaterials 2009, 30, 2716–2723. [Google Scholar] [CrossRef] [PubMed]
- Langenbach, F.; Handschel, J. Effects of dexamethasone, ascorbic acid and β-glycerophosphate on the osteogenic differentiation of stem cells in vitro. Stem Cell Res. Ther. 2013, 4, 117. [Google Scholar] [CrossRef]
- Vimalraj, S. Alkaline phosphatase: Structure, expression and its function in bone mineralization. Gene 2020, 754, 144855. [Google Scholar] [CrossRef]
- Komori, T. Regulation of Proliferation, Differentiation and Functions of Osteoblasts by Runx2. Int. J. Mol. Sci. 2019, 20, 1694. [Google Scholar] [CrossRef]
- Basdra, E.K.; Komposch, G. Osteoblast-like properties of human periodontal ligament cells: An in vitro analysis. Eur. J. Orthod. 1997, 19, 615–621. [Google Scholar] [CrossRef]
- Liu, J.; Ruan, J.; Weir, M.D.; Ren, K.; Schneider, A.; Wang, P.; Oates, T.W.; Chang, X.; Xu, H.H.K. Periodontal Bone-Ligament-Cementum Regeneration via Scaffolds and Stem Cells. Cells 2019, 8, 537. [Google Scholar] [CrossRef]
- Banyatworakul, P.; Osathanon, T.; Chumprasert, S.; Pavasant, P.; Pirarat, N. Responses of canine periodontal ligament cells to bubaline blood derived platelet-rich fibrin in vitro. Sci. Rep. 2021, 11, 11409. [Google Scholar] [CrossRef]
- Tang, R.; Wei, F.; Wei, L.; Wang, S.; Ding, G. Osteogenic differentiated periodontal ligament stem cells maintain their immunomodulatory capacity. J. Tissue Eng. Regen. Med. 2014, 8, 226–232. [Google Scholar] [CrossRef]
- Merle, B.; Garnero, P. The multiple facets of periostin in bone metabolism. Osteoporos. Int. 2012, 23, 1199–1212. [Google Scholar] [CrossRef]
- Panduwawala, C.P.; Zhan, X.; Dissanayaka, W.L.; Samaranayake, L.P.; Jin, L.; Zhang, C. In vivo periodontal tissue regeneration by periodontal ligament stem cells and endothelial cells in three-dimensional cell sheet constructs. J. Periodontal Res. 2017, 52, 408–418. [Google Scholar] [CrossRef]
- Duarte, W.R.; Mikuni-Takagaki, Y.; Kawase, T.; Limura, T.; Oida, S.; Ohya, K.; Takenaga, K.; Ishikawa, L.; Kasugai, S. Effects of mechanical stress on the mRNA expression of S100A4 and cytoskeletal components by periodontal ligament cells. J. Med. Dent. Sci. 1999, 46, 117–122. [Google Scholar]
- Duarte, W.R.; Iimura, T.; Takenaga, K.; Ohya, K.; Ishikawa, I.; Kasugai, S. Extracellular Role of S100A4 Calcium-Binding Protein in the Periodontal Ligament. Biochem. Biophys. Res. Commun. 1999, 255, 416–420. [Google Scholar] [CrossRef]
- Kato, C.; Kojima, T.; Komaki, M.; Mimori, K.; Duarte, W.R.; Takenaga, K.; Ishikawa, I. S100A4 inhibition by RNAi up-regulates osteoblast related genes in periodontal ligament cells. Biochem. Biophys. Res. Commun. 2005, 326, 147–153. [Google Scholar] [CrossRef]
- Figliuzzi, M.M.; Giudice, A.; Pileggi, S.; Scordamaglia, F.; Marrelli, M.; Tatullo, M.; Fortunato, L. Biomimetic hydroxyapatite used in the treatment of periodontal intrabony pockets: Clinical and radiological analysis. Ann. Stomatol. 2016, 7, 16–23. [Google Scholar] [CrossRef]
- Gaber, R. Evaluation of Hydroxyapatite Nanoparticles with and Without Silver Nanoparticles in the Treatment of Induced Periodontitis in Dogs. J. Am. Sci. 2014, 10, 21–33. [Google Scholar]
- Fernandes, M.H.; Alves, M.M.; Cebotarenco, M.; Ribeiro, I.A.C.; Grenho, L.; Gomes, P.S.; Carmezim, M.J.; Santos, C.F. Citrate zinc hydroxyapatite nanorods with enhanced cytocompatibility and osteogenesis for bone regeneration. Mater. Sci. Eng. C 2020, 115, 111147. [Google Scholar] [CrossRef]
- Santos, C.; Almeida, M.M.; Costa, M.E. Morphological Evolution of Hydroxyapatite Particles in the Presence of Different Citrate:Calcium Ratios. Cryst. Growth Des. 2015, 15, 4417–4426. [Google Scholar] [CrossRef]
- Santos, C.; Gomes, P.S.; Duarte, J.A.; Franke, R.P.; Almeida, M.M.; Costa, M.E.; Fernandes, M.H. Relevance of the sterilization-induced effects on the properties of different hydroxyapatite nanoparticles and assessment of the osteoblastic cell response. J. R. Soc. Interface 2012, 9, 3397–3410. [Google Scholar] [CrossRef]
- Pellegrino, E.D.; Biltz, R.M. Bone Carbonate and the Ca to P Molar Ratio. Nature 1968, 219, 1261–1262. [Google Scholar] [CrossRef]
- Shao, C.; Zhao, R.; Jiang, S.; Yao, S.; Wu, Z.; Jin, B.; Yang, Y.; Pan, H.; Tang, R. Citrate Improves Collagen Mineralization via Interface Wetting: A Physicochemical Understanding of Biomineralization Control. Adv. Mater. 2018, 30, 1–7. [Google Scholar] [CrossRef]
- Hu, Y.-Y.; Rawal, A.; Schmidt-Rohr, K. Strongly bound citrate stabilizes the apatite nanocrystals in bone. Proc. Natl. Acad. Sci. USA 2010, 107, 22425–22429. [Google Scholar] [CrossRef]
- Ma, C.; Gerhard, E.; Lu, D.; Yang, J. Citrate chemistry and biology for biomaterials design. Biomaterials 2018, 178, 383–400. [Google Scholar] [CrossRef]
- Ma, C.; Tian, X.; Kim, J.P.; Xie, D.; Ao, X.; Shan, D.; Lin, Q.; Hudock, M.R.; Bai, X.; Yang, J. Citrate-based materials fuel human stem cells by metabonegenic regulation. Proc. Natl. Acad. Sci. USA 2018, 115, E11741–E11750. [Google Scholar] [CrossRef]
- Torres, F.; Sousa, E.; Cipreste, M. A Brief Review on Hydroxyapatite Nanoparticles Interactions with Biological Constituents. J. Biomater. Nanobiotechnol. 2022, 13, 24–44. [Google Scholar] [CrossRef]
- Ou, Q.; Miao, Y.; Yang, F.; Lin, X.; Zhang, L.-M.; Wang, Y. Zein/gelatin/nanohydroxyapatite nanofibrous scaffolds are biocompatible and promote osteogenic differentiation of human periodontal ligament stem cells. Biomater. Sci. 2019, 7, 1973–1983. [Google Scholar] [CrossRef]







| Gene | Gene Name | Assay ID |
|---|---|---|
| Reference | Canis lupus familiaris actin, beta (ACTB) | qHsaCED0038674 |
| Osteoblastic | Osteocalcin (BGLAP) | qCfaCED0031563 |
| Canis lupus familiaris collagen, type I, alpha 1 (COL1A1) | qCfaCED0027854 | |
| Runt-related transcription factor 2 (RUNX2) | qCfaCED0033695 | |
| Sp7 transcription factor (SP7) | qCfaCED0032017 | |
| Periodontal | S100 Calcium Binding Protein A4 (S100A4) | qCfaCED0027621 |
| Periostin (POSTN) | qCfaCED0035383 |
Disclaimer/Publisher’s Note: The statements, opinions and data contained in all publications are solely those of the individual author(s) and contributor(s) and not of MDPI and/or the editor(s). MDPI and/or the editor(s) disclaim responsibility for any injury to people or property resulting from any ideas, methods, instructions or products referred to in the content. |
© 2024 by the authors. Licensee MDPI, Basel, Switzerland. This article is an open access article distributed under the terms and conditions of the Creative Commons Attribution (CC BY) license (https://creativecommons.org/licenses/by/4.0/).
Share and Cite
Pinho, L.C.; Queirós, J.A.; Santos, C.; Colaço, B.; Fernandes, M.H. Biomimetic In Vitro Model of Canine Periodontal Ligament. Int. J. Mol. Sci. 2024, 25, 12234. https://doi.org/10.3390/ijms252212234
Pinho LC, Queirós JA, Santos C, Colaço B, Fernandes MH. Biomimetic In Vitro Model of Canine Periodontal Ligament. International Journal of Molecular Sciences. 2024; 25(22):12234. https://doi.org/10.3390/ijms252212234
Chicago/Turabian StylePinho, Laura C., José André Queirós, Catarina Santos, Bruno Colaço, and Maria Helena Fernandes. 2024. "Biomimetic In Vitro Model of Canine Periodontal Ligament" International Journal of Molecular Sciences 25, no. 22: 12234. https://doi.org/10.3390/ijms252212234
APA StylePinho, L. C., Queirós, J. A., Santos, C., Colaço, B., & Fernandes, M. H. (2024). Biomimetic In Vitro Model of Canine Periodontal Ligament. International Journal of Molecular Sciences, 25(22), 12234. https://doi.org/10.3390/ijms252212234

