IDH1 R132H and TP53 R248Q Mutations Modulate Glioma Cell Migration and Adhesion on Different ECM Components
Abstract
1. Introduction
2. Results
2.1. Glioma Cell Lines Propagation and Molecular Profiling
2.2. Surface Coating for the Cell Culture
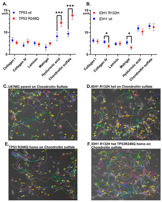
2.3. TP53 R248Q Mutation Increases Cell Migration on Polysaccharide Substrates, and IDH1 R132H Reduces Cell Motility on Collagen IV and Matrigel
2.4. IDH1 R132H Mutation Reduces Cell Migration Ability on Matrigel and Collagen IV, but Its Co-Occurence with TP53 R248Q Recovers High Cell Migration
2.5. Chondroitin Sulfate and Hyaluronic Acid Induce Cell Migration by Modulation of Cell Adhesion to the Surface
3. Discussion
4. Materials and Methods
4.1. Cell Lines
4.2. Cell Genotyping and Sanger Sequencing
4.3. Preparation of Coatings
4.4. Cell Migration Assay
4.5. Immunocytochemical Assay
4.6. Atomic Force Microscopy
4.7. Cell Adhesion Assay
4.8. qPCR Gene Expression Assay
4.9. Statistical Analysis
Supplementary Materials
Author Contributions
Funding
Institutional Review Board Statement
Informed Consent Statement
Data Availability Statement
Acknowledgments
Conflicts of Interest
References
- Farace, C.; Oliver, J.A.; Melguizo, C.; Alvarez, P.; Bandiera, P.; Rama, A.R.; Malaguarnera, G.; Ortiz, R.; Madeddu, R.; Prados, J. Microenvironmental Modulation of Decorin and Lumican in Temozolomide-Resistant Glioblastoma and Neuroblastoma Cancer Stem-Like Cells. PLoS ONE 2015, 10, e0134111. [Google Scholar] [CrossRef] [PubMed]
- Fedorova, V.; Pospisilova, V.; Vanova, T.; Amruz Cerna, K.; Abaffy, P.; Sedmik, J.; Raska, J.; Vochyanova, S.; Matusova, Z.; Houserova, J.; et al. Glioblastoma and Cerebral Organoids: Development and Analysis of an in Vitro Model for Glioblastoma Migration. Mol. Oncol. 2023, 17, 647–663. [Google Scholar] [CrossRef] [PubMed]
- Louis, D.N.; Perry, A.; Wesseling, P.; Brat, D.J.; Cree, I.A.; Figarella-Branger, D.; Hawkins, C.; Ng, H.K.; Pfister, S.M.; Reifenberger, G.; et al. The 2021 WHO Classification of Tumors of the Central Nervous System: A Summary. Neuro-oncology 2021, 23, 1231–1251. [Google Scholar] [CrossRef] [PubMed]
- Wolf, K.J.; Shukla, P.; Springer, K.; Lee, S.; Coombes, J.D.; Choy, C.J.; Kenny, S.J.; Xu, K.; Kumar, S. A Mode of Cell Adhesion and Migration Facilitated by CD44-Dependent Microtentacles. Proc. Natl. Acad. Sci. USA 2020, 117, 11432–11443. [Google Scholar] [CrossRef]
- Belousov, A.; Titov, S.; Shved, N.; Garbuz, M.; Malykin, G.; Gulaia, V.; Kagansky, A.; Kumeiko, V. The Extracellular Matrix and Biocompatible Materials in Glioblastoma Treatment. Front. Bioeng. Biotechnol. 2019, 7, 341. [Google Scholar] [CrossRef] [PubMed]
- Bilotta, M.T.; Antignani, A.; Fitzgerald, D.J. Managing the TME to Improve the Efficacy of Cancer Therapy. Front. Immunol. 2022, 13, 954992. [Google Scholar] [CrossRef]
- Cui, Y.; Lee, P.; Reardon, J.J.; Wang, A.; Lynch, S.; Otero, J.J.; Sizemore, G.; Winter, J.O. Evaluating Glioblastoma Tumour Sphere Growth and Migration in Interaction with Astrocytes Using 3D Collagen-Hyaluronic Acid Hydrogels. J. Mater. Chem. B 2023, 11, 5442–5459. [Google Scholar] [CrossRef]
- Gatseva, A.; Sin, Y.Y.; Brezzo, G.; Van Agtmael, T. Basement Membrane Collagens and Disease Mechanisms. Essays Biochem. 2019, 63, 297–312. [Google Scholar] [CrossRef]
- Ziu, M.; Schmidt, N.O.; Cargioli, T.G.; Aboody, K.S.; Black, P.M.; Carroll, R.S. Glioma-Produced Extracellular Matrix Influences Brain Tumor Tropism of Human Neural Stem Cells. J. Neurooncol. 2006, 79, 125–133. [Google Scholar] [CrossRef]
- Siney, E.J.; Holden, A.; Casselden, E.; Bulstrode, H.; Thomas, G.J.; Willaime-Morawek, S. Metalloproteinases ADAM10 and ADAM17 Mediate Migration and Differentiation in Glioblastoma Sphere-Forming Cells. Mol. Neurobiol. 2017, 54, 3893–3905. [Google Scholar] [CrossRef]
- Miyata, S.; Kitagawa, H. Formation and Remodeling of the Brain Extracellular Matrix in Neural Plasticity: Roles of Chondroitin Sulfate and Hyaluronan. Biochim. Biophys. Acta Gen. Subj. 2017, 1861, 2420–2434. [Google Scholar] [CrossRef] [PubMed]
- Shabani, Z.; Ghadiri, T.; Karimipour, M.; Sadigh-Eteghad, S.; Mahmoudi, J.; Mehrad, H.; Farhoudi, M. Modulatory Properties of Extracellular Matrix Glycosaminoglycans and Proteoglycans on Neural Stem Cells Behavior: Highlights on Regenerative Potential and Bioactivity. Int. J. Biol. Macromol. 2021, 171, 366–381. [Google Scholar] [CrossRef] [PubMed]
- Bouterfa, H.; Darlapp, A.R.; Klein, E.; Pietsch, T.; Roosen, K.; Tonn, J.C. Expression of Different Extracellular Matrix Components in Human Brain Tumor and Melanoma Cells in Respect to Variant Culture Conditions. J. Neurooncol. 1999, 44, 23–33. [Google Scholar] [CrossRef]
- Song, I.; Dityatev, A. Crosstalk between Glia, Extracellular Matrix and Neurons. Brain Res. Bull. 2018, 136, 101–108. [Google Scholar] [CrossRef]
- Faisal, S.M.; Comba, A.; Varela, M.L.; Argento, A.E.; Brumley, E.; Abel, C.; Castro, M.G.; Lowenstein, P.R. The Complex Interactions between the Cellular and Non-Cellular Components of the Brain Tumor Microenvironmental Landscape and Their Therapeutic Implications. Front. Oncol. 2022, 12, 1005069. [Google Scholar] [CrossRef]
- Yu, Q.; Xiao, W.; Sun, S.; Sohrabi, A.; Liang, J.; Seidlits, S.K. Extracellular Matrix Proteins Confer Cell Adhesion-Mediated Drug Resistance Through Integrin α v in Glioblastoma Cells. Front. Cell. Dev. Biol. 2021, 9, 616580. [Google Scholar] [CrossRef] [PubMed]
- Rao, S.S.; Bentil, S.; DeJesus, J.; Larison, J.; Hissong, A.; Dupaix, R.; Sarkar, A.; Winter, J.O. Inherent Interfacial Mechanical Gradients in 3D Hydrogels Influence Tumor Cell Behaviors. PLoS ONE 2012, 7, e35852. [Google Scholar] [CrossRef]
- Memmel, S.; Sisario, D.; Zöller, C.; Fiedler, V.; Katzer, A.; Heiden, R.; Becker, N.; Eing, L.; Ferreira, F.L.R.; Zimmermann, H.; et al. Migration Pattern, Actin Cytoskeleton Organization and Response to PI3K-, mTOR-, and Hsp90-Inhibition of Glioblastoma Cells with Different Invasive Capacities. Oncotarget 2017, 8, 45298–45310. [Google Scholar] [CrossRef][Green Version]
- Lu, J.; Li, D.; Zeng, Y.; Wang, H.; Feng, W.; Qi, S.; Yu, L. IDH1 Mutation Promotes Proliferation and Migration of Glioma Cells via EMT Induction. J. Buon 2019, 24, 2458–2464. [Google Scholar]
- Shen, X.; Wu, S.; Zhang, J.; Li, M.; Xu, F.; Wang, A.; Lei, Y.; Zhu, G. Wild-type IDH1 Affects Cell Migration by Modulating the PI3K/AKT/mTOR Pathway in Primary Glioblastoma Cells. Mol. Med. Rep. 2020, 22, 1949–1957. [Google Scholar] [CrossRef]
- Li, L.-C.; Zhang, M.; Feng, Y.-K.; Wang, X.-J. IDH1-R132H Suppresses Glioblastoma Malignancy through FAT1-ROS-HIF-1α Signaling. Neurol. India 2020, 68, 1050–1058. [Google Scholar] [CrossRef] [PubMed]
- Li, S.; Chou, A.P.; Chen, W.; Chen, R.; Deng, Y.; Phillips, H.S.; Selfridge, J.; Zurayk, M.; Lou, J.J.; Everson, R.G.; et al. Overexpression of Isocitrate Dehydrogenase Mutant Proteins Renders Glioma Cells More Sensitive to Radiation. Neuro Oncol. 2013, 15, 57–68. [Google Scholar] [CrossRef] [PubMed]
- Rohle, D.; Popovici-Muller, J.; Palaskas, N.; Turcan, S.; Grommes, C.; Campos, C.; Tsoi, J.; Clark, O.; Oldrini, B.; Komisopoulou, E.; et al. An Inhibitor of Mutant IDH1 Delays Growth and Promotes Differentiation of Glioma Cells. Science 2013, 340, 626–630. [Google Scholar] [CrossRef]
- Lin, X.; Zhao, Z.; Sun, S.-P.; Liu, W. Scinderin Promotes Glioma Cell Migration and Invasion via Remodeling Actin Cytoskeleton. World J. Clin. Oncol. 2024, 15, 32–44. [Google Scholar] [CrossRef]
- Gulaia, V.; Shmelev, M.; Romanishin, A.; Shved, N.; Farniev, V.; Goncharov, N.; Biktimirov, A.; Vargas, I.L.; Khodosevich, K.; Kagansky, A.; et al. Single-Nucleus Transcriptomics of IDH1- and TP53-Mutant Glioma Stem Cells Displays Diversified Commitment on Invasive Cancer Progenitors. Sci. Rep. 2022, 12, 18975. [Google Scholar] [CrossRef]
- Nguyen, T.D.; Gu, Y. Investigation of Cell-Substrate Adhesion Properties of Living Chondrocyte by Measuring Adhesive Shear Force and Detachment Using AFM and Inverse FEA. Sci. Rep. 2016, 6, 38059. [Google Scholar] [CrossRef]
- Chu, Y.-H.; Liao, W.-C.; Ho, Y.-J.; Huang, C.-H.; Tseng, T.-J.; Liu, C.-H. Targeting Chondroitin Sulfate Reduces Invasiveness of Glioma Cells by Suppressing CD44 and Integrin Β1 Expression. Cells 2021, 10, 3594. [Google Scholar] [CrossRef] [PubMed]
- Yu, V.Z.; So, S.S.; Lung, M.L. Gain-of-Function Hot Spot Mutant p53R248Q Regulation of Integrin/FAK/ERK Signaling in Esophageal Squamous Cell Carcinoma. Transl. Oncol. 2021, 14, 100982. [Google Scholar] [CrossRef]
- Tilghman, J.; Wu, H.; Sang, Y.; Shi, X.; Guerrero-Cazares, H.; Quinones-Hinojosa, A.; Eberhart, C.G.; Laterra, J.; Ying, M. HMMR Maintains the Stemness and Tumorigenicity of Glioblastoma Stem-like Cells. Cancer Res. 2014, 74, 3168. [Google Scholar] [CrossRef]
- Najafi, S.; Rahimi, Z.; Mansoori, B.; Mohammadi, A.; Mohammadnejad, F.; Amini, M.; Mokhtazadeh, A.; Asadzadeh, Z.; Cho, W.C.-S.; Baradaran, B. CD44 Suppression Improved the Chemosensitivity of HT-29 Colorectal Cancer Cells to 5-Fluorouracil and Inhibited Cell Migration. Adv. Pharm. Bull. 2022, 13, 551–562. [Google Scholar] [CrossRef]
- Onken, J.; Moeckel, S.; Leukel, P.; Leidgens, V.; Baumann, F.; Bogdahn, U.; Vollmann-Zwerenz, A.; Hau, P. Versican Isoform V1 Regulates Proliferation and Migration in High-Grade Gliomas. J. Neurooncol. 2014, 120, 73–83. [Google Scholar] [CrossRef] [PubMed]
- Marcotti, S.; Maki, K.; Reilly, G.C.; Lacroix, D.; Adachi, T. Hyaluronic Acid Selective Anchoring to the Cytoskeleton: An Atomic Force Microscopy Study. PLoS ONE 2018, 13, e0206056. [Google Scholar] [CrossRef] [PubMed]
- Safarians, G.; Sohrabi, A.; Solomon, I.; Xiao, W.; Bastola, S.; Rajput, B.W.; Epperson, M.; Rosenzweig, I.; Tamura, K.; Singer, B.; et al. Glioblastoma Spheroid Invasion through Soft, Brain-Like Matrices Depends on Hyaluronic Acid-CD44 Interactions. Adv. Healthc. Mater. 2023, 12, e2203143. [Google Scholar] [CrossRef]
- Cui, Y.; Cole, S.; Pepper, J.; Otero, J.J.; Winter, J.O. Hyaluronic Acid Induces ROCK-Dependent Amoeboid Migration in Glioblastoma Cells. Biomater. Sci. 2020, 8, 4821–4831. [Google Scholar] [CrossRef]
- Derouiche, A.; Geiger, K.D. Perspectives for Ezrin and Radixin in Astrocytes: Kinases, Functions and Pathology. Int. J. Mol. Sci. 2019, 20, 3776. [Google Scholar] [CrossRef]
- Patrick, S.; Gowda, P.; Lathoria, K.; Suri, V.; Sen, E. YAP1-Mediated Regulation of Mitochondrial Dynamics in IDH1 Mutant Gliomas. J. Cell. Sci. 2021, 134, jcs259188. [Google Scholar] [CrossRef]
- Smart, J.A.; Oleksak, J.E.; Hartsough, E.J. Cell Adhesion Molecules in Plasticity and Metastasis. Mol. Cancer Res. MCR 2020, 19, 25. [Google Scholar] [CrossRef] [PubMed]
- Wei, S.; Wang, J.; Oyinlade, O.; Ma, D.; Wang, S.; Kratz, L.; Lal, B.; Xu, Q.; Liu, S.; Shah, S.R.; et al. Heterozygous IDH1R132H/WT Created by “Single Base Editing” Inhibits Human Astroglial Cell Growth by Downregulating YAP. Oncogene 2018, 37, 5160–5174. [Google Scholar] [CrossRef]
- Tsidulko, A.Y.; Kazanskaya, G.M.; Volkov, A.M.; Suhovskih, A.V.; Kiselev, R.S.; Kobozev, V.V.; Gaytan, A.S.; Krivoshapkin, A.L.; Aidagulova, S.V.; Grigorieva, E.V. Chondroitin Sulfate Content and Decorin Expression in Glioblastoma Are Associated with Proliferative Activity of Glioma Cells and Disease Prognosis. Cell Tissue Res. 2020, 379, 147–155. [Google Scholar] [CrossRef]
- Safaee, M.; Fakurnejad, S.; Bloch, O.; Clark, A.J.; Ivan, M.E.; Sun, M.Z.; Oh, T.; Phillips, J.J.; Parsa, A.T. Proportional Upregulation of CD97 Isoforms in Glioblastoma and Glioblastoma-Derived Brain Tumor Initiating Cells. PLoS ONE 2015, 10, e0111532. [Google Scholar] [CrossRef]
- Pan, H.; Xue, W.; Zhao, W.; Schachner, M. Expression and Function of Chondroitin 4-Sulfate and Chondroitin 6-Sulfate in Human Glioma. FASEB J. 2020, 34, 2853–2868. [Google Scholar] [CrossRef] [PubMed]
- Glimelius, B.; Norling, B.; Westermark, B.; Wasteson, Å. A Comparative Study of Glycosaminoglycans in Cultures of Human, Normal and Malignant Glial Cells. J. Cell. Physiol. 1979, 98, 527–537. [Google Scholar] [CrossRef] [PubMed]
- Ran, F.A.; Hsu, P.D.; Wright, J.; Agarwala, V.; Scott, D.A.; Zhang, F. Genome engineering using the CRISPR-Cas9 system. Nature Protocols. 2013, 8, 2281–2308. [Google Scholar] [CrossRef]
- Price, P.J. Preparation and Use of Rat-Tail Collagen. TCA Man. 1975, 1, 43–44. [Google Scholar] [CrossRef]
- Ohno, M.; Martinez-Hernandez, A.; Ohno, N.; Kefalides, N.A. Isolation of Laminin from Human Placental Basement Membranes: Amnion, Chorion and Chorionic Microvessels. Biochem. Biophys. Res. Commun. 1983, 112, 1091–1098. [Google Scholar] [CrossRef]
- Mayne, R.; Zettergren, J.G. Type IV Collagen from Chicken Muscular Tissues. Isolation and Characterization of the Pepsin-Resistant Fragments. Biochemistry 1980, 19, 4065–4072. [Google Scholar] [CrossRef]
- Liu, X.; Long, X.; Liu, W.; Yao, G.; Zhao, Y.; Hayashi, T.; Hattori, S.; Fujisaki, H.; Ogura, T.; Tashiro, S.; et al. Differential Levels of Reactive Oxygen Species in Murine Preadipocyte 3T3-L1 Cells Cultured on Type I Collagen Molecule-Coated and Gel-Covered Dishes Exert Opposite Effects on NF-κB-Mediated Proliferation and Migration. Free Radic. Res. 2018, 52, 913–928. [Google Scholar] [CrossRef] [PubMed]
- Tomaselli, K.J.; Damsky, C.H.; Reichardt, L.F. Interactions of a Neuronal Cell Line (PC12) with Laminin, Collagen IV, and Fibronectin: Identification of Integrin-Related Glycoproteins Involved in Attachment and Process Outgrowth. J. Cell Biol. 1987, 105, 2347–2358. [Google Scholar] [CrossRef] [PubMed]
- Xiao, Q.; Zeng, L.; Zhang, Z.; Hu, Y.; Xu, Q. Stem Cell-Derived Sca-1+ Progenitors Differentiate into Smooth Muscle Cells, Which Is Mediated by Collagen IV-Integrin A1/Β1/Av and PDGF Receptor Pathways. Am. J. Physiol.-Cell Physiol. 2007, 292, C342–C352. [Google Scholar] [CrossRef]
- Heng, B.C.; Bezerra, P.P.; Meng, Q.R.; Chin, D.W.-L.; Koh, L.B.; Li, H.; Zhang, H.; Preiser, P.R.; Boey, F.Y.-C.; Venkatraman, S.S. Adhesion, Proliferation, and Gene Expression Profile of Human Umbilical Vein Endothelial Cells Cultured on Bilayered Polyelectrolyte Coatings Composed of Glycosaminoglycans. Biointerphases 2010, 5, FA53–FA62. [Google Scholar] [CrossRef]
- Maeda, N.; Miao, J.; Simmons, T.J.; Dordick, J.S.; Linhardt, R.J. Composite Polysaccharide Fibers Prepared by Electrospinning and Coating. Carbohydr. Polym. 2014, 102, 950–955. [Google Scholar] [CrossRef] [PubMed]
- Erickson, A.; Sun, J.; Levengood, S.K.L.; Zhang, M. Hyaluronic Acid-Coated Aligned Nanofibers for the Promotion of Glioblastoma Migration. ACS Appl. Bio Mater. 2019, 2, 1088–1097. [Google Scholar] [CrossRef] [PubMed]
- Kleinman, H.K.; Jacob, K. Invasion Assays. Curr. Protoc. Cell Biol. 1998, 12.2.1–12.2.5. [Google Scholar] [CrossRef] [PubMed]
- Durrenberger, P.F.; Fernando, F.S.; Magliozzi, R.; Kashefi, S.N.; Bonnert, T.P.; Ferrer, I.; Seilhean, D.; Nait-Oumesmar, B.; Schmitt, A.; Gebicke-Haerter, P.J.; et al. Selection of Novel Reference Genes for Use in the Human Central Nervous System: A BrainNet Europe Study. Acta Neuropathol. 2012, 124, 893–903. [Google Scholar] [CrossRef] [PubMed]






Disclaimer/Publisher’s Note: The statements, opinions and data contained in all publications are solely those of the individual author(s) and contributor(s) and not of MDPI and/or the editor(s). MDPI and/or the editor(s) disclaim responsibility for any injury to people or property resulting from any ideas, methods, instructions or products referred to in the content. |
© 2024 by the authors. Licensee MDPI, Basel, Switzerland. This article is an open access article distributed under the terms and conditions of the Creative Commons Attribution (CC BY) license (https://creativecommons.org/licenses/by/4.0/).
Share and Cite
Shmelev, M.E.; Pilnik, A.A.; Shved, N.A.; Penkova, A.O.; Gulaia, V.S.; Kumeiko, V.V. IDH1 R132H and TP53 R248Q Mutations Modulate Glioma Cell Migration and Adhesion on Different ECM Components. Int. J. Mol. Sci. 2024, 25, 12178. https://doi.org/10.3390/ijms252212178
Shmelev ME, Pilnik AA, Shved NA, Penkova AO, Gulaia VS, Kumeiko VV. IDH1 R132H and TP53 R248Q Mutations Modulate Glioma Cell Migration and Adhesion on Different ECM Components. International Journal of Molecular Sciences. 2024; 25(22):12178. https://doi.org/10.3390/ijms252212178
Chicago/Turabian StyleShmelev, Mikhail E., Andrei A. Pilnik, Nikita A. Shved, Alina O. Penkova, Valeriia S. Gulaia, and Vadim V. Kumeiko. 2024. "IDH1 R132H and TP53 R248Q Mutations Modulate Glioma Cell Migration and Adhesion on Different ECM Components" International Journal of Molecular Sciences 25, no. 22: 12178. https://doi.org/10.3390/ijms252212178
APA StyleShmelev, M. E., Pilnik, A. A., Shved, N. A., Penkova, A. O., Gulaia, V. S., & Kumeiko, V. V. (2024). IDH1 R132H and TP53 R248Q Mutations Modulate Glioma Cell Migration and Adhesion on Different ECM Components. International Journal of Molecular Sciences, 25(22), 12178. https://doi.org/10.3390/ijms252212178

