Assembly, Annotation, and Comparative Analysis of Mitochondrial Genomes in Trichoderma
Abstract
1. Introduction
2. Results
2.1. Identification of Trichoderma spp. Using Phylogenetic Analysis of ITS, tef1, and rpb2 Genes
2.2. Trichoderma Mitogenome Organization and Features
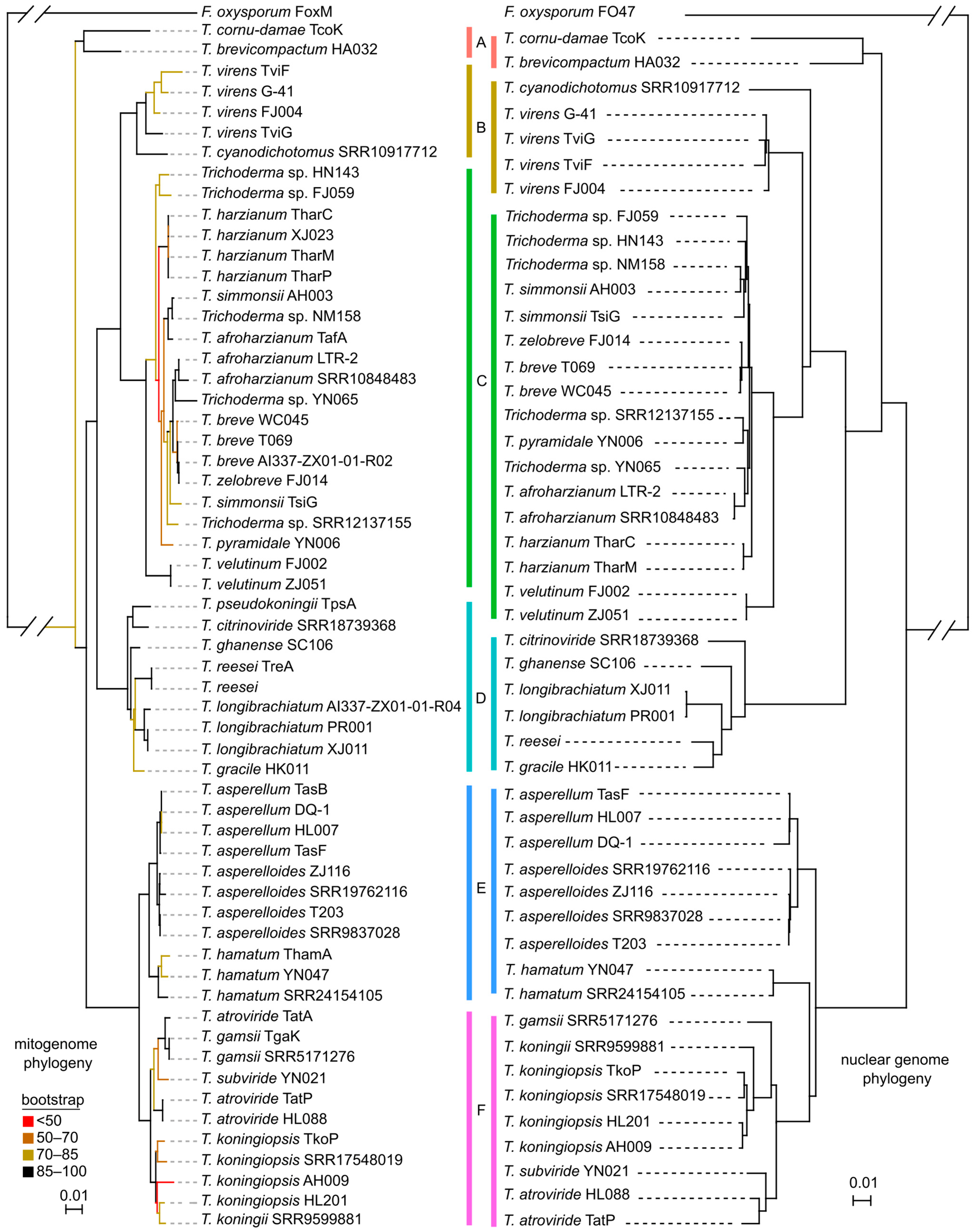
2.3. Phylogenetic Analysis at Whole-Genome Level
2.4. Comparative Analysis of Trichoderma Mitogenomes from Different Evolutionary Branches
2.5. Evolutionary Selection on PCGs of the Trichoderma Mitogenome
3. Discussion
4. Materials and Methods
4.1. Molecular Identification of 60 Trichoderma Strains
4.2. Assembly of the Trichoderma Mitogenomes
4.3. Trichoderma Mitogenome Annotation and Visualization
4.4. Identification of Orthologous Gene Clusters
4.5. Phylogenetic Analysis
4.6. Comparative Mitogenomic Analysis Across Trichoderma Species
4.7. Identification of Positively Selected Genes
5. Conclusions
Supplementary Materials
Author Contributions
Funding
Institutional Review Board Statement
Informed Consent Statement
Data Availability Statement
Acknowledgments
Conflicts of Interest
References
- Woo, S.L.; Hermosa, R.; Lorito, M.; Monte, E. Trichoderma: A multipurpose, plant-beneficial microorganism for eco-sustainable agriculture. Nat. Rev. Microbiol. 2023, 21, 312–326. [Google Scholar] [CrossRef] [PubMed]
- Li, J.; Zou, C.; Xu, J.; Ji, X.; Niu, X.; Yang, J.; Huang, X.; Zhang, K.Q. Molecular mechanisms of nematode-nematophagous microbe interactions: Basis for biological control of plant-parasitic nematodes. Annu. Rev. Phytopathol. 2015, 53, 67–95. [Google Scholar] [CrossRef] [PubMed]
- Di Lelio, I.; Forni, G.; Magoga, G.; Brunetti, M.; Bruno, D.; Becchimanzi, A.; De Luca, M.G.; Sinno, M.; Barra, E.; Bonelli, M.; et al. A soil fungus confers plant resistance against a phytophagous insect by disrupting the symbiotic role of its gut microbiota. Proc. Natl. Acad. Sci. USA 2023, 120, e2216922120. [Google Scholar] [CrossRef] [PubMed]
- Cai, F.; Druzhinina, I.S. In honor of John Bissett: Authoritative guidelines on molecular identification of Trichoderma. Fungal Divers. 2021, 107, 1–69. [Google Scholar] [CrossRef]
- Druzhinina, I.S.; Seidl-Seiboth, V.; Herrera-Estrella, A.; Horwitz, B.A.; Kenerley, C.M.; Monte, E.; Mukherjee, P.K.; Zeilinger, S.; Grigoriev, I.V.; Kubicek, C.P. Trichoderma: The genomics of opportunistic success. Nat. Rev. Microbiol. 2011, 9, 749–759. [Google Scholar] [CrossRef]
- Druzhinina, I.S.; Chenthamara, K.; Zhang, J.; Atanasova, L.; Yang, D.; Miao, Y.; Rahimi, M.J.; Grujic, M.; Cai, F.; Pourmehdi, S.; et al. Massive lateral transfer of genes encoding plant cell wall-degrading enzymes to the mycoparasitic fungus Trichoderma from its plant-associated hosts. PLoS Genet. 2018, 14, e1007322. [Google Scholar] [CrossRef]
- Kubicek, C.P.; Steindorff, A.S.; Chenthamara, K.; Manganiello, G.; Henrissat, B.; Zhang, J.; Cai, F.; Kopchinskiy, A.G.; Kubicek, E.M.; Kuo, A.; et al. Evolution and comparative genomics of the most common Trichoderma species. BMC Genom. 2019, 20, 485. [Google Scholar] [CrossRef]
- Schalamun, M.; Schmoll, M. Trichoderma—Genomes and genomics as treasure troves for research towards biology, biotechnology and agriculture. Front. Fungal Biol. 2022, 3, 1002161. [Google Scholar] [CrossRef]
- Kwak, Y. Complete mitochondrial genome of the fungal biocontrol agent Trichoderma atroviride: Genomic features, comparative analysis and insight into the mitochondrial evolution in Trichoderma. Front. Microbiol. 2020, 11, 785. [Google Scholar] [CrossRef]
- Janssens, T.K.S.; Roelofs, D.; Van Straalen, N.M. Molecular mechanisms of heavy metal tolerance and evolution in invertebrates. Insect Sci. 2009, 16, 3–18. [Google Scholar] [CrossRef]
- Kwak, Y. An update on Trichoderma mitogenomes: Complete de novo mitochondrial genome of the fungal biocontrol agent Trichoderma harzianum (Hypocreales, Sordariomycetes), an ex-neotype strain CBS 226.95, and tracing the evolutionary divergences of mitogenomes in Trichoderma. Microorganisms 2021, 9, 1564. [Google Scholar] [CrossRef] [PubMed]
- Chan, D.C. Mitochondria: Dynamic organelles in disease, aging, and development. Cell 2006, 125, 1241–1252. [Google Scholar] [CrossRef] [PubMed]
- Kouvelis, V.N.; Sialakouma, A.; Typas, M.A. Mitochondrial gene sequences alone or combined with ITS region sequences provide firm molecular criteria for the classification of Lecanicillium species. Mycol. Res. 2008, 112, 829–844. [Google Scholar] [CrossRef] [PubMed]
- Alexeyev, M.; Shokolenko, I.; Wilson, G.; LeDoux, S. The maintenance of mitochondrial DNA integrity--critical analysis and update. Cold Spring Harb. Perspect. Biol. 2013, 5, a012641. [Google Scholar] [CrossRef] [PubMed]
- Sosa-Gómez, D.R.; Humber, R.A.; Hodge, K.T.; Binneck, E.; da Silva-Brandão, K.L. Variability of the mitochondrial SSU rDNA of Nomuraea species and other entomopathogenic fungi from hypocreales. Mycopathologia 2009, 167, 145–154. [Google Scholar] [CrossRef]
- Fonseca, P.L.C.; Badotti, F.; De-Paula, R.B.; Araújo, D.S.; Bortolini, D.E.; Del-Bem, L.E.; Azevedo, V.A.; Brenig, B.; Aguiar, E.; Góes-Neto, A. Exploring the relationship among divergence time and coding and non-coding elements in the shaping of fungal mitochondrial genomes. Front. Microbiol. 2020, 11, 765. [Google Scholar] [CrossRef]
- Williams, S.T.; Foster, P.G.; Littlewood, D.T. The complete mitochondrial genome of a turbinid vetigastropod from MiSeq Illumina sequencing of genomic DNA and steps towards a resolved gastropod phylogeny. Gene 2014, 533, 38–47. [Google Scholar] [CrossRef]
- Carpi, G.; Kitchen, A.; Kim, H.L.; Ratan, A.; Drautz-Moses, D.I.; McGraw, J.J.; Kazimirova, M.; Rizzoli, A.; Schuster, S.C. Mitogenomes reveal diversity of the European Lyme borreliosis vector Ixodes ricinus in Italy. Mol. Phylogenet. Evol. 2016, 101, 194–202. [Google Scholar] [CrossRef]
- Ramos, B.; González-Acuña, D.; Loyola, D.E.; Johnson, W.E.; Parker, P.G.; Massaro, M.; Dantas, G.P.M.; Miranda, M.D.; Vianna, J.A. Landscape genomics: Natural selection drives the evolution of mitogenome in penguins. BMC Genom. 2018, 19, 53. [Google Scholar] [CrossRef]
- Aguileta, G.; de Vienne, D.M.; Ross, O.N.; Hood, M.E.; Giraud, T.; Petit, E.; Gabaldón, T. High variability of mitochondrial gene order among fungi. Genome Biol. Evol. 2014, 6, 451–465. [Google Scholar] [CrossRef]
- Zheng, B.Y.; Cao, L.J.; Tang, P.; van Achterberg, K.; Hoffmann, A.A.; Chen, H.Y.; Chen, X.X.; Wei, S.J. Gene arrangement and sequence of mitochondrial genomes yield insights into the phylogeny and evolution of bees and sphecid wasps (Hymenoptera: Apoidea). Mol. Phylogenet. Evol. 2018, 124, 1–9. [Google Scholar] [CrossRef] [PubMed]
- Kong, L.; Li, Y.; Kocot, K.M.; Yang, Y.; Qi, L.; Li, Q.; Halanych, K.M. Mitogenomics reveals phylogenetic relationships of Arcoida (Mollusca, Bivalvia) and multiple independent expansions and contractions in mitochondrial genome size. Mol. Phylogenet. Evol. 2020, 150, 106857. [Google Scholar] [CrossRef]
- Miyazawa, H.; Osigus, H.J.; Rolfes, S.; Kamm, K.; Schierwater, B.; Nakano, H. Mitochondrial genome evolution of placozoans: Gene rearrangements and repeat expansions. Genome Biol. Evol. 2021, 13, evaa213. [Google Scholar] [CrossRef]
- Lin, R.; Xia, Y.; Liu, Y.; Zhang, D.; Xiang, X.; Niu, X.; Jiang, L.; Wang, X.; Zheng, A. Comparative mitogenomic analysis and the evolution of Rhizoctonia solani anastomosis groups. Front. Microbiol. 2021, 12, 707281. [Google Scholar] [CrossRef] [PubMed]
- Wang, X.; Wang, Z.; Yang, F.; Lin, R.; Liu, T. The barcode sequences of ITS, tef1 and rpb2 from 194 Trichoderma species (273 strains). Figshare 2024. [Google Scholar] [CrossRef]
- Lee, H.Y.; Jo, J.W.; Kwak, Y.N.; Lee, H.; Ryu, H.; Sung, J.; So, Y.S.; Kim, C.S.; Chung, J.W. The complete mitochondrial genome of the poisonous mushroom Trichoderma cornu-damae (Hypocreaceae). Mitochondrial DNA Part B Resour. 2022, 7, 1899–1901. [Google Scholar] [CrossRef] [PubMed]
- Castrillo, M.L.; Bich, G.; Amerio, N.S.; Barengo, M.P.; Zapata, P.D.; Saparrat, M.C.N.; Villalba, L.L. Trichoderma koningiopsis (Hypocreaceae) has the smallest mitogenome of the genus Trichoderma. Front. Microbiol. 2023, 14, 1141087. [Google Scholar] [CrossRef]
- Özkale, E.; Doğan, Ö.; Budak, M.; Mahir Korkmaz, E. Mitogenome evolution in Trichoderma afroharzianum strains: For a better understanding of distinguishing genus. Genome 2024, 67, 139–150. [Google Scholar] [CrossRef]
- Prjibelski, A.; Antipov, D.; Meleshko, D.; Lapidus, A.; Korobeynikov, A. Using SPAdes de novo assembler. Curr. Protoc. Bioinform. 2020, 70, e102. [Google Scholar] [CrossRef]
- Cheng, H.; Concepcion, G.T.; Feng, X.; Zhang, H.; Li, H. Haplotype-resolved de novo assembly using phased assembly graphs with hifiasm. Nat. Methods 2021, 18, 170–175. [Google Scholar] [CrossRef]
- Koren, S.; Walenz, B.P.; Berlin, K.; Miller, J.R.; Bergman, N.H.; Phillippy, A.M. Canu: Scalable and accurate long-read assembly via adaptive k-mer weighting and repeat separation. Genome Res. 2017, 27, 722–736. [Google Scholar] [CrossRef] [PubMed]
- Xie, B.B.; Qin, Q.L.; Shi, M.; Chen, L.L.; Shu, Y.L.; Luo, Y.; Wang, X.W.; Rong, J.C.; Gong, Z.T.; Li, D.; et al. Comparative genomics provide insights into evolution of Trichoderma nutrition style. Genome Biol. Evol. 2014, 6, 379–390. [Google Scholar] [CrossRef] [PubMed]
- Zhang, Y.; Zhuang, W.-Y. Trichoderma brevicrassum strain TC967 with capacities of diminishing cucumber disease caused by Rhizoctonia solani and promoting plant growth. Biol. Control 2020, 142, 104151. [Google Scholar] [CrossRef]
- Li, W.C.; Lin, T.C.; Chen, C.L.; Liu, H.C.; Lin, H.N.; Chao, J.L.; Hsieh, C.H.; Ni, H.F.; Chen, R.S.; Wang, T.F. Complete genome sequences and genome-wide characterization of Trichoderma biocontrol agents provide new insights into their evolution and variation in genome organization, sexual development, and fungal-plant interactions. Microbiol. Spectr. 2021, 9, e0066321. [Google Scholar] [CrossRef]
- Li, Z.; Liu, T. The highly contiguous genome resource of Trichoderma semiorbis FJ059, a biological control agent for litchi downy blight. Phytopathology 2022, 112, 1391–1395. [Google Scholar] [CrossRef] [PubMed]
- Li, Z.; Liu, T. High-quality genome sequence data of Trichoderma gracile HK011-1, a fungal antagonistic agent against plant pathogens. Plant Dis. 2022, 106, 1035–1038. [Google Scholar] [CrossRef]
- Chambergo, F.S.; Bonaccorsi, E.D.; Ferreira, A.J.; Ramos, A.S.; Ferreira Júnior, J.R.; Abrahão-Neto, J.; Farah, J.P.; El-Dorry, H. Elucidation of the metabolic fate of glucose in the filamentous fungus Trichoderma reesei using expressed sequence tag (EST) analysis and cDNA microarrays. J. Biol. Chem. 2002, 277, 13983–13988. [Google Scholar] [CrossRef]
- Venice, F.; Davolos, D.; Spina, F.; Poli, A.; Prigione, V.P.; Varese, G.C.; Ghignone, S. Genome sequence of Trichoderma lixii MUT3171, a promising strain for mycoremediation of PAH-contaminated sites. Microorganisms 2020, 8, 1258. [Google Scholar] [CrossRef]
- Chung, D.; Kwon, Y.M.; Yang, Y. Telomere-to-telomere genome assembly of asparaginase-producing Trichoderma simmonsii. BMC Genom. 2021, 22, 830. [Google Scholar] [CrossRef]
- Wallis, C.M.; Chen, J.; de Leon, A.A.P. Mitochondrial genome resource of a grapevine strain of Trichoderma harzianum, a potential biological control agent for fungal canker diseases. PhytoFrontiers 2021, 2, 143–146. [Google Scholar] [CrossRef]
- Lin, R.; Liu, C.; Shen, B.; Bai, M.; Ling, J.; Chen, G.; Mao, Z.; Cheng, X.; Xie, B. Analysis of the complete mitochondrial genome of Pochonia chlamydosporia suggests a close relationship to the invertebrate-pathogenic fungi in Hypocreales. BMC Microbiol. 2015, 15, 5. [Google Scholar] [CrossRef] [PubMed]
- Bullerwell, C.E.; Forget, L.; Lang, B.F. Evolution of monoblepharidalean fungi based on complete mitochondrial genome sequences. Nucleic Acids Res. 2003, 31, 1614–1623. [Google Scholar] [CrossRef] [PubMed]
- Burger, G.; Gray, M.W.; Lang, B.F. Mitochondrial genomes: Anything goes. Trends Genet. TIG 2003, 19, 709–716. [Google Scholar] [CrossRef] [PubMed]
- Ghikas, D.V.; Kouvelis, V.N.; Typas, M.A. The complete mitochondrial genome of the entomopathogenic fungus Metarhizium anisopliae var. anisopliae: Gene order and trn gene clusters reveal a common evolutionary course for all Sordariomycetes, while intergenic regions show variation. Arch. Microbiol. 2006, 185, 393–401. [Google Scholar] [CrossRef] [PubMed]
- Ghikas, D.V.; Kouvelis, V.N.; Typas, M.A. Phylogenetic and biogeographic implications inferred by mitochondrial intergenic region analyses and ITS1-5.8S-ITS2 of the entomopathogenic fungi Beauveria bassiana and B. brongniartii. BMC Microbiol. 2010, 10, 174. [Google Scholar] [CrossRef] [PubMed]
- McCracken, K.; Sorenson, M. Is homoplasy or lineage sorting the source of incongruent mtdna and nuclear gene trees in the stiff-tailed ducks (Nomonyx-Oxyura)? Syst. Biol. 2005, 54, 35–55. [Google Scholar] [CrossRef]
- Li, Q.; Wang, Q.; Jin, X.; Chen, Z.; Xiong, C.; Li, P.; Liu, Q.; Huang, W. Characterization and comparative analysis of six complete mitochondrial genomes from ectomycorrhizal fungi of the Lactarius genus and phylogenetic analysis of the Agaricomycetes. Int. J. Biol. Macromol. 2019, 121, 249–260. [Google Scholar] [CrossRef]
- Romiguier, J.; Roux, C. Analytical biases associated with GC-content in molecular evolution. Front. Genet. 2017, 8, 16. [Google Scholar] [CrossRef]
- Deng, Y.; Zhang, Q.; Ming, R.; Lin, L.; Lin, X.; Lin, Y.; Li, X.; Xie, B.; Wen, Z. Analysis of the mitochondrial genome in Hypomyces aurantius reveals a novel twintron complex in fungi. Int. J. Mol. Sci. 2016, 17, 1049. [Google Scholar] [CrossRef]
- Medina, R.; Franco, M.E.E.; Bartel, L.C.; Martinez Alcántara, V.; Saparrat, M.C.N.; Balatti, P.A. Fungal mitogenomes: Relevant features to planning plant disease management. Front. Microbiol. 2020, 11, 978. [Google Scholar] [CrossRef]
- Xie, D.F.; Yu, H.X.; Price, M.; Xie, C.; Deng, Y.Q.; Chen, J.P.; Yu, Y.; Zhou, S.D.; He, X.J. Phylogeny of Chinese Allium Species in section Daghestanica and adaptive evolution of Allium (Amaryllidaceae, Allioideae) species revealed by the chloroplast complete genome. Front. Plant Sci. 2019, 10, 460. [Google Scholar] [CrossRef] [PubMed]
- Mishmar, D.; Ruiz-Pesini, E.; Golik, P.; Macaulay, V.; Clark, A.G.; Hosseini, S.; Brandon, M.; Easley, K.; Chen, E.; Brown, M.D.; et al. Natural selection shaped regional mtDNA variation in humans. Proc. Natl. Acad. Sci. USA 2003, 100, 171–176. [Google Scholar] [CrossRef] [PubMed]
- Jakovlić, I.; Zou, H.; Ye, T.; Zhang, H.; Liu, X.; Xiang, C.Y.; Wang, G.T.; Zhang, D. Mitogenomic evolutionary rates in bilateria are influenced by parasitic lifestyle and locomotory capacity. Nat. Commun. 2023, 14, 6307. [Google Scholar] [CrossRef] [PubMed]
- Zarowiecki, M.Z.; Huyse, T.; Littlewood, D.T. Making the most of mitochondrial genomes--markers for phylogeny, molecular ecology and barcodes in Schistosoma (Platyhelminthes: Digenea). Int. J. Parasitol. 2007, 37, 1401–1418. [Google Scholar] [CrossRef] [PubMed]
- Jia, W.Z.; Yan, H.B.; Guo, A.J.; Zhu, X.Q.; Wang, Y.C.; Shi, W.G.; Chen, H.T.; Zhan, F.; Zhang, S.H.; Fu, B.Q.; et al. Complete mitochondrial genomes of Taenia multiceps, T. hydatigena and T. pisiformis: Additional molecular markers for a tapeworm genus of human and animal health significance. BMC Genom. 2010, 11, 447. [Google Scholar] [CrossRef]
- Cooper, E.D.; Henwood, M.J.; Brown, E.A. A molecular phylogeny of the Lepidozia generic complex supports re-circumscription of the Lepidozioideae. Mol. Phylogenet. Evol. 2012, 65, 10–22. [Google Scholar] [CrossRef]
- Ohiolei, J.A.; Xia, C.Y.; Li, L.; Liu, J.Z.; Tang, W.Q.; Wu, Y.T.; Danqulamu; Zhu, G.Q.; Shi, B.; Fu, B.Q.; et al. Genetic variation of Echinococcus spp. in yaks and sheep in the Tibet Autonomous Region of China based on mitochondrial DNA. Parasites Vectors 2019, 12, 608. [Google Scholar] [CrossRef]
- Korovesi, A.G.; Ntertilis, M.; Kouvelis, V.N. Mt-rps3 is an ancient gene which provides insight into the evolution of fungal mitochondrial genomes. Mol. Phylogenet. Evol. 2018, 127, 74–86. [Google Scholar] [CrossRef]
- Edgar, R.C. MUSCLE: Multiple sequence alignment with high accuracy and high throughput. Nucleic Acids Res. 2004, 32, 1792–1797. [Google Scholar] [CrossRef]
- Castresana, J. Selection of conserved blocks from multiple alignments for their use in phylogenetic analysis. Mol. Biol. Evol. 2000, 17, 540–552. [Google Scholar] [CrossRef]
- Kozlov, A.M.; Darriba, D.; Flouri, T.; Morel, B.; Stamatakis, A. RAxML-NG: A fast, scalable and user-friendly tool for maximum likelihood phylogenetic inference. Bioinformatics 2019, 35, 4453–4455. [Google Scholar] [CrossRef] [PubMed]
- Kumar, S.; Stecher, G.; Li, M.; Knyaz, C.; Tamura, K. MEGA X: Molecular Evolutionary Genetics Analysis across computing platforms. Mol. Biol. Evol. 2018, 35, 1547–1549. [Google Scholar] [CrossRef]
- Wang, X.; Wang, Z.; Yang, F.; Lin, R.; Liu, T. The phylogenetic tree of 194 Trichoderma species (273 strains) by MEGA. figshare 2024. [Google Scholar] [CrossRef]
- Darriba, D.; Taboada, G.L.; Doallo, R.; Posada, D. jModelTest 2: More models, new heuristics and parallel computing. Nat. Methods 2012, 9, 772. [Google Scholar] [CrossRef]
- Bernt, M.; Donath, A.; Jühling, F.; Externbrink, F.; Florentz, C.; Fritzsch, G.; Pütz, J.; Middendorf, M.; Stadler, P.F. MITOS: Improved de novo metazoan mitochondrial genome annotation. Mol. Phylogenet. Evol. 2013, 69, 313–319. [Google Scholar] [CrossRef]
- Valach, M.; Burger, G.; Gray, M.W.; Lang, B.F. Widespread occurrence of organelle genome-encoded 5S rRNAs including permuted molecules. Nucleic Acids Res. 2014, 42, 13764–13777. [Google Scholar] [CrossRef] [PubMed]
- Robinson, J.T.; Thorvaldsdóttir, H.; Winckler, W.; Guttman, M.; Lander, E.S.; Getz, G.; Mesirov, J.P. Integrative genomics viewer. Nat. Biotechnol. 2011, 29, 24–26. [Google Scholar] [CrossRef]
- Boratyn, G.M.; Camacho, C.; Cooper, P.S.; Coulouris, G.; Fong, A.; Ma, N.; Madden, T.L.; Matten, W.T.; McGinnis, S.D.; Merezhuk, Y.; et al. BLAST: A more efficient report with usability improvements. Nucleic Acids Res. 2013, 41, W29–W33. [Google Scholar] [CrossRef]
- Marchler-Bauer, A.; Bo, Y.; Han, L.; He, J.; Lanczycki, C.J.; Lu, S.; Chitsaz, F.; Derbyshire, M.K.; Geer, R.C.; Gonzales, N.R.; et al. CDD/SPARCLE: Functional classification of proteins via subfamily domain architectures. Nucleic Acids Res. 2017, 45, D200–D203. [Google Scholar] [CrossRef]
- Lowe, T.M.; Chan, P.P. tRNAscan-SE On-line: Integrating search and context for analysis of transfer RNA genes. Nucleic Acids Res. 2016, 44, W54–W57. [Google Scholar] [CrossRef]
- Kalvari, I.; Nawrocki, E.P.; Ontiveros-Palacios, N.; Argasinska, J.; Lamkiewicz, K.; Marz, M.; Griffiths-Jones, S.; Toffano-Nioche, C.; Gautheret, D.; Weinberg, Z.; et al. Rfam 14: Expanded coverage of metagenomic, viral and microRNA families. Nucleic Acids Res. 2021, 49, D192–D200. [Google Scholar] [CrossRef] [PubMed]
- Lang, B.F.; Laforest, M.J.; Burger, G. Mitochondrial introns: A critical view. Trends Genet. TIG 2007, 23, 119–125. [Google Scholar] [CrossRef]
- Benson, G. Tandem repeats finder: A program to analyze DNA sequences. Nucleic Acids Res. 1999, 27, 573–580. [Google Scholar] [CrossRef] [PubMed]
- Brázda, V.; Kolomazník, J.; Lýsek, J.; Hároníková, L.; Coufal, J.; Št’astný, J. Palindrome analyser—A new web-based server for predicting and evaluating inverted repeats in nucleotide sequences. Biochem. Biophys. Res. Commun. 2016, 478, 1739–1745. [Google Scholar] [CrossRef]
- Greiner, S.; Lehwark, P.; Bock, R. OrganellarGenomeDRAW (OGDRAW) version 1.3.1: Expanded toolkit for the graphical visualization of organellar genomes. Nucleic Acids Res. 2019, 47, W59–W64. [Google Scholar] [CrossRef]
- Zeng, L.; Liu, C.; Lin, R.; Kang, X.; Xie, B.; Xiong, X. Complete mitogenome of the high ethanol production fungus Fusarium oxysporum Mh2-2. Mitochondrial DNA Part B Resour. 2017, 2, 814–815. [Google Scholar] [CrossRef][Green Version]
- Emms, D.M.; Kelly, S. OrthoFinder: Phylogenetic orthology inference for comparative genomics. Genome Biol. 2019, 20, 238. [Google Scholar] [CrossRef] [PubMed]
- Katoh, K.; Rozewicki, J.; Yamada, K.D. MAFFT online service: Multiple sequence alignment, interactive sequence choice and visualization. Brief. Bioinform. 2019, 20, 1160–1166. [Google Scholar] [CrossRef]
- Nguyen, L.T.; Schmidt, H.A.; von Haeseler, A.; Minh, B.Q. IQ-TREE: A fast and effective stochastic algorithm for estimating maximum-likelihood phylogenies. Mol. Biol. Evol. 2015, 32, 268–274. [Google Scholar] [CrossRef]
- Han, M.V.; Zmasek, C.M. phyloXML: XML for evolutionary biology and comparative genomics. BMC Bioinform. 2009, 10, 356. [Google Scholar] [CrossRef]
- Wang, B.; Yu, H.; Jia, Y.; Dong, Q.; Steinberg, C.; Alabouvette, C.; Edel-Hermann, V.; Kistler, H.C.; Ye, K.; Ma, L.J.; et al. Chromosome-scale genome assembly of Fusarium oxysporum strain Fo47, a fungal endophyte and biocontrol agent. Mol. Plant-Microbe Interact. MPMI 2020, 33, 1108–1111. [Google Scholar] [CrossRef] [PubMed]
- Darriba, D.; Taboada, G.L.; Doallo, R.; Posada, D. ProtTest 3: Fast selection of best-fit models of protein evolution. Bioinformatics 2011, 27, 1164–1165. [Google Scholar] [CrossRef] [PubMed]
- Wang, X.; Wang, Z.; Yang, F.; Lin, R.; Liu, T. Calculation Multiple Sequences Identity by Sliding Window; Figshare: London, UK, 2024. [Google Scholar] [CrossRef]
- Larkin, M.A.; Blackshields, G.; Brown, N.P.; Chenna, R.; McGettigan, P.A.; McWilliam, H.; Valentin, F.; Wallace, I.M.; Wilm, A.; Lopez, R.; et al. Clustal W and Clustal X version 2.0. Bioinformatics 2007, 23, 2947–2948. [Google Scholar] [CrossRef]
- Yang, Z. PAML 4: Phylogenetic analysis by maximum likelihood. Mol. Biol. Evol. 2007, 24, 1586–1591. [Google Scholar] [CrossRef]










| Species | Abbreviation | Accession | Size (bp) | GC (%) | PCGs | rRNAs | tRNAs |
|---|---|---|---|---|---|---|---|
| T. afroharzianum | TafA | ON764439.1 * | 29,511 | 27.71 | 19 | 2 | 24 |
| T. afroharzianum LTR-2 | LTR-2 | BK068323 | 29,060 | 27.51 | 17 | 2 | 26 |
| T. afroharzianum SRR10848483 | SRR10848483 | BK068259 | 25,943 | 28.12 | 16 | 2 | 22 |
| T. asperelloides ICC 012 | SRR9837028 | BK068324 | 28,621 | 27.89 | 17 | 2 | 27 |
| T. asperelloides PK1J2 | SRR19762116 | BK068326 | 29,810 | 28.01 | 18 | 2 | 27 |
| T. asperelloides T203 | T203 | BK068261 | 29,583 | 27.93 | 17 | 2 | 25 |
| T. asperelloides ZJ116 | ZJ116 | PP952381 | 29,700 | 27.9 | 18 | 2 | 27 |
| T. asperellum B05 | TasB | NC_037075.1 * | 29,999 | 27.78 | 17 | 2 | 27 |
| T. asperellum DQ-1 | DQ-1 | PP933709 | 30,276 | 27.84 | 17 | 2 | 27 |
| T. asperellum FT101 | TasF | CP084950.1 * | 30,285 | 27.84 | 17 | 2 | 27 |
| T. asperellum HL007 | HL007 | PP952395 | 30,276 | 27.84 | 17 | 2 | 27 |
| T. atroviride ATCC 26799 | TatA | MN125601.1 * | 32,758 | 28.18 | 18 | 2 | 29 |
| T. atroviride HL088 | HL088 | PP952396 | 31,265 | 27.99 | 19 | 2 | 29 |
| T. atroviride P1 | TatP | CP084942.1 * | 29,981 | 28.1 | 19 | 2 | 29 |
| T. breve AI337-ZX01-01-R02 | AI337-ZX01-01-R02 | PP952387 | 26,276 | 27.47 | 15 | 2 | 26 |
| T. breve T069 | T069 | PP933710 | 26,285 | 27.44 | 15 | 2 | 26 |
| T. breve WC045 | WC045 | PP952403 | 31,266 | 27.48 | 19 | 2 | 26 |
| T. brevicompactum HA032 | HA032 | PP952393 | 29,486 | 26.86 | 18 | 2 | 25 |
| T. citrinoviride SRR18739368 | SRR18739368 | BK068321 | 49,170 | 27.15 | 30 | 2 | 25 |
| T. cornu-damae KA19-0412C | TcoK | MW525445.1 * | 94,608 | 27.94 | 68 | 2 | 26 |
| T. cyanodichotomus SRR10917712 | SRR10917712 | BK068260 | 41,059 | 27.44 | 26 | 2 | 26 |
| T. gamsii A5MH | SRR5171276 | BK068328 | 29,326 | 28.24 | 16 | 2 | 29 |
| T. gamsii KUC1747 | TgaK | NC_030218.1 * | 29,303 | 28.25 | 17 | 2 | 28 |
| T. ghanense SC106 | SC106 | PP952402 | 38,007 | 27.18 | 23 | 2 | 25 |
| T. gracile HK011 | HK011 | PP952394 | 45,495 | 27.14 | 30 | 2 | 24 |
| T. hamatum | ThamA | MF287973.1 * | 32,763 | 27.67 | 20 | 2 | 29 |
| T. hamatum SRR24154105 | SRR24154105 | BK068327 | 30,164 | 27.8 | 18 | 2 | 28 |
| T. hamatum YN047 | YN047 | PP952383 | 35,307 | 27.76 | 22 | 2 | 28 |
| T. harzianum CBS 226.95 | TharC | MN564945.1 * | 27,632 | 27.55 | 16 | 2 | 26 |
| T. harzianum MUT3171 | TharM | NC_052832.1 * | 29,791 | 27.42 | 18 | 2 | 26 |
| T. harzianum PAR3 | TharP | MZ713368.1 * | 27,631 | 27.55 | 16 | 2 | 26 |
| T. harzianum | TharA | MT263519.1 * | 32,277 | 27.74 | 21 | 2 | 28 |
| T. harzianum XJ023 | XJ023 | PP952405 | 27,757 | 27.56 | 16 | 2 | 26 |
| T. koningii SRR9599881 | SRR9599881 | BK068263 | 28,389 | 28.29 | 16 | 2 | 28 |
| T. koningiopsis SRR17548019 | SRR17548019 | BK068322 | 31,023 | 28.05 | 18 | 2 | 28 |
| T. koningiopsis AH009 | AH009 | PP952386 | 28,026 | 28.13 | 16 | 2 | 26 |
| T. koningiopsis HL201 | HL201 | PP952397 | 29,412 | 28.17 | 17 | 2 | 27 |
| T. koningiopsis POS7 | TkoP | MT816499.1 * | 27,560 | 27.67 | 16 | 2 | 26 |
| T. longibrachiatum AI337-ZX01-01-R04 | AI337-ZX01-01-R04 | PP952388 | 36,935 | 27.17 | 23 | 2 | 24 |
| T. longibrachiatum PR001 | PR001 | PP952400 | 36,172 | 27.5 | 24 | 2 | 24 |
| T. longibrachiatum XJ011 | XJ011 | PP952404 | 35,694 | 27.55 | 23 | 2 | 25 |
| T. pseudokoningii | TpsA | OW971927.1 * | 45,112 | 27.37 | 28 | 2 | 26 |
| T. pyramidale YN006 | YN006 | PP952406 | 33,434 | 28.03 | 19 | 2 | 27 |
| T. reesei | TreA | NC_003388.1 * | 42,130 | 27.24 | 27 | 2 | 25 |
| T. reesei | reesei | PP952401 | 42,130 | 27.24 | 27 | 2 | 25 |
| T. simmonsii AH003 | AH003 | PP952385 | 27,813 | 27.44 | 16 | 2 | 25 |
| T. simmonsii GH-Sj1 | TsiG | MZ292901.1 * | 28,668 | 27.58 | 17 | 2 | 25 |
| T. subviride YN021 | YN021 | PP952382 | 45,216 | 27.78 | 29 | 2 | 28 |
| T. velutinum FJ002 | FJ002 | PP952389 | 39,673 | 27.21 | 27 | 2 | 28 |
| T. velutinum ZJ051 | ZJ051 | PP952380 | 39,750 | 27.22 | 26 | 2 | 30 |
| T. virens FJ004 | FJ004 | PP952390 | 26,580 | 27.47 | 16 | 2 | 25 |
| T. virens FT-333 | TviF | CP071122.1 * | 31,081 | 27.6 | 19 | 2 | 24 |
| T. virens G-41 | SRR9836993 | BK068262 | 34,601 | 27.29 | 23 | 2 | 25 |
| T. virens Gv29-8 | TviG | CP071114.1 * | 27,943 | 27.75 | 18 | 2 | 25 |
| T. zelobreve FJ014 | FJ014 | PP952391 | 26,276 | 27.47 | 15 | 2 | 26 |
| Trichoderma sp. FJ059 | FJ059 | PP952392 | 38,693 | 26.92 | 25 | 2 | 16 |
| Trichoderma sp. HN143 | HN143 | PP952398 | 30,234 | 27.34 | 18 | 2 | 25 |
| Trichoderma sp. M10 | SRR12137155 | BK068325 | 30,361 | 27.58 | 17 | 2 | 25 |
| Trichoderma sp. NM158 | NM158 | PP952399 | 27,550 | 27.56 | 16 | 2 | 25 |
| Trichoderma sp. YN065 | YN065 | PP952384 | 30,407 | 27.24 | 18 | 2 | 18 |
| Gene | Model | ℓ | dN/dS | Estimates of Parameters |
|---|---|---|---|---|
| nad5 | M1 (Nearly Neutral) | −7693.445639 | 0.0857 | p0 = 0.92632 (p1 = 0.07368) ω0 = 0.01295 |
| M2 (Positive Selection) | −7693.445639 | 0.0857 | p0 = 0.92632, p1 = 0.03912 (p2 = 0.03456) ω0 = 0.01295 | |
| M7 (beta) | −7686.569999 | 0.1102 | p = 0.02698, q = 0.21684 | |
| M8 (beta & ω > 1) | −7678.380104 | 0.0853 | p0 = 0.94591 (p1 = 0.05409) p = 0.07077, q = 2.62016, ωs = 1.21899 | |
| rps3 | M1(Nearly Neutral) | −4251.44464 | 0.1166 | p0 = 0.90017 (p1 = 0.09983) ω0 = 0.01868 |
| M2(Positive Selection) | −4235.221137 | 0.2012 | p0 = 0.89972, p1 = 0.07594 (p2 = 0.02434) ω0 = 0.02137 | |
| M7(beta) | −4256.383312 | 0.1153 | p = 0.03581, q = 0.27625 | |
| M8(beta & ω > 1) | −4233.751894 | 0.1757 | p0 = 0.96277 (p1 = 0.03723) p = 0.09916, q = 1.40487, ωs = 3.16366 |
Disclaimer/Publisher’s Note: The statements, opinions and data contained in all publications are solely those of the individual author(s) and contributor(s) and not of MDPI and/or the editor(s). MDPI and/or the editor(s) disclaim responsibility for any injury to people or property resulting from any ideas, methods, instructions or products referred to in the content. |
© 2024 by the authors. Licensee MDPI, Basel, Switzerland. This article is an open access article distributed under the terms and conditions of the Creative Commons Attribution (CC BY) license (https://creativecommons.org/licenses/by/4.0/).
Share and Cite
Wang, X.; Wang, Z.; Yang, F.; Lin, R.; Liu, T. Assembly, Annotation, and Comparative Analysis of Mitochondrial Genomes in Trichoderma. Int. J. Mol. Sci. 2024, 25, 12140. https://doi.org/10.3390/ijms252212140
Wang X, Wang Z, Yang F, Lin R, Liu T. Assembly, Annotation, and Comparative Analysis of Mitochondrial Genomes in Trichoderma. International Journal of Molecular Sciences. 2024; 25(22):12140. https://doi.org/10.3390/ijms252212140
Chicago/Turabian StyleWang, Xiaoting, Zhiyin Wang, Fanxing Yang, Runmao Lin, and Tong Liu. 2024. "Assembly, Annotation, and Comparative Analysis of Mitochondrial Genomes in Trichoderma" International Journal of Molecular Sciences 25, no. 22: 12140. https://doi.org/10.3390/ijms252212140
APA StyleWang, X., Wang, Z., Yang, F., Lin, R., & Liu, T. (2024). Assembly, Annotation, and Comparative Analysis of Mitochondrial Genomes in Trichoderma. International Journal of Molecular Sciences, 25(22), 12140. https://doi.org/10.3390/ijms252212140

