Analysis of Lipid Metabolism in Adipose Tissue and Liver of Chinese Soft-Shelled Turtle Pelodiscus sinensis During Hibernation
Abstract
1. Introduction
2. Results
2.1. Histological Observation of Adipose Tissue and Liver
2.2. The Changes in Serum Biochemical Indicators
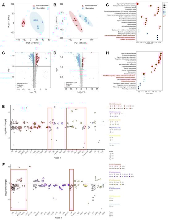
2.3. Identification and Functional Enrichment Analysis of Differentially Accumulated Lipids (DALs)
2.4. Identification and Functional Enrichment Analysis of Differentially Expressed Genes (DEGs)
2.5. The Expression of Genes Involved in Lipid Metabolism Under Acute Cold Exposure
3. Discussion
3.1. Pelodiscus sinensis Does Not Mainly Rely on Fat Store Strategy to Survive Hibernation
3.2. Lipid Metabolism Is Suppressed During Hibernation in Pelodiscus sinensis
3.3. Low Temperature Stimulates Lipid Metabolism Inhibition in Pelodiscus sinensis
4. Materials and Methods
4.1. Turtles and Sample Collection
4.2. Experimental Turtles and Sample Collection for Cold Stress Analysis
4.3. Micro-CT Analysis
4.4. Histology
4.5. Biochemical Analysis of Serum Samples
4.6. UPLC–MS/MS Analysis
4.7. Differentially Accumulated Lipids (DALs) and Enrichment Analysis
4.8. RNA Extraction and RNA-Seq Analysis
4.9. Differentially Expressed Genes (DEGs) and Enrichment Analysis
4.10. Quantitative PCR
4.11. Statistical Analysis
5. Conclusions
Supplementary Materials
Author Contributions
Funding
Institutional Review Board Statement
Informed Consent Statement
Data Availability Statement
Acknowledgments
Conflicts of Interest
References
- Storey, K.B.; Storey, J.M. Metabolic rate depression in animals: Transcriptional and translational controls. Biol. Rev. 2004, 79, 207–233. [Google Scholar] [CrossRef] [PubMed]
- Tattersall, G.J.; Ultsch, G.R. Physiological ecology of aquatic overwintering in ranid frogs. Biol. Rev. 2008, 83, 119–140. [Google Scholar] [CrossRef] [PubMed]
- Wu, C.-W.; Storey, K.B. Life in the cold: Links between mammalian hibernation and longevity. Biomol. Conc. 2016, 7, 41–52. [Google Scholar] [CrossRef] [PubMed]
- Dubiner, S.; Jamison, S.; Meiri, S.; Levin, E. Squamate metabolic rates decrease in winter beyond the effect of temperature. J. Anim. Ecol. 2023, 92, 2163–2174. [Google Scholar] [CrossRef] [PubMed]
- Rial, R.V.; Akaârir, M.; Gamundí, A.; Nicolau, C.; Garau, C.; Aparicio, S.; Tejada, S.; Gené, L.; González, J.; De Vera, L.M.; et al. Evolution of wakefulness, sleep and hibernation: From reptiles to mammals. Neurosci. Biobehav. Rev. 2010, 34, 1144–1160. [Google Scholar] [CrossRef]
- Faherty, S.L.; Villanueva-Cañas, J.L.; Blanco, M.B.; Albà, M.M.; Yoder, A.D. Transcriptomics in the wild: Hibernation physiology in free-ranging dwarf lemurs. Mol. Ecol. 2018, 27, 709–722. [Google Scholar] [CrossRef]
- Giroud, S.; Chery, I.; Bertile, F.; Bertrand-Michel, J.; Tascher, G.; Gauquelin-Koch, G.; Arnemo, J.M.; Swenson, J.E.; Singh, N.J.; Lefai, E.; et al. Lipidomics reveals seasonal shifts in a large-bodied hibernator, the brown bear. Front. Physiol. 2019, 10, 389. [Google Scholar] [CrossRef]
- Nespolo, R.F.; Gaitan-Espitia, J.D.; Quintero-Galvis, J.F.; Fernandez, F.V.; Silva, A.X.; Molina, C.; Storey, K.B.; Bozinovic, F. A functional transcriptomic analysis in the relict marsupial Dromiciops gliroides reveals adaptive regulation of protective functions during hibernation. Mol. Ecol. 2018, 27, 4489–4500. [Google Scholar] [CrossRef]
- Bernstock, J.D.; Willis, C.M.; Garcia-Segura, M.E.; Gaude, E.; Anni, D.; Lee, Y.-j.; Thomas, L.W.; Casey, A.; Vicario, N.; Leonardi, T. Integrative transcriptomic and metabolic analyses of the mammalian hibernating brain identifies a key role for succinate dehydrogenase in ischemic tolerance. bioRxiv 2023. [Google Scholar] [CrossRef]
- Heinis, F.I.; Alvarez, S.; Andrews, M.T. Mass spectrometry of the white adipose metabolome in a hibernating mammal reveals seasonal changes in alternate fuels and carnitine derivatives. Front. Physiol. 2023, 14, 1214087. [Google Scholar] [CrossRef]
- Niu, Y.; Zhang, X.; Men, S.; Storey, K.B.; Chen, Q. Integrated analysis of transcriptome and metabolome data reveals insights for molecular mechanisms in overwintering Tibetan frogs, Nanorana parkeri. Front. Physiol. 2023, 13, 1104476. [Google Scholar] [CrossRef] [PubMed]
- Marcher, A.-B.; Loft, A.; Nielsen, R.; Vihervaara, T.; Madsen, J.G.S.; Sysi-Aho, M.; Ekroos, K.; Mandrup, S. RNA-seq and mass-spectrometry-based lipidomics reveal extensive changes of glycerolipid pathways in brown adipose tissue in response to cold. Cell Rep. 2015, 13, 2000–2013. [Google Scholar] [CrossRef] [PubMed]
- Yang, Y.; Hao, Z.; An, N.; Han, Y.; Miao, W.; Storey, K.B.; Lefai, E.; Liu, X.; Wang, J.; Liu, S. Integrated transcriptomics and metabolomics reveal protective effects on heart of hibernating Daurian ground squirrels. J. Cell Physiol. 2023, 238, 2724–2748. [Google Scholar] [CrossRef] [PubMed]
- Dang, K.; Farooq, H.M.U.; Dong, J.; Yang, H.; Kong, Y.; Wang, H.; Jiang, S.; Gao, Y.; Qian, A. Transcriptomic and proteomic time-course analyses based on metascape reveal mechanisms against muscle atrophy in hibernating Spermophilus dauricus. Comp. Biochem. Physiol. A Mol. Integr. Physiol. 2023, 275, 111336. [Google Scholar] [CrossRef] [PubMed]
- Lin, R.; Wu, J.; You, Z.; Xu, D.; Li, C.; Wang, W.; Qian, G. Induction of hibernation and changes in physiological and metabolic indices in Pelodiscus sinensis. Biology 2023, 12, 720. [Google Scholar] [CrossRef]
- Zhang, W.-y.; Niu, C.-j.; Chen, B.-j.; Yuan, L. Antioxidant responses in hibernating Chinese soft-shelled turtle Pelodiscus sinensis hatchlings. Comp. Biochem. Physiol. A Mol. Integr. Physiol. 2017, 207, 9–16. [Google Scholar] [CrossRef]
- Zhang, W.; Niu, C.; Liu, Y.; Chen, B. Glutathione redox balance in hibernating Chinese soft-shelled turtle Pelodiscus sinensis hatchlings. Comp. Biochem. Physiol. B Biochem. Mol. Biol. 2017, 207, 9–14. [Google Scholar] [CrossRef]
- Tang, Z.-h.; Chen, B.-j.; Niu, C.-j. Antioxidant defense response during hibernation and arousal in Chinese soft-shelled turtle Pelodiscus sinensis juveniles. Cryobiology 2021, 99, 46–54. [Google Scholar] [CrossRef]
- Carey, H.V.; Andrews, M.T.; Martin, S.L. Mammalian hibernation: Cellular and molecular responses to depressed metabolism and low temperature. Physiol. Rev. 2003, 83, 1153–1181. [Google Scholar] [CrossRef]
- Jessen, N.; Nielsen, T.S.; Vendelbo, M.H.; Viggers, R.; Støen, O.G.; Evans, A.; Frøbert, O. Pronounced expression of the lipolytic inhibitor G0/G1 Switch Gene 2 (G0S2) in adipose tissue from brown bears (Ursus arctos) prior to hibernation. Physiol. Rep. 2016, 4, e12781. [Google Scholar] [CrossRef]
- Wang, X.; Watt, C.F.; Sinclair, K.J.; McKenzie, C.A.; Staples, J.F.; MacCannell, A.D. Thermoneutral temperature reduces liver volume but increases fat content in a mammalian hibernator. J. Therm. Biol. 2019, 83, 172–177. [Google Scholar] [CrossRef] [PubMed]
- Emerson, D.N. Preliminary study on seasonal liver lipids and glycogen, and blood sugar levels in the turtle Graptemys pseudogeographica (Gray) from South Dakota. Herpetologica 1967, 23, 68–70. [Google Scholar]
- Brisbin, I.L., Jr. Seasonal variations in the live weights and major body components of captive box turtles. Herpetologica 1972, 28, 70–75. [Google Scholar]
- Huang, Y.; Yang, S.; Bai, X.; Shi, Y.; Chen, Q. Molecular and cellular mechanisms of lipid droplet breakdown in the liver of Chinese soft-shelled turtle (Pelodiscus sinensis). Front. Mar. Sci. 2021, 8, 633425. [Google Scholar] [CrossRef]
- Franco, M.; Contreras, C.; Place, N.J.; Bozinovic, F.; Nespolo, R.F. Leptin levels, seasonality and thermal acclimation in the Microbiotherid marsupial Dromiciops gliroides: Does photoperiod play a role? Comp. Biochem. Physiol. A Mol. Integr. Physiol. 2017, 203, 233–240. [Google Scholar] [CrossRef]
- Græsli, A.R.; Evans, A.L.; Fahlman, Å.; Bertelsen, M.F.; Blanc, S.; Arnemo, J.M. Seasonal variation in haematological and biochemical variables in free-ranging subadult brown bears (Ursus arctos) in Sweden. BMC Vet. Res. 2015, 11, 301. [Google Scholar] [CrossRef]
- Kitao, N.; Fukui, D.; Hashimoto, M.; Osborne, P.G. Overwintering strategy of wild free-ranging and enclosure-housed Japanese raccoon dogs (Nyctereutes procyonoides albus). Int. J. Biometeorol. 2009, 53, 159–165. [Google Scholar] [CrossRef]
- Rossi, G.; Mangiagalli, G.; Paracchini, G.; Paltrinieri, S. Hematologic and biochemical variables of hedgehogs (Erinaceus europaeus) after overwintering in rehabilitation centers. Vet. Clin. Pathol. 2014, 43, 6–14. [Google Scholar] [CrossRef]
- Zaias, J.; Norton, T.; Fickel, A.; Spratt, J.; Altman, N.H.; Cray, C. Biochemical and hematologic values for 18 clinically healthy radiated tortoises (Geochelone radiata) on St Catherines Island, Georgia. Vet. Clin. Pathol. 2006, 35, 321–325. [Google Scholar] [CrossRef]
- Christopher, M.M.; Berry, K.H.; Wallis, I.R.; Nagy, K.A.; Henen, B.T.; Peterson, C.C. Reference intervals and physiologic alterations in hematologic and biochemical values of free-ranging desert tortoises in the mojave desert. J. Wildl. Dis. 1999, 35, 212–238. [Google Scholar] [CrossRef]
- Yang, P.Y.; Yu, P.H.; Wu, S.H.; Chie, C.H. Seasonal hematology and plasma biochemistry reference range values of the yellow-marginated box turtle (Cuora flavomarginata). J. Zoo Wildl. Med. 2014, 45, 278–286. [Google Scholar] [CrossRef] [PubMed]
- Ali, V.W.; Yue, Z.; Muhammad, A.; Ruizhi, W.; Sheng, Y.; Chang, C.; Baitao, D.; Wenjia, Q.; Xuebing, B.; Yufei, H.; et al. Hematological and plasma biochemical parameters of Chinese soft-shelled turtle during hibernation and non-hibernation. Int. J. Agric. Biol. 2020, 23, 529–533. [Google Scholar] [CrossRef]
- John, D. Annual lipid cycles in hibernators: Integration of physiology and behavior. Annu. Rev. Nutr. 2005, 25, 469–497. [Google Scholar] [CrossRef] [PubMed]
- Mohr, S.M.; Bagriantsev, S.N.; Gracheva, E.O. Cellular, molecular, and physiological adaptations of hibernation: The solution to environmental challenges. Annu. Rev. Cell Dev. Biol. 2020, 36, 315–338. [Google Scholar] [CrossRef] [PubMed]
- Dani, C.; Amri, E.Z.; Bertrand, B.; Enerback, S.; Bjursell, G.; Grimaldi, P.; Ailhaud, G. Expression and regulation of pOb24 and lipoprotein lipase genes during adipose conversion. J. Cell Biochem. 1990, 43, 103–110. [Google Scholar] [CrossRef]
- Britton, C.H.; Mackey, D.W.; Esser, V.; Foster, D.W.; Burns, D.K.; Yarnall, D.P.; Froguel, P.; McGarry, J.D. Fine chromosome mapping of the genes for human liver and muscle carnitine palmitoyltransferase I (CPT1A and CPT1B). Genomics 1997, 40, 209–211. [Google Scholar] [CrossRef]
- Kurtz, C.C.; Otis, J.P.; Regan, M.D.; Carey, H.V. How the gut and liver hibernate. Comp. Biochem. Physiol. A Mol. Integr. Physiol. 2021, 253, 110875. [Google Scholar] [CrossRef]
- Lin, J.Q.; Huang, Y.Y.; Bian, M.Y.; Wan, Q.H.; Fang, S.G. A unique energy-saving strategy during hibernation revealed by Multi-omics analysis in the Chinese alligator. iScience 2020, 23, 101202. [Google Scholar] [CrossRef]
- Jin, L.; Yu, J.P.; Yang, Z.J.; Merilä, J.; Liao, W.B. Modulation of gene expression in liver of hibernating asiatic toads (Bufo gargarizans). Int. J. Mol. Sci. 2018, 19, 2363. [Google Scholar] [CrossRef]
- Taxiarchis, A.; Mahdessian, H.; Silveira, A.; Fisher, R.M.; Van’t Hooft, F.M. PNPLA2 influences secretion of triglyceride-rich lipoproteins by human hepatoma cells. J. Lipid Res. 2019, 60, 1069–1077. [Google Scholar] [CrossRef]
- Hara, Y.; Ikeda, Y.; Kimura, H.; Shimamoto, S.; Ishikawa, M.; Kobayashi, K.; Nagasaka, H.; Shimoyama, H.; Hirano, K.-i. A novel homozygous missense mutation in PNPLA2 in a patient manifesting primary triglyceride deposit cardiomyovasculopathy. Mol. Genet. Metab. Rep. 2023, 34, 100960. [Google Scholar] [CrossRef] [PubMed]
- Zechner, R.; Madeo, F.; Kratky, D. Cytosolic lipolysis and lipophagy: Two sides of the same coin. Nat. Rev. Mol. Cell Bio. 2017, 18, 671–684. [Google Scholar] [CrossRef] [PubMed]
- Lass, A.; Zimmermann, R.; Haemmerle, G.; Riederer, M.; Schoiswohl, G.; Schweiger, M.; Kienesberger, P.; Strauss, J.G.; Gorkiewicz, G.; Zechner, R. Adipose triglyceride lipase-mediated lipolysis of cellular fat stores is activated by CGI-58 and defective in Chanarin-Dorfman Syndrome. Cell Metab. 2006, 3, 309–319. [Google Scholar] [CrossRef] [PubMed]
- Kersten, S. Integrated physiology and systems biology of PPARα. Mol. Met. 2014, 3, 354–371. [Google Scholar] [CrossRef] [PubMed]
- Xu, Z.; You, W.; Zhou, Y.; Chen, W.; Wang, Y.; Shan, T. Cold-induced lipid dynamics and transcriptional programs in white adipose tissue. BMC Biol. 2019, 17, 74. [Google Scholar] [CrossRef]
- Ding, R.; Liu, L.; Hu, Z.; Wu, A.; Zhu, H.; Ruan, Q.; Qiu, H.; Hong, Y.; Hu, B.; Duan, J. In vivo noninvasive and rapid evaluation of pearls in freshwater mussels based on micro-CT. Aquaculture 2021, 534, 736232. [Google Scholar] [CrossRef]






| Parameter | Value |
|---|---|
| Voltage (V) | 90 |
| Current (V) | 88 |
| Acquisition (mm) | 72 |
| Recon (mm) | 72 |
| Scan Mode | High Speed |
| Period (s) | 8 |
Disclaimer/Publisher’s Note: The statements, opinions and data contained in all publications are solely those of the individual author(s) and contributor(s) and not of MDPI and/or the editor(s). MDPI and/or the editor(s) disclaim responsibility for any injury to people or property resulting from any ideas, methods, instructions or products referred to in the content. |
© 2024 by the authors. Licensee MDPI, Basel, Switzerland. This article is an open access article distributed under the terms and conditions of the Creative Commons Attribution (CC BY) license (https://creativecommons.org/licenses/by/4.0/).
Share and Cite
Jin, F.; You, Y.; Wan, J.; Zhu, H.; Peng, K.; Hu, Z.; Zeng, Q.; Hu, B.; Wang, J.; Duan, J.; et al. Analysis of Lipid Metabolism in Adipose Tissue and Liver of Chinese Soft-Shelled Turtle Pelodiscus sinensis During Hibernation. Int. J. Mol. Sci. 2024, 25, 12124. https://doi.org/10.3390/ijms252212124
Jin F, You Y, Wan J, Zhu H, Peng K, Hu Z, Zeng Q, Hu B, Wang J, Duan J, et al. Analysis of Lipid Metabolism in Adipose Tissue and Liver of Chinese Soft-Shelled Turtle Pelodiscus sinensis During Hibernation. International Journal of Molecular Sciences. 2024; 25(22):12124. https://doi.org/10.3390/ijms252212124
Chicago/Turabian StyleJin, Feng, Yunfei You, Junliang Wan, Huaiyi Zhu, Kou Peng, Zhenying Hu, Qi Zeng, Beijuan Hu, Junhua Wang, Jingjing Duan, and et al. 2024. "Analysis of Lipid Metabolism in Adipose Tissue and Liver of Chinese Soft-Shelled Turtle Pelodiscus sinensis During Hibernation" International Journal of Molecular Sciences 25, no. 22: 12124. https://doi.org/10.3390/ijms252212124
APA StyleJin, F., You, Y., Wan, J., Zhu, H., Peng, K., Hu, Z., Zeng, Q., Hu, B., Wang, J., Duan, J., & Hong, Y. (2024). Analysis of Lipid Metabolism in Adipose Tissue and Liver of Chinese Soft-Shelled Turtle Pelodiscus sinensis During Hibernation. International Journal of Molecular Sciences, 25(22), 12124. https://doi.org/10.3390/ijms252212124

