Transcriptomic and Metabolomic Insights into Age-Related Changes in Lung Tissue of Yaks Under Highland Stress
Abstract
1. Introduction
2. Results
2.1. Physiological Differences in the Lungs
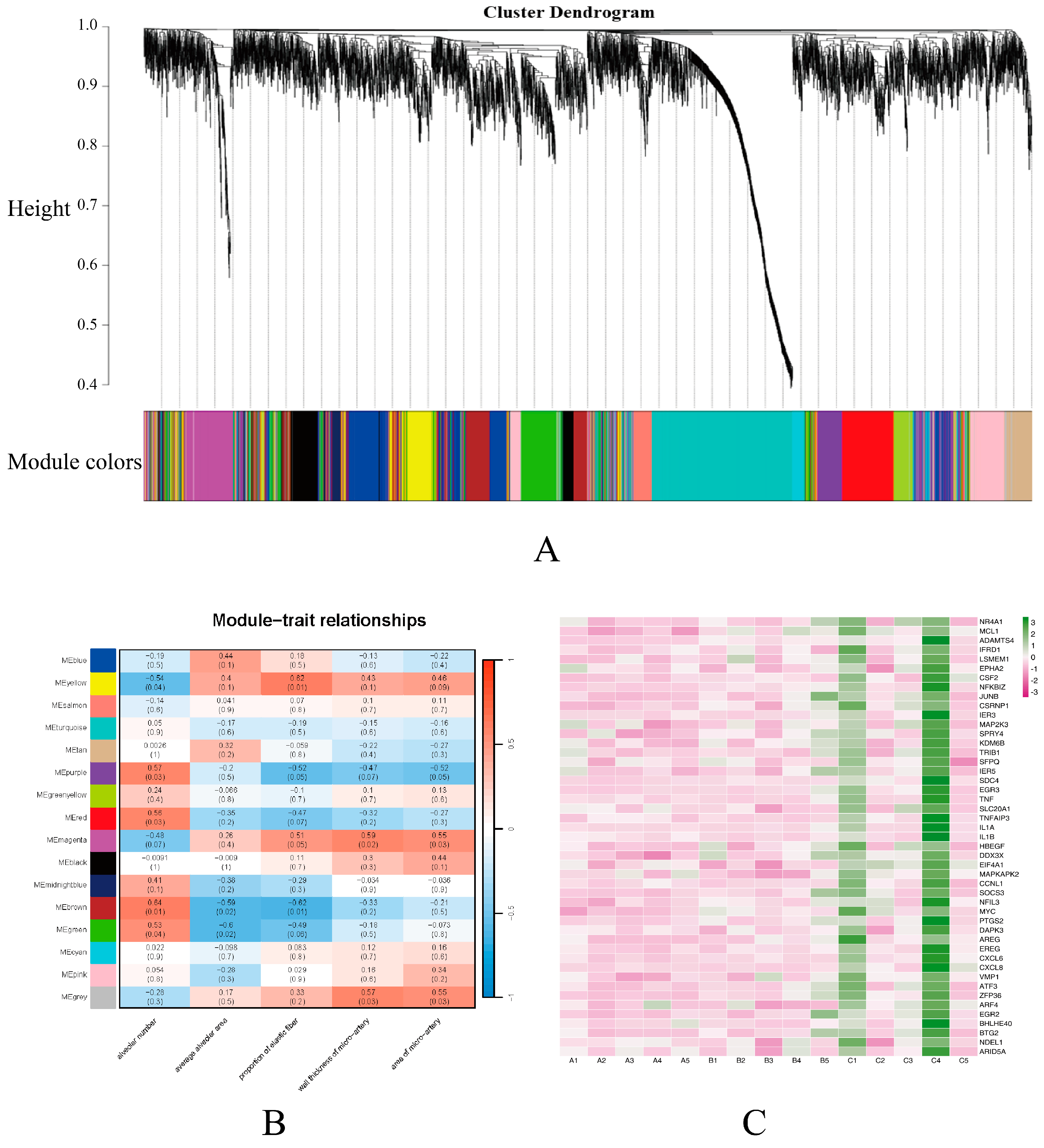
2.2. The Effect of Different Ages on Gene Expression in Lung Tissue
2.3. Validation of RNA-Seq Results by RT-qPCR
2.4. The Metabolites in Lung Tissue Influenced by Different Age
2.5. Correlation of Hub Genes of MEmagenta Module with Metabolites of ME2 Module
3. Discussion
3.1. Adaptive Changes in Lung Histomorphometry
3.2. Gene Expression
3.3. Metabolomic Insights
4. Materials and Methods
4.1. Sample Collect
4.2. HE and WRM Staining and Analysis
4.3. Transcriptomic Sequencing and Analysis of Lung Tissue
4.4. Metabolomic of Lung Tissue
4.5. RT-qPCR Validation of RNA-Seq Results
4.6. Statistical Analysis
5. Conclusions
Author Contributions
Funding
Institutional Review Board Statement
Informed Consent Statement
Data Availability Statement
Acknowledgments
Conflicts of Interest
References
- Thompson, L.G.; Yao, T.; Mosley-Thompson, E.; Davis, M.E.; Henderson, K.A.; Lin, P.-N. A High-Resolution Millennial Record of the South Asian Monsoon from Himalayan Ice Cores. Science 2000, 289, 1916–1919. [Google Scholar] [CrossRef] [PubMed]
- Beall, C.M. Two routes to functional adaptation: Tibetan and Andean high-altitude natives. Proc. Natl. Acad. Sci. USA 2007, 104, 8655–8660. [Google Scholar] [CrossRef] [PubMed]
- Jin, Y.C.; Yan, Z.X.; Li, S.S.; Liu, L.J. Research progress on male sterility of cattle-Yak in China. Chin. Qinghai J. Anim. Vet. Sci. 2017, 47, 41–44. [Google Scholar]
- Zhao, P.; Li, S.; He, Z.; Zhao, F.; Wang, J.; Liu, X.; Li, M.; Hu, J.; Zhao, Z.; Luo, Y. Physiology and Proteomic Basis of Lung Adaptation to High-Altitude Hypoxia in Tibetan Sheep. Animals 2022, 12, 2134. [Google Scholar] [CrossRef] [PubMed]
- Zhao, P.; Zhao, F.; Hu, J.; Wang, J.; Liu, X.; Zhao, Z.; Xi, Q.; Sun, H.; Li, S.; Luo, Y. Physiology and Transcriptomics Analysis Reveal the Contribution of Lungs on High-Altitude Hypoxia Adaptation in Tibetan Sheep. Front. Physiol. 2022, 13, 885444. [Google Scholar] [CrossRef] [PubMed]
- Howell, K.; Preston, R.J.; McLoughlin, P. Chronic hypoxia causes angiogenesis in addition to remodelling in the adult rat pulmonary circulation. J. Physiol. 2002, 547, 133–145. [Google Scholar] [CrossRef]
- Maina, J.N.; McCracken, K.G.; Chua, B.; York, J.M.; Milsom, W.K. Morphological and morphometric specializations of the lung of the Andean goose, Chloephaga melanoptera: A lifelong high-altitude resident. PLoS ONE 2017, 12, e0174395. [Google Scholar] [CrossRef]
- Scott, G.R.; Elogio, T.S.; Lui, M.A.; Storz, J.F.; Cheviron, Z.A. Adaptive Modifications of Muscle Phenotype in High-Altitude Deer Mice Are Associated with Evolved Changes in Gene Regulation. Mol. Biol. Evol. 2015, 32, 1962–1976. [Google Scholar] [CrossRef] [PubMed]
- Tate, K.B.; Wearing, O.H.; Ivy, C.M.; Cheviron, Z.A.; Storz, J.F.; McClelland, G.B.; Scott, G.R. Coordinated changes across the O2 transport pathway underlie adaptive increases in thermogenic capacity in high-altitude deer mice. Proc. R. Soc. B Biol. Sci. 2020, 287, 20192750. [Google Scholar] [CrossRef]
- Kong, X.; Dong, X.; Yang, S.; Qian, J.; Yang, J.; Jiang, Q.; Li, X.; Wang, B.; Yan, D.; Lu, S.; et al. Natural selection on TMPRSS6 associated with the blunted erythropoiesis and improved blood viscosity in Tibetan pigs. Comp. Biochem. Physiol. Part B Biochem. Mol. Biol. 2019, 233, 11–22. [Google Scholar] [CrossRef]
- Gou, X.; Wang, Z.; Li, N.; Qiu, F.; Xu, Z.; Yan, D.; Yang, S.; Jia, J.; Kong, X.; Wei, Z.; et al. Whole-genome sequencing of six dog breeds from continuous altitudes reveals adaptation to high-altitude hypoxia. Genome Res. 2014, 24, 1308–1315. [Google Scholar] [CrossRef] [PubMed]
- Xin, J.-W.; Chai, Z.-X.; Zhang, C.-F.; Zhang, Q.; Zhu, Y.; Cao, H.-W.; Ji, Q.-M.; Zhong, J.-C. Transcriptome profiles revealed the mechanisms underlying the adaptation of yak to high-altitude environments. Sci. Rep. 2019, 9, 1–8. [Google Scholar] [CrossRef] [PubMed]
- Zhang, Y.; Zhou, M.; Liang, Y.; Li, R.; Zhang, L.; Chen, S.; Yang, K.; Ding, H.; Tan, X.; Zhang, Q.; et al. Study of Transcriptomic Analysis of Yak (Bos grunniens) and Cattle (Bos taurus) Pulmonary Artery Smooth Muscle Cells under Oxygen Concentration Gradients and Differences in Their Lung Histology and Expression of Pyruvate Dehydrogenase Kinase 1-Related Factors. Animals 2023, 13, 3450. [Google Scholar] [CrossRef] [PubMed]
- Li, J.; Meng, X.; Wang, L.; Yu, Y.; Yu, H.; Wei, Q. Changes in the expression levels of elastic fibres in yak lungs at different growth stages. BMC Dev. Biol. 2021, 21, 1–11. [Google Scholar] [CrossRef]
- Qi, X.; Zhang, Q.; He, Y.; Yang, L.; Zhang, X.; Shi, P.; Yang, L.; Liu, Z.; Zhang, F.; Liu, F.; et al. The transcriptomic landscape of yaks reveals molecular pathways for high altitude adaptation. Genome Biol. Evol. 2018, 11, 72–85. [Google Scholar] [CrossRef]
- Li, P.; Du, L.; Li, W.; Fan, Z.; Zeng, D.; Chen, H.; Zhou, L.; Yi, Y.; Yang, N.; Dou, K.; et al. Generation and characterization of the blood transcriptome of Macaca thibetana and comparative analysis with M. mulatta. Mol. Biosyst. 2017, 13, 1121–1130. [Google Scholar] [CrossRef]
- Jia, C.; Kong, X.; Koltes, J.E.; Gou, X.; Yang, S.; Yan, D.; Lu, S.; Wei, Z. Gene Co-Expression Network Analysis Unraveling Transcriptional Regulation of High-Altitude Adaptation of Tibetan Pig. PLoS ONE 2016, 11, e0168161. [Google Scholar] [CrossRef] [PubMed]
- Zhang, B.; Qiangba, Y.; Shang, P.; Wang, Z.; Ma, J.; Wang, L.; Zhang, H. A Comprehensive MicroRNA Expression Profile Related to Hypoxia Adaptation in the Tibetan Pig. PLOS ONE 2015, 10, e0143260. [Google Scholar] [CrossRef]
- Sato, A.; Ishigami, A. Effects of heated tobacco product aerosol extracts on DNA methylation and gene transcription in lung epithelial cells. Toxicol. Appl. Pharmacol. 2023, 475, 116637. [Google Scholar] [CrossRef]
- Jin, H.; Chang, S.-H.; Xu, C.-X.; Shin, J.-Y.; Chung, Y.-S.; Park, S.-J.; Lee, Y.-S.; An, G.-H.; Lee, K.-H.; Cho, M.-H. High Dietary Inorganic Phosphate Affects Lung through Altering Protein Translation, Cell Cycle, and Angiogenesis in Developing Mice. Toxicol. Sci. 2007, 100, 215–223. [Google Scholar] [CrossRef]
- Paul, S.; Gangwar, A.; Arya, A.; Bhargava, K.; Ahmad, Y. Modulation of lung cytoskeletal remodeling, RXR based metabolic cascades and inflammation to achieve redox homeostasis during extended exposures to lowered pO2. Apoptosis 2021, 26, 431–446. [Google Scholar] [CrossRef] [PubMed]
- Sanders, C.L.; Adee, R.R. Phagocytosis of Inhaled Plutonium Oxide-239 Pu Particles by Pulmonary Macrophages. Science 1968, 162, 918–920. [Google Scholar] [CrossRef] [PubMed]
- Kiyamu, M.; Bigham, A.; Parra, E.; León-Velarde, F.; Rivera-Chira, M.; Brutsaert, T.D. Developmental and genetic components explain enhanced pulmonary volumes of female peruvian quechua. Am. J. Phys. Anthr. 2012, 148, 534–542. [Google Scholar] [CrossRef] [PubMed]
- Yang, Y.; Gao, C.; Yang, T.; Sha, Y.; Cai, Y.; Wang, X.; Yang, Q.; Liu, C.; Wang, B.; Zhao, S. Characteristics of Tibetan pig lung tissue in response to a hypoxic environment on the Qinghai–Tibet Plateau. Arch. Anim. Breed. 2021, 64, 283–292. [Google Scholar] [CrossRef]
- Heath, D.; Williams, D.; Dickinson, J. The pulmonary arteries of the yak. Cardiovasc. Res. 1984, 18, 133–139. [Google Scholar] [CrossRef]
- Durmowicz, A.G.; Hofmeister, S.; Kadyraliev, T.K.; Aldashev, A.A.; Stenmark, K.R. Functional and structural adaptation of the yak pulmonary circulation to residence at high altitude. J. Appl. Physiol. 1993, 74, 2276–2285. [Google Scholar] [CrossRef]
- Wang, D.; Zhang, H.; Li, M.; Frid, M.G.; Flockton, A.R.; McKeon, B.A.; Yeager, M.E.; Fini, M.A.; Morrell, N.W.; Pullamsetti, S.S.; et al. MicroRNA-124 Controls the Proliferative, Migratory, and Inflammatory Phenotype of Pulmonary Vascular Fibroblasts. Circ. Res. 2014, 114, 67–78. [Google Scholar] [CrossRef] [PubMed]
- Maron, B.A.; Oldham, W.M.; Chan, S.Y.; Vargas, S.O.; Arons, E.; Zhang, Y.-Y.; Loscalzo, J.; Leopold, J.A. Upregulation of Steroidogenic Acute Regulatory Protein by Hypoxia Stimulates Aldosterone Synthesis in Pulmonary Artery Endothelial Cells to Promote Pulmonary Vascular Fibrosis. Circulation 2014, 130, 168–179. [Google Scholar] [CrossRef]
- Hsia, C.C.; Carbayo, J.J.P.; Yan, X.; Bellotto, D.J. Enhanced alveolar growth and remodeling in Guinea pigs raised at high altitude. Respir. Physiol. Neurobiol. 2005, 147, 105–115. [Google Scholar] [CrossRef]
- Hsia, C.C.W.; Jr, R.L.J.; McDonough, P.; Dane, D.M.; Hurst, M.D.; Fehmel, J.L.; Wagner, H.E.; Wagner, P.D. Residence at 3,800-m altitude for 5 mo in growing dogs enhances lung diffusing capacity for oxygen that persists at least 2.5 years. J. Appl. Physiol. 2007, 102, 1448–1455. [Google Scholar] [CrossRef]
- Ding, X.; Liang, C.; Guo, X.; Wu, X.; Wang, H.; Johnson, K.; Yan, P. Physiological insight into the high-altitude adaptations in domesticated yaks (Bos grunniens) along the Qinghai-Tibetan Plateau altitudinal gradient. Livest. Sci. 2014, 162, 233–239. [Google Scholar] [CrossRef]
- Shi, Y.; Xu, X.; Zhang, Q.; Fu, G.; Mo, Z.; Wang, G.S.; Kishi, S.; Yang, X.-L.; States, U. tRNA synthetase counteracts c-Myc to develop functional vasculature. eLife 2014, 3, e02349. [Google Scholar] [CrossRef] [PubMed]
- Riese, D.J.; Cullum, R.L. Epiregulin: Roles in normal physiology and cancer. Semin. Cell Dev. Biol. 2014, 28, 49–56. [Google Scholar] [CrossRef] [PubMed]
- Wang, Y.; Xian, H. Identifying Genes Related to Acute Myocardial Infarction Based on Network Control Capability. Genes 2022, 13, 1238. [Google Scholar] [CrossRef] [PubMed]
- Marine, J.-C.; McKay, C.; Wang, D.; Topham, D.J.; Parganas, E.; Nakajima, H.; Pendeville, H.; Yasukawa, H.; Sasaki, A.; Yoshimura, A.; et al. SOCS3 Is Essential in the Regulation of Fetal Liver Erythropoiesis. Cell 1999, 98, 617–627. [Google Scholar] [CrossRef] [PubMed]
- Groenman, F.; Rutter, M.; Caniggia, I.; Tibboel, D.; Post, M. Hypoxia-inducible Factors in the First Trimester Human Lung. J. Histochem. Cytochem. 2006, 55, 355–363. [Google Scholar] [CrossRef]
- Chamboredon, S.; Ciais, D.; Desroches-Castan, A.; Savi, P.; Bono, F.; Feige, J.-J.; Cherradi, N. Hypoxia-inducible factor-1α mRNA: A new target for destabilization by tristetraprolin in endothelial cells. Mol. Biol. Cell 2011, 22, 3366–3378. [Google Scholar] [CrossRef]
- Aldian, D.; Harisa, L.D.; Mitsuishi, H.; Tian, K.; Iwasawa, A.; Yayota, M. Diverse Forage Improves Lipid Metabolism and Antioxidant Capacity in Goats, As Revealed by Metabolomics. Animal 2023, 17, 100981. [Google Scholar] [CrossRef]
- Ge, Q.; Guo, Y.; Zheng, W.; Zhao, S.; Cai, Y.; Qi, X. Molecular mechanisms detected in yak lung tissue via transcriptome-wide analysis provide insights into adaptation to high altitudes. Sci. Rep. 2021, 11, 1–13. [Google Scholar] [CrossRef]
- Ayres, J.S. A metabolic handbook for the COVID-19 pandemic. Nat. Metab. 2020, 2, 572–585. [Google Scholar] [CrossRef]
- Merin, R.G. Physiology, pathophysiology and pharmacology of the coronary circulation with particular emphasis on anes-thetics. Anaesthesiol. Reanim. 1992, 17, 5–26. [Google Scholar]
- Ingvast-Larsson, C. Relaxant effects of theophylline and clenbuterol on tracheal smooth muscle from horse and rat in vitro. J. Veter-Pharmacol. Ther. 1991, 14, 310–316. [Google Scholar] [CrossRef] [PubMed]
- Langfelder, P.; Horvath, S. WGCNA: An R package for weighted correlation network analysis. BMC Bioinform. 2008, 9, 559. [Google Scholar] [CrossRef] [PubMed]









| Lung Morphology | Groups | SEM | p-Value | ||
|---|---|---|---|---|---|
| 0.5 Years Old | 2.5 Years Old | 4.5 Years Old | |||
| Alveolar number | 563.60 a | 449.80 b | 403.20 c | 19.46 | <0.01 |
| Average alveolar area, μm2 | 1305.44 b | 1922.81 a | 1968.18 a | 102.74 | <0.01 |
| Percentage of elastic fibers, % | 3.20 c | 4.04 b | 4.48 a | 0.15 | <0.01 |
| Wall thickness of micro arteries, μm | 22.79 c | 37.17 b | 76.46 a | 6.13 | <0.01 |
| Micro-arterial area, μm2 | 3697.64 c | 4726.65 b | 9105.18 a | 639.19 | <0.01 |
| Sample | Average Raw Reads | Average Clean Reads | Average Useful Reads Rate | Average Mapped Reads | Average Multiple Mapped | Average Uniquely Mapped |
|---|---|---|---|---|---|---|
| A | 44,770,822 | 44,258,157 | 98.88% | 41,661,962 (94.13%) | 3,845,957 (9.22%) | 37,816,005 (90.78%) |
| B | 45,910,218 | 45,422,947 | 98.94% | 42,744,048 (94.10%) | 3,975,168 (9.28%) | 38,768,880 (90.72%) |
| C | 43,345,683 | 42,860,926 | 98.88% | 40,212,112 (93.81%) | 3,706,944 (9.21%) | 36,505,168 (90.79%) |
| Item | Item | ||
|---|---|---|---|
| Ingredient | Nutrient levels | ||
| Corn stover, % | 38.90 | CNE (MJ/kg) | 81.54 |
| Oat grass, % | 13.30 | DM, % | 92.97 |
| Scutellaria baicalensis stalks, % | 12.70 | CP, % | 13.43 |
| Corn, % | 14.90 | EE, % | 8.95 |
| Bran, % | 7.20 | NDF, % | 43.42 |
| Rapeseed meal, % | 6.80 | ADF, % | 21.36 |
| Soy protein powder, % | 3.60 | Ca, % | 0.52 |
| Salt, % | 0.60 | P, % | 0.34 |
| Premix, % | 1.90 | ||
| Total, % | 100.00 |
| Name | Forward (5′ → 3′) | Reverse (5′ → 3′) |
|---|---|---|
| ARL5C | GGAACGGGAGCACAAGGTTA | CCCACATGAGGAAGTGGGTC |
| HK3 | CTGCCGTGGTGGAGAAGATT | GAGCTGGTTGCTGGAGACTT |
| PER1 | GCTCCTCCAGTGACAGCAAT | GGGCCCGGGACTCAATAAAA |
| MED11 | CGGCTCAGATCCGCTATCTC | CGAGCATAGTCCACTCGCTT |
| DNAH7 | CACCAGATTAGCTGCCCACA | TGGTTTTATCCCGTTGGCGA |
| FOS | ACTACGAGGCATCCTCCTCC | CCAGATCGGTGCAGTAGTCC |
| KLF11 | GTTGTAGAGACTGCACCCCC | TTGAAGGGCAGAGCGACATT |
| NOTCH4 | CCTCCCATTTCTGCCACTGT | TGACATGCGTCTGGTTCCTC |
| β-actin | GACCTCTACGCCAACACG | CTGGAAGGTGGACAGCGAG |
Disclaimer/Publisher’s Note: The statements, opinions and data contained in all publications are solely those of the individual author(s) and contributor(s) and not of MDPI and/or the editor(s). MDPI and/or the editor(s) disclaim responsibility for any injury to people or property resulting from any ideas, methods, instructions or products referred to in the content. |
© 2024 by the authors. Licensee MDPI, Basel, Switzerland. This article is an open access article distributed under the terms and conditions of the Creative Commons Attribution (CC BY) license (https://creativecommons.org/licenses/by/4.0/).
Share and Cite
Cui, C.; Chen, S.; Mi, B.; Qi, Y.; Jiao, C.; Zhang, M.; Dai, Y.; Wang, X.; Hu, J.; Shi, B.; et al. Transcriptomic and Metabolomic Insights into Age-Related Changes in Lung Tissue of Yaks Under Highland Stress. Int. J. Mol. Sci. 2024, 25, 12071. https://doi.org/10.3390/ijms252212071
Cui C, Chen S, Mi B, Qi Y, Jiao C, Zhang M, Dai Y, Wang X, Hu J, Shi B, et al. Transcriptomic and Metabolomic Insights into Age-Related Changes in Lung Tissue of Yaks Under Highland Stress. International Journal of Molecular Sciences. 2024; 25(22):12071. https://doi.org/10.3390/ijms252212071
Chicago/Turabian StyleCui, Changze, Shaopeng Chen, Baohong Mi, Youpeng Qi, Chenyue Jiao, Meixian Zhang, Yiduo Dai, Xiangyan Wang, Jiang Hu, Bingang Shi, and et al. 2024. "Transcriptomic and Metabolomic Insights into Age-Related Changes in Lung Tissue of Yaks Under Highland Stress" International Journal of Molecular Sciences 25, no. 22: 12071. https://doi.org/10.3390/ijms252212071
APA StyleCui, C., Chen, S., Mi, B., Qi, Y., Jiao, C., Zhang, M., Dai, Y., Wang, X., Hu, J., Shi, B., Wang, J., Zhao, Z., Liu, X., & Zhang, X. (2024). Transcriptomic and Metabolomic Insights into Age-Related Changes in Lung Tissue of Yaks Under Highland Stress. International Journal of Molecular Sciences, 25(22), 12071. https://doi.org/10.3390/ijms252212071

