Bioinformatic Multi-Strategy Profiling of Congenital Heart Defects for Molecular Mechanism Recognition
Abstract
1. Introduction
2. Results
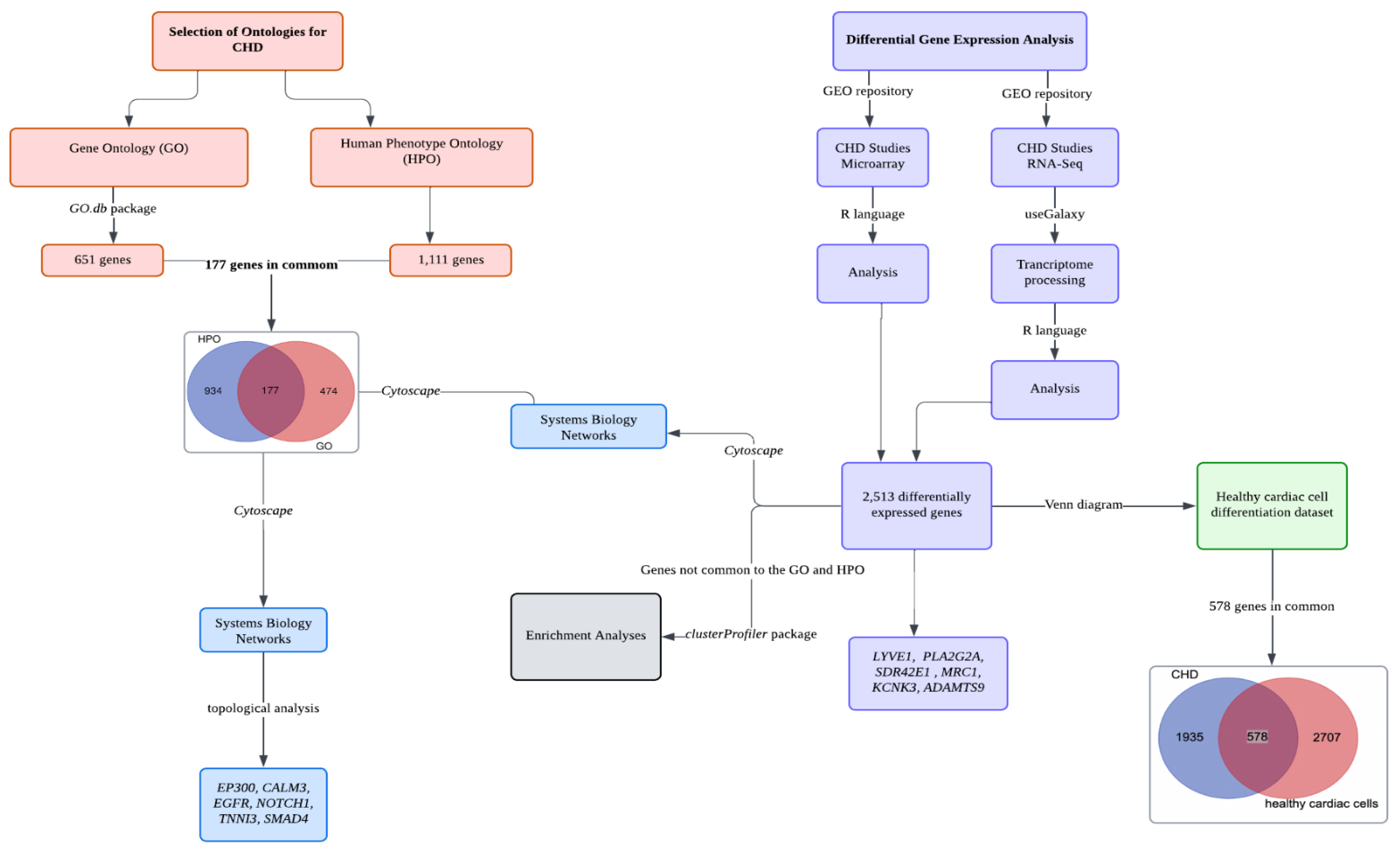
2.1. Gene and Phenotype Ontology Analysis and Network Statistics
2.2. Differential Gene Expression Analysis
2.3. Ontology Enrichment Analysis
3. Discussion
4. Materials and Methods
4.1. Selection of Ontologies for CHD
4.2. Systems Biology Analysis
4.3. Selection and Analysis of Gene Expression Data
4.4. Enrichment Analyses
5. Conclusions
Supplementary Materials
Author Contributions
Funding
Institutional Review Board Statement
Informed Consent Statement
Data Availability Statement
Acknowledgments
Conflicts of Interest
References
- Syamasundar, P. Congenital Heart Defects—A Review [Internet]. In Congenital Heart Disease—Selected Aspects; IntechOpen: London, UK, 2012. [Google Scholar] [CrossRef]
- Dolk, H.; Loane, M.; Garne, E. European Surveillance of Congenital Anomalies (EUROCAT) Working Group. Congenital heart defects in Europe: Prevalence and perinatal mortality, 2000 to 2005. Circulation 2011, 123, 841–849. [Google Scholar] [CrossRef] [PubMed]
- Liu, Y.; Chen, S.; Zühlke, L.; Black, G.C.; Choy, M.; Li, N.; Keavney, B.D. Global birth prevalence of congenital heart defects 1970–2017: Updated systematic review and meta-analysis of 260 studies. Int. J. Epidemiol. 2019, 48, 455–463. [Google Scholar] [CrossRef] [PubMed]
- Singh, Y. Evaluation of a child with suspected congenital heart disease. Paediatr. Child Health 2018, 28, 556–561. [Google Scholar] [CrossRef]
- Botto, L.D.; Lin, A.E.; Riehle-Colarusso, T.; Malik, S.; Correa, A. Seeking causes: Classifying and evaluating congenital heart defects in etiologic studies. Birth Defects Res. Part A Clin. Mol. Teratol. 2007, 79, 714–727. [Google Scholar] [CrossRef] [PubMed]
- Diab, N.S.; Barish, S.; Dong, W.; Zhao, S.; Allington, G.; Yu, X.; Kahle, K.T.; Brueckner, M.; Jin, S.C. Molecular genetics and complex inheritance of congenital heart disease. Genes 2021, 12, 1020. [Google Scholar] [CrossRef]
- Wu, H.; Yang, Y.; Jia, J.; Guo, T.; Lei, J.; Deng, Y.Z.; He, Y.; Wang, Y.; Peng, Z.; Zhang, Y.; et al. Maternal Preconception Hepatitis B Virus Infection and Risk of Congenital Heart Diseases in Offspring Among Chinese Women Aged 20 to 49 Years. JAMA Pediatr. 2023, 177, 498–505. [Google Scholar] [CrossRef]
- Kalisch-Smith, J.I.; Ved, N.; Sparrow, D.B. Environmental risk factors for congenital heart disease. Cold Spring Harb. Perspect. Biol. 2020, 12, a037234. [Google Scholar] [CrossRef]
- Zhang, T.N.; Wu, Q.J.; Liu, Y.S.; Lv, J.le.; Sun, H.; Chang, Q.; Liu, C.F.; Zhao, Y.H. Environmental Risk Factors and Congenital Heart Disease: An Umbrella Review of 165 Systematic Reviews and Meta-Analyses with More Than 120 Million Participants. Front. Cardiovasc. Med. 2021, 8, 640729. [Google Scholar] [CrossRef]
- Mondal, D.; Shenoy, R.S.; Mishra, S. Retinoic Acid Embryopathy. Int. J. Appl. Basic Med. Res. 2017, 7, 264–265. [Google Scholar] [CrossRef]
- Hedermann, G.; Hedley, P.L.; Thagaard, I.N.; Krebs, L.; Ekelund, C.K.; Sørensen, T.I.A.; Christiansen, M. Maternal obesity and metabolic disorders associate with congenital heart defects in the offspring: A systematic review. PLoS ONE 2021, 16, e0252343. [Google Scholar] [CrossRef]
- Digilio, M.C.; Marino, B. What Is New in Genetics of Congenital Heart Defects? Front. Pediatr. 2016, 4, 120. [Google Scholar] [CrossRef] [PubMed]
- Costain, G.; Silversides, C.K.; Bassett, A.S. The importance of copy number variation in congenital heart Disease. Genom. Med. 2016, 1, 16031. [Google Scholar] [CrossRef] [PubMed]
- Wimalasundera, R.C.; Gardiner, H.M. Congenital heart disease and aneuploidy. Prenat. Diagn. 2004, 24, 1116–1122. [Google Scholar] [CrossRef] [PubMed]
- Glessner, J.T.; Bick, A.G.; Ito, K.; Homsy, J.G.; Rodriguez-Murillo, L.; Fromer, M.; Mazaika, E.; Vardarajan, B.; Italia, M.; Leipzig, J.; et al. Increased frequency of de novo copy number variants in congenital heart disease by integrative analysis of single nucleotide polymorphism array and exome sequence data. Circ. Res. 2014, 115, 884–896. [Google Scholar] [CrossRef] [PubMed]
- Pierpont, M.E.; Brueckner, M.; Chung, W.K.; Garg, V.; Lacro, R.V.; McGuire, A.L.; Mital, S.; Priest, J.R.; Pu, W.T.; Roberts, A.; et al. Genetic Basis for Congenital Heart Disease: Revisited: A Scientific Statement from the American Heart Association. Circulation 2018, 138, e653–e711. [Google Scholar] [CrossRef]
- Zaidi, S.; Choi, M.; Wakimoto, H.; Ma, L.; Jiang, J.; Overton, J.D.; Romano-Adesman, A.; Bjornson, R.D.; Breitbart, R.E.; Brown, K.K.; et al. De novo mutations in histone-modifying genes in congenital heart disease. Nature 2013, 498, 220–223. [Google Scholar] [CrossRef]
- Fahed, A.C.; Gelb, B.D.; Seidman, J.G.; Seidman, C.E. Genetics of congenital heart disease: The glass half empty. Circ. Res. 2013, 112, 707–720. [Google Scholar] [CrossRef]
- Sifrim, A.; Hitz, M.P.; Wilsdon, A.; Breckpot, J.; Turki, S.H.A.; Thienpont, B.; McRae, J.; Fitzgerald, T.W.; Singh, T.; Swaminathan, G.J.; et al. Distinct genetic architectures for syndromic and nonsyndromic congenital heart defects identified by exome sequencing. Nat. Genet. 2016, 48, 1060–1065. [Google Scholar] [CrossRef]
- Sperling, S.R. Systems biology approaches to heart development and congenital heart disease. Cardiovasc. Res. 2011, 91, 269–278. [Google Scholar] [CrossRef]
- Yue, R.; Dutta, A. Computational systems biology in disease modeling and control, review and perspectives. Npj Syst. Biol. Appl. 2022, 8, 37. [Google Scholar] [CrossRef]
- Zhu, J.; Zhao, Q.; Katsevich, E.; Sabatti, C. Exploratory Gene Ontology Analysis with Interactive Visualization. Sci. Rep. 2019, 9, 7793. [Google Scholar] [CrossRef] [PubMed]
- Köhler, S.; Carmody, L.; Vasilevsky, N.; Jacobsen, J.O.B.; Danis, D.; Gourdine, J.P.; Gargano, M.; Harris, N.L.; Matentzoglu, N.; McMurry, J.A.; et al. Expansion of the Human Phenotype Ontology (HPO) knowledge base and resources. Nucleic Acids Res. 2019, 47, D1018–D1027. [Google Scholar] [CrossRef] [PubMed]
- Behiry, E.G.; Al-Azzouny, M.A.; Sabry, D.; Behairy, O.G.; Salem, N.E. Association of NKX2-5, GATA4, and TBX5 polymorphisms with congenital heart disease in Egyptian children. Mol. Genet. Genom. Med. 2019, 7, e612. [Google Scholar] [CrossRef] [PubMed]
- Elliott, D.A.; Kirk, E.P.; Schaft, D.; Harvey, R.P. NK-2 Class Homeodomain Proteins: Conserved Regulators of Cardiogenesis. In Heart Development and Regeneration; Academic Press: Cambridge, MA, USA, 2010; Volume 1. [Google Scholar] [CrossRef]
- Ware, S.M.; Lynn-Jefferies, J. New Genetic Insights into Congenital Heart Disease. J. Clin. Exp. Cardiol. 2012, 1. [Google Scholar] [CrossRef]
- McBride, K.L.; Zender, G.A.; Fitzgerald-Butt, S.M.; Seagraves, N.J.; Fernbach, S.D.; Zapata, G.; Lewin, M.; Towbin, J.A.; Belmont, J.W. Association of common variants in ERBB4 with congenital left ventricular outflow tract obstruction defects. Birth Defects Res. A Clin. Mol. Teratol. 2011, 91, 162–168. [Google Scholar] [CrossRef]
- Olayioye, M.A.; Neve, R.M.; Lane, H.A.; Hynes, N.E. The ErbB signaling network: Receptor heterodimerization in development and cancer. EMBO J. 2000, 19, 3159–3167. [Google Scholar] [CrossRef]
- Crotti, L.; Johnson, C.N.; Graf, E.; De Ferrari, G.M.; Cuneo, B.F.; Ovadia, M.; Papagiannis, J.; Feldkamp, M.D.; Rathi, S.G.; Kunic, J.D.; et al. Calmodulin mutations associated with recurrent cardiac arrest in infants. Circulation 2013, 127, 1009–1017. [Google Scholar] [CrossRef]
- Shue, E.; Wu, J.; Schecter, S.; Miniati, D. Aberrant pulmonary lymphatic development in the nitrofen mouse model of congenital diaphragmatic hernia. J. Pediatr. Surg. 2013, 48, 1198–1204. [Google Scholar] [CrossRef]
- de Mooij, Y.M.; Van den Akker, N.M.; Bekker, M.N.; Bartelings, M.M.; Van Vugt, J.M.; Gittenberger-de-Groot, A.C. Aberrant lymphatic development in euploid fetuses with increased nuchal translucency including Noonan syndrome. Prenat. Diagn. 2011, 31, 159–166. [Google Scholar] [CrossRef]
- Praml, C.; Savelyeva, L.; Perri, P.; Schwab, M. Cloning of the human aflatoxin B1-aldehyde reductase gene at 1p35-1p36.1 in a region frequently altered in human tumor cells. Cancer Res. 1998, 58, 5014–5018, Erratum in Cancer Res. 1999, 59, 3019. [Google Scholar]
- Khajeniazi, S.; Marjani, A.; Shakeri, R.; Hakimi, S. Polymorphism of Secretary PLA2G2A Gene Associated with Its Serum Level in Type2 Diabetes Mellitus Patients in Northern Iran. Endocr. Metab. Immune Disord. Drug Targets. 2019, 19, 1192–1197. [Google Scholar] [CrossRef] [PubMed]
- Hendi, N.N.; Nemer, G. In silico characterization of the novel SDR42E1 as a potential vitamin D modulator. J. Steroid Biochem. Mol. Biol. 2024, 238, 106447. [Google Scholar] [CrossRef] [PubMed]
- Bouhouche, A.; Albaroudi, N.; El Alaoui, M.A.; Askander, O.; Habbadi, Z.; El Hassani, A.; Iraqi, H.; El Fahime, E.; Belmekki, M. Identification of the novel SDR42E1 gene that affects steroid biosynthesis associated with the oculocutaneous genital syndrome. Exp. Eye Res. 2021, 209, 108671. [Google Scholar] [CrossRef] [PubMed]
- Wang, B.; Xu, M.; Zhao, J.; Yin, N.; Wang, Y.; Song, T. Single-cell Transcriptomics Reveals Activation of Macrophages in All-trans Retinoic Acid (atRA)-induced Cleft Palate. J. Craniofacial Surg. 2024, 35, 177–184. [Google Scholar] [CrossRef] [PubMed]
- Girerd, B.; Perros, F.; Antigny, F.; Humbert, M.; Montani, D. KCNK3: New gene target for pulmonary hypertension? Expert. Rev. Respir. Med. 2014, 8, 385–387. [Google Scholar] [CrossRef]
- Saint-Martin-Willer, A.; Santos-Gomes, J.; Adão, R.; Brás-Silva, C.; Eyries, M.; Pérez-Vizcaino, F.; Capuano, V.; Montani, D.; Antign, F. Physiological and pathophysiological roles of the KCNK3 potassium channel in the pulmonary circulation and the heart. J. Physiol. 2023, 601, 3717–3737. [Google Scholar] [CrossRef]
- Kern, C.B.; Wessels, A.; McGarity, J.; Dixon, L.J.; Alston, E.; Argraves, W.S.; Geeting, D.; Nelson, C.M.; Menick, D.R.; Apte, S.S. Reduced versican cleavage due to Adamts9 haploinsufficiency is associated with cardiac and aortic anomalies. Matrix Biol. 2010, 29, 304–316. [Google Scholar] [CrossRef]
- Padang, R.; Bagnall, R.D.; Tsoutsman, T.; Bannon, P.G.; Semsarian, C. Comparative transcriptome profiling in human bicuspid aortic valve disease using RNA sequencing. Physiol. Genom. 2015, 47, 75–87. [Google Scholar] [CrossRef]
- Bailliard, F.; Anderson, R.H. Tetralogy of Fallot. Orphanet J. Rare Dis. 2009, 4, 2. [Google Scholar] [CrossRef]
- Morgenthau, A.; Frishman, W.H. Genetic Origins of Tetralogy of Fallot. Cardiol. Rev. 2018, 26, 86–92. [Google Scholar] [CrossRef]
- Bejjani, A.T.; Wary, N.; Gu, M. Hypoplastic left heart syndrome (HLHS): Molecular pathogenesis and emerging drug targets for cardiac repair and regeneration. Expert. Opin. Ther. Targets 2021, 25, 621–632. [Google Scholar] [CrossRef] [PubMed]
- Dimopoulos, K.; Constantine, A.; Clift, P.; Condliffe, R.; Moledina, S.; Jansen, K.; Inuzuka, R.; Veldtman, G.R.; Cua, C.L.; Tay, E.L.W.; et al. Cardiovascular Complications of Down Syndrome: Scoping Review and Expert Consensus. Circulation 2023, 147, 425–441. [Google Scholar] [CrossRef] [PubMed]
- Ward, E.J.; Bert, S.; Fanti, S.; Malone, K.M.; Maughan, R.T.; Gkantsinikoudi, C.; Prin, F.; Volpato, L.K.; Piovezan, A.P.; Graham, G.J.; et al. Placental Inflammation Leads to Abnormal Embryonic Heart Development. Circulation 2023, 147, 956–972. [Google Scholar] [CrossRef] [PubMed]
- Radhakrishna, U.; Albayrak, S.; Zafra, R.; Baraa, A.; Vishweswaraiah, S.; Veerappa, A.M.; Mahishi, D.; Saiyed, N.; Mishra, N.K.; Guda, C.; et al. Placental epigenetics for evaluation of fetal congenital heart defects: Ventricular Septal Defect (VSD). PLoS ONE 2019, 14, e0200229. [Google Scholar] [CrossRef] [PubMed]
- Adams, R.H.; Porras, A.; Alonso, G.; Jones, M.; Vintersten, K.; Panelli, S.; Valladares, A.; Perez, L.; Klein, R.; Nebreda, A.R. Essential role of p38alpha MAP kinase in placental but not embryonic cardiovascular development. Mol. Cell 2000, 6, 109–116. [Google Scholar] [CrossRef]
- Sun, S.; Hu, Y.; Xiao, Y.; Wang, S.; Jiang, C.; Liu, J.; Zhang, H.; Hong, H.; Li, F.; Ye, L. Postnatal Right Ventricular Developmental Track Changed by Volume Overload. J. Am. Heart Assoc. 2021, 10, e020854. [Google Scholar] [CrossRef]
- Cardoso-dos-Santos, A.C.; Medeiros-De-Souza, A.C.; Bremm, J.M.; Alves, R.F.S.; de Araújo, V.E.M.; Leite, J.C.L.; Schuler-Faccini, L.; Sanseverino, M.T.V.; Karam, S.d.M.; Félix, T.M.; et al. Lista de anomalias congênitas prioritárias para vigilância no âmbito do Sistema de Informações sobre Nascidos Vivos do Brasil. Epidemiol. E Serv. Saude 2021, 30, e2020835. [Google Scholar] [CrossRef]
- Bioinformatics & Evolutionary Genomics. 2024. Available online: https://bioinformatics.psb.ugent.be/webtools/Venn/ (accessed on 15 September 2024).
- Szklarczyk, D.; Gable, A.L.; Lyon, D.; Junge, A.; Wyder, S.; Huerta-Cepas, J.; Simonovic, M.; Doncheva, N.T.; Morris, J.H.; Bork, P.; et al. STRING v11: Protein-protein association networks with increased coverage, supporting functional discovery in genome-wide experimental datasets. Nucleic Acids Res. 2019, 47, D607–D613. [Google Scholar] [CrossRef]
- Shannon, P.; Markiel, A.; Ozier, O.; Baliga, N.S.; Wang, J.T.; Ramage, D.; Amin, N.; Schwikowski, B.; Ideker, T. Cytoscape: A Software Environment for Integrated Models of Biomolecular Interaction Networks. Genome Res. 2003, 13, 2498–2504. [Google Scholar] [CrossRef]
- Yu, H.; Kim, P.M.; Sprecher, E.; Trifonov, V.; Gerstein, M. The Importance of Bottlenecks in Protein Networks: Correlation with Gene Essentiality and Expression Dynamics. PLoS Comput. Biol. 2007, 3, e59. [Google Scholar] [CrossRef]
- Clough, E.; Barrett, T. The Gene Expression Omnibus Database. In Statistical Genomics; Springer: New York, NY, USA, 2016; pp. 93–110. [Google Scholar] [CrossRef]
- Gautier, L.; Cope, L.; Bolstad, B.M.; Irizarry, R.A. affy—Analysis of Affymetrix GeneChip data at the probe level. Bioinformatics 2004, 20, 307–315. [Google Scholar] [CrossRef] [PubMed]
- Ritchie, M.E.; Phipson, B.; Wu, D.; Hu, Y.; Law, C.W.; Shi, W.; Smyth, G.K. Limma powers differential expression analyses for RNA-sequencing and microarray studies. Nucleic Acids Res. 2015, 43, e47. [Google Scholar] [CrossRef] [PubMed]
- Conesa, A.; Madrigal, P.; Tarazona, S.; Gomez-Cabrero, D.; Cervera, A.; McPherson, A.; Szcześniak, M.W.; Gaffney, D.J.; Elo, L.L.; Zhang, X.; et al. A survey of best practices for RNA-seq data analysis. Genome Biol. 2016, 17, 13. [Google Scholar] [CrossRef] [PubMed]
- Afgan, E.; Baker, D.; Batut, B.; van den Beek, M.; Bouvier, D.; Čech, M.; Chilton, J.; Clements, D.; Coraor, N.; Grüning, B.A.; et al. The Galaxy platform for accessible, reproducible and collaborative biomedical analyses: 2018 update. Nucleic Acids Res. 2018, 46, W537–W544. [Google Scholar] [CrossRef] [PubMed]
- Leinonen, R.; Sugawara, H.; Shumway, M. The Sequence Read Archive. Nucleic Acids Res. 2011, 39, D19–D21. [Google Scholar] [CrossRef]
- FastQC: A Quality Control Tool for High Throughput Sequence Data. 2023. Available online: http://www.bioinformatics.babraham.ac.uk/projects/fastqc/ (accessed on 7 May 2024).
- Langmead, B.; Salzberg, S.L. Fast gapped-read alignment with Bowtie 2. Nat. Methods 2012, 9, 357–359. [Google Scholar] [CrossRef]
- Liao, Y.; Smyth, G.K.; Shi, W. FeatureCounts: An efficient general purpose program for assigning sequence reads to genomic features. Bioinformatics 2014, 30, 923–930. [Google Scholar] [CrossRef]
- Robinson, M.D.; McCarthy, D.J.; Smyth, G.K. edgeR: A Bioconductor package for differential expression analysis of digital gene expression data. Bioinformatics 2009, 26, 139–140. [Google Scholar] [CrossRef]
- Yu, G.; Wang, L.G.; Han, Y.; He, Q.Y. ClusterProfiler: An R package for comparing biological themes among gene clusters. OMICS A J. Integr. Biol. 2012, 16, 284–287. [Google Scholar] [CrossRef]
- The Gene Ontology Consortium; Aleksander, S.A.; Balhoff, J.; Carbon, S.; Cherry, J.M.; Drabkin, H.J.; Ebert, D.; Feuermann, M.; Gaudet, P.; Harris, N.L.; et al. The Gene Ontology knowledgebase in 2023. Genetics 2023, 224, iyad031. [Google Scholar] [CrossRef]
- Gargano, M.A.; Matentzoglu, N.; Coleman, B.; Addo-Lartey, E.B.; Anagnostopoulos, A.V.; Anderton, J.; Avillach, P.; Bagley, A.M.; Bakštein, E.; Balhoff, J.P.; et al. The Human Phenotype Ontology in 2024: Phenotypes around the world. Nucleic Acids Res. 2024, 5, D1333–D1346. [Google Scholar] [CrossRef] [PubMed]
- Barrett, T.; Wilhite, S.E.; Ledoux, P.; Evangelista, C.; Kim, I.F.; Tomashevsky, M.; Marshall, K.A.; Phillippy, K.H.; Sherman, P.M.; Holko, M.; et al. NCBI GEO: Archive for functional genomics data sets—Update. Nucleic Acids Res. 2013, 41, D991–D995. [Google Scholar] [CrossRef] [PubMed]
- Szklarczyk, D.; Kirsch, R.; Koutrouli, M.; Nastou, K.; Mehryary, F.; Hachilif, R.; Gable, A.L.; Fang, T.; Doncheva, N.T.; Pyysalo, S.; et al. The STRING database in 2023: Protein-protein association networks and functional enrichment analyses for any sequenced genome of interest. Nucleic Acids Res. 2023, 51, D638–D646. [Google Scholar] [CrossRef] [PubMed]
- Kanehisa, M.; Furumichi, M.; Sato, Y.; Matsuura, Y.; Ishiguro-Watanabe, M. KEGG: Biological systems database as a model of the real world. Nucleic Acids Res. 2024. [Google Scholar] [CrossRef]




| Study | Study Type | CHD | Controls (N) | Cases (N) | DGE (N) 1 | Upregulated | Downregulated | GO (N) 2 | HPO (N) 3 | GO + HPO |
|---|---|---|---|---|---|---|---|---|---|---|
| GSE196443 | RNA-Seq | Trisomy 21/CHD | 5 | 5 | 23 | 23 | 0 | 2 | 0 | 0 |
| GSE217557 | RNA-Seq | Trisomy 21/CHD | 32 | 50 | 13 | 12 | 1 | 0 | 0 | 0 |
| GSE36761 | RNA-Seq | ToF 4 | 7 | 22 | 2228 | 727 | 1501 | 65 | 59 | 13 |
| GSE132401 | RNA-Seq | ToF 4 | 5 | 5 | 111 | 69 | 42 | 6 | 5 | 4 |
| GSE141955 | Microarray | ToF 4 | 6 | 9 | 35 | 2 | 33 | 0 | 0 | 0 |
| GSE23959 | Microarray | HLHS 5 | 6 | 10 | 184 | 130 | 54 | 9 | 9 | 2 |
| Gene | Analysis Source | Gene Function |
|---|---|---|
| EP300 | Systems Biology Networks | Chromatin binding and transcription coactivator activity. |
| CALM3 | Systems Biology Network | Calcium ion binding and protein domain specific binding. |
| EGFR | Systems Biology Network | Identical protein binding and protein kinase activity. |
| NOTCH1 | Systems Biology Network | DNA-binding transcription factor activity and sequence-specific DNA binding. |
| TNNI3 | Systems Biology Network | Protein kinase binding and protein domain specific binding. |
| SMAD4 | Systems Biology Network | DNA-binding transcription factor activity and sequence-specific DNA binding. |
| LYVE1 | DGE | Signaling receptor activity and hyaluronic acid binding. |
| PLA2G2A | DGE | Calcium ion binding and phospholipase A2 activity. |
| SDR42E1 | DGE | Oxidoreductase activity, acting on the CH-OH group of donors, NAD or NADP as acceptor and 3-beta-hydroxy-delta5-steroid dehydrogenase activity. |
| MRC1 | DGE | Signaling receptor activity and mannose binding. |
| KCNK3 | DGE | Protein homodimerization activity and obsolete protein C-terminus binding. |
| ADAMTS9 | DGE | Metalloendopeptidase activity and endopeptidase activity. |
| Database | Description | Main Features | Purpose of the Study | Reference |
|---|---|---|---|---|
| Gene Ontology (GO) | It provides structured information about genetic functions, serving as the basis for computational analysis of large-scale molecular biology and genetic experiments. | Data availability in three categories: biological process, molecular function, and cellular component. | Identify the available ontologies for the development of CHD. | The Gene Ontology Consortium, 2023 [65] |
| Human Phenotype Ontology (HPO) | It provides an ontology of clinically relevant phenotypes, disease phenotype annotations, and the algorithms that operate on them. The HPO can be used to support differential diagnoses, translational research, and a range of applications in computational biology, providing the means to compute clinical phenotypes. | Describes phenotypic abnormalities in human diseases. | Identify phenotypes associated with CHD. | Gargano et al., 2024 [66] |
| Gene Expression Omnibus (GEO) | A public repository for high-throughput gene expression data, where you can access datasets from multiple organisms and biological conditions. | It includes publicly accessible gene expression, microarray, and RNA-Seq data. | Investigate gene expression profiles related to CHD. | Barrett et al., 2013 [67] |
| STRING | It systematically integrates protein–protein interactions from diverse sources, including the scientific literature, experimental databases, and computational predictions. | Data are curated from diverse sources: scientific literature, computational interaction predictions, coexpression, conserved genomic context, databases of interaction experiments, and known complexes/pathways from curated sources. | Identify relevant interaction networks for CHD-related genes using experimental data and coexpression. | Szklarczyk et al., 2023 [68] |
| Kyoto Encyclopedia of Genes and Genomes (KEGG) | A database for representing and analyzing biological systems, with maps of metabolic and signaling pathways, cellular interactions, and disease pathways. | Includes information on genes and proteins, disease pathways, drug information, and integration with other databases. | Identify biological pathways involved in CHD and their associated genes. | Kanehisa et al., 2024 [69] |
Disclaimer/Publisher’s Note: The statements, opinions and data contained in all publications are solely those of the individual author(s) and contributor(s) and not of MDPI and/or the editor(s). MDPI and/or the editor(s) disclaim responsibility for any injury to people or property resulting from any ideas, methods, instructions or products referred to in the content. |
© 2024 by the authors. Licensee MDPI, Basel, Switzerland. This article is an open access article distributed under the terms and conditions of the Creative Commons Attribution (CC BY) license (https://creativecommons.org/licenses/by/4.0/).
Share and Cite
de Oliveira, F.G.; Foletto, J.V.P.; Medeiros, Y.C.S.; Schuler-Faccini, L.; Kowalski, T.W. Bioinformatic Multi-Strategy Profiling of Congenital Heart Defects for Molecular Mechanism Recognition. Int. J. Mol. Sci. 2024, 25, 12052. https://doi.org/10.3390/ijms252212052
de Oliveira FG, Foletto JVP, Medeiros YCS, Schuler-Faccini L, Kowalski TW. Bioinformatic Multi-Strategy Profiling of Congenital Heart Defects for Molecular Mechanism Recognition. International Journal of Molecular Sciences. 2024; 25(22):12052. https://doi.org/10.3390/ijms252212052
Chicago/Turabian Stylede Oliveira, Fabyanne Guimarães, João Vitor Pacheco Foletto, Yasmin Chaves Scimczak Medeiros, Lavínia Schuler-Faccini, and Thayne Woycinck Kowalski. 2024. "Bioinformatic Multi-Strategy Profiling of Congenital Heart Defects for Molecular Mechanism Recognition" International Journal of Molecular Sciences 25, no. 22: 12052. https://doi.org/10.3390/ijms252212052
APA Stylede Oliveira, F. G., Foletto, J. V. P., Medeiros, Y. C. S., Schuler-Faccini, L., & Kowalski, T. W. (2024). Bioinformatic Multi-Strategy Profiling of Congenital Heart Defects for Molecular Mechanism Recognition. International Journal of Molecular Sciences, 25(22), 12052. https://doi.org/10.3390/ijms252212052

