Novel SNPs Linked to Blast Resistance Genes Identified in Pearl Millet Through Genome-Wide Association Models
Abstract
1. Introduction
2. Results
2.1. Phenotypic Variation for Blast Resistance in the GWAS Panel
2.2. Marker-Trait Associations (MTAs)
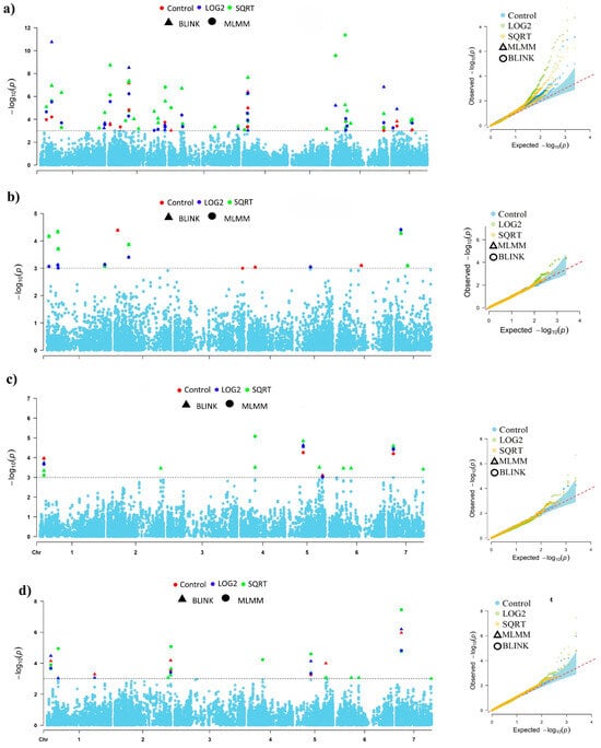
2.2.1. Markers Associated with Blast Resistance in PMg_Del Isolate
2.2.2. Markers Associated with Blast Resistance in PMg_Guj Isolate
2.2.3. Markers Associated with Blast Resistance in PMg_Raj Isolate
2.2.4. Markers Associated with Blast Resistance in Pooled Data
2.2.5. Significant MTAs Commonly Identified Across Different Isolates
2.3. Identification of Candidate Genes Related to the Blast Resistance in PMg Pathotypes
3. Discussion
3.1. Identification and Functional Categorization of Candidate Genes for Blast Resistance
3.1.1. Defense and Stress Response Mechanisms Against Pathogens
3.1.2. Signal Transduction in Plant Stress Responses
3.1.3. Transcription Factors
3.1.4. Proteolysis and Protein Modification
3.1.5. Transporters and Oxidation-Reduction Processes
3.1.6. Metabolism
3.1.7. Structural Proteins and Molecular Chaperones
3.1.8. Secondary Metabolism and Hormone Signaling
3.1.9. Cell Wall Modification
4. Materials and Methods
4.1. GWAS Panel
4.2. Genomic DNA Extraction
4.3. Phenotyping
4.4. Genotyping
4.5. Phenotypic Data Analysis
4.6. Genome-Wide Association Mapping (GWAS)
4.7. Identification of Candidate Genes
4.8. In Silico Comparative Analysis
5. Conclusions
Supplementary Materials
Author Contributions
Funding
Institutional Review Board Statement
Informed Consent Statement
Data Availability Statement
Acknowledgments
Conflicts of Interest
References
- Kumar, S.; Hash, C.T.; Thirunavukkarasu, N.; Singh, G.; Rajaram, V.; Rathore, A.; Srivastava, R.K. Mapping quantitative trait loci controlling high iron and zinc content in self and open pollinated grains of pearl millet (Pennisetum glaucum (L.) R. Br.). Front. Plant Sci. 2016, 7, 1636. [Google Scholar] [CrossRef] [PubMed]
- Pankaj, P.K.; Gaur, M.K.; Nirmala, G.; Maruthi, V.; Samuel, J.; Reddy, K.S. Diversification and land use management practices for food and nutritional security under the climate change scenario in arid and semi-arid regions of India. In Food Security and Land Use Change Under Conditions of Climatic Variability; Squires, V., Gaur, M., Eds.; Springer: Cham, Switzerland, 2020; pp. 281–309. [Google Scholar] [CrossRef]
- FAOSTAT. FAO Statistical Yearbook; FAO: Rome, Italy, 2014; Available online: http://www.fao.org/3/a-i3590e.pdf (accessed on 11 October 2024).
- Rajaram, V.; Nepolean, T.; Senthilvel, S.; Varshney, R.K.; Vadez, V.; Srivastava, R.K. Pearl millet (Pennisetum glaucum (L.) R. Br.) consensus linkage map constructed using four RIL mapping populations and newly developed EST-SSRs. BMC Genom. 2013, 14, 159. [Google Scholar] [CrossRef] [PubMed]
- Ali, M.A.M.; El Tinay, A.H.; Abdalla, A.H. Effect of fermentation on the in vitro protein digestibility of pearl millet. Food Chem. 2003, 80, 51–54. [Google Scholar] [CrossRef]
- Ragaee, S.; Abdel-Aal, E.S.M.; Noaman, M. Antioxidant activity and nutrient composition of selected cereals for food use. Food Chem. 2006, 98, 32–38. [Google Scholar] [CrossRef]
- Saleh, A.S.M.; Zhang, Q.; Chen, J.; Shen, Q. Millet grains: Nutritional quality, processing, and potential health benefits. Compreh. Rev. Food Sci. Food Saf. 2013, 12, 281–295. [Google Scholar] [CrossRef]
- Sharma, R.; Upadhyaya, H.D.; Manjunatha, S.V.; Rai, K.N.; Gupta, S.K.; Thakur, R.P. Pathogenic variation in the pearl millet blast pathogen Magnaporthe grisea and identification of resistance to diverse pathotypes. Plant Dis. 2013, 97, 189–195. [Google Scholar] [CrossRef]
- Pujar, M.; Kumar, S.; Sharma, R.; Ramu, P.; Babu, R.; Gupta, S.K. Identification of genomic regions linked to blast (Pyricularia grisea) resistance in pearl millet. Plant Breed. 2023, 142, 506–517. [Google Scholar] [CrossRef]
- Nayaka, C.S.; Srivastava, R.K.; Udayashankar, A.C.; Lavanya, S.N.; Prakash, G.; Bishnoi, H.R.; Kadvani, D.L.; Singh, O.V.; Niranjan, S.R.; Prakash, H.S.; et al. Magnaporthe Blast of Pearl Millet in India: Present Status and Future Prospects; All India Coordinated Research Project on Pearl Millet; Indian Council of Agricultural Research: New Delhi, India, 2017; p. 51. [Google Scholar]
- Singh, S.; Sharma, R.; Chandra Nayaka, S.; Tara Satyavathi, C.; Raj, C. Understanding pearl millet blast caused by Magnaporthe grisea and strategies for its management. In Blast Disease of Cereal Crops; Fungal Biology; Chandra, N.S., Hosahatti, R., Prakash, G., Tara, S.C., Sharma, R., Eds.; Springer: Cham, Switzerland, 2021; pp. 151–172. [Google Scholar]
- Sharma, R.; Gate, L.V.; Madhavan, S. Evaluation of fungicides for the management of pearl millet (Pennisetum glaucum (L.)) blast caused by Magnaporthe grisea. Crop Prot. 2018, 112, 209–213. [Google Scholar] [CrossRef]
- Gupta, S.K.; Sharma, R.; Rai, K.N.; Thakur, R.P. Inheritance of foliar blast resistance in pearl millet (Pennisetum glaucum L. (R.) Br.). Plant Breed. 2012, 131, 217–219. [Google Scholar] [CrossRef]
- Singh, S.; Sharma, R.; Pushpavathi, B.; Gupta, S.K.; Durgarani, C.V.; Raj, C. Inheritance and allelic relationship among gene(s) for blast resistance in pearl millet (Pennisetum glaucum (L.) R. Br.). Plant Breed. 2018, 137, 573–584. [Google Scholar] [CrossRef]
- Wilson, J.P.; Wells, H.D.; Burton, G.W. Inheritance of resistance to Pyricularia grisea in pearl millet accessions from Burkina Faso and inbred Tift 85DB. J. Hered. 1989, 80, 499–501. [Google Scholar] [CrossRef]
- Suh, J.P.; Roh, J.H.; Cho, Y.C.; Han, S.S.; Kim, Y.G.; Jena, K.K. The Pi40 gene for durable resistance to rice blast and molecular analysis of Pi40-advanced backcross breeding lines. Phytopathology 2009, 99, 243–250. [Google Scholar] [CrossRef] [PubMed]
- Nepolean, T.; Kaul, J.; Mukri, G.; Mittal, S. Genomics-enabled next-generation breeding approaches in maize. Front. Plant Sci. 2018, 9, 361. [Google Scholar] [CrossRef] [PubMed]
- Koelewijn, H.P. Advancing vegetable breeding with applied biosystems™ AgriSeq™ targeted genotyping by sequencing (GBS). In Proceedings of the Plant and Animal Genome XXVI Conference, San Diego, CA, USA, 13–17 January 2018. [Google Scholar]
- Semalaiyappan, J.; Selvanayagam, S.; Rathore, A.; Gupta, S.K.; Chakraborty, A.; Gujjula, K.R.; Thirunavukkarasu, N. Development of a new AgriSeq 4K mid-density SNP genotyping panel and its utility in pearl millet breeding. Front. Plant Sci. 2023, 13, 1068883. [Google Scholar] [CrossRef]
- Nepolean, T.; Hossain, F.; Kaliyugam, S.; Swati, M.; Kanika, A.; Abhishek, R.; Sweta, M.; Trushar, S.; Rinku, S.; Namratha, M.P.; et al. Unraveling the genetic architecture of subtropical maize (Zea mays L.) lines and their utility in breeding programs. BMC Genom. 2013, 14, 877. [Google Scholar] [CrossRef]
- Nepolean, T.; Hossain, F.; Arora, K.; Sharma, R.; Kaliyugam, S.; Swati, M.; Sweta, M.; Namratha, M.P.; Sreelatha, D.; Shobha, R.T.; et al. Functional mechanisms of drought tolerance identified in subtropical maize using genome-wide association mapping. BMC Genom. 2014, 15, 118. [Google Scholar] [CrossRef]
- Yu, J.M.; Buckler, E.S. Genetic association mapping and genome organization of maize. Curr. Opin. Biotechnol. 2006, 17, 155–160. [Google Scholar] [CrossRef]
- Zhu, C.S.; Gore, M.; Buckler, E.S.; Yu, J.M. Status and prospects of association mapping in plants. Plant Genome. 2008, 1, 5–20. [Google Scholar] [CrossRef]
- Guo, L.; Guo, W.; Zhao, H.; Wang, J.; Liu, H.; Sun, J.; Zou, D. Association mapping and resistant alleles’ analysis for japonica rice blast resistance. Plant Breed. 2015, 134, 646–652. [Google Scholar] [CrossRef]
- Ma, L.; Yu, Y.; Li, C.; Wang, P.; Liu, K.; Ma, W.; Bao, Y. Genome-wide association study identifies a rice panicle blast resistance gene Pb3 encoding NLR protein. Int. J. Mol. Sci. 2022, 23, 14032. [Google Scholar] [CrossRef]
- Tagle, A.G.; Chuma, I.; Tosa, Y. Rmg7, a New Gene for Resistance to Triticum Isolates of Pyricularia oryzae Identified in Tetraploid Wheat. Phytopathology 2015, 105, 495–499. [Google Scholar] [CrossRef] [PubMed]
- Yu, Y.; Ma, L.; Wang, X.; Zhao, Z.; Wang, W.; Fan, Y.; Bao, Y. Genome-wide association study identifies a rice panicle blast resistance gene, Pb2, encoding NLR protein. Int. J. Mol. Sci. 2022, 23, 5668. [Google Scholar] [CrossRef] [PubMed]
- Li, Z.J.; Jia, G.Q.; Li, X.Y.; Li, Y.C.; Hui, Z.H.; Tang, S.; Diao, X.M. Identification of blast-resistance loci through genome-wide association analysis in foxtail millet (Setaria italica (L.) Beauv.). J. Integr. Agric. 2021, 20, 2056–2064. [Google Scholar] [CrossRef]
- Wang, J.; Zhang, Z. GAPIT version 3: Boosting power and accuracy for genomic association and prediction. Genom. Proteom. Bioinform. 2021, 19, 629–640. [Google Scholar] [CrossRef]
- Lam, E.; Kato, N.; Lawton, M. Programmed cell death, mitochondria and the plant hypersensitive response. Nature 2001, 411, 848–853. [Google Scholar] [CrossRef]
- Li, X.; Bai, T.; Li, Y.; Ruan, X.; Li, H. Proteomic analysis of Fusarium oxysporum f. sp. cubense tropical race 4-inoculated response to Fusarium wilts in the banana root cells. Proteome Sci. 2013, 11, 1–14. [Google Scholar] [CrossRef]
- Li, S.; Zhao, J.; Zhai, Y.; Yuan, Q.; Zhang, H.; Wu, X.; Yan, F. The hypersensitive induced reaction 3 (HIR 3) gene contributes to plant basal resistance via an EDS1 and salicylic acid-dependent pathway. Plant J. 2019, 98, 783–797. [Google Scholar] [CrossRef]
- Tsuchiya, T.; Eulgem, T. EMSY-like genes are required for full RPP7-mediated race-specific immunity and basal defense in Arabidopsis. Mol. Plant-Microbe Interact. 2011, 24, 1573–1581. [Google Scholar] [CrossRef]
- Zheng, Z.; Nonomura, T.; Appiano, M.; Pavan, S.; Matsuda, Y.; Toyoda, H.; Bai, Y. Loss of function in Mlo orthologs reduces susceptibility of pepper and tomato to powdery mildew disease caused by Leveillula taurica. PLoS ONE 2013, 8, e70723. [Google Scholar] [CrossRef]
- Cesari, S.; Kanzaki, H.; Fujiwara, T.; Bernoux, M.; Chalvon, V.; Kawano, Y.; Kroj, T. The NB-LRR proteins RGA4 and RGA5 interact functionally and physically to confer disease resistance. EMBO J. 2014, 33, 1941–1959. [Google Scholar] [CrossRef]
- Cesari, S.; Thilliez, G.; Ribot, C.; Chalvon, V.; Michel, C.; Jauneau, A.; Kroj, T. The rice resistance protein pair RGA4/RGA5 recognizes the Magnaporthe oryzae effectors AVR-Pia and AVR1-CO39 by direct binding. Plant Cell 2013, 25, 1463–1481. [Google Scholar] [CrossRef] [PubMed]
- Dong, O.X.; Tong, M.; Bonardi, V.; El Kasmi, F.; Woloshen, V.; Wünsch, L.K.; Li, X. TNL-mediated immunity in Arabidopsis requires complex regulation of the redundant ADR1 gene family. New Phytol. 2016, 210, 960–973. [Google Scholar] [CrossRef] [PubMed]
- Peng, H.; Pu, Y.; Yang, X.; Wu, G.; Qing, L.; Ma, L.; Sun, X. Overexpression of a pathogenesis-related gene NbHIN1 confers resistance to Tobacco Mosaic Virus in Nicotiana benthamiana by potentially activating the jasmonic acid signaling pathway. Plant Sci. 2019, 283, 147–156. [Google Scholar] [CrossRef] [PubMed]
- Qiu, T.; Zhao, X.; Feng, H.; Qi, L.; Yang, J.; Peng, Y.L.; Zhao, W. OsNBL3, a mitochondrion-localized pentatricopeptide repeat protein, is involved in splicing nad5 intron 4 and its disruption causes lesion mimic phenotype with enhanced resistance to biotic and abiotic stresses. Plant Biotechnol. J. 2021, 19, 2277–2290. [Google Scholar] [CrossRef]
- Tang, P.; Zhang, Y.; Sun, X.; Tian, D.; Yang, S.; Ding, J. Disease resistance signature of the leucine-rich repeat receptor-like kinase genes in four plant species. Plant Sci. 2010, 179, 399–406. [Google Scholar] [CrossRef]
- Wang, L.L.; Ma, Z.B.; Kang, H.X.; Gu, S.; Mukhina, Z.; Wang, C.H.; Ma, D.R. A Blast Resistance Gene Pi65 with LRR-RLK Domain is Required for Resistance to Magnaporthe oryzae. Int. J. Mol. Sci. 2021, 22, 7459. [Google Scholar] [CrossRef]
- Zhou, F.; Guo, Y.; Qiu, L.J. Genome-wide Identification and Evolutionary Analysis of Leucine-rich Repeat Receptor-like Protein Kinase Genes in Soybean. BMC Plant Biol. 2016, 16, 58. [Google Scholar] [CrossRef]
- Li, B.; Ferreira, M.A.; Huang, M.; Camargos, L.F.; Yu, X.; Teixeira, R.M.; Fontes, E.P. The Receptor-like Kinase NIK1 Targets FLS2/BAK1 Immune Complex and Inversely Modulates Antiviral and Antibacterial Immunity. Nat. Commun. 2019, 10, 4996. [Google Scholar] [CrossRef]
- Schoonbeek, H.J.; Wang, H.H.; Stefanato, F.L.; Craze, M.; Bowden, S.; Wallington, E.; Zipfel, C.; Ridout, C.J. Arabidopsis EF-Tu Receptor Enhances Bacterial Disease Resistance in Transgenic Wheat. New Phytol. 2015, 206, 606–613. [Google Scholar] [CrossRef]
- Romeis, T. Protein Kinases in the Plant Defence Response. Curr. Opin. Plant Biol. 2001, 4, 407–414. [Google Scholar] [CrossRef]
- Beser, N.; Del Valle, M.M.; Kim, S.M.; Vinarao, R.B.; Surek, H.; Jena, K.K. Marker-assisted Introgression of a Broad-spectrum Resistance Gene, Pi40 Improved Blast Resistance of Two Elite Rice (Oryza sativa L.) Cultivars of Turkey. Molec. Plant Breed 2016, 7. [Google Scholar] [CrossRef]
- Liu, H.; Dong, S.; Gu, F.; Liu, W.; Yang, G.; Huang, M.; Wang, J. NBS-LRR Protein Pik-H4 Interacts with OsBIHD1 to Balance Rice Blast Resistance and Growth by Coordinating Ethylene-Brassinosteroid Pathway. Front. Plant Sci. 2017, 8, 127. [Google Scholar] [CrossRef] [PubMed][Green Version]
- Ye, X.; Li, J.; Cheng, Y.; Yao, F.; Long, L.; Yu, C.; Chen, G. Genome-wide Association Study of Resistance to Stripe Rust (Puccinia striiformis f. sp. tritici) in Sichuan Wheat. BMC Plant Biol. 2019, 19, 147. [Google Scholar] [CrossRef] [PubMed]
- Guo, F.; Wu, T.; Shen, F.; Xu, G.; Qi, H.; Zhang, Z. The Cysteine-rich Receptor-like Kinase TaCRK3 Contributes to Defense Against Rhizoctonia cerealis in Wheat. J. Exp. Bot. 2021, 72, 6904–6919. [Google Scholar] [CrossRef]
- Du, D.; Liu, M.; Xing, Y.; Chen, X.; Zhang, Y.; Zhu, M.; He, G. Semi-dominant Mutation in the Cysteine-rich Receptor-like Kinase Gene, ALS1, Conducts Constitutive Defence Response in Rice. Plant Biol. 2019, 21, 25–34. [Google Scholar] [CrossRef]
- Lin, Q.J.; Chu, J.; Kumar, V.; Yuan, D.P.; Li, Z.M.; Mei, Q.; Xuan, Y.H. Protein Phosphatase 2A Catalytic Subunit PP2A-1 Enhances Rice Resistance to Sheath Blight Disease. Front. Genome Ed. 2021, 3, 632136. [Google Scholar] [CrossRef]
- Margalha, L.; Confraria, A.; Baena-González, E. SnRK1 and TOR: Modulating Growth–Defense Trade-offs in Plant Stress Responses. J. Exp. Bot. 2019, 70, 2261–2274. [Google Scholar] [CrossRef]
- Fan, Y.; Ma, L.; Pan, X.; Tian, P.; Wang, W.; Liu, K.; Bao, Y. Genome-Wide Association Study Identifies Rice Panicle Blast-Resistant Gene Pb4 Encoding a Wall-Associated Kinase. Int. J. Mol. Sci. 2024, 25, 830. [Google Scholar] [CrossRef]
- Yu, T.Y.; Sun, M.K.; Liang, L.K. Receptors in the Induction of the Plant Innate Immunity. Molec. Plant-Microbe Interact. 2021, 34, 587–601. [Google Scholar] [CrossRef]
- Mansi, K.; Kushwaha, N.K.; Singh, A.K.; Karim, M.J.; Chakraborty, S. Nicotiana benthamiana Phosphatidylinositol 4-kinase Type II Regulates Chilli Leaf Curl Virus Pathogenesis. Molec. Plant Pathol. 2019, 20, 1408–1424. [Google Scholar] [CrossRef]
- Kalachova, T.; Janda, M.; Sasek, V.; Ortmannova, J.; Novakova, P.; Dobrev, I.P.; Ruelland, E. Identification of Salicylic Acid-independent Responses in an Arabidopsis Phosphatidylinositol 4-kinase Beta Double Mutant. Ann. Bot. 2020, 125, 775–784. [Google Scholar] [CrossRef] [PubMed]
- Liu, R.; Tan, X.; Wang, Y.; Lin, F.; Li, P.; Rahman, F.U.; Zhang, Y. The Cysteine-rich Receptor-like Kinase CRK10 Targeted by Coniella diplodiella Effector CdE1 Contributes to White Rot Resistance in Grapevine. J. Exp. Bot. 2024, 75, 3026–3039. [Google Scholar] [CrossRef] [PubMed]
- Meng, F.; Yang, C.; Cao, J.; Chen, H.; Pang, J.; Zhao, Q.; Liu, J. A bHLH Transcription Activator Regulates Defense Signaling by Nucleo-cytosolic Trafficking in Rice. J. Integr. Plant Biol. 2020, 62, 1552–1573. [Google Scholar] [CrossRef]
- Tezuka, D.; Kawamata, A.; Kato, H.; Saburi, W.; Mori, H.; Imai, R. The Rice Ethylene Response Factor OsERF83 Positively Regulates Disease Resistance to Magnaporthe oryzae. Plant Physiol. Biochem. 2019, 135, 263–271. [Google Scholar] [CrossRef]
- Jisha, V.; Dampanaboina, L.; Vadassery, J.; Mithöfer, A.; Kappara, S.; Ramanan, R. Overexpression of an AP2/ERF Type Transcription Factor OsEREBP1 Confers Biotic and Abiotic Stress Tolerance in Rice. PLoS ONE 2015, 10, e0127831. [Google Scholar] [CrossRef]
- Shimono, M.; Sugano, S.; Nakayama, A.; Jiang, C.J.; Ono, K.; Toki, S.; Takatsuji, H. Rice WRKY45 Plays a Crucial Role in Benzothiadiazole-inducible Blast Resistance. Plant Cell 2007, 19, 2064–2076. [Google Scholar] [CrossRef]
- Chandran, V.; Wang, H.; Gao, F.; Cao, X.L.; Chen, Y.P.; Li, G.B.; Wang, W.M. miR396-OsGRFs Module Balances Growth and Rice Blast Disease-resistance. Front. Plant Sci. 2019, 9, 1999. [Google Scholar] [CrossRef]
- Shi, Y.; Wang, X.; Wang, J.; Niu, J.; Du, R.; Ji, G.; Cao, J. Systematical Characterization of GRF Gene Family in Sorghum, and Their Potential Functions in Aphid Resistance. Gene 2022, 836, 146669. [Google Scholar] [CrossRef]
- Yu, S.; Yang, F.; Zou, Y.; Yang, Y.; Li, T.; Chen, S.; Luo, L. Overexpressing PpBURP2 in Rice Increases Plant Defense to Abiotic Stress and Bacterial Leaf Blight. Front. Plant Sci. 2022, 13, 812279. [Google Scholar] [CrossRef]
- Ribone, P.A.; Capella, M.; Chan, R.L. Functional Characterization of the Homeodomain Leucine Zipper I Transcription Factor AtHB13 Reveals a Crucial Role in Arabidopsis Development. J. Exp. Bot. 2015, 66, 5929–5943. [Google Scholar] [CrossRef]
- Raffaele, S.; Vailleau, F.; Leger, A.; Joubès, J.; Miersch, O.; Huard, C.; Roby, D. A MYB Transcription Factor Regulates Very-long-chain Fatty Acid Biosynthesis for Activation of the Hypersensitive Response in Arabidopsis thaliana. Plant J. 2008, 20, 1056–1068. [Google Scholar] [CrossRef]
- Kishi-Kaboshi, M.; Seo, S.; Takahashi, A.; Hirochika, H. The MAMP-responsive MYB transcription factors MYB30, MYB55 and MYB110 activate the HCAA synthesis pathway and enhance immunity in rice. Plant Cell Physiol. 2018, 5, 903–915. [Google Scholar] [CrossRef]
- Hadiarto, T.; Tran, L.S.P. Progress Studies of Drought Tolerance in Rice. Plant Cell Physiol. 2011, 30, 1233–1242. [Google Scholar] [CrossRef]
- Bhattacharjee, S.M.; Mukherjee, A.; Roy, S.; De, B.; Sen, S. Genomic Characterization of Rice Blast Resistance Gene (Pi54) in Different Rice Varieties from North East India. Molec. Plant Pathol. 2022, 23, 554–568. [Google Scholar]
- Yi, S.Y.; Lee, M.; Kwon, S.Y.; Kim, W.T.; Lim, Y.P.; Kang, S.Y. RING-Type E3 Ubiquitin Ligases AtRDUF1 and AtRDUF2 Positively Regulate the Expression of PR1 Gene and Pattern-Triggered Immunity. Int. J. Mol. Sci. 2022, 23, 14525. [Google Scholar] [CrossRef]
- Ning, Y.; Wang, R.; Shi, X.; Zhou, X.; Wang, G.L. A Layered Defense Strategy Mediated by Rice E3 Ubiquitin Ligases against Diverse Pathogens. Mol. Plant 2016, 9, 1096–1098. [Google Scholar] [CrossRef]
- Zhao, Y.; Zhong, X.; Xu, G.; Zhu, X.; Shi, Y.; Liu, M.; Wang, X. The F-Box Protein OsFBX156 Positively Regulates Rice Defense against the Blast Fungus Magnaporthe oryzae by Mediating Ubiquitination-Dependent Degradation of OsHSP71.1. Mol. Plant Pathol. 2024, 25, e13459. [Google Scholar] [CrossRef]
- Pal, S.; Shree, A.; Verma, P.K. Functional Insights into Fungal F-Box Protein: From Pathogenesis to Sustainable Economy. Fungal Biol. Rev. 2024, 49, 100368. [Google Scholar] [CrossRef]
- Cao, J.; Yang, C.; Li, L.; Jiang, L.; Wu, Y.; Wu, C.; Liu, J. Rice Plasma Membrane Proteomics Reveals Magnaporthe oryzae Promotes Susceptibility by Sequential Activation of Host Hormone Signaling Pathways. Mol. Plant Microbe Interact. 2016, 29, 902–913. [Google Scholar] [CrossRef]
- Zhang, Y.; Zhao, J.; Li, Y.; Yuan, Z.; He, H.; Yang, H.; Qu, S. Transcriptome Analysis Highlights Defense and Signaling Pathways Mediated by Rice pi21 Gene with Partial Resistance to Magnaporthe oryzae. Front. Plant Sci. 2016, 7, 1834. [Google Scholar] [CrossRef]
- Li, Y.; Cao, X.L.; Zhu, Y.; Yang, X.M.; Zhang, K.N.; Xiao, Z.Y.; Wang, W.M. Osa-miR398b Boosts H2O2 Production and Rice Blast Disease-Resistance via Multiple Superoxide Dismutases. New Phytol. 2019, 222, 1507–1522. [Google Scholar] [CrossRef] [PubMed]
- Li, Z.; Zhang, Q.; Zhou, X. A 2-Cys Peroxiredoxin in Response to Oxidative Stress in the Pine Wood Nematode, Bursaphelenchus xylophilus. Sci. Rep. 2016, 6, 27438. [Google Scholar] [CrossRef] [PubMed]
- Tanabe, S.; Nishizawa, Y.; Minami, E. Effects of Catalase on the Accumulation of H2O2 in Rice Cells Inoculated with Rice Blast Fungus, Magnaporthe oryzae. Physiol. Plant. 2009, 137, 148–154. [Google Scholar] [CrossRef] [PubMed]
- Singh, S.; Sharma, R.; Nepolean, T.; Nayak, S.N.; Pushpavathi, B.; Khan, A.W.; Varshney, R.K. Identification of Genes Controlling Compatible and Incompatible Reactions of Pearl Millet (Pennisetum glaucum) against Blast (Magnaporthe grisea) Pathogen through RNA-Seq. Front. Plant Sci. 2022, 13, 981295. [Google Scholar] [CrossRef]
- Hu, J.; Liu, M.; Zhang, A.; Dai, Y.; Chen, W.; Chen, F.; Zhang, Z. Co-Evolved Plant and Blast Fungus Ascorbate Oxidases Orchestrate the Redox State of Host Apoplast to Modulate Rice Immunity. Mol. Plant 2022, 15, 1347–1366. [Google Scholar] [CrossRef]
- Son, S.; Kim, H.; Lee, K.S.; Kim, S.; Park, S.R. Rice Glutaredoxin GRXS15 Confers Broad-Spectrum Resistance to Xanthomonas oryzae pv. oryzae and Fusarium fujikuroi. Biochem. Biophys. Res. Commun. 2020, 533, 1385–1392. [Google Scholar] [CrossRef]
- Wang, W.; Tang, W.; Ma, T.; Niu, D.; Jin, J.B.; Wang, H.; Lin, R. A Pair of Light Signaling Factors FHY3 and FAR1 Regulates Plant Immunity by Modulating Chlorophyll Biosynthesis. J. Integr. Plant Biol. 2016, 58, 91–103. [Google Scholar] [CrossRef]
- Gullner, G.; Komives, T.; Kiraly, L.; Schroder, P. Glutathione S-Transferase Enzymes in Plant-Pathogen Interactions. Front. Plant Sci. 2018, 9, 1836. [Google Scholar] [CrossRef]
- Zhao, J. Phospholipase D and Phosphatidic Acid in Plant Defense Response: From Protein–Protein and Lipid–Protein Interactions to Hormone Signaling. J. Exp. Bot. 2015, 66, 1721–1736. [Google Scholar] [CrossRef]
- Liu, H.; Dong, S.; Sun, D.; Liu, W.; Gu, F.; Liu, Y.; Chen, Z. CONSTANS-Like 9 (OsCOL9) Interacts with Receptor for Activated C-Kinase 1 (OsRACK1) to Regulate Blast Resistance through Salicylic Acid and Ethylene Signaling Pathways. PLoS ONE 2016, 11, e0166249. [Google Scholar] [CrossRef]
- Fernandez, J.; Wilson, R.A. Characterizing Roles for the Glutathione Reductase, Thioredoxin Reductase, and Thioredoxin Peroxidase-Encoding Genes of Magnaporthe oryzae during Rice Blast Disease. PLoS ONE 2014, 9, e87300. [Google Scholar] [CrossRef] [PubMed]
- Chu, J.; Xu, H.; Dong, H.; Xuan, Y.H. Loose Plant Architecture 1-Interacting Kinesin-Like Protein KLP Promotes Rice Resistance to Sheath Blight Disease. Rice 2021, 14, 60. [Google Scholar] [CrossRef] [PubMed]
- Kim, T.H.; Shanmugam, G.; Lee, J.; Lee, J.; Jeon, J.H. MoJMJD2, Which Encodes a Putative Histone Demethylase, Is Important for Growth and Conidiation in Rice Blast Fungus, Magnaporthe oryzae. Int. Jt. Conf. Plant Protection 2018, 268. [Google Scholar]
- Thanthrige, N.; Jain, S.; Bhowmik, S.D.; Ferguson, B.J.; Kabbage, M.; Mundree, S.; Williams, B. Centrality of BAGs in Plant PCD, Stress Responses, and Host Defense. Trends Plant Sci. 2020, 25, 1131–1140. [Google Scholar] [CrossRef] [PubMed]
- Fang, H.; Zhang, F.; Zhang, C.; Wang, D.; Shen, S.; He, F.; Ning, Y. Function of Hydroxycinnamoyl Transferases for the Biosynthesis of Phenolamides in Rice Resistance to Magnaporthe oryzae. J. Genet. Genom. 2022, 49, 776–786. [Google Scholar] [CrossRef]
- Liu, Y.; Fernie, A.R.; Tohge, T. Diversification of Chemical Structures of Methoxylated Flavonoids and Genes Encoding Flavonoid-O-Methyltransferases. Plants 2022, 11, 564. [Google Scholar] [CrossRef]
- Bouzroud, S.; Gouiaa, S.; Hu, N.; Bernadac, A.; Mila, I.; Bendaou, N.; Zouine, M. Auxin Response Factors (ARFs) Are Potential Mediators of Auxin Action in Tomato Response to Biotic and Abiotic Stress (Solanum lycopersicum). PLoS ONE 2018, 13, e0193517. [Google Scholar] [CrossRef]
- Li, Y.J.; Li, P.; Wang, T.; Zhang, F.J.; Huang, X.X.; Hou, B.K. The Maize Secondary Metabolism Glycosyltransferase UFGT2 Modifies Flavonols and Contributes to Plant Acclimation to Abiotic Stresses. Ann. Bot. 2018, 122, 1203–1217. [Google Scholar] [CrossRef]
- Zhao, S.; Fu, S.; Cao, Z.; Liu, H.; Huang, S.; Li, C.; Long, T. OsUGT88C3 Encodes a UDP-Glycosyltransferase Responsible for Biosynthesis of Malvidin 3-O-Galactoside in Rice. Plants 2024, 13, 697. [Google Scholar] [CrossRef]
- Hu, Y.; Zhang, M.; Lu, M.; Wu, Y.; Jing, T.; Zhao, M.; Song, C. Salicylic Acid Carboxyl Glucosyltransferase UGT87E7 Regulates Disease Resistance in Camellia sinensis. Plant Physiol. 2022, 188, 1507–1520. [Google Scholar] [CrossRef]
- Chen, L.; Wang, W.S.; Wang, T.; Meng, X.F.; Chen, T.T.; Huang, X.X.; Hou, B.K. Methyl Salicylate Glucosylation Regulates Plant Defense Signaling and Systemic Acquired Resistance. Plant Physiol. 2019, 180, 2167–2181. [Google Scholar] [CrossRef] [PubMed]
- Hernandez-Blanco, C.; Feng, D.X.; Hu, J.; Sanchez-Vallet, A.; Deslandes, L.; Llorente, F.; Molina, A. Impairment of Cellulose Synthases Required for Arabidopsis Secondary Cell Wall Formation Enhances Disease Resistance. Plant Cell 2007, 19, 890–903. [Google Scholar] [CrossRef] [PubMed]
- Hou, F.; Du, T.; Qin, Z.; Xu, T.; Li, A.; Dong, S.; Zhang, L. Genome-Wide in silico Identification and Expression Analysis of Beta-Galactosidase Family Members in Sweetpotato [Ipomoea batatas (L.) Lam]. BMC Genom. 2021, 22, 140. [Google Scholar] [CrossRef] [PubMed]
- Nakamura, Y. Plant Phospholipid Diversity: Emerging Functions in Metabolism and Protein–Lipid Interactions. Trends Plant Sci. 2017, 22, 1027–1040. [Google Scholar] [CrossRef]
- Cheng, J.; Song, N.; Wu, J. A Patatin-Like Protein Synergistically Regulated by Jasmonate and Ethylene Signaling Pathways Plays a Negative Role in Nicotiana attenuata Resistance to Alternaria alternata. Plant Divers. 2019, 41, 7–12. [Google Scholar] [CrossRef]
- Prathi, N.B.; Palit, P.; Madhu, P.; Ramesh, M.; Laha, G.S.; Balachandran, S.M.; Mangrauthia, S.K. Proteomic and Transcriptomic Approaches to Identify Resistance and Susceptibility-Related Proteins in Contrasting Rice Genotypes Infected with the Fungal Pathogen Rhizoctonia solani. Plant Physiol. Biochem. 2018, 130, 258–266. [Google Scholar] [CrossRef]
- Ishida, K.; Yokoyama, R. Reconsidering the Function of the Xyloglucan Endotransglucosylase/Hydrolase Family. J. Plant Res. 2022, 135, 145–156. [Google Scholar] [CrossRef]
- Meng, H.; Sun, M.; Jiang, Z.; Liu, Y.; Sun, Y.; Liu, D.; Wang, Y. Comparative Transcriptome Analysis Reveals Resistant and Susceptible Genes in Tobacco Cultivars in Response to Infection by Phytophthora nicotianae. Sci. Rep. 2021, 11, 809. [Google Scholar] [CrossRef]
- Bergelson, J.; Kreitman, M.; Stahl, E.A.; Tian, D. Evolutionary Dynamics of Plant R-Genes. Science 2001, 292, 2281–2285. [Google Scholar] [CrossRef]
- Saghai-Maroof, M.A.; Soliman, K.M.; Jorgensen, R.A.; Allard, R. Ribosomal DNA spacer-length polymorphisms in barley: Mendelian inheritance, chromosomal location, and population dynamics. Proc. Natl. Acad. Sci. USA 1984, 81, 8014–8018. [Google Scholar] [CrossRef]
- Thakur, R.P.; Sharma, R.; Rao, V.P. Screening Techniques for Pearl Millet Diseases. Information Bulletin No. 89; International Crops Research Institute for the Semi-Arid Tropics: Patancheru, India, 2011; Available online: http://oar.icrisat.org/id/eprint/5527 (accessed on 3 March 2022).
- Bates, D. Fitting Linear Mixed-Effects Models Using lme4. arXiv 2014, arXiv:1406.5823. [Google Scholar]
- Henderson, C.R. Best linear unbiased prediction of nonadditive genetic merits in noninbred populations. J. Anim. Sci. 1985, 60, 111–117. [Google Scholar] [CrossRef]
- Wang, Y.; Vik, J.O.; Omholt, S.W.; Gjuvsland, A.B. Effect of regulatory architecture on broad versus narrow sense heritability. PLoS Comput. Biol. 2013, 9, e1003053. [Google Scholar] [CrossRef] [PubMed]
- Jones, E.S.; Breese, W.A.; Liu, C.J.; Singh, S.D.; Shaw, D.S.; Witcombe, J.R. Crop Science: Cell Biology & Molecular Genetic Mapping Quantitative Trait Loci for Resistance to Downy Mildew in Pearl Millet: Field and Glasshouse Screens Detect the Same QTL. Crop Sci. 2002, 42, 1316–1324. [Google Scholar] [CrossRef]
- Kassambara, A. Practical Guide to Principal Component Methods in R: PCA, M (CA), FAMD, MFA, HCPC, Factoextra, 2nd ed.; STHDA: 2017. Available online: https://books.google.com.sg/books?hl=en&lr=&id=eFEyDwAAQBAJ&oi=fnd&pg=PR5&dq=Practical+Guide+to+Principal+Component+Methods+in+R:+PCA,+M+(CA),+FAMD,+MFA,+HCPC,+Factoextra&ots=reYXhLkJPx&sig=vaHHPrjPfsKZ37_QvLWJaLmxmqU#v=onepage&q=Practical%20Guide%20to%20Principal%20Component%20Methods%20in%20R%3A%20PCA%2C%20M%20(CA)%2C%20FAMD%2C%20MFA%2C%20HCPC%2C%20Factoextra&f=false (accessed on 15 May 2024).
- Varshney, R.K.; Shi, C.; Thudi, M.; Mariac, C.; Wallace, J.; Qi, P.; Xu, X. Pearl millet genome sequence provides a resource to improve agronomic traits in arid environments. Nat. Biotechnol. 2017, 35, 969–976. [Google Scholar] [CrossRef]
- Chen, C.; Wu, Y.; Li, J.; Wang, X.; Zeng, Z.; Xu, J.; Xia, R. TBtools-II: A one for all, all for one bioinformatics platform for biological big-data mining. Mol. Plant. 2023, 16, 1733–1742. [Google Scholar] [CrossRef]
- Wang, Y.; Tang, H.; DeBarry, J.D.; Tan, X.; Li, J.; Wang, X.; Paterson, A.H. MCScanX: A toolkit for detection and evolutionary analysis of gene synteny and collinearity. Nucleic Acids Res. 2012, 40, e49. [Google Scholar] [CrossRef]





| Isolates | Source | Df | Sum Sq | Mean Sq | F Value | Heritability (%) |
|---|---|---|---|---|---|---|
| PMg_Del | Genotype | 280 | 1195.410 | 4.269 | 6.349 ** | 86.3 |
| Replication | 1 | 0.001 | 0.001 | 0.002 | ||
| Residual | 261 | 175.498 | 0.672 | |||
| PMg_Guj | Genotype | 280 | 1663.520 | 5.941 | 9.489 ** | 90.5 |
| Replication | 1 | 1.320 | 1.320 | 2.109 | ||
| Residual | 275 | 172.179 | 0.626 | |||
| PMg_Raj | Genotype | 280 | 1622.990 | 5.796 | 9.697 ** | 90.7 |
| Replication | 1 | 1.835 | 1.835 | 3.070 | ||
| Residual | 278 | 166.164 | 0.597 | |||
| Pool | Genotype | 280 | 3778.158 | 13.493 | 15.015 ** | 93.8 |
| Replication | 1 | 2.771 | 2.771 | 3.084 | ||
| Residual | 1373 | 1233.828 | 0.898 |
| Sl. No. | Traits | No. of MTAs (BLINK) | No. of MTAs (MLMM) | Common MTAs |
|---|---|---|---|---|
| 1 | PMg_Del_Control | 8 | 16 | 6 |
| 2 | PMg_Del_log2 | 14 | 39 | 9 |
| 3 | PMg_Del_SQRT | 11 | 29 | 7 |
| 4 | PMg_Guj_Control | 4 | 4 | 4 |
| 5 | PMg_Guj_log2 | 12 | 12 | 12 |
| 6 | PMg_Guj_SQRT | 7 | 7 | 7 |
| 7 | PMg_Raj_Control | 6 | 6 | 6 |
| 8 | PMg_Raj_log2 | 4 | 11 | 4 |
| 9 | PMg_Raj_SQRT | 10 | 7 | 7 |
| 10 | PMg_Pool_Control | 7 | 4 | 4 |
| 11 | PMg_Pool_log2 | 9 | 13 | 13 |
| 12 | PMg_Pool_SQRT | 5 | 4 | 4 |
| Sl. No. | SNP Name | Isolate Name | Linked Gene(s) | Gene Annotation | Resistance Mechanism |
|---|---|---|---|---|---|
| 1 | PMSnp82 | PMg_Del_Control PMg_Del_log2 PMg_Del_SQRT | Pgl_GLEAN_10023779 | LRRNT_2 domain-containing protein | Key roles in resistance to pathogen attack |
| 2 | PMSnpB1100 | PMg_Del_Control PMg_Del_log2 PMg_Del_SQRT | Pgl_GLEAN_10032560 | Putative cysteine-rich receptor-like protein kinase 35 | Involved in pathogen recognition and signal transduction |
| Pgl_GLEAN_10025439 | Transcription factor MYB83 | Play crucial role in regulating gene expression in response to stress | |||
| 3 | PMSnp2222 | PMg_Del_Control PMg_Del_log2 PMg_Del_SQRT | Pgl_GLEAN_10019061 | Probable LRR receptor-like kinase At3g47570 | Hormone signaling and mediating defense responses |
| 4 | PMSnpB236 | PMg_Guj_Control PMg_Guj_log2 PMg_Guj_SQRT | Pgl_GLEAN_10025523 | Serine/threonine-protein phosphatase PP1 | Involved in signaling pathways regulating stress responses and cellular processes |
| 5 | PMSnp586 | PMg_Guj_Control PMg_Guj_log2 PMg_Guj_SQRT | Pgl_GLEAN_10022625 | Homeobox-leucine zipper protein | Modulate developmental processes and are involved in plant responses to drought, salinity, and pathogen infection |
| Pgl_GLEAN_10022624 | Probable serine/threonine-protein kinase PBL3 | Role in plant innate immunity | |||
| 6 | PMSnpB33 | PMg_Raj_Control PMg_Raj_log2 PMg_Raj_SQRT PMg_Pool_Control PMg_Pool_log2 PMg_Pool_SQRT | Pgl_GLEAN_10017646 | BHLH domain-containing protein | Role in regulating gene expression in response to stress |
| 7 | PMSnpB1336 | PMg_Raj_Control PMg_Raj_log2 PMg_Raj_SQRT PMg_Pool_Control PMg_Pool_log2 PMg_Pool_SQRT | Pgl_GLEAN_10005235 | Protein kinase domain-containing protein | Involved in jasmonic acid and ethylene signaling |
| 8 | PMSnp2330 | PMg_Raj_Control PMg_Raj_log2 PMg_Raj_SQRT PMg_Pool_Control PMg_Pool_log2 PMg_Pool_SQRT | Pgl_GLEAN_10031009 | Receptor-like serine/threonine-protein | Involved in signaling pathways regulating stress responses and cellular processes |
| Pgl_GLEAN_10008778 | Glutaredoxin domain-containing protein | Involved in redox regulation and oxidative stress resistance, interact with various signaling molecules, including PR genes, providing broad-spectrum resistance |
Disclaimer/Publisher’s Note: The statements, opinions and data contained in all publications are solely those of the individual author(s) and contributor(s) and not of MDPI and/or the editor(s). MDPI and/or the editor(s) disclaim responsibility for any injury to people or property resulting from any ideas, methods, instructions or products referred to in the content. |
© 2024 by the authors. Licensee MDPI, Basel, Switzerland. This article is an open access article distributed under the terms and conditions of the Creative Commons Attribution (CC BY) license (https://creativecommons.org/licenses/by/4.0/).
Share and Cite
Singh, S.; Prakash, G.; Nanjundappa, S.; Malipatil, R.; Kalita, P.; Satyavathi, T.C.; Thirunavukkarasu, N. Novel SNPs Linked to Blast Resistance Genes Identified in Pearl Millet Through Genome-Wide Association Models. Int. J. Mol. Sci. 2024, 25, 12048. https://doi.org/10.3390/ijms252212048
Singh S, Prakash G, Nanjundappa S, Malipatil R, Kalita P, Satyavathi TC, Thirunavukkarasu N. Novel SNPs Linked to Blast Resistance Genes Identified in Pearl Millet Through Genome-Wide Association Models. International Journal of Molecular Sciences. 2024; 25(22):12048. https://doi.org/10.3390/ijms252212048
Chicago/Turabian StyleSingh, Swati, Ganesan Prakash, Sandeep Nanjundappa, Renuka Malipatil, Prerana Kalita, Tara C. Satyavathi, and Nepolean Thirunavukkarasu. 2024. "Novel SNPs Linked to Blast Resistance Genes Identified in Pearl Millet Through Genome-Wide Association Models" International Journal of Molecular Sciences 25, no. 22: 12048. https://doi.org/10.3390/ijms252212048
APA StyleSingh, S., Prakash, G., Nanjundappa, S., Malipatil, R., Kalita, P., Satyavathi, T. C., & Thirunavukkarasu, N. (2024). Novel SNPs Linked to Blast Resistance Genes Identified in Pearl Millet Through Genome-Wide Association Models. International Journal of Molecular Sciences, 25(22), 12048. https://doi.org/10.3390/ijms252212048

