Genomic Identification and Expression Analysis of Regulator of Chromosome Condensation 1-Domain Protein Family in Maize
Abstract
1. Introduction
2. Results
2.1. Identification and Prediction of Protein Physicochemical Properties
2.2. Phylogenetic Relationship and Collinearity Analysis
2.3. Conserved Motifs, Domains, and Gene Structure Analysis
2.4. Distribution of ZmRCP Family Members on Chromosomes
2.5. Subcellular Localization of ZmRCP Family Members
2.6. Prediction of Cis-Elements in the Promoters
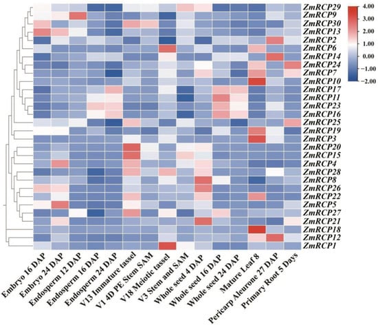
2.7. Analysis of Expression Patterns under Different Tissues and Stresses
2.8. Prediction of Protein Interaction Network
3. Discussion
4. Materials and Methods
4.1. Materials and Treatments
4.2. Identification of RCP Family Members
4.3. Construction of Phylogenetic Tree
4.4. Collinearity Analysis
4.5. Analysis of Cis-Acting Elements in the Promoters
4.6. Prediction of Protein Physicochemical Properties
4.7. Gene Structure, Conserved Motif, and Structural Domain Analysis
4.8. Location on Chromosome
4.9. Expression Pattern Analysis
4.10. Subcellular Localization
4.11. Analysis of Protein Interaction Network Prediction
4.12. RT-qPCR
4.13. Yeast Two-Hybrid Assay
5. Conclusions
Supplementary Materials
Author Contributions
Funding
Institutional Review Board Statement
Informed Consent Statement
Data Availability Statement
Conflicts of Interest
References
- Zhang, H.M.; Zhu, J.H.; Gong, Z.Z.; Zhu, J.K. Abiotic stress responses in plants. Nat. Rev. Genet. 2022, 23, 104–119. [Google Scholar] [CrossRef] [PubMed]
- Park, H.J.; Kim, W.Y.; Yun, D.J. A new insight of salt stress signaling in plant. Mol. Cells 2016, 39, 447–459. [Google Scholar] [CrossRef] [PubMed]
- Brown, B.A.; Cloix, C.; Jiang, G.H.; Kaiserli, E.; Herzyk, P.; Kliebenstein¶, D.J.; Jenkins, G.I. A UV-B-specific signaling component orchestrates plant UV protection. Proc. Natl. Acad. Sci. USA 2005, 102, 18225–18230. [Google Scholar] [CrossRef] [PubMed]
- Hadjebi, O.; Casas-Terradellas, E.; Garcia-Gonzalo, F.R.; Rosa, J.L. The RCC1 superfamily: From genes, to function, to disease. Biochim. Biophys. Acta 2008, 1783, 1467–1479. [Google Scholar] [CrossRef] [PubMed]
- Ji, H.; Wang, Y.; Cloix, C.; Li, K.; Jenkins, G.I.; Wang, S.; Shang, Z.; Shi, Y.; Yang, S.; Li, X. The Arabidopsis RCC1 family protein TCF1 regulates freezing tolerance and cold acclimation through modulating lignin biosynthesis. PLoS Genet. 2015, 11, e1005471. [Google Scholar] [CrossRef]
- Liu, X.; Wu, X.; Sun, C.; Rong, J. Identification and expression profiling of the regulator of chromosome condensation 1 (RCC1) gene family in Gossypium Hirsutum L. under abiotic stress and hormone treatments. Int. J. Mol. Sci. 2019, 20, 1727. [Google Scholar] [CrossRef]
- Dasso, M. RCC1 in the cell cycle: The regulator of chromosome condensation takes on new roles. Trends Biochem. Sci. 1993, 18, 96–101. [Google Scholar] [CrossRef]
- Renault, L.; Nassar, N.; Vetter, I.; Becker, J.; Klebe, C.; Roth, M.; Wittinghofer, A. The 1.7 A crystal structure of the regulator of chromosome condensation (RCC1) reveals a seven-bladed propeller. Nature 1998, 392, 97–101. [Google Scholar] [CrossRef]
- Bischoff, F.R.; Ponstingl, H. Catalysis of guanine nucleotide exchange on Ran by the mitotic regulator RCC1. Nature 1991, 354, 80–82. [Google Scholar] [CrossRef]
- Cekan, P.; Hasegawa, K.; Pan, Y.; Tubman, E.; Odde, D.; Chen, J.Q.; Herrmann, M.A.; Kumar, S.; Kalab, P. RCC1-dependent activation of Ran accelerates cell cycle and DNA repair, inhibiting DNA damage-induced cell senescence. Mol. Biol. Cell 2016, 27, 1346–1357. [Google Scholar] [CrossRef]
- Ji, H.; Wang, S.; Cheng, C.; Li, R.; Wang, Z.; Jenkins, G.I.; Kong, F.; Li, X. The RCC1 family protein SAB1 negatively regulates ABI5 through multidimensional mechanisms during postgermination in Arabidopsis. New Phytol. 2019, 222, 907–922. [Google Scholar] [CrossRef] [PubMed]
- Kuhn, K.; Carrie, C.; Giraud, E.; Wang, Y.; Meyer, E.H.; Narsai, R.; des Francs-Small, C.C.; Zhang, B.; Murcha, M.W.; Whelan, J. The RCC1 family protein RUG3 is required for splicing of nad2 and complex I biogenesis in mitochondria of Arabidopsis thaliana. Plant J. 2011, 67, 1067–1080. [Google Scholar] [CrossRef] [PubMed]
- Sun, C.; Li, D.; Gao, Z.; Gao, L.; Shang, L.; Wang, M.; Qiao, J.; Ding, S.; Li, C.; Geisler, M.; et al. OsRLR4 binds to the OsAUX1 promoter to negatively regulate primary root development in rice. J. Integr. Plant Biol. 2022, 64, 118–134. [Google Scholar] [CrossRef] [PubMed]
- Mao, K.; Wang, L.; Li, Y.Y.; Wu, R. Molecular cloning and functional analysis of UV RESISTANCE LOCUS 8 (PeUVR8) from Populus euphratica. PLoS ONE 2015, 10, e0132390. [Google Scholar] [CrossRef]
- Rizzini, L.; Favory, J.J.; Cloix, C.; Faggionato, D.; O’Hara, A.; Kaiserli, E.; Baumeister, R.; Schafer, E.; Nagy, F.; Ulm, R.; et al. Perception of UV-B by the Arabidopsis UVR8 protein. Science 2011, 332, 103–106. [Google Scholar] [CrossRef]
- Quesada, V.; Sarmiento-Manus, R.; Gonzalez-Bayon, R.; Hricova, A.; Perez-Marcos, R.; Gracia-Martinez, E.; Medina-Ruiz, L.; Leyva-Diaz, E.; Ponce, M.R.; Micol, J.L. Arabidopsis RUGOSA2 encodes an mTERF family member required for mitochondrion, chloroplast and leaf development. Plant J. 2011, 68, 738–753. [Google Scholar] [CrossRef]
- Su, C.; Yuan, J.; Zhao, H.; Zhao, Y.; Ji, H.; Wang, Y.; Li, X. RUG3 is a negative regulator of plant responses to ABA in Arabidopsis thaliana. Plant Signal Behav. 2017, 12, e1333217. [Google Scholar] [CrossRef]
- Su, C.; Zhao, H.; Zhao, Y.; Ji, H.; Wang, Y.; Zhi, L.; Li, X. RUG3 and ATM synergistically regulate the alternative splicing of mitochondrial nad2 and the DNA damage response in Arabidopsis thaliana. Sci. Rep. 2017, 7, 43897. [Google Scholar] [CrossRef]
- Yin, R.; Skvortsova, M.Y.; Loubery, S.; Ulm, R. COP1 is required for UV-B-induced nuclear accumulation of the UVR8 photoreceptor. Proc. Natl. Acad. Sci. USA 2016, 113, E4415–E4422. [Google Scholar] [CrossRef]
- Quesada, V.; Sarmiento-Manus, R.; Gonzalez-Bayon, R.; Hricova, A.; Ponce, M.R.; Micol, J.L. PORPHOBILINOGEN DEAMINASE deficiency alters vegetative and reproductive development and causes lesions in Arabidopsis. PLoS ONE 2013, 8, e53378. [Google Scholar] [CrossRef]
- Cao, S.-K.; Liu, R.; Sayyed, A.; Sun, F.; Song, R.; Wang, X.; Xiu, Z.; Li, X.; Tan, B.-C. Regulator of chromosome condensation 1-domain protein DEK47 functions on the intron splicing of mitochondrial nad2 and seed development in maize. Front. Plant Sci. 2021, 12, 695249. [Google Scholar] [CrossRef] [PubMed]
- Zheng, H.; Wu, H.; Pan, X.; Jin, W.; Li, X. Aberrant meiotic modulation partially contributes to the lower germination rate of pollen grains in maize (Zea mays L.) under low nitrogen supply. Plant Cell Physiol. 2017, 58, 342–353. [Google Scholar] [CrossRef] [PubMed]
- Minina, E.A.; Moschou, P.N.; Vetukuri, R.R.; Sanchez-Vera, V.; Cardoso, C.; Liu, Q.; Elander, P.H.; Dalman, K.; Beganovic, M.; Lindberg Yilmaz, J.; et al. Transcriptional stimulation of rate-limiting components of the autophagic pathway improves plant fitness. J. Exp. Bot. 2018, 69, 1415–1432. [Google Scholar] [CrossRef] [PubMed]
- Zhu, F.; Alseekh, S.; Wen, W.; Cheng, Y.; Fernie, A.R. Genome-wide association studies of Arabidopsis dark-induced senescence reveals signatures of autophagy in metabolic reprogramming. Autophagy 2022, 18, 457–458. [Google Scholar] [CrossRef] [PubMed]
- Jensen, P.E.; Bassi, R.; Boekema, E.J.; Dekker, J.P.; Jansson, S.; Leister, D.; Robinson, C.; Scheller, H.V. Structure, function and regulation of plant photosystem I. Biochim. Biophys. Acta 2007, 1767, 335–352. [Google Scholar] [CrossRef]
- Haizel, T.; Merkle, T.; Pay, A.; Fejes, E.; Nagy, F. Characterization of proteins that interact with the GTP-bound form of the regulatory GTPase Ran in Arabidopsis. Plant J. 1997, 11, 93–103. [Google Scholar] [CrossRef]
- Cao, S.K.; Liu, R.; Wang, M.; Sun, F.; Sayyed, A.; Shi, H.; Wang, X.; Tan, B.C. The small PPR protein SPR2 interacts with PPR-SMR1 to facilitate the splicing of introns in maize mitochondria. Plant Physiol. 2022, 190, 1763–1776. [Google Scholar] [CrossRef]
- Panchy, N.; Lehti-Shiu, M.; Shiu, S.H. Evolution of Gene Duplication in Plants. Plant Physiol. 2016, 171, 2294–2316. [Google Scholar] [CrossRef]
- Tossi, V.E.; Regalado, J.J.; Iannicelli, J.; Laino, L.E.; Burrieza, H.P.; Escandon, A.S.; Pitta-Alvarez, S.I. Beyond Arabidopsis: Differential UV-B response mediated by UVR8 in diverse species. Front. Plant Sci. 2019, 10, 780. [Google Scholar] [CrossRef]
- Dong, Z.; Wang, H.; Li, X.; Ji, H. Enhancement of plant cold tolerance by soybean RCC1 family gene GmTCF1a. BMC Plant Biol. 2021, 21, 369. [Google Scholar] [CrossRef]
- Chen, K.; Li, G.J.; Bressan, R.A.; Song, C.P.; Zhu, J.K.; Zhao, Y. Abscisic acid dynamics, signaling, and functions in plants. J. Integr. Plant Biol. 2020, 62, 25–54. [Google Scholar] [CrossRef] [PubMed]
- Furutani, M.; Hirano, Y.; Nishimura, T.; Nakamura, M.; Taniguchi, M.; Suzuki, K.; Oshida, R.; Kondo, C.; Sun, S.; Kato, K.; et al. Polar recruitment of RLD by LAZY1-like protein during gravity signaling in root branch angle control. Nat. Commun. 2020, 11, 76. [Google Scholar] [CrossRef] [PubMed]
- Chen, C.; Chen, H.; Zhang, Y.; Thomas, H.R.; Frank, M.H.; He, Y.; Xia, R. TBtools: An integrative toolkit developed for interactive analyses of big biological data. Mol. Plant 2020, 13, 1194–1202. [Google Scholar] [CrossRef]
- Chen, C.; Wu, Y.; Li, J.; Wang, X.; Zeng, Z.; Xu, J.; Liu, Y.; Feng, J.; Chen, H.; He, Y.; et al. TBtools-II: A “one for all, all for one” bioinformatics platform for biological big-data mining. Mol. Plant 2023, 16, 1733–1742. [Google Scholar] [CrossRef]
- Kumar, S.; Stecher, G.; Tamura, K. MEGA7: Molecular evolutionary genetics analysis version 7.0 for bigger datasets. Mol. Biol. Evol. 2016, 33, 1870–1874. [Google Scholar] [CrossRef]
- Chen, M.X.; Mei, L.C.; Wang, F.; Boyagane Dewayalage, I.K.W.; Yang, J.F.; Dai, L.; Yang, G.F.; Gao, B.; Cheng, C.L.; Liu, Y.G.; et al. PlantSPEAD: A web resource towards comparatively analysing stress-responsive expression of splicing-related proteins in plant. Plant Biotechnol. J. 2021, 19, 227–229. [Google Scholar] [CrossRef]
- Song, Y.C.; Chen, M.X.; Zhang, K.L.; Reddy, A.S.N.; Cao, F.L.; Zhu, F.Y. QuantAS: A comprehensive pipeline to study alternative splicing by absolute quantification of splice isoforms. New Phytol. 2023, 240, 928–939. [Google Scholar] [CrossRef]









| Gene ID | Protein Name | Subcellular Localization | Protein Length/aa | Molecular Mass/Da | Theoretical pI | Instability Index | Grand Average of Hydropathicity |
|---|---|---|---|---|---|---|---|
| Zm00001eb016900 | ZmRCP1 | Chloroplast | 371 | 41,019.26 | 4.95 | 35.26 | −0.308 |
| Zm00001eb041760 | ZmRCP2 | Nucleus | 427 | 45,901.78 | 8.38 | 28.27 | −0.349 |
| Zm00001eb049950 | ZmRCP3 | Nucleus | 480 | 51,477.95 | 5.94 | 30.7 | −0.206 |
| Zm00001eb072860 | ZmRCP4 | Nucleus | 1073 | 118,737.65 | 9.00 | 37.37 | −0.468 |
| Zm00001eb075990 | ZmRCP5/ZmRLD1 | Nucleus | 1060 | 115,768.8 | 8.47 | 41.97 | −0.458 |
| Zm00001eb082500 | ZmRCP6/ZmRCC1-2 | Nucleus | 443 | 47,158.43 | 5.38 | 37.24 | −0.346 |
| Zm00001eb096520 | ZmRCP7 | Cell wall, nucleus | 483 | 51,229.18 | 6.62 | 27.16 | −0.010 |
| Zm00001eb140790 | ZmRCP8/ZmRLD4 | Chloroplast, nucleus | 1091 | 118,047.68 | 8.89 | 43.98 | −0.448 |
| Zm00001eb148070 | ZmRCP9/ZmRCC1-1 | Nucleus | 503 | 51,936.8 | 5.43 | 45.05 | −0.263 |
| Zm00001eb151590 | ZmRCP10 | Nucleus | 404 | 43,284.09 | 5.59 | 29.71 | −0.230 |
| Zm00001eb153510 | ZmRCP11 | Cell wall, nucleus | 200 | 21,328.17 | 9.84 | 6.81 | −0.177 |
| Zm00001eb154440 | ZmRCP12 | Nucleus | 416 | 45,496.38 | 5.21 | 43.89 | −0.181 |
| Zm00001eb179510 | ZmRCP13/ZmRCC1-3 | Nucleus | 389 | 41,874.04 | 6.01 | 28.34 | −0.351 |
| Zm00001eb183880 | ZmRCP14 | Cell wall, mitochondrion | 535 | 57,269.85 | 5.65 | 32.71 | −0.093 |
| Zm00001eb187440 | ZmRCP15 | Nucleus | 1067 | 117,523.14 | 8.91 | 43.04 | −0.475 |
| Zm00001eb188870 | ZmRCP16 | Nucleus | 181 | 19,246.71 | 8.54 | 19.79 | −0.118 |
| Zm00001eb196450 | ZmRCP17 | Nucleus | 448 | 49,266.91 | 9.51 | 24.39 | −0.031 |
| Zm00001eb197640 | ZmRCP18 | Nucleus | 462 | 49,028.32 | 6.40 | 43.18 | −0.102 |
| Zm00001eb205920 | ZmRCP19 | Nucleus | 442 | 46,469.45 | 5.70 | 36.51 | −0.034 |
| Zm00001eb250930 | ZmRCP20 | Nucleus | 784 | 86,289.9 | 8.85 | 39.96 | −0.506 |
| Zm00001eb267290 | ZmRCP21/ZmRLD2 | Nucleus | 917 | 99,449.7 | 8.51 | 35.57 | −0.400 |
| Zm00001eb294600 | ZmRCP22 | Nucleus | 1009 | 109,869.18 | 8.83 | 42.92 | −0.407 |
| Zm00001eb300770 | ZmRCP23 | Nucleus | 1078 | 116,042.22 | 9.12 | 42.32 | −0.447 |
| Zm00001eb306630 | ZmRCP24 | Cell wall, nucleus | 483 | 51,361.1 | 6.52 | 29.82 | −0.048 |
| Zm00001eb320310 | ZmRCP25/DEK47 | mitochondria | 432 | 45,433.14 | 6.49 | 36.49 | −0.153 |
| Zm00001eb360990 | ZmRCP26 | Nucleus | 1054 | 115,204.69 | 8.71 | 39.45 | −0.482 |
| Zm00001eb362420 | ZmRCP27/ZmRLD3 | Nucleus | 912 | 98,988.94 | 8.70 | 46.22 | −0.470 |
| Zm00001eb362840 | ZmRCP28/ZmRLD5 | Nucleus | 1092 | 117,959.71 | 8.95 | 43.31 | −0.445 |
| Zm00001eb367810 | ZmRCP29 | Nucleus | 588 | 61,993.36 | 6.22 | 49.16 | −0.350 |
| Zm00001eb432950 | ZmRCP30 | Cell wall, nucleus | 549 | 58,115.71 | 8.42 | 38.59 | −0.609 |
Disclaimer/Publisher’s Note: The statements, opinions and data contained in all publications are solely those of the individual author(s) and contributor(s) and not of MDPI and/or the editor(s). MDPI and/or the editor(s) disclaim responsibility for any injury to people or property resulting from any ideas, methods, instructions or products referred to in the content. |
© 2024 by the authors. Licensee MDPI, Basel, Switzerland. This article is an open access article distributed under the terms and conditions of the Creative Commons Attribution (CC BY) license (https://creativecommons.org/licenses/by/4.0/).
Share and Cite
Liu, R.; Ma, T.; Li, Y.; Lei, X.; Ji, H.; Du, H.; Zhang, J.; Cao, S.-K. Genomic Identification and Expression Analysis of Regulator of Chromosome Condensation 1-Domain Protein Family in Maize. Int. J. Mol. Sci. 2024, 25, 11437. https://doi.org/10.3390/ijms252111437
Liu R, Ma T, Li Y, Lei X, Ji H, Du H, Zhang J, Cao S-K. Genomic Identification and Expression Analysis of Regulator of Chromosome Condensation 1-Domain Protein Family in Maize. International Journal of Molecular Sciences. 2024; 25(21):11437. https://doi.org/10.3390/ijms252111437
Chicago/Turabian StyleLiu, Rui, Tian Ma, Yu Li, Xiongbiao Lei, Hongjing Ji, Hewei Du, Jianhua Zhang, and Shi-Kai Cao. 2024. "Genomic Identification and Expression Analysis of Regulator of Chromosome Condensation 1-Domain Protein Family in Maize" International Journal of Molecular Sciences 25, no. 21: 11437. https://doi.org/10.3390/ijms252111437
APA StyleLiu, R., Ma, T., Li, Y., Lei, X., Ji, H., Du, H., Zhang, J., & Cao, S.-K. (2024). Genomic Identification and Expression Analysis of Regulator of Chromosome Condensation 1-Domain Protein Family in Maize. International Journal of Molecular Sciences, 25(21), 11437. https://doi.org/10.3390/ijms252111437

