Genome-Wide and Transcriptome Analysis of Autophagy-Related ATG Gene Family and Their Response to Low-Nitrogen Stress in Sugar Beet
Abstract
1. Introduction
2. Results
2.1. Identification of ATG Gene Family in Sugar Beet
2.2. Phylogenetic and Synteny Analysis of the ATG Gene Family Members in Sugar Beet
2.3. Gene Structure and Conserved Domain of the ATG Gene Family in Sugar Beet
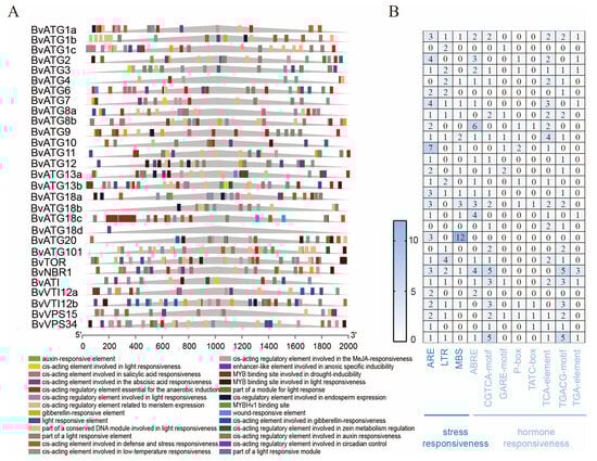
2.4. Identification of Cis-Acting Elements in the Promoter of ATG Gene Family in Sugar Beet
2.5. Effects of Low-Nitrogen Stress on Autophagic Structures
2.6. GO and KEGG Annotation Analysis of BvATGs
2.7. Analysis of BvATGs’ Protein Interaction Networks
2.8. Analysis of the Expression Pattern of BvATGs
2.9. qRT-PCR Validation of BvATG Gene Involvement in Low-Nitrogen Stress Response
3. Discussion
4. Materials and Methods
4.1. Plant Materials and Treatment
4.2. Identification and Phylogenetic Analysis of ATG Gene Family in Sugar Beet
4.3. Characteristic Analysis of the ATG Gene Family in Sugar Beet
4.4. Analysis of BvATGs’ Gene Structure, Chromosomal Mapping, and Conserved Domains
4.5. Transmission Electron Microscope Analysis
4.6. RNA-Seq Analysis
4.7. Quantitative Real-Time PCR (qRT-PCR)
5. Conclusions
Supplementary Materials
Author Contributions
Funding
Institutional Review Board Statement
Informed Consent Statement
Data Availability Statement
Conflicts of Interest
References
- Guleria, G.; Thakur, S.; Shandilya, M.; Sharma, S.; Thakur, S.; Kalia, S. Nanotechnology for sustainable agro-food systems: The need and role of nanoparticles in protecting plants and improving crop productivity. Plant Physiol. Biochem. 2023, 194, 533–549. [Google Scholar] [CrossRef] [PubMed]
- Chen, W.; Alharthi, M.; Zhang, J.; Khan, I. The need for energy efficiency and economic prosperity in a sustainable environment. Gondwana Res. 2024, 127, 22–35. [Google Scholar] [CrossRef]
- Wang, M.; Sun, X.; Zhong, N.; Cai, D.; Wu, Z. Promising Approach for Improving Adhesion Capacity of Foliar Nitrogen Fertilizer. ACS Sustain. Chem. Eng. 2015, 3, 499–506. [Google Scholar] [CrossRef]
- Chen, K.; Chen, H.; Tseng, C.; Tsay, Y. Improving nitrogen use efficiency by manipulating nitrate remobilization in plants. Nat. Plants 2020, 6, 1126–1135. [Google Scholar] [CrossRef]
- Liu, H.; Liu, Y.; Zhang, Y.; Han, X.; Yang, Q.; Cao, S.; Tong, Z.; Zhang, J. Genome-wide Identification and Expression Analysis of Autophagy-Related Genes (ATGs), revealing ATG8a and ATG18b participating in drought stress in Phoebe bournei. Environ. Exp. Bot. 2024, 228, 106012. [Google Scholar] [CrossRef]
- Liu, X.; Hu, B.; Chu, C. Nitrogen assimilation in plants: Current status and future prospects. J. Genet. Genom. 2022, 49, 394–404. [Google Scholar] [CrossRef]
- Masclaux-Daubresse, C.; Chen, Q.; Havé, M. Regulation of nutrient recycling via autophagy. Curr. Opin. Plant Biol. 2017, 39, 8–17. [Google Scholar] [CrossRef]
- Wang, L.; Klionsky, D.J.; Shen, H. The emerging mechanisms and functions of microautophagy. Nat. Rev. Mol. Cell Biol. 2023, 24, 186–203. [Google Scholar] [CrossRef]
- Lorin, S.; Pattingre, S.; Meijer, A.J.; Codogno, P. Chapter 14—Regulation of Macroautophagy by Nutrients and Metabolites. In The Molecular Nutrition of Amino Acids and Proteins; Dardevet, D., Ed.; Academic Press: Boston, MA, USA, 2016; pp. 181–203. [Google Scholar]
- Nie, T.; Zhu, L.; Yang, Q. The Classification and Basic Processes of Autophagy. In Autophagy: Biology and Diseases: Technology and Methodology; Xie, Z., Ed.; Springer Singapore: Singapore, 2021; pp. 3–16. [Google Scholar]
- Li, F.; Chung, T.; Vierstra, R.D. AUTOPHAGY-RELATED11 plays a critical role in general autophagy- and senescence-induced mitophagy in Arabidopsis. Plant Cell 2014, 26, 788–807. [Google Scholar] [CrossRef]
- Xia, K.; Liu, T.; Ouyang, J.; Wang, R.; Fan, T.; Zhang, M. Genome-Wide Identification, Classification, and Expression Analysis of Autophagy-Associated Gene Homologues in Rice (Oryza sativa L.). DNA Res. 2011, 18, 363–377. [Google Scholar] [CrossRef]
- Zhou, X.; Zhao, P.; Wang, W.; Zou, J.; Cheng, T.; Peng, X.; Sun, M. A comprehensive, genome-wide analysis of autophagy-related genes identified in tobacco suggests a central role of autophagy in plant response to various environmental cues. DNA Res. 2015, 22, 245–257. [Google Scholar] [CrossRef] [PubMed]
- Yu, X.; Su, W.; Zhang, H.; Niu, M.; Liu, X.; Li, Z.; Liu, C.; Wang, H.; Yin, W.; Xia, X. Genome-wide analysis of autophagy-related gene family and PagATG18a enhances salt tolerance by regulating ROS homeostasis in poplar. Int. J. Biol. Macromol. 2023, 224, 1524–1540. [Google Scholar] [CrossRef]
- Yang, M.; Wang, L.; Chen, C.; Guo, X.; Lin, C.; Huang, W.; Chen, L. Genome-wide analysis of autophagy-related genes in Medicago truncatula highlights their roles in seed development and response to drought stress. Sci. Rep. 2021, 11, 22933. [Google Scholar] [CrossRef]
- Johansen, T.; Lamark, T. Selective Autophagy: ATG8 Family Proteins, LIR Motifs and Cargo Receptors. J. Mol. Biol. 2020, 432, 80–103. [Google Scholar] [CrossRef]
- Cadena-Ramos, A.I.; De-La-Pena, C. Picky eaters: Selective autophagy in plant cells. Plant J. 2024, 117, 364–384. [Google Scholar] [CrossRef]
- Zada, S.; Noh, H.S.; Baek, S.M.; Ha, J.H.; Hahm, J.R.; Kim, D.R. Depletion of p18/LAMTOR1 promotes cell survival via activation of p27kip1-dependent autophagy under starvation. Cell Biol. Int. 2015, 39, 1242–1250. [Google Scholar] [CrossRef]
- Chai, M.; Zhu, Z.; Lu, S.; Wang, T.; Wang, Y.; Zhang, A.; Qiang, Z.; Wang, M.; Wang, Y.; Han, B.; et al. Phenotypic and transcriptome analysis of oat seedlings in response to low nitrogen stress. Chin. J. Grassl. 2024, 46, 1–10. [Google Scholar] [CrossRef]
- Liliana, A.O.; Anne, M.; Fabienne, S.; Céline, M. Identification of Barley (Hordeum vulgare L.) Autophagy Genes and Their Expression Levels during Leaf Senescence, Chronic Nitrogen Limitation and in Response to Dark Exposure. Agronomy 2016, 6, 15. [Google Scholar] [CrossRef]
- Melino, V.J.; Tester, M.A.; Okamoto, M. Strategies for engineering improved nitrogen use efficiency in crop plants via redistribution and recycling of organic nitrogen. Curr. Opin. Biotechnol. 2022, 73, 263–269. [Google Scholar] [CrossRef]
- Li, F.; Chung, T.; Pennington, J.G.; Federico, M.L.; Kaeppler, H.F.; Kaeppler, S.M.; Otegui, M.S.; Vierstra, R.D. Autophagic Recycling Plays a Central Role in Maize Nitrogen Remobilization. Plant Cell 2015, 27, 1389–1408. [Google Scholar] [CrossRef] [PubMed]
- Huang, W.; Ma, D.N.; Liu, H.L.; Luo, J.; Ni, D.J. Genome-Wide Identification of CsATGs in Tea Plant and the Involvement of CsATG8e in Nitrogen Utilization. Int. J. Mol. Sci. 2020, 21, 7043. [Google Scholar] [CrossRef] [PubMed]
- Sun, X.; Jia, X.; Huo, L.; Che, R.; Gong, X.; Wang, P.; Ma, F. MdATG18a overexpression improves tolerance to nitrogen deficiency and regulates anthocyanin accumulation through increased autophagy in transgenic apple. Plant Cell Environ. 2018, 41, 469–480. [Google Scholar] [CrossRef] [PubMed]
- Cao, J.; Zheng, X.; Xie, D.; Zhou, H.; Shao, S.; Zhou, J. Autophagic pathway contributes to low-nitrogen tolerance by optimizing nitrogen uptake and utilization in tomato. Hortic. Stud. 2022, 9, uhac068. [Google Scholar] [CrossRef]
- Subrahmanyeswari, T.; Gantait, S. Advancements and prospectives of sugar beet (Beta vulgaris L.) biotechnology. Appl. Microbiol. Biotechnol. 2022, 106, 7417–7430. [Google Scholar] [CrossRef]
- Li, J.; Liu, X.; Xu, L.; Li, W.; Yao, Q.; Yin, X.; Wang, Q.; Tan, W.; Xing, W.; Liu, D. Low nitrogen stress-induced transcriptome changes revealed the molecular response and tolerance characteristics in maintaining the C/N balance of sugar beet (Beta vulgaris L.). Front. Plant Sci. 2023, 14, 1164151. [Google Scholar] [CrossRef]
- Guan, B.; Jiang, Y.T.; Lin, D.L.; Lin, W.H.; Xue, H.W. Phosphatidic acid suppresses autophagy through competitive inhibition by binding GAPC (glyceraldehyde-3-phosphate dehydrogenase) and PGK (phosphoglycerate kinase) proteins. Autophagy 2022, 18, 2656–2670. [Google Scholar] [CrossRef] [PubMed]
- Cao, W.; Li, J.; Yang, K.; Cao, D. An overview of autophagy: Mechanism, regulation and research progress. Bull. Cancer 2021, 108, 304–322. [Google Scholar] [CrossRef]
- Hu, Y.; Zhang, M.; Yin, F.; Cao, X.; Fan, S.; Wu, C.; Xiao, X. Genome-Wide Identification and Expression Analysis of BrATGs and Their Different Roles in Response to Abiotic Stresses in Chinese Cabbage. Agronomy 2022, 12, 2976. [Google Scholar] [CrossRef]
- Yao, Y.; Zhao, H.; Sun, L.; Wu, W.; Li, C.; Wu, Q. Genome-wide identification of MAPK gene family members in Fagopyrum tataricum and their expression during development and stress responses. BMC Genom. 2022, 23, 96. [Google Scholar] [CrossRef]
- Liu, F.; Hu, W.; Li, F.; Marshall, R.S.; Zarza, X.; Munnik, T.; Vierstra, R.D. AUTOPHAGY-RELATED14 and Its Associated Phosphatidylinositol 3-Kinase Complex Promotes Autophagy in Arabidopsis. Plant Cell 2020, 32, 3939–3960. [Google Scholar] [CrossRef]
- Li, W.; Chen, M.; Wang, E.; Hu, L.; Hawkesford, M.J.; Zhong, L.; Chen, Z.; Xu, Z.; Li, L.; Zhou, Y.; et al. Genome-wide analysis of autophagy-associated genes in foxtail millet (Setaria italica L.) and characterization of the function of SiATG8a in conferring tolerance to nitrogen starvation in rice. BMC Genom. 2016, 17, 797. [Google Scholar] [CrossRef] [PubMed]
- Antonioli, M.; Di Rienzo, M.; Piacentini, M.; Fimia, G.M. Emerging Mechanisms in Initiating and Terminating Autophagy. Trends Biochem. Sci. 2016, 42, 28–41. [Google Scholar] [CrossRef] [PubMed]
- Rasmussen, N.L.; Kournoutis, A.; Lamark, T.; Johansen, T. NBR1: The archetypal selective autophagy receptor. J. Cell. Biol. 2022, 221, e202208092. [Google Scholar] [CrossRef]
- Sun, J.; Shao, Y.; Wang, S.; Li, X.; Feng, S.; Wang, W.; Leroy, P.; Li, C.; Zheng, H. An Arabidopsis Rab18 GTPase promotes autophagy by tethering ATG18a to the ER in response to nutrient starvation. Dev. Cell 2023, 58, 2947–2958. [Google Scholar] [CrossRef]
- Wu, J.; Michaeli, S.; Picchianti, L.; Dagdas, Y.; Galili, G.; Peled-Zehavi, H. ATI1 (ATG8-interacting protein 1) and ATI2 define a plant starvation-induced reticulophagy pathway and serve as MSBP1/MAPR5 cargo receptors. Autophagy 2021, 17, 3375–3388. [Google Scholar] [CrossRef]
- Pu, Y.; Luo, X.; Bassham, D.C. TOR-Dependent and -Independent Pathways Regulate Autophagy in Arabidopsis thaliana. Front. Plant Sci. 2017, 8, 1204. [Google Scholar] [CrossRef]
- Zeng, Y.; Li, B.; Lin, Y.; Jiang, L. The interplay between endomembranes and autophagy in plants. Curr. Opin. Plant Biol. 2019, 52, 14–22. [Google Scholar] [CrossRef]
- Fan, H.; Quan, S.; Ye, Q.; Zhang, L.; Liu, W.; Zhu, N.; Zhang, X.; Ruan, W.; Yi, K.; Crawford, N.M.; et al. A molecular framework underlying low nitrogen-induced early leaf senescence in Arabidopsis. Mol. Plant 2023, 16, 756–774. [Google Scholar] [CrossRef]
- Zhang, B.; Liu, Z.; Zhou, R.; Cheng, P.; Li, H.; Wang, Z.; Liu, Y.; Li, M.; Zhao, Z.; Hu, Z.; et al. Genome-wide analysis of soybean DnaJA-family genes and functional characterization of GmDnaJA6 responses to saline and alkaline stress. Crop J. 2023, 11, 1230–1241. [Google Scholar] [CrossRef]
- Bao, A.; Jiao, T.; Hu, T.; Cui, K.; Yue, W.; Liu, Y.; Zeng, H.; Zhang, J.; Han, S.; Wu, M. Cloning of the Arabidopsis SMAP2 promoter and analysis of its expression activity. Sci. Rep. 2024, 14, 11451. [Google Scholar] [CrossRef]
- Wang, Y.; Cao, J.J.; Wang, K.X.; Xia, X.J.; Shi, K.; Zhou, Y.H.; Yu, J.Q.; Zhou, J. BZR1 Mediates Brassinosteroid-Induced Autophagy and Nitrogen Starvation in Tomato. Am. Soc. Plant Biol. 2019, 179, 671–685. [Google Scholar] [CrossRef] [PubMed]







Disclaimer/Publisher’s Note: The statements, opinions and data contained in all publications are solely those of the individual author(s) and contributor(s) and not of MDPI and/or the editor(s). MDPI and/or the editor(s) disclaim responsibility for any injury to people or property resulting from any ideas, methods, instructions or products referred to in the content. |
© 2024 by the authors. Licensee MDPI, Basel, Switzerland. This article is an open access article distributed under the terms and conditions of the Creative Commons Attribution (CC BY) license (https://creativecommons.org/licenses/by/4.0/).
Share and Cite
Jia, R.; Zhou, R.; Chang, Y.; Wei, L.; Yi, L.; Ma, B.; Shi, S. Genome-Wide and Transcriptome Analysis of Autophagy-Related ATG Gene Family and Their Response to Low-Nitrogen Stress in Sugar Beet. Int. J. Mol. Sci. 2024, 25, 11932. https://doi.org/10.3390/ijms252211932
Jia R, Zhou R, Chang Y, Wei L, Yi L, Ma B, Shi S. Genome-Wide and Transcriptome Analysis of Autophagy-Related ATG Gene Family and Their Response to Low-Nitrogen Stress in Sugar Beet. International Journal of Molecular Sciences. 2024; 25(22):11932. https://doi.org/10.3390/ijms252211932
Chicago/Turabian StyleJia, Rongli, Ruxin Zhou, Yue Chang, Lei Wei, Liuxi Yi, Binjie Ma, and Shude Shi. 2024. "Genome-Wide and Transcriptome Analysis of Autophagy-Related ATG Gene Family and Their Response to Low-Nitrogen Stress in Sugar Beet" International Journal of Molecular Sciences 25, no. 22: 11932. https://doi.org/10.3390/ijms252211932
APA StyleJia, R., Zhou, R., Chang, Y., Wei, L., Yi, L., Ma, B., & Shi, S. (2024). Genome-Wide and Transcriptome Analysis of Autophagy-Related ATG Gene Family and Their Response to Low-Nitrogen Stress in Sugar Beet. International Journal of Molecular Sciences, 25(22), 11932. https://doi.org/10.3390/ijms252211932

