Genome-Wide Analysis of Heat Shock Protein Family and Identification of Their Functions in Rice Quality and Yield
Abstract
1. Introduction
2. Results
2.1. Classification, Distribution, and Gene Structural Analysis of Hsp Family in Rice
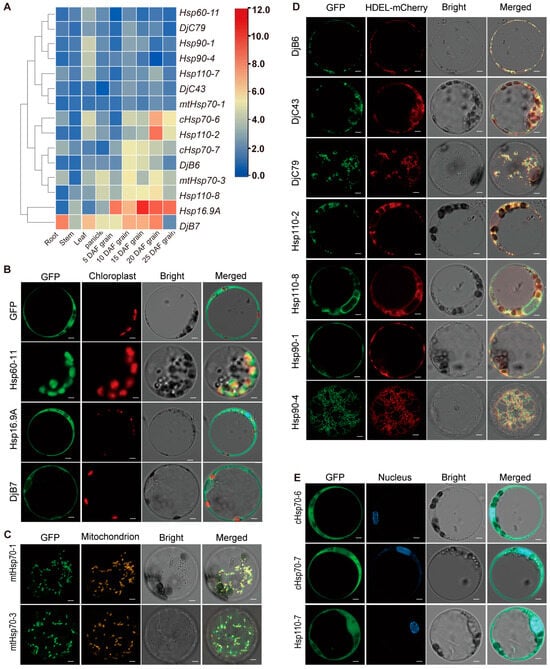
2.2. Differential Expression and Subcellular Localization of Hsp Genes
2.3. The Expression Levels of Hsp Genes Are More Easily and Strongly Induced by Heat Stress
2.4. Creation of CRISPR Mutants
2.5. Hsp Genes Regulate Rice Yield
2.6. Hsp Genes Regulate Rice Quality
2.7. Hsp Genes Affect Starch Synthesis Pathway Under Naturally High Temperature
3. Discussion
3.1. The Diversity and Abundance of Hsp Genes Are Notable Across Species
3.2. The Functions of Hsps Are Crucial for Seed Biological Growth and Development
3.3. Hsp Genes Located in ER May Participate in Endosperm Development Under High Temperature
4. Materials and Methods
4.1. Identification and Phylogenetic Analysis of Hsp Genes on Rice
4.2. Chromosomal Location and Gene Structure Analysis
4.3. Gene Expression Profile Analysis
4.3.1. Prediction of Expression Levels of 192 Genes Across Different Tissues
4.3.2. Expression Analysis Across Different Tissues
4.3.3. Induced Expressions Under Different Stress Conditions
4.3.4. RNA Extraction and Transcriptome Analysis
4.4. Subcellular Localization Analysis
4.5. Plant Materials and Growth Conditions
4.6. Methods of Phenotype Evaluation
4.7. Determination of Total Starch, Amylose Starch, and Total Protein Contents in the Endosperm
4.8. Statistical Analysis
5. Conclusions
Supplementary Materials
Author Contributions
Funding
Data Availability Statement
Conflicts of Interest
References
- Lindquist, S. The heat-shock response. Ann. Rev. Biochem. 1986, 55, 1151–1191. [Google Scholar] [CrossRef] [PubMed]
- Chen, B.; Feder, M.E.; Kang, L. Evolution of heat-shock protein expression underlying adaptive responses to environmental stress. Mol. Ecol. 2018, 27, 3040–3054. [Google Scholar] [CrossRef]
- Ruan, W.J. Cloning and Functional Analysis of Heat Shock Protein 70 (HSP70) Gene from Chimonanthus praecox. Ph.D. Dissertation, Southwest University, Chongqing, China, 2015. [Google Scholar]
- Zhang, J.G.; He, C.Y.; Duan, A.G. Research progress of plant heat shock proteins. J. Fujian For. Univ. 2005, 25, 187–192. [Google Scholar]
- Evgen’ev, M.B.; Garbuz, D.G.; Zatsepina, O.G. Heat Shock Proteins and Whole Body Adaptation to Extreme Environments, 1st ed.; Springer: Berlin/Heidelberg, Germany, 2014; pp. 1–83. [Google Scholar]
- Feder, M.E.; Hofmann, G.E. Heat-shock proteins, molecular chaperones, and the stress response: Evolutionary and ecological physiology. Annu. Rev. Physiol. 1999, 61, 243–282. [Google Scholar] [CrossRef]
- Wallin, R.P.; Lundqvist, A.; More, S.H.; Bonin, A.; Kiessling, R.; Ljunggren, H.G. Heat-shock proteins as activators of the innate immune system. Trends Immunol. 2002, 23, 130–135. [Google Scholar] [CrossRef] [PubMed]
- Arbeitman, M.N.; Hogness, D.S. Molecular chaperones activate the Drosophila ecdysone receptor, an RXR heterodimer. Cell 2000, 101, 67–77. [Google Scholar] [CrossRef]
- Sarkar, N.K.; Kim, Y.K.; Grover, A. Rice sHsp genes: Genomic organization and expression profiling under stress and development. BMC Genom. 2009, 10, 393. [Google Scholar] [CrossRef] [PubMed]
- Sarkar, N.K.; Thapar, U.; Kundnani, P.; Panwar, P.; Grover, A. Functional relevance of J-protein family of rice (Oryza sativa). Cell Stress Chaperones 2013, 18, 321–331. [Google Scholar] [CrossRef]
- Huang, L.H.; Wang, H.S.; Kang, L. Different evolutionary lineages of large and small heat shock proteins in eukaryotes. Cell Res. 2008, 18, 1074–1076. [Google Scholar] [CrossRef]
- Kim, K.K.; Kim, R.; Kim, S. Crystal structure of a small heat-shock protein. Nature 1998, 39, 595–599. [Google Scholar] [CrossRef]
- Haslbeck, M.; Franzmann, T.; Weinfurtner, D.; Buchner, J. Some like it hot: The structure and function of small heat-shock proteins. Nat. Struct. Mol. Biol. 2005, 12, 842–846. [Google Scholar] [CrossRef] [PubMed]
- Kampinga, H.H.; Hageman, J.; Vos, M.J.; Kubota, H.; Tanguay, R.M.; Bruford, E.A.; Cheetham, M.E.; Chen, B.; Hightower, L.E. Guidelines for the nomenclature of the human heat shock proteins. Cell Stress Chaperones 2009, 14, 105–111. [Google Scholar] [CrossRef] [PubMed]
- Hennessy, F.; Nicoll, W.S.; Zimmermann, R.; Cheetham, M.E.; Blatch, G.L. Not all J domains are created equal: Implications for the specificity of Hsp40–Hsp70 interactions. Protein Sci. 2005, 14, 1697–1709. [Google Scholar] [CrossRef]
- Li, Z.Y.; Long, R.C.; Zhang, T.J.; Yang, Q.C.; Kang, J.M. Research Progress on Plant Heat Shock Protein. Biotechnol. Bulletin. 2016, 32, 7–13. [Google Scholar]
- Ke, X.L.; Zou, W.X.; Ren, Y.F.; Wang, Z.Q.; Lin, J.; Wu, X.; Zhao, J.; Kirsten, B. Functional divergence of chloroplast Cpn60α subunits during Arabidopsis embryo development. PLoS Genet. 2017, 13, e1007036. [Google Scholar] [CrossRef] [PubMed]
- Jacob, P.; Hirt, H.; Bendahmane, A. The heat-shock protein/chaperone network and multiple stress resistance. Plant Biotecnol. J. 2016, 15, 405–414. [Google Scholar] [CrossRef] [PubMed]
- Chaston, J.J.; Smits, C.; Aragão, D.; Wong, A.S.; Ahsan, B.; Sandin, S.; Molugu, S.K.; Molugu, S.K.; Bernal, R.A.; Stock, D.; et al. Structural and Functional Insights into the Evolution and Stress Adaptation of Type II Chaperonins. Structure 2016, 24, 364–374. [Google Scholar] [CrossRef]
- Sarkar, N.K.; Kundnani, P.; Grover, A. Functional an-alysis of Hsp70 superfamily proteins of rice (Oryza sativa L.). Cell Stress Chaperones 2013, 18, 427–437. [Google Scholar] [CrossRef] [PubMed]
- Rosenzweig, R.; Nillegoda, N.B.; Mayer, M.P.; Bukau, B. The Hsp70 chaperone network. Nat. Rev. Mol. Cell Biol. 2019, 20, 665–680. [Google Scholar] [CrossRef]
- Lee-Yoon, D.; Easton, D.; Murawski, M.; Burd, R.; Subjeck, J.R. Identifi cation of a major subfamily of large hsp70-like proteins through the clonin g of the mammalian 110-kDa heat shock protein. J. Biol. Chem. 1995, 270, 15725–15733. [Google Scholar] [CrossRef]
- Jackson, S.E.; Queitsch, C.; Toft, D. Hsp90: From structure to phenotype. Nat. Struct. Mol. Biol. 2004, 11, 1152–1155. [Google Scholar] [CrossRef] [PubMed]
- Li, J.; Sha, B. Crystal structure of the E.cili HSP100 CIpb N-terminal dimain. Structure 2003, 11, 323–328. [Google Scholar] [CrossRef]
- Mishra, R.; Grover, A. ClpB/Hsp100 proteins and heat stress tolerance in plants. Crit. Rev. Biotechnol. 2016, 36, 862–875. [Google Scholar] [CrossRef] [PubMed]
- Singh, A.; Singh, U.; Mittal, D.; Grover, A. Genome-wide analysis of rice ClpB/HSP100, ClpC and ClpD genes. BMC Genom. 2010, 11, 95. [Google Scholar] [CrossRef]
- Qiu, X.B.; Shao, Y.M.; Miao, S.; Wang, L. The diversity of the DnaJ/Hsp40 family, the crucial partners for Hsp70 chaperones. Cell Mol. Life Sci. 2006, 63, 2560–2570. [Google Scholar] [CrossRef] [PubMed]
- Wehmeyer, N.; Hernandez, L.D.; Finkelstein, R.R.; Vierling, E. Synthesis of small heat-shock proteins is part of the developmental program of late seed maturation. Plant Physiol. 1996, 112, 747–757. [Google Scholar] [CrossRef]
- Ma, W.; Guan, X.Y.; Li, J.; Pan, R.H.; Wang, L.Y.; Liu, F.J.; Ma, H.Y.; Zhu, S.J.; Hu, J.; Ruan, Y.L.; et al. Mitochondrial small heat shock protein mediates seed germination via thermal sensing. Proc. Natl. Acad. Sci. USA 2019, 116, 4716–4721. [Google Scholar] [CrossRef]
- Yamamoto, M.; Maruyama, D.; Endo, T.; Nishikawa, S. Arabidopsis thaliana has a set of J proteins in the endoplasmic reticulum that are conserved from yeast to animals and plants. Plant Cell Physiol. 2008, 49, 1547–1562. [Google Scholar] [CrossRef]
- Yang, K.Z.; Xia, C.; Liu, X.L.; Dou, X.Y.; Wang, W.; Chen, L.Q.; Zhang, X.Q.; Xie, L.F.; He, L.; Ma, X.; et al. A mutation in Thermosensitive Male Sterile 1, encoding a heat shock protein with DnaJ and PDI domains, leads to thermosensitive gametophytic male sterility in Arabidopsis. Plant J. 2009, 57, 870–882. [Google Scholar] [CrossRef] [PubMed]
- Michael, W.; Jorg, S.; Les, F. Effects of near-lethal heat stress on bud break, heat-shock proteins and ubiquitin in dormant poplar. Tree Physiol. 1997, 17, 453–460. [Google Scholar]
- Marocco, A.; Santucci, A.; Cerioli, S.; Motto, M.; Di Fonzo, N.; Thompson, R.; Salamini, F. Three High-Lysine Mutations Control the Level of ATP-Binding HSP70-like Proteins in the Maize Endosperm. Plant Cell 1991, 3, 507–515. [Google Scholar] [PubMed]
- Takabatake, R.; Ando, Y.; Seo, S.; Katou, S.; Tsuda, S.; Ohashi, Y.; Mitsuhara, I. MAP kinases function downstream of HSP90 and upstream of mitochondaia in TMV resistance gene N-mediated hypersensitive cell death. Plant Cell Physiol. 2007, 48, 498–510. [Google Scholar] [CrossRef] [PubMed]
- Yan, Y.; Wang, M.L.; Guo, Y.T.; Ding, C.H.; Niu, K.X.; Li, X.M.; Sun, C.; Dong, Z.; Cui, D.; Rasheed, A.; et al. HSP90.2 promotes CO2 assimilation rate, grain weight and yield in wheat. Plant Biotechnol. J. 2023, 21, 1229–1239. [Google Scholar] [CrossRef] [PubMed]
- Bao, F.; Huang, X.Z.; Zhu, C.P.; Zhang, X.Y.; Li, X.; Yang, S.H. Arabidopsis HSP90 protein modulates RPP4-mediated temperature-dependent cell death and defense responses. New Phytol. 2014, 202, 1320–1334. [Google Scholar] [CrossRef] [PubMed]
- Lee, U.; Rioflorido, I.; Hong, S.W.; Larkindale, J.; Waters, E.R.; Vierling, E. The Arabidopsis ClpB/Hsp100 family of proteins: Chaperones for stress and chloroplast development. Plant J. 2007, 49, 115–127. [Google Scholar] [CrossRef] [PubMed]
- Zhu, X.B.; Liang, S.H.; Yin, J.J.; Yuan, C.; Wang, J.; Li, W.T.; He, M.; Wang, J.C.; Chen, W.L.; Ma, B.T.; et al. The DnaJ DjA7/8 is essential for chloroplast development in rice (Oryza sativa). Gene 2015, 574, 11–19. [Google Scholar] [CrossRef] [PubMed]
- Zhang, H. Effect of Heat Shock Protein gene OsHSP40 on the seed setting rate of rice (Oryza sativa). Master’s Dissertation, Nanchang University, Nanchang, China, 2018. [Google Scholar]
- Zou, J.; Liu, C.F.; Liu, A.L.; Zou, D.; Chen, X.B. Over expression of OsHsp17.0 and OsHsp23.7 enhances drought and salt tolerance in rice. J. Plant Physiol. 2012, 169, 628–635. [Google Scholar] [CrossRef]
- Yu, J.J.; Nou, I.S.; Kang, K.K. Overexpression of Oshsp16.9 Gene Encoding Small Heat Shock Protein Enhances Tolerance to Abiotic Stresses in Rice. Plant Breed. Biotechnol. 2014, 2, 370–379. [Google Scholar]
- Jiang, Q.; Mei, J.; Gong, X.D.; Xu, J.L.; Zhang, J.H.; Teng, S.; Lina, D.Z.; Dong, Y.H. Importance of the rice TCD9 encoding subunit of chaperonin protein60 (Cpn60) for the chloroplast development during the early leaf stage. Plant Sci. 2014, 215–216, 172–179. [Google Scholar] [CrossRef]
- Lin, S.; Liu, Z.; Sun, S.Y.; Xue, F.; Li, H.; Tursun, A.; Cao, L.; Zhang, L.; Wilson, Z.A.; Zhang, D.; et al. Rice HEAT SHOCK PROTEIN60-3B maintains malefertility under high temperature by starch granule biogenesis. Plant Physiol. 2023, 3, 2301–2317. [Google Scholar] [CrossRef]
- Zhe, X.P.; Teng, X.; Wang, Y.L.; Hao, Y.Y.; Jing, R.N.; Wang, Y.F.; Liu, Y.; Zhu, J.P.; Wu, M.M.; Zhong, M.S.; et al. FLOURY ENDOSPERM11 encoding a plastid heat shock protein 70 is essential for amyloplast development in rice. Plant Sci. 2018, 277, 89–99. [Google Scholar] [CrossRef] [PubMed]
- Tabassum, R.; Dosaka, T.; Ichida, H.; Morita, R.; Ding, Y.; Abe, T.; Katsube-Tanaka, T. FLOURY ENDOSPERM11-2 encodes plastid HSP70-2 involved with the temperature-dependent chalkiness of rice (Oryza sativa L.) grains. Plant J. 2020, 2, 604–616. [Google Scholar] [CrossRef] [PubMed]
- Qi, Y.; Wang, H.; Zou, Y.; Liu, C.; Liu, Y.; Wang, Y.; Zhang, W. Over-expression of mitochondrial heat shock protein 70 suppresses programmed cell death in rice. FEBS Lett. 2011, 585, 231–239. [Google Scholar] [CrossRef] [PubMed]
- Wu, H.; Ren, Y.; Dong, H.; Xie, C.; Wang, Y.; Wang, Y.; Lei, C.; Cheng, Z.; Jiang, L.; Wan, J. FLOURY ENDOSPERM24, a heat shock protein 101 (HSP101), is required for starch biosynthesis and endosperm development in rice. New Phytol. 2024, 242, 2635–2651. [Google Scholar] [CrossRef] [PubMed]
- Ajayi, O.O.; Peters, S.O.; De Donato, M.; Sowande, S.O.; Mujibi, D.N.; Morenikeji, O.B.; Thomas, B.N.; Adeleke, M.A.; Imumorin, I.G. Computational genome-wide identification of heat shock protein genes in the bovine genome. F1000Research 2018, 20, 1504. [Google Scholar] [CrossRef]
- Xu, Y.; Shi, F.; Li, Y.; Zong, S.; Tao, J. Genome-wide identification and expression analysis of the Hsp gene superfamily in asian long-horned beetle (Anoplophora glabripennis). Int. J. Biol. Macromol. 2022, 200, 583–592. [Google Scholar] [CrossRef] [PubMed]
- Wang, X.R.; Wang, C.; Xue, F.; Tong, D.; Sheng, S.; Wang, X.W. Genome-wide identification and characterization of HSP gene superfamily in whitefly (Bemisia tabacl) and expression profiling analysis under temperature stress. Insect Sci. 2019, 1, 44–57. [Google Scholar] [CrossRef]
- Gao, Y.; Li, J.N.; Pu, J.J.; Tao, K.X.; Zhao, X.X.; Yang, Q.Q. Genome-wide identification and characterization of the HSP gene superfamily in apple snails (Gastropoda: Ampullariidae) and expression analysis under temperature stress. Int. J. Biol. Macromol. 2022, 222, 2545–2555. [Google Scholar] [CrossRef]
- Milioni, D.; Hatzopoulos, P. Genomic organization of hsp90 gene family in Arabidopsis. Plant Mol. Biol. 1997, 35, 955–961. [Google Scholar] [CrossRef]
- Cao, L.R.; Wang, G.R.; Fahim, A.M.; Pang, Y.Y.; Zhang, Q.J.; Zhang, X.; Wang, Z.H.; Lu, X.M. Comprehensive Analysis of the DnaJ/HSP40 Gene Family in Maize (Zea mays L.) Reveals that ZmDnaJ96 Enhances Abiotic Stress Tolerance. J. Plant Growth Regul. 2024, 43, 1548–1569. [Google Scholar] [CrossRef]
- Jiang, L.; Hu, W.; Qian, Y.; Ren, Q.; Zhang, J. Genome-wide identification, classification and expression analysis of the Hsf and Hsp70 gene families in maize. Gene 2021, 20, 145348. [Google Scholar] [CrossRef] [PubMed]
- Pandey, B.; Kaur, A.; Gupta, O.P.; Sharma, I.; Sharma, P. Identification of HSP20 Gene Family in Wheat and Barley and Their Differential Expression Profiling Under Heat Stress. Appl. Biochem. Biotechnol. 2015, 175, 2427–2446. [Google Scholar] [CrossRef] [PubMed]
- Nagaraju, M.; Kumar, A.; Rajasheker, G.; Manohar Rao, D.; Kavi Kishor, P.B. DnaJs, the critical drivers of Hsp70s: Genome-wide screening, characterization and expression of DnaJ family genes in Sorghum bicolor. Mol. Biol. Rep. 2020, 47, 7379–7390. [Google Scholar] [CrossRef] [PubMed]
- Zhao, P.; Wang, D.; Wang, R.; Kong, N.; Zhang, C.; Yang, C.; Wu, W.; Ma, H.; Chen, Q. Genome-wide analysis of the potato Hsp20 gene family: Identification, genomic organization and expression profiles in response to heat stress. BMC Genom. 2018, 19, 61. [Google Scholar] [CrossRef]
- Lopes-Caitar, V.S.; Carvalho, M.C.; Darben, L.M.; Kuwahara, M.K.; Nepomuceno, A.L.; Dias, W.P.; Abdelnoor, R.V.; Marcelino-Guimarães, F.C. Genome-wide analysis of the Hsp20 gene family in soybean: Comprehensive sequence, genomic organization andexpression profile analysis under abiotic and biotic stresses. BMC Genom. 2013, 28, 577. [Google Scholar]
- Ji, X.R.; Yu, Y.H.; Ni, P.Y.; Zhang, G.H.; Guo, D.L. Genome-wide identification of small heat-shock protein (HSP20) gene family in grape and expression profile during berry development. BMC Plant Biol. 2019, 19, 433. [Google Scholar] [CrossRef]
- Chen, T.; Xu, T.; Zhang, T.; Liu, T.; Shen, L.; Chen, Z.; Wu, Y.; Yang, J. Genome-Wide Identification and Characterization of DnaJ Gene Family in Grape (Vitis vinifera L.). Horticulturae 2021, 7, 589. [Google Scholar] [CrossRef]
- Panzade, K.P.; Kale, S.S.; Chavan, N.R.; Hatzade, B. Genome-wide analysis of Hsp70 and Hsp100 gene families in Ziziphus jujuba. Cell Stress Chaperones 2021, 26, 341–353. [Google Scholar] [CrossRef] [PubMed]
- Waters, E.R. The evolution, function, structure, and expression of the plant sHSPs. J. Exp. Bot. 2013, 64, 391–403. [Google Scholar] [CrossRef]
- Apuya, N.R.; Yadegari, R.; Fischer, R.L.; Harada, J.J.; Zimmerman, J.L.; Goldberg, R.B. The Arabidopsis embryo mutant schlepperless has 42a defect in the chaperonin-60 alpha gene. Plant Physiol. 2001, 126, 717–730. [Google Scholar] [CrossRef]
- Vierling, E. The Roles of Heat Shock Proteins in Plants. Annu. Rev. Plant Biol. 1991, 42, 579–620. [Google Scholar] [CrossRef]
- Venetianer, A.; Pirity, M.; Hever-Szabo, A. The function of heat-shock proteins in stress tolerance. Cell Biol. Int. 1994, 18, 605–615. [Google Scholar] [CrossRef] [PubMed]
- Chen, B.; Wagner, A. Hsp90 is important for fecundity, longevity, and buffering of cryptic deleterious variation in wild fly populations. BMC Evol. Biol. 2012, 12, 25. [Google Scholar] [CrossRef] [PubMed]
- Lerman, D.N.; Feder, M.E. Naturally occurring transposable elements disrupt hsp70 promoter function in Drosophila melanogaster. Mol. Biol. Evol. 2005, 22, 776–783. [Google Scholar] [CrossRef] [PubMed]
- Ding, C.Q.; Shao, Z.J.; Yan, Y.P.; Zhang, G.H.; Zeng, D.L.; Zhu, L.; Hu, J.; Gao, Z.Y.; Dong, G.J.; Qian, Q. Carotenoid isomerase regulates rice tillering and grain productivity by its biosynthesis pathway. J. Integr. Plant Biol. 2024, 66, 172–175. [Google Scholar] [CrossRef] [PubMed]
- Xue, P.; Chen, Y.Y.; Wen, X.X.; Wang, B.F.; Yang, Q.Q.; Gong, K.; Kang, Y.W.; Sun, L.P.; Yu, P.; Cao, L.Y.; et al. Dissection of Closely Linked Quantitative Trait Locis Controlling Grain Size in Rice. Front. Plant Sci. 2022, 12, 804444. [Google Scholar] [CrossRef] [PubMed]
- Xiong, D.; Wang, R.; Wang, Y.; Li, Y.; Sun, G.; Yao, S. SLG2 specifically regulates grain width through WOX11-mediated cell expansion control in rice. Plant Biotechnol. J. 2023, 21, 1904–1918. [Google Scholar] [CrossRef]
- Guo, T.; Lu, Z.Q.; Shan, J.X.; Ye, W.W.; Dong, N.Q.; Lin, H.X. ERECTA1 Acts Upstream of the OsMKKK10-OsMKK4-OsMPK6 Cascade to Control Spikelet Number by Regulating Cytokinin Metabolism in Rice. Plant Cell 2020, 32, 2763–2779. [Google Scholar] [CrossRef]
- Cao, R.; Zhao, S.; Jiao, G.; Duan, Y.; Ma, L.; Dong, N.; Lu, F.; Zhu, M.; Shao, G.; Hu, S.; et al. OPAQUE3, encoding a transmembrane bZIP transcription factor, regulates endosperm storage protein and starch biosynthesis in rice. Plant Commun. 2022, 6, 100463. [Google Scholar] [CrossRef]
- Yang, W.; Xu, P.; Zhang, J.; Zhang, S.; Li, Z.; Yang, K.; Chang, X.; Li, Y.B. OsbZIP60-mediated unfolded protein response regulates grain chalkiness in rice. J. Genet. Genom. 2022, 49, 414–426. [Google Scholar] [CrossRef]
- Grover, A.; Aggarwal, P.K.; Kapoor, A.; Katiyar, A.S.; Agarwal, M.; Chandramouli, A. Addressing abiotic stresses in agriculture through transgenic technology. Curr. Sci. 2003, 84, 355–367. [Google Scholar]
- Zou, J.; Liu, A.L.; Chen, X.B.; Zhou, X.Y.; Gao, G.F.; Wang, W.F.; Zhang, X.W. Expression analysis of nine rice heat shock protein genes under abiotic stresses and ABA treatment. J. Plant Physiol. 2009, 166, 851–861. [Google Scholar] [CrossRef] [PubMed]
- Howell, S.H. Endoplasmic reticulum stress responses in plants. Annu. Rev. Plant Biol. 2013, 64, 477–499. [Google Scholar] [CrossRef] [PubMed]
- Ren, Y.; Huang, Z.; Jiang, H.; Wang, Z.; Wu, F.; Xiong, Y.; Yao, J. A heat stress responsive NAC transcription factor heterodimer plays key roles in rice grain filling. J. Exp. Bot. 2021, 72, 2947–2964. [Google Scholar] [CrossRef] [PubMed]
- Kang, H.G.; Park, S.; Matsuoka, M.; An, G. White-core endosperm floury endosperm-4 in rice is generated by knockout mutations in the C-type pyruvate orthophosphate dikinase gene (OsPPDKB). Plant J. 2005, 42, 901–911. [Google Scholar] [CrossRef] [PubMed]








Disclaimer/Publisher’s Note: The statements, opinions and data contained in all publications are solely those of the individual author(s) and contributor(s) and not of MDPI and/or the editor(s). MDPI and/or the editor(s) disclaim responsibility for any injury to people or property resulting from any ideas, methods, instructions or products referred to in the content. |
© 2024 by the authors. Licensee MDPI, Basel, Switzerland. This article is an open access article distributed under the terms and conditions of the Creative Commons Attribution (CC BY) license (https://creativecommons.org/licenses/by/4.0/).
Share and Cite
Wang, H.; Charagh, S.; Dong, N.; Lu, F.; Wang, Y.; Cao, R.; Ma, L.; Wang, S.; Jiao, G.; Xie, L.; et al. Genome-Wide Analysis of Heat Shock Protein Family and Identification of Their Functions in Rice Quality and Yield. Int. J. Mol. Sci. 2024, 25, 11931. https://doi.org/10.3390/ijms252211931
Wang H, Charagh S, Dong N, Lu F, Wang Y, Cao R, Ma L, Wang S, Jiao G, Xie L, et al. Genome-Wide Analysis of Heat Shock Protein Family and Identification of Their Functions in Rice Quality and Yield. International Journal of Molecular Sciences. 2024; 25(22):11931. https://doi.org/10.3390/ijms252211931
Chicago/Turabian StyleWang, Hong, Sidra Charagh, Nannan Dong, Feifei Lu, Yixin Wang, Ruijie Cao, Liuyang Ma, Shiwen Wang, Guiai Jiao, Lihong Xie, and et al. 2024. "Genome-Wide Analysis of Heat Shock Protein Family and Identification of Their Functions in Rice Quality and Yield" International Journal of Molecular Sciences 25, no. 22: 11931. https://doi.org/10.3390/ijms252211931
APA StyleWang, H., Charagh, S., Dong, N., Lu, F., Wang, Y., Cao, R., Ma, L., Wang, S., Jiao, G., Xie, L., Shao, G., Sheng, Z., Hu, S., Zhao, F., Tang, S., Chen, L., Hu, P., & Wei, X. (2024). Genome-Wide Analysis of Heat Shock Protein Family and Identification of Their Functions in Rice Quality and Yield. International Journal of Molecular Sciences, 25(22), 11931. https://doi.org/10.3390/ijms252211931

