Kinin Receptors B1 and B2 Mediate Breast Cancer Cell Migration and Invasion by Activating the FAK-Src Axis
Abstract
1. Introduction
2. Results
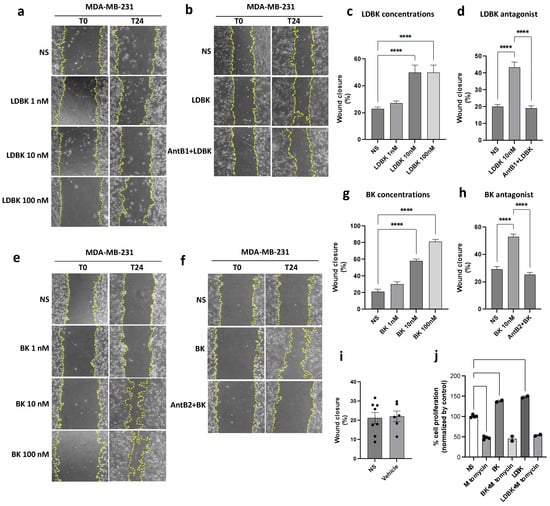
2.1. Kinin Peptides Enhance the Migration Capacity of Breast Cancer Cells
2.2. Kinin Peptides Improve the Invasion Capacity of Breast Cancer Cells
2.3. Kinin Peptides Enhance the Migration and Invasion Capacity of Breast Cancer Cells Through Src- and FAK-Dependent Pathways
2.4. B1 and B2 Antagonists Prevent Tumor Growth Induced by MDA-MB-231 Cells Inoculated Subcutaneously in BALBc NOD/SCID Mice
3. Discussion
4. Materials and Methods
4.1. Cell Culture
4.2. Proliferation Assay
4.3. Wound Closure Assay
4.4. Transwell Assay
4.5. Matrigel Assay
4.6. Animal Model
4.7. Statistical Analysis
5. Conclusions
Supplementary Materials
Author Contributions
Funding
Institutional Review Board Statement
Informed Consent Statement
Data Availability Statement
Acknowledgments
Conflicts of Interest
References
- Melzer, C.; Ohe, J.; Hass, R. Breast Carcinoma: From Initial Tumor Cell Detachment to Settlement at Secondary Sites. BioMed Res. Int. 2017, 2017, 8534371. [Google Scholar] [CrossRef] [PubMed]
- Sung, H.; Ferlay, J.; Siegel, R.L.; Laversanne, M.; Soerjomataram, I.; Jemal, A.; Bray, F. Global Cancer Statistics 2020: GLOBOCAN Estimates of Incidence and Mortality Worldwide for 36 Cancers in 185 Countries. CA Cancer J. Clin. 2021, 71, 209–249. [Google Scholar] [CrossRef]
- Ingthorsson, S.; Briem, E.; Bergthorsson, J.T.; Gudjonsson, T. Epithelial Plasticity During Human Breast Morphogenesis and Cancer Progression. J. Mammary Gland Biol. Neoplasia 2016, 21, 139–148. [Google Scholar] [CrossRef]
- Fan, T.; Kuang, G.; Long, R.; Han, Y.; Wang, J. The overall process of metastasis: From initiation to a new tumor. Biochim. Biophys. Acta (BBA) Rev. Cancer 2022, 1877, 188750. [Google Scholar] [CrossRef]
- Seyfried, T.N.; Hyusentruyt, L.C. On the Origin of Cancer Metastasis. Crit. Rev. Oncog. 2014, 18, 43–73. [Google Scholar] [CrossRef]
- Marceau, F.; Bachvarov, D.R. Kinin Receptors. Clin. Rev. Allergy Immunol. 1998, 16, 385–401. [Google Scholar] [CrossRef]
- Leeb-Lundberg, L.M.; Marceau, F.; Müller-Esterl, W.; Pettibone, D.J.; Zuraw, B.L. International Union of Pharmacology. XLV. Classification of the Kinin Receptor Family: From Molecular Mechanisms to Pathophysiological Consequences. Pharmacol. Rev. 2005, 57, 27–77. [Google Scholar] [CrossRef]
- Marceau, F.; Regoli, D. Bradykinin Receptor Ligands: Therapeutic Perspectives. Nat. Rev. Drug Discov. 2004, 3, 845–852. [Google Scholar] [CrossRef]
- Montana, V.; Sontheimer, H. Bradykinin Promotes the Chemotactic Invasion of Primary Brain Tumors. J. Neurosci. 2011, 31, 4858–4867. [Google Scholar] [CrossRef]
- Sun, D.-P.; Lee, Y.-W.; Chen, J.-T.; Lin, Y.-W.; Chen, R.-M. The Bradykinin-BDKRB1 Axis Regulates Aquaporin 4 Gene Expression and Consequential Migration and Invasion of Malignant Glioblastoma Cells via a Ca2+-MEK1-ERK1/2-NF-κB Mechanism. Cancers 2020, 12, 667. [Google Scholar] [CrossRef]
- Ulrich, H.; Ratajczak, M.Z.; Schneider, G.; Adinolfi, E.; Orioli, E.; Ferrazoli, E.G.; Glaser, T.; Corrêa-Velloso, J.; Martins, P.C.M.; Coutinho, F.; et al. Kinin and Purine Signaling Contributes to Neuroblastoma Metastasis. Front. Pharmacol. 2018, 9, 500. [Google Scholar] [CrossRef] [PubMed]
- Taub, J.S.; Guo, R.; Leeb-Lundberg, L.M.; Madden, J.F.; Daaka, Y. Bradykinin Receptor Subtype 1 Expression and Function in Prostate Cancer. Cancer Res. 2003, 63, 2037–2041. [Google Scholar] [PubMed]
- Yu, H.; Lin, T.; Tang, C. Bradykinin Enhances Cell Migration in Human Prostate Cancer Cells through B2 Receptor/PKCδ/c-Src Dependent Signaling Pathway. Prostate 2013, 73, 89–100. [Google Scholar] [CrossRef] [PubMed]
- Wang, G.; Sun, J.; Liu, G.; Fu, Y.; Zhang, X. Bradykinin Promotes Cell Proliferation, Migration, Invasion, and Tumor Growth of Gastric Cancer Through ERK Signaling Pathway. J. Cell. Biochem. 2017, 118, 4444–4453. [Google Scholar] [CrossRef] [PubMed]
- Wang, W.; Zhou, Y.; Wei, R.; Jiang, G.; Li, F.; Chen, X.; Wang, X.; Ma, D.; Xi, L. Bradykinin Promotes Proliferation, Migration, and Invasion of Cervical Cancer Cells through STAT3 Signaling Pathways. Oncol. Rep. 2019, 42, 2521–2527. [Google Scholar] [CrossRef]
- Greco, S.; Elia, M.G.; Muscella, A.; Romano, S.; Storelli, C.; Marsigliante, S. Bradykinin stimulates cell proliferation through an extracellular-regulated kinase 1 and 2-dependent mechanism in breast cancer cells in primary culture. J. Endocrinol. 2005, 186, 291–301. [Google Scholar] [CrossRef]
- Molina, L.; Matus, C.E.; Astroza, A.; Pavicic, F.; Tapia, E.; Toledo, C.; Perez, J.A.; Nualart, F.; Gonzalez, C.B.; Burgos, R.A.; et al. Stimulation of the Bradykinin B(1) Receptor Induces the Proliferation of Estrogen-Sensitive Breast Cancer Cells and Activates the ERK1/2 Signaling Pathway. Breast Cancer Res. Treat. 2009, 118, 499–510. [Google Scholar] [CrossRef]
- Greco, S.; Storelli, C.; Marsigliante, S. Protein Kinase C (PKC)-δ/-ε Mediate the PKC/Akt-Dependent Phosphorylation of Extracellular Signal-Regulated Kinases 1 and 2 in MCF-7 Cells Stimulated by Bradykinin. J. Endocrinol. 2006, 188, 79–89. [Google Scholar] [CrossRef]
- da Costa, P.L.N.; Sirois, P.; Tannock, I.F.; Chammas, R. The Role of Kinin Receptors in Cancer and Therapeutic Opportunities. Cancer Lett. 2014, 345, 27–38. [Google Scholar] [CrossRef]
- Villanueva, J. Differential Exoprotease Activities Confer Tumor-Specific Serum Peptidome Patterns. J. Clin. Investig. 2005, 116, 271–284. [Google Scholar] [CrossRef]
- Zhou, Y.; Wang, W.; Wei, R.; Jiang, G.; Li, F.; Chen, X.; Wang, X.; Long, S.; Ma, D.; Xi, L. Serum Bradykinin Levels as a Diagnostic Marker in Cervical Cancer with a Potential Mechanism to Promote VEGF Expression via BDKRB2. Int. J. Oncol. 2019, 55, 131–141. [Google Scholar] [CrossRef] [PubMed]
- Ehrenfeld, P.; Manso, L.; Pavicic, M.F.; Matus, C.E.; Borquez, C.; Lizama, A.; Sarmiento, J.; Poblete, M.T.; Bhoola, K.D.; Naran, A.; et al. Bioregulation of Kallikrein-Related Peptidases 6, 10 and 11 by the Kinin B1 Receptor in Breast Cancer Cells. Anticancer Res. 2014, 34, 6925–6938. [Google Scholar] [PubMed]
- Liu, Y.-S.; Hsu, J.-W.; Lin, H.-Y.; Lai, S.-W.; Huang, B.-R.; Tsai, C.-F.; Lu, D.-Y. Bradykinin B1 Receptor Contributes to Interleukin-8 Production and Glioblastoma Migration through Interaction of STAT3 and SP-1. Neuropharmacology 2019, 144, 143–154. [Google Scholar] [CrossRef] [PubMed]
- Yang, W.; Chang, J.; Hsu, S.; Li, T.; Cho, D.; Huang, C.; Fong, Y.; Tang, C. Bradykinin Enhances Cell Migration in Human Chondrosarcoma Cells through BK Receptor Signaling Pathways. J. Cell. Biochem. 2010, 109, 82–92. [Google Scholar] [CrossRef]
- Ehrenfeld, P.; Conejeros, I.; Pavicic, M.F.; Matus, C.E.; Gonzalez, C.B.; Quest, A.F.; Bhoola, K.D.; Poblete, M.T.; Burgos, R.A.; Figueroa, C.D. Activation of Kinin B1 Receptor Increases the Release of Metalloproteases-2 and -9 from Both Estrogen-Sensitive and -Insensitive Breast Cancer Cells. Cancer Lett. 2011, 301, 106–118. [Google Scholar] [CrossRef]
- Chen, Y.; Yu, Y.; Sun, S.; Wang, Z.; Liu, P.; Liu, S.; Jiang, J. Bradykinin Promotes Migration and Invasion of Hepatocellular Carcinoma Cells through TRPM7 and MMP2. Exp. Cell Res. 2016, 349, 68–76. [Google Scholar] [CrossRef]
- Wang, Y.; Zhang, B.; Huang, Y.; Yao, W.; Tao, F.; Chen, Y. Novel Bradykinin Receptor Inhibitors Inhibit Proliferation and Promote the Apoptosis of Hepatocellular Carcinoma Cells by Inhibiting the ERK Pathway. Molecules 2021, 26, 3915. [Google Scholar] [CrossRef]
- Leeb-Lundberg, L.M.; Song, X.H.; Mathis, S.A. Focal Adhesion-Associated Proteins p125FAK and Paxillin Are Substrates for Bradykinin-Stimulated Tyrosine Phosphorylation in Swiss 3T3 Cells. J. Biol. Chem. 1994, 269, 24328–24334. [Google Scholar] [CrossRef]
- Lee, K.M.; Villereal, M.L. Tyrosine Phosphorylation and Activation of Pp60c-Src and pp125FAK in Bradykinin-Stimulated Fibroblasts. Am. J. Physiol. 1996, 270, 1430–1437. [Google Scholar] [CrossRef]
- Rodríguez-Fernández, J.L.; Rozengurt, E. Bombesin, Bradykinin, Vasopressin, and Phorbol Esters Rapidly and Transiently Activate Src Family Tyrosine Kinases in Swiss 3T3 Cells. J. Biol. Chem. 1996, 271, 27895–27901. [Google Scholar] [CrossRef]
- Tippmer, S.; Bossenmaier, B.; Häring, H. Bradykinin Induces Tyrosine Phosphorylation in Human Foreskin Fibroblasts and 293 Cells Transfected with Rat B2 Kinin Receptor. Eur. J. Biochem. 1996, 236, 953–959. [Google Scholar] [CrossRef] [PubMed]
- Da Costa, P.L.N.; Wynne, D.; Fifis, T.; Nguyen, L.; Perini, M.; Christophi, C. The Kallikrein-Kinin System Modulates the Progression of Colorectal Liver Metastases in a Mouse Model. BMC Cancer 2018, 4, 382. [Google Scholar] [CrossRef] [PubMed]
- Schindelin, J.; Arganda-Carreras, I.; Frise, E.; Kaynig, V.; Longair, M.; Pietzsch, T.; Preibisch, S.; Rueden, C.; Saalfeld, S.; Schmid, B.; et al. Fiji: An Open-Source Platform for Biological-Image Analysis. Nat. Methods 2012, 9, 676–682. [Google Scholar] [CrossRef] [PubMed]






Disclaimer/Publisher’s Note: The statements, opinions and data contained in all publications are solely those of the individual author(s) and contributor(s) and not of MDPI and/or the editor(s). MDPI and/or the editor(s) disclaim responsibility for any injury to people or property resulting from any ideas, methods, instructions or products referred to in the content. |
© 2024 by the authors. Licensee MDPI, Basel, Switzerland. This article is an open access article distributed under the terms and conditions of the Creative Commons Attribution (CC BY) license (https://creativecommons.org/licenses/by/4.0/).
Share and Cite
González-Turén, F.; Lobos-González, L.; Riquelme-Herrera, A.; Ibacache, A.; Meza Ulloa, L.; Droguett, A.; Alveal, C.; Carrillo, B.; Gutiérrez, J.; Ehrenfeld, P.; et al. Kinin Receptors B1 and B2 Mediate Breast Cancer Cell Migration and Invasion by Activating the FAK-Src Axis. Int. J. Mol. Sci. 2024, 25, 11709. https://doi.org/10.3390/ijms252111709
González-Turén F, Lobos-González L, Riquelme-Herrera A, Ibacache A, Meza Ulloa L, Droguett A, Alveal C, Carrillo B, Gutiérrez J, Ehrenfeld P, et al. Kinin Receptors B1 and B2 Mediate Breast Cancer Cell Migration and Invasion by Activating the FAK-Src Axis. International Journal of Molecular Sciences. 2024; 25(21):11709. https://doi.org/10.3390/ijms252111709
Chicago/Turabian StyleGonzález-Turén, Felipe, Lorena Lobos-González, Alexander Riquelme-Herrera, Andrés Ibacache, Luis Meza Ulloa, Alexandra Droguett, Camila Alveal, Bastián Carrillo, Javiera Gutiérrez, Pamela Ehrenfeld, and et al. 2024. "Kinin Receptors B1 and B2 Mediate Breast Cancer Cell Migration and Invasion by Activating the FAK-Src Axis" International Journal of Molecular Sciences 25, no. 21: 11709. https://doi.org/10.3390/ijms252111709
APA StyleGonzález-Turén, F., Lobos-González, L., Riquelme-Herrera, A., Ibacache, A., Meza Ulloa, L., Droguett, A., Alveal, C., Carrillo, B., Gutiérrez, J., Ehrenfeld, P., & Cárdenas-Oyarzo, A. (2024). Kinin Receptors B1 and B2 Mediate Breast Cancer Cell Migration and Invasion by Activating the FAK-Src Axis. International Journal of Molecular Sciences, 25(21), 11709. https://doi.org/10.3390/ijms252111709

