Noggin-Loaded PLA/PCL Patch Inhibits BMP-Initiated Reactive Astrogliosis
Abstract
1. Introduction
2. Results
2.1. Biocompatibility Validation of PLA/PCL Patches in NPC Cultures
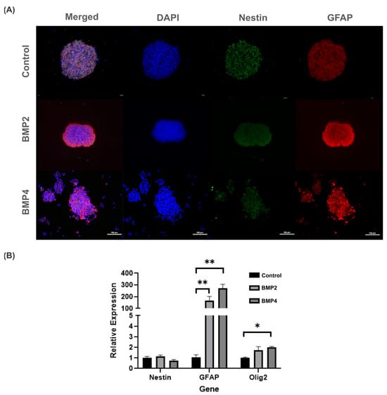
2.2. Characterization of BMP2 and BMP4 Effect in 3D Neuroprogenitor Cell Cultures
2.3. Noggin-Loaded PLA/PCL Patches Restrict Astrogliosis in NPCs Cultures
3. Discussion
4. Materials and Methods
4.1. NPC Isolation and Culture Covering Materials
4.2. NPC Culture and Treatments
4.3. PLA/PCL Patch Fabrication and Noggin Loading
4.4. Immunocytochemistry
4.5. RT-qPCR
4.6. Statistical Analysis
5. Conclusions
Author Contributions
Funding
Institutional Review Board Statement
Informed Consent Statement
Data Availability Statement
Conflicts of Interest
References
- Liptak, G.S.; Dosa, N.P. Myelomeningocele. Pediatr. Rev. 2010, 31, 443–450. [Google Scholar] [CrossRef] [PubMed]
- Bakaniene, I.; Prasauskiene, A.; Vaiciene-Magistris, N. Health-related quality of life in children with myelomeningocele: A systematic review of the literature. Child Care Health Dev. 2016, 42, 625–643. [Google Scholar] [CrossRef] [PubMed]
- Kshettry, V.R.; Kelly, M.L.; Rosenbaum, B.P.; Seicean, A.; Hwang, L.; Weil, R.J. Myelomeningocele: Surgical trends and predictors of outcome in the United States, 1988–2010: Clinical article. J. Neurosurg. Pediatr. 2014, 13, 666–678. [Google Scholar] [CrossRef] [PubMed]
- Heuer, G.G.; Moldenhauer, J.S.; Adzick, N.S. Prenatal surgery for myelomeningocele: Review of the literature and future directions. Childs Nerv. Syst. 2017, 33, 1149–1155. [Google Scholar] [CrossRef] [PubMed]
- Cohen, A.R.; Couto, J.; Cummings, J.J.; Johnson, A.; Joseph, G.; Kaufman, B.A.; Litman, R.S.; Menard, M.K.; Moldenhauer, J.S.; Pringle, K.C.; et al. Position statement on fetal myelomeningocele repair. Am. J. Obstet. Gynecol. 2014, 210, 107–111. [Google Scholar] [CrossRef]
- Northrup, H.; Volcik, K.A. Spina bifida and other neural tube defects. Curr. Probl. Pediatr. 2000, 30, 317–332. [Google Scholar] [CrossRef]
- Oria, M.; Pathak, B.; Li, Z.; Bakri, K.; Gouwens, K.; Varela, M.F.; Lampe, K.; Murphy, K.P.; Lin, C.-Y.; Peiro, J.L. Premature Neural Progenitor Cell Differentiation into Astrocytes in Retinoic Acid-Induced Spina Bifida Rat Model. Front. Mol. Neurosci. 2022, 15, 888351. [Google Scholar] [CrossRef]
- Radcliff, E.; Cassell, C.H.; Tanner, J.P.; Kirby, R.S.; Watkins, S.; Correia, J.; Peterson, C.; Grosse, S.D. Hospital use, associated costs, and payer status for infants born with spina bifida. Birth Defects Res. A Clin. Mol. Teratol. 2012, 94, 1044–1053. [Google Scholar] [CrossRef]
- Mitchell, L.E.; Adzick, N.S.; Melchionne, J.; Pasquariello, P.S.; Sutton, L.N.; Whitehead, A.S. Spina bifida. Lancet 2004, 364, 1885–1895. [Google Scholar] [CrossRef]
- Waitzman, N.J.; Romano, P.S.; Grosse, S.D. The Half-Life of Cost-of-Illness Estimates: The Case of Spina Bifida; Working Paper Series; Department of Economics, University of Utah: Salt Lake City, UT, USA, 2004. [Google Scholar]
- Peiro, J.L.; Fontecha, C.G.; Ruano, R.; Esteves, M.; Fonseca, C.; Marotta, M.; Haeri, S.; Belfort, M.A. Single-Access Fetal Endoscopy (SAFE) for myelomeningocele in sheep model I: Amniotic carbon dioxide gas approach. Surg. Endosc. 2013, 27, 3835–3840. [Google Scholar] [CrossRef]
- Adzick, N.S.; Thom, E.A.; Spong, C.Y.; Brock, J.W.; Burrows, P.K.; Johnson, M.P.; Howell, L.J.; Farrell, J.A.; Dabrowiak, M.E.; Sutton, L.N.; et al. A randomized trial of prenatal versus postnatal repair of myelomeningocele. N. Engl. J. Med. 2011, 364, 993–1004. [Google Scholar] [CrossRef] [PubMed]
- Adzick, N.S. Fetal surgery for myelomeningocele: Trials and tribulations. Isabella Forshall Lecture. J. Pediatr. Surg. 2012, 47, 273–281. [Google Scholar] [CrossRef] [PubMed]
- Bevilacqua, N.S.; Pedreira, D.A.L. Fetoscopy for meningomyelocele repair: Past, present and future. Einstein 2015, 13, 283–289. [Google Scholar] [CrossRef]
- Carreras, E.; Maroto, A.; Illescas, T.; Meléndez, M.; Arévalo, S.; Peiró, J.L.; García-Fontecha, C.G.; Belfort, M.; Cuxart, A. Prenatal ultrasound evaluation of segmental level of neurological lesion in fetuses with myelomeningocele: Development of a new technique. Ultrasound Obstet. Gynecol. 2016, 47, 162–167. [Google Scholar] [CrossRef]
- Breunig, J.J.; Haydar, T.F.; Rakic, P. Neural stem cells: Historical perspective and prospects. Neuron 2011, 70, 614–625. [Google Scholar] [CrossRef]
- Blando, S.; Anchesi, I.; Mazzon, E.; Gugliandolo, A. Can a Scaffold Enriched with Mesenchymal Stem Cells Be a Good Treatment for Spinal Cord Injury? Int. J. Mol. Sci. 2022, 23, 7545. [Google Scholar] [CrossRef]
- Assunção Silva, R.C.; Pinto, L.; Salgado, A.J. Cell transplantation and secretome based approaches in spinal cord injury regenerative medicine. Med. Res. Rev. 2022, 42, 850–896. [Google Scholar] [CrossRef]
- Li, Y.; Tran, A.; Graham, L.; Brock, J.; Tuszynski, M.H.; Lu, P. BDNF guides neural stem cell-derived axons to ventral interneurons and motor neurons after spinal cord injury. Exp. Neurol. 2023, 359, 114259. [Google Scholar] [CrossRef]
- Oria, M.; Figueira, R.L.; Scorletti, F.; Sbragia, L.; Owens, K.; Li, Z.; Pathak, B.; Corona, M.U.; Marotta, M.; Encinas, J.L.; et al. CD200-CD200R imbalance correlates with microglia and pro-inflammatory activation in rat spinal cords exposed to amniotic fluid in retinoic acid-induced spina bifida. Sci. Rep. 2018, 8, 10638. [Google Scholar] [CrossRef]
- Reis, J.L.; Correia-Pinto, J.; Monteiro, M.P.; Hutchins, G.M. In utero topographic analysis of astrocytes and neuronal cells in the spinal cord of mutant mice with myelomeningocele. J. Neurosurg. Pediatr. 2007, 106, 472–479. [Google Scholar] [CrossRef]
- Zieba, J.; Miller, A.; Gordiienko, O.; Smith, G.M.; Krynska, B. Clusters of amniotic fluid cells and their associated early neuroepithelial markers in experimental myelomeningocele: Correlation with astrogliosis. PLoS ONE 2017, 12, e0174625. [Google Scholar] [CrossRef]
- Miyabe, M.M.; Murphy, K.P.; Oria, M.; Duru, S.; Lin, C.Y.; Peiro, J.L. Dural substitutes for spina bifida repair: Past, present, and future. Childs Nerv. Syst. 2022, 38, 873–891. [Google Scholar] [CrossRef]
- Tatu, R.; Oria, M.; Pulliam, S.; Signey, L.; Rao, M.B.; Peiro, J.L.; Lin, C.-Y. Using poly(l-lactic acid) and poly(ɛ-caprolactone) blends to fabricate self-expanding, watertight and biodegradable surgical patches for potential fetoscopic myelomeningocele repair. J. Biomed. Mater. Res. Part B 2019, 107, 295–305. [Google Scholar] [CrossRef]
- Oria, M.; Tatu, R.R.; Lin, C.-Y.; Peiro, J.L. In Vivo Evaluation of Novel PLA/PCL Polymeric Patch in Rats for Potential Spina Bifida Coverage. J. Surg. Res. 2019, 242, 62–69. [Google Scholar] [CrossRef]
- Reynolds, B.A.; Weiss, S. Generation of Neurons and Astrocytes from Isolated Cells of the Adult Mammalian Central Nervous System. Science 1992, 255, 1707–1710. [Google Scholar] [CrossRef]
- Adzick, N.S. Fetal myelomeningocele: Natural history, pathophysiology, and in-utero intervention. Semin. Fetal Neonatal Med. 2010, 15, 9–14. [Google Scholar] [CrossRef]
- Giovannoni, F.; Quintana, F.J. The Role of Astrocytes in CNS Inflammation. Trends Immunol. 2020, 41, 805–819. [Google Scholar] [CrossRef]
- Adzick, N.S. Fetal surgery for spina bifida: Past, present, future. Semin. Pediatr. Surg. 2013, 22, 10–17. [Google Scholar] [CrossRef]
- Huang, L.; Fu, C.; Xiong, F.; He, C.; Wei, Q. Stem Cell Therapy for Spinal Cord Injury. Cell Transplant. 2021, 30, 963689721989266. [Google Scholar] [CrossRef]
- Mukherjee, S.; Pasulka, J. Care for Adults with Spina Bifida: Current State and Future Directions. Top. Spinal Cord Inj. Rehabil. 2017, 23, 155–167. [Google Scholar] [CrossRef]
- Bond, A.M.; Bhalala, O.G.; Kessler, J.A. The dynamic role of bone morphogenetic proteins in neural stem cell fate and maturation. Dev. Neurobiol. 2012, 72, 1068–1084. [Google Scholar] [CrossRef] [PubMed]
- Gajavelli, S.; Wood, P.M.; Pennica, D.; Whittemore, S.R.; Tsoulfas, P. BMP signaling initiates a neural crest differentiation program in embryonic rat CNS stem cells. Exp. Neurol. 2004, 188, 205–223. [Google Scholar] [CrossRef] [PubMed]
- Lü, H.Z.; Hu, J.G. Expression of bone morphogenetic proteins-2/4 in neural stem cells and their lineages. Acta Neurobiol. Exp. 2009, 69, 441–447. [Google Scholar] [CrossRef] [PubMed]
- Gomes, W.A.; Mehler, M.F.; Kessler, J.A. Transgenic overexpression of BMP4 increases astroglial and decreases oligodendroglial lineage commitment. Dev. Biol. 2003, 255, 164–177. [Google Scholar] [CrossRef] [PubMed]
- Huang, Z.; Sun, D.; Hu, J.X.; Tang, F.L.; Lee, D.H.; Wang, Y.; Hu, G.; Zhu, X.J.; Zhou, J.; Mei, L.; et al. Neogenin Promotes BMP2 Activation of YAP and Smad1 and Enhances Astrocytic Differentiation in Developing Mouse Neocortex. J. Neurosci. 2016, 36, 5833–5849. [Google Scholar] [CrossRef] [PubMed] [PubMed Central]
- Wang, M.; Yu, L.; Zhu, L.Y.; He, H.; Ren, J.; Pan, J.; Xie, X.; Cai, C.; Lu, L.; Tian, H.; et al. Cytokines Induce Monkey Neural Stem Cell Differentiation through Notch Signaling. BioMed Res. Int. 2020, 2020, 1308526. [Google Scholar] [CrossRef] [PubMed] [PubMed Central]
- Zhu, W.; Yao, X.; Liang, Y.; Liang, D.; Song, L.; Jing, N.; Li, J.; Wang, G. Mediator Med23 deficiency enhances neural differentiation of murine embryonic stem cells through modulating BMP signaling. Development 2015, 142, 465–476. [Google Scholar] [CrossRef] [PubMed]
- Andersson, T.; Duckworth, J.K.; Fritz, N.; Lewicka, M.; Södersten, E.; Uhlén, P.; Hermanson, O. Noggin and Wnt3a enable BMP4-dependent differentiation of telencephalic stem cells into GluR-agonist responsive neurons. Mol. Cell. Neurosci. 2011, 47, 10–18. [Google Scholar] [CrossRef] [PubMed]
- Chen, D.F.; Meng, L.J.; Du, S.H.; Zhang, H.L.; Li, H.; Zhou, J.H.; Li, Y.W.; Zeng, H.P.; Hua, Z.C. (+)-Cholesten-3-one induces differentiation of neural stem cells into dopaminergic neurons through BMP signaling. Neurosci Res. 2010, 68, 176–184. [Google Scholar] [CrossRef] [PubMed]





Disclaimer/Publisher’s Note: The statements, opinions and data contained in all publications are solely those of the individual author(s) and contributor(s) and not of MDPI and/or the editor(s). MDPI and/or the editor(s) disclaim responsibility for any injury to people or property resulting from any ideas, methods, instructions or products referred to in the content. |
© 2024 by the authors. Licensee MDPI, Basel, Switzerland. This article is an open access article distributed under the terms and conditions of the Creative Commons Attribution (CC BY) license (https://creativecommons.org/licenses/by/4.0/).
Share and Cite
Hawes, J.; Gonzalez-Manteiga, A.; Murphy, K.P.; Sanchez-Petidier, M.; Moreno-Manzano, V.; Pathak, B.; Lampe, K.; Lin, C.-Y.; Peiro, J.L.; Oria, M. Noggin-Loaded PLA/PCL Patch Inhibits BMP-Initiated Reactive Astrogliosis. Int. J. Mol. Sci. 2024, 25, 11626. https://doi.org/10.3390/ijms252111626
Hawes J, Gonzalez-Manteiga A, Murphy KP, Sanchez-Petidier M, Moreno-Manzano V, Pathak B, Lampe K, Lin C-Y, Peiro JL, Oria M. Noggin-Loaded PLA/PCL Patch Inhibits BMP-Initiated Reactive Astrogliosis. International Journal of Molecular Sciences. 2024; 25(21):11626. https://doi.org/10.3390/ijms252111626
Chicago/Turabian StyleHawes, James, Ana Gonzalez-Manteiga, Kendall P. Murphy, Marina Sanchez-Petidier, Victoria Moreno-Manzano, Bedika Pathak, Kristin Lampe, Chia-Ying Lin, Jose L. Peiro, and Marc Oria. 2024. "Noggin-Loaded PLA/PCL Patch Inhibits BMP-Initiated Reactive Astrogliosis" International Journal of Molecular Sciences 25, no. 21: 11626. https://doi.org/10.3390/ijms252111626
APA StyleHawes, J., Gonzalez-Manteiga, A., Murphy, K. P., Sanchez-Petidier, M., Moreno-Manzano, V., Pathak, B., Lampe, K., Lin, C.-Y., Peiro, J. L., & Oria, M. (2024). Noggin-Loaded PLA/PCL Patch Inhibits BMP-Initiated Reactive Astrogliosis. International Journal of Molecular Sciences, 25(21), 11626. https://doi.org/10.3390/ijms252111626

