Molecular, Histological, and Functional Changes in Acta1-MCM;FLExDUX4/+ Mice
Abstract
1. Introduction
2. Results
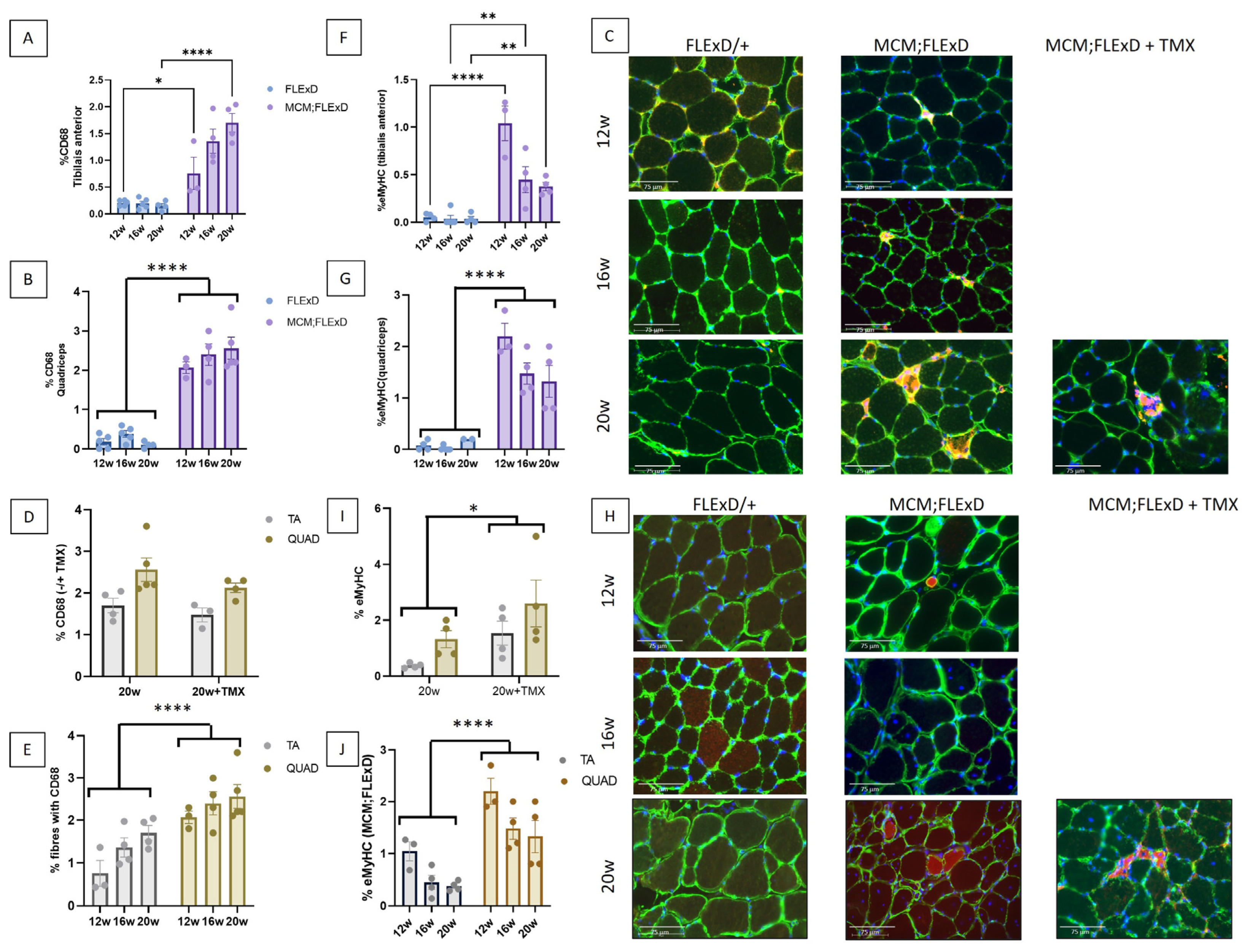
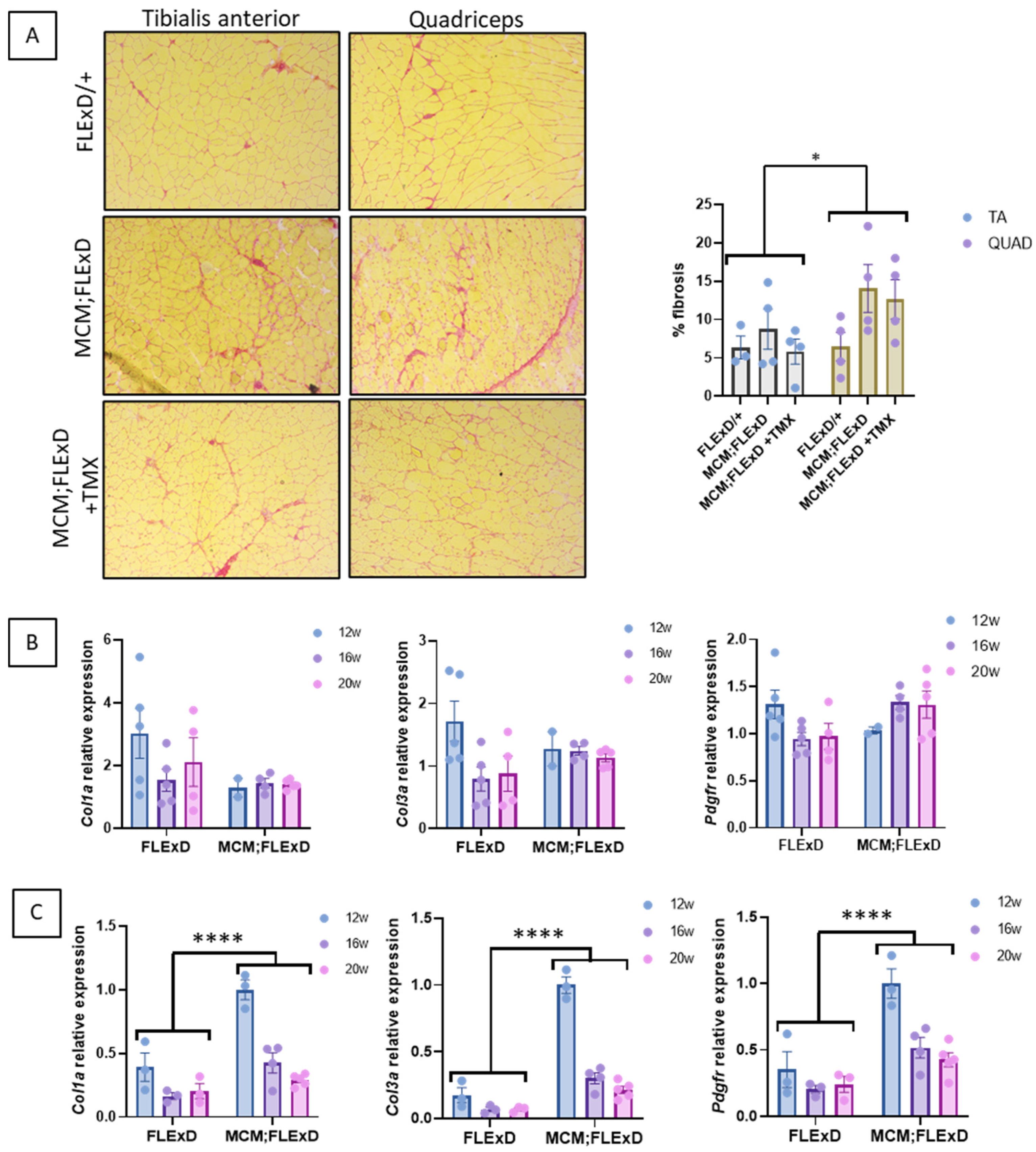
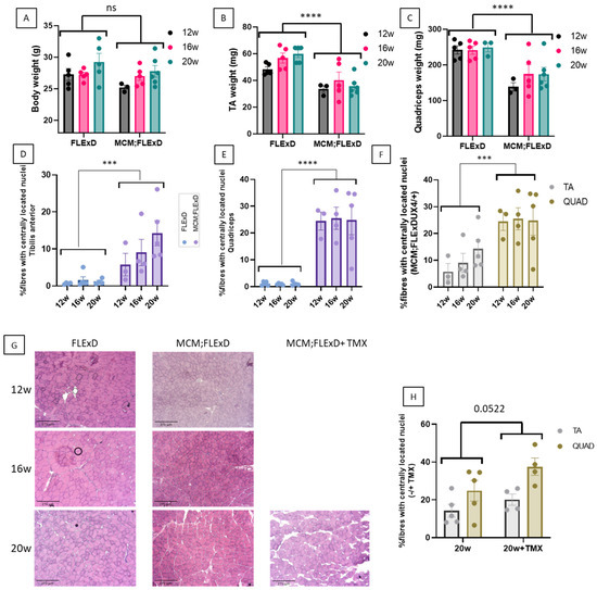
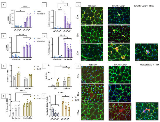
2.1. Acta1-MCM;FLExDUX4/+ Animals Present a Slow Dystrophic Process, with the Quadriceps Muscle Being More Affected than the Tibialis Anterior
2.2. DUX4-FL2 mRNA Is Overexpressed in Muscles of ACTA1-MCM;FLExDUX4/+ Mice
2.3. Expression of the Genes Downstream of DUX4 Is Impacted by Several Parameters
2.4. The Expression of DUX4 Led to a Decreased Absolute In Situ Force Capacity for the Tibialis Anterior Muscle Partly Due to Loss of Muscle Mass
2.5. ACTA1-MCM;FLExDUX4/+ Mice Showed Greater Fatigue, Albeit at a Slower Rate of Onset
2.6. A Comprehensive Functional Force–Velocity–Endurance Model Reveals Muscle Properties Affected by the Expression of DUX4, Leading to a Muscle with Less Force Capacity but Which Seems to Have Special Features That Enable It to Maintain Its Power Capacity Both in a Fresh and Fatigued State
3. Discussion
4. Materials and Methods
4.1. Animal Housing, Breeding, and Genotyping
4.2. Histological and Immunofluorescence Analysis
4.3. RNA Extraction PCR and Quantitative PCR
4.4. Force Test
5. Conclusions
Supplementary Materials
Author Contributions
Funding
Institutional Review Board Statement
Informed Consent Statement
Data Availability Statement
Acknowledgments
Conflicts of Interest
References
- Orphanet. Prevalence and Incidence of Rare Diseases: Bibliographic Data. 2024. Available online: https://www.orpha.net/pdfs/orphacom/cahiers/docs/GB/Prevalence_of_rare_diseases_by_alphabetical_list.pdf (accessed on 15 October 2024).
- Mul, K. Facioscapulohumeral Muscular Dystrophy. Continuum 2022, 28, 1735–1751. [Google Scholar] [CrossRef] [PubMed]
- Lemmers, R.J.; van der Vliet, P.J.; Klooster, R.; Sacconi, S.; Camano, P.; Dauwerse, J.G.; Snider, L.; Straasheijm, K.R.; van Ommen, G.J.; Padberg, G.W.; et al. A unifying genetic model for facioscapulohumeral muscular dystrophy. Science 2010, 329, 1650–1653. [Google Scholar] [CrossRef] [PubMed]
- Ferreboeuf, M.; Mariot, V.; Bessieres, B.; Vasiljevic, A.; Attie-Bitach, T.; Collardeau, S.; Morere, J.; Roche, S.; Magdinier, F.; Robin-Ducellier, J.; et al. DUX4 and DUX4 downstream target genes are expressed in fetal FSHD muscles. Hum. Mol. Genet. 2014, 23, 171–181. [Google Scholar] [CrossRef] [PubMed]
- Gabriels, J.; Beckers, M.C.; Ding, H.; De Vriese, A.; Plaisance, S.; van der Maarel, S.M.; Padberg, G.W.; Frants, R.R.; Hewitt, J.E.; Collen, D.; et al. Nucleotide sequence of the partially deleted D4Z4 locus in a patient with FSHD identifies a putative gene within each 3.3 kb element. Gene 1999, 236, 25–32. [Google Scholar] [CrossRef] [PubMed]
- Snider, L.; Geng, L.N.; Lemmers, R.J.; Kyba, M.; Ware, C.B.; Nelson, A.M.; Tawil, R.; Filippova, G.N.; van der Maarel, S.M.; Tapscott, S.J.; et al. Facioscapulohumeral dystrophy: Incomplete suppression of a retrotransposed gene. PLoS Genet. 2010, 6, e1001181. [Google Scholar] [CrossRef]
- Zeng, W.; de Greef, J.C.; Chen, Y.Y.; Chien, R.; Kong, X.; Gregson, H.C.; Winokur, S.T.; Pyle, A.; Robertson, K.D.; Schmiesing, J.A.; et al. Specific loss of histone H3 lysine 9 trimethylation and HP1gamma/cohesin binding at D4Z4 repeats is associated with facioscapulohumeral dystrophy (FSHD). PLoS Genet. 2009, 5, e1000559. [Google Scholar] [CrossRef]
- Calandra, P.; Cascino, I.; Lemmers, R.J.; Galluzzi, G.; Teveroni, E.; Monforte, M.; Tasca, G.; Ricci, E.; Moretti, F.; van der Maarel, S.M.; et al. Allele-specific DNA hypomethylation characterises FSHD1 and FSHD2. J. Med. Genet. 2016, 53, 348–355. [Google Scholar] [CrossRef]
- van Overveld, P.G.; Lemmers, R.J.; Sandkuijl, L.A.; Enthoven, L.; Winokur, S.T.; Bakels, F.; Padberg, G.W.; van Ommen, G.J.; Frants, R.R.; van der Maarel, S.M. Hypomethylation of D4Z4 in 4q-linked and non-4q-linked facioscapulohumeral muscular dystrophy. Nat. Genet. 2003, 35, 315–317. [Google Scholar] [CrossRef]
- Lemmers, R.J.; Goeman, J.J.; van der Vliet, P.J.; van Nieuwenhuizen, M.P.; Balog, J.; Vos-Versteeg, M.; Camano, P.; Ramos Arroyo, M.A.; Jerico, I.; Rogers, M.T.; et al. Inter-individual differences in CpG methylation at D4Z4 correlate with clinical variability in FSHD1 and FSHD2. Hum. Mol. Genet. 2015, 24, 659–669. [Google Scholar] [CrossRef]
- Zheng, F.; Qiu, L.; Chen, L.; Zheng, Y.; Lin, X.; He, J.; Lin, X.; He, Q.; Lin, Y.; Lin, L.; et al. Association of 4qA-Specific Distal D4Z4 Hypomethylation with Disease Severity and Progression in Facioscapulohumeral Muscular Dystrophy. Neurology 2023, 101, e225–e237. [Google Scholar] [CrossRef]
- Garrick, D.; Fiering, S.; Martin, D.I.; Whitelaw, E. Repeat-induced gene silencing in mammals. Nat. Genet. 1998, 18, 56–59. [Google Scholar] [CrossRef] [PubMed]
- Wijmenga, C.; Hewitt, J.E.; Sandkuijl, L.A.; Clark, L.N.; Wright, T.J.; Dauwerse, H.G.; Gruter, A.M.; Hofker, M.H.; Moerer, P.; Williamson, R.; et al. Chromosome 4q DNA rearrangements associated with facioscapulohumeral muscular dystrophy. Nat. Genet. 1992, 2, 26–30. [Google Scholar] [CrossRef] [PubMed]
- Lemmers, R.J.; Tawil, R.; Petek, L.M.; Balog, J.; Block, G.J.; Santen, G.W.; Amell, A.M.; van der Vliet, P.J.; Almomani, R.; Straasheijm, K.R.; et al. Digenic inheritance of an SMCHD1 mutation and an FSHD-permissive D4Z4 allele causes facioscapulohumeral muscular dystrophy type 2. Nat. Genet. 2012, 44, 1370–1374. [Google Scholar] [CrossRef] [PubMed]
- van den Boogaard, M.L.; Lemmers, R.; Balog, J.; Wohlgemuth, M.; Auranen, M.; Mitsuhashi, S.; van der Vliet, P.J.; Straasheijm, K.R.; van den Akker, R.F.P.; Kriek, M.; et al. Mutations in DNMT3B Modify Epigenetic Repression of the D4Z4 Repeat and the Penetrance of Facioscapulohumeral Dystrophy. Am. J. Hum. Genet. 2016, 98, 1020–1029. [Google Scholar] [CrossRef]
- Hamanaka, K.; Sikrova, D.; Mitsuhashi, S.; Masuda, H.; Sekiguchi, Y.; Sugiyama, A.; Shibuya, K.; Lemmers, R.; Goossens, R.; Ogawa, M.; et al. Homozygous nonsense variant in LRIF1 associated with facioscapulohumeral muscular dystrophy. Neurology 2020, 94, e2441–e2447. [Google Scholar] [CrossRef]
- Broucqsault, N.; Morere, J.; Gaillard, M.C.; Dumonceaux, J.; Torrents, J.; Salort-Campana, E.; Maues de Paula, A.; Bartoli, M.; Fernandez, C.; Chesnais, A.L.; et al. Dysregulation of 4q35- and muscle-specific genes in fetuses with a short D4Z4 array linked to Facio-Scapulo-Humeral Dystrophy. Hum. Mol. Genet. 2013, 22, 4206–4214. [Google Scholar] [CrossRef]
- Kowaljow, V.; Marcowycz, A.; Ansseau, E.; Conde, C.B.; Sauvage, S.; Matteotti, C.; Arias, C.; Corona, E.D.; Nuñez, N.G.; Leo, O.; et al. The DUX4 gene at the FSHD1A locus encodes a pro-apoptotic protein. Neuromuscul. Disord. NMD 2007, 17, 611–623. [Google Scholar] [CrossRef]
- Wallace, L.M.; Garwick, S.E.; Mei, W.; Belayew, A.; Coppee, F.; Ladner, K.J.; Guttridge, D.; Yang, J.; Harper, S.Q. DUX4, a candidate gene for facioscapulohumeral muscular dystrophy, causes p53-dependent myopathy in vivo. Ann. Neurol. 2011, 69, 540–552. [Google Scholar] [CrossRef]
- Block, G.J.; Narayanan, D.; Amell, A.M.; Petek, L.M.; Davidson, K.C.; Bird, T.D.; Tawil, R.; Moon, R.T.; Miller, D.G. Wnt/beta-catenin signaling suppresses DUX4 expression and prevents apoptosis of FSHD muscle cells. Hum. Mol. Genet. 2013, 22, 390–396. [Google Scholar] [CrossRef]
- Mariot, V.; Joubert, R.; Le Gall, L.; Sidlauskaite, E.; Hourde, C.; Duddy, W.; Voit, T.; Bencze, M.; Dumonceaux, J. RIPK3-mediated cell death is involved in DUX4-mediated toxicity in facioscapulohumeral dystrophy. J. Cachexia Sarcopenia Muscle 2021, 12, 2079–2090. [Google Scholar] [CrossRef]
- Lim, K.R.Q.; Nguyen, Q.; Yokota, T. DUX4 Signalling in the Pathogenesis of Facioscapulohumeral Muscular Dystrophy. Int. J. Mol. Sci. 2020, 21, 729. [Google Scholar] [CrossRef] [PubMed]
- Le Gall, L.; Sidlauskaite, E.; Mariot, V.; Dumonceaux, J. Therapeutic Strategies Targeting DUX4 in FSHD. J. Clin. Med. 2020, 9, 2886. [Google Scholar] [CrossRef] [PubMed]
- Tihaya, M.S.; Mul, K.; Balog, J.; de Greef, J.C.; Tapscott, S.J.; Tawil, R.; Statland, J.M.; van der Maarel, S.M. Facioscapulohumeral muscular dystrophy: The road to targeted therapies. Nat. Rev. Neurol. 2023, 19, 91–108. [Google Scholar] [CrossRef] [PubMed]
- Jones, T.; Jones, P.L. A cre-inducible DUX4 transgenic Mouse model for investigating facioscapulohumeral muscular dystrophy. PLoS ONE 2018, 13, e0192657. [Google Scholar] [CrossRef] [PubMed]
- Jones, T.I.; Chew, G.L.; Barraza-Flores, P.; Schreier, S.; Ramirez, M.; Wuebbles, R.D.; Burkin, D.J.; Bradley, R.K.; Jones, P.L. Transgenic mice expressing tunable levels of DUX4 develop characteristic facioscapulohumeral muscular dystrophy-like pathophysiology ranging in severity. Skelet. Muscle 2020, 10, 8. [Google Scholar] [CrossRef]
- Bosnakovski, D.; Chan, S.S.K.; Recht, O.O.; Hartweck, L.M.; Gustafson, C.J.; Athman, L.L.; Lowe, D.A.; Kyba, M. Muscle pathology from stochastic low level DUX4 expression in an FSHD mouse model. Nat. Commun. 2017, 8, 550. [Google Scholar] [CrossRef]
- Giesige, C.R.; Wallace, L.M.; Heller, K.N.; Eidahl, J.O.; Saad, N.Y.; Fowler, A.M.; Pyne, N.K.; Al-Kharsan, M.; Rashnonejad, A.; Chermahini, G.A.; et al. AAV-mediated follistatin gene therapy improves functional outcomes in the TIC-DUX4 mouse model of FSHD. JCI Insight 2018, 3, e123538. [Google Scholar] [CrossRef]
- Nunes, A.M.; Ramirez, M.; Jones, T.I.; Jones, P.L. Identification of candidate miRNA biomarkers for facioscapulohumeral muscular dystrophy using DUX4-based mouse models. Dis. Model. Mech. 2021, 14, dmm049016. [Google Scholar] [CrossRef]
- Bosnakovski, D.; Shams, A.S.; Yuan, C.; da Silva, M.T.; Ener, E.T.; Baumann, C.W.; Lindsay, A.J.; Verma, M.; Asakura, A.; Lowe, D.A.; et al. Transcriptional and cytopathological hallmarks of FSHD in chronic DUX4-expressing mice. J. Clin. Investig. 2020, 130, 2465–2477. [Google Scholar] [CrossRef]
- Bouwman, L.F.; den Hamer, B.; van den Heuvel, A.; Franken, M.; Jackson, M.; Dwyer, C.A.; Tapscott, S.J.; Rigo, F.; van der Maarel, S.M.; de Greef, J.C. Systemic delivery of a DUX4-targeting antisense oligonucleotide to treat facioscapulohumeral muscular dystrophy. Mol. Ther. Nucleic Acids 2021, 26, 813–827. [Google Scholar] [CrossRef]
- Lu-Nguyen, N.; Dickson, G.; Malerba, A.; Popplewell, L. Long-Term Systemic Treatment of a Mouse Model Displaying Chronic FSHD-like Pathology with Antisense Therapeutics That Inhibit DUX4 Expression. Biomedicines 2022, 10, 1623. [Google Scholar] [CrossRef] [PubMed]
- Lu-Nguyen, N.; Malerba, A.; Antoni Pineda, M.; Dickson, G.; Popplewell, L. Improving Molecular and Histopathology in Diaphragm Muscle of the Double Transgenic ACTA1-MCM/FLExDUX4 Mouse Model of FSHD with Systemic Antisense Therapy. Hum. Gene Ther. 2022, 33, 923–935. [Google Scholar] [CrossRef] [PubMed]
- Lu-Nguyen, N.; Malerba, A.; Herath, S.; Dickson, G.; Popplewell, L. Systemic antisense therapeutics inhibiting DUX4 expression ameliorates FSHD-like pathology in an FSHD mouse model. Hum. Mol. Genet. 2021, 30, 1398–1412. [Google Scholar] [CrossRef] [PubMed]
- Lim, K.R.Q.; Maruyama, R.; Echigoya, Y.; Nguyen, Q.; Zhang, A.; Khawaja, H.; Sen Chandra, S.; Jones, T.; Jones, P.; Chen, Y.W.; et al. Inhibition of DUX4 expression with antisense LNA gapmers as a therapy for facioscapulohumeral muscular dystrophy. Proc. Natl. Acad. Sci. USA 2020, 117, 16509–16515. [Google Scholar] [CrossRef]
- Lim, K.R.Q.; Bittel, A.; Maruyama, R.; Echigoya, Y.; Nguyen, Q.; Huang, Y.; Dzierlega, K.; Zhang, A.; Chen, Y.W.; Yokota, T. DUX4 Transcript Knockdown with Antisense 2′-O-Methoxyethyl Gapmers for the Treatment of Facioscapulohumeral Muscular Dystrophy. Mol. Ther. 2021, 29, 848–858. [Google Scholar] [CrossRef]
- Murphy, K.; Zhang, A.; Bittel, A.J.; Chen, Y.W. Molecular and Phenotypic Changes in FLExDUX4 Mice. J. Pers. Med. 2023, 13, 1040. [Google Scholar] [CrossRef]
- Jordan, V.C. Tamoxifen: A most unlikely pioneering medicine. Nat. Rev. Drug Discov. 2003, 2, 205–213. [Google Scholar] [CrossRef]
- Wu, B.; Shah, S.N.; Lu, P.; Bollinger, L.E.; Blaeser, A.; Sparks, S.; Harper, A.D.; Lu, Q.L. Long-Term Treatment of Tamoxifen and Raloxifene Alleviates Dystrophic Phenotype and Enhances Muscle Functions of FKRP Dystroglycanopathy. Am. J. Pathol. 2018, 188, 1069–1080. [Google Scholar] [CrossRef]
- Dorchies, O.M.; Reutenauer-Patte, J.; Dahmane, E.; Ismail, H.M.; Petermann, O.; Patthey-Vuadens, O.; Comyn, S.A.; Gayi, E.; Piacenza, T.; Handa, R.J.; et al. The anticancer drug tamoxifen counteracts the pathology in a mouse model of duchenne muscular dystrophy. Am. J. Pathol. 2013, 182, 485–504. [Google Scholar] [CrossRef]
- Gineste, C.; Simon, A.; Braun, M.; Reiss, D.; Laporte, J. Tamoxifen improves muscle structure and function of Bin1- and Dnm2-related centronuclear myopathies. Brain 2023, 146, 3029–3048. [Google Scholar] [CrossRef]
- Maani, N.; Sabha, N.; Rezai, K.; Ramani, A.; Groom, L.; Eltayeb, N.; Mavandadnejad, F.; Pang, A.; Russo, G.; Brudno, M.; et al. Tamoxifen therapy in a murine model of myotubular myopathy. Nat. Commun. 2018, 9, 4849. [Google Scholar] [CrossRef] [PubMed]
- Liu, T.; Zhao, M.; Peng, L.; Chen, J.; Xing, P.; Gao, P.; Chen, L.; Qiao, X.; Wang, Z.; Di, J.; et al. WFDC3 inhibits tumor metastasis by promoting the ERbeta-mediated transcriptional repression of TGFBR1 in colorectal cancer. Cell Death Dis. 2023, 14, 425. [Google Scholar] [CrossRef] [PubMed]
- Klinge, C.M. Estrogen receptor interaction with estrogen response elements. Nucleic Acids Res. 2001, 29, 2905–2919. [Google Scholar] [CrossRef]
- Moggs, J.G.; Murphy, T.C.; Lim, F.L.; Moore, D.J.; Stuckey, R.; Antrobus, K.; Kimber, I.; Orphanides, G. Anti-proliferative effect of estrogen in breast cancer cells that re-express ERalpha is mediated by aberrant regulation of cell cycle genes. J. Mol. Endocrinol. 2005, 34, 535–551. [Google Scholar] [CrossRef]
- Tonini, M.M.; Passos-Bueno, M.R.; Cerqueira, A.; Matioli, S.R.; Pavanello, R.; Zatz, M. Asymptomatic carriers and gender differences in facioscapulohumeral muscular dystrophy (FSHD). Neuromuscul. Disord. 2004, 14, 33–38. [Google Scholar] [CrossRef]
- Zatz, M.; Marie, S.K.; Cerqueira, A.; Vainzof, M.; Pavanello, R.C.; Passos-Bueno, M.R. The facioscapulohumeral muscular dystrophy (FSHD1) gene affects males more severely and more frequently than females. Am. J. Med. Genet. 1998, 77, 155–161. [Google Scholar] [CrossRef]
- Bosnakovski, D.; Oyler, D.; Mitanoska, A.; Douglas, M.; Ener, E.T.; Shams, A.S.; Kyba, M. Persistent Fibroadipogenic Progenitor Expansion Following Transient DUX4 Expression Provokes a Profibrotic State in a Mouse Model for FSHD. Int. J. Mol. Sci. 2022, 23, 1983. [Google Scholar] [CrossRef]
- Sharma, V.; Harafuji, N.; Belayew, A.; Chen, Y.W. DUX4 Differentially Regulates Transcriptomes of Human Rhabdomyosarcoma and Mouse C2C12 Cells. PLoS ONE 2013, 8, e64691. [Google Scholar] [CrossRef]
- Rickard, A.M.; Petek, L.M.; Miller, D.G. Endogenous DUX4 expression in FSHD myotubes is sufficient to cause cell death and disrupts RNA splicing and cell migration pathways. Hum. Mol. Genet. 2015, 24, 5901–5914. [Google Scholar] [CrossRef]
- Montagnese, F.; de Valle, K.; Lemmers, R.J.; Mul, K.; Dumonceaux, J.; Voermans, N.; Tasca, G.; Gomez-Rodulfo, M.; Sacconi, S.; Camano, P.; et al. 268th ENMC workshop—Genetic diagnosis, clinical classification, outcome measures, and biomarkers in Facioscapulohumeral Muscular Dystrophy (FSHD): Relevance for clinical trials. Neuromuscul. Disord. 2023, 33, 447–462. [Google Scholar] [CrossRef]
- Ruff, R.L. Calcium sensitivity of fast- and slow-twitch human muscle fibers. Muscle Nerve 1989, 12, 32–37. [Google Scholar] [CrossRef] [PubMed]
- Gonzalez, E.; Messi, M.L.; Delbono, O. The specific force of single intact extensor digitorum longus and soleus mouse muscle fibers declines with aging. J. Membr. Biol. 2000, 178, 175–183. [Google Scholar] [CrossRef] [PubMed]
- Barclay, C.J. Effect of fatigue on rate of isometric force development in mouse fast- and slow-twitch muscles. Am. J. Physiol. 1992, 263, C1065–C1072. [Google Scholar] [CrossRef] [PubMed]
- Kristensen, A.M.; MacDougall, K.B.; MacIntosh, B.R.; Overgaard, K. Is curvature of the force-velocity relationship affected by oxygen availability? Evidence from studies in ex vivo and in situ rat muscles. Pflugers Arch. 2020, 472, 597–608. [Google Scholar] [CrossRef] [PubMed]
- Kristensen, A.M.; Nielsen, O.B.; Pedersen, T.H.; Overgaard, K. Fatiguing stimulation increases curvature of the force-velocity relationship in isolated fast-twitch and slow-twitch rat muscles. J. Exp. Biol. 2019, 222, jeb204545. [Google Scholar] [CrossRef]
- Vollestad, N.K.; Sejersted, O.M. Biochemical correlates of fatigue. A brief review. Eur. J. Appl. Physiol. Occup. Physiol. 1988, 57, 336–347. [Google Scholar] [CrossRef]
- Joubert, R.; Mariot, V.; Dumonceaux, J. One-hour universal protocol for mouse genotyping. Muscle Nerve 2020, 61, 801–807. [Google Scholar] [CrossRef]
- Mariot, V.; Roche, S.; Hourde, C.; Portilho, D.; Sacconi, S.; Puppo, F.; Duguez, S.; Rameau, P.; Caruso, N.; Delezoide, A.L.; et al. Correlation between low FAT1 expression and early affected muscle in facioscapulohumeral muscular dystrophy. Ann. Neurol. 2015, 78, 387–400. [Google Scholar] [CrossRef]
- Hill, A.V. The heat of shortening and the dynamic constants of muscle. Proc. R. Soc. B 1938, 126, 136–195. [Google Scholar]







| Gene Symbol | Accession Number | Name | Primer Sequence (5′–3′) | Amplicon Size (bp) | 
|---|---|---|---|---|
| Gapdh | NM_001289726.1 | Gapdh_F | TTGTGATGGGTGTGAACCAC | 283 | 
| Gapdh_R | TTCAGCTCTGGGATGACCTT | |||
| Wfdc3 | NM_001418735.1 | Wfdc3-F | GGTAGCTGCAGGAGAGCACG | 94 | 
| Wfdc3-R | CTGGGGACAGGATTCGTCTC | |||
| Ilvbl | NM_173751 | Ilvbl_F | AGGAGCTTCGGAAAGCTGAC | 105 | 
| Ilvbl_R | CCACCTGCTGTAACACCCAT | |||
| Serpinb6c | NM_148942 | Serpinb6c_F | CAGTCCCGACAGCACATCAA | 178 | 
| Serpinb6c_R | TGAATGGCATCTCCCTGGTG | |||
| Agtr2 | NM_007429.5 | Agtr2_F | TTTTAAGGAGTGCATGCGGG | 159 | 
| Agtr2_R | GGACGGCTGCTGGTAATGT | |||
| Pdgfra | NM_011058.3 | Pdgfra-F | AAAATTGTGTCCACCGGGACC | 194 | 
| Pdgfra-R | ACTCAGCGTGGTGTAGAGGT | |||
| Col1a1 | NM_007742.4 | Col1a-F | GAGCGGAGAGTACTGGATCG | 204 | 
| Col1a-R | TACTCGAACGGGAATCCATC | |||
| Col3a1 | NM_009930.2 | Col3a1-F | TGGTCCTCAGGGTGTAAAGG | 221 | 
| Col3a1-R | GTCCAGCATCACCTTTTGGT | |||
| DUX4-UTR | HQ266761 | DUX4-UTR_F | AGGCGCAACCTCTCCTAGAAAC | 368 and 504 | 
| DUX4-UTR_R | TCCAGGAGATGTAACTCTAATCCA | |||
| Psma2 | NM_008944.2 | Psma2-F | AGAGCGCGGTTACAGCTTC | 193 | 
| Psma2-R | CTCCACCTTGTGAACACTCCTT | 
| Disclaimer/Publisher’s Note: The statements, opinions and data contained in all publications are solely those of the individual author(s) and contributor(s) and not of MDPI and/or the editor(s). MDPI and/or the editor(s) disclaim responsibility for any injury to people or property resulting from any ideas, methods, instructions or products referred to in the content. | 
© 2024 by the authors. Licensee MDPI, Basel, Switzerland. This article is an open access article distributed under the terms and conditions of the Creative Commons Attribution (CC BY) license (https://creativecommons.org/licenses/by/4.0/).
Share and Cite
Sohn, S.; Reid, S.; Bowen, M.; Corbex, E.; Le Gall, L.; Sidlauskaite, E.; Hourde, C.; Morel, B.; Mariot, V.; Dumonceaux, J. Molecular, Histological, and Functional Changes in Acta1-MCM;FLExDUX4/+ Mice. Int. J. Mol. Sci. 2024, 25, 11377. https://doi.org/10.3390/ijms252111377
Sohn S, Reid S, Bowen M, Corbex E, Le Gall L, Sidlauskaite E, Hourde C, Morel B, Mariot V, Dumonceaux J. Molecular, Histological, and Functional Changes in Acta1-MCM;FLExDUX4/+ Mice. International Journal of Molecular Sciences. 2024; 25(21):11377. https://doi.org/10.3390/ijms252111377
Chicago/Turabian StyleSohn, Solene, Sophie Reid, Maximilien Bowen, Emilio Corbex, Laura Le Gall, Eva Sidlauskaite, Christophe Hourde, Baptiste Morel, Virginie Mariot, and Julie Dumonceaux. 2024. "Molecular, Histological, and Functional Changes in Acta1-MCM;FLExDUX4/+ Mice" International Journal of Molecular Sciences 25, no. 21: 11377. https://doi.org/10.3390/ijms252111377
APA StyleSohn, S., Reid, S., Bowen, M., Corbex, E., Le Gall, L., Sidlauskaite, E., Hourde, C., Morel, B., Mariot, V., & Dumonceaux, J. (2024). Molecular, Histological, and Functional Changes in Acta1-MCM;FLExDUX4/+ Mice. International Journal of Molecular Sciences, 25(21), 11377. https://doi.org/10.3390/ijms252111377
 
        




 
       