Abstract
Diabetic nephropathy (DN) is a globally widespread complication of diabetes mellitus (DM). Research indicates that pioglitazone and linagliptin mitigate the risk of DN by reducing inflammation, oxidative stress, and fibrosis. The role of tamsulosin in DN is less studied, but it may contribute to reducing oxidative stress and inflammatory responses. The protective effects of combining pioglitazone, linagliptin, and tamsulosin on the kidneys have scarcely been investigated. This study examines the individual and combined effects of these drugs on DN in Wistar rats. Diabetic rats were treated with tamsulosin, pioglitazone, and linagliptin for six weeks. We assessed food and water intake, estimated glomerular filtration rate (eGFR), histological markers, urea, creatinine, glucose, NF-κB, IL-1, IL-10, TGF-β, and Col-IV using immunofluorescence and qPCR. The DN group exhibited hyperglycaemia, reduced eGFR, and tissue damage. Tamsulosin and linagliptin improved eGFR, decreased urinary glucose, and repaired tissue damage. Pioglitazone and its combinations restored serum and urinary markers and reduced tissue damage. Linagliptin lowered serum creatinine and tissue injury. In conclusion, tamsulosin, linagliptin, and pioglitazone demonstrated renoprotective effects in DN.
1. Introduction
Diabetes mellitus (DM) encompasses metabolic disorders characterized by hyperglycaemia and is generally classified based on insulin production [1]; over the long term, elevated blood glucose levels can lead to retinopathy and neuropathy [2,3], as well as being one of the main triggers in the development of chronic kidney disease (CKD) [4,5].
In 2021, DM affected 537 million people worldwide. According to the International Diabetes Federation (IDF), this number is projected to rise to 643 million by 2030 and 783 million by 2045 if comprehensive prevention and medical control strategies are not implemented [6]. CKD saw a 10% annual increase in 2022, affecting approximately 800 million people globally [7]. A significant cause of CKD is DN [8,9]. DN is a high-mortality disease caused by the presence of DM, whether type I or type II, and is characterized by alterations in normal renal function and morphology [10]. Additionally, DN is the leading cause of end-stage renal disease (ESRD) [11,12], affecting one in five people with type 2 DM and one in three with type 1 DM worldwide [13]. Approximately 30–40% of people with DM develop DN [14], and the rising prevalence of DM suggests corresponding increases in DN. Patients reaching the ESRD stage have a mortality rate of 53% [15]. DN is characterized by the convergence of various pathways for disease progression, such as TGF-β, NF-κB, and PKC. DN is a complex disease that is not yet fully understood [16], resulting in therapies that have only slowed its progression. The clinical symptoms of DN include hyperglycaemia, the accumulation of serum metabolites such as BUN and creatinine, microalbuminuria in most cases, and a decrease in eGFR [17,18]. The main morphological alterations include mesangial proliferation and expansion, glomerular hypertrophy, tubulointerstitial fibrosis, glomerulosclerosis, and thickening of the glomerular basement membrane [12,19,20,21,22,23].
Oxidative stress plays a crucial role in the progression of DN because hyperglycaemia induces the formation of advanced glycation end products (AGEs) [24], leading to the subsequent release of mediators such as angiotensin II and TGF-β, which have been reported to have a significant impact on DN [25,26]. Additionally, hyperglycaemia induces the production of reactive oxygen species (ROS). Inflammation and dysregulation between the synthesis and degradation of the extracellular matrix (ECM) are also factors that contribute to the development of the disease, hyperfiltration, loss of renal parenchyma, and ultimately the development of ESRD [27,28].
Pioglitazone, a drug belonging to the thiazolidinedione group [29], acts by stimulating nuclear PPAR-γ receptors, whose function has been better characterized in recent years [30]. Several effects of the agonism of these receptors have been described, such as the regulation of glucose metabolism [31], reduction in insulin resistance [32], and the inhibition of inflammatory signaling pathways via the transcription factor NF-κB [33]. Additionally, studies have shown that PPAR-γ agonists exhibit antiproliferative effects, enhance glucose sensitivity in inflammation, and have antifibrotic effects in both the lungs and kidneys [34], the latter due to the presence of PPAR-γ in various renal parenchymal cells, such as tubular, interstitial, endothelial, mesangial, and juxtaglomerular cells [33].
Linagliptin is a xanthine derivative [35], belongs to dipeptidyl peptidase-4 (DPP-4) inhibitors, and is an enzyme that degrades incretin hormones such as glucagon-like peptide-1 (GLP-1) and glucose-dependent insulinotropic polypeptide (GIP), which stimulate insulin release from pancreatic β-cells and regulate glucose metabolism, among other functions [36,37]. Linagliptin is primarily used in the treatment of type 2 DM [38,39], although studies also indicate its use in atherosclerosis, dyslipidemias, and hypertension [40]. Currently, its potential use in neurological and immune system diseases is under investigation [41,42]. The use of this type of drug has been reported to have renoprotective effects independent of glycemic levels [43,44,45], likely because DPP-4 has many substrates that are still unknown [46].
Tamsulosin is a methoxybenzenesulfonamide [47], classified as a selective adrenergic antagonist of α1A and α1D receptors [48,49]. It was the first drug used in the USA in 1997 for the treatment of benign prostatic hyperplasia (BPH), characterized by urinary tract obstruction [50]. Additionally, it has been used in the treatment of abdominal aortic aneurysm and ureteral lithiasis [51,52]. However, its use in CKD and DN remains unknown.
The kidneys are highly innervated by the sympathetic nervous system (SNS) [53,54], which significantly modulates renal functions such as renal blood flow and, consequently, the eGFR [55,56]. Additionally, the SNS influences the reabsorption of sodium and water at the renal tubular level. Multiple α-adrenergic receptors have been identified in the renal vasculature and tubular cells [57]. Studies have shown that exacerbated SNS activity in CKD is associated with tubular damage, renal fibrosis, and inflammation [58,59]. This inflammation plays a crucial role in the progression of CKD [60]. Moreover, immune cells like macrophages, through α-adrenergic receptors, are activated by norepinephrine and can stimulate the release of TNF-α [61], which has been linked to the progression of DN [62]. It is suggested that tamsulosin could have significant effects in preventing the development of DN by mitigating renal dysfunctions triggered by SNS overactivation.
The aim of this study was to analyze the effect of tamsulosin, pioglitazone, and linagliptin on DN, using individual and combined doses.
2. Results
2.1. Evaluation of Renal Index, Water and Food Intake, and eGFR
The renal index (KI) is a macroscopic indicator of renal damage, calculated by comparing the total body weight of the animal to the weight of both kidneys. Its purpose is to identify changes in renal mass. The KI results were significantly higher in the DN group (10.73 mg/g; p < 0.001) compared to the I group (6.08 mg/g), showing an increase in kidney weight relative to body weight. Conversely, all other groups—TS (7.93 mg/g), PIO (6.27 mg/g), LG (8.08 mg/g), LG + PIO (6.46 mg/g), and LG + TS + PIO (7.83 mg/g), except for the LG + TS group (8.48 mg/g)—showed a significant decrease in KI (p < 0.05, p < 0.001) compared to the DN group. The PIO and LG + PIO groups exhibited KI values very close to those of the intact group (Figure 1a). Regarding water intake, the DN group showed a higher consumption (499.29 mL/day; p < 0.001) compared to the healthy rats (I) group (158.57 mL/day). The TS (447.14 mL/day), LG (471.43 mL/day), and LG + TS (481.43 mL/day) groups did not show significant changes in water consumption compared to the DN group (499.29 mL/day). In contrast, the PIO (214 mL/day; p < 0.001), LG + PIO (283.57 mL/day; p < 0.001), and LG + TS + PIO (347.14 mL/day; p < 0.001) groups significantly reduced water consumption compared to the DN group, with the PIO group showing the lowest intake (Figure 1b). Similarly, we evaluated food intake across the different treatment groups. The TS (100.57 g/day), PIO (99 g/day), LG (94.57 g/day), LG + PIO (94.29 g/day), and LG + TS + PIO (115.86 g/day) groups significantly reduced food consumption compared to the DN group (139.14 g/day; p < 0.001), with no significant effect observed in the LG + TS group (131.29 g/day) (Figure 1c). Finally, when evaluating eGFR, we observed that the groups receiving tamsulosin TS (0.96 mL/min; p < 0.05), pioglitazone PIO (1.17 mL/min; p < 0.01), or linagliptin LG (1.01 mL/min; p < 0.01) showed improved eGFR compared to the DN group (0.35 mL/min). Notably, among the three drugs used, pioglitazone had slightly higher eGFR values, although not reaching the levels seen in the healthy rats (I, 3.0 mL/min). Regarding the combination of drugs, only the LG + TS + PIO group showed a higher eGFR (1.21 mL/min) compared to the LG + TS (0.85 mL/min) and LG + PIO (1.19 mL/min) groups (Figure 1d).
Figure 1.
The PIO and LG + PIO groups saw improved KI, water and food intake, and eGFR in rats with DN. (a) PIO and LG + PIO restored renal index levels; (b) PIO, LG + PIO, and LG + TS + PIO reduced polydipsia in diabetic rats; (c) all treatments except LG + TS reduced polyphagia in DN rats; (d) all treatments increased eGFR levels. I; DN; TS; PIO; LG; LG + TS; LG + PIO; LG + TS + PIO. Data are presented as mean ± standard error of mean; n = 5. * p < 0.05 vs. I group, ** p < 0.01 vs. I group, *** p < 0.001 vs. I group, **** p < 0.0001 vs. I group, # p < 0.05 vs. DN group, ## p < 0.01 vs. DN group, #### p < 0.0001 vs. DN group.
2.2. Effect of Tamsulosin, Pioglitazone, and Linagliptin on Renal Damage Markers
To determine whether these drugs could aid in the recovery of renal function, various serum markers of renal damage were evaluated. Fasting blood glucose (FBG), creatinine, blood urea nitrogen (BUN), and urea levels were measured. The DN group exhibited an FBG concentration of 697.4 mg/dL compared to the I group (106.6 mg/dL; p < 0.0001). The TS (416.2 mg/dL), LG (518.4 mg/dL), and PIO (344.83 mg/dL) groups showed reduced FBG levels, with the PIO group showing significant differences compared to the DN group (p < 0.01). Combination treatments such as LG + PIO (408.8 mg/dL) and LG + TS + PIO (477.33 mg/dL) also reduced FBG levels, though not significantly compared to the DN group. The LG + TS group (699.8 mg/dL) showed no change in FBG levels (Figure 2a). Regarding creatinine, BUN, and serum urea, the DN group had concentrations of 0.87 mg/dL, 35.6 mg/dL, and 78.97 mg/dL, respectively, which were higher than those in the healthy group (I) (creatinine: 0.23 mg/dL, BUN: 20.4 mg/dL, urea: 53.93 mg/dL). All treated groups showed reduced creatinine levels, with significant reductions observed in the PIO (0.64 mg/dL) and LG (0.62 mg/dL) groups compared to the DN group (p < 0.05) (Figure 2b). In contrast to creatinine, only the PIO group showed significantly lower BUN (23.67 mg/dL), and urea (50.65 mg/dL) levels compared to the DN group (p < 0.05, p < 0.01). The TS, LG, LG + PIO, LG + TS, LG + PIO, and LG + TS + PIO groups did not show significant differences.
Figure 2.
The PIO group saw improved serum renal function markers in rats with DN. (a) PIO significantly reduced FBG in rats with DN; (b) PIO, LG, LG + TS, and LG + TS + PIO showed reduced serum creatinine levels; (c) the PIO group partially restored normal serum BUN levels; (d) the PIO group restored normal serum urea levels. I; DN; TS; PIO; LG; LG + TS; LG + PIO; LG + TS + PIO. Data are presented as mean ± standard error of mean; n = 5. * p < 0.05 vs. I group, ** p < 0.01 vs. I group, *** p < 0.001 vs. I group, **** p < 0.0001 vs. I group, # p < 0.05 vs. DN group, ## p < 0.01 vs. DN group.
2.3. Effect of Tamsulosin, Pioglitazone, and Linagliptin on Urine Glucose, BUN, and Urea
The concentrations of glucose, creatinine, BUN, and urea in the urine of different treated rat groups are shown in Figure 3. The DN group had a glucose concentration of 1995.37 mg/dL, which was higher than the healthy control (I). In the TS (1433.33 mg/dL; p < 0.0001), PIO (733.33 mg/dL; p < 0.0001), and LG (1633.33 mg/dL) groups, the PIO group reduced glucose concentration by up to 50% compared to the DN group. Among the combination treatments, only the LG + PIO group (1225 mg/dL; p < 0.0001) showed a significant reduction.
Figure 3.
The PIO and LG + PIO groups saw improved urinary markers of renal damage in rats with DN. (a) The PIO, TS, and LG + PIO groups reduced glucosuria; (b) TS, PIO, LG, LG + PIO, and LG + TS + PIO significantly increased creatinine levels; (c) PIO and LG + PIO decreased urinary BUN excretion; (d) PIO and LG + PIO decreased urinary urea excretion. I; DN; TS; PIO; LG; LG + TS; LG + PIO; LG + TS + PIO. Values are presented as mean ± standard error of mean; n = 5. * p < 0.05 vs. I group, *** p < 0.001 vs. I group, **** p < 0.0001 vs. I group, # p < 0.05 vs. DN group, ## p < 0.01 vs. DN group, ### p < 0.001 vs. DN group, #### p < 0.0001 vs. DN group.
Creatinine levels improved in the TS (58.17 mg/dL; p < 0.01), PIO (69.08 mg/dL; p < 0.0001), LG (59.89 mg/dL; p < 0.001), LG + PIO (58.84 mg/dL; p < 0.001), and LG + TS + PIO (51.32 mg/dL; p < 0.05) groups. The LG + TS group (11.33 mg/dL) had a lower concentration than even the DN group (35.42 mg/dL).
Regarding BUN and urea, only the PIO (363 mg/dL; p < 0.01 and 776.82 mg/dL; p < 0.05, respectively) and LG + PIO (395.75 mg/dL and 846.91 mg/dL; p < 0.05, respectively) groups significantly reduced their concentrations compared to the DN group.
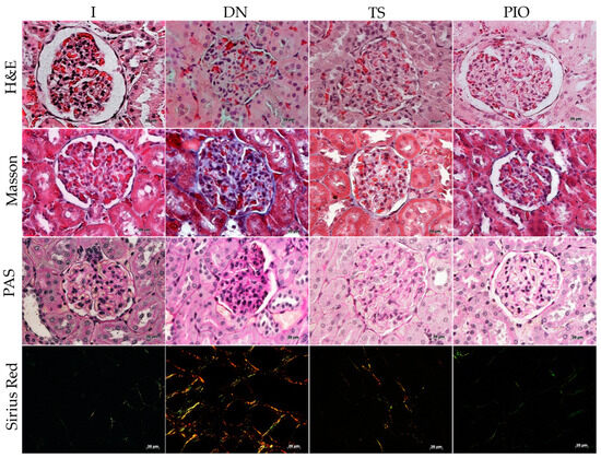
2.4. Effect of Tamsulosin, Pioglitazone, and Linagliptin on Renal Histopathology
Hematoxylin–eosin (H&E) staining was performed to evaluate tissue damage, and Masson’s trichrome and Sirius red staining were used to visualize the collagen fibers. The healthy control group (I) showed no abnormal changes in renal histopathology. The DN group induced with STZ exhibited reduced urinary space (12.57%; p < 0.0001), increased mesangial expansion, glomerular hypertrophy, focal and segmental glomerulosclerosis characterized by collagen I deposition (36.73%; p < 0.0001), GBM thickening (29.53%; p < 0.0001), tubulointerstitial fibrosis (COL I, 8.01% and COL III, 5.36%; p < 0.0001), and glomerular alteration. The TS group showed less glomerular hypertrophy, and a larger urinary space (15.94%) compared to the DN group, along with reduced collagen I in the glomerulus (30.50%; p < 0.001) and GBM (22.84%; p < 0.001), as well as collagen I in the tubulointerstitial area (COL-I, 5.93% and COL-III, 4.39%; p < 0.01). In the PIO and LG groups, there was a recovery of normal glomerular and tubulointerstitial structure, with an increase in urinary space (24.46%; p < 0.0001 and 18.66%; p < 0.05, respectively), reduced collagen I in the glomerular area (18.99% and 27.95%; p < 0.0001, respectively) and GBM (14.48% and 20.26%; p < 0.0001, respectively), as well as decreased collagen I and III in the tubulointerstitial area (PIO: COL I, 1.65%; p < 0.0001, COL III, 2.07%; p < 0.0001 and LG: COL I, 5.89%; p < 0.01, COL III, 2.72%; p < 0.0001). Regarding the combination of drugs, the LG + TS, LG + PIO, and LG + TS + PIO groups showed results similar to the PIO and LG groups: urinary space (15.27%, 22.75%, p < 0.0001, 21.87%, p < 0.0001, respectively), collagen I in the glomerular area (25.72%, p < 0.0001, 19.37%, p < 0.0001, 19.89%, p < 0.0001, respectively), GBM (20.69%, p < 0.0001, 15.74%, 21.22%, p < 0.0001, respectively), and collagen I and III (COL I, 5.14%, p < 0.0001, COL I, 2.84%, p < 0.0001, COL I, 2.04%, p < 0.0001, respectively, and COL III, 2.86%, p < 0.0001, COL III, 1.61%, p < 0.0001, COL III, 2.51%, p < 0.0001, respectively).
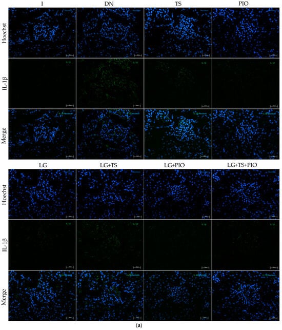
2.5. Anti-Inflammatory Effect of Tamsulosin, Pioglitazone, and Linagliptin on DN
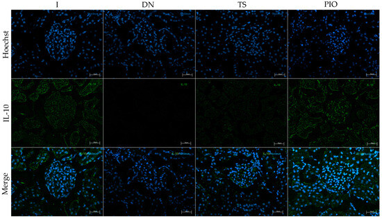
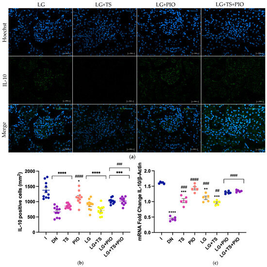
The anti-inflammatory effect of the different drugs used was evaluated by immunofluorescence and RT-qPCR. Immunofluorescence analysis showed a significant increase in NF-κB- and IL-1β-positive cells in the DN group (844.44 cells/mm2, p < 0.001, 735.24 cells/mm2, p < 0.0001) compared to the I group (352.68, 373.60 cells/mm2). All groups showed a reduction in the number of NF-κB- and IL-1β-positive cells. However, we saw that the PIO (387.05 cells/mm2, p < 0.001), LG + PIO (394.52 cells/mm2, p < 0.001), and LG + PIO + TS (404.98 cells/mm2, p < 0.01) groups had NF-κB-positive cells similar to the intact group (Figure 4). Regarding IL-1β, the PIO (363.14 cells/mm2, p < 0.0001), LG (397.51 cells/mm2, p < 0.0001), LG + PIO (479.7 cells/mm2, p < 0.0001), and LG + PIO + TS (494.64 cells/mm2, p < 0.0001) groups were similar to the intact group. On the other hand, when evaluating the presence of IL-10-positive cells, we observed that the DN group (665.99 cells/mm2, p < 0.0001) had lower values compared to the I group (1376.29 cells/mm2). The group treated with pioglitazone (1133.13 cells/mm2, p < 0.0001) showed a higher number of IL-10-positive cells than the groups treated with tamsulosin (855.15 cells/mm2) and linagliptin (897.16 cells/mm2), whether used alone or in combination. However, compared to the DN group, the LG + PIO (1024.13 cells/mm2, p < 0.001) and LG + PIO + TS (1022.94 cells/mm2, p < 0.001) groups also showed significant increases (Figure 5). To correlate these immunofluorescence observations, we analyzed the relative gene expression levels of these markers. The DN group exhibited a significant increase in NF-κB (1.67-fold, p < 0.05) and IL-1β (3.03-fold, p < 0.0001) but not in IL-10 (0.46-fold, p < 0.0001) compared to the control group (I) (1.04-fold, 1.03-fold, and 1.61-fold, respectively). Regarding the drugs, all groups except the LG + TS group showed lower expression levels of NF-κB and IL-1β (2.01-fold, p < 0.001, 2.13-fold, p < 0.001). Concerning IL-10, the drugs promoted the expression of this cytokine, with the PIO group (1.42-fold, p < 0.0001) showing a higher expression level compared to the DN group (0.46-fold) (Figure 6 and Figure 7).

Figure 4.
The histopathological analysis of the effect of tamsulosin, pioglitazone, and linagliptin in rats with DN. (a) The PIO, LG, LG + PIO, and LG + TS + PIO groups saw increases in the urinary space. The PIO, LG + PIO, and LG + TS + PIO groups saw reduced collagen I deposition. The PIO and LG + PIO groups saw restored GBM structure. The PIO, LG + PIO, and LG + TS + PIO groups saw decreased collagen I and III deposition in the tubulointerstitial space. Morphometric analysis: (b) urinary space, (c) collagen volume fraction, (d) PAS-positive area, (e) collagen type I-positive area, and (f) collagen type III-positive area (Sirius red). I, DN, TS, PIO, LG, LG + TS, LG + PIO, LG + TS + PIO. H&E staining. Masson’s trichrome. PAS and Sirius red. Magnification (×40) (Scale bar = 20 μm). Data are presented as mean ± standard error of mean; n = 5, 2 fields per slide. ** p < 0.01 vs. group I, *** p < 0.001 vs. group I, **** p < 0.0001 vs. group I, # p < 0.05 vs. DN group, ## p < 0.01 vs. DN group, ### p < 0.001 vs. DN group, #### p < 0.0001 vs. DN group.

Figure 5.
The immunofluorescence and gene expression of NF-κB. (a) The PIO, LG + PIO, and LG + TS + PIO groups saw reduced NF-κB positivity in DN rats (×200) (calibration bar = 50 μm); (b) morphometric analysis of the number of positive cells per square millimeter, 2 fields per slide were analyzed; (c) the relative gene expression of NF-κB mRNA. I; DN; TS; PIO; LG; LG + TS; LG + PIO; LG + TS + PIO. Data are presented as mean ± standard error of mean; n = 5. * p < 0.05 vs. I group, *** p < 0.001 vs. I group, # p < 0.05 vs. DN group, ## p < 0.01 vs. DN group, ### p < 0.001 vs. DN group.

Figure 6.
The immunofluorescence and gene expression of IL-1β. (a) The PIO and LG + PIO groups saw reduced IL-1β positivity in DN rats (X200) (calibration bar = 50 μm); (b) morphometric analysis of the number of positive cells per square millimeter, 2 fields per slide were analyzed; (c) the relative gene expression of IL-1β mRNA. I; DN; TS; PIO; LG; LG + TS; LG + PIO; LG + TS + PIO. Data are presented as mean ± standard error of mean; n = 5. * p < 0.05 vs. I group, ** p < 0.01 vs. I group, **** p < 0.0001 vs. I group, # p < 0.05 vs. DN group, ### p < 0.001 vs. DN group, #### p < 0.0001 vs. DN group.

Figure 7.
The immunofluorescence and gene expression of IL-10. (a) The PIO, LG + PIO, and LG + TS + PIO groups saw increased IL-10 positivity in DN rats (X200) (calibration bar = 50 μm); (b) morphometric analysis of the number of positive cells per square millimeter, 2 fields per slide were analyzed; (c) the relative gene expression of IL-10 mRNA. I; DN; TS; PIO; LG; LG + TS; LG + PIO; LG + TS + PIO. Data are presented as mean ± standard error of mean; n = 5. * p < 0.05 vs. I group, ** p < 0.01 vs. I group, *** p < 0.001 vs. I group, **** p < 0.0001 vs. I group, ## p < 0.01 vs. DN group, ### p < 0.001 vs. DN group, #### p < 0.0001 vs. DN group.
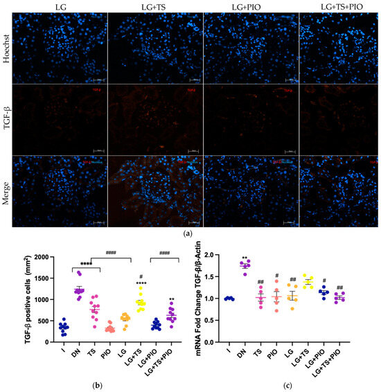
2.6. Effect of Tamsulosin, Pioglitazone, and Linagliptin on Fibrogenic Markers in DN
To determine whether the drugs used have any effect on fibrosis, the number of TGF-β-positive cells and the area of collagen IV positivity were analyzed by immunofluorescence, and relative gene expression was measured (Figure 8 and Figure 9). The results showed that the DN group had a significant increase in TGF-β-positive cells (1255.29 cells/mm2, p < 0.0001) and collagen IV-positive area (15.47% positive area, p < 0.0001) compared to the intact group (342.22 cells/mm2, 3.85% of area). On the other hand, we observed that the groups of rats that received the drugs individually significantly reduced the number of TGF-β-positive cells and the collagen IV-positive area. However, the group that showed the greatest reduction in TGF-β-positive cells and collagen IV-positive area was the group that received pioglitazone (337.73 cells/mm2, 6.30% of area, p < 0.0001). The groups of rats that received the combination of drugs (LG + TS (958.12 cells/mm2, p < 0.05, 11.54% of area, p < 0.05), LG + PIO (396.01 cells/mm2, p < 0.0001, 6.31% of area, p < 0.0001), and LG + TS + PIO (657.53 cells/mm2, p < 0.0001, 8.40% of area, p < 0.0001)) showed a reduction in TGF-β-positive cells and collagen IV-positive area compared to the DN group. Notably, among the groups listed above, LG + PIO and LG + TS + PIO presented values close to the I group (342.22 cells/mm2, 3.85% of area).

Figure 8.
The immunofluorescence and gene expression of TGF-β. (a) The PIO and LG + PIO groups reduced TGF-β positivity in DN rats (×200) (calibration bar = 50 μm); (b) morphometric analysis of the number of positive cells per square millimeter, 2 fields per slide were analyzed; (c) the relative gene expression of TGF-β mRNA. I; DN; TS; PIO; LG; LG + TS; LG + PIO; LG + TS + PIO. Data are presented as mean ± standard error of mean; n = 5. ** p < 0.01 vs. I group, **** p < 0.0001 vs. I group, # p < 0.05 vs. DN group, ## p < 0.01 vs. DN group, #### p < 0.0001 vs. DN group.

Figure 9.
The immunofluorescence and gene expression of Col-IV. (a) The PIO, LG + PIO, and LG + TS + PIO groups saw a reduced percentage of Col-IV positivity in DN rats (X200) (calibration bar = 50 μm); (b) morphometric analysis of the Col-IV positive area, 2 fields per slide were analyzed; (c) relative gene expression of Col-IV mRNA. I; DN; TS; PIO; LG; LG + TS; LG + PIO; LG + TS + PIO. Data are presented as mean ± standard error of mean; n = 5. * p < 0.05 vs. I group, ** p < 0.01 vs. I group, **** p < 0.0001 vs. I group, # p < 0.05 vs. DN group, ## p < 0.01 vs. DN group, ### p < 0.001 vs. DN group, #### p < 0.0001 vs. DN group.
On the other hand, the analysis of the gene expression of TGF-β and collagen IV in the DN group (1.74-fold, p < 0.01, 3.26-fold, p < 0.0001, respectively) showed a significant increase compared to the I group (1.0-fold, 1.16-fold, respectively). The drugs administered, either alone or in combination, showed a decrease in TGF-β gene expression, except for the LG + TS group (1.35-fold). Regarding collagen IV, a similar effect was observed (2.24-fold, p < 0.0001). However, the PIO (1.04-fold, p < 0.05, 1.0-fold, p < 0.0001, respectively) and LG + PIO (1.12-fold, p < 0.05, 1.30-fold, p < 0.0001, respectively) groups showed expression levels like the intact group (1.0-fold, 1.16-fold, respectively).
2.7. Effect of Tamsulosin, Pioglitazone, and Linagliptin on NRF2 and HO-1 in DN
Finally, we examined the expression of crucial genes in signaling pathways such as NRF2 and HO-1 to elucidate the underlying mechanism by which these drugs mitigate oxidative stress and inflammation in DN (Figure 10). The results showed that tamsulosin (1.02-fold, p < 0.01, 1.0-fold, p < 0.05), pioglitazone (1.67-fold, p < 0.0001, 1.22-fold, p < 0.001, respectively), and linagliptin (1.0-fold, p < 0.05, 1.02-fold, p < 0.05) significantly increased the relative gene expression of NRF2 and HO-1 compared to the DN group (0.51-fold, p < 0.01, 0.61-fold, p < 0.05). Pioglitazone administration (PIO, 1.67-fold, p < 0.0001, 1.22-fold, p < 0.001) increased NRF2 and HO-1 expression compared to the other drugs administered. Additionally, among the groups that received the combination of drugs, the LG + PIO group (1.96-fold, p < 0.0001) showed a higher relative gene expression of NRF2 compared to the DN and intact groups (1.06-fold). Regarding HO-1, the LG + PIO (1.19-fold, p < 0.01) and LG + TS + PIO (1.126-fold, p < 0.001) groups showed higher relative gene expression of HO-1 compared to the DN group (0.61-fold, p < 0.05).
Figure 10.
The gene expression of NRF2 and HO-1. (a) The PIO and LG + PIO groups saw stimulated NRF2 gene expression in DN rats; (b) the PIO, LG + PIO, and LG + TS + PIO groups saw stimulated HO-1 gene expression in DN rats. I; DN; TS; PIO; LG; LG + TS; LG + PIO; LG + TS + PIO. Data are presented as mean ± standard error of mean; n = 5. * p < 0.05 vs. I group, ** p < 0.01 vs. I group, **** p < 0.0001 vs. I group, # p < 0.05 vs. DN group, ## p < 0.01 vs. DN group, ### p < 0.001 vs. DN group, #### p < 0.0001 vs. DN group.
3. Discussion
DN is a globally distributed disease [14], with expected increases in incidence associated with future rises in DM [15]. Additionally, since DN is the leading cause of ESRD [11,12], it is essential to seek new strategies to improve the quality of life of affected individuals. Although some studies mention the use of pioglitazone in the treatment of DN, comparing it with an α-adrenergic blocker (for which there is practically no information on its therapeutic effect in DN) and a DPP4 inhibitor remains a partially unexplored field. The aim of this study was to investigate the antifibrotic, anti-inflammatory, and antioxidant effects of the drugs pioglitazone, tamsulosin, and linagliptin in the treatment of DN in a STZ-induced Wistar rat model.
DN was induced with STZ [63], whose mechanism of action is based on nitric oxide donation to pancreatic islets, DNA alkylation and cross-linking, stimulation of poly-ADP ribosylation, and the uncoupling of glucose access to pancreatic β-cells via GLUT 2 [64]. Three days later, these animals exhibited FBG levels greater than 13.9 mmol/L [65], as well as increased water and food intake and KI compared to the I group. Additionally, the DN model was corroborated by histological findings, including glomerular hypertrophy, mesangial proliferation and expansion, focal and segmental glomerulosclerosis, GBM thickening, and tubulointerstitial fibrosis.
A study in STZ-induced diabetic rats demonstrated that 8-week treatment with pioglitazone was able to reduce the polyphagia and polydipsia associated with DM, correlating with a recovery of adipocyte mass compared to the diseased group, and significantly improving classic parameters such as hyperglycemia and hypoinsulinemia [66]. Another study on diabetes in mice induced with a high-sucrose and high-fat diet showed that 14-week treatment with anagliptin, an analog of linagliptin, in combination with the hormone leptin, resulted in a reduction in diabetes-associated polyphagia, as well as protection via stimulation of the transcription factor STAT3 [67]. DN is characterized by increased food (polyphagia) and water (polydipsia) intake due to the inability to utilize blood glucose. In this context, these two parameters were significantly higher in the DN group rats in our study. Regarding water consumption, this was significantly lower in the group treated with pioglitazone compared to the DN group; however, the TS and LG groups showed no differences. Concerning the combined groups, the LG + PIO and LG + TS + PIO groups also achieved significant reductions compared to the DN group, while the LG + TS group showed no effect. Additionally, food consumption was significantly lower in all groups except the LG + TS group.
DN is also characterized by an increase in KI, a factor that proves the relationship between kidney weight and animal weight [11]. This is due to body weight loss and an increase in renal mass in DN, a pattern observable in fibrotic kidneys [65]. A study conducted in STZ-induced DN rats treated with pioglitazone for 8 weeks showed that the decrease in KI induced a notable improvement in DN, associating it with the increased expression of podocalyxin, a protein related to podocyte architecture, and protection against disease progression [68]. Other studies in STZ-induced diabetic rats treated with sitagliptin, an analog of linagliptin [69], showed that decreases in KI compared to the diabetic group were associated with functional and histopathological improvements through inhibition of the TGF-β/Smad signaling pathway and stimulation of the PI3K/AKT pathway [70,71]. These findings are like our experiments, as the DN group showed a significant increase compared to the I group. Additionally, rats treated with pioglitazone, tamsulosin, and linagliptin, as well as the combinations LG + PIO and LG + TS + PIO, showed significant decreases compared to the DN group.
eGFR is a factor that allows the evaluation of the volume filtered by the kidneys per unit of time and is a universal standard measure used in the assessment of renal health [72]. Additionally, according to Kidney Disease Improving Global Outcomes (KDIGO), a decrease of more than 50% from normal values is an important characteristic of CKD and, of course, DN [5,12,73]. There is evidence that the restoration of eGFR in animal models of DN is a vital factor in the functional recovery of renal health [74,75]. This is like our eGFR results, where all applied drugs caused a significant partial recovery compared to the DN group. Although the values did not reach those of the I group, a clear upward trend and, therefore, functional recovery can be seen.
Currently, there is evidence supporting the relationship between excessive sympathetic system activation and its association with CKD and DN, due to the modulation of eGFR, renal blood flow, activation of the renin–angiotensin system (RAS), and sodium and water reabsorption [53,55,57]. Additionally, the presence of α1-adrenergic receptors at the afferent and efferent arterioles of the renal corpuscle’s vascular pole is implicated in the regulation of eGFR [57]. Thus, tamsulosin could potentially act at this level by inhibiting smooth muscle contraction and regulating normal eGFR levels. This could elucidate the possible mechanism of action of this drug and, therefore, explain the relationship between the eGFR results and the administration of tamsulosin in DN.
In pre-hypertensive rats administered with pioglitazone, a reduction in blood pressure was achieved through nitric oxide stimulation, inhibition of AT2 receptors (angiotensin type 2 receptor), and modulation via the NRF2 pathway [76]. This is consistent with our results, where groups treated with pioglitazone alone or in combination showed significant increases in eGFR compared to the DN group.
Similarly, studies in type 1 diabetic murine models have shown that linagliptin exerts vasodilatory effects through interaction with endothelial nitric oxide synthase (eNOS) and caveolin-1 (CAV-1), a protein that negatively regulates eNOS activity [77]. Additionally, evidence of increased eGFR produced by GLP-1, which is promoted by linagliptin use [78], aligns with our observed results in groups administered with linagliptin. However, the LG + TS combination did not produce any effect.
Hyperglycemia in DN is a trigger for damage through the induction of ROS at the mitochondrial level [13]. The importance of glycemic control in DN is such that various treatments focus on this parameter as the main therapeutic target [79,80]. In a study conducted on diabetic rats, the administration of pioglitazone for 6 months resulted in significant reductions in serum glucose compared to the diabetic group [81]. Another study on Otsuka Long-Evans Tokushima fatty (OLETF) diabetic rats also proved that hyperglycemia was significantly reduced by pioglitazone administration for 2 weeks, which was associated with attenuation of glomerular hyperfiltration and restoration of normal macula dense function [82].
Regarding our results, the groups treated with pioglitazone significantly reduced FBG levels compared to the DN group, although they did not reach normal levels (less than 135 mg/dL) [83]. This is due to its mechanism of action: when pioglitazone binds to its nuclear receptor PPARγ, it forms a heterodimer with the retinoic receptor (RXR). This complex is translocated to promoter regions of DNA known as peroxisome proliferator response elements (PPREs) to induce the transcription of genes primarily related to insulin sensitization; lipid and carbohydrate metabolism, such as lipoprotein lipase, fatty acid transport proteins, and LDL oxidase; and enzymes involved in fatty acid reutilization like glycerol kinase and phosphoenolpyruvate carboxykinase [84]. This helps optimal communication between the liver, muscle, and adipose tissue, which are the most insulin-sensitive organs, leading to better glucose utilization [84]. On the other hand, linagliptin also produced a reduction, although not significant, in FBG levels compared to the DN group. A study conducted on db/db mice treated for 16 weeks with empagliflozin (a sodium–glucose transporter inhibitor) in combination with linagliptin showed a significant decrease in FBG levels compared to the vehicle, which is like the results obtained in our model [85]. Additionally, tamsulosin also produced a reduction, although not significant, in FBG levels. Relating to the combination of drugs, the LG + PIO and LG + TS + PIO groups also produced reductions in glycaemia levels, although not significant. However, the LG + TS group showed no effect compared to the DN group.
Disruptions in the glomerular filtration barrier in DN have been associated with the accumulation of serum markers such as creatinine and urea [11,86]. A study involving STZ-induced diabetes proved that the administration of pioglitazone and vildagliptin, the latter being an analog of linagliptin, resulted in greater reductions in markers like serum creatinine and urea compared to individual administration in diseased groups [87]. These serum parameters are influenced by eGFR, with their concentrations being similar in plasma and urine [88]. In our results, creatinine levels were significantly reduced by the PIO, LG, LG + TS, and LG + TS + PIO groups compared to the DN group. However, the TS and LG + PIO groups also showed reductions, though not significant. Regarding BUN and serum urea, only the group administered with pioglitazone alone showed a significant decrease compared to the DN group. Nonetheless, the TS, LG + PIO, and LG + TS + PIO groups also exhibited a trend towards reduction, although not significant.
Urinary glucose has been documented as a marker of tubular dysfunction, and its analysis can be used to determine tubular damage in the progression of renal injury [89]. It is also a common parameter in patients with DM. In this study, the DN group showed high levels of urinary glucose compared to the I group. The drugs used were related to the FBG levels obtained, where those that reduced FBG levels also reduced urinary glucose levels (significant reductions in the TS, PIO, LG + TS, LG + PIO, and LG + TS + PIO groups), suggesting the tubular renoprotective role of these drugs.
Creatinine is a normal waste product of the body, produced by the metabolism of creatine phosphate [90], freely filtered through the glomerulus [91], and its excretion is directly related to eGFR. Thus, the administration of tamsulosin (p < 0.01), pioglitazone (p < 0.0001), linagliptin (p < 0.001), and the combinations LG + PIO (p < 0.001) and LG + TS + PIO (p < 0.05) produced significant increases compared to the DN group, except for the LG + TS group. This could be due to the logarithmic relationship between eGFR and creatinine concentration [92], so even though linagliptin partially restored eGFR, this was not revealed quantitatively in urine creatinine concentrations.
Regarding BUN and urea, these are not freely filtered through the glomerulus as they are reabsorbed in the proximal convoluted tubule, with approximately 30–50% of the plasma urea load being excreted [88]. Consequently, the DN group showed a significant increase compared to the control group (I), suggesting a probable tubular dysfunction. On the other hand, drug administration managed to reduce this parameter, although only the groups treated with pioglitazone (PIO) and the combination of linagliptin and pioglitazone (LG + PIO) produced significant reductions compared to the DN group, even showing no significant differences with the control group, suggesting a possible protective role at the tubular level.
Renal damage in DN is characterized by the overlap of numerous signaling pathways, such as those triggered by TGF-β, NF-κB, cellular mediators, hemodynamic, hormonal, and metabolic changes [12]. These pathways lead to uncontrolled repair over time, resulting in elevated production of ECM proteins. This process generally begins with renal injury due to hyperglycemia and later production of reactive oxygen species (ROS), which activate the immune system and lead to leukocyte infiltration in the kidney, as well as the secretion of inflammatory cytokines such as IL-1β and IL-17 [60]. Subsequently, activated and differentiated interstitial myofibroblasts (originating from fibroblasts and pericytes) initiate and perpetuate excessive ECM production [93]. Tubular epithelial cells initially suffer apoptosis due to ROS-induced damage; however, when this issue persists over time, these cells undergo epithelial–mesenchymal transition, producing connective tissue cells that generate ECM components and induce tubular atrophy. Finally, microvascular damage results in the alteration of almost the entire renal parenchyma, amplifying the fibrotic response [93,94].
These increases in renal ECM tend to cause mesangial expansion and proliferation, glomerular hypertrophy, glomerulosclerosis, and tubular basement membrane thickening (TBT), leading to hyperfiltration, altered eGFR, and overall functional and anatomical kidney damage [12,19,20,21,23]. These alterations were observed in our DN groups compared to the control group (I). Studies conducted on STZ-induced diabetic rats, as well as Zucker diabetic fatty (ZDF) and OLETF rats, have shown that the use of pioglitazone for 2, 8, and 10 weeks can promote histopathological recovery, inhibiting tubulointerstitial fibrosis, glomerulosclerosis, as well as hypertrophy and TBT [82,95,96]. Additionally, an animal model of diabetes in STZ-induced Wistar rats proved that 6 weeks of treatment with linagliptin resulted in significant reductions in glomerulosclerosis, tubulointerstitial fibrosis, tubular degeneration, and epithelial atrophy [97]. Furthermore, another study on unilateral right ureteral obstruction (UUO) in C57BL/6 mice treated with tamsulosin for 7 and 14 days showed that renal fibrosis was reduced compared to the UUO group, corroborating the effect of α1-adrenergic receptor antagonism [98].
These increases in kidney ECM tend to cause mesangial expansion and proliferation, glomerular hypertrophy, glomerulosclerosis, and TBT, leading to hyperfiltration, altered eGFR, and overall functional and anatomical kidney damage [12,19,20,21,23]. These changes were detected in our DN groups compared to the control group (I). Studies conducted on STZ-induced diabetic rats, as well as Zucker diabetic fatty (ZDF) and OLETF rats, have shown that the use of pioglitazone for 2, 8, and 10 weeks can promote histopathological recovery, inhibiting tubulointerstitial fibrosis, glomerulosclerosis, as well as hypertrophy and TBT [82,95,96]. Additionally, an animal model of diabetes in STZ-induced Wistar rats showed that 6 weeks of treatment with linagliptin resulted in significant reductions in glomerulosclerosis, tubulointerstitial fibrosis, tubular degeneration, and epithelial atrophy [97]. In addition, another study on UUO in C57BL/6 mice treated with tamsulosin for 7 and 14 days showed that renal fibrosis was decreased compared to the UUO group, supporting the effect of α1-adrenergic receptor antagonism [98].
In this model, the administration of tamsulosin did not achieve recovery of mesangial hypertrophy and expansion. However, it did result in a significant reduction in collagen in the glomerular area, an important marker of glomerulosclerosis, as well as attenuation of TBT and decreases in the presence of collagen I in the tubulointerstitial area. Also, the administration of pioglitazone, both independently and in combination in the LG + PIO and LG + TS + PIO groups, led to the reorganization and restoration of normal glomerular and tubulointerstitial structure, diminishing glomerular hypertrophy, mesangial expansion, as well as the area occupied by collagen I in the glomerular region, and decreasing TBT. Moreover, it significantly reduced interstitial fibrosis with respect to collagen I and III. Concerning linagliptin and the dual combination of LG + TS, they produced effects like tamsulosin, with partial recovery of the parameters. However, a certain degree of hypertrophy and alteration in the oval shape of the glomerulus was still present.
Inflammation plays a crucial role in the progression of DN [12], including the participation of various immune cells such as neutrophils, T lymphocytes, macrophages, among others, as well as the production of chemokines, interleukins, adhesion factors, and more. One of the key factors in this process is the transcription factor NF-κB, which can be activated by several stimuli such as ROS, mechanical stress, cytokine release by immune cells, hyperglycemia, among others [99]. This factor induces the transcription of inflammatory genes that normally act positively by regulating tissue damage. However, when this damage is not resolved in the short term, it contributes to the development and progression of DN [100].
A study conducted on mice overexpressing C-reactive protein (CRP) and treated with linagliptin for 12 weeks showed that the expression of the p-65 protein, which is activated in the NF-κB signaling pathway, was significantly decreased in renal tissue [101]. Another study on diabetic rats treated with pioglitazone for 6 months showed, through cortical tissue electrophoresis, that the densitometry of the p65 protein was significantly reduced in the treated groups compared to the type 2 diabetic groups, associating this finding with a notable improvement in histology and functional markers in DN.
One of the target genes of the NF-κB transcription factor is IL-1β, a protein that plays a fundamental role in inflammatory processes in response to infectious agents, some type of injury, or pathological processes, including DN [102]. A study on STZ-induced DN in C57BL/6 mice knockout for apolipoprotein E and treated with pioglitazone for 8 weeks showed significant reductions in serum markers and mesangial expansion due to the inhibition of NF-κB and inflammasome formation, including IL-1β, NLRP3, and caspase 1 [103]. Another study on renal fibrosis induction in C57BL6 mice through double-ligation UUO and treated with gemigliptin, a linagliptin analog, for 14 days [69], showed that tubular atrophy and renal fibrosis were significantly reduced compared to the DN group. Additionally, immunohistochemical and Western blot assays showed decreases in the NF-κB transcription factor, NLRP3, ASC protein, caspase 1, and IL-1β, thus promoting the functional renal recovery of the animals [104].
In response to this inflammatory process, the body attempts to hold the immune response through the activation of anti-inflammatory pathways, with the production of IL-10 being key to this process. IL-10 activates kinases such as Jak1 and Tyk2, leading to the phosphorylation of various transcription factors like STAT1, STAT3, and STAT5, ultimately resulting in the synthesis of anti-inflammatory genes [105].
Studies on DN derived from myocardial infarction in diabetic mice show that treatment with IL-10 led to a reduction in renal collagen-I, attenuating fibrosis [106]. Other studies show that IL-10 expression is a protective factor in DN, inhibiting mesangial proliferation and expansion, as well as reducing inflammatory infiltrate in the renal parenchyma [107]. Additionally, a study conducted on human patients with a diagnosis of type 2 diabetes mellitus (T2DM) treated with sitagliptina, a linagliptin analog [69], for approximately 48 weeks, showed significant increases in IL-10 levels in circulating monocytes in peripheral blood [108]. Furthermore, another murine study involving cecal ligation and puncture (CLP) to induce polymicrobial sepsis demonstrated that administration of pioglitazone 1, 4, and 18 h before CLP resulted in increased IL-10 levels in the peritoneal fluid of treated animals, along with inhibition of inflammation via the Myd88 pathway [109].
Thus, immunofluorescence and qPCR analyses were performed on three factors: NF-κB, IL-1β, and IL-10. Regarding the first inflammatory parameter, immunofluorescence revealed a significant increase in the number of NF-κB-positive cells in the DN group compared to the control group (I), suggesting increased inflammation in the diabetic model. Additionally, the PIO, LG + PIO, and LG + TS + PIO groups showed a significant decrease compared to the DN group, as well as a significant reduction in NF-κB mRNA expression in the PIO and LG + PIO groups. However, the other groups also showed non-significant reductions, except for the LG + TS group, which showed no effect. Furthermore, regarding IL-1β, the administration of tamsulosin, pioglitazone, and linagliptin, as well as their combinations LG + TS, LG + PIO, and LG + TS + PIO, showed significant reductions compared to the diabetic group. Finally, the number of IL-10-positive cells and its gene expression revealed significant decreases in the number of IL-10-positive cells in the DN group due to a lack of anti-inflammatory response caused by DN. This expression was partially recovered by the PIO, LG + PIO, and LG + TS + PIO groups. Additionally, gene expression showed positive regulation by the administration of tamsulosin, pioglitazone, and linagliptin, as well as their combinations LG + TS, LG + PIO, and LG + TS + PIO.
TGF-β is a transcription factor proposed as the main trigger for the development of DN. In both animal and human models, the TGF-β/Smad 2/Smad 3 signaling pathway has been described as playing a crucial role in regulating DN progression by stimulating the production of ECM components such as collagen I, IV, laminin, fibronectin, as well as fibroblast proliferation and epithelial–mesenchymal transition [110,111]. A murine study on animals overexpressing CRP and treated with linagliptin for 12 weeks demonstrated significant reductions in collagen IV compared to the control group (I), associating this with delayed progression of renal damage [101]. Another study on STZ-induced DN in rats showed that 6 weeks of linagliptin administration resulted in significant serum reductions in TGF-β compared to healthy groups [97]. Additionally, a study on T2DM animals treated with pioglitazone for 6 months demonstrated significant reductions in renal collagen IV expression, suggesting morphological and functional recovery of the glomerular basement membrane (GBM). This same study also reported reduced mRNA levels coding for collagen IV and TGF-β, corroborating histological recovery of the renal parenchyma [81]. Finally, another study on UUO in C57BL/6 mice treated with tamsulosin for 7 and 14 days showed significant reductions in α-SMA protein, which plays important roles in cardiac contraction and mechanotransduction. When overexpressed in renal tissue, α-SMA eventually replaces renal parenchyma with scar tissue, with its marker being directly proportional to the number of myofibroblast-producing cells [112]. Thus, tamsulosin reduced fibrosis; this study also showed significant reductions in Smad 3 proteins, directly involved as adaptor proteins in the TGF-β signaling pathway, as determined by Western blot [98].
Therefore, the results of TGF-β mRNA expression, as well as the number of positive cells in immunofluorescence, showed increased levels in the diabetic group compared to the control group (I), suggesting an increase in ECM protein production. However, this condition was negatively regulated by the effect of all the drugs used, as well as their combinations, resulting in significantly lower expression levels compared to the DN group. In this context, collagen IV, a product of TGF-β, also showed significantly higher expression by qPCR compared to the control group (I). Additionally, immunofluorescence revealed thickening and diffusion present in the GBM of the STZ group compared to the control group (I). Consequently, the administration of all the drugs in this study, as well as their combinations, managed to decrease collagen IV mRNA and partially restore GBM integrity.
Oxidative stress plays a vital role in the onset and progression of DN [12], with hyperglycemia being the initiating factor. High glucose levels can induce mitochondrial ROS production via NADPH oxidases, damaging all cell populations in the renal parenchyma. This leads to hyperfiltration, activation of the polyol pathway, generation of advanced glycation end products (AGEs), inhibition of glycolysis, and activation of other pathological signaling pathways (the PKC and hexosamine pathways) [13]. Studies have shown that oxidative stress in DN is associated with mesangial expansion, thickening of the glomerular basement membrane (GBM) and tubular basement membranes, podocyte damage, tubulointerstitial fibrosis, glomerulosclerosis, and cell death [113]. Additionally, recent studies determine that inhibiting oxidative stress in DN animal models has led to comprehensive improvements in clinical signs associated with DN [11,114].
NRF2 is a transcription factor associated with the body’s antioxidant defense. Through its interaction with the ROS sensor protein Keap1 (Kelch-like ECH-associated protein 1), NRF2 activation and later translocation to antioxidant response element (ARE) promoter regions occur. This induces the transcription of genes related to detoxification and antioxidant protection, such as the enzymes NQO1 (quinone oxidoreductase 1), GCL (γ-glutamyl-cysteine), GSH (glutathione), and HO-1. HO-1 catalyzes the conversion of heme into ferrous ion, biliverdin, and bilirubin, the latter two possessing antioxidant and anti-inflammatory properties [115].
A study on the induction of acute pancreatitis with lipopolysaccharide and caerulein, aimed at developing acute lung injury in a mouse model, observed that treatment with sitagliptin, a linagliptin analog, reduced ROS via stimulation of the p62–Keap1–Nrf2 signaling pathway and its synthesis products such as HO-1 [116]. Another study conducted on a hypertensive rat model treated with pioglitazone for 10 days demonstrated a positive stimulation of NRF2, associating it with improvements in the regulation of normal blood pressure levels [76]. Additionally, another study on tamoxifen-induced hepatotoxicity in rats showed that pioglitazone administration for 10 days regulated the Keap1/Nrf2/HO-1 signaling pathway, providing hepatoprotection by reducing apoptosis, as well as inflammatory and oxidative activity [117].
Thus, the results of HO-1 and NRF2 mRNA gene expression in this DN model showed significant increases with the administration of tamsulosin, pioglitazone, and linagliptin, as well as the combinations LG + TS, LG + PIO, and LG + TS + PIO, compared to the DN group (p < 0.05, p < 0.01, p < 0.001, p < 0.0001). The DN group showed a notable decline in antioxidant defense compared to the control group (I), indicating a potential depletion in this mechanism. However, this depletion was reversed by the administration of tamsulosin, pioglitazone, and linagliptin, as well as their combinations, resulting in an outcome statistically comparable to the control group.
In summary, the administration of tamsulosin, pioglitazone, and linagliptin, as well as their combinations (LG + TS, LG + PIO, and LG + TS + PIO) for a period of six weeks, demonstrated renoprotective effects in the development of DN. Pioglitazone exhibited a more pronounced inhibitory effect on the progression of DN compared to tamsulosin and linagliptin, which demonstrated comparable activity. Therefore, these drugs could potentially have significant potential in generating new effective therapeutic strategies for improving DN.
4. Materials and Methods
4.1. Animals
A total of 40 male Wistar rats (6 ± 1 weeks, 180–200 g) were obtained from the animal facility of the Universidad Autónoma de Aguascalientes (UAA, Mexico). The rats were housed and maintained under sterile, pathogen-free conditions with 12 h light/dark cycles, a relative humidity of 50–60%, and a constant temperature of 20–25 °C. They were fed a standard rodent diet (ad libitum), supplemented with 50 g of food (Purina® DOG CHOW mature age, Nestlé, Mexico City, Mexico). The animals were hydrated with purified water containing 1% sucrose, with both food and water provided ad libitum. All animal experiments were approved by the Ethics Committee for the use of animals in teaching and research at UAA (CEADI-UAA, UAA: Universidad Autónoma de Aguascalientes, AUT-B-C-1121-077-Type C) following the Mexican Official Standard NOM-062-ZOO-1999 [118], and the guidelines of the National Institutes of Health for the care and use of laboratory animals [119]. During the experiment, various signs related to humane endpoints were checked weekly, including stress, pain, decreased mobility, withdrawal, weight loss, reduced water and food intake, self-mutilation, and behavioral changes such as aggression.
4.2. Experimental Design
After a one-week acclimatization period, the DM induction protocol described by Furman et al. [63], with modifications, was followed. The rats were fasted for one day and then administered a single high dose of STZ (Sigma Aldrich Biotechnology, St. Louis, MO, USA) intraperitoneally (50 mg/kg), dissolved in a freshly prepared 0.1 mol/L citrate buffer solution at pH 4.5. Rats with fasting glucose levels greater than 13.9 mmol/L (250 mg/dL) [65], three days after the STZ injection were diagnosed as diabetic. The rats were randomly divided into 8 groups (n = 5): (I) the intact group (I); (II) the DN group or positive control, induced with STZ (DN); (III) the DN group treated with tamsulosin (diluted in purified water at a dose of 0.4 mg/kg, administered intragastrically, Pharmalife, Mexico, Mexico) (TS); (IV) the DN group treated with pioglitazone (diluted in 0.5% carboxymethylcellulose (CMC) at a dose of 60 mg/kg, administered intragastrically, Pharmalife, Jalisco, Mexico) (PG); (V) the DN group treated with linagliptin (diluted in purified water at a dose of 5 mg/kg, administered intragastrically, Boehringer Ingelheim, Mexico City, Mexico) (LG); (VI) the DN group treated with linagliptin and tamsulosin simultaneously (LG + TS); (VII) the DN group treated with linagliptin and pioglitazone simultaneously (LG + PG); (VIII) the DN group treated with linagliptin, tamsulosin, and pioglitazone simultaneously (LG + TS + PG). Weekly, the animals’ weight, water and food consumption, and fasting blood glucose (FBG) were measured using Accu-Chek, Performa (Figure 11).
Figure 11.
Experimental Design. Displaying the application of STZ and treatments with tamsulosin, pioglitazone, and linagliptin.
After the treatment period, the rats were euthanized (≥100 mg/kg sodium pentobarbital) via intraperitoneal injection. A thoracotomy was then performed, and blood samples were collected by cardiac puncture. The blood was centrifuged at 1500× g for 15 min to obtain serum, which was stored at −80 °C for subsequent biochemical marker analysis. Urine samples were also collected and stored at −20 °C. Finally, kidney tissue samples were obtained for further studies.
4.3. Biochemical Parameters
The concentrations of glucose, BUN, urea, and creatinine in serum and urine were measured using wet chemistry, employing the Siemens Dimension EXL-200 equipment, following the manufacturer’s instructions.
4.4. Renal Index (KI)
The freshly extracted kidneys were weighed separately to calculate the renal index, using the following formula mentioned by Qi et al [11].
where “KI” is the renal index measured in mg/g, “KW” is the kidney weight measured in mg, and “BW” is the body weight of the rat measured in g.
KI = KW/BW,
4.5. Estimated Glomerular Filtration Rate (eGFR)
The eGFR was estimated using the formula mentioned by Besseling et al. [120]
where “eGFR” is the estimated glomerular filtration rate measured in ml/min, “W” is the body weight of the rat measured in g, “C” is the creatinine concentration measured in μmol/L, and “U” is the urea concentration measured in mmol/L.
Plasma creatinine < 52 μmol/L: eGFR = 880 × W0.695 × C−0.660 × U−0.391,
Plasma creatinine ≥ 52 μmol/L: eGFR = 5862 × W0.695 × C−1.150 × U−0.391
Plasma creatinine ≥ 52 μmol/L: eGFR = 5862 × W0.695 × C−1.150 × U−0.391
4.6. Histopathology
After 2 days of fixation in 10% neutral formalin solution, the kidneys were dehydrated in increasing concentrations of alcohol for 1 h each (96%, 96%, 100%, 100%), followed by clearing with xylene (2 changes for 1 h each) and infiltration with paraffin (2 changes for 2 h each). Histological sections of 5 μm were prepared and stained with H&E, Masson’s trichrome, Sirius red, and PAS. Image capture was performed using an inverted optical microscope (ZEISS-Axiovert 40 CFL) for all the stains, adding polarizing lenses for the analysis of tissues stained with Sirius red. A total of 2 fields (400× for H&E, Masson’s trichrome, PAS, and 200× for Sirius red) per tissue per slide were analyzed. The analysis was conducted using Fiji-Image Pro Plus software to perform morphometric measurements of the ratio of the urinary space area to the total renal corpuscle area, expressed as a percentage, for the analysis of glomerular hypertrophy and mesangial expansion in H&E staining using the following formula
where “USP” is the percentage of the urinary space, “USA” is the area of the urinary space in μm2, and “RCA” is the area of the renal corpuscle in μm2.
% of USP = USA/RCA × 100
Additionally, the area of tubulointerstitial fibrosis relative to collagen I (red) and III (green) in Sirius red staining was analyzed, as mentioned by Song et al. [65]. The fraction of the total glomerular collagen volume (glomerulosclerosis) in Masson’s trichrome staining was also analyzed, as performed by Fujisawa et al. [121], as well as the thickening of the glomerular basement membrane through PAS staining positivity.
4.7. Immunofluorescence
Pathological samples fixed in paraformaldehyde were sectioned into 1 cm3 pieces and placed in 15% and 30% sucrose solutions overnight for two days, respectively. Then, 5 μm thick sections were made using a cryostat (Walldorf, Germany, ZEISS, HYRAX C 2′) and fixed on a hot plate for 5 min. The sections were then washed for 10 min in a 1× PBS solution. Next, nonspecific epitope binding was blocked with 10% fetal bovine serum in 1× PBS for 30 min at 37 °C, and the slides were placed in a humid chamber.
For staining, primary antibodies (Massachusetts, USA, TGF-β: Invitrogen, No. TB21; Missouri, USA, Collagen IV: NOVUS, No. NB120-6586; Massachusetts, USA, pNF-κB p65: Invitrogen, No. Ser529 #44-711G; Cambridge, United Kingdom, IL-10: Abcam, No. AB34843; Cambridge, United Kingdom, IL-1β: NOVUS, No. NB600-633) were used at a 1:100 dilution in 1× PBS and incubated overnight in a humid chamber at 4 °C. After three 5 min washes with 1× PBS solution, a secondary anti-rabbit IgG antibody conjugated with Alexa Fluor (California, USA, Life Technologies, Ref: A11008) was used at a 1:1000 dilution in 1× PBS, incubated for 1 h at 37 °C and 30 min at room temperature, in the dark and in a humid chamber. Finally, counterstaining was performed with Hoechst solution for nuclei (Sigma-Aldrich) for 10 min, followed by mounting with Glicergel (Glostrup, Denmark, C0563-Dako).
A total of 2 fields (X400 for Collagen IV, and X200 for NF-κB, IL-10, IL-1β, and TGF-β) per slide were analyzed using a fluorescence microscope (ZEISS- Axio Vision Release 4.6.3 SP1) with UV light filters. Image processing was performed using Fiji-Image Pro Plus software to determine the positive area for Collagen IV, as well as the number of activated cells for IL-10 and pNF-κB p65.
4.8. Quantitative Real-Time PCR
mRNA was extracted from renal samples using the Direct-zol™ RNA MiniPrep kit (Zymo Research, R2050) according to the manufacturer’s specifications. The quantity and purity of the mRNA were then determined using a Biodrop device (Isogen Life Science, 80-3006-51). Next, reverse transcription was performed with 1 μg of mRNA using the GoScript™ Reverse Transcription System (Fitchburg, WI, USA, Promega Corporation, A5000) and a thermocycler (Swift™ MiniPro®). Finally, qPCR was conducted using Maxima SYBR Green/ROX qPCR Master Mix (2X) (Plainville, MA, USA, Thermo Scientific, K0221) on an Applied Biosystems StepOne Real-Time PCR System, utilizing the corresponding primers (Table 1) for TGF-β, collagen IV, pNF-κB p65, IL-10, IL-1β, HO-1, and NRF2 (IBT© 2020 Integrated DNA Technologies, Inc.). Relative expression levels were quantified in triplicate and normalized against the β-Actin gene as a housekeeping gene, with differences determined using the relative ΔΔCt method.
Table 1.
Primer Sequence for qPCR.
4.9. Statistical Analyses
Data were analyzed using GraphPad Prism 9 software (San Diego, CA, USA). One-way analysis of variance (ANOVA) was used to evaluate data from multiple groups for unpaired samples, followed by Tukey’s post hoc test. Data were considered statistically significant when p < 0.05.
5. Conclusions
The administration of tamsulosin, pioglitazone, and linagliptin, as well as their combinations, over a period of 6 weeks in a STZ-induced DN model in Wistar rats, demonstrated a restorative effect on the morphological changes associated with DN. In addition, a partial recovery of renal function has been observed, along with a reduction in fibrosis. This was evidenced by the inhibition of TGF-β and collagen IV, which exerted anti-inflammatory effects by inhibiting NF-κB and IL-1β and stimulating IL-10. Furthermore, antioxidant effects were demonstrated through the activation of NRF2.
Author Contributions
Conceptualization, J.M., E.S., M.Á., J.T., J.V. and S.M.; methodology, J.M., M.P., M.M., E.S., M.Á., J.V. and S.M.; software, J.M., M.Á., J.V. and S.M.; validation, J.V. and S.M.; formal analysis, M.P., M.M., E.S., M.Á., J.T., J.V. and S.M.; investigation, J.M., J.T., J.V. and S.M.; resources, J.V. and S.M.; data curation, J.M., J.V. and S.M.; writing—original draft, J.M., J.V. and S.M.; writing—review and editing, J.T., J.V. and S.M.; visualization, J.M., J.V. and S.M.; supervision, J.V. and S.M.; project administration, J.V. and S.M.; funding acquisition, M.M., J.V. and S.M. All authors have read and agreed to the published version of the manuscript.
Funding
This research was funded by CONAHCYT, whose organization supported Jorge Christopher Morones-Gamboa with a PhD scholarship with code number 1181826, grant for J.V. with code number 320291, additionally, with internal support from the Universidad Autónoma de Aguascalientes with code number PIBB22-10N, PIBB23-6 and Institute of Science and Technology of the State of Aguascalientes (State Fund for Technological Innovation 2023).
Institutional Review Board Statement
The animal study protocol was approved by the Ethics Committee for the Use of Animals in Teaching and Research (CEADI), protocol code: AUT-B-C-1121-077-Type C and approved on 8 December 2023, for studies involving animals.
Informed Consent Statement
Not applicable.
Data Availability Statement
The data presented in this study are available on request from the corresponding author due to privacy.
Acknowledgments
To Sandra Lizbeth Aguilera Martínez, David Ibarra Martínez, Verónica Lizbeth Muñoz Medina, María Cristina Jiménez Román, Paola Reyes Velasco, and Erika Cristina Ramírez Briano for their academic and technical support.
Conflicts of Interest
The authors declare no conflicts of interest.
References
- Brunton, L.L.; Knollman, B.C. G & G: Las Bases Farmacológicas de la Terapéutica; Mc Graw Hill: New York, NY, USA, 2018; ISBN 978-1-4562-6356-0. [Google Scholar]
- Feldman, E.L.; Callaghan, B.C.; Pop-Busui, R.; Zochodne, D.W.; Wright, D.E.; Bennett, D.L.; Bril, V.; Russell, J.W.; Viswanathan, V. Diabetic Neuropathy. Nat. Rev. Dis. Primers 2019, 5, 42. [Google Scholar] [CrossRef] [PubMed]
- Fung, T.H.; Patel, B.; Wilmot, E.G.; Amoaku, W.M. Diabetic Retinopathy for the Non-Ophthalmologist. Clin. Med. 2022, 22, 112–116. [Google Scholar] [CrossRef] [PubMed]
- GBD 2021 Causes of Death Collaborators Global Burden of 288 Causes of Death and Life Expectancy Decomposition in 204 Countries and Territories and 811 Subnational Locations, 1990–2021: A Systematic Analysis for the Global Burden of Disease Study 2021. Lancet 2024, 403, 2100–2132. [CrossRef]
- Kidney Disease: Improving Global Outcomes (KDIGO) Diabetes Work Group. KDIGO 2022 Clinical Practice Guideline for Diabetes Management in Chronic Kidney Disease. Kidney Int. 2022, 102, S1–S127. [Google Scholar] [CrossRef] [PubMed]
- Sun, H.; Saeedi, P.; Karuranga, S.; Pinkepank, M.; Ogurtsova, K.; Duncan, B.B.; Stein, C.; Basit, A.; Chan, J.C.N.; Mbanya, J.C.; et al. IDF Diabetes Atlas: Global, Regional and Country-Level Diabetes Prevalence Estimates for 2021 and Projections for 2045. Diabetes Res. Clin. Pract. 2022, 183, 109119. [Google Scholar] [CrossRef]
- Kovesdy, C.P. Epidemiology of Chronic Kidney Disease: An Update 2022. Kidney Int. 2022, 12, 7–11. [Google Scholar] [CrossRef]
- Luyckx, V.A.; Tonelli, M.; Stanifer, J.W. The Global Burden of Kidney Disease and the Sustainable Development Goals. Bull. World Health Organ. 2018, 96, 414–422D. [Google Scholar] [CrossRef]
- Jia, Q.; Yang, R.; Liu, X.-F.; Ma, S.-F.; Wang, L. Genistein Attenuates Renal Fibrosis in Streptozotocin-Induced Diabetic Rats. Mol. Med. Rep. 2019, 19, 423–431. [Google Scholar] [CrossRef]
- Maezawa, Y.; Takemoto, M.; Yokote, K. Cell Biology of Diabetic Nephropathy: Roles of Endothelial Cells, Tubulointerstitial Cells and Podocytes. J. Diabetes Investig. 2015, 6, 3–15. [Google Scholar] [CrossRef]
- Qi, S.S.; Zheng, H.X.; Jiang, H.; Yuan, L.P.; Dong, L.C. Protective Effects of Chromium Picolinate Against Diabetic-Induced Renal Dysfunction and Renal Fibrosis in Streptozotocin-Induced Diabetic Rats. Biomolecules 2020, 10, 398. [Google Scholar] [CrossRef]
- Samsu, N. Diabetic Nephropathy: Challenges in Pathogenesis, Diagnosis, and Treatment. BioMed Res. Int. 2021, 2021, 1497449. [Google Scholar] [CrossRef] [PubMed]
- Thomas, M.C.; Brownlee, M.; Susztak, K.; Sharma, K.; Jandeleit-Dahm, K.A.M.; Zoungas, S.; Rossing, P.; Groop, P.-H.; Cooper, M.E. Diabetic Kidney Disease. Nat. Rev. Dis. Primers 2015, 1, 15018. [Google Scholar] [CrossRef] [PubMed]
- Typiak, M.; Piwkowska, A. Antiinflammatory Actions of Klotho: Implications for Therapy of Diabetic Nephropathy. Int. J. Mol. Sci. 2021, 22, 956. [Google Scholar] [CrossRef] [PubMed]
- Fox, C.S.; Matsushita, K.; Woodward, M.; Bilo, H.J.; Chalmers, J.; Lambers Heerspink, H.J.; Lee, B.J.; Perkins, R.M.; Rossing, P.; Sairenchi, T.; et al. Associations of Kidney Disease Measures with Mortality and End-Stage Renal Disease in Individuals with and without Diabetes: A Meta-Analysis. Lancet 2012, 380, 1662–1673. [Google Scholar] [CrossRef]
- Piccoli, G.B.; Grassi, G.; Cabiddu, G.; Nazha, M.; Roggero, S.; Capizzi, I.; De Pascale, A.; Priola, A.M.; Di Vico, C.; Maxia, S.; et al. Diabetic Kidney Disease: A Syndrome Rather Than a Single Disease. Rev. Diabet. Stud. 2015, 12, 87–109. [Google Scholar] [CrossRef]
- Roshan, B.; Stanton, R.C. A Story of Microalbuminuria and Diabetic Nephropathy. J. Nephropathol. 2013, 2, 234–240. [Google Scholar] [CrossRef]
- Ammirati, A.L. Chronic Kidney Disease. Rev. Assoc. Med. Bras. 2020, 66 (Suppl. 1), s03–s09. [Google Scholar] [CrossRef]
- Avraham, S.; Korin, B.; Chung, J.-J.; Oxburgh, L.; Shaw, A.S. The Mesangial Cell—The Glomerular Stromal Cell. Nat. Rev. Nephrol. 2021, 17, 855–864. [Google Scholar] [CrossRef]
- Lee, J.Y.; Yang, J.W.; Han, B.G.; Choi, S.O.; Kim, J.S. Adiponectin for the Treatment of Diabetic Nephropathy. Korean J. Intern. Med. 2019, 34, 480–491. [Google Scholar] [CrossRef]
- Webster, A.C.; Nagler, E.V.; Morton, R.L.; Masson, P. Chronic Kidney Disease. Lancet 2017, 389, 1238–1252. [Google Scholar] [CrossRef]
- Costigan, M.; Chambers, D.A.; Boot-Handford, R.P. Collagen Turnover in Renal Disease. Exp. Nephrol. 1995, 3, 114–121. [Google Scholar] [PubMed]
- Tervaert, T.W.C.; Mooyaart, A.L.; Amann, K.; Cohen, A.H.; Cook, H.T.; Drachenberg, C.B.; Ferrario, F.; Fogo, A.B.; Haas, M.; de Heer, E.; et al. Pathologic Classification of Diabetic Nephropathy. J. Am. Soc. Nephrol. 2010, 21, 556–563. [Google Scholar] [CrossRef] [PubMed]
- Sanajou, D.; Ghorbani Haghjo, A.; Argani, H.; Aslani, S. AGE-RAGE Axis Blockade in Diabetic Nephropathy: Current Status and Future Directions. Eur. J. Pharmacol. 2018, 833, 158–164. [Google Scholar] [CrossRef]
- Makary, S.; Abdo, M.; Hassan, W.A.; Tawfik, M.K. Angiotensin Blockade Attenuates Diabetic Nephropathy in Hypogonadal Adult Male Rats. Can. J. Physiol. Pharmacol. 2019, 97, 708–720. [Google Scholar] [CrossRef] [PubMed]
- Zheng, X.; Nie, Q.; Feng, J.; Fan, X.; Jin, Y.; Chen, G.; Du, J. Kidney-Targeted Baicalin-Lysozyme Conjugate Ameliorates Renal Fibrosis in Rats with Diabetic Nephropathy Induced by Streptozotocin. BMC Nephrol. 2020, 21, 174. [Google Scholar] [CrossRef] [PubMed]
- Rico-Fontalvo, J.; Aroca, G.; Cabrales, J.; Daza-Arnedo, R.; Yánez-Rodríguez, T.; Martínez-Ávila, M.C.; Uparella-Gulfo, I.; Raad-Sarabia, M. Molecular Mechanisms of Diabetic Kidney Disease. Int. J. Mol. Sci. 2022, 23, 8668. [Google Scholar] [CrossRef] [PubMed]
- Jorge*, R.-F.; Rodrigo, D.-A.; Tomas, R.-Y.; Cristina, M.-A.M.; Jose, C.; Ximena, C.-B.M.; Amilkar, A.-H.; Isabella, U.-G.; Oscar, V.-S. Inflammation and Diabetic Kidney Disease: New Perspectives. J. Biomed. Res. Environ. Sci. 2022, 3, 779–786. [Google Scholar] [CrossRef]
- PubChem Compound Summary for CID 4829, Pioglitazone. Available online: https://pubchem.ncbi.nlm.nih.gov/compound/Pioglitazone (accessed on 3 April 2024).
- Pittas, A.G.; Greenberg, A.S. Thiazolidinediones in the Treatment of Type 2 Diabetes. Expert Opin. Pharmacother. 2002, 3, 529–540. [Google Scholar] [CrossRef]
- Karunakaran, U.; Elumalai, S.; Moon, J.S.; Won, K.C. Pioglitazone-Induced AMPK-Glutaminase-1 Prevents High Glucose-Induced Pancreatic β-Cell Dysfunction by Glutathione Antioxidant System. Redox Biol. 2021, 45, 102029. [Google Scholar] [CrossRef]
- DeFronzo, R.A.; Inzucchi, S.; Abdul-Ghani, M.; Nissen, S.E. Pioglitazone: The Forgotten, Cost-Effective Cardioprotective Drug for Type 2 Diabetes. Diabetes Vasc. Dis. Res. 2019, 16, 133–143. [Google Scholar] [CrossRef]
- Kökény, G.; Calvier, L.; Hansmann, G. PPARγ and TGFβ-Major Regulators of Metabolism, Inflammation, and Fibrosis in the Lungs and Kidneys. Int. J. Mol. Sci. 2021, 22, 10431. [Google Scholar] [CrossRef] [PubMed]
- Legchenko, E.; Chouvarine, P.; Borchert, P.; Fernandez-Gonzalez, A.; Snay, E.; Meier, M.; Maegel, L.; Mitsialis, S.A.; Rog-Zielinska, E.A.; Kourembanas, S.; et al. PPARγ Agonist Pioglitazone Reverses Pulmonary Hypertension and Prevents Right Heart Failure via Fatty Acid Oxidation. Sci. Transl. Med. 2018, 10, eaao0303. [Google Scholar] [CrossRef] [PubMed]
- PubChem Compound Summary for CID 10096344, Linagliptin. Available online: https://pubchem.ncbi.nlm.nih.gov/compound/Linagliptin (accessed on 27 January 2024).
- Deacon, C.F. Dipeptidyl Peptidase 4 Inhibitors in the Treatment of Type 2 Diabetes Mellitus. Nat. Rev. Endocrinol. 2020, 16, 642–653. [Google Scholar] [CrossRef] [PubMed]
- Crespo, M.Á.; Lozano, M.G.; Lozano, M.G.; Paz, S.F.; Pérez, M.R.; Gago, E.V.; Ferrer, F.M. Las hormonas gastrointestinales en el control de la ingesta de alimentos. Endocrinol. Nutr. 2009, 56, 317–330. [Google Scholar] [CrossRef]
- Alfonso Figueredo, E.; Reyes Sanamé, F.A.; Pérez Álvarez, M.L.; Batista Acosta, Y.; Peña Garcell, Y. Inhibidores de La Dipeptidil Peptidasa 4 y Una Nueva Estrategia Farmacológica En La Diabetes Mellitus Tipo 2. Rev. Cuba. Med. 2016, 55, 239–256. [Google Scholar]
- Rabizadeh, S.; Tavakoli Ardakani, M.A.; Mouodi, M.; Bitaraf, M.; Shab-Bidar, S.; Esteghamati, A.; Nakhjavani, M. DPP4 Inhibitors in the Management of Hospitalized Patients with Type 2 Diabetes: A Systematic Review and Meta-Analysis of Randomized Clinical Trials. Adv. Ther. 2020, 37, 3660–3675. [Google Scholar] [CrossRef]
- Liu, H.; Guo, L.; Xing, J.; Li, P.; Sang, H.; Hu, X.; Du, Y.; Zhao, L.; Song, R.; Gu, H. The Protective Role of DPP4 Inhibitors in Atherosclerosis. Eur. J. Pharmacol. 2020, 875, 173037. [Google Scholar] [CrossRef]
- Maanvi; Kumari, S.; Deshmukh, R. Dipeptidyl Peptidase 4(DPP4) Inhibitors Stride up the Management of Parkinson’s Disease. Eur. J. Pharmacol. 2023, 939, 175426. [Google Scholar] [CrossRef]
- Hu, X.; Wang, X.; Xue, X. Therapeutic Perspectives of CD26 Inhibitors in Imune-Mediated Diseases. Molecules 2022, 27, 4498. [Google Scholar] [CrossRef]
- Davis, H.; Jones Briscoe, V.; Dumbadze, S.; Davis, S.N. Using DPP-4 Inhibitors to Modulate Beta Cell Function in Type 1 Diabetes and in the Treatment of Diabetic Kidney Disease. Expert Opin. Investig. Drugs 2019, 28, 377–388. [Google Scholar] [CrossRef]
- Nakashima, S.; Matsui, T.; Takeuchi, M.; Yamagishi, S.-I. Linagliptin Blocks Renal Damage in Type 1 Diabetic Rats by Suppressing Advanced Glycation End Products-Receptor Axis. Horm. Metab. Res. 2014, 46, 717–721. [Google Scholar] [CrossRef] [PubMed]
- Spencer, N.Y.; Yang, Z.; Sullivan, J.C.; Klein, T.; Stanton, R.C. Linagliptin Unmasks Specific Antioxidant Pathways Protective against Albuminuria and Kidney Hypertrophy in a Mouse Model of Diabetes. PLoS ONE 2018, 13, e0200249. [Google Scholar] [CrossRef] [PubMed]
- Glorie, L.; D’Haese, P.C.; Verhulst, A. Boning up on DPP4, DPP4 Substrates, and DPP4-Adipokine Interactions: Logical Reasoning and Known Facts about Bone Related Effects of DPP4 Inhibitors. Bone 2016, 92, 37–49. [Google Scholar] [CrossRef] [PubMed]
- PubChem Compound Summary for CID 129211, Tamsulosin. Available online: https://pubchem.ncbi.nlm.nih.gov/compound/Tamsulosine (accessed on 27 January 2024).
- Dunn, C.J.; Matheson, A.; Faulds, D.M. Tamsulosin: A Review of Its Pharmacology and Therapeutic Efficacy in the Management of Lower Urinary Tract Symptoms. Drugs Aging 2002, 19, 135–161. [Google Scholar] [CrossRef]
- Richardson, C.D.; Donatucci, C.F.; Page, S.O.; Wilson, K.H.; Schwinn, D.A. Pharmacology of Tamsulosin: Saturation-Binding Isotherms and Competition Analysis Using Cloned A1-Adrenergic Receptor Subtypes. Prostate 1997, 33, 55–59. [Google Scholar] [CrossRef]
- Chapple, C.; Andersson, K.-E. Tamsulosin: An Overview. World J. Urol. 2002, 19, 397–404. [Google Scholar] [CrossRef]
- Arrabal-Martin, M.; Valle-Diaz de la Guardia, F.; Arrabal-Polo, M.A.; Palao-Yago, F.; Mijan-Ortiz, J.L.; Zuluaga-Gomez, A. Treatment of Ureteral Lithiasis with Tamsulosin: Literature Review and Meta-Analysis. Urol. Int. 2010, 84, 254–259. [Google Scholar] [CrossRef]
- Montgomery, W.G.; Spinosa, M.D.; Cullen, J.M.; Salmon, M.D.; Su, G.; Hassinger, T.; Sharma, A.K.; Lu, G.; Fashandi, A.; Ailawadi, G.; et al. Tamsulosin Attenuates Abdominal Aortic Aneurysm Growth. Surgery 2018, 164, 1087–1092. [Google Scholar] [CrossRef]
- De Jager, R.L.; Blankestijn, P.J. Pathophysiology I: The Kidney and the Sympathetic Nervous System. EuroIntervention 2013, 9 (Suppl. R), R42–R47. [Google Scholar] [CrossRef]
- Johns, E.J.; Kopp, U.C.; DiBona, G.F. Neural Control of Renal Function. Compr. Physiol. 2011, 1, 731–767. [Google Scholar] [CrossRef]
- DiBona, G.F. Neural Control of Renal Function: Cardiovascular Implications. Hypertension 1989, 13, 539–548. [Google Scholar] [CrossRef] [PubMed]
- Ligtenberg, G.; Blankestijn, P.J.; Oey, P.L.; Klein, I.H.; Dijkhorst-Oei, L.T.; Boomsma, F.; Wieneke, G.H.; van Huffelen, A.C.; Koomans, H.A. Reduction of Sympathetic Hyperactivity by Enalapril in Patients with Chronic Renal Failure. N. Engl. J. Med. 1999, 340, 1321–1328. [Google Scholar] [CrossRef] [PubMed]
- Ritz, E.; Amann, K.; Fliser, D. The Sympathetic Nervous System and the Kidney: Its Importance in Renal Diseases. Blood Press. 1998, 7, 14–19. [Google Scholar] [CrossRef]
- Kim, J.; Padanilam, B.J. Renal Nerves Drive Interstitial Fibrogenesis in Obstructive Nephropathy. J. Am. Soc. Nephrol. 2013, 24, 229–242. [Google Scholar] [CrossRef] [PubMed]
- Zanchetti, A. Volhard Lecture: Sympatho-Renal Interactions and Blood Pressure Control. J. Hypertens. 1986, 4, S4–S13. [Google Scholar]
- Imig, J.D.; Ryan, M.J. Immune and Inflammatory Role in Renal Disease. Compr. Physiol. 2013, 3, 957–976. [Google Scholar] [CrossRef]
- Pongratz, G.; Straub, R.H. The Sympathetic Nervous Response in Inflammation. Arthritis Res. Ther. 2014, 16, 504. [Google Scholar] [CrossRef]
- Chen, Y.-L.; Qiao, Y.-C.; Xu, Y.; Ling, W.; Pan, Y.-H.; Huang, Y.-C.; Geng, L.-J.; Zhao, H.-L.; Zhang, X.-X. Serum TNF-α Concentrations in Type 2 Diabetes Mellitus Patients and Diabetic Nephropathy Patients: A Systematic Review and Meta-Analysis. Immunol. Lett. 2017, 186, 52–58. [Google Scholar] [CrossRef]
- Furman, B.L. Streptozotocin-Induced Diabetic Models in Mice and Rats. Curr. Protoc. Pharmacol. 2015, 70, 5–47. [Google Scholar] [CrossRef]
- Abdollahi, M.; Hosseini, A. Streptozotocin. In Encyclopedia of Toxicology; Elsevier: Amsterdam, The Netherlands, 2014; pp. 402–404. ISBN 978-0-12-386455-0. [Google Scholar]
- Song, Y.; Liu, W.; Tang, K.; Zang, J.; Li, D.; Gao, H. Mangiferin Alleviates Renal Interstitial Fibrosis in Streptozotocin-Induced Diabetic Mice through Regulating the PTEN/PI3K/Akt Signaling Pathway. J. Diabetes Res. 2020, 2020, e9481720. [Google Scholar] [CrossRef]
- Takada, J.; Fonseca-Alaniz, M.H.; de Campos, T.B.F.; Andreotti, S.; Campana, A.B.; Okamoto, M.; Borges-Silva, C.d.N.; Machado, U.F.; Lima, F.B. Metabolic Recovery of Adipose Tissue Is Associated with Improvement in Insulin Resistance in a Model of Experimental Diabetes. J. Endocrinol. 2008, 198, 51–60. [Google Scholar] [CrossRef] [PubMed]
- Kohno, D.; Furusawa, K.; Kitamura, T. Anagliptin Suppresses Diet-Induced Obesity through Enhancing Leptin Sensitivity and Ameliorating Hyperphagia in High-Fat High-Sucrose Diet Fed Mice. Endocr. J. 2020, 67, 523–529. [Google Scholar] [CrossRef] [PubMed]
- Peng, X.-H.; Liang, P.-Y.; Ou, S.-J.; Zu, X.-B. Protective Effect of Pioglitazone on Kidney Injury in Diabetic Rats. Asian Pac. J. Trop. Med. 2014, 7, 819–822. [Google Scholar] [CrossRef] [PubMed]
- Scheen, A.J. A Review of Gliptins in 2011. Expert Opin. Pharmacother. 2012, 13, 81–99. [Google Scholar] [CrossRef]
- Wang, D.; Zhang, G.; Chen, X.; Wei, T.; Liu, C.; Chen, C.; Gong, Y.; Wei, Q. Sitagliptin Ameliorates Diabetic Nephropathy by Blocking TGF-Β1/Smad Signaling Pathway. Int. J. Mol. Med. 2018, 41, 2784–2792. [Google Scholar] [CrossRef]
- Mohamed, R.H.; Sedky, A.A.; Hamam, G.G.; Elkhateb, L.; Kamar, S.A.; Adel, S.; Tawfik, S.S. Sitagliptin’s Renoprotective Effect in a Diabetic Nephropathy Model in Rats: The Potential Role of PI3K/AKT Pathway. Fundam. Clin. Pharmacol. 2022, 36, 324–337. [Google Scholar] [CrossRef]
- Levey, A.S.; Coresh, J.; Tighiouart, H.; Greene, T.; Inker, L.A. Measured and Estimated Glomerular Filtration Rate: Current Status and Future Directions. Nat. Rev. Nephrol. 2020, 16, 51–64. [Google Scholar] [CrossRef]
- Breyer, M.D.; Böttinger, E.; Brosius, F.C.; Coffman, T.M.; Harris, R.C.; Heilig, C.W.; Sharma, K. AMDCC Mouse Models of Diabetic Nephropathy. J. Am. Soc. Nephrol. 2005, 16, 27–45. [Google Scholar] [CrossRef]
- Borgohain, M.P.; Chowdhury, L.; Ahmed, S.; Bolshette, N.; Devasani, K.; Das, T.J.; Mohapatra, A.; Lahkar, M. Renoprotective and Antioxidative Effects of Methanolic Paederia Foetida Leaf Extract on Experimental Diabetic Nephropathy in Rats. J. Ethnopharmacol. 2017, 198, 451–459. [Google Scholar] [CrossRef]
- Klahr, S.; Morrissey, J. Obstructive Nephropathy and Renal Fibrosis: The Role of Bone Morphogenic Protein-7 and Hepatocyte Growth Factor. Kidney Int. 2003, 64, S105–S112. [Google Scholar] [CrossRef]
- Kvandova, M.; Barancik, M.; Balis, P.; Puzserova, A.; Majzunova, M.; Dovinova, I. The Peroxisome Proliferator-Activated Receptor Gamma Agonist Pioglitazone Improves Nitric Oxide Availability, Renin-Angiotensin System and Aberrant Redox Regulation in the Kidney of Pre-Hypertensive Rats. J. Physiol. Pharmacol. 2018, 69, 231–243. [Google Scholar] [CrossRef]
- Vellecco, V.; Mitidieri, E.; Gargiulo, A.; Brancaleone, V.; Matassa, D.; Klein, T.; Esposito, F.; Cirino, G.; Bucci, M. Vascular Effects of Linagliptin in Non-Obese Diabetic Mice Are Glucose-Independent and Involve Positive Modulation of the Endothelial Nitric Oxide Synthase (eNOS)/Caveolin-1 (CAV-1) Pathway. Diabetes Obes. Metab. 2016, 18, 1236–1243. [Google Scholar] [CrossRef] [PubMed]
- Bloomgarden, Z. The Kidney and Cardiovascular Outcome Trials. J. Diabetes 2018, 10, 88–89. [Google Scholar] [CrossRef] [PubMed]
- Alshehri, A.S. Kaempferol Attenuates Diabetic Nephropathy in Streptozotocin-Induced Diabetic Rats by a Hypoglycaemic Effect and Concomitant Activation of the Nrf-2/Ho-1/Antioxidants Axis. Arch. Physiol. Biochem. 2023, 129, 984–997. [Google Scholar] [CrossRef] [PubMed]
- Corremans, R.; Vervaet, B.A.; Dams, G.; D’Haese, P.C.; Verhulst, A. Metformin and Canagliflozin Are Equally Renoprotective in Diabetic Kidney Disease but Have No Synergistic Effect. Int. J. Mol. Sci. 2023, 24, 9043. [Google Scholar] [CrossRef] [PubMed]
- Ko, G.J.; Kang, Y.S.; Han, S.Y.; Lee, M.H.; Song, H.K.; Han, K.H.; Kim, H.K.; Han, J.Y.; Cha, D.R. Pioglitazone Attenuates Diabetic Nephropathy through an Anti-Inflammatory Mechanism in Type 2 Diabetic Rats. Nephrol. Dial. Transplant. 2008, 23, 2750–2760. [Google Scholar] [CrossRef]
- Asakura, J.; Hasegawa, H.; Takayanagi, K.; Shimazu, T.; Suge, R.; Shimizu, T.; Iwashita, T.; Tayama, Y.; Matsuda, A.; Kanozawa, K.; et al. Renoprotective Effect of Pioglitazone by the Prevention of Glomerular Hyperfiltration through the Possible Restoration of Altered Macula Densa Signaling in Rats with Type 2 Diabetic Nephropathy. Nephron Exp. Nephrol. 2012, 122, 83–94. [Google Scholar] [CrossRef]
- Hidayaturrahmah; Santoso, H.B.; Rahmi, R.A.; Kartikasari, D. Blood Glucose Level of White Rats (Rattus Norvegicus) after Giving Catfish Biscuit (Pangasius Hypothalmus). BIO Web Conf. 2020, 20, 04005. [Google Scholar] [CrossRef]
- Lehrke, M.; Lazar, M.A. The Many Faces of PPARγ. Cell 2005, 123, 993–999. [Google Scholar] [CrossRef]
- Korbut, A.I.; Taskaeva, I.S.; Bgatova, N.P.; Muraleva, N.A.; Orlov, N.B.; Dashkin, M.V.; Khotskina, A.S.; Zavyalov, E.L.; Konenkov, V.I.; Klein, T.; et al. SGLT2 Inhibitor Empagliflozin and DPP4 Inhibitor Linagliptin Reactivate Glomerular Autophagy in Db/Db Mice, a Model of Type 2 Diabetes. Int. J. Mol. Sci. 2020, 21, 2987. [Google Scholar] [CrossRef]
- Cohen, M.P.; Clements, R.S.; Cohen, J.A.; Shearman, C.W. Prevention of Decline in Renal Function in the Diabetic Db/Db Mouse. Diabetologia 1996, 39, 270–274. [Google Scholar] [CrossRef] [PubMed]
- Refaat, R.; Sakr, A.; Salama, M.; El Sarha, A. Combination of Vildagliptin and Pioglitazone in Experimental Type 2 Diabetes in Male Rats. Drug Dev. Res. 2016, 77, 300–309. [Google Scholar] [CrossRef]
- Weiner, I.D.; Mitch, W.E.; Sands, J.M. Urea and Ammonia Metabolism and the Control of Renal Nitrogen Excretion. Clin. J. Am. Soc. Nephrol. 2015, 10, 1444–1458. [Google Scholar] [CrossRef] [PubMed]
- Ormonde, C.; Laranjinha, I.; Gil, C.; Gonçalves, M.; Gaspar, A.A. Glycosuria in Primary Glomerulopathies: Prevalence and Prognostic Significance. J. Bras. Nefrol. 2022, 44, 26–31. [Google Scholar] [CrossRef] [PubMed]
- Kashani, K.; Rosner, M.H.; Ostermann, M. Creatinine: From Physiology to Clinical Application. Eur. J. Intern. Med. 2020, 72, 9–14. [Google Scholar] [CrossRef] [PubMed]
- Traynor, J.; Mactier, R.; Geddes, C.C.; Fox, J.G. How to Measure Renal Function in Clinical Practice. BMJ 2006, 333, 733–737. [Google Scholar] [CrossRef]
- Baum, N.; Dichoso, C.C.; Carlton, C.E. Blood urea nitrogen and serum creatinine. Physiology and Interpretations. Urology 1975, 5, 583–588. [Google Scholar] [CrossRef]
- Liu, Y. Cellular and Molecular Mechanisms of Renal Fibrosis. Nat. Rev. Nephrol. 2011, 7, 684–696. [Google Scholar] [CrossRef]
- Eddy, A.A. Overview of the Cellular and Molecular Basis of Kidney Fibrosis. Kidney Int. 2014, 4, 2–8. [Google Scholar] [CrossRef]
- Ohga, S.; Shikata, K.; Yozai, K.; Okada, S.; Ogawa, D.; Usui, H.; Wada, J.; Shikata, Y.; Makino, H. Thiazolidinedione Ameliorates Renal Injury in Experimental Diabetic Rats through Anti-Inflammatory Effects Mediated by Inhibition of NF-kappaB Activation. Am. J. Physiol. Ren. Physiol. 2007, 292, F1141–F1150. [Google Scholar] [CrossRef]
- Wang, Z.; Liu, Q.; Dai, W.; Hua, B.; Li, H.; Li, W. Pioglitazone Downregulates Twist-1 Expression in the Kidney and Protects Renal Function of Zucker Diabetic Fatty Rats. Biomed. Pharmacother. 2019, 118, 109346. [Google Scholar] [CrossRef] [PubMed]
- Oraby, M.A.; El-Yamany, M.F.; Safar, M.M.; Assaf, N.; Ghoneim, H.A. Amelioration of Early Markers of Diabetic Nephropathy by Linagliptin in Fructose-Streptozotocin-Induced Type 2 Diabetic Rats. Nephron 2019, 141, 273–286. [Google Scholar] [CrossRef] [PubMed]
- Ren, H.; Zuo, S.; Hou, Y.; Shang, W.; Liu, N.; Yin, Z. Inhibition of A1-Adrenoceptor Reduces TGF-Β1-Induced Epithelial-to-Mesenchymal Transition and Attenuates UUO-Induced Renal Fibrosis in Mice. FASEB J. 2020, 34, 14892–14904. [Google Scholar] [CrossRef] [PubMed]
- Navarro-González, J.F.; Mora-Fernández, C.; Muros de Fuentes, M.; García-Pérez, J. Inflammatory Molecules and Pathways in the Pathogenesis of Diabetic Nephropathy. Nat. Rev. Nephrol. 2011, 7, 327–340. [Google Scholar] [CrossRef] [PubMed]
- Liu, T.; Zhang, L.; Joo, D.; Sun, S.-C. NF-κB Signaling in Inflammation. Signal Transduct. Target. Ther. 2017, 2, 17023. [Google Scholar] [CrossRef]
- Tang, P.M.-K.; Zhang, Y.-Y.; Hung, J.S.-C.; Chung, J.Y.-F.; Huang, X.-R.; To, K.-F.; Lan, H.-Y. DPP4/CD32b/NF-κB Circuit: A Novel Druggable Target for Inhibiting CRP-Driven Diabetic Nephropathy. Mol. Ther. 2021, 29, 365–375. [Google Scholar] [CrossRef]
- Wada, J.; Makino, H. Innate Immunity in Diabetes and Diabetic Nephropathy. Nat. Rev. Nephrol. 2016, 12, 13–26. [Google Scholar] [CrossRef]
- Wang, Y.; Yu, B.; Wang, L.; Yang, M.; Xia, Z.; Wei, W.; Zhang, F.; Yuan, X. Pioglitazone Ameliorates Glomerular NLRP3 Inflammasome Activation in Apolipoprotein E Knockout Mice with Diabetes Mellitus. PLoS ONE 2017, 12, e0181248. [Google Scholar] [CrossRef]
- Seo, J.B.; Choi, Y.K.; Woo, H.I.; Jung, Y.A.; Lee, S.; Lee, S.; Park, M.; Lee, I.K.; Jung, G.S.; Park, K.G. Gemigliptin Attenuates Renal Fibrosis Through Down-Regulation of the NLRP3 Inflammasome. Diabetes Metab. J. 2019, 43, 830–839. [Google Scholar] [CrossRef]
- Wei, W.; Zhao, Y.; Zhang, Y.; Jin, H.; Shou, S. The Role of IL-10 in Kidney Disease. Int. Immunopharmacol. 2022, 108, 108917. [Google Scholar] [CrossRef]
- Fan, X.; Zhang, X.; Liu, L.C.; Kim, A.Y.; Curley, S.P.; Chen, X.; Dworkin, L.D.; Cooper, C.J.; Gupta, R. Interleukin-10 Attenuates Renal Injury after Myocardial Infarction in Diabetes. J. Investig. Med. 2022, 70, 1233–1242. [Google Scholar] [CrossRef] [PubMed]
- Naing, C.; Htet, N.H.; Basavaraj, A.K.; Nalliah, S. An Association between IL-10 Promoter Polymorphisms and Diabetic Nephropathy: A Meta-Analysis of Case-Control Studies. J. Diabetes Metab. Disord. 2018, 17, 333–343. [Google Scholar] [CrossRef] [PubMed]
- Satoh-Asahara, N.; Sasaki, Y.; Wada, H.; Tochiya, M.; Iguchi, A.; Nakagawachi, R.; Odori, S.; Kono, S.; Hasegawa, K.; Shimatsu, A. A Dipeptidyl Peptidase-4 Inhibitor, Sitagliptin, Exerts Anti-Inflammatory Effects in Type 2 Diabetic Patients. Metabolism 2013, 62, 347–351. [Google Scholar] [CrossRef] [PubMed]
- Ferreira, A.E.; Sisti, F.; Sônego, F.; Wang, S.; Filgueiras, L.R.; Brandt, S.; Serezani, A.P.M.; Du, H.; Cunha, F.Q.; Alves-Filho, J.C.; et al. PPAR-γ/IL-10 Axis Inhibits MyD88 Expression and Ameliorates Murine Polymicrobial Sepsis. J. Immunol. 2014, 192, 2357–2365. [Google Scholar] [CrossRef]
- Morikawa, M.; Derynck, R.; Miyazono, K. TGF-β and the TGF-β Family: Context-Dependent Roles in Cell and Tissue Physiology. Cold Spring Harb. Perspect. Biol. 2016, 8, a021873. [Google Scholar] [CrossRef]
- Wang, L.; Wang, H.-L.; Liu, T.-T.; Lan, H.-Y. TGF-Beta as a Master Regulator of Diabetic Nephropathy. Int. J. Mol. Sci. 2021, 22, 7881. [Google Scholar] [CrossRef]
- Wang, J.; Zohar, R.; McCulloch, C.A. Multiple Roles of Alpha-Smooth Muscle Actin in Mechanotransduction. Exp. Cell Res. 2006, 312, 205–214. [Google Scholar] [CrossRef]
- Sifuentes-Franco, S.; Padilla-Tejeda, D.E.; Carrillo-Ibarra, S.; Miranda-Díaz, A.G. Oxidative Stress, Apoptosis, and Mitochondrial Function in Diabetic Nephropathy. Int. J. Endocrinol. 2018, 2018, 1875870. [Google Scholar] [CrossRef]
- Ma, L.; Wu, F.; Shao, Q.; Chen, G.; Xu, L.; Lu, F. Baicalin Alleviates Oxidative Stress and Inflammation in Diabetic Nephropathy via Nrf2 and MAPK Signaling Pathway. Drug Des. Dev. Ther. 2021, 15, 3207–3221. [Google Scholar] [CrossRef]
- Landis, R.C.; Quimby, K.R.; Greenidge, A.R. M1/M2 Macrophages in Diabetic Nephropathy: Nrf2/HO-1 as Therapeutic Targets. Curr. Pharm. Des. 2018, 24, 2241–2249. [Google Scholar] [CrossRef]
- Kong, L.; Deng, J.; Zhou, X.; Cai, B.; Zhang, B.; Chen, X.; Chen, Z.; Wang, W. Sitagliptin Activates the P62-Keap1-Nrf2 Signalling Pathway to Alleviate Oxidative Stress and Excessive Autophagy in Severe Acute Pancreatitis-Related Acute Lung Injury. Cell Death Dis. 2021, 12, 928. [Google Scholar] [CrossRef] [PubMed]
- Kamel, G.A.M.; Elariny, H.A. Pioglitazone Attenuates Tamoxifen-Induced Liver Damage in Rats via Modulating Keap1/Nrf2/HO-1 and SIRT1/Notch1 Signaling Pathways: In-Vivo Investigations, and Molecular Docking Analysis. Mol. Biol. Rep. 2023, 50, 10219–10233. [Google Scholar] [CrossRef] [PubMed]
- Muñoz, L.I.O. Norma Oficial Mexicana NOM-062-ZOO-1999, Especificaciones Técnicas Para la Producción, Cuidado y Uso de los Animales de Laboratorio; Diario Oficial de la Federación. 2001, p. 59. Available online: https://www.gob.mx/cms/uploads/attachment/file/203498/NOM-062-ZOO-1999_220801.pdf (accessed on 27 January 2024).
- National Research Council (US) Committee for the Update of the Guide for the Care and Use of Laboratory Animals. Guide for the Care and Use of Laboratory Animals, 8th ed.; The National Academies Collection: Reports funded by National Institutes of Health; National Academies Press: Washington, DC, USA, 2011; ISBN 978-0-309-15400-0.
- Besseling, P.J.; Pieters, T.T.; Nguyen, I.T.N.; de Bree, P.M.; Willekes, N.; Dijk, A.H.; Bovée, D.M.; Hoorn, E.J.; Rookmaaker, M.B.; Gerritsen, K.G.; et al. A Plasma Creatinine- and Urea-Based Equation to Estimate Glomerular Filtration Rate in Rats. Am. J. Physiol. Ren. Physiol. 2021, 320, F518–F524. [Google Scholar] [CrossRef] [PubMed]
- Fujisawa, G.; Okada, K.; Muto, S.; Fujita, N.; Itabashi, N.; Kusano, E.; Ishibashi, S. Spironolactone Prevents Early Renal Injury in Streptozotocin-Induced Diabetic Rats. Kidney Int. 2004, 66, 1493–1502. [Google Scholar] [CrossRef]
Disclaimer/Publisher’s Note: The statements, opinions and data contained in all publications are solely those of the individual author(s) and contributor(s) and not of MDPI and/or the editor(s). MDPI and/or the editor(s) disclaim responsibility for any injury to people or property resulting from any ideas, methods, instructions or products referred to in the content. |
© 2024 by the authors. Licensee MDPI, Basel, Switzerland. This article is an open access article distributed under the terms and conditions of the Creative Commons Attribution (CC BY) license (https://creativecommons.org/licenses/by/4.0/).