GhASHH1.A and GhASHH2.A Improve Tolerance to High and Low Temperatures and Accelerate the Flowering Response to Temperature in Upland Cotton (Gossypium hirsutum)
Abstract
1. Introduction
2. Results
2.1. Identification of ASH1 Family Genes and Phylogenetic Analysis in Plants
2.2. Conserved Domain and Motif Analysis for the ASH1 Family
2.3. Chromosomal Distribution and Collinearity of the GhASH1 Gene Family
2.4. Cis-Elements and GO Analysis of GhASH1s
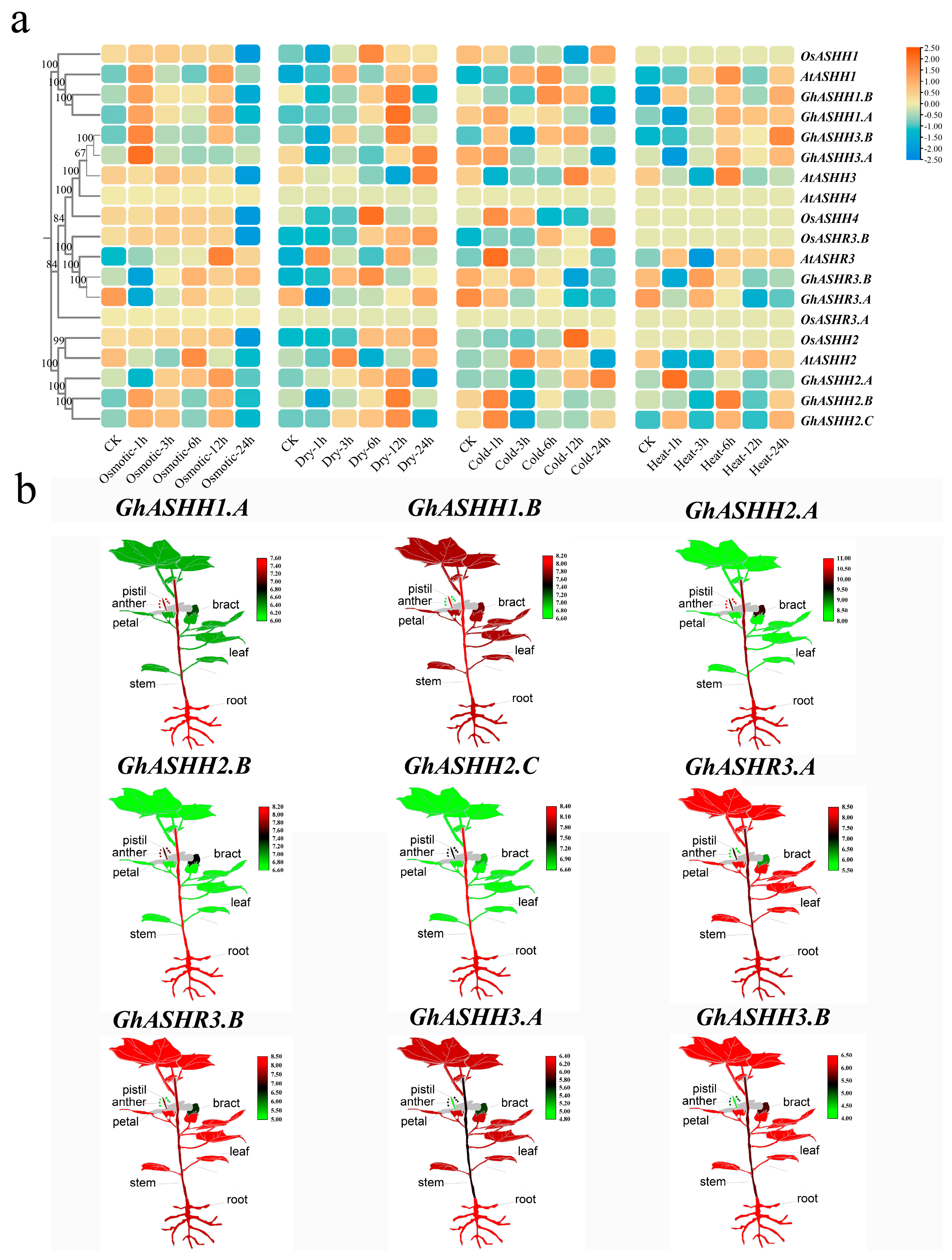
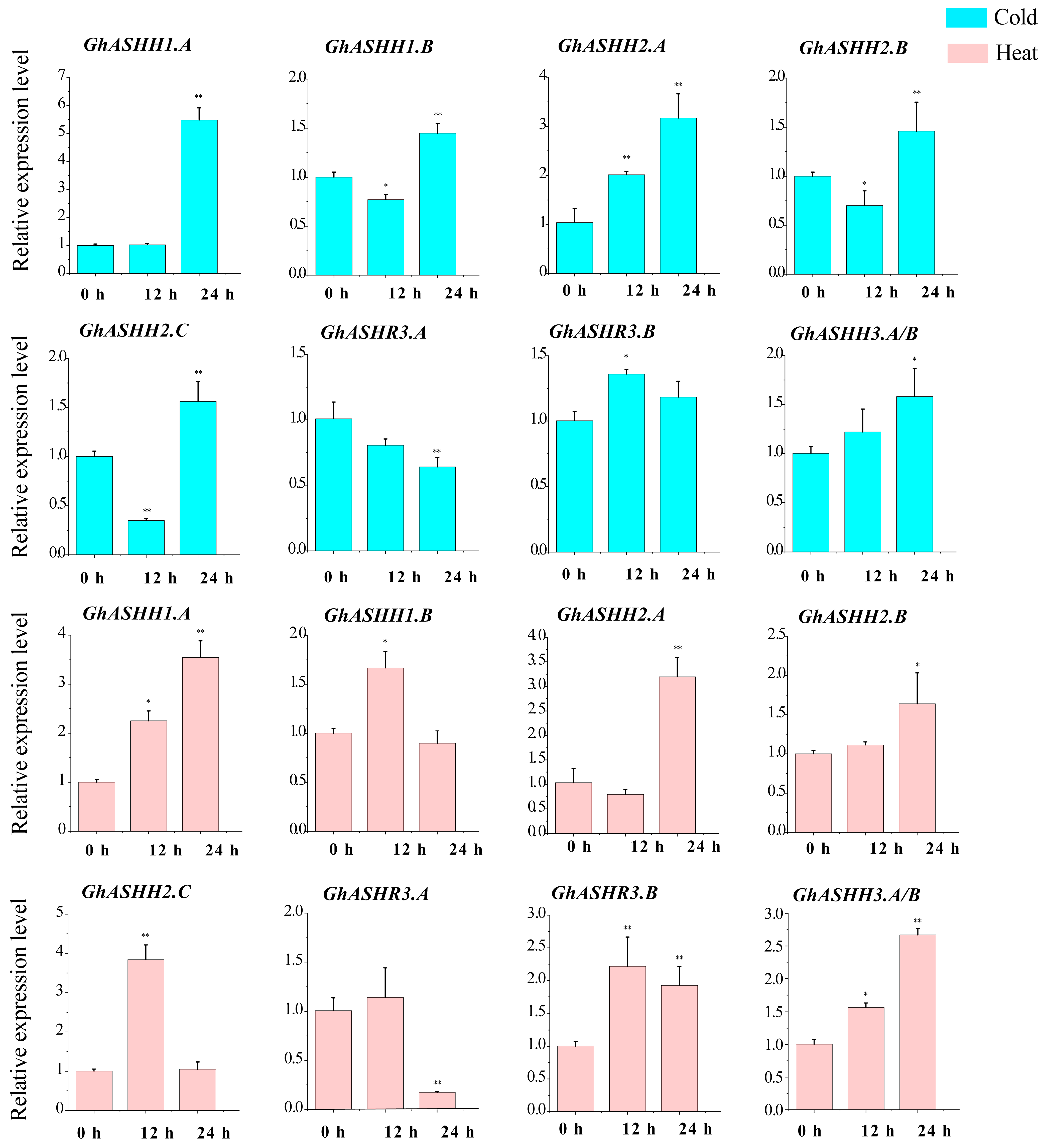
2.5. Expression Patterns of ASH1s Under Different Abiotic Stresses and in Different Tissues
2.6. Silencing of GhASHH1.A and GhASHH2.A Compromises the Temperature Tolerance of Cotton to Stress
2.7. Silencing of GhASHH1.A and GhASHH2.A Expression Affected High-Temperature-Induced Flowering
3. Discussion
3.1. Evolution of the ASH1 Gene Family in Plants
3.2. Evolution and Functional Diversity of the Cotton ASH1 Gene Family
3.3. GhASHH1.A- and GhASHH2.A-Silenced Plants in Response to Temperature Stress and Temperature-Controlled Flowering
4. Materials and Methods
4.1. Identification and Sequence Analysis of ASH1 Family Members
4.2. Phylogenetic Analysis, Conserved Domain Analysis, and Motif Analysis of ASH1s
4.3. Chromosomal Location and Collinear Analysis of the Cotton ASH1 Gene Family
4.4. Transcriptomic Expression Analysis
4.5. Vector Construction and Procedure for VIGS and Expression Profiling
4.6. Experimental Materials and Treatments
5. Conclusions
Supplementary Materials
Author Contributions
Funding
Institutional Review Board Statement
Informed Consent Statement
Data Availability Statement
Acknowledgments
Conflicts of Interest
References
- Patel, D.; Franklin, K.A. Temperature-regulation of plant architecture. Plant Signal. Behav. 2009, 4, 577–579. [Google Scholar] [CrossRef] [PubMed]
- Capovilla, G.; Schmid, M.; Posé, D. Control of flowering by ambient temperature. J. Exp. Bot. 2015, 66, 59–69. [Google Scholar] [CrossRef] [PubMed]
- Zhu, T.; De Lima, C.; De Smet, I. The Heat is On: How Crop Growth, Development and Yield Respond to High Temperature. J. Exp. Bot. 2021, 72, 7359–7373. [Google Scholar] [CrossRef]
- Kidokoro, S.; Shinozaki, K.; Yamaguchi-Shinozaki, K. Transcriptional regulatory network of plant cold-stress responses. Trends Plant Sci. 2022, 27, 922–935. [Google Scholar] [CrossRef]
- Sunkar, R.; Chinnusamy, V.; Zhu, J.; Zhu, J.K. Small RNAs as big players in plant abiotic stress responses and nutrient deprivation. Trends Plant Sci. 2007, 12, 301–309. [Google Scholar] [CrossRef] [PubMed]
- Pérez-Clemente, R.M.; Vives, V.; Zandalinas, S.I.; López-Climent, M.F.; Muñoz, V.; Gómez-Cadenas, A. Biotechnological approaches to study plant responses to stress. BioMed Res. Int. 2013, 2013, 654120–654130. [Google Scholar] [CrossRef]
- Lahiri, A.; Venkatasubramani, P.S.; Datta, A. Bayesian modeling of plant drought resistance pathway. BMC Plant Biol. 2019, 19, 96. [Google Scholar] [CrossRef]
- Li, Z.-G.; Ding, X.-J.; Du, P.-F. Hydrogen sulfide donor sodium hydrosulfide-improved heat tolerance in maize and involvement of proline. J. Plant Physiol. 2013, 170, 741–747. [Google Scholar] [CrossRef]
- Sanchez, M.d.l.P.; Aceves-García, P.; Petrone, E.; Steckenborn, S.; Vega-León, R.; Álvarez-Buylla, E.R.; Garay-Arroyo, A.; García-Ponce, B. The impact of Polycomb group (PcG) and Trithorax group (TrxG) epigenetic factors in plant plasticity. New Phytol. 2015, 208, 684–694. [Google Scholar] [CrossRef]
- Cheng, K.; Lei, C.; Zhang, S.; Zheng, Q.; Wei, C.; Huang, W.; Xing, M.; Zhang, J.; Zhang, X.; Zhang, X. Genome-wide identification and characterization of polycomb repressive complex 2 core components in upland cotton (Gossypium hirsutum L.). BMC Plant Biol. 2023, 23, 66–77. [Google Scholar] [CrossRef]
- Pu, L.; Sung, Z.R. PcG and trxG in plants—Friends or foes. Trends Genet. 2015, 31, 252–262. [Google Scholar] [CrossRef] [PubMed]
- Bieluszewski, T.; Xiao, J.; Yang, Y.; Wagner, D. PRC2 activity, recruitment, and silencing: A comparative perspective. Trends Plant Sci. 2021, 26, 1186–1198. [Google Scholar] [CrossRef] [PubMed]
- Kleinmanns, J.A.; Schubert, D. Polycomb and Trithorax group protein-mediated control of stress responses in plants. Biol. Chem. 2014, 395, 1291–1300. [Google Scholar] [CrossRef] [PubMed]
- Bastow, R.; Mylne, J.S.; Lister, C.; Lippman, Z.; Martienssen, R.A.; Dean, C. Vernalization requires epigenetic silencing of FLC by histone methylation. Nature 2004, 427, 164–167. [Google Scholar] [CrossRef] [PubMed]
- Ramakrishnan, M.; Zhang, Z.; Mullasseri, S.; Kalendar, R.; Ahmad, Z.; Sharma, A.; Liu, G.; Zhou, M.; Wei, Q. Epigenetic stress memory: A new approach to study cold and heat stress responses in plants. Front. Plant Sci. 2022, 13, 1075279. [Google Scholar] [CrossRef]
- Ornelas-Ayala, D.; Cortés-Quiñones, C.; Olvera-Herrera, J.; García-Ponce, B.; Garay-Arroyo, A.; Álvarez-Buylla, E.R.; Sanchez, M.d.l.P. A Green Light to Switch on Genes: Revisiting Trithorax on Plants. Plants 2022, 12, 75. [Google Scholar] [CrossRef]
- Tanaka, Y.; Katagiri, Z.-I.; Kawahashi, K.; Kioussis, D.; Kitajima, S. Trithorax-group protein ASH1 methylates histone H3 lysine 36. Gene 2007, 397, 161–168. [Google Scholar] [CrossRef]
- Schmähling, S.; Meiler, A.; Lee, Y.; Mohammed, A.; Finkl, K.; Tauscher, K.; Israel, L.; Wirth, M.; Philippou-Massier, J.; Blum, H.; et al. Regulation and function of H3K36 di-methylation by the trithorax-group protein complex AMC. Development 2018, 145, dev163808–dev163819. [Google Scholar] [CrossRef]
- Zeng, J.; Yang, L.; Tian, M.; Xie, X.; Liu, C.; Ruan, Y. SDG26 Is Involved in Trichome Control in Arabidopsis thaliana: Affecting Phytohormones and Adjusting Accumulation of H3K27me3 on Genes Related to Trichome Growth and Development. Plants 2023, 12, 1651. [Google Scholar] [CrossRef]
- Liu, B.; Berr, A.; Chang, C.; Liu, C.; Shen, W.-H.; Ruan, Y. Interplay of the histone methyltransferases SDG8 and SDG26 in the regulation of transcription and plant flowering and development. Biochim. Biophys. Acta (BBA) Gene Regul. Mech. 2016, 1859, 581–590. [Google Scholar] [CrossRef]
- Sun, X.; Chen, L.; Su, Y. Histone methyltransferase SDG8 in dehydration stress. J. Univ. Sci. Tech. 2021, 51, 140–146. [Google Scholar]
- Berr, A.; McCallum, E.J.; Alioua, A.; Heintz, D.; Heitz, T.; Shen, W.-H. Arabidopsis histone methyltransferase SET DOMAIN GROUP8 mediates induction of the jasmonate/ethylene pathway genes in plant defense response to necrotrophic fungi. Plant Physiol. 2010, 154, 1403–1414. [Google Scholar] [CrossRef] [PubMed]
- De-La-Peña, C.; Rangel-Cano, A.; Alvarez-Venegas, R. Regulation of disease-responsive genes mediated by epigenetic factors: Interaction of Arabidopsis–Pseudomonas. Mol. Plant Pathol. 2012, 13, 388–398. [Google Scholar] [CrossRef]
- Thorstensen, T.; Grini, P.E.; Mercy, I.S.; Alm, V.; Erdal, S.; Aasland, R.; Aalen, R.B. The Arabidopsis SET-domain protein ASHR3 is involved in stamen development and interacts with the bHLH transcription factor ABORTED MICROSPORES (AMS). Plant Mol. Biol. 2008, 66, 47–59. [Google Scholar] [CrossRef]
- Kumpf, R.; Thorstensen, T.; Rahman, M.A.; Heyman, J.; Nenseth, H.Z.; Lammens, T.; Herrmann, U.; Swarup, R.; Veiseth, S.V.; Emberland, G.; et al. The ASH1-RELATED3 SET-Domain protein controls cell division competence of the meristem and the quiescent center of the Arabidopsis primary root. Plant Physiol. 2014, 166, 632–643. [Google Scholar] [CrossRef] [PubMed]
- Wang, C.; Liu, J.; Xie, X.; Wang, J.; Ma, Q.; Chen, P.; Yang, D.; Ma, X.; Hao, F.; Su, J. GhAP1-D3 positively regulates flowering time and early maturity with no yield and fiber quality penalties in upland cotton. J. Integr. Plant Biol. 2023, 65, 985–1002. [Google Scholar] [CrossRef] [PubMed]
- Zhao, H.; Chen, Y.; Liu, J.; Wang, Z.; Li, F.; Ge, X. Recent advances and future perspectives in early-maturing cotton research. New Phytol. 2023, 237, 1100–1114. [Google Scholar] [CrossRef]
- Zhang, B.; Gao, H.; Wang, G.; Zhang, S.; Shi, M.; Li, Y.; Huang, Z.; Xiang, W.; Gao, W.; Zhang, C.; et al. Guvermectin, a novel plant growth regulator, can promote the growth and high temperature tolerance of maize. Front. Plant Sci. 2022, 13, 1025634. [Google Scholar] [CrossRef]
- Hossain, E.; Zhang, Z.; Dong, W.; Wang, S.; Liu, M.; Liu, E.; Mei, X. Plastic Film Mulching Improved Maize Yield, Water Use Efficiency, and N Use Efficiency under Dryland Farming System in Northeast China. Plants 2022, 11, 1710. [Google Scholar] [CrossRef]
- Letunic, I.; Bork, P. Interactive Tree Of Life (iTOL) v4: Recent updates and new developments. Nucleic Acids Res. 2019, 47, 256–259. [Google Scholar] [CrossRef]
- Ling, P.; Ju, J.; Zhang, X.; Wei, W.; Luo, J.; Li, Y.; Hai, H.; Shang, B.; Cheng, H.; Wang, C.; et al. The Silencing of GhPIP5K2 and GhPIP5K22 Weakens Abiotic Stress Tolerance in Upland Cotton (Gossypium hirsutum). Int. J. Mol. Sci. 2024, 25, 1511. [Google Scholar] [CrossRef] [PubMed]
- Li, H.-M.; Liu, S.-D.; Ge, C.-W.; Zhang, X.-M.; Zhang, S.-P.; Chen, J.; Shen, Q.; Ju, F.-Y.; Yang, Y.-F.; Li, Y.; et al. Association Analysis of Drought Tolerance and Associated Traits in Upland Cotton at the Seedling Stage. Int. J. Mol. Sci. 2019, 20, 3888. [Google Scholar] [CrossRef] [PubMed]
- Chen, K.; Du, K.; Shi, Y.; Yin, L.; Shen, W.; Yu, Y.; Liu, B.; Dong, A. H3K36 methyltransferase SDG708 enhances drought tolerance by promoting abscisic acid biosynthesis in rice. New Phytol. 2021, 230, 1967–1984. [Google Scholar] [CrossRef] [PubMed]
- Zhang, X.; Menard, R.; Li, Y.; Coruzzi, G.M.; Heitz, T.; Shen, W.H.; Berr, A. Arabidopsis SDG8 Potentiates the Sustainable Transcriptional Induction of the Pathogenesis-Related Genes PR1 and PR2 During Plant Defense Response. Front. Plant Sci. 2020, 11, 277–291. [Google Scholar] [CrossRef]
- Yadav, C.B.; Muthamilarasan, M.; Dangi, A.; Shweta, S.; Prasad, M. Comprehensive analysis of SET domain gene family in foxtail millet identifies the putative role of SiSET14 in abiotic stress tolerance. Sci. Rep. 2016, 6, 32621. [Google Scholar] [CrossRef]
- Jian, H.; Wei, F.; Chen, P.; Hu, T.; Lv, X.; Wang, B.; Wang, H.; Guo, X.; Ma, L.; Lu, J.; et al. Genome-wide analysis of SET domain genes and the function of GhSDG51 during salt stress in upland cotton (Gossypium hirsutum L.). BMC Plant Biol. 2023, 23, 653–665. [Google Scholar] [CrossRef]
- Lee, S.; Fu, F.; Xu, S.; Lee, S.Y.; Yun, D.-J.; Mengiste, T. Global Regulation of Plant Immunity by Histone Lysine Methyl Transferases. Plant Cell 2016, 28, 1640–1661. [Google Scholar] [CrossRef]
- Gao, B.; Chen, M.; Li, X.; Liang, Y.; Zhang, D.; Wood, A.J.; Oliver, M.J.; Zhang, J. Ancestral gene duplications in mosses characterized by integrated phylogenomic analyses. J. Syst. Evol. 2022, 60, 144–159. [Google Scholar] [CrossRef]
- One Thousand Plant Transcriptomes Initiative. One thousand plant transcriptomes and the phylogenomics of green plants. Nature 2019, 574, 679–685. [Google Scholar] [CrossRef]
- Li, Z.; Li, M.; Wang, J. Asymmetric subgenomic chromatin architecture impacts on gene expression in resynthesized and natural allopolyploid Brassica napus. Commun. Biol. 2022, 5, 762–778. [Google Scholar] [CrossRef]
- Soltis, P.S.; E Soltis, D. Ancient WGD events as drivers of key innovations in angiosperms. Curr. Opin. Plant Biol. 2016, 30, 159–165. [Google Scholar] [CrossRef] [PubMed]
- Ng, D.W.-K.; Wang, T.; Chandrasekharan, M.B.; Aramayo, R.; Kertbundit, S.; Hall, T.C. Plant SET domain-containing proteins: Structure, function and regulation. Biochim. Biophys. Acta (BBA) Gene Struct. Expr. 2007, 1769, 316–329. [Google Scholar] [CrossRef] [PubMed]
- Liu, B.; Wei, G.; Shi, J.; Jin, J.; Shen, T.; Ni, T.; Shen, W.H.; Yu, Y.; Dong, A. SET DOMAIN GROUP 708, a histone H3 lysine 36-specific methyltransferase, controls flowering time in rice (Oryza sativa). New Phytol. 2016, 210, 577–588. [Google Scholar] [CrossRef] [PubMed]
- Huang, Y.; Jiang, L.; Liu, B.-Y.; Tan, C.-F.; Chen, D.-H.; Shen, W.-H.; Ruan, Y. Evolution and conservation of polycomb repressive complex 1 core components and putative associated factors in the green lineage. BMC Genom. 2019, 20, 533. [Google Scholar] [CrossRef] [PubMed]
- Liu, Y.; Liu, S.; Zhang, X.; Liang, X.; Zahid, K.R.; Liu, K.; Liu, J.; Deng, L.; Yang, J.; Qi, C. Structure and Function of CW Domain Containing Proteins. Curr. Protein Pept. Sci. 2016, 17, 497–506. [Google Scholar] [CrossRef]
- Nakashima, K.; Yamaguchi-Shinozaki, K.; Shinozaki, K. The transcriptional regulatory network in the drought response and its crosstalk in abiotic stress responses including drought, cold, and heat. Front. Plant Sci. 2014, 5, 170. [Google Scholar] [CrossRef]
- Tang, K.; Dong, C.-J.; Liu, J.-Y. Genome-Wide Comparative Analysis of the Phospholipase D Gene Families among Allotetraploid Cotton and Its Diploid Progenitors. PLoS ONE 2016, 11, e0156281. [Google Scholar] [CrossRef]
- Berr, A.; Shafiq, S.; Pinon, V.; Dong, A.; Shen, W. The trxG family histone methyltransferase SET DOMAIN GROUP 26 promotes flowering via a distinctive genetic pathway. Plant J. 2015, 81, 316–328. [Google Scholar] [CrossRef]
- Tian, Y.; Zhang, T. MIXTAs and phytohormones orchestrate cotton fiber development. Curr. Opin. Plant Biol. 2021, 59, 101975–101996. [Google Scholar] [CrossRef]
- Hou, Y.; Yan, Y.; Cao, X. Epigenetic regulation of thermomorphogenesis in Arabidopsis thaliana. aBIOTECH 2022, 3, 12–24. [Google Scholar] [CrossRef]
- He, K.; Cao, X.; Deng, X. Histone methylation in epigenetic regulation and temperature responses. Curr. Opin. Plant Biol. 2021, 61, 102001–102012. [Google Scholar] [CrossRef] [PubMed]
- Snider, J.L.; Thangthong, N.; Pilon, C.; Virk, G.; Tishchenko, V. OJIP-fluorescence parameters as rapid indicators of cotton (Gossypium hirsutum L.) seedling vigor under contrasting growth temperature regimes. Plant Physiol. Biochem. 2018, 132, 249–257. [Google Scholar] [CrossRef] [PubMed]
- Pajoro, A.; Severing, E.; Angenent, G.C.; Immink, R.G.H. Histone H3 lysine 36 methylation affects temperature-induced alternative splicing and flowering in plants. Genome Biol. 2017, 18, 102. [Google Scholar] [CrossRef]
- Liu, J.; Feng, L.; Gu, X.; Deng, X.; Qiu, Q.; Li, Q.; Zhang, Y.; Wang, M.; Deng, Y.; Wang, E.; et al. An H3K27me3 demethylase-HSFA2 regulatory loop orchestrates transgenerational thermomemory in Arabidopsis. Cell Res. 2019, 29, 379–390. [Google Scholar] [CrossRef]
- Wang, Z.; Shen, Y.; Yang, X.; Pan, Q.; Ma, G.; Bao, M.; Zheng, B.; Duanmu, D.; Lin, R.; Larkin, R.M.; et al. Overexpression of particular MADS-box transcription factors in heat-stressed plants induces chloroplast biogenesis in petals. Plant Cell Environ. 2019, 42, 1545–1560. [Google Scholar] [CrossRef]
- Ma, L.; Yan, Y. GhSOC1s Evolve to Respond Differently to the Environmental Cues and Promote Flowering in Partially Independent Ways. Front. Plant Sci. 2022, 13, 882946. [Google Scholar] [CrossRef]
- Marín-González, E.; Matías-Hernández, L.; Aguilar-Jaramillo, A.E.; Lee, J.H.; Ahn, J.H.; Suárez-López, P.; Pelaz, S. SHORT VEGETATIVE PHASE Up-Regulates TEMPRANILLO2 Floral Repressor at Low Ambient Temperatures. Plant Physiol. 2015, 169, 1214–1224. [Google Scholar] [CrossRef] [PubMed]
- Lee, J.H.; Ryu, H.-S.; Chung, K.S.; Posé, D.; Kim, S.; Schmid, M.; Ahn, J.H. Regulation of temperature-responsive flowering by MADS-box transcription factor repressors. Science 2013, 342, 628–632. [Google Scholar] [CrossRef]
- Guo, Z.; Li, Z.; Liu, Y.; An, Z.; Peng, M.; Shen, W.H.; Dong, A.; Yu, Y. MRG1/2 histone methylation readers and HD2C histone deacetylase associate in repression of the florigen gene FT to set a proper flowering time in response to day-length changes. New Phytol. 2020, 227, 1453–1466. [Google Scholar] [CrossRef]
- Bianchimano, L.; De Luca, M.B.; Borniego, M.B.; Iglesias, M.J.; Casal, J.J. Temperature regulation of auxin-related gene expression and its implications for plant growth. J. Exp. Bot. 2023, 74, 7015–7033. [Google Scholar] [CrossRef]
- El-Gebali, S.; Mistry, J.; Bateman, A.; Eddy, S.R.; Luciani, A.; Potter, S.C.; Qureshi, M.; Richardson, L.J.; Salazar, G.A.; Smart, A.; et al. The Pfam protein families database in 2019. Nucleic Acids Res. 2019, 47, D427–D432. [Google Scholar] [CrossRef] [PubMed]
- Larkin, M.A.; Blackshields, G.; Brown, N.P.; Chenna, R.; McGettigan, P.A.; McWilliam, H.; Valentin, F.; Wallace, I.M.; Wilm, A.; Lopez, R.; et al. Clustal W and Clustal X version 2.0. Bioinformatics 2007, 23, 2947–2948. [Google Scholar] [CrossRef] [PubMed]
- Chen, C.J.; Chen, H.; Zhang, Y.; Thomas, H.R.; Frank, M.H.; He, Y.H.; Xia, R. TBtools: An Integrative Toolkit Developed for Interactive Analyses of Big Biological Data. Mol. Plant 2020, 13, 1194–1202. [Google Scholar] [CrossRef] [PubMed]
- Gao, W.; Long, L.; Zhu, L.-F.; Xu, L.; Gao, W.-H.; Sun, L.-Q.; Liu, L.-L.; Zhang, X.-L. Proteomic and virus-induced gene silencing (VIGS) analyses reveal that gossypol, brassinosteroids, and jasmonic acid contribute to the resistance of cotton to Verticillium dahliae. Mol. Cell. Proteom. 2013, 12, 3690–3703. [Google Scholar] [CrossRef]
- Livak, K.J.; Schmittgen, T.D. Analysis of relative gene expression data using real-time quantitative PCR and the 2−ΔΔCT Method. Methods 2001, 25, 402–408. [Google Scholar] [CrossRef]










Disclaimer/Publisher’s Note: The statements, opinions and data contained in all publications are solely those of the individual author(s) and contributor(s) and not of MDPI and/or the editor(s). MDPI and/or the editor(s) disclaim responsibility for any injury to people or property resulting from any ideas, methods, instructions or products referred to in the content. |
© 2024 by the authors. Licensee MDPI, Basel, Switzerland. This article is an open access article distributed under the terms and conditions of the Creative Commons Attribution (CC BY) license (https://creativecommons.org/licenses/by/4.0/).
Share and Cite
Ju, J.; Yang, J.; Wei, J.; Yuan, W.; Li, Y.; Li, D.; Ling, P.; Ma, Q.; Wang, C.; Dai, M.; et al. GhASHH1.A and GhASHH2.A Improve Tolerance to High and Low Temperatures and Accelerate the Flowering Response to Temperature in Upland Cotton (Gossypium hirsutum). Int. J. Mol. Sci. 2024, 25, 11321. https://doi.org/10.3390/ijms252011321
Ju J, Yang J, Wei J, Yuan W, Li Y, Li D, Ling P, Ma Q, Wang C, Dai M, et al. GhASHH1.A and GhASHH2.A Improve Tolerance to High and Low Temperatures and Accelerate the Flowering Response to Temperature in Upland Cotton (Gossypium hirsutum). International Journal of Molecular Sciences. 2024; 25(20):11321. https://doi.org/10.3390/ijms252011321
Chicago/Turabian StyleJu, Jisheng, Junning Yang, Jiazhi Wei, Wenmin Yuan, Ying Li, Dandan Li, Pingjie Ling, Qi Ma, Caixiang Wang, Maohua Dai, and et al. 2024. "GhASHH1.A and GhASHH2.A Improve Tolerance to High and Low Temperatures and Accelerate the Flowering Response to Temperature in Upland Cotton (Gossypium hirsutum)" International Journal of Molecular Sciences 25, no. 20: 11321. https://doi.org/10.3390/ijms252011321
APA StyleJu, J., Yang, J., Wei, J., Yuan, W., Li, Y., Li, D., Ling, P., Ma, Q., Wang, C., Dai, M., & Su, J. (2024). GhASHH1.A and GhASHH2.A Improve Tolerance to High and Low Temperatures and Accelerate the Flowering Response to Temperature in Upland Cotton (Gossypium hirsutum). International Journal of Molecular Sciences, 25(20), 11321. https://doi.org/10.3390/ijms252011321
