Genome-Wide Analysis and Expression Profiling of Glyoxalase Gene Families Under Abiotic Stresses in Cucumber (Cucumis sativus L.)
Abstract
1. Introduction
2. Results
2.1. Genome-Wide Identification and Phylogenetic Analysis of GLYI and GLYII Proteins in Cucumber
2.2. Phylogenetic Relationship Analysis of Cucumber GLYI and GLYII Genes
2.3. Chromosomal Distribution of Cucumber GLYI and GLYII Genes
2.4. The Conserved Domain and Gene Structure of Cucumber GLYI and GLYII Genes
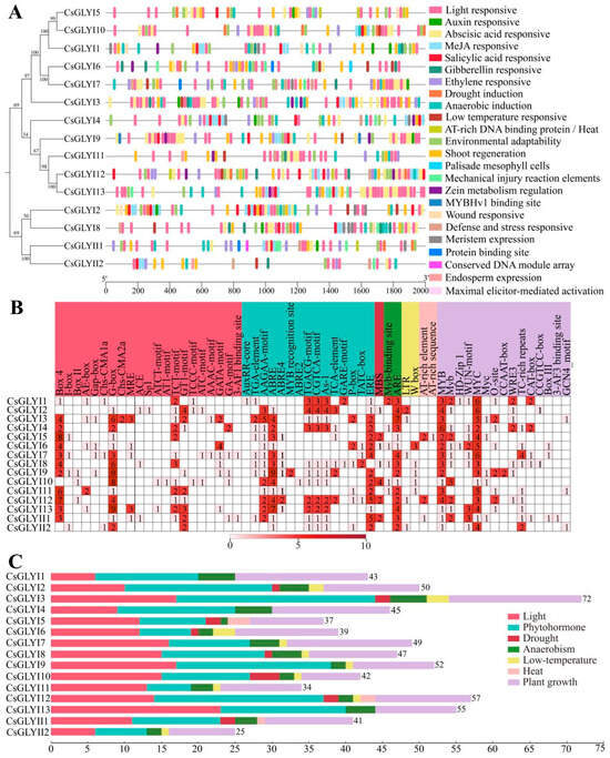
2.5. Analysis of Cis-Regulatory Element Prediction in CsGLYI and CsGLYII Promoters
2.6. Interaction Network of CsGLYI and CsGLYII Proteins
2.7. Tissue-Specific Gene Expression Analysis of CsGLYIs and CsGLYIIs
2.8. Expression of CsGLYIs and CsGLYIIs in Response to Abiotic Stresses and Hormone Treatments
3. Discussion
4. Materials and Methods
4.1. Identification and Basic Information of GLYI and GLYII Genes in Cucumber
4.2. Phylogenetic Analysis of the Cucumber GLYI and GLYII Gene Family
4.3. Chromosome Localization and Colinearity Analysis
4.4. Analysis of Conserved Motifs, Gene Structure, and Function Domain
4.5. Analysis of Cis-Regulatory Elements
4.6. Analysis of the Protein–Protein Interaction Network
4.7. Gene Expression Profile Analysis
4.8. Plant Materials and Treatment
4.9. RNA Extraction and qRT-PCR Analysis
5. Conclusions
Supplementary Materials
Author Contributions
Funding
Institutional Review Board Statement
Informed Consent Statement
Data Availability Statement
Conflicts of Interest
References
- Lin, F.; Xu, J.; Shi, J.; Li, H.; Li, B. Molecular cloning and characterization of a novel glyoxalase I gene TaGly I in Wheat (Triticum Aestivum L.). Mol. Biol. Rep. 2010, 37, 729–735. [Google Scholar] [CrossRef] [PubMed]
- Singla-Pareek, S.L.; Kaur, C.; Kumar, B.; Pareek, A.; Sopory, S.K. Reassessing plant glyoxalases: Large family and expanding functions. New Phytol. 2020, 227, 714–721. [Google Scholar] [CrossRef] [PubMed]
- Paul, J. Thornalley. Protein and nucleotide damage by glyoxal and methylglyoxal in physiological systems—Role in ageing and disease. Drug Metab. Drug Interact. 2008, 23, 125–150. [Google Scholar]
- Mittler, R.; Vanderauwera, S.; Gollery, M.; Van Breusegem, F. Reactive oxygen gene network of plants. Trends Plant Sci. 2004, 9, 490–498. [Google Scholar] [CrossRef]
- Qu, A.-L.; Ding, Y.-F.; Jiang, Q.; Zhu, C. Molecular mechanisms of the plant heat stress response. Biochem. Biophys. Res. Commun. 2013, 432, 203–207. [Google Scholar] [CrossRef]
- Thornalley, P.J. The glyoxalase system: New developments towards functional characterization of a metabolic pathway fundamental to biological life. Biochem. J. 1990, 269, 1–11. [Google Scholar] [CrossRef]
- Cameron, A.D.; Olin, B.; Ridderström, M.; Mannervik, B.; Jones, T.A. Crystal structure of human glyoxalase I-evidence for gene duplication and 3D domain swapping. EMBO J. 1997, 16, 3386–3395. [Google Scholar] [CrossRef]
- Inoue, Y.; Tsujimoto, Y.; Kimura, A. Expression of the glyoxalase I gene of Saccharomyces Cerevisiae is regulated by high osmolarity glycerol mitogen-activated protein kinase pathway in osmotic stress response. J. Biol. Chem. 1998, 273, 2977–2983. [Google Scholar] [CrossRef]
- Ridderström, M.; Mannervik, B. The primary structure of monomeric yeast glyoxalase I indicates a gene duplication resulting in two similar segments homologous with the subunit of dimeric human glyoxalase I. Biochem. J. 1996, 316, 1005. [Google Scholar] [CrossRef]
- Misra, K.; Banerjee, A.B.; Ray, S.; Ray, M. Glyoxalase III from Escherichia Coli: A single novel enzyme for the conversion of methylglyoxal into D-lactate without reduced glutathione. Biochem. J. 1995, 305, 999–1003. [Google Scholar] [CrossRef]
- Mustafiz, A.; Ghosh, A.; Tripathi, A.K.; Kaur, C.; Ganguly, A.K.; Bhavesh, N.S.; Tripathi, J.K.; Pareek, A.; Sopory, S.K.; Singla-Pareek, S.L. A unique Ni 2+ -dependent and methylglyoxal-inducible rice glyoxalase I possesses a single active site and functions in abiotic stress response. Plant J. 2014, 78, 951–963. [Google Scholar] [CrossRef] [PubMed]
- Bhowal, B.; Singla-Pareek, S.L.; Sopory, S.K.; Kaur, C. From methylglyoxal to pyruvate: A genome-wide study for the identification of glyoxalases and D-lactate dehydrogenases in Sorghum Bicolor. BMC Genom. 2020, 21, 145. [Google Scholar] [CrossRef] [PubMed]
- Ghosh, A.; Islam, T. Genome-wide analysis and expression profiling of glyoxalase gene families in soybean (Glycine Max) indicate their development and abiotic stress specific response. BMC Plant Biol. 2016, 16, 87. [Google Scholar] [CrossRef] [PubMed]
- Ghosh, A. Genome-wide identification of glyoxalase genes in Medicago Truncatula and their expression profiling in response to various developmental and environmental stimuli. Front. Plant Sci. 2017, 8, 836. [Google Scholar] [CrossRef]
- Tang, F.; Li, R.; Zhou, Y.; Wang, S.; Zhou, Q.; Ding, Z.; Yao, Y.; Liu, J.; Wang, Y.; Hu, X.W.; et al. Genome-wide identification of Cassava glyoxalase I genes and the potential function of MeGLYI-13 in iron toxicity tolerance. Int. J. Mol. Sci. 2022, 23, 5212. [Google Scholar] [CrossRef]
- Yan, G.; Xiao, X.; Wang, N.; Zhang, F.; Gao, G.; Xu, K.; Chen, B.; Qiao, J.; Wu, X. Genome-wide analysis and expression profiles of glyoxalase gene families in Chinese cabbage (Brassica Rapa L.). PLoS ONE 2018, 13, e0191159. [Google Scholar] [CrossRef]
- Jana, G.A.; Krishnamurthy, P.; Kumar, P.P.; Yaish, M.W. Functional characterization and expression profiling of glyoxalase III genes in date palm grown under abiotic stresses. Physiol. Plant. 2021, 172, 780–794. [Google Scholar] [CrossRef]
- Li, T.; Cheng, X.; Wang, Y.; Yin, X.; Li, Z.; Liu, R.; Liu, G.; Wang, Y.; Xu, Y. Genome-wide analysis of glyoxalase-like gene families in Grape (Vitis Vinifera L.) and their expression profiling in response to downy mildew infection. BMC Genom. 2019, 20, 362. [Google Scholar] [CrossRef]
- Schmitz, J.; Rossoni, A.W.; Maurino, V.G. Dissecting the physiological function of plant glyoxalase I and glyoxalase I-like proteins. Front. Plant Sci. 2018, 9, 1618. [Google Scholar] [CrossRef]
- Schilling, O.; Wenzel, N.; Naylor, M.; Vogel, A.; Crowder, M.; Makaroff, C.; Meyer-Klaucke, W. Flexible metal binding of the Metallo-β-Lactamase domain: glyoxalase II incorporates iron, manganese, and zinc in Vivo. Biochemistry 2003, 42, 11777–11786. [Google Scholar] [CrossRef]
- Jain, M.; Batth, R.; Kumari, S.; Mustafiz, A. Arabidopsis Thaliana contains both Ni2+ and Zn2+ dependent glyoxalase I enzymes and ectopic expression of the latter contributes more towards abiotic stress tolerance in E. Coli. PLoS ONE 2016, 11, e0159348. [Google Scholar] [CrossRef] [PubMed]
- Ghosh, A.; Kushwaha, H.R.; Hasan, M.R.; Pareek, A.; Sopory, S.K.; Singla-Pareek, S.L. Presence of unique glyoxalase III proteins in plants indicates the existence of shorter route for methylglyoxal detoxification. Sci. Rep. 2016, 6, 18358. [Google Scholar] [CrossRef] [PubMed]
- Anee, T.I.; Nahar, K.; Rahman, A.; Mahmud, J.A.; Bhuiyan, T.F.; Alam, M.U.; Fujita, M.; Hasanuzzaman, M. Oxidative damage and antioxidant defense in Sesamum Indicum after different waterlogging durations. Plants 2019, 8, 196. [Google Scholar] [CrossRef] [PubMed]
- Subedi, K.P.; Choi, D.; Kim, I.; Min, B.; Park, C. Hsp31 of Escherichia Coli K-12 is glyoxalase III. Mol. Microbiol. 2011, 81, 926–936. [Google Scholar] [CrossRef]
- Veena, V.; Reddy, V.S.; Sopory, S.K. Glyoxalase I from Brassica Juncea: Molecular cloning, regulation and its over-expression confer tolerance in transgenic tobacco under stress. Plant J. 1999, 17, 385–395. [Google Scholar] [CrossRef]
- Chakrabarty, D.; Trivedi, P.K.; Misra, P.; Tiwari, M.; Shri, M.; Shukla, D.; Kumar, S.; Rai, A.; Pandey, A.; Nigam, D.; et al. Comparative transcriptome analysis of arsenate and arsenite stresses in rice seedlings. Chemosphere Environ. Toxicol. Risk Assess. 2009, 74, 688–702. [Google Scholar] [CrossRef]
- Yadav, S.K.; Singla-Pareek, S.L.; Kumar, M.; Pareek, A.; Saxena, M.; Sarin, N.B.; Sopory, S.K. Characterization and functional validation of glyoxalase II from rice. Protein Expr. Purif. 2007, 51, 126–132. [Google Scholar] [CrossRef]
- Espartero, J.; Sánchez-Aguayo, I.; Pardo, J.M. Molecular characterization of glyoxalase-I from a higher plant; upregulation by stress. Plant Mol. Biol. 1995, 29, 1223–1233. [Google Scholar] [CrossRef]
- Saxena, M.; Bisht, R.; Roy, S.D.; Sopory, S.K.; Bhalla-Sarin, N. Cloning and characterization of a mitochondrial glyoxalase II from Brassica Juncea that is upregulated by NaCl, Zn, and ABA. Biochem. Biophys. Res. Commun. 2005, 336, 813–819. [Google Scholar] [CrossRef]
- Hossain, M.A.; Hossain, M.Z.; Fujita, M. Stress-induced changes of methylglyoxal level and glyoxalase I activity in pumpkin seedlings and cDNA cloning of glyoxalase I gene. Aust. J. Crop Sci. 2009, 3, 53. [Google Scholar]
- Hossain, M.A.; Fujita, M. Purification of glyoxalase I from onion bulbs and molecular cloning of its cDNA. Biosci. Biotechnol. Biochem. 2009, 73, 2007–2013. [Google Scholar] [CrossRef] [PubMed]
- Mostofa, M.G.; Yoshida, N.; Fujita, M. Spermidine pretreatment enhances heat tolerance in rice seedlings through modulating antioxidative and glyoxalase systems. Plant Growth Regul. 2014, 73, 31–44. [Google Scholar] [CrossRef]
- Sousa Silva, M.; Gomes, R.A.; Ferreira, A.E.N.; Ponces Freire, A.; Cordeiro, C. The glyoxalase pathway: The first hundred years… and beyond. Biochem. J. 2013, 453, 1–15. [Google Scholar] [CrossRef] [PubMed]
- Nahar, K.; Hasanuzzaman, M.; Alam, M.M.; Rahman, A.; Suzuki, T.; Fujita, M. Polyamine and nitric oxide crosstalk: Antagonistic effects on cadmium toxicity in mung bean plants through upregulating the metal detoxification, antioxidant defense and methylglyoxal detoxification systems. Ecotoxicol. Environ. Saf. 2016, 126, 245–255. [Google Scholar] [CrossRef]
- Hasanuzzaman, M.; Hossain, M.A.; Fujita, M. Exogenous selenium pretreatment protects rapeseed seedlings from cadmium-induced oxidative stress by upregulating antioxidant defense and methylglyoxal detoxification systems. Biol. Trace Elem. Res. 2012, 149, 248–261. [Google Scholar] [CrossRef]
- Wu, P.; Yuan, B.; Chen, Q.; Huang, Y.; Huang, J. Advances in heat tolerance of cucumber. China Cucurbits Veg. 2015, 1, 5–9. [Google Scholar]
- Kim, J.H.; Lim, S.D.; Jang, C.S. Oryza sativa drought-, heat-, and salt-induced RING finger protein 1 (OsDHSRP1) negatively regulates abiotic stress-responsive gene expression. Plant Mol. Biol. 2020, 103, 235–252. [Google Scholar] [CrossRef]
- Kaur, C.; Singla-Pareek, S.L.; Sopory, S.K. Glyoxalase and methylglyoxal as biomarkers for plant stress tolerance. Crit. Rev. Plant Sci. 2014, 33, 429–456. [Google Scholar] [CrossRef]
- Schmitz, J.; Dittmar, I.C.; Brockmann, J.D.; Schmidt, M.; Hüdig, M.; Rossoni, A.W.; Maurino, V.G. Defense against reactive carbonyl species involves at least three subcellular compartments where individual components of the system respond to cellular sugar status. Plant Cell 2017, 29, 3234–3254. [Google Scholar] [CrossRef]
- Borysiuk, K.; Ostaszewska-Bugajska, M.; Kryzheuskaya, K.; Gardeström, P.; Szal, B. Glyoxalase I activity affects Arabidopsis sensitivity to ammonium nutrition. Plant Cell Rep. 2022, 41, 2393–2413. [Google Scholar] [CrossRef]
- Sankaranarayanan, S.; Jamshed, M.; Kumar, A.; Skori, L.; Scandola, S.; Wang, T.; Spiegel, D.; Samuel, M.A. Glyoxalase goes green: The expanding roles of glyoxalase in plants. Int. J. Mol. Sci. 2017, 18, 898. [Google Scholar] [CrossRef] [PubMed]
- You, X.; Zhang, W.; Hu, J.; Jing, R.; Cai, Y.; Feng, Z.; Kong, F.; Zhang, J.; Yan, H.; Chen, W.; et al. FLOURY ENDOSPERM15 encodes a glyoxalase I involved in compound granule formation and starch synthesis in rice endosperm. Plant Cell Rep. 2019, 38, 345–359. [Google Scholar] [CrossRef] [PubMed]
- Sankaranarayanan, S.; Jamshed, M.; Samuel, M.A. Degradation of glyoxalase I in Brassica Napus stigma leads to self-incompatibility response. Nat. Plants 2015, 1, 15185. [Google Scholar] [CrossRef] [PubMed]
- Sun, M.; Sun, S.; Jia, Z.; Zhang, H.; Ou, C.; Ma, W.; Wang, J.; Li, M.; Mao, P. Genome-wide analysis and expression profiling of glyoxalase gene families in oat (Avena Sativa) indicate their responses to abiotic stress during seed germination. Front. Plant Sci. 2023, 14, 1215084. [Google Scholar] [CrossRef]
- He, M.M.; Clugston, S.L.; Honek, J.F.; Matthews, B.W. Determination of the structure of Escherichia coli glyoxalase I suggests a structural basis for differential metal activation. Biochemistry 2000, 39, 8719–8727. [Google Scholar] [CrossRef]
- Suttisansanee, U.; Lau, K.; Lagishetty, S.; Rao, K.N.; Swaminathan, S.; Sauder, J.M.; Burley, S.K.; Honek, J.F. Structural variation in bacterial glyoxalase I enzymes. J. Biol. Chem. 2011, 286, 38367–38374. [Google Scholar] [CrossRef]
- Marasinghe, G.P.K.; Sander, I.M.; Bennett, B.; Periyannan, G.; Yang, K.-W.; Makaroff, C.A.; Crowder, M.W. Structural studies on a mitochondrial glyoxalase II. J. Biol. Chem. 2005, 280, 40668–40675. [Google Scholar] [CrossRef]
- Zang, T.M.; Hollman, D.A.; Crawford, P.A.; Crowder, M.W.; Makaroff, C.A. Arabidopsis glyoxalase II contains a zinc/iron binuclear metal center that is essential for substrate binding and catalysis * 210. J. Biol. Chem. 2001, 276, 4788–4795. [Google Scholar] [CrossRef]
- Wenzel, N.F.; Carenbauer, A.L.; Pfiester, M.P.; Schilling, O.; Meyer-Klaucke, W.; Makaroff, C.A.; Crowder, M.W. The binding of iron and zinc to glyoxalase II occurs exclusively as di-metal centers and is unique within the metallo-β-lactamase family. J. Biol. Inorg. Chem. 2004, 9, 429–438. [Google Scholar] [CrossRef]
- Schmitz, J.; Heinrichs, L.; Scossa, F.; Fernie, A.R.; Oelze, M.L.; Dietz, K.J.; Rothbart, M.; Grimm, B.; Flügge, U.; Häusler, R.E. The essential role of sugar metabolism in the acclimation response of Arabidopsis thaliana to high light intensities. J. Exp. Bot. 2014, 65, 1619–1636. [Google Scholar] [CrossRef]
- Hasanuzzaman, M.; Nahar, K.; Hossain, M.S.; Mahmud, J.A.; Rahman, A.; Inafuku, M.; Oku, H.; Fujita, M. Coordinated actions of glyoxalase and antioxidant defense systems in conferring abiotic stress tolerance in plants. Int. J. Mol. Sci. 2017, 18, 200. [Google Scholar] [CrossRef] [PubMed]
- Cohen, D.; Bogeat-Triboulot, M.-B.; Tisserant, E.; Balzergue, S.; Martin-Magniette, M.-L.; Lelandais, G.; Ningre, N.; Renou, J.-P.; Tamby, J.-P.; Le Thiec, D.; et al. Comparative transcriptomics of drought responses in Populus: A meta-analysis of genome-wide expression profiling in mature leaves and root apices across two genotypes. BMC Genom. 2010, 11, 630. [Google Scholar] [CrossRef] [PubMed]
- Yan, G.; Zhang, M.; Guan, W.; Zhang, F.; Dai, W.; Yuan, L.; Gao, G.; Xu, K.; Chen, B.; Li, L.; et al. Genome-wide identification and functional characterization of stress related glyoxalase genes in Brassica Napus L. Int. J. Mol. Sci. 2023, 24, 2130. [Google Scholar] [CrossRef] [PubMed]
- Agostini, R.B.; Andreo, C.S.; Campos-Bermudez, V.A.; Fauguel, C.M.; González, J.M.; Presello, D.A.; Turra, G.L. Structure of the novel monomeric glyoxalase I from Zea mays. Acta Cryst. D 2015, 71, 2009–2020. [Google Scholar]







| Gene Name | Gene Locus | Chromosome Location | ORF Length (bp) | No. of AAs | MW (kDa) | Isoelectric Point (pI) | Instability Index | Aliphatic Index | GRAVY | Protein Subcellular Localization |
|---|---|---|---|---|---|---|---|---|---|---|
| CsGLYI1 | CsaV3_1G010700 | chr1:6,646,583–6,652,442(+) | 885 | 294 | 33.41 | 5.19 | 27.88 | 87.48 | −0.370 | Cyt |
| CsGLYI2 | CsaV3_1G013530 | chr1:8,811,864–8,819,621(+) | 699 | 232 | 25.96 | 8.51 | 39.13 | 72.33 | −0.405 | Cyt, Mit, Chl |
| CsGLYI3 | CsaV3_1G020720 | chr1:12,512,239–12,514,044(+) | 609 | 202 | 22.81 | 6.18 | 54.85 | 85.84 | −0.491 | Cyt, Nuc, Chl, Mit |
| CsGLYI4 | CsaV3_1G040650 | chr1:25,868,017–25,873,475(−) | 621 | 206 | 22.75 | 7.12 | 35.85 | 87.09 | −0.401 | Cyt, Mit, Chl |
| CsGLYI5 | CsaV3_2G002080 | chr2:758,978– 767,569(+) | 1089 | 362 | 40.30 | 6.86 | 33.04 | 79.17 | −0.296 | Cyt, Chl |
| CsGLYI6 | CsaV3_3G004980 | chr3:4,148,612–4,152,269(−) | 936 | 311 | 35.46 | 9.13 | 28.09 | 85.21 | −0.359 | Cyt, PlM, Mit, Vac, Ext, Nuc, Enr |
| CsGLYI7 | CsaV3_3G005000 | chr3:4,161,990–4,165,350(+) | 930 | 309 | 35.11 | 9.68 | 25.71 | 92.39 | −0.284 | Cyt, Mit, Chl, Vac, Enr |
| CsGLYI8 | CsaV3_3G046080 | chr3:37,657,505–37,659,528(−) | 591 | 196 | 21.04 | 5.14 | 38.49 | 96.58 | 0.138 | Cyt, Mit, Chl |
| CsGLYI9 | CsaV3_6G017010 | chr6:12,691,165–12,692,257(−) | 426 | 141 | 15.80 | 5.32 | 34.37 | 79.43 | −0.491 | Cyt, Chl |
| CsGLYI10 | CsaV3_6G048970 | chr6:28,666,313–28,670,159(+) | 879 | 292 | 32.66 | 5.23 | 25.53 | 82.77 | −0.347 | Cyt, Nuc |
| CsGLYI11 | CsaV3_7G022460 | chr7:11,385,869–11,387,256(+) | 438 | 145 | 16.23 | 5.94 | 51.61 | 80.07 | −0.282 | Cyt, Mit, Chl, Nuc |
| CsGLYI12 | CsaV3_7G030670 | chr7:19,411,864–19,414,390(+) | 597 | 198 | 22.72 | 4.66 | 54.31 | 74.80 | −0.685 | Cyt, Nuc |
| CsGLYI13 | CsaV3_7G032540 | chr7:20,551,756–20,553,316(+) | 510 | 169 | 19.25 | 5.67 | 59.14 | 91.07 | −0.262 | Cyt, Chl, Nuc |
| CsGLYII1 | CsaV3_4G002450 | chr4:1,484,192–1,490,622(+) | 987 | 328 | 36.18 | 8.74 | 37.25 | 87.10 | −0.195 | Mit, Chl |
| CsGLYII2 | CsaV3_5G011130 | chr5:7,090,413–7,100,929(+) | 777 | 258 | 28.70 | 5.95 | 31.56 | 85.70 | −0.400 | Cyt, Mit, Chl |
Disclaimer/Publisher’s Note: The statements, opinions and data contained in all publications are solely those of the individual author(s) and contributor(s) and not of MDPI and/or the editor(s). MDPI and/or the editor(s) disclaim responsibility for any injury to people or property resulting from any ideas, methods, instructions or products referred to in the content. |
© 2024 by the authors. Licensee MDPI, Basel, Switzerland. This article is an open access article distributed under the terms and conditions of the Creative Commons Attribution (CC BY) license (https://creativecommons.org/licenses/by/4.0/).
Share and Cite
Zhu, K.; Zhang, Y.; Shen, W.; Yu, L.; Li, D.; Zhang, H.; Miao, C.; Ding, X.; Jiang, Y. Genome-Wide Analysis and Expression Profiling of Glyoxalase Gene Families Under Abiotic Stresses in Cucumber (Cucumis sativus L.). Int. J. Mol. Sci. 2024, 25, 11294. https://doi.org/10.3390/ijms252011294
Zhu K, Zhang Y, Shen W, Yu L, Li D, Zhang H, Miao C, Ding X, Jiang Y. Genome-Wide Analysis and Expression Profiling of Glyoxalase Gene Families Under Abiotic Stresses in Cucumber (Cucumis sativus L.). International Journal of Molecular Sciences. 2024; 25(20):11294. https://doi.org/10.3390/ijms252011294
Chicago/Turabian StyleZhu, Kaili, Yongxue Zhang, Weiyao Shen, Lishu Yu, Dandan Li, Haoyu Zhang, Chen Miao, Xiaotao Ding, and Yuping Jiang. 2024. "Genome-Wide Analysis and Expression Profiling of Glyoxalase Gene Families Under Abiotic Stresses in Cucumber (Cucumis sativus L.)" International Journal of Molecular Sciences 25, no. 20: 11294. https://doi.org/10.3390/ijms252011294
APA StyleZhu, K., Zhang, Y., Shen, W., Yu, L., Li, D., Zhang, H., Miao, C., Ding, X., & Jiang, Y. (2024). Genome-Wide Analysis and Expression Profiling of Glyoxalase Gene Families Under Abiotic Stresses in Cucumber (Cucumis sativus L.). International Journal of Molecular Sciences, 25(20), 11294. https://doi.org/10.3390/ijms252011294

